DDX18 Facilitates the Tumorigenesis of Lung Adenocarcinoma by Promoting Cell Cycle Progression through the Upregulation of CDK4
Abstract
1. Introduction
2. Results
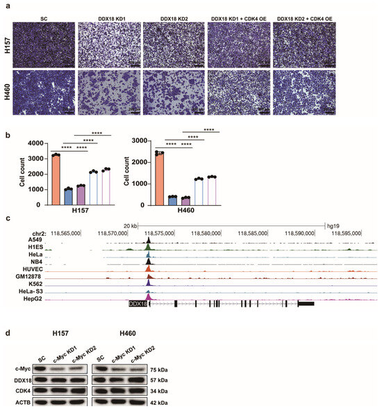
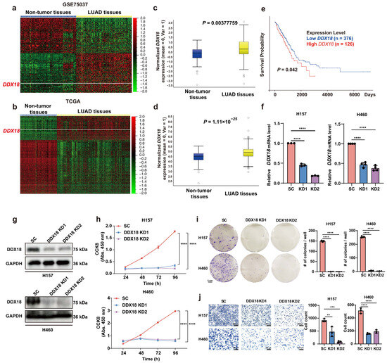
2.1. DDX18 Is Upregulated in the LUAD Tissue and Is Required for LUAD Cells Proliferation
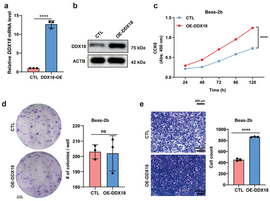
2.2. DDX18 Overexpression Promotes Tumor Cell Proliferation and Migration
2.3. DDX18 Knockdown Inhibits LUAD Tumorigenesis In Vivo
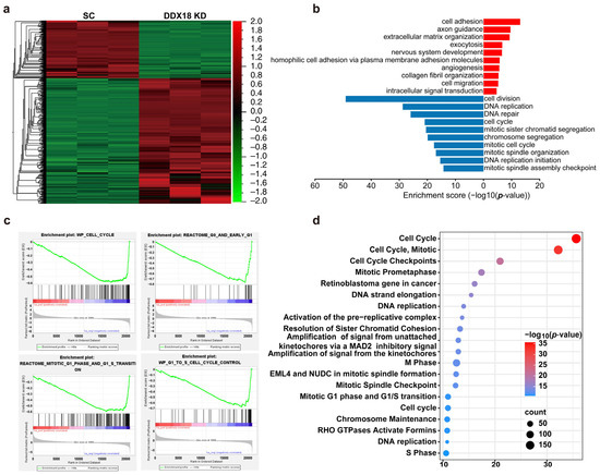
2.4. Screening for Candidate Targets for DDX18 through RNA-Seq and GO Enrichment Analysis
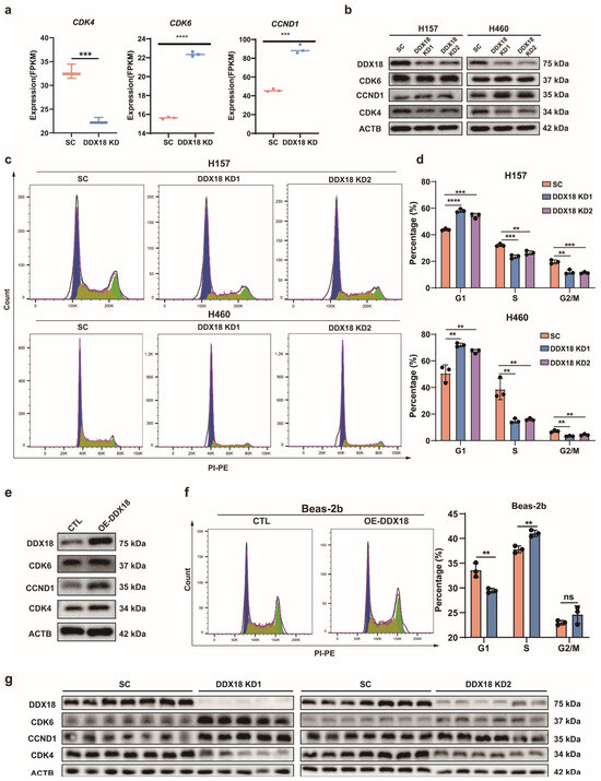
2.5. DDX18 Knockdown Induces G1 Cell Cycle Arrest in LUAD Cells
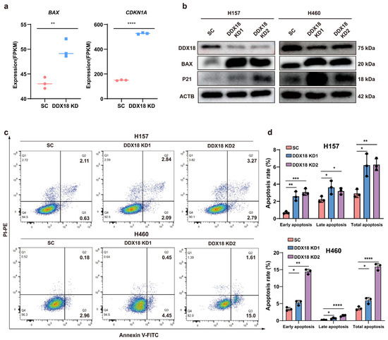
2.6. DDX18 Knockdown Induces Apoptosis in LUAD Cells
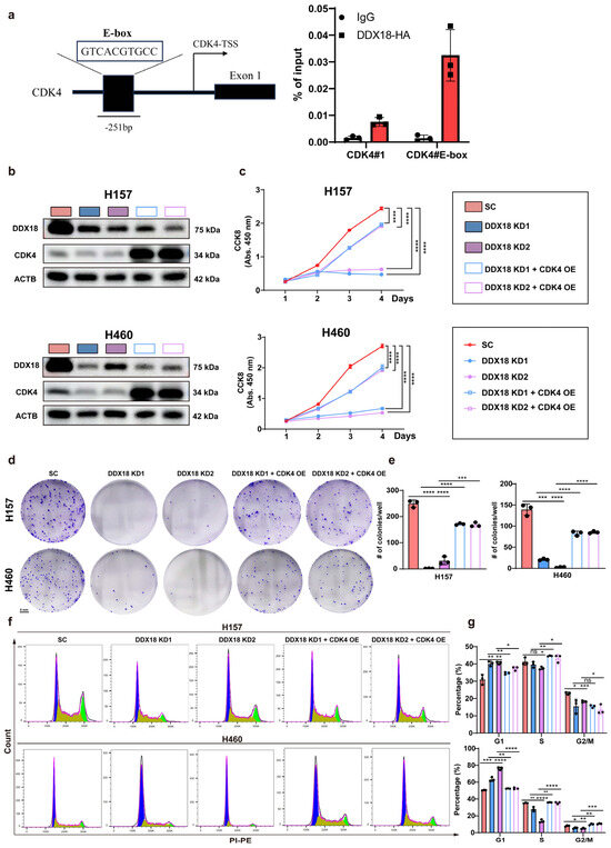
2.7. DDX18 Regulates the Cell Cycle through Transcriptional Regulation of CDK4
2.8. c-Myc Does Not Regulate DDX18 Expression
3. Discussion
4. Materials and Methods
4.1. Cell Culture
4.2. Cell Viability Assay
4.3. Colony Formation Assay
4.4. Cell Migration Assay
4.5. Cell Cycle Analysis
4.6. Apoptosis Assays
4.7. Real-time (RT) Quantitative PCR
4.8. Chromatin Immunoprecipitation (CHIP)
4.9. Construct and Lentivirus Production
4.10. Western Blotting
4.11. Establishment of the Xenograft Mouse Model
4.12. RNA Sequencing and Bioinformatics Analysis
4.13. Statistical Analysis
5. Conclusions
Author Contributions
Funding
Institutional Review Board Statement
Informed Consent Statement
Data Availability Statement
Conflicts of Interest
Abbreviations
| LUAD | Lung adenocarcinoma |
| DDX18 | DEAD-box RNA helicase 18 |
| CCK8 | Cell Counting Kit-8 |
| TCGA | The Cancer Genome Atlas Program |
| GEO | Gene Expression Omnibus |
| CDK | cyclin-dependent kinase |
| GSEA | Gene Set Enrichment Analysis |
| DMSO | Dimethyl sulfoxide |
| RNA-seq | RNA sequencing |
| CHIP | Chromatin immunoprecipitation |
| FBS | fetal bovine serum |
| SCLC | small cell carcinoma |
| NSCLC | non-small cell carcinoma |
| RB | retinoblastoma protein |
| YB1 | Y-box binding protein 1 |
| EGFR | epidermal growth factor receptor |
| PI | propidium iodide |
| H&E | Hematoxylin and eosin |
| TSS | transcriptional start site |
| KEGG | Kyoto Encyclopedia of Genes and Genomes |
| GO | Gene Ontology |
| DEGs | differentially expressed genes |
References
- Bray, F.; Laversanne, M.; Sung, H.; Ferlay, J.; Siegel, R.L.; Soerjomataram, I.; Jemal, A. Global cancer statistics 2022: GLOBOCAN estimates of incidence and mortality worldwide for 36 cancers in 185 countries. CA Cancer J. Clin. 2024, 1–35. [Google Scholar] [CrossRef] [PubMed]
- Ferlay, J.; Soerjomataram, I.; Dikshit, R.; Eser, S.; Mathers, C.; Rebelo, M.; Parkin, D.M.; Forman, D.; Bray, F. Cancer incidence and mortality worldwide: Sources, methods and major patterns in GLOBOCAN 2012. Int. J. Cancer 2015, 136, E359–E386. [Google Scholar] [CrossRef] [PubMed]
- Herbst, R.S.; Morgensztern, D.; Boshoff, C. The biology and management of non-small cell lung cancer. Nature 2018, 553, 446–454. [Google Scholar] [CrossRef] [PubMed]
- Yuan, M.; Huang, L.L.; Chen, J.H.; Wu, J.; Xu, Q. The emerging treatment landscape of targeted therapy in non-small-cell lung cancer. Signal Transduct. Target. Ther. 2019, 4, 61. [Google Scholar] [CrossRef] [PubMed]
- Ashrafi, A.; Akter, Z.; Modareszadeh, P.; Modareszadeh, P.; Berisha, E.; Alemi, P.S.; Chacon Castro, M.D.C.; Deese, A.R.; Zhang, L. Current Landscape of Therapeutic Resistance in Lung Cancer and Promising Strategies to Overcome Resistance. Cancers 2022, 14, 4562. [Google Scholar] [CrossRef] [PubMed]
- Malumbres, M. Cyclin-dependent kinases. Genome Biol. 2014, 15, 122. [Google Scholar] [CrossRef] [PubMed]
- Malumbres, M.; Barbacid, M. Mammalian cyclin-dependent kinases. Trends Biochem. Sci. 2005, 30, 630–641. [Google Scholar] [CrossRef] [PubMed]
- Malumbres, M.; Barbacid, M. Cell cycle, CDKs and cancer: A changing paradigm. Nat. Reviews. Cancer 2009, 9, 153–166. [Google Scholar] [CrossRef] [PubMed]
- Wood, D.J.; Endicott, J.A. Structural insights into the functional diversity of the CDK-cyclin family. Open Biol. 2018, 8, 180112. [Google Scholar] [CrossRef]
- Sherr, C.J.; Roberts, J.M. Living with or without cyclins and cyclin-dependent kinases. Genes Dev. 2004, 18, 2699–2711. [Google Scholar] [CrossRef]
- Suski, J.M.; Braun, M.; Strmiska, V.; Sicinski, P. Targeting cell-cycle machinery in cancer. Cancer Cell 2021, 39, 759–778. [Google Scholar] [CrossRef]
- Lee, M.H.; Yang, H.Y. Regulators of G1 cyclin-dependent kinases and cancers. Cancer Metastasis Rev. 2003, 22, 435–449. [Google Scholar] [CrossRef] [PubMed]
- Harbour, J.W.; Luo, R.X.; Dei Santi, A.; Postigo, A.A.; Dean, D.C. Cdk phosphorylation triggers sequential intramolecular interactions that progressively block Rb functions as cells move through G1. Cell 1999, 98, 859–869. [Google Scholar] [CrossRef] [PubMed]
- Goel, S.; Bergholz, J.S.; Zhao, J.J. Targeting CDK4 and CDK6 in cancer. Nat. Reviews. Cancer 2022, 22, 356–372. [Google Scholar] [CrossRef] [PubMed]
- Rubin, S.M.; Sage, J.; Skotheim, J.M. Integrating Old and New Paradigms of G1/S Control. Mol. Cell 2020, 80, 183–192. [Google Scholar] [CrossRef] [PubMed]
- Tadesse, S.; Anshabo, A.T.; Portman, N.; Lim, E.; Tilley, W.; Caldon, C.E.; Wang, S. Targeting CDK2 in cancer: Challenges and opportunities for therapy. Drug Discov. Today 2020, 25, 406–413. [Google Scholar] [CrossRef] [PubMed]
- Asghar, U.; Witkiewicz, A.K.; Turner, N.C.; Knudsen, E.S. The history and future of targeting cyclin-dependent kinases in cancer therapy. Nat. Reviews. Drug Discov. 2015, 14, 130–146. [Google Scholar] [CrossRef] [PubMed]
- Sherr, C.J. G1 phase progression: Cycling on cue. Cell 1994, 79, 551–555. [Google Scholar] [CrossRef] [PubMed]
- Hu, X.; Moscinski, L.C. Cdc2: A monopotent or pluripotent CDK? Cell Prolif. 2011, 44, 205–211. [Google Scholar] [CrossRef] [PubMed]
- Magazzu, A.; Marcuello, C. Investigation of Soft Matter Nanomechanics by Atomic Force Microscopy and Optical Tweezers: A Comprehensive Review. Nanomaterials 2023, 13, 963. [Google Scholar] [CrossRef]
- Park, Y.; Lee, D.; Lee, J.E.; Park, H.S.; Jung, S.S.; Park, D.; Kang, D.H.; Lee, S.I.; Woo, S.D.; Chung, C. The Matrix Stiffness Coordinates the Cell Proliferation and PD-L1 Expression via YAP in Lung Adenocarcinoma. Cancers 2024, 16, 598. [Google Scholar] [CrossRef] [PubMed]
- Bohnsack, K.E.; Yi, S.; Venus, S.; Jankowsky, E.; Bohnsack, M.T. Cellular functions of eukaryotic RNA helicases and their links to human diseases. Nat. Reviews. Mol. Cell Biol. 2023, 24, 749–769. [Google Scholar] [CrossRef] [PubMed]
- Linder, P.; Jankowsky, E. From unwinding to clamping—The DEAD box RNA helicase family. Nat. Reviews. Mol. Cell Biol. 2011, 12, 505–516. [Google Scholar] [CrossRef] [PubMed]
- Bourgeois, C.F.; Mortreux, F.; Auboeuf, D. The multiple functions of RNA helicases as drivers and regulators of gene expression. Nat. Reviews. Mol. Cell Biol. 2016, 17, 426–438. [Google Scholar] [CrossRef] [PubMed]
- Heerma van Voss, M.R.; van Diest, P.J.; Raman, V. Targeting RNA helicases in cancer: The translation trap. Biochim. Et Biophys. Acta Rev. Cancer 2017, 1868, 510–520. [Google Scholar] [CrossRef]
- Yu, L.; Kim, J.; Jiang, L.; Feng, B.; Ying, Y.; Ji, K.Y.; Tang, Q.; Chen, W.; Mai, T.; Dou, W.; et al. MTR4 drives liver tumorigenesis by promoting cancer metabolic switch through alternative splicing. Nat. Commun. 2020, 11, 708. [Google Scholar] [CrossRef]
- Zhang, Y.; Baysac, K.C.; Yee, L.F.; Saporita, A.J.; Weber, J.D. Elevated DDX21 regulates c-Jun activity and rRNA processing in human breast cancers. Breast Cancer Res. BCR 2014, 16, 449. [Google Scholar] [CrossRef]
- Jin, C.; Han-Hua, D.; Qiu-Meng, L.; Deng, N.; Peng-Chen, D.; Jie, M.; Lei, X.; Xue-Wu, Z.; Hui-Fang, L.; Yan, C.; et al. MTDH-stabilized DDX17 promotes tumor initiation and progression through interacting with YB1 to induce EGFR transcription in Hepatocellular Carcinoma. Oncogene 2023, 42, 169–183. [Google Scholar] [CrossRef]
- Schutz, P.; Karlberg, T.; van den Berg, S.; Collins, R.; Lehtio, L.; Hogbom, M.; Holmberg-Schiavone, L.; Tempel, W.; Park, H.W.; Hammarstrom, M.; et al. Comparative structural analysis of human DEAD-box RNA helicases. PLoS ONE 2010, 5, e12791. [Google Scholar] [CrossRef]
- Dong, G.; Wang, Q.; Wen, M.; Xia, Z.; Zhang, S.; Gao, W.; Wang, H.; Wei, G.; Wang, Y. DDX18 drives tumor immune escape through transcription-activated STAT1 expression in pancreatic cancer. Oncogene 2023, 42, 3000–3014. [Google Scholar] [CrossRef]
- Zhang, Y.; Yu, F.; Ni, B.; Li, Q.; Bae, S.W.; Choi, J.H.; Yang, H.K.; Kong, S.H.; Zhu, C. The RNA-Binding Protein DDX18 Promotes Gastric Cancer by Affecting the Maturation of MicroRNA-21. Front. Oncol. 2020, 10, 598238. [Google Scholar] [CrossRef] [PubMed]
- Lin, W.L.; Chen, J.K.; Wen, X.; He, W.; Zarceno, G.A.; Chen, Y.; Chen, S.; Paull, T.T.; Liu, H.W. DDX18 prevents R-loop-induced DNA damage and genome instability via PARP-1. Cell Rep. 2022, 40, 111089. [Google Scholar] [CrossRef] [PubMed]
- Ouyang, Q.; Chen, G.; Zhou, J.; Li, L.; Dong, Z.; Yang, R.; Xu, L.; Cui, H.; Xu, M.; Yi, L. Neurotensin signaling stimulates glioblastoma cell proliferation by upregulating c-Myc and inhibiting miR-29b-1 and miR-129-3p. Neuro-Oncol. 2016, 18, 216–226. [Google Scholar] [CrossRef] [PubMed][Green Version]
- Grandori, C.; Mac, J.; Siëbelt, F.; Ayer, D.E.; Eisenman, R.N. Myc-Max heterodimers activate a DEAD box gene and interact with multiple E box-related sites in vivo. EMBO J. 1996, 15, 4344–4357. [Google Scholar] [CrossRef] [PubMed]
- Baker, S.J.; Poulikakos, P.I.; Irie, H.Y.; Parekh, S.; Reddy, E.P. CDK4: A master regulator of the cell cycle and its role in cancer. Genes Cancer 2022, 13, 21–45. [Google Scholar] [CrossRef] [PubMed]
- Rane, S.G.; Dubus, P.; Mettus, R.V.; Galbreath, E.J.; Boden, G.; Reddy, E.P.; Barbacid, M. Loss of Cdk4 expression causes insulin-deficient diabetes and Cdk4 activation results in beta-islet cell hyperplasia. Nat. Genet. 1999, 22, 44–52. [Google Scholar] [CrossRef] [PubMed]
- Llombart, V.; Mansour, M.R. Therapeutic targeting of “undruggable” MYC. EBioMedicine 2022, 75, 103756. [Google Scholar] [CrossRef] [PubMed]
- Larsen, J.E.; Minna, J.D. Molecular biology of lung cancer: Clinical implications. Clin. Chest Med. 2011, 32, 703–740. [Google Scholar] [CrossRef]
- Hanahan, D.; Weinberg, R.A. Hallmarks of cancer: The next generation. Cell 2011, 144, 646–674. [Google Scholar] [CrossRef]
- Faubert, B.; Solmonson, A.; DeBerardinis, R.J. Metabolic reprogramming and cancer progression. Science 2020, 368, eaaw5473. [Google Scholar] [CrossRef]
- Xie, C.; Mao, X.; Huang, J.; Ding, Y.; Wu, J.; Dong, S.; Kong, L.; Gao, G.; Li, C.Y.; Wei, L. KOBAS 2.0: A web server for annotation and identification of enriched pathways and diseases. Nucleic Acids Res. 2011, 39, W316–W322. [Google Scholar] [CrossRef] [PubMed]









Disclaimer/Publisher’s Note: The statements, opinions and data contained in all publications are solely those of the individual author(s) and contributor(s) and not of MDPI and/or the editor(s). MDPI and/or the editor(s) disclaim responsibility for any injury to people or property resulting from any ideas, methods, instructions or products referred to in the content. |
© 2024 by the authors. Licensee MDPI, Basel, Switzerland. This article is an open access article distributed under the terms and conditions of the Creative Commons Attribution (CC BY) license (https://creativecommons.org/licenses/by/4.0/).
Share and Cite
Feng, B.; Wang, X.; Qiu, D.; Sun, H.; Deng, J.; Tan, Y.; Ji, K.; Xu, S.; Zhang, S.; Tang, C. DDX18 Facilitates the Tumorigenesis of Lung Adenocarcinoma by Promoting Cell Cycle Progression through the Upregulation of CDK4. Int. J. Mol. Sci. 2024, 25, 4953. https://doi.org/10.3390/ijms25094953
Feng B, Wang X, Qiu D, Sun H, Deng J, Tan Y, Ji K, Xu S, Zhang S, Tang C. DDX18 Facilitates the Tumorigenesis of Lung Adenocarcinoma by Promoting Cell Cycle Progression through the Upregulation of CDK4. International Journal of Molecular Sciences. 2024; 25(9):4953. https://doi.org/10.3390/ijms25094953
Chicago/Turabian StyleFeng, Bingbing, Xinying Wang, Ding Qiu, Haiyang Sun, Jianping Deng, Ying Tan, Kaile Ji, Shaoting Xu, Shuishen Zhang, and Ce Tang. 2024. "DDX18 Facilitates the Tumorigenesis of Lung Adenocarcinoma by Promoting Cell Cycle Progression through the Upregulation of CDK4" International Journal of Molecular Sciences 25, no. 9: 4953. https://doi.org/10.3390/ijms25094953
APA StyleFeng, B., Wang, X., Qiu, D., Sun, H., Deng, J., Tan, Y., Ji, K., Xu, S., Zhang, S., & Tang, C. (2024). DDX18 Facilitates the Tumorigenesis of Lung Adenocarcinoma by Promoting Cell Cycle Progression through the Upregulation of CDK4. International Journal of Molecular Sciences, 25(9), 4953. https://doi.org/10.3390/ijms25094953

