Sign in to use this feature.

Years

Between: -

Subjects

remove_circle_outline
remove_circle_outline
remove_circle_outline
remove_circle_outline

Journals

Article Types

Countries / Regions

Search Results (17)

Search Parameters:
Keywords = Plexin B1

Order results
Result details
Results per page
Select all
Export citation of selected articles as:
22 pages, 7674 KB  
Article
Quercetin Protects Blood–Brain Barrier Integrity via the PI3K/Akt/Erk Signaling Pathway in a Mouse Model of Meningitis Induced by Glaesserella parasuis
by Peiyan Sun, Yaqiong Yang, Linrong Yang, Yuanzhuo Qian, Mingxia Liang, Hongbo Chen, Jing Zhang, Yinsheng Qiu, Ling Guo and Shulin Fu
Biomolecules 2024, 14(6), 696; https://doi.org/10.3390/biom14060696 - 14 Jun 2024
Cited by 15 | Viewed by 3357
Abstract
Glaesserella parasuis (G. parasuis) causes serious inflammation and meningitis in piglets. Quercetin has anti-inflammatory and anti-bacterial activities; however, whether quercetin can alleviate brain inflammation and provide protective effects during G. parasuis infection has not been studied. Here, we established a mouse [...] Read more.
Glaesserella parasuis (G. parasuis) causes serious inflammation and meningitis in piglets. Quercetin has anti-inflammatory and anti-bacterial activities; however, whether quercetin can alleviate brain inflammation and provide protective effects during G. parasuis infection has not been studied. Here, we established a mouse model of G. parasuis infection in vivo and in vitro to investigate transcriptome changes in the mouse cerebrum and determine the protective effects of quercetin on brain inflammation and blood–brain barrier (BBB) integrity during G. parasuis infection. The results showed that G. parasuis induced brain inflammation, destroyed BBB integrity, and suppressed PI3K/Akt/Erk signaling-pathway activation in mice. Quercetin decreased the expression of inflammatory cytokines (Il-18, Il-6, Il-8, and Tnf-α) and BBB-permeability marker genes (Mmp9, Vegf, Ang-2, and Et-1), increased the expression of angiogenetic genes (Sema4D and PlexinB1), reduced G. parasuis-induced tight junction disruption, and reactivated G. parasuis-induced suppression of the PI3K/Akt/Erk signaling pathway in vitro. Thus, we concluded that quercetin may protect BBB integrity via the PI3K/Akt/Erk signaling pathway during G. parasuis infection. This was the first attempt to explore the protective effects of quercetin on brain inflammation and BBB integrity in a G. parasuis-infected mouse model. Our findings indicated that quercetin is a promising natural agent for the prevention and treatment of G. parasuis infection. Full article
Show Figures

Figure 1

19 pages, 7049 KB  
Article
RhoG-Binding Domain of Elmo1 Ameliorates Excessive Process Elongation Induced by Autism Spectrum Disorder-Associated Sema5A
by Miyu Okabe, Yuki Miyamoto, Yuta Ikoma, Mikito Takahashi, Remina Shirai, Mutsuko Kukimoto-Niino, Mikako Shirouzu and Junji Yamauchi
Pathophysiology 2023, 30(4), 548-566; https://doi.org/10.3390/pathophysiology30040040 - 27 Nov 2023
Cited by 4 | Viewed by 3055
Abstract
Autism spectrum disorder (ASD) is a neurodevelopmental disorder that includes autism, Asperger’s syndrome, and pervasive developmental disorder. ASD is characterized by poor interpersonal relationships and strong attachment. The correlations between activated or inactivated gene products, which occur as a result of genetic mutations [...] Read more.
Autism spectrum disorder (ASD) is a neurodevelopmental disorder that includes autism, Asperger’s syndrome, and pervasive developmental disorder. ASD is characterized by poor interpersonal relationships and strong attachment. The correlations between activated or inactivated gene products, which occur as a result of genetic mutations affecting neurons in ASD patients, and ASD symptoms are now of critical concern. Here, for the first time, we describe the process in which that the respective ASD-associated mutations (Arg676-to-Cys [R676C] and Ser951-to-Cys [S951C]) of semaphorin-5A (Sema5A) localize Sema5A proteins themselves around the plasma membrane in the N1E-115 cell line, a model line that can achieve neuronal morphological differentiation. The expression of each mutated construct resulted in the promotion of excessive elongation of neurite-like processes with increased differentiation protein markers; R676C was more effective than S951C. The differentiated phenotypes were very partially neutralized by an antibody, against Plexin-B3 as the specific Sema5A receptor, suggesting that the effects of Sema5A act in an autocrine manner. R676C greatly increased the activation of c-Jun N-terminal kinase (JNK), one of the signaling molecules underlying process elongation. In contrast, the blocking of JNK signaling, by a chemical JNK inhibitor or an inhibitory construct of the interaction of RhoG with Elmo1 as JNK upstream signaling molecules, recovered the excessive process elongation. These results suggest that ASD-associated mutations of Sema5A, acting through the JNK signaling cascade, lead to excessive differentiated phenotypes, and the inhibition of JNK signaling recovers them, revealing possible therapeutic targets for recovering the potential molecular and cellular phenotypes underlying certain ASD symptoms. Full article
Show Figures

Graphical abstract

19 pages, 7011 KB  
Review
Semaphorin 6 Family—An Important Yet Overlooked Group of Signaling Proteins Involved in Cancerogenesis
by Wiktor Wagner, Błażej Ochman and Waldemar Wagner
Cancers 2023, 15(23), 5536; https://doi.org/10.3390/cancers15235536 - 22 Nov 2023
Cited by 8 | Viewed by 5824
Abstract
According to recent evidence, some groups of semaphorins (SEMAs) have been associated with cancer progression. These proteins are able to modulate the cellular signaling of particular receptor tyrosine kinases (RTKs) via the stimulation of SEMA-specific coreceptors, namely plexins (plexin-A, -B, -C, -D) and [...] Read more.
According to recent evidence, some groups of semaphorins (SEMAs) have been associated with cancer progression. These proteins are able to modulate the cellular signaling of particular receptor tyrosine kinases (RTKs) via the stimulation of SEMA-specific coreceptors, namely plexins (plexin-A, -B, -C, -D) and neuropilins (Np1, Np2), which share common domains with RTKs, leading to the coactivation of the latter receptors. MET, ERBB2, VEGFR2, PFGFR, and EGFR, among others, represent acknowledged targets of semaphorins that are often associated with tumor progression or poor prognosis. In particular, higher expression of SEMA6 family proteins in cancer cells and stromal cells of the cancer niche is often associated with enhanced tumor angiogenesis, metastasis, and resistance to anticancer therapy. Notably, high SEMA6 expression in malignant tumor cells such as melanoma, pleural mesothelioma, gastric cancer, lung adenocarcinoma, and glioblastoma may serve as a prognostic biomarker of tumor progression. To date, very few studies have focused on the mechanisms of transmembrane SEMA6-driven tumor progression and its underlying interplay with RTKs within the tumor microenvironment. This review presents the growing evidence in the literature on the complex and shaping role of SEMA6 family proteins in cancer responsiveness to environmental stimuli. Full article
(This article belongs to the Special Issue Cell Signaling in Cancer and Cancer Therapy)
Show Figures

Figure 1

16 pages, 1012 KB  
Review
Plexins as Regulators of Cancer Cell Proliferation, Migration, and Invasivity
by Shira Toledano and Gera Neufeld
Cancers 2023, 15(16), 4046; https://doi.org/10.3390/cancers15164046 - 10 Aug 2023
Cited by 10 | Viewed by 4775
Abstract
Plexins are a family of nine single-pass transmembrane receptors with a conserved GTPase activating protein (GAP) domain. The plexin family is divided into four subfamilies: Type-A, type-B, type-C, and type-D plexins. Plexins function as receptors for axon guidance factors of the semaphorin family. [...] Read more.
Plexins are a family of nine single-pass transmembrane receptors with a conserved GTPase activating protein (GAP) domain. The plexin family is divided into four subfamilies: Type-A, type-B, type-C, and type-D plexins. Plexins function as receptors for axon guidance factors of the semaphorin family. The semaphorin gene family contains 22 genes that are divided into eight subclasses of which subclasses three to seven represent vertebrate semaphorins. The plexins and their semaphorin ligands have important roles as regulators of angiogenesis, cancer proliferation, and metastasis. Class 3 semaphorins, with the exception of sema3E, are the only semaphorins that do not bind directly to plexins. In order to transduce their signals, they bind instead to complexes consisting of receptors of the neuropilin family and various plexins. Some plexins also form complexes with tyrosine-kinase receptors such as the epidermal growth factor receptor ErbB2, the mesenchymal epithelial transition factor receptor (MET), and the Vascular endothelial growth factor receptor 2 (VEGFR2) and, as a result, can modulate cell proliferation and tumor progression. This review focuses on the roles of the different plexins in the control of cancer cell proliferation and invasiveness. Plexins also affect tumor progression and tumor metastasis by indirect mechanisms, such as modulation of angiogenesis and immune responses. However, these topics are not covered in the present review. Full article
(This article belongs to the Special Issue The Biological Mechanism of Cancer Proliferation and Metastasis)
Show Figures

Figure 1

12 pages, 3670 KB  
Article
Semaphorin 4D Induces Vasculogenic Differentiation of Dental Pulp Stem Cells
by Najla Al Turkestani, Zhaocheng Zhang and Jacques Eduardo Nör
Dent. J. 2023, 11(7), 160; https://doi.org/10.3390/dj11070160 - 27 Jun 2023
Cited by 3 | Viewed by 2480
Abstract
This work aimed to evaluate the effect of Semaphorin 4D (SEMA4D) signaling through Plexin B1 on the vasculogenic differentiation of dental pulp stem cells. We assessed the protein expression of SEMA4D and Plexin B1 in dental pulp stem cells (DPSC) from permanent human [...] Read more.
This work aimed to evaluate the effect of Semaphorin 4D (SEMA4D) signaling through Plexin B1 on the vasculogenic differentiation of dental pulp stem cells. We assessed the protein expression of SEMA4D and Plexin B1 in dental pulp stem cells (DPSC) from permanent human teeth and stem cells from human exfoliated deciduous (SHED) teeth using Western blots. Their expression in human dental pulp tissues and DPSC-engineered dental pulps was determined using immunofluorescence. We then exposed dental pulp stem cells to recombinant human SEMA4D (rhSEMA4D), evaluated the expression of endothelial cell differentiation markers, and assessed the vasculogenic potential of rhSEMA4D using an in vitro sprouting assay. Lastly, Plexin B1 was silenced to ascertain its role in SEMA4D-mediated vasculogenic differentiation. We found that SEMA4D and Plexin B1 are expressed in DPSC, SHED, and human dental pulp tissues. rhSEMA4D (25–100 ng/mL) induced the expression of endothelial markers, i.e., vascular endothelial growth factor receptor (VEGFR)-2, cluster of differentiation (CD)-31, and tyrosine kinase with immunoglobulin-like and EGF-like domains (Tie)-2, in dental pulp stem cells and promoted capillary-like sprouting in vitro (p < 0.05). Furthermore, Plexin B1 silencing abrogated the vasculogenic differentiation of dental pulp stem cells and significantly inhibited capillary sprouting upon exposure to rhSEMA4D. Collectively, these data provide evidence that SEMA4D induces vasculogenic differentiation of dental pulp stem cells through Plexin B1 signaling. Full article
(This article belongs to the Special Issue Regenerative Approaches in Dental Sciences)
Show Figures

Figure 1

19 pages, 4132 KB  
Article
Dependency of Tamoxifen Sensitive and Resistant ER+ Breast Cancer Cells on Semaphorin 3C (SEMA3C) for Growth
by Satyam Bhasin, Christopher Dusek, James W. Peacock, Artem Cherkasov, Yuzhuo Wang, Martin Gleave and Christopher J. Ong
Cells 2023, 12(13), 1715; https://doi.org/10.3390/cells12131715 - 25 Jun 2023
Cited by 6 | Viewed by 3797
Abstract
Estrogen receptor positive (ER+) breast cancer (BCa) accounts for the highest proportion of breast cancer-related deaths. While endocrine therapy is highly effective for this subpopulation, endocrine resistance remains a major challenge and the identification of novel targets is urgently needed. Previously, [...] Read more.
Estrogen receptor positive (ER+) breast cancer (BCa) accounts for the highest proportion of breast cancer-related deaths. While endocrine therapy is highly effective for this subpopulation, endocrine resistance remains a major challenge and the identification of novel targets is urgently needed. Previously, we have shown that Semaphorin 3C (SEMA3C) is an autocrine growth factor that drives the growth and treatment resistance of various cancers, but its role in breast cancer progression and endocrine resistance is poorly understood. Here, we report that SEMA3C plays a role in maintaining the growth of ER+ BCa cells and is a novel, tractable therapeutic target for the treatment of ER+ BCa patients. Analyses of publicly available clinical datasets indicate that ER+ BCa patients express significantly higher levels of SEMA3C mRNA than other subtypes. Furthermore, SEMA3C mRNA expression was positively correlated with ESR1 mRNA expression. ER+ BCa cell lines (MCF7 and T47D) expressed higher levels of SEMA3C mRNA and protein than a normal mammary epithelial MCF10A cell line. ER siRNA knockdown was suppressed, while dose-dependent beta-estradiol treatment induced SEMA3C expression in both MCF7 and T47D cells, suggesting that SEMA3C is an ER-regulated gene. The stimulation of ER+ BCa cells with recombinant SEMA3C activated MAPK and AKT signaling in a dose-dependent manner. Conversely, SEMA3C silencing inhibited Estrogen Receptor (ER) expression, MAPK and AKT signaling pathways while simultaneously inducing apoptosis, as monitored by flow cytometry and Western blot analyses. SEMA3C silencing significantly inhibited the growth of ER+ BCa cells, implicating a growth dependency of ER+ BCa cells on SEMA3C. Moreover, the analysis of tamoxifen resistant (TamR) cell models (TamC3 and TamR3) showed that SEMA3C levels remain high despite treatment with tamoxifen. Tamoxifen-resistant cells remained dependent on SEMA3C for growth and survival. Treatment with B1SP Fc fusion protein, a SEMA3C pathway inhibitor, attenuated SEMA3C-induced signaling and growth across a panel of tamoxifen sensitive and resistant ER+ breast cancer cells. Furthermore, SEMA3C silencing and B1SP treatment were associated with decreased EGFR signaling in TamR cells. Here, our study implicates SEMA3C in a functional role in ER+ breast cancer signaling and growth that suggests ER+ BCa patients may benefit from SEMA3C-targeted therapy. Full article
(This article belongs to the Section Cell Signaling)
Show Figures

Figure 1

18 pages, 6602 KB  
Article
Targeting Bioinformatics Predicted Biomarkers Associated with Cell Proliferation and Migration for Treating Gliomas: Preclinical Studies in a GL261 Mouse Model
by Rheal A. Towner, Nataliya Smith, Debra Saunders, Megan Lerner, Randy L. Jensen, James Battiste, Marya Ahmed and Jonathan D. Wren
Neuroglia 2023, 4(1), 69-86; https://doi.org/10.3390/neuroglia4010006 - 15 Mar 2023
Viewed by 3570
Abstract
We previously reported on the experimental validation of several in silico-predicted glioma biomarkers (e.g., Plexin-B2 (PLXNB2), SLIT3, and Spondin-1 (SPON1)) that were found to be higher in human high-grade gliomas (HGGs). In this study, we validated their therapeutic potential by investigating antibody therapies [...] Read more.
We previously reported on the experimental validation of several in silico-predicted glioma biomarkers (e.g., Plexin-B2 (PLXNB2), SLIT3, and Spondin-1 (SPON1)) that were found to be higher in human high-grade gliomas (HGGs). In this study, we validated their therapeutic potential by investigating antibody therapies against these three biomarkers in a preclinical mouse GL261 high-grade glioma model. Efficacies for antibody therapies against these biomarkers were assessed by survival and tumor volumes, biomarker expressions, cell invasion and proliferation, and bioinformatics gene/protein associations. Antibodies against PLXNB2, SLIT3, or SPON1 were effective in significantly reducing tumor volumes and increasing animal survival. With immunohistochemistry (IHC), these biomarkers were highly expressed in human HGGs, as well as in mice tumors. From IHC, CD44v6 was significantly decreased for all three antibody treatments, compared to UT GL261 tumors. Bioinformatics suggested that targeting either PLXNB2 or SPON1 may have a major effect on HGG cell migration and invasion (validated with CD44v6 IHC), whereas targeting SLIT3, in addition to affecting cell invasion, may also affect cell proliferation (not validated with Ki67 IHC). These results indicate that targeting these three biomarkers could add to the therapeutic arsenal against high-grade gliomas and that antibodies against them could be considered for clinical translation. Full article
Show Figures

Figure 1

18 pages, 3535 KB  
Article
Locally Secreted Semaphorin 4D Is Engaged in Both Pathogenic Bone Resorption and Retarded Bone Regeneration in a Ligature-Induced Mouse Model of Periodontitis
by Takenobu Ishii, Montserrat Ruiz-Torruella, Kenta Yamamoto, Tsuguno Yamaguchi, Alireza Heidari, Roodelyne Pierrelus, Elizabeth Leon, Satoru Shindo, Mohamad Rawas-Qalaji, Maria Rita Pastore, Atsushi Ikeda, Shin Nakamura, Hani Mawardi, Umadevi Kandalam, Patrick Hardigan, Lukasz Witek, Paulo G. Coelho and Toshihisa Kawai
Int. J. Mol. Sci. 2022, 23(10), 5630; https://doi.org/10.3390/ijms23105630 - 18 May 2022
Cited by 14 | Viewed by 4792
Abstract
It is well known that Semaphorin 4D (Sema4D) inhibits IGF-1-mediated osteogenesis by binding with PlexinB1 expressed on osteoblasts. However, its elevated level in the gingival crevice fluid of periodontitis patients and the broader scope of its activities in the context of potential upregulation [...] Read more.
It is well known that Semaphorin 4D (Sema4D) inhibits IGF-1-mediated osteogenesis by binding with PlexinB1 expressed on osteoblasts. However, its elevated level in the gingival crevice fluid of periodontitis patients and the broader scope of its activities in the context of potential upregulation of osteoclast-mediated periodontal bone-resorption suggest the need for further investigation of this multifaceted molecule. In short, the pathophysiological role of Sema4D in periodontitis requires further study. Accordingly, attachment of the ligature to the maxillary molar of mice for 7 days induced alveolar bone-resorption accompanied by locally elevated, soluble Sema4D (sSema4D), TNF-α and RANKL. Removal of the ligature induced spontaneous bone regeneration during the following 14 days, which was significantly promoted by anti-Sema4D-mAb administration. Anti-Sema4D-mAb was also suppressed in vitro osteoclastogenesis and pit formation by RANKL-stimulated BMMCs. While anti-Sema4D-mAb downmodulated the bone-resorption induced in mouse periodontitis, it neither affected local production of TNF-α and RANKL nor systemic skeletal bone remodeling. RANKL-induced osteoclastogenesis and resorptive activity were also suppressed by blocking of CD72, but not Plexin B2, suggesting that sSema4D released by osteoclasts promotes osteoclastogenesis via ligation to CD72 receptor. Overall, our data indicated that ssSema4D released by osteoclasts may play a dual function by decreasing bone formation, while upregulating bone-resorption. Full article
(This article belongs to the Special Issue Molecular Mechanisms of Periodontal Disease 2.0)
Show Figures

Figure 1

17 pages, 2887 KB  
Article
Identifying Function Determining Residues in Neuroimmune Semaphorin 4A
by Svetlana P. Chapoval, Mariah Lee, Aaron Lemmer, Oluwaseyi Ajayi, Xiulan Qi, Andrew F. Neuwald and Achsah D. Keegan
Int. J. Mol. Sci. 2022, 23(6), 3024; https://doi.org/10.3390/ijms23063024 - 11 Mar 2022
Cited by 5 | Viewed by 3515
Abstract
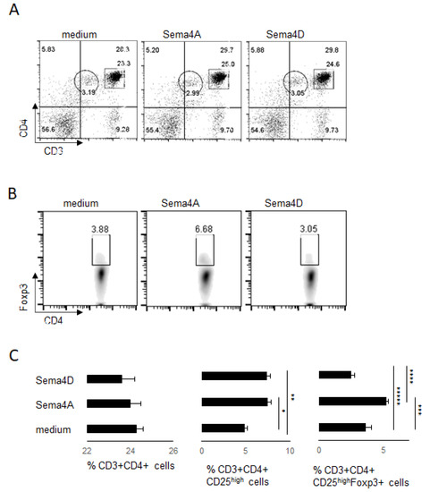
Semaphorin 4A (Sema4A) exerts a stabilizing effect on human Treg cells in PBMC and CD4+ T cell cultures by engaging Plexin B1. Sema4A deficient mice display enhanced allergic airway inflammation accompanied by fewer Treg cells, while Sema4D deficient mice displayed reduced inflammation and [...] Read more.
Semaphorin 4A (Sema4A) exerts a stabilizing effect on human Treg cells in PBMC and CD4+ T cell cultures by engaging Plexin B1. Sema4A deficient mice display enhanced allergic airway inflammation accompanied by fewer Treg cells, while Sema4D deficient mice displayed reduced inflammation and increased Treg cell numbers even though both Sema4 subfamily members engage Plexin B1. The main objectives of this study were: 1. To compare the in vitro effects of Sema4A and Sema4D proteins on human Treg cells; and 2. To identify function-determining residues in Sema4A critical for binding to Plexin B1 based on Sema4D homology modeling. We report here that Sema4A and Sema4D display opposite effects on human Treg cells in in vitro PBMC cultures; Sema4D inhibited the CD4+CD25+Foxp3+ cell numbers and CD25/Foxp3 expression. Sema4A and Sema4D competitively bind to Plexin B1 in vitro and hence may be doing so in vivo as well. Bayesian Partitioning with Pattern Selection (BPPS) partitioned 4505 Sema domains from diverse organisms into subgroups based on distinguishing sequence patterns that are likely responsible for functional differences. BPPS groups Sema3 and Sema4 into one family and further separates Sema4A and Sema4D into distinct subfamilies. Residues distinctive of the Sema3,4 family and of Sema4A (and by homology of Sema4D) tend to cluster around the Plexin B1 binding site. This suggests that the residues both common to and distinctive of Sema4A and Sema4D may mediate binding to Plexin B1, with subfamily residues mediating functional specificity. We mutated the Sema4A-specific residues M198 and F223 to alanine; notably, F223 in Sema4A corresponds to alanine in Sema4D. Mutant proteins were assayed for Plexin B1-binding and Treg stimulation activities. The F223A mutant was unable to stimulate Treg stability in in vitro PBMC cultures despite binding Plexin B1 with an affinity similar to the WT protein. This research is a first step in generating potent mutant Sema4A molecules with stimulatory function for Treg cells with a view to designing immunotherapeutics for asthma. Full article
(This article belongs to the Section Molecular Immunology)
Show Figures

Graphical abstract

14 pages, 2187 KB  
Article
Dual-Function Semaphorin 4D Released by Platelets: Suppression of Osteoblastogenesis and Promotion of Osteoclastogenesis
by Satoru Shindo, Irma Josefina Savitri, Takenobu Ishii, Atsushi Ikeda, Roodelyne Pierrelus, Alireza Heidari, Keisuke Okubo, Shin Nakamura, Umadevi Kandalam, Mohamad Rawas-Qalaji, Elizabeth Leon, Maria Rita Pastore, Patrick Hardigan and Toshihisa Kawai
Int. J. Mol. Sci. 2022, 23(6), 2938; https://doi.org/10.3390/ijms23062938 - 9 Mar 2022
Cited by 16 | Viewed by 3766
Abstract
Effects of the antiosteoblastogenesis factor Semaphorin 4D (Sema4D), expressed by thrombin-activated platelets (TPs), on osteoblastogenesis, as well as osteoclastogenesis, were investigated in vitro. Intact platelets released both Sema4D and IGF-1. However, in response to stimulation with thrombin, platelets upregulated the release of Sema4D, [...] Read more.
Effects of the antiosteoblastogenesis factor Semaphorin 4D (Sema4D), expressed by thrombin-activated platelets (TPs), on osteoblastogenesis, as well as osteoclastogenesis, were investigated in vitro. Intact platelets released both Sema4D and IGF-1. However, in response to stimulation with thrombin, platelets upregulated the release of Sema4D, but not IGF-1. Anti-Sema4D-neutralizing monoclonal antibody (mAb) upregulated TP-mediated osteoblastogenesis in MC3T3-E1 osteoblast precursors. MC3T3-E1 cells exposed to TPs induced phosphorylation of Akt and ERK further upregulated by the addition of anti-sema4D-mAb, suggesting the suppressive effects of TP-expressing Sema4D on osteoblastogenesis. On the other hand, TPs promoted RANKL-mediated osteoclastogenesis in the primary culture of bone-marrow-derived mononuclear cells (BMMCs). Among the known three receptors of Sema4D, including Plexin B1, Plexin B2 and CD72, little Plexin B2 was detected, and no Plexin B1 was detected, but a high level of CD72 mRNA was detected in RANKL-stimulated BMMCs by qPCR. Both anti-Sema4D-mAb and anti-CD72-mAb suppressed RANKL-induced osteoclast formation and bone resorptive activity, suggesting that Sema4D released by TPs promotes osteoclastogenesis via ligation to a CD72 receptor. This study demonstrated that Sema4D released by TPs suppresses osteogenic activity and promotes osteoclastogenesis, suggesting the novel property of platelets in bone-remodeling processes. Full article
(This article belongs to the Special Issue Molecular Mechanisms of Periodontal Disease 2.0)
Show Figures

Figure 1

17 pages, 3960 KB  
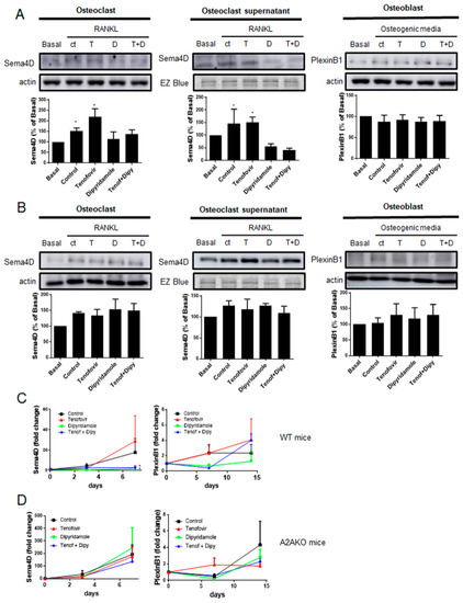
Article
Tenofovir Modulates Semaphorin 4D Signaling and Regulates Bone Homeostasis, Which Can Be Counteracted by Dipyridamole and Adenosine A2A Receptor
by Patricia Llamas-Granda, Laura Martin-Rodríguez, Raquel Largo, Gabriel Herrero-Beaumont and Aránzazu Mediero
Int. J. Mol. Sci. 2021, 22(21), 11490; https://doi.org/10.3390/ijms222111490 - 25 Oct 2021
Cited by 9 | Viewed by 3247
Abstract
Semaphorin 4D (Sema4D) is a neurotrophin that is secreted by osteoclasts and binds to its receptor PlexinB1 on osteoblasts to inhibit their differentiation and function. Adenosine A2A activation inhibits osteoclast Sema4D-mediated secretion, diminishes inflammatory osteolysis and prevents bone loss following tenofovir (one of [...] Read more.
Semaphorin 4D (Sema4D) is a neurotrophin that is secreted by osteoclasts and binds to its receptor PlexinB1 on osteoblasts to inhibit their differentiation and function. Adenosine A2A activation inhibits osteoclast Sema4D-mediated secretion, diminishes inflammatory osteolysis and prevents bone loss following tenofovir (one of the most used antivirals in HIV). Therefore, tenofovir might activate Sema4D signaling to alter bone turnover. Female C57Bl/6/A2AKO mice were ovariectomized and treated with saline (control), tenofovir 75 mg/Kg/day, dipyridamole 25 mg/Kg/day or a combination for 5 weeks and long bones were prepared for histology. Primary murine-induced osteoclast/osteoblast were challenged with tenofovir/dipyridamole 1 μM each, and the expression of Sema4D/PlexinB1, RhoA/ROCK/IGF1R was studied by RT-PCR, Western blot and immunostaining. In vivo tenofovir showed an increased expression of Sema4D when compared to control mice, and dipyridamole reverted the expression in an A2A-dependent manner. In vitro, tenofovir increases Sema4D expression and secretion in osteoclast precursors, and pre-treatment with dipyridamole reverted this effect. pRhoA and ROCK1 activation were increased and IRS1/IGF1R expression was diminished by tenofovir in the Vav3/ARHGAP18 mechanism in osteoblast precursors and reverted by dipyridamole in an A2A-dependent manner. This suggests that tenofovir increases bone loss by activation of Sema4D/PlexinB1 signaling, which inhibits osteoblast differentiation. Agents that increase local adenosine concentrations, such as dipyridamole, might prevent bone loss following the inhibition of this pathway. Full article
(This article belongs to the Section Biochemistry)
Show Figures

Figure 1

21 pages, 2617 KB  
Article
Anti-Semaphorin 4D Rescues Motor, Cognitive, and Respiratory Phenotypes in a Rett Syndrome Mouse Model
by Yilin Mao, Elizabeth E. Evans, Vikas Mishra, Leslie Balch, Allison Eberhardt, Maurice Zauderer and Wendy A. Gold
Int. J. Mol. Sci. 2021, 22(17), 9465; https://doi.org/10.3390/ijms22179465 - 31 Aug 2021
Cited by 8 | Viewed by 5892
Abstract
Rett syndrome is a neurodevelopmental disorder caused by mutations of the methyl-CpG binding protein 2 gene. Abnormal physiological functions of glial cells contribute to pathogenesis of Rett syndrome. Semaphorin 4D (SEMA4D) regulates processes central to neuroinflammation and neurodegeneration including cytoskeletal structures required for [...] Read more.
Rett syndrome is a neurodevelopmental disorder caused by mutations of the methyl-CpG binding protein 2 gene. Abnormal physiological functions of glial cells contribute to pathogenesis of Rett syndrome. Semaphorin 4D (SEMA4D) regulates processes central to neuroinflammation and neurodegeneration including cytoskeletal structures required for process extension, communication, and migration of glial cells. Blocking SEMA4D-induced gliosis may preserve normal glial and neuronal function and rescue neurological dysfunction in Rett syndrome. We evaluated the pre-clinical therapeutic efficacy of an anti-SEMA4D monoclonal antibody in the Rett syndrome Mecp2T158A transgenic mouse model and investigated the contribution of glial cells as a proposed mechanism of action in treated mice and in primary glial cultures isolated from Mecp2T158A/y mutant mice. SEMA4D is upregulated in neurons while glial fibrillary acidic protein and ionized calcium binding adaptor molecule 1-positive cells are upregulated in Mecp2T158A/y mice. Anti-SEMA4D treatment ameliorates Rett syndrome-specific symptoms and improves behavioural functions in both pre-symptomatic and symptomatic cohorts of hemizygous Mecp2T158A/y male mice. Anti-SEMA4D also reduces astrocyte and microglia activation in vivo. In vitro experiments demonstrate an abnormal cytoskeletal structure in mutant astrocytes in the presence of SEMA4D, while anti-SEMA4D antibody treatment blocks SEMA4D–Plexin B1 signaling and mitigates these abnormalities. These results suggest that anti-SEMA4D immunotherapy may be an effective treatment option to alleviate symptoms and improve cognitive and motor function in Rett syndrome. Full article
Show Figures

Graphical abstract

19 pages, 3152 KB  
Article
Plexin-B3 Regulates Cellular Motility, Invasiveness, and Metastasis in Pancreatic Cancer
by Sugandha Saxena, Dipakkumar R. Prajapati, Paran Goel, Babita Tomar, Yuri Hayashi, Pranita Atri, Satyanarayana Rachagani, Paul M. Grandgenett, Michael A. Hollingsworth, Surinder K. Batra and Rakesh K. Singh
Cancers 2021, 13(4), 818; https://doi.org/10.3390/cancers13040818 - 16 Feb 2021
Cited by 6 | Viewed by 4134
Abstract
The Plexins family of proteins are well-characterized transmembrane receptors of semaphorins, axon guidance cue molecules, that mediate the cell attraction or repelling effects for such cues. Plexins and their ligands are involved in numerous cellular activities, such as motility, invasion, and adhesion to [...] Read more.
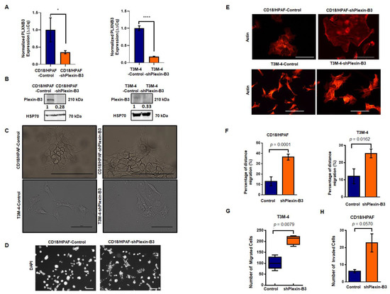
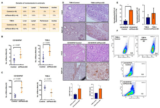
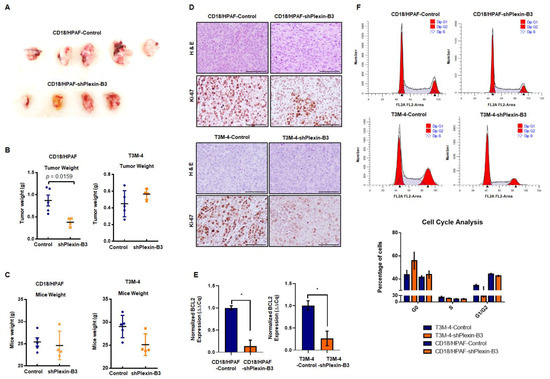
The Plexins family of proteins are well-characterized transmembrane receptors of semaphorins, axon guidance cue molecules, that mediate the cell attraction or repelling effects for such cues. Plexins and their ligands are involved in numerous cellular activities, such as motility, invasion, and adhesion to the basement membrane. The detachment of cells and the gain in motility and invasion are hallmarks of the cancer metastasis cascade, thus generating interest in exploring the role of plexins in cancer metastasis. Semaphorin–plexin complexes can act as tumor promoters or suppressors, depending upon the cancer type, and are under investigation for therapeutic purposes. Our group has identified Semaphorin-5A (SEMA5A)/Plexin-B3 as an attractive targetable complex for pancreatic cancer (PC) metastasis. However, our understanding of the Plexin-B3 function and pathological expression in PC is limited, and our present study delineates the role of Plexin-B3 in PC malignancy. We examined the pathological expression of Plexin-B3 in PC tumors and metastasis using a human tissue microarray, disease progression model of PDX-Cre-Kras(G12D) (KC) mice, and different metastatic sites obtained from the KrasG12D; Trp53R172H; Pdx1-Cre (KPC) mice model. We observed a higher Plexin-B3 expression in PC tumor cores than the normal pancreas, and different metastatic sites were positive for Plexin-B3 expression. However, in the KC mice model, the Plexin-B3 expression increased initially and then decreased with the disease progression. Next, to evaluate the functional role of Plexin-B3, we utilized T3M-4- and CD18/HPAF-Control and -Plexin B3 knockdown cells for different in vivo and in vitro studies. The knockdown of Plexin-B3 enhanced the in vitro cellular migration, invasiveness, and impaired colony formation in three-dimensional culture, along with an increase in cellular spread and remodeling of the actin filaments. We also observed a higher metastasis in nude mice injected with T3M-4- and CD18/HPAF-shPlexin-B3 cells compared to their respective control cells. Furthermore, we observed a lower number of proliferating Ki-67-positive cells and higher ALDH1-A1-positive cells in the tumors formed by Plexin-B3 knockdown cells compared to tumors formed by the control cells. Together, our data suggest that the loss of Plexin-B3 is associated with the interference of cell division machinery and the induction of stem cell-like characteristics in PC cells. Full article
Show Figures

Figure 1

14 pages, 1795 KB  
Article
PlexinB1 Promotes Nuclear Translocation of the Glucocorticoid Receptor
by Magali Williamson, Ritu Garg and Claire M. Wells
Cells 2020, 9(1), 3; https://doi.org/10.3390/cells9010003 - 18 Dec 2019
Cited by 10 | Viewed by 4777
Abstract
Androgen receptor (AR) and glucocorticoid receptor (GR) are nuclear receptors whose function depends on their entry into the nucleus where they activate transcription of an overlapping set of genes. Both AR and GR have a role in resistance to androgen deprivation therapy (ADT), [...] Read more.
Androgen receptor (AR) and glucocorticoid receptor (GR) are nuclear receptors whose function depends on their entry into the nucleus where they activate transcription of an overlapping set of genes. Both AR and GR have a role in resistance to androgen deprivation therapy (ADT), the mainstay of treatment for late stage prostate cancer. PlexinB1, a receptor for semaphorins, has been implicated in various cancers including prostate cancer and has a role in resistance to ADT. We show here that activation of PlexinB1 by Sema4D and Sema3C results in translocation of endogenous GR to the nucleus in prostate cancer cells, and that this effect is dependent on PlexinB1 expression. Sema4D/Sema3C promotes the translocation of GR-GFP to the nucleus and mutation of the nuclear localization sequence (NLS1) of GR abrogates this response. These findings implicate the importin α/β system in the Sema4D/Sema3C-mediated nuclear import of GR. Knockdown of PlexinB1 in prostate cancer cells decreases the levels of glucocorticoid-responsive gene products and antagonizes the decrease in cell motility and cell area of prostate cancer cells upon dexamethasone treatment, demonstrating the functional significance of these findings. These results show that PlexinB1 activation has a role in the trafficking and activation of the nuclear receptor GR and thus may have a role in resistance to androgen deprivation therapy in late stage prostate cancer. Full article
(This article belongs to the Special Issue Nuclear Receptor Signaling and Cancer)
Show Figures

Figure 1

12 pages, 1438 KB  
Article
Gene Expression Profiling of MicroRNAs in HPV-Induced Warts and Normal Skin
by Laith N. AL-Eitan, Mansour A. Alghamdi, Amneh H. Tarkhan and Firas A. Al-Qarqaz
Biomolecules 2019, 9(12), 757; https://doi.org/10.3390/biom9120757 - 21 Nov 2019
Cited by 13 | Viewed by 4499
Abstract
Infection with the human papillomavirus (HPV) is a common occurrence among the global population, with millions of new cases emerging on an annual basis. Dysregulated microRNA (miRNA) expression is increasingly being identified to play a role in a number of different diseases, especially [...] Read more.
Infection with the human papillomavirus (HPV) is a common occurrence among the global population, with millions of new cases emerging on an annual basis. Dysregulated microRNA (miRNA) expression is increasingly being identified to play a role in a number of different diseases, especially in the context of high-risk HPV infection. The present study investigated the miRNA expression profiles of warts induced by low-risk HPV. In warts, miR-27b, miR-24-1, miR-3654, miR-647, and miR-1914 were downregulated while miR-612 was upregulated compared to normal skin. Using miRTargetLink Human, experimentally supported evidence was obtained showing that miR-27b targeted the vascular endothelial growth factor C (VEGFC) and CAMP-responsive element binding protein 1 (CREB1) genes. The VEGFC and CREB1 genes have been reported to be involved in tumorigenesis and wart formation, respectively. Similarly, the oxidized low-density lipoprotein receptor 1 (OLR1) gene, which plays an important role in the humoral immunity of the skin, and the plexin D1 (PLXND1) gene, which is highly expressed in tumor vasculature, were both found to be common targets of miR-27b, miR-1914, and miR-612. Full article
(This article belongs to the Special Issue microRNA Biomarkers in Clinical Study)
Show Figures

Figure 1

Back to TopTop