Identifying Function Determining Residues in Neuroimmune Semaphorin 4A
Abstract
:1. Introduction
2. Results
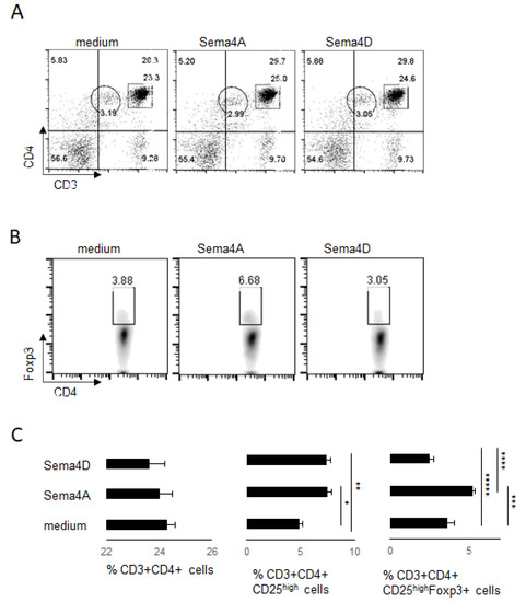
2.1. Sema4A and Sema4D Elicit Opposite Effects on Treg Cells in PBMC Cultures
2.2. Sema4A Exhibits a Higher Binding Affinity to Plexin B1 Than Sema4D
2.3. Sema4D and Sema4A Compete In Vitro for Plexin B1 Binding
2.4. BPPS Analysis of Sema Domains
2.5. SIPRIS Analysis of Sema Domain
2.6. Sema4A Analysis
2.7. Effect of Mutations in Sema4A on Binding to Plexin B1 and Treg Cell Stabilizing Function
3. Discussion
4. Materials and Methods
4.1. Proteins
4.2. PBMC Isolation and In Vitro Cultures
4.3. Flow Cytometry
4.4. Direct Ligand–Receptor Interaction Assay (LRA) and Competition LRA ELISA
4.5. BPPS/SIPRIS Analysis
4.6. Sequences and Structures Used in the Analysis
4.7. Statistics
Supplementary Materials
Author Contributions
Funding
Institutional Review Board Statement
Informed Consent Statement
Data Availability Statement
Conflicts of Interest
References
- Pasterkamp, R.J.; Giger, R.J. Semaphorin Function in Neural Plasticity and Disease. Curr. Opin. Neurobiol. 2009, 19, 263–274. [Google Scholar] [CrossRef] [PubMed] [Green Version]
- Rozbesky, D.; Robinson, R.; Jain, V.; Renner, M.; Malinauskas, T.; Harlos, K.; Siebold, C.; Jones, E.Y. Diversity of Oligomerization in Drosophila Semaphorins Suggests a Mechanism of Functional Fine-Tuning. Nat. Commun. 2019, 10, 1–12. [Google Scholar] [CrossRef] [PubMed]
- Iyer, A.S.; Chapoval, S.P. Neuroimmune Semaphorin 4A in Cancer Angiogenesis and Inflammation: A Promoter or a Suppressor? Int. J. Mol. Sci. 2018, 20, 124. [Google Scholar] [CrossRef] [PubMed] [Green Version]
- Adi, S.D.; Eiza, N.; Bejar, J.; Shefer, H.; Toledano, S.; Kessler, O.; Neufeld, G.; Toubi, E.; Vadasz, Z. Semaphorin 3A Is Effective in Reducing Both Inflammation and Angiogenesis in a Mouse Model of Bronchial Asthma. Front. Immunol. 2019, 10, 550. [Google Scholar] [CrossRef] [Green Version]
- Tatari, N.; Movassagh, H.; Shan, L.; Koussih, L.; Gounni, A.S. Semaphorin 3E Inhibits House Dust Mite–Induced Angiogenesis in a Mouse Model of Allergic Asthma. Am. J. Pathol. 2019, 189, 762–772. [Google Scholar] [CrossRef]
- Yang, J.; Zeng, Z.; Qiao, L.; Jiang, X.; Ma, J.; Wang, J.; Ye, S.; Ma, Q.; Wei, J.; Wu, M.; et al. Semaphorin 4C Promotes Macrophage Recruitment and Angiogenesis in Breast Cancer. Mol. Cancer Res. 2019, 17, 2015–2028. [Google Scholar] [CrossRef] [Green Version]
- Neufeld, G.; Mumblat, Y.; Smolkin, T.; Toledano, S.; Nir-Zvi, I.; Ziv, K.; Kessler, O. The Role of the Semaphorins in Cancer. Cell Adhes. Migr. 2016, 10, 652–674. [Google Scholar] [CrossRef] [PubMed] [Green Version]
- Vadasz, Z.; Rubinstein, J.; Bejar, J.; Sheffer, H.; Halachmi, S. Overexpression of Semaphorin 3A in Patients with Urothelial Cancer. Urol. Oncol. Semin. Orig. Investig. 2017, 36, 161.e1–161.e6. [Google Scholar] [CrossRef] [PubMed]
- Franzolin, G.; Tamagnone, L. Semaphorin Signaling in Cancer-Associated Inflammation. Int. J. Mol. Sci. 2019, 20, 377. [Google Scholar] [CrossRef] [Green Version]
- Chapoval, S.P.; Vadasz, Z.; Chapoval, A.I.; Toubi, E. Semaphorins 4A and 4D in Chronic Inflammatory Diseases. Agents Actions 2016, 66, 111–117. [Google Scholar] [CrossRef]
- Chapoval, S.P. Neuroimmune Semaphorins as Costimulatory Molecules and Beyond. Mol. Med. 2018, 24, 13. [Google Scholar] [CrossRef] [PubMed] [Green Version]
- Nishide, M.; Kumanogoh, A. The Role of Semaphorins in Immune Responses and Autoimmune Rheumatic Diseases. Nat. Rev. Rheumatol. 2017, 14, 19–31. [Google Scholar] [CrossRef] [PubMed]
- Paldy, E.; Simonetti, M.; Worzfeld, T.; Bali, K.K.; Vicuña, L.; Offermanns, S.; Kuner, R. Semaphorin 4C Plexin-B2 Signaling in Peripheral Sensory Neurons Is Pronociceptive in a Model of Inflammatory Pain. Nat. Commun. 2017, 8, 1–15. [Google Scholar] [CrossRef] [PubMed]
- Lontos, K.; Adamik, J.; Tsagianni, A.; Galson, D.L.; Chirgwin, J.M.; Suvannasankha, A. The Role of Semaphorin 4D in Bone Remodeling and Cancer Metastasis. Front. Endocrinol. 2018, 9, 322. [Google Scholar] [CrossRef] [PubMed]
- Smith, E.P.; Shanks, K.; Lipsky, M.M.; DeTolla, L.J.; Keegan, A.D.; Chapoval, S.P. Expression of Neuroimmune Semaphorins 4A and 4D and Their Receptors in the Lung Is Enhanced by Allergen and Vascular Endothelial Growth Factor. BMC Immunol. 2011, 12, 30. [Google Scholar] [CrossRef] [PubMed] [Green Version]
- Yan, H.; Wu, L.; Shih, C.; Hou, S.; Shi, J.; Mao, T.; Chen, W.; Melvin, B.; Rigby, R.J.; Chen, Y.; et al. Plexin B2 and Semaphorin 4C Guide T Cell Recruitment and Function in the Germinal Center. Cell Rep. 2017, 19, 995–1007. [Google Scholar] [CrossRef] [PubMed] [Green Version]
- Chapoval, S.; Hritzo, M.; Qi, X.; Tamagnone, L.; Golding, A.; Keegan, A.D. Semaphorin 4A Stabilizes Human Regulatory T Cell Phenotype via Plexin B1. ImmunoHorizons 2019, 3, 71–87. [Google Scholar] [CrossRef] [PubMed] [Green Version]
- Nkyimbeng-Takwi, E.H.; Shanks, K.; Smith, E.; Iyer, A.; Lipsky, M.M.; DeTolla, L.J.; Kikutani, H.; Keegan, A.D.; Chapoval, S.P. Neuroimmune Semaphorin 4A Downregulates the Severity of Allergic Response. Mucosal Immunol. 2012, 5, 409–419. [Google Scholar] [CrossRef] [PubMed] [Green Version]
- Shanks, K.; Nkyimbeng-Takwi, E.; Smith, E.; Lipsky, M.; DeTolla, L.; Scott, D.; Keegan, A.; Chapoval, S. Neuroimmune Semaphorin 4D Is Necessary for Optimal Lung Allergic Inflammation. Mol. Immunol. 2013, 56, 480–487. [Google Scholar] [CrossRef] [PubMed] [Green Version]
- Akbari, O.; Freeman, G.J.; Meyer, E.H.; Greenfield, E.A.; Chang, T.T.; Sharpe, A.H.; Berry, G.; DeKruyff, R.H.; Umetsu, D.T. Antigen-Specific Regulatory T Cells Develop via the ICOS-ICOS-Ligand pathway and Inhibit Allergen-Induced Airway Hyper-Reactivity. Nat. Med. 2002, 8, 1024–1032. [Google Scholar] [CrossRef]
- Rivas, M.N.; Chatila, T.A. Regulatory T Cells in Allergic Diseases. J. Allergy Clin. Immunol. 2016, 138, 639–652. [Google Scholar] [CrossRef] [PubMed] [Green Version]
- Seumois, G.; Ramírez-Suástegui, C.; Schmiedel, B.J.; Liang, S.; Peters, B.; Sette, A.; Vijayanand, P. Single-Cell Transcriptomic Analysis of Allergen-Specific T Cells in Allergy and Asthma. Sci. Immunol. 2020, 5, eaba6087. [Google Scholar] [CrossRef] [PubMed]
- Ito, D.; Kumanogoh, A. The Role of Sema4A in Angiogenesis, Immune Responses, Carcinogenesis, and Retinal Systems. Cell Adhes. Migr. 2016, 10, 692–699. [Google Scholar] [CrossRef] [PubMed] [Green Version]
- Lu, N.; Li, Y.; Zhang, Z.; Xing, J.; Sun, Y.; Yao, S.; Chen, L. Human Semaphorin-4A Drives Th2 Responses by Binding to Receptor ILT-4. Nat. Commun. 2018, 9, 1–11. [Google Scholar] [CrossRef] [PubMed]
- Nkyimbeng-Takwi, E.; Chapoval, S.P. Biology and Function of Neuroimmune Semaphorins 4A and 4D. Immunol. Res. 2011, 50, 10–21. [Google Scholar] [CrossRef] [PubMed] [Green Version]
- Gherardi, E.; Love, C.A.; Esnouf, R.M.; Jones, Y. The Sema Domain. Curr. Opin. Struct. Biol. 2004, 14, 669–678. [Google Scholar] [CrossRef] [PubMed]
- Kolodkin, A.L.; Matthes, D.; Goodman, C.S. The Semaphorin Genes Encode a Family of Transmembrane and Secreted Growth Cone Guidance Molecules. Cell 1993, 75, 1389–1399. [Google Scholar] [CrossRef]
- Bork, P.; Doerks, T.; Springer, T.A.; Snel, B. Domains in Plexins: Links to Integrins and Yranscription Factors. Trends Biochem. Sci. 1999, 24, 261–263. [Google Scholar] [CrossRef]
- Antipenko, A.; Himanen, J.-P.; van Leyen, K.; Nardi-Dei, V.; Lesniak, J.; Barton, W.A.; Rajashankar, K.R.; Lu, M.; Hoemme, C.; Püschel, A.W.; et al. Structure of the Semaphorin-3A Receptor Binding Module. Neuron 2003, 39, 589. [Google Scholar] [CrossRef] [Green Version]
- Love, C.A.; Harlos, K.; Mavaddat, N.; Davis, S.J.; Stuart, D.I.; Jones, E.Y.; Esnouf, R.M. The Ligand-Binding Face of the Semaphorins Revealed by the High-Resolution Crystal Structure of SEMA4D. Nat. Struct. Mol. Biol. 2003, 10, 843–848. [Google Scholar] [CrossRef] [PubMed]
- Stamos, J.; Lazarus, R.A.; Yao, X.; Kirchhofer, D.; Wiesmann, C. Crystal Structure of the HGF β-Chain in Complex with the Sema Domain of the Met Receptor. EMBO J. 2004, 23, 2325–2335. [Google Scholar] [CrossRef] [PubMed]
- Neuwald, A.F. A Bayesian Sampler for Optimization of Protein Domain Hierarchies. J. Comput. Biol. 2014, 21, 269–286. [Google Scholar] [CrossRef] [PubMed] [Green Version]
- Neuwald, A.F. Protein Domain Hierarchy Gibbs Sampling Strategies. Stat. Appl. Genet. Mol. Biol. 2014, 13, 497–517. [Google Scholar] [CrossRef] [PubMed]
- Neuwald, A.F.; Aravind, L.; Altschul, S.F. Inferring Joint Sequence-Structural Determinants of Protein Functional Specificity. eLife 2018, 7, e29880. [Google Scholar] [CrossRef] [PubMed]
- McDermott, J.E.; Goldblatt, D.; Paradis, S. Class 4 Semaphorins and Plexin-B Receptors Regulate GABAergic and Glutamatergic Synapse Development in the Mammalian Hippocampus. Mol. Cell. Neurosci. 2018, 92, 50–66. [Google Scholar] [CrossRef] [PubMed]
- Verlinden, L.; Vanderschueren, D.; Verstuyf, A. Semaphorin Signaling in Bone. Mol. Cell. Endocrinol. 2016, 432, 66–74. [Google Scholar] [CrossRef] [PubMed]
- Delgoffe, G.M.; Woo, S.-R.; Turnis, M.E.; Gravano, D.M.; Guy, C.; Overacre, A.; Bettini, M.L.; Vogel, P.; Finkelstein, D.; Bonnevier, J.; et al. Stability and Function of Regulatory T Cells Is Maintained by a Neuropilin-1–Semaphorin-4a Axis. Nature 2013, 501, 252–256. [Google Scholar] [CrossRef] [PubMed]
- Tondnevis, F.; Dudenhausen, E.E.; Miller, A.M.; McKenna, R.; Altschul, S.F.; Bloom, L.B.; Neuwald, A.F. Deep Analysis of Residue Constraints (DARC): Identifying Determinants of Protein Functional Specificity. Sci. Rep. 2020, 10, 1691–1713. [Google Scholar] [CrossRef]
- Janssen, B.J.C.; Robinson, R.; Pérez-Brangulí, F.; Bell, C.H.; Mitchell, K.J.; Siebold, C.; Jones, E.Y. Structural Basis of Semaphorin–Plexin Signalling. Nature 2010, 467, 1118–1122. [Google Scholar] [CrossRef]
- Ray, A.; Khare, A.; Krishnamoorthy, N.; Qi, Z.; Ray, P. Regulatory T Cells in Many Flavors Control Asthma. Mucosal Immunol. 2010, 3, 216–229. [Google Scholar] [CrossRef]
- Xie, J.; Wang, Z.; Wang, W. Semaphorin 4D Induces an Imbalance of Th17/Treg Cells by Activating the Aryl Hydrocarbon Receptor in Ankylosing Spondylitis. Front. Immunol. 2020, 11, 2151. [Google Scholar] [CrossRef] [PubMed]
- Bidad, K.; Salehi, E.; Jamshidi, A.; Saboor-Yaraghi, A.A.; Oraei, M.; Meysamie, A.; Mahmoudi, M.; Nicknam, M.H. Effect of All-transretinoic Acid on Th17 and T Regulatory Cell Subsets in Patients with Ankylosing Spondylitis. J. Rheumatol. 2013, 40, 476–483. [Google Scholar] [CrossRef] [PubMed] [Green Version]
- Dorsey, N.J.; Chapoval, S.P.; Smith, E.P.; Skupsky, J.; Scott, D.W.; Keegan, A.D. STAT6 Controls the Number of Regulatory T Cells in Vivo, Thereby Regulating Allergic Lung Inflammation. J. Immunol. 2013, 191, 1517–1528. [Google Scholar] [CrossRef] [PubMed] [Green Version]
- Mogie, G.; Shanks, K.; Nkyimbeng-Takwi, E.; Smith, E.; Davila, E.; Lipsky, M.; DeTolla, L.; Keegan, A.; Chapoval, S. Neuroimmune Semaphorin 4A as a Drug and Drug Target for Asthma. Int. Immunopharmacol. 2013, 17, 568–575. [Google Scholar] [CrossRef] [PubMed] [Green Version]
- Morihana, T.; Goya, S.; Mizui, M.; Yasui, T.; Prasad, D.V.R.; Kumanogoh, A.; Tamura, M.; Shikina, T.; Maeda, Y.; Iwamoto, Y.; et al. An Inhibitory Role for Sema4A in Antigen-Specific Allergic Asthma. J. Clin. Immunol. 2012, 33, 200–209. [Google Scholar] [CrossRef] [PubMed]
- Chao, K.L.; Tsai, I.-W.; Chen, C.; Herzberg, O. Crystal Structure of the Sema-PSI Extracellular Domain of Human RON Receptor Tyrosine Kinase. PLoS ONE 2012, 7, e41912. [Google Scholar] [CrossRef] [PubMed]
- Takahashi, T.; Fournier, A.; Nakamura, F.; Wang, L.-H.; Murakami, Y.; Kalb, R.G.; Fujisawa, H.; Strittmatter, S.M. Plexin-Neuropilin-1 Complexes Form Functional Semaphorin-3A Receptors. Cell 1999, 99, 59–69. [Google Scholar] [CrossRef] [Green Version]
- Guo, H.-F.; Kooi, C.W.V. Neuropilin Functions as an Essential Cell Surface Receptor. J. Biol. Chem. 2015, 290, 29120–29126. [Google Scholar] [CrossRef] [Green Version]
- Carvalheiro, T.; Rafael-Vidal, C.; Malvar-Fernandez, B.; Lopes, A.P.; Pego-Reigosa, J.M.; Radstake, T.R.D.J.; Garcia, S. Semaphorin4A-Plexin D1 Axis Induces Th2 and Th17 While Represses Th1 Skewing in an Autocrine Manner. Int. J. Mol. Sci. 2020, 21, 6965. [Google Scholar] [CrossRef]
- Toyofuku, T.; Yabuki, M.; Kamei, J.; Kamei, M.; Makino, N.; Kumanogoh, A.; Hori, M. Semaphorin-4A, an Activator for T-Cell-Mediated Immunity, Suppresses Angiogenesis via Plexin-D1. EMBO J. 2007, 26, 1373–1384. [Google Scholar] [CrossRef]
- Tamagnone, L.; Artigiani, S.; Chen, H.; He, Z.; Ming, G.-L.; Song, H.-J.; Chedotal, A.; Winberg, M.L.; Goodman, C.S.; Poo, M.-M.; et al. Plexins Are a Large Family of Receptors for Transmembrane, Secreted, and GPI-Anchored Semaphorins in Vertebrates. Cell 1999, 99, 71–80. [Google Scholar] [CrossRef] [Green Version]
- Chuckran, C.A.; Liu, C.; Bruno, T.C.; Workman, C.J.; Vignali, D.A.A. Neuropilin-1: A Checkpoint Target with Unique Implications for Cancer Immunology and Immunotherapy. J. Immunother. Cancer 2020, 8, e000967. [Google Scholar] [CrossRef] [PubMed]
- Syedbasha, M.; Linnik, J.; Santer, D.; O’Shea, D.; Barakat, K.; Joyce, M.; Khanna, N.; Tyrrell, D.L.; Houghton, M.; Egli, A. An ELISA Based Binding and Competition Method to Rapidly Determine Ligand-receptor Interactions. J. Vis. Exp. 2016, 109, e53575. [Google Scholar] [CrossRef] [PubMed] [Green Version]
- Yakovlev, S.; Medved, L. Interaction of Fibrin with the Very Low-Density Lipoprotein (VLDL) Receptor: Further Characterization and Localization of the VLDL Receptor-Binding Site in Fibrin βN-Domains. Biochemistry 2017, 56, 2518–2528. [Google Scholar] [CrossRef] [PubMed]
- Altschul, S.F.; Neuwald, A.F. Initial Cluster Analysis. J. Comput. Biol. 2018, 25, 121–129. [Google Scholar] [CrossRef] [PubMed]
- Neuwald, A.F. Rapid Detection, Classification and Accurate Alignment of Up to a Million or More Related Protein Sequences. Bioinformatics 2009, 25, 1869–1875. [Google Scholar] [CrossRef]
- Sayers, E.W.; Beck, J.; Bolton, E.E.; Bourexis, D.; Brister, J.R.; Canese, K.; Comeau, D.C.; Funk, K.; Kim, S.; Klimke, W.; et al. Database Resources of the National Center for Biotechnology Information. Nucleic Acids Res. 2020, 49, D10–D17. [Google Scholar] [CrossRef]








Publisher’s Note: MDPI stays neutral with regard to jurisdictional claims in published maps and institutional affiliations. |
© 2022 by the authors. Licensee MDPI, Basel, Switzerland. This article is an open access article distributed under the terms and conditions of the Creative Commons Attribution (CC BY) license (https://creativecommons.org/licenses/by/4.0/).
Share and Cite
Chapoval, S.P.; Lee, M.; Lemmer, A.; Ajayi, O.; Qi, X.; Neuwald, A.F.; Keegan, A.D. Identifying Function Determining Residues in Neuroimmune Semaphorin 4A. Int. J. Mol. Sci. 2022, 23, 3024. https://doi.org/10.3390/ijms23063024
Chapoval SP, Lee M, Lemmer A, Ajayi O, Qi X, Neuwald AF, Keegan AD. Identifying Function Determining Residues in Neuroimmune Semaphorin 4A. International Journal of Molecular Sciences. 2022; 23(6):3024. https://doi.org/10.3390/ijms23063024
Chicago/Turabian StyleChapoval, Svetlana P., Mariah Lee, Aaron Lemmer, Oluwaseyi Ajayi, Xiulan Qi, Andrew F. Neuwald, and Achsah D. Keegan. 2022. "Identifying Function Determining Residues in Neuroimmune Semaphorin 4A" International Journal of Molecular Sciences 23, no. 6: 3024. https://doi.org/10.3390/ijms23063024
APA StyleChapoval, S. P., Lee, M., Lemmer, A., Ajayi, O., Qi, X., Neuwald, A. F., & Keegan, A. D. (2022). Identifying Function Determining Residues in Neuroimmune Semaphorin 4A. International Journal of Molecular Sciences, 23(6), 3024. https://doi.org/10.3390/ijms23063024

