Semaphorin 4D Induces Vasculogenic Differentiation of Dental Pulp Stem Cells
Abstract
1. Introduction
2. Materials and Methods
2.1. Cell Culture
2.2. Western Blot
2.3. Tooth Slice/Scaffold Model of Dental Pulp Tissue Engineering
2.4. Immunofluorescence
2.5. In Vitro Sprouting Assay
2.6. Plexin B1 Silencing
2.7. Statistical Analysis
3. Results
3.1. Semaphorin 4D and Plexin B1 Are Expressed in Physiological Dental Pulp Tissues and in Tissues Engeneered with DPSCs Seeded in Tooth Slices/Scaffolds
3.2. Semaphorin 4D Induces Expresssion of Endothelial Markers in Dental Pulp Stem Cells
3.3. Semaphorin 4D Enhances Sprouting of Dental Pulp Stem Cells
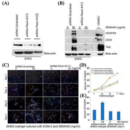
3.4. Plexin B1 Signaling Is Required for SEMA4D-Induced Vasculogenic Differentiation of Dental Pulp Stem Cells
4. Discussion
Author Contributions
Funding
Institutional Review Board Statement
Informed Consent Statement
Data Availability Statement
Conflicts of Interest
References
- He, L.; Zhong, J.; Gong, Q.; Kim, S.G.; Zeichner, S.J.; Xiang, L.; Ye, L.; Zhou, X.; Zheng, J.; Liu, Y.; et al. Treatment of Necrotic Teeth by Apical Revascularization: Meta-analysis. Sci. Rep. 2017, 7, 13941. [Google Scholar] [CrossRef]
- Swaikat, M.; Faus-Matoses, I.; Zubizarreta-Macho, Á.; Ashkar, I.; Faus-Matoses, V.; Bellot-Arcís, C.; Iranzo-Cortés, J.E.; Montiel-Company, J.M. Is Revascularization the Treatment of Choice for Traumatized Necrotic Immature Teeth? A Systematic Review and Meta-Analysis. J. Clin. Med. 2023, 12, 2656. [Google Scholar] [CrossRef] [PubMed]
- Kang, M.K.; Bogen, G. Regenerative Approaches in Endodontic Therapies of Immature Teeth. In Endodontic Prognosis: Clinical Guide for Optimal Treatment Outcome; Chugal, N., Lin, L.M., Eds.; Springer International Publishing: Cham, Switzerland, 2017; pp. 65–86. ISBN 978-3-319-42412-5. [Google Scholar]
- Mente, J.; Hage, N.; Pfefferle, T.; Koch, M.J.; Dreyhaupt, J.; Staehle, H.J.; Friedman, S. Mineral Trioxide Aggregate Apical Plugs in Teeth with Open Apical Foramina: A Retrospective Analysis of Treatment Outcome. J. Endod. 2009, 35, 1354–1358. [Google Scholar] [CrossRef] [PubMed]
- El Ashiry, E.A.; Farsi, N.M.; Abuzeid, S.T.; El Ashiry, M.M.; Bahammam, H.A. Dental Pulp Revascularization of Necrotic Permanent Teeth with Immature Apices. J. Clin. Pediatr. Dent. 2016, 40, 361–366. [Google Scholar] [CrossRef] [PubMed]
- Beslot-Neveu, A.; Bonte, E.; Baune, B.; Serreau, R.; Aissat, F.; Quinquis, L.; Grabar, S.; Lasfargues, J.-J. Mineral trioxyde aggregate versus calcium hydroxide in apexification of non vital immature teeth: Study protocol for a randomized controlled trial. Trials 2011, 12, 174. [Google Scholar] [CrossRef]
- Albuquerque, M.T.P.; Valera, M.C.; Nakashima, M.; Nör, J.E.; Bottino, M.C. Tissue-engineering-based Strategies for Regenerative Endodontics. J. Dent. Res. 2014, 93, 1222–1231. [Google Scholar] [CrossRef]
- Guerrero, F.; Mendoza, A.; Ribas, D.; Aspiazu, K. Apexification: A systematic review. J. Conserv. Dent. JCD 2018, 21, 462–465. [Google Scholar] [CrossRef]
- Wei, X.; Yang, M.; Yue, L.; Huang, D.; Zhou, X.; Wang, X.; Zhang, Q.; Qiu, L.; Huang, Z.; Wang, H.; et al. Expert consensus on regenerative endodontic procedures. Int. J. Oral Sci. 2022, 14, 1–13. [Google Scholar] [CrossRef]
- Lin, J.-C.; Lu, J.-X.; Zeng, Q.; Zhao, W.; Li, W.-Q.; Ling, J.-Q. Comparison of mineral trioxide aggregate and calcium hydroxide for apexification of immature permanent teeth: A systematic review and meta-analysis. J. Formos. Med. Assoc. 2016, 115, 523–530. [Google Scholar] [CrossRef]
- Jung, C.; Kim, S.; Sun, T.; Cho, Y.-B.; Song, M. Pulp-dentin regeneration: Current approaches and challenges. J. Tissue Eng. 2019, 10, 2041731418819263. [Google Scholar] [CrossRef]
- Pulyodan, M.K.; Paramel Mohan, S.; Valsan, D.; Divakar, N.; Moyin, S.; Thayyil, S. Regenerative Endodontics: A Paradigm Shift in Clinical Endodontics. J. Pharm. Bioallied Sci. 2020, 12 (Suppl. S1), S20–S26. [Google Scholar] [CrossRef] [PubMed]
- Castro-Gutiérrez, M.E.M.; Argueta-Figueroa, L.; Fuentes-Mascorro, G.; Moreno-Rodríguez, A.; Torres-Rosas, R. Novel Approaches for the Treatment of Necrotic Immature Teeth Using Regenerative Endodontic Procedures: A Systematic Review and Meta-Analysis. Appl. Sci. 2021, 11, 5199. [Google Scholar] [CrossRef]
- Kaushik, S.N.; Kim, B.; Walma, A.M.C.; Choi, S.C.; Wu, H.; Mao, J.J.; Jun, H.-W.; Cheon, K. Biomimetic microenvironments for regenerative endodontics. Biomater. Res. 2016, 20, 14. [Google Scholar] [CrossRef]
- Noohi, P.; Abdekhodaie, M.J.; Nekoofar, M.H.; Galler, K.M.; Dummer, P.M.H. Advances in scaffolds used for pulp–dentine complex tissue engineering: A narrative review. Int. Endod. J. 2022, 55, 1277–1316. [Google Scholar] [CrossRef]
- Saoud, T.M.A.; Ricucci, D.; Lin, L.M.; Gaengler, P. Regeneration and Repair in Endodontics—A Special Issue of the Regenerative Endodontics—A New Era in Clinical Endodontics. Dent. J. 2016, 4, 3. [Google Scholar] [CrossRef] [PubMed]
- Huang, G.T.-J.; Yamaza, T.; Shea, L.D.; Djouad, F.; Kuhn, N.Z.; Tuan, R.S.; Shi, S. Stem/Progenitor Cell–Mediated De Novo Regeneration of Dental Pulp with Newly Deposited Continuous Layer of Dentin in an In Vivo Model. Tissue Eng. Part A 2010, 16, 605–615. [Google Scholar] [CrossRef]
- Demarco, F.; Conde, M.; Cavalcanti, B.; Casagrande, L.; Sakai, V.; Nör, J. Dental Pulp Tissue Engineering. Braz. Dent. J. 2011, 22, 3–13. [Google Scholar] [CrossRef] [PubMed]
- Casagrande, L.; Cordeiro, M.M.; Nör, S.A.; Nör, J.E. Dental pulp stem cells in regenerative dentistry. Odontology 2011, 99, 1–7. [Google Scholar] [CrossRef] [PubMed]
- Vajda, J.; Milojević, M.; Maver, U.; Vihar, B. Microvascular Tissue Engineering—A Review. Biomedicines 2021, 9, 589. [Google Scholar] [CrossRef]
- Liu, S.; Zhou, J.; Zhang, X.; Liu, Y.; Chen, J.; Hu, B.; Song, J.; Zhang, Y. Strategies to Optimize Adult Stem Cell Therapy for Tissue Regeneration. Int. J. Mol. Sci. 2016, 17, 982. [Google Scholar] [CrossRef]
- Rouwkema, J.; Rivron, N.C.; van Blitterswijk, C.A. Vascularization in tissue engineering. Trends Biotechnol. 2008, 26, 434–441. [Google Scholar] [CrossRef] [PubMed]
- Baru, O.; Nutu, A.; Braicu, C.; Cismaru, C.A.; Berindan-Neagoe, I.; Buduru, S.; Badea, M. Angiogenesis in Regenerative Dentistry: Are We Far Enough for Therapy? Int. J. Mol. Sci. 2021, 22, 929. [Google Scholar] [CrossRef]
- Huang, G.T.-J.; Liu, J.; Zhu, X.; Yu, Z.; Li, D.; Chen, C.-A.; Azim, A.A. Pulp/Dentin regeneration—It should be complicated. J. Endod. 2020, 46 (Suppl. S9), S128–S134. [Google Scholar] [CrossRef]
- Basile, J.R.; Barac, A.; Zhu, T.; Guan, K.-L.; Gutkind, J.S. Class IV Semaphorins Promote Angiogenesis by Stimulating Rho-Initiated Pathways through Plexin-B. Cancer Res. 2004, 64, 5212–5224. [Google Scholar] [CrossRef] [PubMed]
- Nkyimbeng-Takwi, E.; Chapoval, S.P. Biology and function of neuroimmune semaphorins 4A and 4D. Immunol. Res. 2011, 50, 10–21. [Google Scholar] [CrossRef]
- Iragavarapu-Charyulu, V.; Wojcikiewicz, E.; Urdaneta, A. Semaphorins in Angiogenesis and Autoimmune Diseases: Therapeutic Targets? Front. Immunol. 2020, 11, 346. [Google Scholar] [CrossRef]
- Capparuccia, L.; Tamagnone, L. Semaphorin signaling in cancer cells and in cells of the tumor microenvironment—Two sides of a coin. J. Cell Sci. 2009, 122, 1723–1736. [Google Scholar] [CrossRef] [PubMed]
- Chen, Y.; Zhang, L.; Liu, W.; Wang, K. VEGF and SEMA4D have synergistic effects on the promotion of angiogenesis in epithelial ovarian cancer. Cell. Mol. Biol. Lett. 2018, 23, 2. [Google Scholar] [CrossRef]
- Ch’ng, E.S.; Kumanogoh, A. Roles of Sema4D and Plexin-B1 in tumor progression. Mol. Cancer 2010, 9, 251. [Google Scholar] [CrossRef]
- Basile, J.R.; Afkhami, T.; Gutkind, J.S. Semaphorin 4D/Plexin-B1 Induces Endothelial Cell Migration through the Activation of PYK2, Src, and the Phosphatidylinositol 3-Kinase-Akt Pathway. Mol. Cell. Biol. 2005, 25, 6889–6898. [Google Scholar] [CrossRef]
- Sakai, V.T.; Cordeiro, M.M.; Dong, Z.; Zhang, Z.; Zeitlin, B.D.; Nör, J.E. Tooth Slice/Scaffold Model of Dental Pulp Tissue Engineering. Adv. Dent. Res. 2011, 23, 325–332. [Google Scholar] [CrossRef]
- Chappell, J.C.; Cluceru, J.G.; Nesmith, J.E.; Mouillesseaux, K.P.; Bradley, V.B.; Hartland, C.M.; Hashambhoy-Ramsay, Y.L.; Walpole, J.; Peirce, S.M.; Mac Gabhann, F.; et al. Flt-1 (VEGFR-1) coordinates discrete stages of blood vessel formation. Cardiovasc. Res. 2016, 111, 84–93. [Google Scholar] [CrossRef]
- Kim, S.G.; Malek, M.; Sigurdsson, A.; Lin, L.M.; Kahler, B. Regenerative endodontics: A comprehensive review. Int. Endod. J. 2018, 51, 1367–1388. [Google Scholar] [CrossRef] [PubMed]
- Kwack, K.H.; Lee, H.-W. Clinical Potential of Dental Pulp Stem Cells in Pulp Regeneration: Current Endodontic Progress and Future Perspectives. Front. Cell Dev. Biol. 2022, 10, 734. [Google Scholar] [CrossRef] [PubMed]
- Sierra, J.R.; Corso, S.; Caione, L.; Cepero, V.; Conrotto, P.; Cignetti, A.; Piacibello, W.; Kumanogoh, A.; Kikutani, H.; Comoglio, P.M.; et al. Tumor angiogenesis and progression are enhanced by Sema4D produced by tumor-associated macrophages. J. Exp. Med. 2008, 205, 1673–1685. [Google Scholar] [CrossRef]
- Mao, Y.; Keller, E.T.; Garfield, D.H.; Shen, K.; Wang, J. Stroma Cells in Tumor Microenvironment and Breast Cancer. Cancer Metastasis Rev. 2013, 32, 303–315. [Google Scholar] [CrossRef]
- Korostylev, A.; Worzfeld, T.; Deng, S.; Friedel, R.H.; Swiercz, J.M.; Vodrazka, P.; Maier, V.; Hirschberg, A.; Ohoka, Y.; Inagaki, S.; et al. A functional role for semaphorin 4D/plexin B1 interactions in epithelial branching morphogenesis during organogenesis. Development 2008, 135, 3333–3343. [Google Scholar] [CrossRef]
- Abe, M.; Inagaki, S.; Furuyama, T.; Iwamoto, M.; Wakisaka, S. Semaphorin 4D inhibits collagen synthesis of rat pulp-derived cells. Arch. Oral Biol. 2008, 53, 27–34. [Google Scholar] [CrossRef]
- Huang, X.; Li, Z.; Liu, A.; Liu, X.; Guo, H.; Wu, M.; Yang, X.; Han, B.; Xuan, K. Microenvironment Influences Odontogenic Mesenchymal Stem Cells Mediated Dental Pulp Regeneration. Front. Physiol. 2021, 12, 656588. [Google Scholar] [CrossRef] [PubMed]
- Yoshida, S.; Tomokiyo, A.; Hasegawa, D.; Hamano, S.; Sugii, H.; Maeda, H. Insight into the Role of Dental Pulp Stem Cells in Regenerative Therapy. Biology 2020, 9, 160. [Google Scholar] [CrossRef] [PubMed]
- Gronthos, S.; Mankani, M.; Brahim, J.; Robey, P.G.; Shi, S. Postnatal human dental pulp stem cells (DPSCs) in vitro and in vivo. Proc. Natl. Acad. Sci. USA 2000, 97, 13625–13630. [Google Scholar] [CrossRef] [PubMed]
- Basile, J.R.; Castilho, R.M.; Williams, V.P.; Gutkind, J.S. Semaphorin 4D provides a link between axon guidance processes and tumor-induced angiogenesis. Proc. Natl. Acad. Sci. USA 2006, 103, 9017–9022. [Google Scholar] [CrossRef] [PubMed]
- Hernández-Miranda, L.R.; Cariboni, A.; Faux, C.; Ruhrberg, C.; Cho, J.H.; Cloutier, J.-F.; Eickholt, B.J.; Parnavelas, J.G.; Andrews, W.D. Robo1 Regulates Semaphorin Signaling to Guide the Migration of Cortical Interneurons through the Ventral Forebrain. J. Neurosci. 2011, 31, 6174–6187. [Google Scholar] [CrossRef]
- Luque, M.C.A.; Gutierrez, P.S.; Debbas, V.; Kalil, J.; Stolf, B.S. CD100 and plexins B2 and B1 mediate monocyte-endothelial cell adhesion and might take part in atherogenesis. Mol. Immunol. 2015, 67, 559–567. [Google Scholar] [CrossRef]
- Zhang, Z.; Nör, F.; Oh, M.; Cucco, C.; Shi, S.; Nör, J.E. Wnt/β-Catenin Signaling Determines the Vasculogenic Fate of Postnatal Mesenchymal Stem Cells. Stem Cells Dayt. Ohio 2016, 34, 1576–1587. [Google Scholar] [CrossRef]
- Zhang, L.; Han, Y.; Chen, Q.; Dissanayaka, W.L. Sema4D-plexin-B1 signaling in recruiting dental stem cells for vascular stabilization on a microfluidic platform. Lab. Chip 2022, 22, 4632–4644. [Google Scholar] [CrossRef] [PubMed]
- Basile, J.R.; Gavard, J.; Gutkind, J.S. Plexin-B1 Utilizes RhoA and Rho Kinase to Promote the Integrin-dependent Activation of Akt and ERK and Endothelial Cell Motility. J. Biol. Chem. 2007, 282, 34888–34895. [Google Scholar] [CrossRef]
- Perälä, N.M.; Immonen, T.; Sariola, H. The expression of plexins during mouse embryogenesis. Gene Expr. Patterns 2005, 5, 355–362. [Google Scholar] [CrossRef]
- Sakurai, A.; Doci, C.; Gutkind, J.S. Semaphorin signaling in angiogenesis, lymphangiogenesis and cancer. Cell Res. 2012, 22, 23–32. [Google Scholar] [CrossRef]
- Ding, X.; Qiu, L.; Zhang, L.; Xi, J.; Li, D.; Huang, X.; Zhao, Y.; Wang, X.; Sun, Q. The role of semaphorin 4D as a potential biomarker for antiangiogenic therapy in colorectal cancer. OncoTargets Ther. 2016, 9, 1189–1204. [Google Scholar] [CrossRef]
- Mullane, E.M.; Dong, Z.; Sedgley, C.M.; Hu, J.C.-C.; Botero, T.M.; Holland, G.R.; Nör, J.E. Effects of VEGF and FGF2 on the Revascularization of Severed Human Dental Pulps. J. Dent. Res. 2008, 87, 1144–1148. [Google Scholar] [CrossRef] [PubMed]
- Zou, T.; Dissanayaka, W.L.; Jiang, S.; Wang, S.; Heng, B.C.; Huang, X.; Zhang, C. Semaphorin 4D Enhances Angiogenic Potential and Suppresses Osteo-/Odontogenic Differentiation of Human Dental Pulp Stem Cells. J. Endod. 2017, 43, 297–305. [Google Scholar] [CrossRef] [PubMed]
- Conrotto, P.; Valdembri, D.; Corso, S.; Serini, G.; Tamagnone, L.; Comoglio, P.M.; Bussolino, F.; Giordano, S. Sema4D induces angiogenesis through Met recruitment by Plexin B1. Blood 2005, 105, 4321–4329. [Google Scholar] [CrossRef]
- Lontos, K.; Adamik, J.; Tsagianni, A.; Galson, D.L.; Chirgwin, J.M.; Suvannasankha, A. The Role of Semaphorin 4D in Bone Remodeling and Cancer Metastasis. Front. Endocrinol. 2018, 9, 322. [Google Scholar] [CrossRef] [PubMed]





Disclaimer/Publisher’s Note: The statements, opinions and data contained in all publications are solely those of the individual author(s) and contributor(s) and not of MDPI and/or the editor(s). MDPI and/or the editor(s) disclaim responsibility for any injury to people or property resulting from any ideas, methods, instructions or products referred to in the content. |
© 2023 by the authors. Licensee MDPI, Basel, Switzerland. This article is an open access article distributed under the terms and conditions of the Creative Commons Attribution (CC BY) license (https://creativecommons.org/licenses/by/4.0/).
Share and Cite
Al Turkestani, N.; Zhang, Z.; Nör, J.E. Semaphorin 4D Induces Vasculogenic Differentiation of Dental Pulp Stem Cells. Dent. J. 2023, 11, 160. https://doi.org/10.3390/dj11070160
Al Turkestani N, Zhang Z, Nör JE. Semaphorin 4D Induces Vasculogenic Differentiation of Dental Pulp Stem Cells. Dentistry Journal. 2023; 11(7):160. https://doi.org/10.3390/dj11070160
Chicago/Turabian StyleAl Turkestani, Najla, Zhaocheng Zhang, and Jacques Eduardo Nör. 2023. "Semaphorin 4D Induces Vasculogenic Differentiation of Dental Pulp Stem Cells" Dentistry Journal 11, no. 7: 160. https://doi.org/10.3390/dj11070160
APA StyleAl Turkestani, N., Zhang, Z., & Nör, J. E. (2023). Semaphorin 4D Induces Vasculogenic Differentiation of Dental Pulp Stem Cells. Dentistry Journal, 11(7), 160. https://doi.org/10.3390/dj11070160

