error_outline You can access the new MDPI.com website here. Explore and share your feedback with us.
 
 
Sign in to use this feature.

Years

Between: -

Subjects

remove_circle_outline
remove_circle_outline
remove_circle_outline
remove_circle_outline
remove_circle_outline
remove_circle_outline
remove_circle_outline
remove_circle_outline
remove_circle_outline

Journals

Article Types

Countries / Regions

Search Results (38)

Search Parameters:
Keywords = Paraptosis

Order results
Result details
Results per page
Select all
Export citation of selected articles as:
27 pages, 790 KB  
Review
Non-Apoptotic Programmed Cell Death: From Ultrastructural Characterization to Emerging Therapeutic Opportunities
by Philip Steiner, Lena Wiesbauer, Hubert H. Kerschbaum and Susanna Zierler
Cells 2026, 15(2), 111; https://doi.org/10.3390/cells15020111 - 8 Jan 2026
Abstract
Distinct forms of non-apoptotic programmed cell death (PCD) play a central role in human and animal health and their signaling cascades provide pharmacological targets for therapeutic interventions. Non-apoptotic modalities of programmed cell death include well characterized forms, such as ferroptosis, necroptosis, pyroptosis, autophagy, [...] Read more.
Distinct forms of non-apoptotic programmed cell death (PCD) play a central role in human and animal health and their signaling cascades provide pharmacological targets for therapeutic interventions. Non-apoptotic modalities of programmed cell death include well characterized forms, such as ferroptosis, necroptosis, pyroptosis, autophagy, paraptosis, as well as newly characterized varieties, such as cuproptosis, disulfidptosis, and erebosis. Each pathway exhibits unique molecular signaling signatures, ultrastructural characteristics, and functional outcomes that distinguish them from classical apoptosis. While pharmacological targets in the signaling cascade are promising objectives for overcoming apoptosis resistance in cancer therapy, inhibition of cell death in the myocardium or nervous system is critical for cytoprotection. This review provides detailed characterization and schematic visualization of cellular and subcellular hallmarks for each non-apoptotic PCD modality, facilitating their morphological identification. Understanding these diverse pathways is crucial for developing innovative therapeutic interventions in cancer, neurodegeneration, and inflammatory diseases. Full article
(This article belongs to the Special Issue Mechanisms and Therapies of Cell Death Pathways)
49 pages, 8236 KB  
Review
Reactive Oxygen Species Across Death Pathways: Gatekeepers of Apoptosis, Ferroptosis, Pyroptosis, Paraptosis, and Beyond
by Noah Sendtner, Rebecca Seitz, Noah Brandl, Martina Müller and Karsten Gülow
Int. J. Mol. Sci. 2025, 26(20), 10240; https://doi.org/10.3390/ijms262010240 - 21 Oct 2025
Cited by 3 | Viewed by 2615
Abstract
Reactive oxygen species (ROS) are versatile determinants of cell fate, tipping the balance between survival and death. By exceeding critical thresholds or perturbing compartment-specific signaling, ROS can initiate, modulate, or suppress regulated cell death (RCD). Importantly, their influence extends across the full spectrum [...] Read more.
Reactive oxygen species (ROS) are versatile determinants of cell fate, tipping the balance between survival and death. By exceeding critical thresholds or perturbing compartment-specific signaling, ROS can initiate, modulate, or suppress regulated cell death (RCD). Importantly, their influence extends across the full spectrum of currently characterized RCD modalities. 19 distinct forms of cell death—including both long-established and recently described entities—are shaped by ROS, either as triggers, modulators, or inhibitors. Beyond pathway-specific effects, ROS promote crosstalk between death programs, enabling switches from one mode to another and determining whether outcomes are inflammatory or non-inflammatory. By systematically integrating 19 RCD types, the unifying role of ROS emerges as both gatekeeper and connector of diverse death pathways. Such a comprehensive perspective underscores the centrality of redox imbalance in cell fate control and highlights its broader implications for inflammation and disease. Full article
(This article belongs to the Special Issue ROS Signalling and Cell Turnover)
Show Figures

Figure 1

14 pages, 1911 KB  
Article
Targeting Voltage-Gated Potassium Channels in Breast Cancer: Mechanistic Insights into 4-Aminopyridine-Induced Cell Death
by Esra Münire Cüce-Aydoğmuş, Pınar İyiol and Günseli Ayşe İnhan-Garip
Int. J. Mol. Sci. 2025, 26(16), 7768; https://doi.org/10.3390/ijms26167768 - 12 Aug 2025
Viewed by 1215
Abstract
Cancer has recently been proposed as a type of channelopathy due to the aberrant expression of various ion channels. Voltage-gated potassium (K+) channels (VGKCs) are notably upregulated during tumor proliferation, while voltage-gated sodium (Na+) channels are predominantly associated with [...] Read more.
Cancer has recently been proposed as a type of channelopathy due to the aberrant expression of various ion channels. Voltage-gated potassium (K+) channels (VGKCs) are notably upregulated during tumor proliferation, while voltage-gated sodium (Na+) channels are predominantly associated with the invasive stage of cancer progression. Among these, the Kv10.1 channel has been found to be overexpressed in breast cancer, making it a promising therapeutic target. 4-Aminopyridine (4-AP), a non-selective voltage-gated potassium channel blocker, has emerged as a potential novel agent for breast cancer treatment. In this study, we aimed to elucidate the mechanism of action of 4-aminopyridine in breast cancer cells. To investigate the involvement of various cell death pathways, cycloheximide (CHX) (a paraptosis inhibitor), Z-VAD-FMK (a pan-caspase inhibitor), and 2-Aminoethoxydiphenyl borate (2-APB) (a phosphoinositide 3-kinase [PI3K] inhibitor) were employed. Experiments were conducted using the MCF-7 human breast cancer cell line and the L929 mouse fibroblast cell line as a healthy control. Assessments included cell viability assays, intracellular calcium (Ca2+) and K+ concentration measurements, and plasma membrane potential analysis. Our findings aim to contribute to the understanding of the therapeutic potential and cellular effects of VGKC blockers, particularly 4-aminopyridine, in breast cancer treatment strategies. Full article
(This article belongs to the Special Issue Molecular Mechanisms and New Therapies for Breast Cancer: 2nd Edition)
Show Figures

Figure 1

16 pages, 1287 KB  
Review
Oxidative Stress in the Regulation of Autosis-Related Proteins
by María Guerra-Andrés, Inés Martínez-Rojo, Alejandra Piedra-Macías, Elena Lavado-Fernández, Marina García-Macia and Álvaro F. Fernández
Antioxidants 2025, 14(8), 958; https://doi.org/10.3390/antiox14080958 - 4 Aug 2025
Cited by 1 | Viewed by 1691
Abstract
Physiological levels of reactive oxygen species (ROS) play a crucial role as intracellular signaling molecules, helping to maintain cellular homeostasis. However, when ROS accumulate excessively, they become toxic to cells, leading to damage to lipids, proteins, and DNA. This oxidative stress can impair [...] Read more.
Physiological levels of reactive oxygen species (ROS) play a crucial role as intracellular signaling molecules, helping to maintain cellular homeostasis. However, when ROS accumulate excessively, they become toxic to cells, leading to damage to lipids, proteins, and DNA. This oxidative stress can impair cellular function and lead to various forms of cell death, including apoptosis, necroptosis, ferroptosis, pyroptosis, paraptosis, parthanatos, and oxeiptosis. Despite their significance, the role of ROS in autosis (an autophagy-dependent form of cell death) remains largely unexplored. In this review, we gather current knowledge on autotic cell death and summarize how oxidative stress influences the activity of Beclin-1 and the Na+,K+-ATPase pump, both of which are critical effectors of this pathway. Finally, we discuss the theoretical potential for ROS to modulate this type of cell death, proposing a possible dual role for these species in autosis regulation through effectors such as HIF-1α, TFEB, or the FOXO family, and highlighting the need to experimentally address cellular redox status when working on autotic cell death. Full article
(This article belongs to the Special Issue Crosstalk between Autophagy and Oxidative Stress)
Show Figures

Figure 1

18 pages, 7953 KB  
Article
Targeted Cancer Therapy with Gold–Iron Oxide Nanourchins: Inducing Oxidative Stress, Paraptosis, and Sensitizing Tumor Cells to Cisplatin
by Jessica Ruzzolini, Cecilia Anceschi, Martin Albino, Elena Balica, Beatrice Muzzi, Claudio Sangregorio, Elena Frediani, Noemi Formica, Francesca Margheri, Anastasia Chillà, Gabriella Fibbi and Anna Laurenzana
Antioxidants 2025, 14(4), 422; https://doi.org/10.3390/antiox14040422 - 31 Mar 2025
Viewed by 1345
Abstract
Nanotechnology has revolutionized cancer therapy by enabling targeted drug delivery and overcoming limitations associated with conventional chemotherapy. In this study, we explored the anticancer potential of gold–iron oxide (Au-Fe3O4@PEG) nanourchins (NUs), a class of nanoparticles with unique shape, surface [...] Read more.
Nanotechnology has revolutionized cancer therapy by enabling targeted drug delivery and overcoming limitations associated with conventional chemotherapy. In this study, we explored the anticancer potential of gold–iron oxide (Au-Fe3O4@PEG) nanourchins (NUs), a class of nanoparticles with unique shape, surface features, and plasmonic properties. We tested NUs on several cancer cell lines, including A375 (melanoma), MCF7 (breast), A549 (lung), and MIA PaCa-2 (pancreatic), and observed significant dose-dependent cytotoxicity, with A549 cells exhibiting the highest resistance. Our findings also demonstrate that NUs induce oxidative stress, disrupt mitochondrial function, and activate autophagic and paraptotic cell death pathways in A549 lung cancer cells. Additionally, we explored the potential of NUs to enhance the efficacy of platinum-based chemotherapy, specifically cisplatin, in A549. The results provide valuable insights into the therapeutic potential of NUs in the context of cancer treatment, particularly for overcoming drug resistance and enhancing the effectiveness of conventional chemotherapy. Full article
Show Figures

Figure 1

26 pages, 2406 KB  
Review
Paraptosis—A Distinct Pathway to Cell Death
by Claudia Kunst, Deniz Tümen, Martha Ernst, Hauke Christian Tews, Martina Müller and Karsten Gülow
Int. J. Mol. Sci. 2024, 25(21), 11478; https://doi.org/10.3390/ijms252111478 - 25 Oct 2024
Cited by 20 | Viewed by 5589
Abstract
Cell death is a critical biological process necessary for development, tissue maintenance, and defense against diseases. To date, more than 20 forms of cell death have been identified, each defined by unique molecular pathways. Understanding these different forms of cell death is essential [...] Read more.
Cell death is a critical biological process necessary for development, tissue maintenance, and defense against diseases. To date, more than 20 forms of cell death have been identified, each defined by unique molecular pathways. Understanding these different forms of cell death is essential for investigating the pathogenesis of diseases such as cancer, neurodegenerative disorders, and autoimmune conditions and developing appropriate therapies. Paraptosis is a distinct form of regulated cell death characterized by cytoplasmic vacuolation and dilatation of cellular organelles like the mitochondria and endoplasmic reticulum (ER). It is regulated by several signaling pathways, for instance, those associated with ER stress, calcium overload, oxidative stress, and specific cascades such as insulin-like growth factor I receptor (IGF-IR) and its downstream signaling pathways comprising mitogen-activated protein kinases (MAPKs) and Jun N-terminal kinase (JNK). Paraptosis has been observed in diverse biological contexts, including development and cellular stress responses in neuronal, retinal, endothelial, and muscle cells. The induction of paraptosis is increasingly important in anticancer therapy, as it targets non-apoptotic stress responses in tumor cells, which can be utilized to induce cell death. This approach enhances treatment efficacy and addresses drug resistance, particularly in cases where cancer cells are resistant to apoptosis. Combining paraptosis-inducing agents with traditional therapies holds promise for enhancing treatment efficacy and overcoming drug resistance, suggesting a valuable strategy in anticancer therapy. Full article
(This article belongs to the Special Issue Molecular and Cellular Mechanisms of Apoptosis and Senescence)
Show Figures

Figure 1

35 pages, 4442 KB  
Review
Forms of Non-Apoptotic Cell Death and Their Role in Gliomas—Presentation of the Current State of Knowledge
by Reinhold Nafe and Elke Hattingen
Biomedicines 2024, 12(7), 1546; https://doi.org/10.3390/biomedicines12071546 - 11 Jul 2024
Cited by 7 | Viewed by 2579
Abstract
In addition to necrosis and apoptosis, the two forms of cell death that have been known for many decades, other non-apoptotic forms of cell death have been discovered, many of which also play a role in tumors. Starting with the description of autophagy [...] Read more.
In addition to necrosis and apoptosis, the two forms of cell death that have been known for many decades, other non-apoptotic forms of cell death have been discovered, many of which also play a role in tumors. Starting with the description of autophagy more than 60 years ago, newer forms of cell death have become important for the biology of tumors, such as ferroptosis, pyroptosis, necroptosis, and paraptosis. In this review, all non-apoptotic and oncologically relevant forms of programmed cell death are presented, starting with their first descriptions, their molecular characteristics, and their role and their interactions in cell physiology and pathophysiology. Based on these descriptions, the current state of knowledge about their alterations and their role in gliomas will be presented. In addition, current efforts to therapeutically influence the molecular components of these forms of cell death will be discussed. Although research into their exact role in gliomas is still at a rather early stage, our review clarifies that all these non-apoptotic forms of cell death show significant alterations in gliomas and that important insight into understanding them has already been gained. Full article
Show Figures

Figure 1

17 pages, 9700 KB  
Article
Docosahexaenoic Acid Coordinating with Sodium Selenite Promotes Paraptosis in Colorectal Cancer Cells by Disrupting the Redox Homeostasis and Activating the MAPK Pathway
by Sheng Zhao, Yuzhou Meng, Wenxun Cai, Qiwen Luo, Hongyang Gao, Qiang Shen and Dongyun Shi
Nutrients 2024, 16(11), 1737; https://doi.org/10.3390/nu16111737 - 1 Jun 2024
Cited by 4 | Viewed by 2912
Abstract
Tumor cells are characterized by a delicate balance between elevated oxidative stress and enhanced antioxidant capacity. This intricate equilibrium, maintained within a threshold known as redox homeostasis, offers a unique perspective for cancer treatment by modulating reactive oxygen species (ROS) levels beyond cellular [...] Read more.
Tumor cells are characterized by a delicate balance between elevated oxidative stress and enhanced antioxidant capacity. This intricate equilibrium, maintained within a threshold known as redox homeostasis, offers a unique perspective for cancer treatment by modulating reactive oxygen species (ROS) levels beyond cellular tolerability, thereby disrupting this balance. However, currently used chemotherapy drugs require larger doses to increase ROS levels beyond the redox homeostasis threshold, which may cause serious side effects. How to disrupt redox homeostasis in cancer cells more effectively remains a challenge. In this study, we found that sodium selenite and docosahexaenoic acid (DHA), a polyunsaturated fatty acid extracted from marine fish, synergistically induced cytotoxic effects in colorectal cancer (CRC) cells. Physiological doses of DHA simultaneously upregulated oxidation and antioxidant levels within the threshold range without affecting cell viability. However, it rendered the cells more susceptible to reaching the upper limit of the threshold of redox homeostasis, facilitating the elevation of ROS levels beyond the threshold by combining with low doses of sodium selenite, thereby disrupting redox homeostasis and inducing MAPK-mediated paraptosis. This study highlights the synergistic anticancer effects of sodium selenite and DHA, which induce paraptosis by disrupting redox homeostasis in tumor cells. These findings offer a novel strategy for more targeted and less toxic cancer therapies for colorectal cancer treatment. Full article
Show Figures

Graphical abstract

21 pages, 3667 KB  
Review
Necrosis Links Neurodegeneration and Neuroinflammation in Neurodegenerative Disease
by Hidenori Homma, Hikari Tanaka, Kyota Fujita and Hitoshi Okazawa
Int. J. Mol. Sci. 2024, 25(7), 3636; https://doi.org/10.3390/ijms25073636 - 24 Mar 2024
Cited by 14 | Viewed by 4557
Abstract
The mechanisms of neuronal cell death in neurodegenerative disease remain incompletely understood, although recent studies have made significant advances. Apoptosis was previously considered to be the only mechanism of neuronal cell death in neurodegenerative diseases. However, recent findings have challenged this dogma, identifying [...] Read more.
The mechanisms of neuronal cell death in neurodegenerative disease remain incompletely understood, although recent studies have made significant advances. Apoptosis was previously considered to be the only mechanism of neuronal cell death in neurodegenerative diseases. However, recent findings have challenged this dogma, identifying new subtypes of necrotic neuronal cell death. The present review provides an updated summary of necrosis subtypes and discusses their potential roles in neurodegenerative cell death. Among numerous necrosis subtypes, including necroptosis, paraptosis, ferroptosis, and pyroptosis, transcriptional repression-induced atypical cell death (TRIAD) has been identified as a potential mechanism of neuronal cell death. TRIAD is induced by functional deficiency of TEAD-YAP and self-amplifies via the release of HMGB1. TRIAD is a feasible potential mechanism of neuronal cell death in Alzheimer’s disease and other neurodegenerative diseases. In addition to induction of cell death, HMGB1 released during TRIAD activates brain inflammatory responses, which is a potential link between neurodegeneration and neuroinflammation. Full article
Show Figures

Figure 1

50 pages, 2313 KB  
Review
Exploring beyond Common Cell Death Pathways in Oral Cancer: A Systematic Review
by Leonardo de Oliveira Siquara da Rocha, Everton Freitas de Morais, Lilianny Querino Rocha de Oliveira, Andressa Vollono Barbosa, Daniel W. Lambert, Clarissa A. Gurgel Rocha and Ricardo D. Coletta
Biology 2024, 13(2), 103; https://doi.org/10.3390/biology13020103 - 6 Feb 2024
Cited by 12 | Viewed by 4479
Abstract
Oral squamous cell carcinoma (OSCC) is the most common and lethal type of head and neck cancer in the world. Variable response and acquisition of resistance to traditional therapies show that it is essential to develop novel strategies that can provide better outcomes [...] Read more.
Oral squamous cell carcinoma (OSCC) is the most common and lethal type of head and neck cancer in the world. Variable response and acquisition of resistance to traditional therapies show that it is essential to develop novel strategies that can provide better outcomes for the patient. Understanding of cellular and molecular mechanisms of cell death control has increased rapidly in recent years. Activation of cell death pathways, such as the emerging forms of non-apoptotic programmed cell death, including ferroptosis, pyroptosis, necroptosis, NETosis, parthanatos, mitoptosis and paraptosis, may represent clinically relevant novel therapeutic opportunities. This systematic review summarizes the recently described forms of cell death in OSCC, highlighting their potential for informing diagnosis, prognosis and treatment. Original studies that explored any of the selected cell deaths in OSCC were included. Electronic search, study selection, data collection and risk of bias assessment tools were realized. The literature search was carried out in four databases, and the extracted data from 79 articles were categorized and grouped by type of cell death. Ferroptosis, pyroptosis, and necroptosis represented the main forms of cell death in the selected studies, with links to cancer immunity and inflammatory responses, progression and prognosis of OSCC. Harnessing the potential of these pathways may be useful in patient-specific prognosis and individualized therapy. We provide perspectives on how these different cell death types can be integrated to develop decision tools for diagnosis, prognosis, and treatment of OSCC. Full article
Show Figures

Figure 1

16 pages, 4157 KB  
Article
Rutin Linoleate Triggers Oxidative Stress-Mediated Cytoplasmic Vacuolation in Non-Small Cell Lung Cancer Cells
by Iasmina Marcovici, Daliborca Vlad, Roxana Buzatu, Ramona Amina Popovici, Raluca Mioara Cosoroaba, Raul Chioibas, Andreea Geamantan and Cristina Dehelean
Life 2024, 14(2), 215; https://doi.org/10.3390/life14020215 - 1 Feb 2024
Cited by 11 | Viewed by 3270
Abstract
Lung cancer (LC) represents one of the most prevalent health issues globally and is a leading cause of tumor-related mortality. Despite being one the most attractive compounds of plant origin due to its numerous biological properties, the therapeutic applications of rutin (RUT) are [...] Read more.
Lung cancer (LC) represents one of the most prevalent health issues globally and is a leading cause of tumor-related mortality. Despite being one the most attractive compounds of plant origin due to its numerous biological properties, the therapeutic applications of rutin (RUT) are limited by its disadvantageous pharmacokinetics. Thus, the present study aimed to evaluate in vitro the application of two RUT fatty acids bioconjugates, rutin oleate (RUT-O) and rutin linoleate (RUT-L), as potential improved RUT-based chemotherapeutics in non-small cell lung cancer (NSCLC) treatment. The results indicate that both compounds lacked cytotoxic potential in EpiAirway™ tissues at concentrations up to 125 µM. However, only RUT-L exerted anti-tumorigenic activity in NCI-H23 NSCLC cells after 24 h of treatment by reducing cell viability (up to 47%), proliferation, and neutral red uptake, causing cell membrane damage and lactate dehydrogenase (LDH) leakage, affecting cytoskeletal distribution, inducing cytoplasmic vacuolation, and increasing oxidative stress. The cytopathic effects triggered by RUT-L at 100 and 125 µM are indicators of a non-apoptotic cell death pathway that resembles the characteristics of paraptosis. The novel findings of this study stand as a basis for further investigations on the anti-cancer properties of RUT-L and their underlying mechanisms. Full article
(This article belongs to the Special Issue Natural Products on Health and Diseases)
Show Figures

Figure 1

21 pages, 1969 KB  
Review
The Mechanisms of Regulated Cell Death: Structural and Functional Proteomic Pathways Induced or Inhibited by a Specific Protein—A Narrative Review
by Diego Fernández-Lázaro, Begoña Sanz and Jesús Seco-Calvo
Proteomes 2024, 12(1), 3; https://doi.org/10.3390/proteomes12010003 - 5 Jan 2024
Cited by 11 | Viewed by 6444
Abstract
Billions of cells die in us every hour, and our tissues do not shrink because there is a natural regulation where Cell Death (CD) is balanced with cell division. The process in which cells eliminate themselves in a controlled manner is called Programmed [...] Read more.
Billions of cells die in us every hour, and our tissues do not shrink because there is a natural regulation where Cell Death (CD) is balanced with cell division. The process in which cells eliminate themselves in a controlled manner is called Programmed Cell Death (PCD). The PCD plays an important role during embryonic development, in maintaining homeostasis of the body’s tissues, and in the elimination of damaged cells, under a wide range of physiological and developmental stimuli. A multitude of protein mediators of PCD have been identified and signals have been found to utilize common pathways elucidating the proteins involved. This narrative review focuses on caspase-dependent and caspase-independent PCD pathways. Included are studies of caspase-dependent PCD such as Anoikis, Catastrophe Mitotic, Pyroptosis, Emperitosis, Parthanatos and Cornification, and Caspase-Independent PCD as Wallerian Degeneration, Ferroptosis, Paraptosis, Entosis, Methuosis, and Extracellular Trap Abnormal Condition (ETosis), as well as neutrophil extracellular trap abnormal condition (NETosis) and Eosinophil Extracellular Trap Abnormal Condition (EETosis). Understanding PCD from those reported in this review could shed substantial light on the processes of biological homeostasis. In addition, identifying specific proteins involved in these processes is mandatory to identify molecular biomarkers, as well as therapeutic targets. This knowledge could provide the ability to modulate the PCD response and could lead to new therapeutic interventions in a wide range of diseases. Full article
Show Figures

Figure 1

21 pages, 8432 KB  
Article
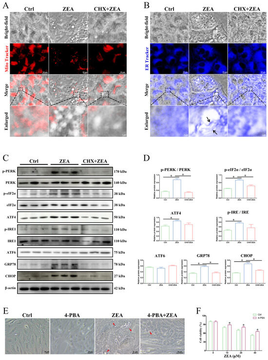
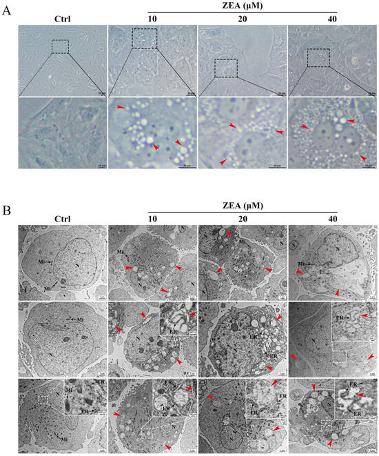
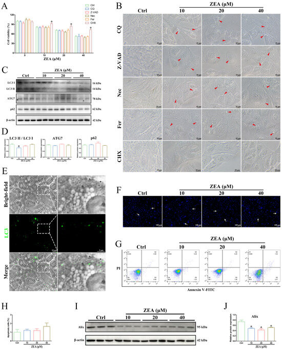
Zearalenone Induces Blood-Testis Barrier Damage through Endoplasmic Reticulum Stress-Mediated Paraptosis of Sertoli Cells in Goats
by Tengfei Liu, Gengchen Liu, Yinghuan Xu, Yuqi Huang, Yunxuan Zhang, Yongjie Wu and Yongping Xu
Int. J. Mol. Sci. 2024, 25(1), 553; https://doi.org/10.3390/ijms25010553 - 31 Dec 2023
Cited by 80 | Viewed by 2718
Abstract
Zearalenone (ZEA) is present worldwide as a serious contaminant of food and feed and causes male reproductive toxicity. The implication of paraptosis, which is a nonclassical paradigm of cell death, is unclear in ZEA-induced male reproductive disorders. In this study, the toxic effects [...] Read more.
Zearalenone (ZEA) is present worldwide as a serious contaminant of food and feed and causes male reproductive toxicity. The implication of paraptosis, which is a nonclassical paradigm of cell death, is unclear in ZEA-induced male reproductive disorders. In this study, the toxic effects of ZEA on the blood-testis barrier (BTB) and the related mechanisms of paraptosis were detected in goats. ZEA exposure, in vivo, caused a significant decrease in spermatozoon quality, the destruction of seminiferous tubules, and damage to the BTB integrity. Furthermore, ZEA exposure to Sertoli cells (SCs) in vitro showed similar dysfunction in structure and barrier function. Importantly, the formation of massive cytoplasmic vacuoles in ZEA-treated SCs corresponded to the highly swollen and dilative endoplasmic reticulum (ER), and paraptosis inhibition significantly alleviated ZEA-induced SC death and vacuolization, which indicated the important contribution of paraptosis in ZEA-induced BTB damage. Meanwhile, the expression of ER stress marker proteins was increased after ZEA treatment but decreased under the inhibition of paraptosis. The vacuole formation and SC death, induced by ZEA, were remarkably blocked by ER stress inhibition. In conclusion, these results facilitate the exploration of the mechanisms of the SC paraptosis involved in ZEA-induced BTB damage in goats. Full article
(This article belongs to the Section Molecular Toxicology)
Show Figures

Figure 1

19 pages, 5191 KB  
Article
Ezetimibe Induces Paraptosis through Niemann–Pick C1-like 1 Inhibition of Mammalian-Target-of-Rapamycin Signaling in Hepatocellular Carcinoma Cells
by Yuting Yin, Chun Wu, Yufeng Zhou, Meiyin Zhang, Shijuan Mai, Minshan Chen and Hui-Yun Wang
Genes 2024, 15(1), 4; https://doi.org/10.3390/genes15010004 - 19 Dec 2023
Cited by 11 | Viewed by 3182
Abstract
Currently, hepatocellular carcinoma (HCC) is characterized by its unfavorable prognosis and resistance to conventional chemotherapy and radiotherapy. Drug repositioning, an approach aimed at identifying novel therapeutic applications for existing drugs, presents a cost-effective strategy for developing new anticancer agents. We explored the anticancer [...] Read more.
Currently, hepatocellular carcinoma (HCC) is characterized by its unfavorable prognosis and resistance to conventional chemotherapy and radiotherapy. Drug repositioning, an approach aimed at identifying novel therapeutic applications for existing drugs, presents a cost-effective strategy for developing new anticancer agents. We explored the anticancer properties of Ezetimibe, a widely used oral lipid-lowering drug, in the context of HCC. Our findings demonstrate that Ezetimibe effectively suppresses HCC cell proliferation through paraptosis, an apoptotic-independent cell death pathway. The examination of HCC cells lines treated with Ezetimibe using light microscopy and transmission electron microscopy (TEM) showed cytoplasmic vacuolation in the perinuclear region. Notably, the nuclear membrane remained intact in both Ezetimibe-treated and untreated HCC cell lines. Probe staining assays confirmed that the cytoplasmic vacuoles originated from dilated endoplasmic reticulum (ER) compartments rather than mitochondria. Furthermore, a dose-dependent accumulation of reactive oxygen species (ROS) was observed in Ezetimibe-treated HCC cell lines. Co-treatment with the general antioxidant NAC attenuated vacuolation and improved cell viability in Ezetimibe-treated HCC cells. Moreover, Ezetimibe induced paraptosis through proteasome activity inhibition and initiation of the unfolded protein response (UPR) in HCC cell lines. In our in vivo experiment, Ezetimibe significantly impeded the growth of HCC tumors. Furthermore, when combined with Sorafenib, Ezetimibe exhibited a synergistic antitumor effect on HCC cell lines. Mechanistically, Ezetimibe induced paraptosis by targeting NPC1L1 to inhibit the PI3K/AKT/mTOR signaling pathway. In conclusion, our study highlights the potential of Ezetimibe as an anticancer agent by triggering paraptosis in HCC cells. Full article
Show Figures

Figure 1

29 pages, 1744 KB  
Review
Types of Cell Death from a Molecular Perspective
by Fatemeh Hajibabaie, Navid Abedpoor and Parisa Mohamadynejad
Biology 2023, 12(11), 1426; https://doi.org/10.3390/biology12111426 - 13 Nov 2023
Cited by 39 | Viewed by 11769
Abstract
The former conventional belief was that cell death resulted from either apoptosis or necrosis; however, in recent years, different pathways through which a cell can undergo cell death have been discovered. Various types of cell death are distinguished by specific morphological alterations in [...] Read more.
The former conventional belief was that cell death resulted from either apoptosis or necrosis; however, in recent years, different pathways through which a cell can undergo cell death have been discovered. Various types of cell death are distinguished by specific morphological alterations in the cell’s structure, coupled with numerous biological activation processes. Various diseases, such as cancers, can occur due to the accumulation of damaged cells in the body caused by the dysregulation and failure of cell death. Thus, comprehending these cell death pathways is crucial for formulating effective therapeutic strategies. We focused on providing a comprehensive overview of the existing literature pertaining to various forms of cell death, encompassing apoptosis, anoikis, pyroptosis, NETosis, ferroptosis, autophagy, entosis, methuosis, paraptosis, mitoptosis, parthanatos, necroptosis, and necrosis. Full article
Show Figures

Figure 1

Back to TopTop