Sign in to use this feature.

Years

Between: -

Subjects

remove_circle_outline
remove_circle_outline
remove_circle_outline
remove_circle_outline

Journals

Article Types

Countries / Regions

Search Results (70)

Search Parameters:
Keywords = Panx2

Order results
Result details
Results per page
Select all
Export citation of selected articles as:
16 pages, 2914 KB  
Article
Expression of Connexins 37/40 and Pannexin 1 in Early Human and Yotari (Dab1−/−) Meninges Development
by Marko Puljiz, Natalija Filipović, Nela Kelam, Anita Racetin, Yu Katsuyama and Katarina Vukojević
Biomedicines 2025, 13(12), 3088; https://doi.org/10.3390/biomedicines13123088 - 15 Dec 2025
Viewed by 359
Abstract
Background/Objectives: The meninges, the protective membranes covering the central nervous system, undergo complex developmental processes that are critical for CNS integrity and function. Connexin 37 (Cx37) and 40 (Cx40), members of the connexin family of gap junction proteins, have been implicated in [...] Read more.
Background/Objectives: The meninges, the protective membranes covering the central nervous system, undergo complex developmental processes that are critical for CNS integrity and function. Connexin 37 (Cx37) and 40 (Cx40), members of the connexin family of gap junction proteins, have been implicated in various physiological and pathological processes. They play a critical role in cell–cell communication. The aim of our study was to investigate the expression of connexins Cx37, Cx40, and Panx1 in the meninges of both human and murine models (yotari and wild type) at the 6th week/E13.5 and 8th week/E15.5 of developmental stages. Methods: Human embryonic tissues (6th–8th week, n = 4 for the 6th week and n = 4 for the 8th week) and mouse embryos (yotari Dab1/ and wild type, E13.5–E15.5) were collected and fixed in 4% paraformaldehyde. Paraffin sections were stained for Cx37, Cx40, and Panx1 using immunofluorescence. Images were analyzed in ImageJ, and statistical comparisons were performed using one-way ANOVA with Tukey’s post hoc test (p < 0.05). Results: Cx37 was consistently expressed across all developmental stages, with the highest threshold area percentage observed at E13.5 and E15.5 in murine leptomeninges, demonstrating statistically significant differences compared to controls (p < 0.05) and notably from corresponding human stages (p < 0.001). Strong Cx37 staining intensity at E13.5 was noted in both wild-type and yot mice, while human leptomeninges displayed mild staining at the 6th week of development. In contrast, both human and murine pachymeninges exhibited moderate Cx37 expression. Additionally, the expression of Cx37 in wild-type mice surpassed that of human samples at both E13.5 and E15.5 stages (p < 0.01 and p < 0.001, respectively). For the developing dura mater, Cx37 expression peaked at E15.5 in yot mice, significantly different from both wild-type and human dura mater (p < 0.01 and p < 0.05). Cx40 expression was highest in the leptomeninges at E15.5. Panx1 was similarly expressed across stages, with the highest threshold area percent observed in wild-type leptomeninges and pachymeninges at E15.5, showing significant differences compared to yot mice and human samples (p < 0.05). Both leptomeninges and pachymeninges exhibited mild Panx1 staining at E13.5, while stronger staining was observed at E15.5 in murine samples, contrasting with mild intensity in human counterparts. Conclusions: These findings highlight the implications of Dab1 deficiency for the expression of gap junction proteins during meninges development, implicating their importance in intercellular communication that is essential for normal meningeal and neurodevelopmental processes. Full article
(This article belongs to the Section Neurobiology and Clinical Neuroscience)
Show Figures

Figure 1

19 pages, 1877 KB  
Article
Abscopal Brain Proteomic Changes Associated with Microbiome Alterations Induced by Gastrointestinal Acute Radiation Syndrome in Swine
by Kathleen Hatch, Timothy S. Horseman, Babita Parajuli, Erin K. Murphy, Robert N. Cole, Robert N. O’Meally, Daniel P. Perl, David M. Burmeister and Diego Iacono
Int. J. Mol. Sci. 2025, 26(17), 8121; https://doi.org/10.3390/ijms26178121 - 22 Aug 2025
Cited by 1 | Viewed by 817
Abstract
Emerging research highlights the gut microbiota’s critical role in modulating brain activity via the gut–brain axis. This study explores whether targeted gastrointestinal irradiation induces abscopal effects on the brain proteome, revealing microbiota-mediated neurobiological changes. Male Sinclair minipigs were randomized to receive either sham [...] Read more.
Emerging research highlights the gut microbiota’s critical role in modulating brain activity via the gut–brain axis. This study explores whether targeted gastrointestinal irradiation induces abscopal effects on the brain proteome, revealing microbiota-mediated neurobiological changes. Male Sinclair minipigs were randomized to receive either sham treatment (n = 6) or 8 Gy lower hemibody (gut-targeted) irradiation (n = 5). Over 14 days, rectal swabs were collected to monitor microbiota dynamics, followed by frontal cortex proteomic analysis. Irradiation altered gut microbiota composition, notably reducing Chlamydiae and Firmicutes phyla, while increasing Coriobacteriaceae and Acinetobacter. Proteomic analysis identified 75 differentially abundant proteins in the frontal cortex, including a significant decrease in pannexin-1 (PANX1), suggesting modulation of the NLRP3 inflammasome pathway. Functional enrichment analysis revealed immune and neurotransmission-related changes linked to microbial shifts. These results demonstrate that gut-targeted radiation can remotely affect brain protein expression, emphasizing the microbiota’s role in neuroimmune regulation and pointing to novel therapeutic opportunities in gut–brain axis disorders. Full article
(This article belongs to the Special Issue Emerging Roles of the Gut-Brain Axis (GBA) in Health and Disease)
Show Figures

Figure 1

25 pages, 3752 KB  
Article
Synthesis of 3-Carboxy-6-sulfamoylquinolones and Mefloquine-Based Compounds as Panx1 Blockers: Molecular Docking, Electrophysiological and Cell Culture Studies
by Letizia Crocetti, Maria Paola Giovannoni, Tengis S. Pavlov, Veniamin Ivanov, Fabrizio Melani and Gabriella Guerrini
Molecules 2025, 30(10), 2171; https://doi.org/10.3390/molecules30102171 - 15 May 2025
Cited by 1 | Viewed by 1343
Abstract
The membrane channel protein Panx1 is a promising therapeutic target since its involvement was demonstrated in a variety of pathologies such as neuropathic pain, ischemic stroke and cancer. As a continuation of our previous work in this field, we report here the synthesis [...] Read more.
The membrane channel protein Panx1 is a promising therapeutic target since its involvement was demonstrated in a variety of pathologies such as neuropathic pain, ischemic stroke and cancer. As a continuation of our previous work in this field, we report here the synthesis and biological evaluation of two classes of compounds as Panx1 blockers: 3-carboxy-6-sulphonamidoquinolone derivatives and new Mefloquine analogs. The series of 3-carboxy-6-sulphonamidoquinolones gave interesting results, affording powerful Panx1 channel blockers with 73.2 < I% < 100 at 50 µM. In particular, 12f was a more potent Panx1 blocker than the reference compound CBX (IC50 = 2.7 µM versus IC50 = 7.1 µM), and its profile was further investigated in a cell culture model of polycystic kidney disease. Finally, interesting results have been highlighted by new molecular modeling studies. Full article
Show Figures

Figure 1

32 pages, 4746 KB  
Article
Loosening the Lid on Shoulder Osteoarthritis: How the Transcriptome and Metabolic Syndrome Correlate with End-Stage Disease
by Samuel J. Lynskey, Zihui Ling, Mark Ziemann, Stephen D. Gill, Sean L. McGee and Richard S. Page
Int. J. Mol. Sci. 2025, 26(7), 3145; https://doi.org/10.3390/ijms26073145 - 28 Mar 2025
Cited by 1 | Viewed by 2488
Abstract
Metabolic syndrome (MetS) associated with Osteoarthritis (OA) is an increasingly recognised entity. Whilst the degenerative pattern in cuff-tear arthropathy (CTA) has been well documented, the biological processes behind primary shoulder OA and CTA remain less understood. This study investigates transcriptomic differences in these [...] Read more.
Metabolic syndrome (MetS) associated with Osteoarthritis (OA) is an increasingly recognised entity. Whilst the degenerative pattern in cuff-tear arthropathy (CTA) has been well documented, the biological processes behind primary shoulder OA and CTA remain less understood. This study investigates transcriptomic differences in these conditions, alongside the impact of MetS in patients undergoing total shoulder replacement. In a multi-centre study, 20 OA patients undergoing total shoulder replacement were included based on specific treatment indications for OA and cuff-tear arthropathy as well as 25 patients undergoing rotator cuff repair (RCR) as a comparator group. Tissues from subchondral bone, capsule (OA and RCR), and synovium were biopsied, and RNA sequencing was performed using Illumina platforms. Differential gene expression was conducted using DESeq2, adjusting for demographic factors, followed by pathway enrichment using the mitch package. Gene expressions in CTA and primary OA was differentially affected. CTA showed mitochondrial dysfunction, GATD3A downregulation, and increased cartilage degradation, while primary OA was marked by upregulated inflammatory and catabolic pathways. The effect of MetS on these pathologies was further shown. MetS further disrupted WNT/β-catenin signalling in CTA, and in OA. Genes such as ACAN, PANX3, CLU, and VAT1L were upregulated, highlighting potential biomarkers for early OA detection. This transcriptomic analysis reveals key differences between end-stage CTA and primary glenohumeral OA. CTA shows heightened metabolic/protein synthesis activity with less immune-driven inflammation. Under MetS, mitochondrial dysfunction (including GATD3A downregulation) and altered Wnt/β-catenin signalling intensify cartilage and bone damage. In contrast, primary OA features strong complement activation, inflammatory gene expression, and collagen remodelling. MetS worsens both conditions via oxidative stress, advanced glycation end products, and ECM disruption—particularly, increased CS/DS degradation. These distinctions support targeted treatments, from antioxidants and Wnt modulators to aggrecanase inhibitors or clusterin augmentation. Addressing specific molecular disruptions, especially those amplified by MetS, may preserve shoulder function, delay surgical intervention, and improve long-term patient outcomes. Full article
Show Figures

Figure 1

14 pages, 4222 KB  
Article
Genetic Structure and Selection Signals for Extreme Environment Adaptation in Lop Sheep of Xinjiang
by Chenchen Yang, Jieru Wang, Lanshu Bi, Di Fang, Xin Xiang, Abliz Khamili, Waili Kurban, Chunmei Han and Qinghua Gao
Biology 2025, 14(4), 337; https://doi.org/10.3390/biology14040337 - 25 Mar 2025
Cited by 4 | Viewed by 1388
Abstract
Objective: Lop sheep species exhibit remarkable adaptability to desert pastures and extreme arid climates, demonstrating tolerance to rough feeding and high resistance to stress. However, little is known about the population genetic diversity of Lop sheep and the genetic mechanisms underlying their adaptability [...] Read more.
Objective: Lop sheep species exhibit remarkable adaptability to desert pastures and extreme arid climates, demonstrating tolerance to rough feeding and high resistance to stress. However, little is known about the population genetic diversity of Lop sheep and the genetic mechanisms underlying their adaptability to extreme environments. Methods: Blood samples were collected from a total of 110 individuals comprising 80 Ruoqiang Lop sheep and 30 Yuli Lop sheep. A total of 110 Lop sheep were subjected to whole genome resequencing to analyze genetic diversity, population structure, and signatures of selection in both regions. Results: The genetic diversity of the Lop sheep population is substantial, and the degree of inbreeding is low. In comparison to the Lop sheep in Yuli County, the genetic diversity and linkage disequilibrium analysis results for the Lop sheep population in Ruoqiang County are slightly lower. Population structure analysis indicates that Ruoqiang and Yuli Lop sheep have differentiated into two independent groups. Using Yuli Lop sheep as the reference group, an analysis of the extreme environmental adaptability selection signal of Lop sheep was conducted. The FST and π ratio under the 1% threshold identified 1686 and 863 candidate genes, respectively, with their intersection yielding a total of 122 candidate genes. Functional annotation revealed that these genes are associated with various traits, including immune response (SLC12A2, FOXP1, PANX1, DYNLRB2, RAP1B, and SEMA4D), heat and cold resistance (DNAJC13, PLCB1, HIKESHI, and PITPNC1), desert adaptation (F13A1, PANX1, ST6GAL1, STXBP3, ACTN4, and ATP6V1A), and reproductive performance (RAP1B, RAB6A, PLCB1, and METTL15). Conclusions: These research findings provide a theoretical foundation for understanding the survival and reproductive characteristics of Lop sheep in extreme environments, and they hold practical value for the conservation and utilization of Lop sheep genetic resources, as well as for genetic improvement efforts. Full article
(This article belongs to the Section Zoology)
Show Figures

Figure 1

23 pages, 998 KB  
Article
Purinergic System Transcript Changes in the Dorsolateral Prefrontal Cortex in Suicide and Major Depressive Disorder
by Smita Sahay, Anna E. Lundh, Roshan P. Sirole, Robert E. McCullumsmith and Sinead M. O’Donovan
Int. J. Mol. Sci. 2025, 26(5), 1826; https://doi.org/10.3390/ijms26051826 - 20 Feb 2025
Cited by 2 | Viewed by 1493
Abstract
Suicide is a major public health priority, and its molecular mechanisms appear to be related to imbalanced purine metabolism in the brain. This exploratory study investigates purinergic gene expression in the postmortem dorsolateral prefrontal cortex (DLPFC) tissue isolated from subjects with major depressive [...] Read more.
Suicide is a major public health priority, and its molecular mechanisms appear to be related to imbalanced purine metabolism in the brain. This exploratory study investigates purinergic gene expression in the postmortem dorsolateral prefrontal cortex (DLPFC) tissue isolated from subjects with major depressive disorder (MDD) who died by suicide (MDD-S, n = 10), MDD subjects who did not die by suicide (MDD-NS, n = 6) and non-psychiatrically ill controls (CTL, n = 9–10). Purinergic system transcripts were assayed by quantitative polymerase chain reactions (qPCR) in superficial and deep gray matter as well as white matter DLPFC cortical layers using laser microdissection (LMD). Across all subjects, regardless of sex, P2RY12 (F(2,23) = 5.40, p = 0.004) and P2RY13 (KW statistic = 11.82, p = 0.001) transcript levels were significantly greater in MDD-S compared to MDD-NS subjects. Several other perturbations were observed in the white matter tissue isolated from females: NT5E (F(2,10) = 13.37, p = 0.001) and P2RY13 (F(2,9) = 3.99, p = 0.011, controlled for age) transcript expression was significantly greater in MDD-S vs. MDD-NS female groups. ENTPD2 (F(2,10) = 5.20, p = 0.03), ENTPD3 (F(2,10) = 28.99, p < 0.0001), and NT5E (F(2,10) = 13.37, p = 0.001) were among the transcripts whose expression was significantly elevated in MDD-S vs. CTL female groups. Transcripts that exhibited significantly altered expression in the superficial and deep gray matter included ENTPD2, NT5E, PANX1, and P2RY13 (p ≤ 0.05). Our medication analysis revealed that the expression of these transcripts was not significantly altered by antidepressants. This is the first study to holistically quantify the purinergic metabolic pathway transcripts in suicide and MDD utilizing human postmortem brain tissue. Our preliminary findings support evidence implicating changes in purinergic P2 receptors in the brain in suicide and provide support for broader purinergic system dysregulation in mood disorders. Full article
Show Figures

Figure 1

14 pages, 4241 KB  
Article
The Occurrence and Outcomes of Cemento-Osseous Dysplasias (COD) in the Jaw Bones of the Population of Lower Silesia, Poland
by Kamil Nelke, Jacek Matys, Maciej Janeczek, Agata Małyszek, Klaudiusz Łuczak, Marceli Łukaszewski, Marta Frydrych, Michał Kulus, Paweł Dąbrowski, Jan Nienartowicz, Irma Maag, Wojciech Pawlak and Maciej Dobrzyński
J. Clin. Med. 2024, 13(22), 6931; https://doi.org/10.3390/jcm13226931 - 18 Nov 2024
Cited by 2 | Viewed by 1683
Abstract
Background: Cemento-osseous dysplasias (CODs) are rare lesions of the jawbone. Their occurrence, localization, type, size, and shape can vary between cases. This fibro-osseous lesion is typically found in the jaw near tooth-bearing areas and is often asymptomatic, discovered incidentally, and may be associated [...] Read more.
Background: Cemento-osseous dysplasias (CODs) are rare lesions of the jawbone. Their occurrence, localization, type, size, and shape can vary between cases. This fibro-osseous lesion is typically found in the jaw near tooth-bearing areas and is often asymptomatic, discovered incidentally, and may be associated with the periapical region of the teeth. In rare cases, COD can lead to secondary bone osteomyelitis. Currently, there is limited information in the literature on the occurrence and characteristics of COD. This paper’s main aim was to focus on the authors’ COD experience in the lower Silesian area. Methods: A retrospective evaluation of radiographies (RTG-Panx, cone-beam computed tomography (CBCT)) was conducted on patients treated, diagnosed, or consulted by the authors. A statistical correlation analysis was made to establish any relationship within the gathered data. Results: COD is predominantly an incidental finding in the mandibular bone near tooth apices. It is most commonly diagnosed in females. Both CBCT and panoramic radiographies are generally sufficient for diagnosing the lesion. COD rarely requires treatment. Conclusions: COD lesions are mostly discovered incidentally during routine radiographies or cone-beam computed tomography (CBCT) scans. In most cases, clinical and radiological monitoring is sufficient, along with evaluating the teeth’s response to cold stimuli and assessing the surrounding bone structures. Biopsies or tooth extractions are seldom necessary. When oral hygiene is well-maintained and no periapical inflammation is present, COD lesions typically remain asymptomatic. Full article
(This article belongs to the Special Issue Clinical Research of Novel Therapeutic Approaches in Dentistry)
Show Figures

Figure 1

16 pages, 3188 KB  
Article
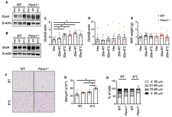
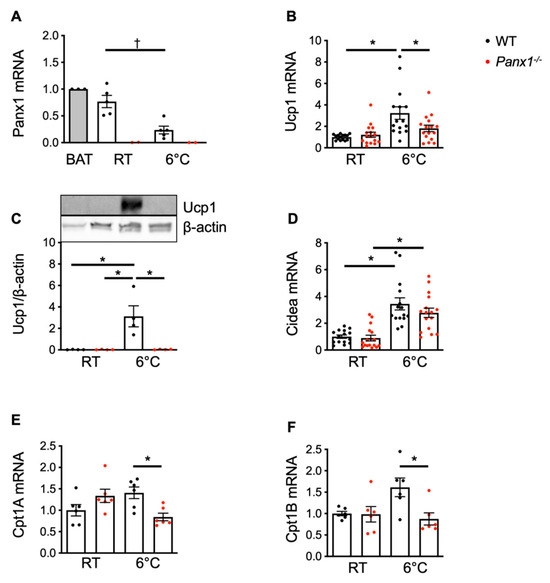
Cold Exposure Rejuvenates the Metabolic Phenotype of Panx1−/− Mice
by Filippo Molica, Avigail Ehrlich, Graziano Pelli, Olga M. Rusiecka, Christophe Montessuit, Marc Chanson and Brenda R. Kwak
Biomolecules 2024, 14(9), 1058; https://doi.org/10.3390/biom14091058 - 25 Aug 2024
Cited by 1 | Viewed by 2509
Abstract
Pannexin1 (Panx1) ATP channels are important in adipocyte biology, potentially influencing energy storage and expenditure. We compared the metabolic phenotype of young (14 weeks old) and mature (20 weeks old) wild-type (WT) and Panx1−/− mice exposed or not to cold (6 °C) [...] Read more.
Pannexin1 (Panx1) ATP channels are important in adipocyte biology, potentially influencing energy storage and expenditure. We compared the metabolic phenotype of young (14 weeks old) and mature (20 weeks old) wild-type (WT) and Panx1−/− mice exposed or not to cold (6 °C) during 28 days, a condition promoting adipocyte browning. Young Panx1−/− mice weighed less and exhibited increased fat mass, improved glucose tolerance, and lower insulin sensitivity than WT mice. Their energy expenditure and respiratory exchange ratio (RER) were increased, and their fatty acid oxidation decreased. These metabolic effects were no longer observed in mature Panx1−/− mice. The exposure of mature mice to cold exacerbated their younger metabolic phenotype. The white adipose tissue (WAT) of cold-exposed Panx1−/− mice contained more small-sized adipocytes, but, in contrast to WT mice, white adipocytes did not increase their expression of Ucp1 nor of other markers of browning adipocytes. Interestingly, Glut4 expression was already enhanced in the WAT of young Panx1−/− mice kept at 22 °C as compared to WT mice. Thus, Panx1 deletion exerts overall beneficial metabolic effects in mice that are pre-adapted to chronic cold exposure. Panx1−/− mice show morphological characteristics of WAT browning, which are exacerbated upon cold exposure, an effect that appears to be associated with Ucp1-independent thermogenesis. Full article
Show Figures

Figure 1

18 pages, 2716 KB  
Article
Age-Dependent Activation of Pannexin1 Function Contributes to the Development of Epileptogenesis in Autosomal Dominant Sleep-related Hypermotor Epilepsy Model Rats
by Kouji Fukuyama, Eishi Motomura and Motohiro Okada
Int. J. Mol. Sci. 2024, 25(3), 1619; https://doi.org/10.3390/ijms25031619 - 28 Jan 2024
Cited by 6 | Viewed by 2014
Abstract
To explore the processes of epileptogenesis/ictogenesis, this study determined the age-dependent development of the functional abnormalities in astroglial transmission associated with pannexin1-hemichannel using a genetic rat model of autosomal dominant sleep-related hypermotor epilepsy (ADSHE) named ‘S286L-TG’. Pannexin1 expression in the plasma membrane of [...] Read more.
To explore the processes of epileptogenesis/ictogenesis, this study determined the age-dependent development of the functional abnormalities in astroglial transmission associated with pannexin1-hemichannel using a genetic rat model of autosomal dominant sleep-related hypermotor epilepsy (ADSHE) named ‘S286L-TG’. Pannexin1 expression in the plasma membrane of primary cultured cortical astrocytes and the orbitofrontal cortex (OFC), which is an ADSHE focus region, were determined using capillary immunoblotting. Astroglial D-serine releases induced by artificial high-frequency oscillation (HFO)-evoked stimulation, the removal of extracellular Ca2+, and the P2X7 receptor agonist (BzATP) were determined using ultra-high performance liquid chromatography (UHPLC). The expressions of pannexin1 in the plasma membrane fraction of the OFC in S286L-TG at four weeks old were almost equivalent when compared to the wild type. The pannexin1 expression in the OFC of the wild type non-statistically decreased age-dependently, whereas that in S286L-TG significantly increased age-dependently, resulting in relatively increasing pannexin1 expression from the 7- (at the onset of interictal discharge) and 10-week-old (after the ADSHE seizure onset) S286L-TG compared to the wild type. However, no functional abnormalities of astroglial pannexin1 expression or D-serine release through the pannexin1-hemichannels from the cultured astrocytes of S286L-TG could be detected. Acutely HFO-evoked stimulation, such as physiological ripple burst (200 Hz) and epileptogenic fast ripple burst (500 Hz), frequency-dependently increased both pannexin1 expression in the astroglial plasma membrane and astroglial D-serine release. Neither the selective inhibitors of pannexin1-hemichannel (10PANX) nor connexin43-hemichannel (Gap19) affected astroglial D-serine release during the resting stage, whereas HFO-evoked D-serine release was suppressed by both inhibitors. The inhibitory effect of 10PANX on the ripple burst-evoked D-serine release was more predominant than that of Gap19, whereas fast ripple burst-evoked D-serine release was predominantly suppressed by Gap19 rather than 10PANX. Astroglial D-serine release induced by acute exposure to BzATP was suppressed by 10PANX but not by Gap19. These results suggest that physiological ripple burst during the sleep spindle plays important roles in the organization of some components of cognition in healthy individuals, but conversely, it contributes to the initial development of epileptogenesis/ictogenesis in individuals who have ADSHE vulnerability via activation of the astroglial excitatory transmission associated with pannexin1-hemichannels. Full article
(This article belongs to the Special Issue Molecular Research in Epilepsy and Epileptogenesis)
Show Figures

Figure 1

26 pages, 11149 KB  
Article
Construction of a Novel Damage-Associated Molecular-Pattern-Related Signature to Assess Lung Adenocarcinoma’s Prognosis and Immune Landscape
by Xinyue Liu, Shuxi Yao, Yanqi Feng, Piao Li, Yiming Li and Shu Xia
Biomolecules 2024, 14(1), 108; https://doi.org/10.3390/biom14010108 - 15 Jan 2024
Cited by 6 | Viewed by 2974
Abstract
Immunogenic death (ICD) stimulates adaptive immunity and affects immunotherapeutic efficacy, an important part of which is damage-associated molecular patterns (DAMPs). However, the function of these DAMPs for lung adenocarcinoma (LUAD) remains obscure. We initially found differentially expressed genes (DEGs) with prognostic significance related [...] Read more.
Immunogenic death (ICD) stimulates adaptive immunity and affects immunotherapeutic efficacy, an important part of which is damage-associated molecular patterns (DAMPs). However, the function of these DAMPs for lung adenocarcinoma (LUAD) remains obscure. We initially found differentially expressed genes (DEGs) with prognostic significance related to DAMPs with the TCGA database and then used the least absolute shrinkage and selection operator (LASSO) regression to create a risk signature strongly correlated with overall survival (OS) with eight DEGs. Validation was performed externally using the external data set GSE68465. Lower-risk LUAD patients were found to be more chemotherapy-resistant and enriched for more immune-related pathways than those with higher risk scores, and patients with different risks showed different levels of immune cell infiltration. PANX1, a crucial gene closely associated with lung adenocarcinoma, was identified using the weighted correlation network analysis (WGCNA), and experiments revealed that PANX1 promotes the proliferation as well as invasion of LUAD cells. Furthermore, PANX1 was found to be positively correlated with CD274, CD276, and M2 macrophage markers. We developed and validated an entirely new gene signature related to DAMPs that may be useful for LUAD patient prognosis, immune microenvironment, and chemotherapeutic drug sensitivity prediction. The results may also guide clinical immunotherapy and chemotherapy approaches for LUAD patients. Full article
(This article belongs to the Special Issue Immune-Related Biomarkers: 2nd Edition)
Show Figures

Figure 1

25 pages, 8398 KB  
Article
Anti-Inflammatory Properties of Eugenol in Lipopolysaccharide-Induced Macrophages and Its Role in Preventing β-Cell Dedifferentiation and Loss Induced by High Glucose-High Lipid Conditions
by Esmaeel Ghasemi Gojani, Bo Wang, Dong-Ping Li, Olga Kovalchuk and Igor Kovalchuk
Molecules 2023, 28(22), 7619; https://doi.org/10.3390/molecules28227619 - 16 Nov 2023
Cited by 12 | Viewed by 3920
Abstract
Inflammation is a natural immune response to injury, infection, or tissue damage. It plays a crucial role in maintaining overall health and promoting healing. However, when inflammation becomes chronic and uncontrolled, it can contribute to the development of various inflammatory conditions, including type [...] Read more.
Inflammation is a natural immune response to injury, infection, or tissue damage. It plays a crucial role in maintaining overall health and promoting healing. However, when inflammation becomes chronic and uncontrolled, it can contribute to the development of various inflammatory conditions, including type 2 diabetes. In type 2 diabetes, pancreatic β-cells have to overwork and the continuous impact of a high glucose, high lipid (HG-HL) diet contributes to their loss and dedifferentiation. This study aimed to investigate the anti-inflammatory effects of eugenol and its impact on the loss and dedifferentiation of β-cells. THP-1 macrophages were pretreated with eugenol for one hour and then exposed to lipopolysaccharide (LPS) for three hours to induce inflammation. Additionally, the second phase of NLRP3 inflammasome activation was induced by incubating the LPS-stimulated cells with adenosine triphosphate (ATP) for 30 min. The results showed that eugenol reduced the expression of proinflammatory genes, such as IL-1β, IL-6 and cyclooxygenase-2 (COX-2), potentially by inhibiting the activation of transcription factors NF-κB and TYK2. Eugenol also demonstrated inhibitory effects on the levels of NLRP3 mRNA and protein and Pannexin-1 (PANX-1) activation, eventually impacting the assembly of the NLRP3 inflammasome and the production of mature IL-1β. Additionally, eugenol reduced the elevated levels of adenosine deaminase acting on RNA 1 (ADAR1) transcript, suggesting its role in post-transcriptional mechanisms that regulate inflammatory responses. Furthermore, eugenol effectively decreased the loss of β-cells in response to HG-HL, likely by mitigating apoptosis. It also showed promise in suppressing HG-HL-induced β-cell dedifferentiation by restoring β-cell-specific biomarkers. Further research on eugenol and its mechanisms of action could lead to the development of therapeutic interventions for inflammatory disorders and the preservation of β-cell function in the context of type 2 diabetes. Full article
(This article belongs to the Special Issue Natural Products and Analogues with Promising Biological Profiles)
Show Figures

Figure 1

15 pages, 2691 KB  
Article
Contralateral Astrocyte Response to Acute Optic Nerve Damage Is Mitigated by PANX1 Channel Activity
by Jasmine A. Wurl, Caitlin E. Mac Nair, Joel A. Dietz, Valery I. Shestopalov and Robert W. Nickells
Int. J. Mol. Sci. 2023, 24(21), 15641; https://doi.org/10.3390/ijms242115641 - 27 Oct 2023
Cited by 6 | Viewed by 1895
Abstract
Glial reactivity is considered a hallmark of damage-induced innate immune responses in the central nervous system. In the visual system, unilateral optic nerve damage elicits dramatic glial reactivity in the retina directly affected by the lesion and a similar, albeit more modest, effect [...] Read more.
Glial reactivity is considered a hallmark of damage-induced innate immune responses in the central nervous system. In the visual system, unilateral optic nerve damage elicits dramatic glial reactivity in the retina directly affected by the lesion and a similar, albeit more modest, effect in the contralateral eye. Evaluation of astrocyte changes in a mouse model of optic nerve crush indicates that astrocyte reactivity, as a function of retinal coverage and cellular hypertrophy, occurs within both the experimental and contralateral retinas, although the hypertrophic response of the astrocytes in the contralateral eyes is delayed for at least 24 h. Evaluation of astrocytic reactivity as a function of Gfap expression indicates a similar, muted but significant, response in contralateral eyes. This constrained glial response is completely negated by conditional knock out of Panx1 in both astrocytes and Müller cells. Further studies are required to identify if this is an autocrine or a paracrine suppression of astroglial reactivity. Full article
(This article belongs to the Special Issue Emerging Roles of Inflammation in Retinal and Optic Nerve Pathologies)
Show Figures

Figure 1

14 pages, 6981 KB  
Article
Connexin 37, 40, 43 and Pannexin 1 Expression in the Gastric Mucosa of Patients with Systemic Sclerosis
by Berna Pavic, Marin Ogorevc, Katarina Boric, Dubravka Vukovic, Mirna Saraga-Babic and Snjezana Mardesic
Biomedicines 2023, 11(9), 2487; https://doi.org/10.3390/biomedicines11092487 - 7 Sep 2023
Cited by 13 | Viewed by 1620
Abstract
Systemic sclerosis (SSc) is an autoimmune disease characterized by fibrosis of the skin and internal organs. Although its pathogenesis is not fully understood, connexins (Cxs) and pannexins (Panx) could be involved in the process of fibrosis. We analyzed the protein expression of Cx37, [...] Read more.
Systemic sclerosis (SSc) is an autoimmune disease characterized by fibrosis of the skin and internal organs. Although its pathogenesis is not fully understood, connexins (Cxs) and pannexins (Panx) could be involved in the process of fibrosis. We analyzed the protein expression of Cx37, Cx40, Cx43, and Panx1 in the gastric mucosa of patients with SSc and healthy volunteers, using immunofluorescence staining. Protein levels of Cx37 were slightly increased, while the levels of Cx40 were significantly decreased in the lamina propria of the gastric mucosa of SSc patients compared to the controls. The changes were proportional to SSc severity, with the most prominent changes found in patients with severe diffuse cutaneous SSc. No differences in Cx43 or Panx1 levels were found between the analyzed groups of samples. The lack of changes in Cx43 expression, which has been previously associated with fibrosis, could be due to the weak expression of Cx43 in the gastric mucosa in general. Further studies on full-thickness gastric biopsies containing muscle layers and animal SSc models are needed to fully elucidate the role of Cxs and Panxs in SSc-associated fibrosis. Full article
(This article belongs to the Special Issue Gap Junctions and the Connexin Protein Family in Health and Disease)
Show Figures

Figure 1

27 pages, 7692 KB  
Article
Anti-Inflammatory Effects of Minor Cannabinoids CBC, THCV, and CBN in Human Macrophages
by Esmaeel Ghasemi Gojani, Bo Wang, Dong-Ping Li, Olga Kovalchuk and Igor Kovalchuk
Molecules 2023, 28(18), 6487; https://doi.org/10.3390/molecules28186487 - 7 Sep 2023
Cited by 26 | Viewed by 10399
Abstract
Inflammation is a natural response of the body to signals of tissue damage or infection caused by pathogens. However, when it becomes imbalanced, it can lead to various disorders such as cancer, obesity, cardiovascular problems, neurological conditions, and diabetes. The endocannabinoid system, which [...] Read more.
Inflammation is a natural response of the body to signals of tissue damage or infection caused by pathogens. However, when it becomes imbalanced, it can lead to various disorders such as cancer, obesity, cardiovascular problems, neurological conditions, and diabetes. The endocannabinoid system, which is present throughout the body, plays a regulatory role in different organs and influences functions such as food intake, pain perception, stress response, glucose tolerance, inflammation, cell growth and specialization, and metabolism. Phytocannabinoids derived from Cannabis sativa can interact with this system and affect its functioning. In this study, we investigate the mechanisms underlying the anti-inflammatory effects of three minor phytocannabinoids including tetrahydrocannabivarin (THCV), cannabichromene (CBC), and cannabinol (CBN) using an in vitro system. We pre-treated THP-1 macrophages with different doses of phytocannabinoids or vehicle for one hour, followed by treating the cells with 500 ng/mL of LPS or leaving them untreated for three hours. To induce the second phase of NLRP3 inflammasome activation, LPS-treated cells were further treated with 5 mM ATP for 30 min. Our findings suggest that the mitigation of the PANX1/P2X7 axis plays a significant role in the anti-inflammatory effects of THCV and CBC on NLRP3 inflammasome activation. Additionally, we observed that CBC and THCV could also downregulate the IL-6/TYK-2/STAT-3 pathway. Furthermore, we discovered that CBN may exert its inhibitory impact on the assembly of the NLRP3 inflammasome by reducing PANX1 cleavage. Interestingly, we also found that the elevated ADAR1 transcript responded negatively to THCV and CBC in LPS-macrophages, indicating a potential involvement of ADAR1 in the anti-inflammatory effects of these two phytocannabinoids. THCV and CBN inhibit P-NF-κB, downregulating proinflammatory gene transcription. In summary, THCV, CBC, and CBN exert anti-inflammatory effects by influencing different stages of gene expression: transcription, post-transcriptional regulation, translation, and post-translational regulation. Full article
Show Figures

Figure 1

10 pages, 3094 KB  
Communication
Baicalin Attenuated PANX-1/P2X7 Axis, P2Y6, and NLRP3/Caspase-1 Signaling Pathways in Peritonitis Induced by Glaesserella parasuis
by Shulin Fu, Xinyue Tian, Jingyang Li, Yuzhen Yuan, Xiaoyi Li, Mingxing Ren, Ling Guo, Chun Ye, Bingbing Zong, Yu Liu, Qirong Lu and Yinsheng Qiu
Microbiol. Res. 2023, 14(3), 1114-1123; https://doi.org/10.3390/microbiolres14030074 - 9 Aug 2023
Viewed by 1933
Abstract
Glaesserella parasuis (G. parasuis) can cause peritonitis in piglets. However, the pathogenesis of peritonitis remains unclear. Baicalin has been shown to possess anti-inflammatory and anti-oxidant functions. The aim of this study was to investigate the role of the PANX-1/P2X7 axis and [...] Read more.
Glaesserella parasuis (G. parasuis) can cause peritonitis in piglets. However, the pathogenesis of peritonitis remains unclear. Baicalin has been shown to possess anti-inflammatory and anti-oxidant functions. The aim of this study was to investigate the role of the PANX-1/P2X7 axis and the P2Y6 signaling pathway in peritonitis induced by G. parasuis and the effect of baicain on the PANX-1/P2X7 axis and P2Y6 pathway activation triggered by G. parasuis. A G. parasuis serovar 5 isolate SH0165 strain was obtained from the lungs of commercially produced pigs which had the typical symptoms of Glässer’s disease, namely arthritis, fibrinous polyserositis, hemorrhagic pneumonia, and meningitis. Then, 35 piglets were randomly divided into five groups, each group containing seven piglets. The groups consisted of a negative control group, an infection group, a 25 mg/kg baicalin group, a 50 mg/kg baicalin group, and a 100 mg/kg baicalin group. The results showed that G. parasuis could promote PANX-1/P2X7 axis and P2Y6 activation; induce NLRP3/caspase-1, IL-1β and IL-18 expression; trigger PLC/PKC and MLCK/MLC signaling activation; attenuate the expression of tight junction proteins ZO-1, E-cadherin, Occludins, and claudin 1; and stimulate CD14, CD24, CD36, CD47, and CD91 expression in the peritoneum as measured via Western blot (p < 0.01; PLC, p < 0.05). Baicalin could significantly inhibit PANX-1/P2X7 axis, P2Y6, and NLRP3/caspase-1 activation; reduce IL-1β and IL-18 expression; attenuate PLC/PKC and MLCK/MLC activation; promote ZO-1, E-cadherin, occludins, and claudin 1 expression; and reduce CD14, CD24, CD36, CD47, and CD91 expression in the peritoneum induced by G. parasuis as measured via Western blot. Our results deepen the understanding of the mechanism of peritonitis triggered by G. parasuis and provide some novel potential methods of controlling G. parasuis infection. Full article
Show Figures

Figure 1

Back to TopTop