Sign in to use this feature.

Years

Between: -

Subjects

remove_circle_outline
remove_circle_outline
remove_circle_outline
remove_circle_outline
remove_circle_outline
remove_circle_outline
remove_circle_outline

Journals

Article Types

Countries / Regions

Search Results (121)

Search Parameters:
Keywords = PPAR alpha

Order results
Result details
Results per page
Select all
Export citation of selected articles as:
34 pages, 8505 KB  
Article
Complex I Modulator BI4500 Reduces MASH by Limiting Oxidative Stress and Reprogramming Lipid Metabolism via AMPK in MCD Rats
by Laura Giuseppina Di Pasqua, Sofia Lotti, Michelangelo Trucchi, Giuseppina Palladini, Anna Cleta Croce, Francesca Protopapa, Fausto Feletti, Stefan G. Kauschke, Peng Sun, Mariapia Vairetti and Andrea Ferrigno
Antioxidants 2026, 15(1), 82; https://doi.org/10.3390/antiox15010082 - 8 Jan 2026
Viewed by 243
Abstract
Background: Metabolic-dysfunction-associated steatotic liver disease (MASLD) is a multifactorial liver disease in which mitochondrial dysfunction, oxidative stress, and inflammation play key roles in driving the progression toward metabolic dysfunction-associated steatohepatitis (MASH) and hepatocellular carcinoma (HCC). Dysfunctional mitochondria generate excess reactive oxygen species (ROS), [...] Read more.
Background: Metabolic-dysfunction-associated steatotic liver disease (MASLD) is a multifactorial liver disease in which mitochondrial dysfunction, oxidative stress, and inflammation play key roles in driving the progression toward metabolic dysfunction-associated steatohepatitis (MASH) and hepatocellular carcinoma (HCC). Dysfunctional mitochondria generate excess reactive oxygen species (ROS), impair antioxidant defenses, activate pro-inflammatory pathways and hepatic stellate cells, and perpetuate liver injury. Mitochondrial Complex I is a major ROS source, particularly under conditions of dysregulated energy metabolism. Since Complex I inhibition by metformin was shown to reduce ROS and activate the adenosine monophosphate-activated protein kinase (AMPK), this study aimed to evaluate whether a novel Complex I Modulator (CIM, BI4500) could attenuate oxidative stress, inflammation, and consequently reduce lipid accumulation and fibrosis in a methionine- and choline-deficient diet (MCD)-fed rat model of MASH. Methods: Rats were fed an MCD or an isocaloric control diet for six weeks. From week four, animals received daily oral treatment with CIM (10 mg/kg) or vehicle (Natrosol). At the endpoint, liver tissue was collected for histological, biochemical, and molecular analyses. Lipid droplet area, inflammatory infiltration, and collagen deposition were evaluated on tissue sections; total lipid content and oxidative stress markers were assessed in homogenates and isolated mitochondria. Molecular pathways related to oxidative stress, lipid metabolism, and fibrosis were assessed at protein and mRNA levels. Results: CIM treatment significantly reduced oxidative stress (ROS, lipid peroxidation, nitrogen species), promoting AMPK activation and metabolic reprogramming. This included increased expression of peroxisome proliferator-activated receptor alpha (PPAR-α) and its target genes, and decreased sterol regulatory element binding protein-1c (SREBP-1c)-driven lipogenesis. These changes halted fibrosis progression, as confirmed by Picro-Sirius Red staining and fibrosis markers. Conclusions: these findings indicate that Complex I modulation may represent a promising strategy to counteract MASLD progression toward MASH. Full article
(This article belongs to the Section Health Outcomes of Antioxidants and Oxidative Stress)
Show Figures

Graphical abstract

25 pages, 11098 KB  
Article
A Hypothesis of Gut–Liver Mediated Heterosis: Multi-Omics Insights into Hybrid Taimen Immunometabolism (Hucho taimen ♀ × Brachymystax lenok ♂)
by Mingliang Wei, Shuqi Wang, Feng Lin, Shicheng Han, Tingting Zhang, Youyi Kuang and Guangxiang Tong
Animals 2026, 16(1), 74; https://doi.org/10.3390/ani16010074 - 26 Dec 2025
Viewed by 394
Abstract
This study investigated the molecular and microbial factors behind the higher disease resistance of hybrid taimen by combining gut microbiome profiling with host transcriptomic analysis of intestinal and liver tissues. Both hybrid taimen and H. taimen were raised under the same recirculating aquaculture [...] Read more.
This study investigated the molecular and microbial factors behind the higher disease resistance of hybrid taimen by combining gut microbiome profiling with host transcriptomic analysis of intestinal and liver tissues. Both hybrid taimen and H. taimen were raised under the same recirculating aquaculture system (RAS) conditions. After recording survival rates following three enteritis outbreaks, samples of intestinal contents and tissues were collected from both groups. The gut microbiota was analyzed using full-length 16S rRNA sequencing in PacBio, and host gene expression was assessed with Illumina RNA-seq. Functional predictions were made using PICRUSt2 and Gene Set Enrichment Analysis (GSEA). Results showed that hybrids had significantly higher survival rates after enteritis (p < 0.05). Although microbial alpha diversity was similar, beta diversity revealed slight compositional differences. Hybrids showed higher levels of Hapalosiphon and Tepidimicrobium, microbes associated with antimicrobial compounds and the metabolism of short-chain fatty acids (SCFAs). Functional predictions indicated enrichment in selenocompound metabolism and ansamycin biosynthesis in hybrids. Transcriptomic analysis identified 4233 differentially expressed genes (DEGs) in the intestine and 3980 in the liver. In hybrids, intestinal tissues exhibited increased expression of immune pathways, including complement activation, lysosomal activity, and the transforming growth factor-beta (TGF-β) signaling pathway. Liver tissues demonstrated higher expression of genes related to cholesterol synthesis, fatty acid degradation, and the peroxisome proliferator-activated receptor (PPAR) signaling pathway. qRT-PCR validated the expression patterns of 20 selected DEGs. These findings tentatively suggest that the elevated disease resistance of hybrid taimen may be linked, at least in part, to a combination of microbial taxa inferred to produce antimicrobial metabolites and short-chain fatty acids, as well as an apparent intensification of intestinal immune and barrier-related gene expression, and hepatic pathways that possibly support energy supply and steroid-based immunity. However, this multi-omics data set is only correlational. We still do not know whether a single strain or a few host genes are enough to produce the resistant phenotype. Gnotobiotic trials, microbiota transplants, and targeted metabolomics will be necessary to turn these interesting associations into solid evidence. Full article
Show Figures

Graphical abstract

14 pages, 4910 KB  
Article
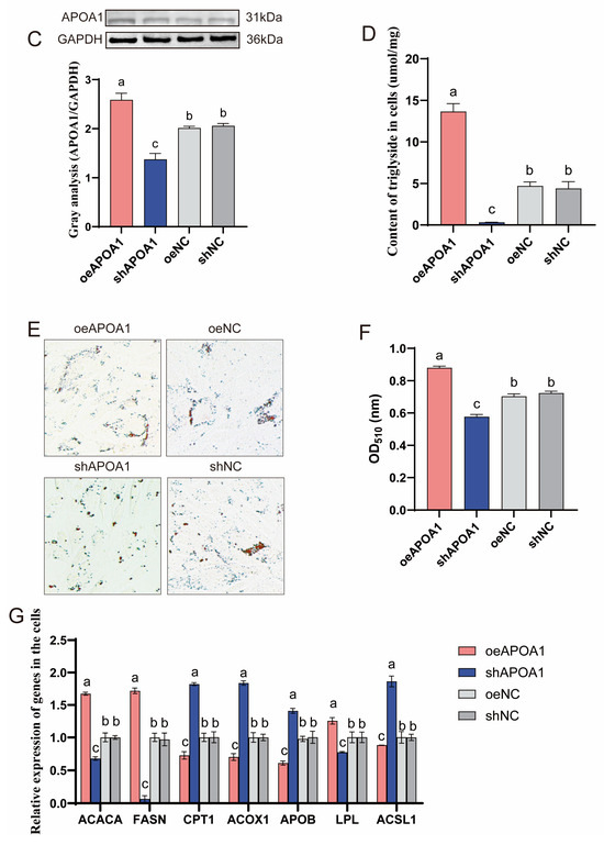
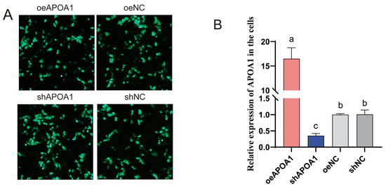
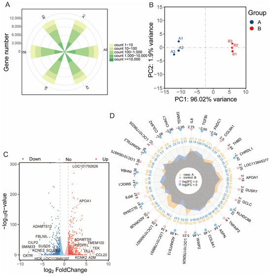
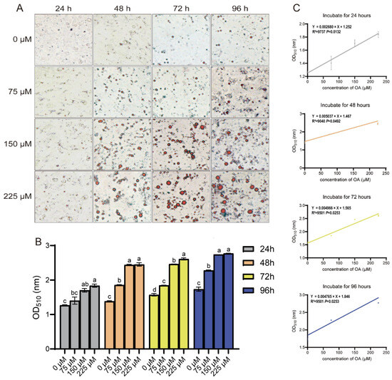
Oleic Acid Increases Lipid Accumulation in Duck Hepatocytes by Promoting Apolipoprotein A1 Expression
by Ziyi Pan, Xuewen Li, Dongsheng Wu, Longfei Xie, Xingyong Chen and Zhaoyu Geng
Animals 2025, 15(24), 3603; https://doi.org/10.3390/ani15243603 - 15 Dec 2025
Viewed by 372
Abstract
Background: Lipid overaccumulation in the liver predisposes ducks to metabolic disorders. The molecular mechanism of oleic acid (OA)-induced hepatic steatosis in ducks is not fully elucidated. Methods: A cellular model of steatosis was established by treating primary duck hepatocytes with OA. Transcriptome sequencing [...] Read more.
Background: Lipid overaccumulation in the liver predisposes ducks to metabolic disorders. The molecular mechanism of oleic acid (OA)-induced hepatic steatosis in ducks is not fully elucidated. Methods: A cellular model of steatosis was established by treating primary duck hepatocytes with OA. Transcriptome sequencing was performed to identify key signaling pathways and candidate genes. The role of Apolipoprotein A1 (APOA1) was investigated through overexpression and knockdown experiments. Intracellular triglycerides (TGs) were quantified commercially; lipid droplets were visualized by Oil Red O staining. Results: Intracellular TG accumulation was induced by OA treatment in a dose-dependent manner. Through transcriptome analysis, 1045 differentially expressed genes (DEGs) were identified, with APOA1 being recognized as a key candidate within the peroxisome proliferator-activated receptor (PPAR) signaling pathway. The content of TGs and lipid droplets was increased by APOA1 overexpression, whereas these effects were suppressed by APOA1 knockdown. The expression of acetyl-CoA carboxylase alpha (ACACA) and fatty acid synthase (FASN) was upregulated by APOA1. Conversely, the expression of carnitine O-palmitoyltransferase 1 (CPT1), acyl-CoA oxidase 1 (ACOX1), and apolipoprotein B (APOB) was downregulated. Conclusions: This study demonstrates that OA upregulates APOA1, suggesting the involvement of the PPAR pathway and providing a theoretical basis for modulating hepatic fat deposition. Full article
(This article belongs to the Section Animal Genetics and Genomics)
Show Figures

Figure 1

29 pages, 7216 KB  
Article
Thymoquinone Protective Effect Against Mercury-Induced Reproductive Derangement in Rats: In Vivo and In Silico Investigation
by Solomon Owumi, Moses Otunla, Pelumi Akindipe, Uche Arunsi, Jesutosin O. Babalola, Chioma E. Irozuru, Ahmad Altayyar, Bayode Oluwawibe, Olatunde Owoeye and Adegboyega K. Oyelere
Toxics 2025, 13(10), 896; https://doi.org/10.3390/toxics13100896 - 19 Oct 2025
Viewed by 1118
Abstract
Mercury exposure has been linked to male infertility. Given that mercury chloride (HgCl2) may promote an oxido-inflammatory milieu associated with pathophysiological derangements, it is hypothesised that Thymoquinone (TQ), an antioxidant and anti-inflammatory agent, may mitigate the gradual harmful effects of mercury [...] Read more.
Mercury exposure has been linked to male infertility. Given that mercury chloride (HgCl2) may promote an oxido-inflammatory milieu associated with pathophysiological derangements, it is hypothesised that Thymoquinone (TQ), an antioxidant and anti-inflammatory agent, may mitigate the gradual harmful effects of mercury exposure on rat testes, epididymis, and hypothalamus, as these organs are vital to reproductive function. To test this hypothesis, 40 rats (strain: Wistar; sex: male) were randomly assigned to five cohorts of eight rats each. After a 7-day acclimation, treatments were dispensed for 28 consecutive days accordingly: Cohort I: distilled water only, as control; Cohort II: HgCl2 only (20 µg/mL); Cohort III: TQ only (2.5 mg/kg); Cohort IV: HgCl2 + TQ (20 µg/mL + 2.5 mg/kg); and Cohort V: HgCl2 + TQ (20 µg/mL + 5 mg/kg). Co-treatment with TQ preserved the body and organ weight of the HgCl2 exposed animals. However, TQ did not reduce HgCl2-induced dysfunction in sperm function and morphology. The serum follicle-stimulating hormone (FSH), luteinising hormone (LH), and testosterone were increased significantly (p < 0.05) by TQ co-treatment, while decreasing the prolactin level. TQ administration also increased (p < 0.05) testicular enzymes, including alkaline phosphatase (ALP), lactate dehydrogenase (LDH), acid phosphatase (ACP), and glucose-6-phosphate dehydrogenase (G6PD) activities, which HgCl2 decreased. TQ administration increased (p < 0.05) HgCl2-induced decreases in catalase (CAT), superoxide dismutase (SOD), glutathione peroxidase (GPx), glutathione (GSH), glutathione-s-transferase (GST), and total sulfhydryl group (TSH) levels in the testes, epididymis, and hypothalamus of experimental rats. Further, TQ reduced HgCl2-mediated increases in RONS-reactive oxygen and nitrogen species; LPO–lipid peroxidation; PC–protein carbonyl formation; and XO–xanthine oxidase activity. Furthermore, levels of inflammatory biomarkers, including tumour necrosis factor alpha (TNF-α), nitric oxide (NO), interleukin-1 beta (IL-1β), and myeloperoxidase (MPO), were decreased (p < 0.05) in the co-treated groups, with a higher dose of TQ (5.0 mg/kg) showing a more pronounced protective effect. Additionally, TQ co-administration increased Bax and decreased Bcl-2 and p53 protein levels (p < 0.05), thereby protecting the rats’ testes, epididymis, and hypothalamus from HgCl2-induced apoptosis. Molecular docking simulation analysis revealed TQ interaction dynamics with PPAR-α and PPAR-δ to suppress NF-kB-mediated pro-inflammatory sequela as well as activate Nrf-2-mediated antioxidant defence system. These predicted biological effects of TQ resonate with the findings from the in vivo studies. Therefore, supplementation with TQ may help reduce chemical-induced toxicities, including HgCl2‘s reproductive toxicity. Full article
(This article belongs to the Section Novel Methods in Toxicology Research)
Show Figures

Graphical abstract

13 pages, 347 KB  
Review
Second-Line Therapies in Primary Biliary Cholangitis: A Comparative Review of Obeticholic Acid, Fibrates, Seladelpar, and Elafibranor
by Fares Jamal, Amani Elshaer, Mayar H. Alatout, Nour B. Odeh, Amal Youssef, Humam Abo Abdullah, Sandra Elmasry, Tala Shahin, Hussein Abdul Nabi, Astin R. Worden, Talha A. Malik and Blanca C. Lizaola-Mayo
Biomedicines 2025, 13(10), 2335; https://doi.org/10.3390/biomedicines13102335 - 24 Sep 2025
Viewed by 3041
Abstract
Primary biliary cholangitis (PBC) is a chronic autoimmune liver disease marked by cholestasis and progressive fibrosis. While ursodeoxycholic acid (UDCA) remains the first-line therapy, approximately 30–40% of patients have an inadequate biochemical response, increasing the risk of disease progression. Obeticholic acid (OCA), a [...] Read more.
Primary biliary cholangitis (PBC) is a chronic autoimmune liver disease marked by cholestasis and progressive fibrosis. While ursodeoxycholic acid (UDCA) remains the first-line therapy, approximately 30–40% of patients have an inadequate biochemical response, increasing the risk of disease progression. Obeticholic acid (OCA), a potent farnesoid X receptor (FXR) agonist, was the first second-line agent approved by the only Food and Drug Administration (FDA) and has demonstrated moderate biochemical efficacy but limited tolerability due to dose-dependent pruritus and safety concerns in cirrhosis. Fenofibrate, a peroxisome proliferator-activated receptor alpha (PPAR-α) agonist, showed substantial alkaline phosphatase (ALP) reductions when added to UDCA, although its long-term benefit remains unconfirmed in large-scale trials and its use remains off-label in the United States, unlike FDA-approved agents. Seladelpar, a selective peroxisome proliferator-activated receptor delta (PPAR-δ) agonist, and elafibranor, a dual PPAR-α/δ agonist, have both recently received FDA accelerated approval after demonstrating significant improvements in ALP, biochemical response rates, and pruritus relief in phase 3 trials. This review summarizes these second-line therapies’ mechanisms, efficacy, safety, and limitations emphasizing the need for individualized treatment decisions and ongoing research into long-term clinical outcomes. Full article
Show Figures

Figure 1

22 pages, 3499 KB  
Article
Zinc Promotes Mitochondrial Health Through PGC-1alpha Enhancing Bacterial Clearance in Macrophages Infected with Mycobacterium avium Complex
by Ruxana T. Sadikot, Prabagaran Narayanasamy, Zhihong Yuan, Deandra Smith and Daren L. Knoell
Int. J. Mol. Sci. 2025, 26(19), 9270; https://doi.org/10.3390/ijms26199270 - 23 Sep 2025
Viewed by 956
Abstract
Mitochondria are increasingly recognized as important contributors to immune function, in addition to energy production. They exert this influence through modulation of various signaling pathways that regulate cellular metabolism and immune function in response to pathogens. Peroxisome proliferator-activated receptor (PPAR) coactivator 1 alpha [...] Read more.
Mitochondria are increasingly recognized as important contributors to immune function, in addition to energy production. They exert this influence through modulation of various signaling pathways that regulate cellular metabolism and immune function in response to pathogens. Peroxisome proliferator-activated receptor (PPAR) coactivator 1 alpha (PGC-1α) is the primary transcription factor and regulator involved in mitochondrial biogenesis. Long known to be involved in immune function, zinc (Zn) is also required for proper mitochondrial function. It is increasingly recognized that many cellular immunometabolic activities are also Zn-dependent. Taken together, we investigated the role of Zn deficiency, both dietary and genetically induced, and Zn supplementation in PGC-1α-mediated macrophage mitochondrial biogenesis and immune function following infection with Mycobacterium avium complex (MAC). Our novel findings show that Zn is an important regulator of PGC-1α, TFAM and mitochondrial biogenesis, leading to enhanced bacterial phagocytosis and bacterial killing in macrophages. Mechanistically, we show that the Zn importer ZIP8 (Zrt/Irt-like protein) orchestrates Zn-mediated effects on PGC-1α and mitochondrial function. Taken together, defective Zn biodistribution may increase susceptibility to infection, whereas Zn supplementation may provide a tractable host-directed therapy to enhance the innate immune response in patients vulnerable to MAC infection. Full article
(This article belongs to the Special Issue Molecular and Immune Mechanisms in Pathogenic Mycobacteria Infections)
Show Figures

Figure 1

13 pages, 794 KB  
Communication
Preparturient Oral Selenitetriglycerides Supplementation Elevates Erythrocyte Glutathione Peroxidase Activity and Modulates Hepatic TNF-α, PPAR-α, and PPAR-δ mRNA in Postparturient Holstein–Friesian Cows
by Katarzyna Żarczyńska, Katarzyna Różańska, Paweł Brym and Dawid Tobolski
Int. J. Mol. Sci. 2025, 26(16), 8018; https://doi.org/10.3390/ijms26168018 - 19 Aug 2025
Viewed by 829
Abstract
The transition period in dairy cows, spanning late pregnancy and early lactation, is associated with substantial metabolic and immunological challenges, leading to increased oxidative stress and inflammation. Selenium (Se), particularly in organic forms, supports antioxidant defenses, immune function, and metabolic regulation. This study [...] Read more.
The transition period in dairy cows, spanning late pregnancy and early lactation, is associated with substantial metabolic and immunological challenges, leading to increased oxidative stress and inflammation. Selenium (Se), particularly in organic forms, supports antioxidant defenses, immune function, and metabolic regulation. This study investigated the effects of supplementing periparturient Holstein–Friesian cows with orally administered selenitetriglycerides (0.5 mg Se/kg body weight/day starting 12 days before the expected calving date and continuing until parturition) on antioxidant enzyme activity and on the hepatic expression of key inflammatory and metabolic genes. Serum selenium concentrations and erythrocyte glutathione peroxidase (GSH-Px) activity were assessed before and after parturition, and hepatic gene expression levels of tumor necrosis factor alpha (TNF-α), peroxisome proliferator-activated receptor alpha (PPAR-α) and delta (PPAR-δ) were assessed 24 h and 7 days postpartum. Supplemented cows showed significantly elevated serum Se levels and increased GSH-Px activity, reflecting improved antioxidant capacity. Moreover, hepatic expression of TNF-α and PPAR-δ was significantly reduced postpartum in the supplemented group, whereas PPAR-α expression remained stable. These findings indicate that selenitetriglycerides effectively enhance antioxidant defenses, moderate inflammation, and stabilize metabolic pathways during the periparturient phase, potentially reducing postpartum metabolic disorders and improving dairy-cow health. Full article
Show Figures

Figure 1

21 pages, 594 KB  
Review
PEDF and Its Role in Metabolic Disease, Angiogenesis, Cardiovascular Disease, and Diabetes
by Crispin R. Dass
Biomedicines 2025, 13(7), 1780; https://doi.org/10.3390/biomedicines13071780 - 21 Jul 2025
Cited by 1 | Viewed by 1520
Abstract
This review highlights recent findings on the potent anti-angiogenic serpin protein, pigment epithelium-derived factor (PEDF) as it relates to metabolic disease, diabetes, angiogenesis and cardiovascular disease (CVD), listing a majority of all the publicly available studies reported to date. PEDF is involved in [...] Read more.
This review highlights recent findings on the potent anti-angiogenic serpin protein, pigment epithelium-derived factor (PEDF) as it relates to metabolic disease, diabetes, angiogenesis and cardiovascular disease (CVD), listing a majority of all the publicly available studies reported to date. PEDF is involved in various physiological roles in the body, and when awry, it triggers various disease states clinically. Biomarkers such as insulin, AMP-activated protein kinase alpha (AMPK-α), and peroxisome proliferator-activated receptor gamma (PPAR-γ) are involved in PEDF effects on metabolism. Wnt, insulin receptor substate (IRS), Akt, extracellular signal-regulated kinase (ERK), and mitogen-activated protein kinase (MAPK) are implicated in diabetes effects displayed by PEDF. For CVD, oxidised LDL, Wnt/β-catenin, and reactive oxygen species (ROS) are players intertwined with PEDF activity. The review also presents an outlook on where efforts could be devoted to bring this serpin closer to clinical trials for these diseases and others in general. Full article
Show Figures

Figure 1

18 pages, 3704 KB  
Article
BTEX-K Ameliorates Rheumatoid Arthritis Through Regulating the NF-κB and PPAR-γ Signaling Pathways in Incomplete Freund’s Adjuvant-Induced Arthritis Mice
by Joonpyo Hong, Jin-Ho Lee, Ga Young Lee, Jin-Hwan Oh, Hana Lee, Han Sung Kim and Tack-Joong Kim
Biomedicines 2025, 13(7), 1524; https://doi.org/10.3390/biomedicines13071524 - 22 Jun 2025
Viewed by 1175
Abstract
Background/Objectives: Degenerative arthritis is a chronic inflammatory disease marked by tissue degradation and vascular fibrosis. Macrophages play a central role in the inflammatory response by releasing mediators such as nitric oxide (NO), interleukin (IL)-6, tumor necrosis factor alpha (TNF-α), and prostaglandin E2 [...] Read more.
Background/Objectives: Degenerative arthritis is a chronic inflammatory disease marked by tissue degradation and vascular fibrosis. Macrophages play a central role in the inflammatory response by releasing mediators such as nitric oxide (NO), interleukin (IL)-6, tumor necrosis factor alpha (TNF-α), and prostaglandin E2 (PGE2). This study aimed to investigate the anti-inflammatory potential of BTEX-K, a formulation of dried red ginseng combined with alpha-galactosidase, in lipopolysaccharide (LPS)-stimulated cells. Methods: LPS-treated immune cells were used to assess the anti-inflammatory effects of BTEX-K. The levels of NO, IL-6, TNF-α, and PGE2 were measured following BTEX-K treatment. The protein expression of inducible nitric oxide synthase (iNOS) and cyclooxygenase-2 (COX-2) was evaluated. Cytotoxicity assays were conducted to determine whether the observed effects were due to cell viability loss. The involvement of MAPK signaling and NF-κB pathway modulation was examined by analyzing JNK phosphorylation, IκB degradation, and PPAR-γ expression. Results: BTEX-K significantly reduced the production of NO, IL-6, TNF-α, and PGE2 in LPS-treated cells without inducing cytotoxicity. The protein expression levels of iNOS and COX-2 were also suppressed. Furthermore, BTEX-K inhibited the LPS-induced phosphorylation of JNK in the MAPK pathway. It restored IκB levels and suppressed NF-κB activation by preventing the downregulation of PPAR-γ. Conclusions: BTEX-K demonstrates notable anti-inflammatory effects by inhibiting key inflammatory mediators and signaling pathways in immune cells. These findings support its therapeutic potential in mitigating inflammation-related symptoms, including pain, swelling, and redness, commonly seen in degenerative arthritis. Full article
(This article belongs to the Section Cell Biology and Pathology)
Show Figures

Figure 1

18 pages, 318 KB  
Opinion
Palmitoylethanolamide: A Multifunctional Molecule for Neuroprotection, Chronic Pain, and Immune Modulation
by Valeria Di Stefano, Luca Steardo, Martina D’Angelo, Francesco Monaco and Luca Steardo
Biomedicines 2025, 13(6), 1271; https://doi.org/10.3390/biomedicines13061271 - 22 May 2025
Cited by 5 | Viewed by 9578
Abstract
Palmitoylethanolamide (PEA) is an endogenous lipid mediator belonging to the N-acyl-ethanolamine family, widely recognized for its multifaceted effects on neuroprotection, chronic pain management, and immune modulation. As a naturally occurring compound, PEA plays a crucial role in maintaining homeostasis under conditions of cellular [...] Read more.
Palmitoylethanolamide (PEA) is an endogenous lipid mediator belonging to the N-acyl-ethanolamine family, widely recognized for its multifaceted effects on neuroprotection, chronic pain management, and immune modulation. As a naturally occurring compound, PEA plays a crucial role in maintaining homeostasis under conditions of cellular stress and inflammation. Its pharmacological effects are primarily mediated through peroxisome proliferator-activated receptor-alpha (PPAR-α) activation, alongside indirect modulation of cannabinoid receptors CB1 and CB2, as well as interactions with novel targets such as GPR55 and TRPV1. These molecular mechanisms underpin its broad therapeutic potential, particularly in the management of neuroinflammatory and neurodegenerative disorders, pain syndromes, and immune dysregulation. A major advancement in PEA research has been the development of ultramicronized palmitoylethanolamide (umPEA), which significantly enhances its bioavailability and therapeutic efficacy by facilitating better tissue absorption and interaction with key molecular pathways. Preclinical and clinical studies have demonstrated that umPEA is particularly effective in reducing neuroinflammation, stabilizing mast cells, and enhancing endocannabinoid system activity, making it a promising candidate for integrative approaches in neuropsychiatric and chronic inflammatory diseases. Given its well-established safety profile, umPEA represents an attractive alternative or adjunct to conventional anti-inflammatory and analgesic therapies. This communication provides a comprehensive overview of the mechanisms of action and therapeutic applications of both PEA and umPEA, emphasizing their emerging role in clinical practice and personalized medicine. Full article
(This article belongs to the Special Issue Therapeutic Potential for Cannabis and Cannabinoids, 3rd Edition)
1 pages, 136 KB  
Correction
Correction: Al Subait et al. Discovery of PPAR Alpha Lipid Pathway Modulators That Do Not Bind Directly to the Receptor as Potential Anti-Cancer Compounds. Int. J. Mol. Sci. 2025, 26, 736
by Arwa Al Subait, Raghad H. Alghamdi, Rizwan Ali, Amani Alsharidah, Sarah Huwaizi, Reem A. Alkhodier, Aljawharah Saud Almogren, Barrak A. Alzomia, Ahmed Alaskar and Mohamed Boudjelal
Int. J. Mol. Sci. 2025, 26(10), 4654; https://doi.org/10.3390/ijms26104654 - 13 May 2025
Viewed by 648
Abstract
In the published publication [...] Full article
(This article belongs to the Special Issue Recombinant Proteins, Protein Folding and Drug Discovery)
16 pages, 3962 KB  
Article
Ark Shell-Derived Peptides AWLNH (P3) and PHDL (P4) Mitigate Foam Cell Formation by Modulating Cholesterol Metabolism and HO-1/Nrf2-Mediated Oxidative Stress in Atherosclerosis
by Chathuri Kaushalya Marasinghe and Jae-Young Je
Mar. Drugs 2025, 23(3), 111; https://doi.org/10.3390/md23030111 - 5 Mar 2025
Cited by 2 | Viewed by 1809
Abstract
Atherosclerosis, a leading contributor to cardiovascular diseases (CVDs), is characterized by foam cell formation driven by excessive lipid accumulation in macrophages and vascular smooth muscle cells. This study elucidates the anti-atherosclerotic potential of AWLNH (P3) and PHDL (P4) peptides by assessing their effects [...] Read more.
Atherosclerosis, a leading contributor to cardiovascular diseases (CVDs), is characterized by foam cell formation driven by excessive lipid accumulation in macrophages and vascular smooth muscle cells. This study elucidates the anti-atherosclerotic potential of AWLNH (P3) and PHDL (P4) peptides by assessing their effects on foam cell formation, lipid metabolism, and oxidative stress regulation. P3 and P4 effectively suppressed intracellular lipid accumulation in RAW264.7 macrophages and human aortic smooth muscle cells (hASMCs), thereby mitigating foam cell formation. Mechanistically, both peptides modulated cholesterol homeostasis by downregulating cholesterol influx mediators, cluster of differentiation 36 (CD36), and class A1 scavenger receptor (SR-A1), while upregulating cholesterol efflux transporters ATP-binding cassette subfamily A member 1 (ABCA1) and ATP-binding cassette subfamily G member 1 (ABCG1). The activation of peroxisome proliferator-activated receptor-gamma (PPAR-γ) and liver X receptor-alpha (LXR-α) further substantiated their role in promoting cholesterol efflux and restoring lipid homeostasis. Additionally, P3 and P4 peptides exhibited potent antioxidative properties by attenuating reactive oxygen species (ROS) generation through activation of the HO-1/Nrf2 signaling axis. HO-1 silencing via siRNA transfection abolished these effects, confirming HO-1-dependent regulation of oxidative stress and lipid metabolism. Collectively, these findings highlight P3 and P4 peptides as promising therapeutic agents for atherosclerosis by concurrently targeting foam cell formation, cholesterol dysregulation, and oxidative stress, warranting further exploration for potential clinical applications. Full article
(This article belongs to the Special Issue Bioactive Proteins and Peptides from Marine Mollusks)
Show Figures

Figure 1

21 pages, 10810 KB  
Article
COL6A1 Promotes Milk Production and Fat Synthesis Through the PI3K-Akt/Insulin/AMPK/PPAR Signaling Pathways in Dairy Cattle
by Bo Han, Shan Lin, Wen Ye, Ao Chen, Yanan Liu and Dongxiao Sun
Int. J. Mol. Sci. 2025, 26(5), 2255; https://doi.org/10.3390/ijms26052255 - 3 Mar 2025
Cited by 3 | Viewed by 1578
Abstract
Exploring functional genes/sites and the molecular regulatory mechanisms underlying milk production traits in dairy cattle is crucial for improving the development of the dairy industry and human health. In our previous work, the gene collagen type VI alpha 1 (COL6A1) was [...] Read more.
Exploring functional genes/sites and the molecular regulatory mechanisms underlying milk production traits in dairy cattle is crucial for improving the development of the dairy industry and human health. In our previous work, the gene collagen type VI alpha 1 (COL6A1) was found to be involved in milk fat metabolism from liver transcriptome data across various lactation periods of cows. Through the integration of Cattle QTLdb, FarmGTEx and qPCR data, the COL6A1 gene was found to be located within known quantitative trait loci (QTLs), adjacent to single-nucleotide polymorphisms (SNPs) associated with milk traits, and highly expressed in the mammary gland. After employing RNA interference technology, cell function and phenotype tests in bovine mammary epithelial cells revealed that the COL6A1 gene accelerated cell proliferation, cell cycle progression, and the synthesis of lipids and triglycerides by regulating the PI3K-Akt, insulin, AMPK, and PPAR signaling pathways. Notably, 22 SNPs within COL6A1 had potential breeding value because they were significantly associated with milk production traits, especially with milk fat. In summary, our findings demonstrate that the COL6A1 gene promotes milk production and fat synthesis via the PI3K-Akt/insulin/AMPK/PPAR signaling pathways, providing valuable genetic information for molecular breeding programs for dairy cattle. Full article
(This article belongs to the Special Issue Molecular Genetics and Genomics of Ruminants)
Show Figures

Figure 1

26 pages, 4223 KB  
Article
CTHRC1 Expression Results in Secretion-Mediated, SOX9-Dependent Suppression of Adipogenesis: Implications for the Regulatory Role of Newly Identified CTHRC1+/PDGFR-Alpha+ Stromal Cells of Adipose
by Matthew E. Siviski, Rachel Bercovitch, Kathleen Pyburn, Christian Potts, Shivangi R. Pande, Carlos A. Gartner, William Halteman, Doreen Kacer, Barbara Toomey, Calvin Vary, Robert Koza, Lucy Liaw, Sergey Ryzhov, Volkhard Lindner and Igor Prudovsky
Int. J. Mol. Sci. 2025, 26(5), 1804; https://doi.org/10.3390/ijms26051804 - 20 Feb 2025
Viewed by 1566
Abstract
Adipogenesis is regulated by the coordinated activity of adipogenic transcription factors including PPAR-gamma and C/EBP alpha, while dysregulated adipogenesis can predispose adipose tissues to adipocyte hypertrophy and hyperplasia. We have previously reported that Cthrc1-null mice have increased adiposity compared to wildtype mice, [...] Read more.
Adipogenesis is regulated by the coordinated activity of adipogenic transcription factors including PPAR-gamma and C/EBP alpha, while dysregulated adipogenesis can predispose adipose tissues to adipocyte hypertrophy and hyperplasia. We have previously reported that Cthrc1-null mice have increased adiposity compared to wildtype mice, supporting the notion that CTHRC1 regulates body composition. Herein, we derived conditioned medium from 3T3-L1 cells expressing human CTHRC1 and investigated its anti-adipogenic activity. This constituent significantly reduced 3T3-L1 cell adipogenic differentiation commensurate to the marked suppression of Cebpa and Pparg gene expression. It also increased the expression of the anti-adipogenic transcription factor SOX9 and promoted its nuclear translocation. Importantly, Sox9 gene knockdown demonstrated that the anti-adipogenic effect produced by this conditioned medium is dependent on SOX9 expression, while its ability to positively regulate SOX9 was attenuated by the application of Rho and Rac1 signaling pathway inhibitors. We also identified the selective expression of CTHRC1 in PDGFRA-expressing cell populations in human white adipose tissue, but not brown or perivascular adipose tissues. Congruently, flow cytometry revealed CTHRC1 expression in PDGFR-alpha+ stromal cells of mouse white adipose tissue, thus defining a novel stromal cell population that could underpin the ability of CTHRC1 to regulate adiposity. Full article
(This article belongs to the Section Biochemistry)
Show Figures

Figure 1

17 pages, 4608 KB  
Article
Proteomics Profiling Reveals Pharmaceutical Excipient PEG400 Induces Nuclear-Receptor-Activation-Affected Lipid Metabolism and Metabolic Enzyme Expression
by Mei Zhao, Siyuan Cao, Dan Yang, Leyuan Shang, Ye Hang, Pengjiao Wang, Shuo Zhang, Chaoji Li, Min Zhang and Xiuli Gao
Int. J. Mol. Sci. 2025, 26(4), 1732; https://doi.org/10.3390/ijms26041732 - 18 Feb 2025
Cited by 2 | Viewed by 1975
Abstract
PEG400 is widely used as a pharmaceutical excipient in the biomedical field. Increasing evidence suggests that PEG400 is not an inert drug carrier; it can influence the activity of various drug-metabolizing enzymes and transporters, thereby affecting the in vivo process of drugs. It [...] Read more.
PEG400 is widely used as a pharmaceutical excipient in the biomedical field. Increasing evidence suggests that PEG400 is not an inert drug carrier; it can influence the activity of various drug-metabolizing enzymes and transporters, thereby affecting the in vivo process of drugs. It can also alleviate obesity and adipose tissue inflammation induced by a high-fat diet. In this study, we employed proteomics to investigate the impact of PEG400 on hepatic protein expression in rats. We found that over 40 metabolic enzymes were altered, with UDP-glucuronosyltransferase 1a9 (Ugt1a9) showing the most significant upregulation. This observation is consistent with our previous findings. KEGG pathway enrichment analysis revealed that PEG400 influences retinol metabolism, steroid hormone biosynthesis, drug metabolism, bile secretion, fatty acid degradation, peroxisome proliferator-activated receptor (PPAR) signaling pathway, and pentose and glucuronate interconversions. Western blot and molecular docking were used to quantitatively analyze related proteins. The results demonstrated that PEG400 promotes the metabolism of retinol to produce retinoic acid; enhances bile secretion by upregulating bile acid synthesis and transporter proteins; and activates the PPARα signaling pathway to regulate the expression of fat metabolism-related proteins, thereby reducing lipid accumulation. Furthermore, as natural ligands for nuclear receptors, retinoic acid and bile acids may activate nuclear receptors and initiate the regulation of target gene expression. We found upregulation of the nuclear receptors PPARα, retinoid X receptor alpha (RXRα), and pregnane X receptor (PXR). RXRα can form a dimer with PPARα or PXR to regulate the expression of target genes, which may explain the changes in the expression of numerous metabolic enzymes. This study provides a comprehensive understanding of the effects of PEG400 on liver metabolism in rats, reveals its potential biological functions, and offers new insights into the application and development of PEG400. Full article
(This article belongs to the Special Issue The Twist and Turn of Lipids in Human Diseases 2.0)
Show Figures

Figure 1

Back to TopTop