Sign in to use this feature.

Years

Between: -

Subjects

remove_circle_outline
remove_circle_outline
remove_circle_outline
remove_circle_outline
remove_circle_outline
remove_circle_outline
remove_circle_outline

Journals

Article Types

Countries / Regions

Search Results (38)

Search Parameters:
Keywords = PMMP

Order results
Result details
Results per page
Select all
Export citation of selected articles as:
17 pages, 1157 KB  
Article
NRSAI: An Adaptive and Efficient Preconditioner for Large Sparse Linear Systems
by Jia-Qi Tang, Xue-Ping Guo and Rui-Ping Wen
Mathematics 2025, 13(23), 3781; https://doi.org/10.3390/math13233781 - 25 Nov 2025
Viewed by 467
Abstract
This paper presents a new Residual-based Sparse Approximate Inverse algorithm, designed to be automatic, computationally efficient, and highly parallelizable. After briefly reviewing Frobenius-norm-based preconditioning techniques and identifying two key challenges in this class of methods, we introduce an improved approach that integrates adaptive [...] Read more.
This paper presents a new Residual-based Sparse Approximate Inverse algorithm, designed to be automatic, computationally efficient, and highly parallelizable. After briefly reviewing Frobenius-norm-based preconditioning techniques and identifying two key challenges in this class of methods, we introduce an improved approach that integrates adaptive strategies from the Power Sparse Approximate Inverse algorithm and incomplete LU factorization. The method leverages the Hamilton–Cayley theorem for effective sparsity pattern construction and employs LU decomposition for efficient implementation. Theoretical analysis establishes the convergence properties and computational features of the proposed algorithm. Numerical experiments using real-world data demonstrate that the proposed algorithm significantly outperforms established methods—including the Sparse Approximate Inverse, Power Sparse Approximate Inverse and Residual-based Sparse Approximate Inverse algorithms—with a Generalized Minimal Residual iterative solver, confirming its superior efficiency and practical applicability. Full article
Show Figures

Figure 1

18 pages, 2003 KB  
Article
MicroRNA-125b-5p Drives MMP-2 Expression via Activation of RAGE-38MAPK-p65/p50NF-κB Axis: A Novel Mechanism in Human Lung Cancer Cells
by Yusuf Saleem Khan, Aisha Farhana, Mohammed Kuddus, Syed Monowar Alam Shahid, Abdullah Alsrhani, Abuzar Abdulwahab Osman, Ghorashy E. Y. Mohammed, Muhammad Ikram Ullah and Zafar Rasheed
Int. J. Mol. Sci. 2025, 26(20), 9983; https://doi.org/10.3390/ijms26209983 - 14 Oct 2025
Viewed by 881
Abstract
Dysregulated microRNA-mediated control of matrix metalloproteinase-2 (MMP-2) plays a pivotal role in lung cancer (LC) progression, though the inflammatory signaling mechanisms governing its regulation remain poorly understood. This study reveals how S100A4-activated RAGE signaling modulates MMP-2 expression through microRNA-125b-5p (miR-125b-5p) in human LC [...] Read more.
Dysregulated microRNA-mediated control of matrix metalloproteinase-2 (MMP-2) plays a pivotal role in lung cancer (LC) progression, though the inflammatory signaling mechanisms governing its regulation remain poorly understood. This study reveals how S100A4-activated RAGE signaling modulates MMP-2 expression through microRNA-125b-5p (miR-125b-5p) in human LC cells. Potential miRNA target genes were computationally predicted using TargetScan algorithms. Functional interaction between miR-125b-5p and MMP-2 3′UTR was experimentally validated through dual-luciferase reporter assays incorporating full-length MMP-2 3′UTR sequence. Further validation was performed through transfection with miRNA inhibitors or mimics. To delineate the underlying mechanisms, key pathways were inhibited using small-molecule antagonists targeting p38-MAPK and NF-κB. Our analysis identified a conserved miR-125b-5p binding site in the MMP-2 3′UTR. In A549 cells, S100A4 induced reciprocal regulation, simultaneously upregulating MMP-2 and downregulating miR-125b-5p, with luciferase assays confirming direct targeting. Pre-miR-125b-5p transfection effectively reduced endogenous MMP-2 levels, while p38-MAPK/NF-κB activation mediated this regulation by suppressing miR-125b-5p consequently elevating MMP-2 expression. These findings were further validated in another human LC cell, SHP-77. These findings provide the first evidence demonstrating that miR-125b-5p directly regulates MMP-2 in LC, establishing S100A4-RAGE⟶p38/NF-κB⟶miR-125b-5p⟶MMP-2 axis as a novel regulatory pathway. The results position miR-125b-5p as a dual-action biomarker and therapeutic target against MMP-2-driven LC metastasis, offering new insights into critical inflammation-to-cancer connections. Full article
(This article belongs to the Special Issue MicroRNAs as Biomarkers and Therapeutic Targets in Human Diseases)
Show Figures

Figure 1

18 pages, 568 KB  
Article
Design of Partial Mueller-Matrix Polarimeters for Application-Specific Sensors
by Brian G. Hoover and Martha Y. Takane
Sensors 2025, 25(19), 6249; https://doi.org/10.3390/s25196249 - 9 Oct 2025
Viewed by 1202
Abstract
At a particular frequency, most materials and objects of interest exhibit a polarization signature, or Mueller matrix, of limited dimensionality, with many matrix elements either negligibly small or redundant due to symmetry. Robust design of a polarization sensor for a particular material or [...] Read more.
At a particular frequency, most materials and objects of interest exhibit a polarization signature, or Mueller matrix, of limited dimensionality, with many matrix elements either negligibly small or redundant due to symmetry. Robust design of a polarization sensor for a particular material or object of interest, or for an application with a limited set of materials or objects, will adapt to the signature subspace, as well as the available modulators, in order to avoid unnecessary measurements and hardware and their associated budgets, errors, and artifacts. At the same time, measured polarization features should be expressed in the Stokes–Mueller basis to allow use of known phenomenology for data interpretation and processing as well as instrument calibration and troubleshooting. This approach to partial Mueller-matrix polarimeter (pMMP) design begins by defining a vector space of reduced Mueller matrices and an instrument vector representing the polarization modulators and other components of the sensor. The reduced-Mueller vector space is proven to be identical to R15 and to provide a completely linear description constrained to the Mueller cone. The reduced irradiance, the inner product of the reduced instrument and target vectors, is then applied to construct classifiers and tune modulator parameters, for instance to maximize representation of a specific target in a fixed number of measured channels. This design method eliminates the use of pseudo-inverses and reveals the optimal channel compositions to capture a particular signature feature, or a limited set of features, under given hardware constraints. Examples are given for common optical division-of-amplitude (DoA) 2-channel passive and serial/DoT-DoA 4-channel active polarimeters with rotating crystal modulators for classification of targets with diattenuation and depolarization characteristics. Full article
(This article belongs to the Section Optical Sensors)
Show Figures

Figure 1

18 pages, 6299 KB  
Article
LncRNA RP11-297P16.4 Promotes the Invasion and Metastasis of Non-Small-Cell Lung Carcinoma by Targeting the miR-145-5p/MMP-2/9 Axis
by Wei Wang, Yu Lu, Guang-Mei Qin, Lin-Feng Ni, Bai-Xue Xu, Chao-Feng Liu, Bao-Feng Yu, Hai-Long Wang and Min Pang
Biomedicines 2025, 13(3), 617; https://doi.org/10.3390/biomedicines13030617 - 3 Mar 2025
Cited by 3 | Viewed by 1442
Abstract
Background/Objectives: Long noncoding RNAs (lncRNAs) participate in the occurrence and development of non-small-cell lung carcinoma (NSCLC). But for certain lncRNAs, their effects on NSCLC remain unclear. This work discovered that lncRNA RP11-297P16.4 is elevated in NSCLC. Methods: LncRNA RP11-297P16.4 expression within LUAD tissues [...] Read more.
Background/Objectives: Long noncoding RNAs (lncRNAs) participate in the occurrence and development of non-small-cell lung carcinoma (NSCLC). But for certain lncRNAs, their effects on NSCLC remain unclear. This work discovered that lncRNA RP11-297P16.4 is elevated in NSCLC. Methods: LncRNA RP11-297P16.4 expression within LUAD tissues and cells was measured through RT-qPCR and Western blot. To assess the role of the lncRNA RP11-297P16.4 in NSCLC, gain- or loss-of-function experiments were conducted using an NSCLC mouse tumor model. Results: Silencing of the lncRNA RP11-297P16.4 inhibited the NSCLC cell line invasion and migration potential, but re-expression of the lncRNA RP11-297P16.4 had the opposite effect. A luciferase reporter confirmed that the lncRNA RP11-297P16.4 functions as a competitive endogenous RNA (ceRNA) through the sponge of miR-145-5p. The expression of lncRNA RP11-297P16.4 was negatively correlated to the level of miR-145-5p in NSCLC cells, which sponged miR-145-5p and suppressed tumor cell migration and invasion by targeting matrix metalloproteinase 2 (MMP-2) and MMP-9. Conclusions: Our findings suggested that the lncRNA RP11-297P16.4/miR-145-5p/MMP-2/9 regulatory axis is the key pathway for mediating the migration and invasion of NSCLC. Full article
Show Figures

Graphical abstract

33 pages, 641 KB  
Article
Computational Representation of Fractional Inequalities Through 2D and 3D Graphs with Applications
by Muhammad Younis, Ahsan Mehmood, Muhammad Samraiz, Gauhar Rahman, Salma Haque, Ahmad Aloqaily and Nabil Mlaiki
Computation 2025, 13(2), 46; https://doi.org/10.3390/computation13020046 - 7 Feb 2025
Cited by 1 | Viewed by 942
Abstract
The aim of this research article is to use the extended fractional operators involving the multivariate Mittag–Leffler (M-M-L) function, we provide the generalization of the Hermite–Hadamard–Fejer (H-H-F) inequalities. We relate these inequalities to previously published disparities in the literature by making appropriate substitutions. [...] Read more.
The aim of this research article is to use the extended fractional operators involving the multivariate Mittag–Leffler (M-M-L) function, we provide the generalization of the Hermite–Hadamard–Fejer (H-H-F) inequalities. We relate these inequalities to previously published disparities in the literature by making appropriate substitutions. In the last section, we analyze several inequalities related to the H-H-F inequalities, focusing on generalized h-convexity associated with extended fractional operators involving the M-M-L function. To achieve this, we derive two identities for locally differentiable functions, which allows us to provide specific estimates for the differences between the left, middle, and right terms in the H-H-F inequalities. Also, we have constructed specific inequalities and visualized them through graphical representations to facilitate their applications in analysis. The research bridges theoretical advancements with practical applications, providing high-accuracy bounds for complex systems involving fractional calculus. Full article
(This article belongs to the Topic Fractional Calculus: Theory and Applications, 2nd Edition)
Show Figures

Figure 1

20 pages, 495 KB  
Article
Solving the Independent Domination Problem by the Quantum Approximate Optimization Algorithm
by Haoqian Pan and Changhong Lu
Entropy 2024, 26(12), 1057; https://doi.org/10.3390/e26121057 - 5 Dec 2024
Cited by 3 | Viewed by 2330
Abstract
In the wake of quantum computing advancements and quantum algorithmic progress, quantum algorithms are increasingly being employed to address a myriad of combinatorial optimization problems. Among these, the Independent Domination Problem (IDP), a derivative of the Domination Problem, has practical implications in various [...] Read more.
In the wake of quantum computing advancements and quantum algorithmic progress, quantum algorithms are increasingly being employed to address a myriad of combinatorial optimization problems. Among these, the Independent Domination Problem (IDP), a derivative of the Domination Problem, has practical implications in various real-world scenarios. Despite this, existing classical algorithms for the IDP are plagued by high computational complexity, and quantum algorithms have yet to tackle this challenge. This paper introduces a Quantum Approximate Optimization Algorithm (QAOA)-based approach to address the IDP. Utilizing IBM’s qasm_simulator, we have demonstrated the efficacy of the QAOA in solving the IDP under specific parameter settings, with a computational complexity that surpasses that of classical methods. Our findings offer a novel avenue for the resolution of the IDP. Full article
(This article belongs to the Special Issue Quantum Computing in the NISQ Era)
Show Figures

Figure 1

15 pages, 372 KB  
Article
Third Hankel Determinant for Subclasses of Analytic and m-Fold Symmetric Functions Involving Cardioid Domain and Sine Function
by Ayman Alahmade, Zeeshan Mujahid, Ferdous M. O. Tawfiq, Bilal Khan, Nazar Khan and Fairouz Tchier
Symmetry 2023, 15(11), 2039; https://doi.org/10.3390/sym15112039 - 10 Nov 2023
Cited by 3 | Viewed by 1758
Abstract
In this research, we define a few subclasses of analytic functions which are connected to sine functions and the cardioid domain in the unit disk. We investigate initial coefficient bounds, the Fekete–Szego problem and second and third Hankel determinants for the functions f [...] Read more.
In this research, we define a few subclasses of analytic functions which are connected to sine functions and the cardioid domain in the unit disk. We investigate initial coefficient bounds, the Fekete–Szego problem and second and third Hankel determinants for the functions f belonging to these newly defined classes. We also define the class of m-fold symmetric functions related with the sine function and then investigate the bounds of the third Hankel determinant for twofold symmetric and threefold symmetric functions. Full article
Show Figures

Figure 1

13 pages, 293 KB  
Article
Zalcman Functional and Majorization Results for Certain Subfamilies of Holomorphic Functions
by Muhammad Ghafar Khan, Bilal Khan, Ferdous M. O. Tawfiq and Jong-Suk Ro
Axioms 2023, 12(9), 868; https://doi.org/10.3390/axioms12090868 - 8 Sep 2023
Cited by 12 | Viewed by 1825
Abstract
In this paper, we investigate sharp coefficient functionals, like initial four sharp coefficient bounds, sharp Fekete–Szegö functionals, and, for n=1 and 2, sharp Zalcman functionals are evaluated for class of functions associated with tangent functions. Furthermore, we provide some majorization results [...] Read more.
In this paper, we investigate sharp coefficient functionals, like initial four sharp coefficient bounds, sharp Fekete–Szegö functionals, and, for n=1 and 2, sharp Zalcman functionals are evaluated for class of functions associated with tangent functions. Furthermore, we provide some majorization results for some non-vanishing holomorphic functions, whose ratios are related to various domains in the open unit disk. Full article
(This article belongs to the Special Issue Recent Advances in Complex Analysis and Applications)
19 pages, 350 KB  
Article
Sharp Bounds of the Fekete–Szegö Problem and Second Hankel Determinant for Certain Bi-Univalent Functions Defined by a Novel q-Differential Operator Associated with q-Limaçon Domain
by Timilehin Gideon Shaba, Serkan Araci, Babatunde Olufemi Adebesin, Fairouz Tchier, Saira Zainab and Bilal Khan
Fractal Fract. 2023, 7(7), 506; https://doi.org/10.3390/fractalfract7070506 - 27 Jun 2023
Cited by 26 | Viewed by 2036
Abstract
In this present paper, we define a new operator in conjugation with the basic (or q-) calculus. We then make use of this newly defined operator and define a new class of analytic and bi-univalent functions associated with the q-derivative operator. [...] Read more.
In this present paper, we define a new operator in conjugation with the basic (or q-) calculus. We then make use of this newly defined operator and define a new class of analytic and bi-univalent functions associated with the q-derivative operator. Furthermore, we find the initial Taylor–Maclaurin coefficients for these newly defined function classes of analytic and bi-univalent functions. We also show that these bounds are sharp. The sharp second Hankel determinant is also given for this newly defined function class. Full article
(This article belongs to the Special Issue Operators of Fractional Integration and Their Applications)
17 pages, 355 KB  
Article
Fekete–Szegö Problem and Second Hankel Determinant for a Class of Bi-Univalent Functions Involving Euler Polynomials
by Sadia Riaz, Timilehin Gideon Shaba, Qin Xin, Fairouz Tchier, Bilal Khan and Sarfraz Nawaz Malik
Fractal Fract. 2023, 7(4), 295; https://doi.org/10.3390/fractalfract7040295 - 29 Mar 2023
Cited by 6 | Viewed by 1853
Abstract
Some well-known authors have extensively used orthogonal polynomials in the framework of geometric function theory. We are motivated by the previous research that has been conducted and, in this study, we solve the Fekete–Szegö problem as well as give bound estimates for the [...] Read more.
Some well-known authors have extensively used orthogonal polynomials in the framework of geometric function theory. We are motivated by the previous research that has been conducted and, in this study, we solve the Fekete–Szegö problem as well as give bound estimates for the coefficients and an upper bound estimate for the second Hankel determinant for functions in the class GΣ(v,σ) of analytical and bi-univalent functions, implicating the Euler polynomials. Full article
(This article belongs to the Special Issue Fractional Calculus and Hypergeometric Functions in Complex Analysis)
18 pages, 4432 KB  
Article
Mitochondrial-Targeted Antioxidant MitoQ-Mediated Autophagy: A Novel Strategy for Precise Radiation Protection
by Xingting Bao, Xiongxiong Liu, Qingfeng Wu, Fei Ye, Zheng Shi, Dan Xu, Jinhua Zhang, Zhihui Dou, Guomin Huang, Hong Zhang and Chao Sun
Antioxidants 2023, 12(2), 453; https://doi.org/10.3390/antiox12020453 - 10 Feb 2023
Cited by 18 | Viewed by 6162
Abstract
Radiotherapy (RT) is one of the most effective cancer treatments. However, successful radiation protection for normal tissue is a clinical challenge. Our previous study observed that MitoQ, a mitochondria-targeted antioxidant, was adsorbed to the inner mitochondrial membrane and remained the cationic moiety in [...] Read more.
Radiotherapy (RT) is one of the most effective cancer treatments. However, successful radiation protection for normal tissue is a clinical challenge. Our previous study observed that MitoQ, a mitochondria-targeted antioxidant, was adsorbed to the inner mitochondrial membrane and remained the cationic moiety in the intermembrane space. The positive charges in MitoQ restrained the activity of respiratory chain complexes and decreased proton production. Therefore, a pseudo-mitochondrial membrane potential (PMMP) was developed via maintenance of exogenous positive charges. This study identified that PMMP constructed by MitoQ could effectively inhibit mitochondrial respiration within normal cells, disrupt energy metabolism, and activate adenosine 5′-monophosphate (AMP)-activated protein kinase (AMPK) signaling to induce autophagy. As such, it could not lead to starvation-induced autophagy among tumor cells due to the different energy phenotypes between normal and tumor cells (normal cells depend on mitochondrial respiration for energy supply, while tumor cells rely on aerobic glycolysis). Therefore, we successfully protected the normal cells from radiation-induced damage without affecting the tumor-killing efficacy of radiation by utilizing selective autophagy. MitoQ-constructed PMMP provides a new therapeutic strategy for specific radiation protection. Full article
(This article belongs to the Special Issue Iron Metabolism, Redox Balance and Neurological Diseases)
Show Figures

Graphical abstract

12 pages, 2374 KB  
Article
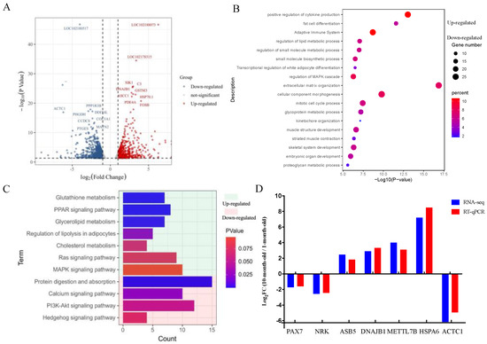
Comparative and Functional Analysis of miRNAs and mRNAs Involved in Muscle Fiber Hypertrophy of Juvenile and Adult Goats
by Sanbao Zhang, Qiongwen Zhang, Lili Yang, Xiaotong Gao, Ting Chen, Tianbao Li, Wenyue Sun, Yufan Liu, Zihua Zheng, Yan Pan, Yingming Wei, Yanna Huang, Mingsheng Jiang and Qinyang Jiang
Genes 2023, 14(2), 315; https://doi.org/10.3390/genes14020315 - 25 Jan 2023
Cited by 3 | Viewed by 2239
Abstract
MicroRNAs (miRNAs) are small non-coding RNAs that post-transcriptionally regulate several pathway intermediates and affect the skeletal muscle development in mice, pigs, sheep, and cattle. However, to date, only a small number of miRNAs have been reported in the muscle development of goats. In [...] Read more.
MicroRNAs (miRNAs) are small non-coding RNAs that post-transcriptionally regulate several pathway intermediates and affect the skeletal muscle development in mice, pigs, sheep, and cattle. However, to date, only a small number of miRNAs have been reported in the muscle development of goats. In this report, the longissimus dorsi transcripts of one- and ten-month-old goats were analyzed by sequencing RNAs and miRNAs. The results showed that the ten-month-old Longlin goats had 327 up- and 419 down-regulated differentially expressed genes (DEGs) compared with the one-month-old. In addition, 20 co-up-regulated and 55 co-down-regulated miRNAs involved in the muscle fiber hypertrophy of goats were identified in ten-month-old Longlin and Nubian goats compared with one-month-old. Five miRNA–mRNA pairs (chi-let-7b-3p-MIRLET7A, chi-miR193b-3p-MMP14, chi-miR-355-5p-DGAT2, novel_128-LOC102178119, novel_140-SOD3) involved in the goat skeletal muscle development were identified by miRNA–mRNA negative correlation network analysis. Our results provided new insight into the functional roles of goat muscle-associated miRNAs, allowing a deeper understanding of the transformation of miRNA roles during mammalian muscle development. Full article
(This article belongs to the Section Animal Genetics and Genomics)
Show Figures

Figure 1

14 pages, 319 KB  
Article
Coefficient Inequalities for Multivalent Janowski Type q-Starlike Functions Involving Certain Conic Domains
by Muhammad Sabil Ur Rehman, Qazi Zahoor Ahmad, Isra Al-shbeil, Sarfraz Ahmad, Ajmal Khan, Bilal Khan and Jianhua Gong
Axioms 2022, 11(10), 494; https://doi.org/10.3390/axioms11100494 - 23 Sep 2022
Cited by 12 | Viewed by 1752
Abstract
In the current work, by using the familiar q-calculus, first, we study certain generalized conic-type regions. We then introduce and study a subclass of the multivalent q-starlike functions that map the open unit disk into the generalized conic domain. Next, we [...] Read more.
In the current work, by using the familiar q-calculus, first, we study certain generalized conic-type regions. We then introduce and study a subclass of the multivalent q-starlike functions that map the open unit disk into the generalized conic domain. Next, we study potentially effective outcomes such as sufficient restrictions and the Fekete–Szegö type inequalities. We attain lower bounds for the ratio of a good few functions related to this lately established class and sequences of the partial sums. Furthermore, we acquire a number of attributes of the corresponding class of q-starlike functions having negative Taylor–Maclaurin coefficients, including distortion theorems. Moreover, various important corollaries are carried out. The new explorations appear to be in line with a good few prior commissions and the current area of our recent investigation. Full article
15 pages, 337 KB  
Article
Applications of q-Hermite Polynomials to Subclasses of Analytic and Bi-Univalent Functions
by Caihuan Zhang, Bilal Khan, Timilehin Gideon Shaba, Jong-Suk Ro, Serkan Araci and Muhammad Ghaffar Khan
Fractal Fract. 2022, 6(8), 420; https://doi.org/10.3390/fractalfract6080420 - 30 Jul 2022
Cited by 25 | Viewed by 2375
Abstract
In mathematics, physics, and engineering, orthogonal polynomials and special functions play a vital role in the development of numerical and analytical approaches. This field of study has received a lot of attention in recent decades, and it is gaining traction in current fields, [...] Read more.
In mathematics, physics, and engineering, orthogonal polynomials and special functions play a vital role in the development of numerical and analytical approaches. This field of study has received a lot of attention in recent decades, and it is gaining traction in current fields, including computational fluid dynamics, computational probability, data assimilation, statistics, numerical analysis, and image and signal processing. In this paper, using q-Hermite polynomials, we define a new subclass of bi-univalent functions. We then obtain a number of important results such as bonds for the initial coefficients of |a2|, |a3|, and |a4|, results related to Fekete–Szegö functional, and the upper bounds of the second Hankel determinant for our defined functions class. Full article
(This article belongs to the Special Issue New Trends in Geometric Function Theory)
12 pages, 294 KB  
Article
Majorization Results Based upon the Bernardi Integral Operator
by Isra Al-Shbeil, Hari Mohan Srivastava, Muhammad Arif, Mirajul Haq, Nazar Khan and Bilal Khan
Symmetry 2022, 14(7), 1404; https://doi.org/10.3390/sym14071404 - 8 Jul 2022
Cited by 12 | Viewed by 2179
Abstract
By making use of some families of integral and derivative operators, many distinct subclasses of analytic, starlike functions, and symmetric starlike functions have already been defined and investigated from numerous perspectives. In this article, with the help of the one-parameter Bernardi integral operator, [...] Read more.
By making use of some families of integral and derivative operators, many distinct subclasses of analytic, starlike functions, and symmetric starlike functions have already been defined and investigated from numerous perspectives. In this article, with the help of the one-parameter Bernardi integral operator, we investigate several majorization results for the class of normalized starlike functions, which are associated with the Janowski functions. We also give some particular cases of our main results. Finally, we direct the interested readers to the possibility of examining the fundamental or quantum (or q-) extensions of the findings provided in this work in the concluding section. However, the (p,q)-variations of the suggested q-results will provide relatively minor and inconsequential developments because the additional (rather forced-in) parameter p is obviously redundant. Full article
(This article belongs to the Section Mathematics)
Back to TopTop