Sign in to use this feature.

Years

Between: -

Subjects

remove_circle_outline
remove_circle_outline
remove_circle_outline
remove_circle_outline
remove_circle_outline

Journals

Article Types

Countries / Regions

Search Results (15)

Search Parameters:
Keywords = OvarianTag™

Order results
Result details
Results per page
Select all
Export citation of selected articles as:
25 pages, 4126 KB  
Article
High-Mobility Group Box Protein 3 (HMGB3) Facilitates DNA Interstrand Crosslink Processing and Double-Strand Break Repair in Human Cells
by Jillian Dangerfield, Anirban Mukherjee, Wade Reh, Anna Battenhouse and Karen M. Vasquez
Genes 2025, 16(9), 1044; https://doi.org/10.3390/genes16091044 - 4 Sep 2025
Viewed by 681
Abstract
Background/Objectives: DNA-damaging agents can contribute to genetic instability, and such agents are often used in cancer chemotherapeutic regimens due to their cytotoxicity. Thus, understanding the mechanisms involved in DNA damage processing can not only enhance our knowledge of basic DNA repair mechanisms [...] Read more.
Background/Objectives: DNA-damaging agents can contribute to genetic instability, and such agents are often used in cancer chemotherapeutic regimens due to their cytotoxicity. Thus, understanding the mechanisms involved in DNA damage processing can not only enhance our knowledge of basic DNA repair mechanisms but may also be used to develop improved chemotherapeutic strategies to treat cancer. The high-mobility group box protein 1 (HMGB1) is a known nucleotide excision repair (NER) cofactor, and its family member HMGB3 has been implicated in chemoresistance in ovarian cancer. Here, we aim to understand the potential role(s) of HMGB3 in processing DNA damage. Methods: A potential role in NER was investigated using HMGB3 knockout human cell lines in response to UV damage. Subsequently, potential roles in DNA interstrand crosslink (ICL) and DNA double-strand break (DSB) repair were investigated using mutagenesis assays, metaphase spreads, foci formation, a variety of DNA repair assays, and TagSeq analyses in human cells. Results: Interestingly, unlike HMGB1, HMGB3 does not appear to play a role in NER. We found evidence to suggest that HMGB3 is involved in the processing of both DSBs and ICLs in human cells. Conclusions: These novel results elucidate a role for HMGB3 in DNA damage repair and, surprisingly, also indicate a distinct role of HMGB3 in DNA damage repair from that of HMGB1. These findings advance our understanding of the role of HMGB3 in chemotherapeutic drug resistance and as a target for new chemotherapeutic strategies in the treatment of cancer. Full article
(This article belongs to the Special Issue DNA Repair, Genomic Instability and Cancer)
Show Figures

Figure 1

16 pages, 1760 KB  
Article
The OvarianTag™ Biomarker Panel Emerges as a Prognostic Tool to Guide Clinical Decisions in Cisplatin-Based Treatment of Epithelial Ovarian Cancer
by Letícia da Conceição Braga, Laurence Rodrigues do Amaral, Pedro Henrique Villar Delfino, Nara Rosana Andrade, Paulo Guilherme de Oliveira Salles, Agnaldo Lopes da Silva Filho, Pedro Luiz Lima Bertarini, Ana Paula Álvares da Silva Ramos, Matheus de Souza Gomes and Luciana Maria Silva Lopes
Int. J. Mol. Sci. 2025, 26(17), 8393; https://doi.org/10.3390/ijms26178393 - 29 Aug 2025
Viewed by 505
Abstract
Epithelial ovarian cancer (EOC) is the most lethal gynecologic malignancy, often diagnosed at an advanced stage due to its asymptomatic progression. The high recurrence rate and development of platinum-based chemotherapy resistance contribute to its poor prognosis. Despite advancements in molecular profiling, predictive biomarkers [...] Read more.
Epithelial ovarian cancer (EOC) is the most lethal gynecologic malignancy, often diagnosed at an advanced stage due to its asymptomatic progression. The high recurrence rate and development of platinum-based chemotherapy resistance contribute to its poor prognosis. Despite advancements in molecular profiling, predictive biomarkers for chemotherapy response and recurrence risk remain limited. In this study, we developed OvarianTag™, a biomarker panel integrating apoptosis and necroptosis pathways, to predict chemotherapy benefit and disease progression in EOC patients. This observational study was conducted in two phases. In the first phase, 45 patients were recruited, and RNA was extracted from fresh ovarian tissues (normal, benign, and malignant). qRT-PCR was performed to assess the relative expression of genes involved in apoptosis and necroptosis-regulated cell death pathways. Machine learning algorithms were applied to identify the relevant prognostic markers, leading to the development of OvarianTag™. In the second phase, 55 additional EOC patients were included, and their formalin-fixed, paraffin-embedded (FFPE) tumor samples were analyzed using qRT-PCR. The classifier algorithm incorporated hierarchical clustering to stratify patients based on gene expression profiles. Significant differences in TNFRSF10C/TRAIL-R3, TNFRSF10B/TRAIL-R2, and CASP8 expression levels were observed between patient groups. CASP8 downregulation was strongly correlated with platinum resistance and a poor prognosis. Decision tree models achieved 83.3% accuracy in predicting platinum response and 79.2% accuracy in recurrence risk stratification. The OvarianTag™ classifier demonstrated high sensitivity and specificity in identifying high-risk patients, supporting its potential as a prognostic tool. The OvarianTag™ panel provides a novel approach for risk stratification in EOC, integrating apoptosis and necroptosis pathways to refine chemotherapy response prediction and recurrence risk assessment. This molecular assay has the potential to guide personalized treatment strategies, enhancing clinical decision-making and improving patient outcomes. Further validation in independent cohorts is warranted to establish its clinical utility. Full article
(This article belongs to the Special Issue Molecular Advances in Ovarian Cancer: 2nd Edition)
Show Figures

Figure 1

17 pages, 5597 KB  
Article
Role of T3 in the Regulation of GRP78 on Granulosa Cells in Rat Ovaries
by Yan Liu, Yilin Yao, Yakun Yu, Ying Sun, Mingqi Wu, Rui Chen, Haoyuan Feng, Shuaitian Guo, Yanzhou Yang and Cheng Zhang
Int. J. Mol. Sci. 2025, 26(9), 4196; https://doi.org/10.3390/ijms26094196 - 28 Apr 2025
Viewed by 821
Abstract
Thyroid hormone (TH) plays a vital role in ovarian follicle development, and glucose-regulated protein 78 (GRP78) is involved in these processes, which is regulated by TH. However, the mechanisms are still unclear. To evaluate the possible mechanism of TH on the regulation of [...] Read more.
Thyroid hormone (TH) plays a vital role in ovarian follicle development, and glucose-regulated protein 78 (GRP78) is involved in these processes, which is regulated by TH. However, the mechanisms are still unclear. To evaluate the possible mechanism of TH on the regulation of GRP78 expression, Cleavage Under Targets and Tagmentation (CUT & Tag) sequencing, luciferase assays, and Electrophoretic Mobility Shift Assays (EMSA) were employed to delineate the binding sites of thyroid hormone receptor β (TRβ) on the GRP78 promoter and to confirm the interactions. Additionally, Co-Immunoprecipitation (Co-IP) and Immunofluorescence (IF) assays were used to investigate the interactions between TRβ and the coactivator peroxisome proliferator-activated receptor γ coactivator 1α (PGC-1α) after triiodothyronine (T3) treatment with different concentrations. Our findings identified a thyroid hormone response element (TRE) on the GRP78 promoter and demonstrated that TRβ can activate GRP78 expression by interacting with PGC-1α. In order to simulate the condition of hyperthyroidism, granulosa cells (GCs) extracted from rats were treated by T3 with high concentrations, which decreased the expression of PGC-1α, resulting in decreased expressions of GRP78 and other ferroptosis-related markers such as glutathione peroxidase 4 (GPX4) and solute carrier family 7 member 11 (SLC7A11, xCT), thereby inducing ferroptosis in GCs. Taken together, the present study demonstrates that T3 induces cellular ferroptosis by binding TRE of the GRP78 promoter in ovarian GCs via TRβ. As a switcher, PGC-1α is also involved in these processes. Full article
(This article belongs to the Section Molecular Endocrinology and Metabolism)
Show Figures

Figure 1

19 pages, 3768 KB  
Article
Knockdown of FAS2 Impairs Fecundity by Inhibiting Lipid Accumulation and Increasing Glycogen Storage in Locusta migratoria
by Jiaying Xu, Ya Tang, Yi Jin, Tingting Ma, Chen Zhang, Jianan Lou, Bin Tang and Shigui Wang
Insects 2025, 16(2), 120; https://doi.org/10.3390/insects16020120 - 26 Jan 2025
Cited by 1 | Viewed by 1288
Abstract
Fatty acid synthase (FAS) is a pivotal gene in the lipid synthesis pathway and plays a crucial role in insect energy metabolism. Locusta migratoria, as one of the major agricultural pests, requires identification of new targets to control or reduce [...] Read more.
Fatty acid synthase (FAS) is a pivotal gene in the lipid synthesis pathway and plays a crucial role in insect energy metabolism. Locusta migratoria, as one of the major agricultural pests, requires identification of new targets to control or reduce its reproductive capacity for effective locust pest management strategies. In this study, we focused on L. migratoria and identified FAS2 as a potential target gene with functional significance in lipid metabolism and reproduction based on sequence characteristics analysis and tissue-expression patterns of five FAS genes. Subsequently, through RNA interference (RNAi) targeting FAS2 expression, we assessed alterations in lipid and carbohydrate metabolism-related gene expression levels, lipid and carbohydrate contents, ovarian development, and reproductive capacity using experimental techniques such as RT-qPCR, ELISA, and morphological observations. Our findings revealed that interference with FAS2 upregulated genes involved in lipid degradation, including Lsd-1, Lsd-2, Lipase3, and Brummer, while significantly decreasing the TAG content and fat accumulation. At the level of carbohydrate metabolism, FAS2 silencing led to significant upregulation of key genes TPS and GS in the synthesis pathway, resulting in increased glycogen and trehalose content. In addition, FAS2 interference resulted in a significant reduction of Vg mRNA expression level sand protein content in L. migratoria, followed by delayed ovarian development and reduced egg production. This further confirms that impaired FAS2 function prompts L. migratoria to enhance lipid degradation and sugar storage to maintain the energy balance, while reducing the energy investment into reproduction. Collectively, the results of this study suggest that FAS2 can serve as a novel molecular target for controlling L. migratoria. Full article
(This article belongs to the Special Issue Arthropod Reproductive Biology)
Show Figures

Graphical abstract

20 pages, 6032 KB  
Article
Developmental Proteomics Reveals the Dynamic Expression Profile of Global Proteins of Haemaphysalis longicornis (Parthenogenesis)
by Min-Xuan Liu, Xiao-Pei Xu, Fan-Ming Meng, Bing Zhang, Wei-Gang Li, Yuan-Yuan Zhang, Qiao-Ying Zen and Wen-Ge Liu
Life 2025, 15(1), 59; https://doi.org/10.3390/life15010059 - 6 Jan 2025
Viewed by 1118
Abstract
H. longicornis is used as an experimental animal model for the study of three-host ticks due to its special life cycle and easy maintenance in the laboratory and in its reproduction. The life cycle of H. longicornis goes through a tightly regulated life [...] Read more.
H. longicornis is used as an experimental animal model for the study of three-host ticks due to its special life cycle and easy maintenance in the laboratory and in its reproduction. The life cycle of H. longicornis goes through a tightly regulated life cycle to adapt to the changing host and environment, and these stages of transition are also accompanied by proteome changes in the body. Here, we used the isobaric tags for a relative and absolute quantification (iTRAQ) technique to systematically describe and analyze the dynamic expression of the protein and the molecular basis of the proteome of H. longicornis in seven differential developmental stages (eggs, unfed larvae, engorged larvae, unfed nymphs, engorged nymphs unfed adults, and engorged adults). Gene Ontology (GO) and Kyoto Encyclopedia of Genes and Genomes (KEGG) analysis of the differentially expressed proteins (DEPs) were used. In our study, A total of 2044 proteins were identified, and their expression profiles were classified at different developmental stages. In addition, it was found that tissue and organ development-related proteins and metabolism-related proteins were involved in different physiological processes throughout the life cycle through the GO and KEGG analysis of DEPs. More importantly, we found that the up-regulated proteins of engorged adult ticks were mainly related to yolk absorption, degradation, and ovarian development-related proteins. The abundance of the cuticle proteins in the unfed stages was significantly higher compared with those of the engorged ticks in the previous stages. We believe that our study has made a significant contribution to the research on H. longicornis, which is an important vector of SFTSV. In this study, we identified changes in the proteome throughout the H. longicornis development, and functional analysis highlighted the important roles of many key proteins in developmental events (ovarian development, the molting process, the development of midgut, the development and degeneration of salivary glands, etc.). The revelation of this data will provide a reference proteome for future research on tick functional proteins and candidate targets for elucidating H. longicornis development and developing new tick control strategies. Full article
Show Figures

Graphical abstract

20 pages, 3982 KB  
Article
Vitamin D Significantly Inhibits Carcinogenesis in the Mogp-TAg Mouse Model of Fallopian Tube Ovarian Cancer
by Omar L. Nelson, Rebecca Rosales, Jane Turbov, Larry G Thaete, Gayathriy Balamayooran, J Mark Cline, J. Wesley Pike and Gustavo C. Rodriguez
Nutrients 2024, 16(19), 3318; https://doi.org/10.3390/nu16193318 - 30 Sep 2024
Cited by 2 | Viewed by 1909
Abstract
Epidemiological and observational studies suggest that vitamin D has potential for the chemoprevention of ovarian cancer. The anticancer effect of vitamin D in the fallopian tube epithelium (FTE), which is now thought to harbor the precursor cells for high grade ovarian cancer, is [...] Read more.
Epidemiological and observational studies suggest that vitamin D has potential for the chemoprevention of ovarian cancer. The anticancer effect of vitamin D in the fallopian tube epithelium (FTE), which is now thought to harbor the precursor cells for high grade ovarian cancer, is not known. The purpose of this study was to investigate whether vitamin D can inhibit carcinogenesis in the mogp-TAg fallopian tube (FT) ovarian cancer mouse model and examine underlying mechanisms. To test this hypothesis, 3 groups of 40 5-week-old female mogp-TAg mice were divided equally into two cohorts of 20 mice, treated with either vehicle (vitamin D solvent) or the active 1,25(OH)2D3 analogue EB1089, delivered via mini-pump or IP injection or cholecalciferol delivered in the feed. The FTs were characterized histologically and pathologically after 3 and 7 weeks of treatment. The effect of vitamin D on cultured human FTE cells was also examined. After 3 weeks, vitamin D, delivered as either cholecalciferol or EB1089 significantly inhibited FT carcinogenesis. After 7 weeks, cholecalciferol significantly reduced p53 signatures, serous tubal epithelial carcinoma, FT cancer, and plasma CA125 while increasing apoptosis in the FTE. EB1089 had no significant effect on FT carcinogenesis at 7 weeks. Cholecalciferol significantly reduced proliferation and increased apoptosis in vitro in p53-altered FTE cells. In conclusion, vitamin D inhibited FT carcinogenesis by clearing cells with p53 alterations. These data suggest that vitamin D has merit for the chemoprevention of fallopian tube/ovarian cancer. The optimal chemopreventive effect may be dependent on the route of vitamin D administration Full article
(This article belongs to the Section Micronutrients and Human Health)
Show Figures

Graphical abstract

13 pages, 2706 KB  
Article
Strategies for Mitigating Commercial Sensor Chip Variability with Experimental Design Controls
by Eliza K. Hanson, Chien-Wei Wang, Lisa Minkoff and Rebecca J. Whelan
Sensors 2023, 23(15), 6703; https://doi.org/10.3390/s23156703 - 26 Jul 2023
Cited by 6 | Viewed by 2700
Abstract
Surface plasmon resonance (SPR) is a popular real-time technique for the measurement of binding affinity and kinetics, and bench-top instruments combine affordability and ease of use with other benefits of the technique. Biomolecular ligands labeled with the 6xHis tag can be immobilized onto [...] Read more.
Surface plasmon resonance (SPR) is a popular real-time technique for the measurement of binding affinity and kinetics, and bench-top instruments combine affordability and ease of use with other benefits of the technique. Biomolecular ligands labeled with the 6xHis tag can be immobilized onto sensing surfaces presenting the Ni2+-nitrilotriacetic acid (NTA) functional group. While Ni-NTA immobilization offers many advantages, including the ability to regenerate and reuse the sensors, its use can lead to signal variability between experimental replicates. We report here a study of factors contributing to this variability using the Nicoya OpenSPR as a model system and suggest ways to control for those factors, increasing the reproducibility and rigor of the data. Our model ligand/analyte pairs were two ovarian cancer biomarker proteins (MUC16 and HE4) and their corresponding monoclonal antibodies. We observed a broad range of non-specific binding across multiple NTA chips. Experiments run on the same chips had more consistent results in ligand immobilization and analyte binding than experiments run on different chips. Further assessment showed that different chips demonstrated different maximum immobilizations for the same concentration of injected protein. We also show a variety of relationships between ligand immobilization level and analyte response, which we attribute to steric crowding at high ligand concentrations. Using this calibration to inform experimental design, researchers can choose protein concentrations for immobilization corresponding to the linear range of analyte response. We are the first to demonstrate calibration and normalization as a strategy to increase reproducibility and data quality of these chips. Our study assesses a variety of factors affecting chip variability, addressing a gap in knowledge about commercially available sensor chips. Controlling for these factors in the process of experimental design will minimize variability in analyte signal when using these important sensing platforms. Full article
(This article belongs to the Special Issue Surface Plasmon Resonance-Based Biosensor)
Show Figures

Figure 1

19 pages, 2785 KB  
Article
Integrated Proteotranscriptomics of the Hypothalamus Reveals Altered Regulation Associated with the FecB Mutation in the BMPR1B Gene That Affects Prolificacy in Small Tail Han Sheep
by Xiangyu Wang, Xiaofei Guo, Xiaoyun He, Ran Di, Xiaosheng Zhang, Jinlong Zhang and Mingxing Chu
Biology 2023, 12(1), 72; https://doi.org/10.3390/biology12010072 - 30 Dec 2022
Cited by 6 | Viewed by 2900
Abstract
The litter size and ovulation rate are different among ewes of different FecB genotypes in Small Tail Han sheep. These variants in reproductive phenotypes may be regulated by hormones released by the hypothalamic–pituitary–ovarian axis. However, there have been few reports on the hypothalamus [...] Read more.
The litter size and ovulation rate are different among ewes of different FecB genotypes in Small Tail Han sheep. These variants in reproductive phenotypes may be regulated by hormones released by the hypothalamic–pituitary–ovarian axis. However, there have been few reports on the hypothalamus regarding regulating an increase in ovulation in sheep with FecB mutation at different estrous stages. Thus, we examined the abundance of hypothalamus tissue protein profiles of six FecB mutant homozygous (BB) and six wild-type (WW) ewes at the luteal and follicular phases. We determined this abundance by tandem mass tag-based quantitative analysis and parallel reaction monitoring methods. Furthermore, an integrated proteotranscriptomic analysis was performed by the Data Integration Analysis for Biomarker discovery using the latent variable approaches for Omics studies (DIABLO) framework to examine biological processes and pathway alterations by the FecB mutant. The abundance of 154 proteins was different between the two estrous stages. Growth hormone and prolactin were particularly enriched in the neuroactive ligand–receptor interactions, the prolactin signaling pathway, and the PI3K-Akt signaling pathway which are related to hypothalamic function and reproduction. We combined proteome and transcriptome data from different estrous stages and genotypes. There is a high correlation (Pearson correlation coefficient = 0.99) between the two datasets in the first two components. We applied the traditional single-omic multivariate approach to obtain differentially abundant proteins and differentially expressed genes. The major fertility related biomarkers were selected using the two approaches mentioned above. Several key pathways (GABAergic synapse, neuroactive ligand–receptor interaction, estrogen and MAPK signaling pathways) were enriched, which are central to gonadotrophin-releasing hormone (GnRH) secretion and reproduction. A higher level of gamma-aminobutyric acid type A receptor subunit alpha1 (GABRA1) and gamma-aminobutyric acid type A receptor subunit beta2 (GABRB2) expression was observed in BB ewes as compared to WW ewes. This finding suggested that a greater production of GnRH during follicular development in BB ewes may explain the higher mature follicle number in mutant ewes. FKBP prolyl isomerase 1A (FKBP1A), which was a major feature factor in the proteome selected by DIABLO, was an important switch for activating the transforming growth factor beta (TGFβ) pathway, and its expression was higher in the WW ewes than in the BB ewes. We suggest that BB sheep maintain TGFβ pathway activity by reducing FKBP1A protein abundance. This innovative data integration in the hypothalamus may provide fresh insight into the mechanisms by which the FecB mutation affects sheep fertility, while providing novel biomarkers related to reproductive endocrinology in sheep breeding. Full article
(This article belongs to the Special Issue New Advances and Insights in Animal Genetics and Breeding)
Show Figures

Figure 1

16 pages, 2542 KB  
Review
Biochemical Hazards during Three Phases of Assisted Reproductive Technology: Repercussions Associated with Epigenesis and Imprinting
by Yves Menezo, Kay Elder, Patrice Clement, Arthur Clement and Pasquale Patrizio
Int. J. Mol. Sci. 2022, 23(16), 8916; https://doi.org/10.3390/ijms23168916 - 10 Aug 2022
Cited by 11 | Viewed by 2983
Abstract
Medically assisted reproduction, now considered a routine, successful treatment for infertility worldwide, has produced at least 8 million live births. However, a growing body of evidence is pointing toward an increased incidence of epigenetic/imprinting disorders in the offspring, raising concern that the techniques [...] Read more.
Medically assisted reproduction, now considered a routine, successful treatment for infertility worldwide, has produced at least 8 million live births. However, a growing body of evidence is pointing toward an increased incidence of epigenetic/imprinting disorders in the offspring, raising concern that the techniques involved may have an impact on crucial stages of early embryo and fetal development highly vulnerable to epigenetic influence. In this paper, the key role of methylation processes in epigenesis, namely the essential biochemical/metabolic pathways involving folates and one-carbon cycles necessary for correct DNA/histone methylation, is discussed. Furthermore, potential contributors to epigenetics dysregulation during the three phases of assisted reproduction: preparation for and controlled ovarian hyperstimulation (COH); methylation processes during the preimplantation embryo culture stages; the effects of unmetabolized folic acid (UMFA) during embryogenesis on imprinting methyl “tags”, are described. Advances in technology have opened a window into developmental processes that were previously inaccessible to research: it is now clear that ART procedures have the potential to influence DNA methylation in embryonic and fetal life, with an impact on health and disease risk in future generations. Critical re-evaluation of protocols and procedures is now an urgent priority, with a focus on interventions targeted toward improving ART procedures, with special attention to in vitro culture protocols and the effects of excessive folic acid intake. Full article
(This article belongs to the Collection Feature Papers in “Molecular Biology”)
Show Figures

Figure 1

18 pages, 4481 KB  
Article
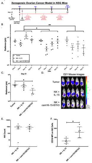
NK-Cell-Mediated Targeting of Various Solid Tumors Using a B7-H3 Tri-Specific Killer Engager In Vitro and In Vivo
by Daniel A. Vallera, Soldano Ferrone, Behiye Kodal, Peter Hinderlie, Laura Bendzick, Brianna Ettestad, Caroline Hallstrom, Nicholas A. Zorko, Arpit Rao, Naomi Fujioka, Charles J. Ryan, Melissa A. Geller, Jeffrey S. Miller and Martin Felices
Cancers 2020, 12(9), 2659; https://doi.org/10.3390/cancers12092659 - 18 Sep 2020
Cited by 77 | Viewed by 9278
Abstract
We improved the bispecific antibody platform that primarily engages natural killer (NK) cells to kill cancer cells through antibody-dependent cellular cytotoxicity (ADCC) by adding IL-15 as a crosslinker that expands and self-sustains the effector NK cell population. The overall goal was to target [...] Read more.
We improved the bispecific antibody platform that primarily engages natural killer (NK) cells to kill cancer cells through antibody-dependent cellular cytotoxicity (ADCC) by adding IL-15 as a crosslinker that expands and self-sustains the effector NK cell population. The overall goal was to target B7-H3, an established marker predominantly expressed on cancer cells and minimally expressed on normal cells, and prove that it could target cancer cells in vitro and inhibit tumor growth in vivo. The tri-specific killer engager (TriKETM) was assembled by DNA shuffling and ligation using DNA encoding a camelid anti-CD16 antibody fragment, a wild-type IL-15 moiety, and an anti-B7-H3 scFv (clone 376.96). The expressed and purified cam1615B7H3 protein was tested for in vitro NK cell activity against a variety of tumors and in vivo against a tagged human MA-148 ovarian cancer cell line grafted in NSG mice. cam1615B7H3 showed specific NK cell expansion, high killing activity across a range of B7-H3+ carcinomas, and the ability to mediate growth inhibition of aggressive ovarian cancer in vivo. cam1615B7H3 TriKE improves NK cell function, expansion, targeted cytotoxicity against various types of B7-H3-positive human cancer cell lines, and delivers an anti-cancer effect in vivo in a solid tumor setting. Full article
(This article belongs to the Section Cancer Immunology and Immunotherapy)
Show Figures

Figure 1

22 pages, 5866 KB  
Article
Simple Trans-Platinum Complex Bearing 3-Aminoflavone Ligand Could Be a Useful Drug: Structure-Activity Relationship of Platinum Complex in Comparison with Cisplatin
by Małgorzata Fabijańska, Magdalena Orzechowska, Agnieszka J. Rybarczyk-Pirek, Justyna Dominikowska, Alicja Bieńkowska, Maciej Małecki and Justyn Ochocki
Int. J. Mol. Sci. 2020, 21(6), 2116; https://doi.org/10.3390/ijms21062116 - 19 Mar 2020
Cited by 7 | Viewed by 4278
Abstract
Following previous studies devoted to trans–Pt(3-af)2Cl2, in this paper, the molecular structure and intermolecular interactions of the title complex are compared with other cisplatin analogues of which the crystal structures are presented in the Cambridge Structural Database (CSD). [...] Read more.
Following previous studies devoted to trans–Pt(3-af)2Cl2, in this paper, the molecular structure and intermolecular interactions of the title complex are compared with other cisplatin analogues of which the crystal structures are presented in the Cambridge Structural Database (CSD). Molecular Hirshfeld surface analysis and computational methods were used to examine a possible relationship between the structure and anticancer activity of trans–Pt(3-af)2Cl2. The purpose of the article was also to investigate the effect of hyperthermia on the anticancer activity of cisplatin, cytostatics used in the treatment of patients with ovarian cancer and a new analogue of cisplatin-trans–Pt(3-af)2Cl2. The study was conducted on two cell lines of ovarian cancer sensitive to Caov-3 cytostatics and the OVCAR-3 resistant cisplatin line. The study used the MTT (3-(4,5-dimethylthiazol-2,5-diphenyltetrazolium bromide) cell viability assay, LDH (lactate dehydrogenase), and the quantitative evaluation method for measuring gene expression, i.e., qPCR with TagMan probes. Reduced survivability of OVCAR-3 and Caov-3 cells exposed to cytostatics at elevated temperatures (37 °C, 40 °C, 43 °C) was observed. Hyperthermia may increase the sensitivity of cells to platinum-based antineoplastic drugs and paclitaxel, which may be associated with the reduction of gene expression related to apoptotic processes. Full article
(This article belongs to the Section Molecular Plant Sciences)
Show Figures

Figure 1

16 pages, 4772 KB  
Article
Understanding the Toxin Effects of β-Zearalenol and HT-2 on Bovine Granulosa Cells Using iTRAQ-Based Proteomics
by Lian Li, Min Yang, Chengmin Li, Fangxiao Yang and Genlin Wang
Animals 2020, 10(1), 130; https://doi.org/10.3390/ani10010130 - 13 Jan 2020
Cited by 11 | Viewed by 3024
Abstract
Zearalenone (ZEA) and T-2 are the most common mycotoxins in grains and can enter the animal and human food-chain and cause many health disorders. To elucidate the toxic response profile, we stimulated bovine granulosa cells (GCs) with β-zearalenol or HT-2. Using isobaric tags [...] Read more.
Zearalenone (ZEA) and T-2 are the most common mycotoxins in grains and can enter the animal and human food-chain and cause many health disorders. To elucidate the toxic response profile, we stimulated bovine granulosa cells (GCs) with β-zearalenol or HT-2. Using isobaric tags for relative and absolute quantification (iTRAQ)-based proteomic, 178 and 291 differentially expressed proteins (DEPs, fold change ≥ 1.3 and p-value < 0.05) in β-zearalenol and HT-2 groups were identified, respectively. Among these DEPs, there were 66 common DEPs between β-zearalenol and HT-2 groups. These 66 DEPs were associated with 23 biological processes terms, 14 molecular functions terms, and 19 cellular components terms. Most heat shock proteins (HSPs) were involved in the toxic response. Reactive oxygen species accumulation, the endoplasmic reticulum (ER)-stress related marker molecule (GRP78), and apoptosis were activated. β-zearalenol and HT-2 inhibited oestradiol (E2) production. These results emphasized the important function of HSPs, clarified oxidative stress, and demonstrated the caspase-3 signaling cascade involved in mycotoxin-treated toxic response, along with decreased E2 production. This study offers new insights into the toxicity of β-zearalenol and HT-2 on ovarian granulosa cells. Full article
(This article belongs to the Section Cattle)
Show Figures

Figure 1

15 pages, 1495 KB  
Article
Extracellular Localisation of the C-Terminus of DDX4 Confirmed by Immunocytochemistry and Fluorescence-Activated Cell Sorting
by Yvonne L. Clarkson, Emma Weatherall, Martin Waterfall, Marie McLaughlin, Haojiang Lu, Paul A. Skehel, Richard A. Anderson and Evelyn E. Telfer
Cells 2019, 8(6), 578; https://doi.org/10.3390/cells8060578 - 12 Jun 2019
Cited by 17 | Viewed by 5981
Abstract
Putative oogonial stem cells (OSCs) have been isolated by fluorescence-activated cell sorting (FACS) from adult human ovarian tissue using an antibody against DEAD-box helicase 4 (DDX4). DDX4 has been reported to be germ cell specific within the gonads and localised intracellularly. White et [...] Read more.
Putative oogonial stem cells (OSCs) have been isolated by fluorescence-activated cell sorting (FACS) from adult human ovarian tissue using an antibody against DEAD-box helicase 4 (DDX4). DDX4 has been reported to be germ cell specific within the gonads and localised intracellularly. White et al. (2012) hypothesised that the C-terminus of DDX4 is localised on the surface of putative OSCs but is internalised during the process of oogenesis. This hypothesis is controversial since it is assumed that RNA helicases function intracellularly with no extracellular expression. To determine whether the C-terminus of DDX4 could be expressed on the cell surface, we generated a novel expression construct to express full-length DDX4 as a DsRed2 fusion protein with unique C- and N-terminal epitope tags. DDX4 and the C-terminal myc tag were detected at the cell surface by immunocytochemistry and FACS of non-permeabilised human embryonic kidney HEK 293T cells transfected with the DDX4 construct. DDX4 mRNA expression was detected in the DDX4-positive sorted cells by RT-PCR. This study clearly demonstrates that the C-terminus of DDX4 can be expressed on the cell surface despite its lack of a conventional membrane-targeting or secretory sequence. These results validate the use of antibody-based FACS to isolate DDX4-positive putative OSCs. Full article
(This article belongs to the Special Issue Female Germline Stem Cells)
Show Figures

Figure 1

15 pages, 981 KB  
Article
Understanding Ovarian Cancer: iTRAQ-Based Proteomics for Biomarker Discovery
by Agata Swiatly, Agnieszka Horala, Jan Matysiak, Joanna Hajduk, Ewa Nowak-Markwitz and Zenon J. Kokot
Int. J. Mol. Sci. 2018, 19(8), 2240; https://doi.org/10.3390/ijms19082240 - 31 Jul 2018
Cited by 36 | Viewed by 6142
Abstract
Despite many years of studies, ovarian cancer remains one of the top ten cancers worldwide. Its high mortality rate is mainly due to lack of sufficient diagnostic methods. For this reason, our research focused on the identification of blood markers whose appearance would [...] Read more.
Despite many years of studies, ovarian cancer remains one of the top ten cancers worldwide. Its high mortality rate is mainly due to lack of sufficient diagnostic methods. For this reason, our research focused on the identification of blood markers whose appearance would precede the clinical manifestation of the disease. ITRAQ-tagging (isobaric Tags for Relative and Absolute Quantification) coupled with mass spectrometry technology was applied. Three groups of samples derived from patients with: ovarian cancer, benign ovarian tumor, and healthy controls, were examined. Mass spectrometry analysis allowed for highlighting the dysregulation of several proteins associated with ovarian cancer. Further validation of the obtained results indicated that five proteins (Serotransferrin, Amyloid A1, Hemopexin, C-reactive protein, Albumin) were differentially expressed in ovarian cancer group. Interestingly, the addition of Albumin, Serotransferrin, and Amyloid A1 to CA125 (cancer antigen 125) and HE4 (human epididymis protein4) improved the diagnostic performance of the model discriminating between benign and malignant tumors. Identified proteins shed light on the molecular signaling pathways that are associated with ovarian cancer development and should be further investigated in future studies. Our findings indicate five proteins with a strong potential to use in a multimarker test for screening and detection of ovarian cancer. Full article
(This article belongs to the Special Issue Ovarian Cancer: Pathogenesis, Diagnosis, and Treatment)
Show Figures

Figure 1

5 pages, 354 KB  
Review
Ubiquitin Pathway and Ovarian Cancer
by Z. Rao and Y. Ding
Curr. Oncol. 2012, 19(6), 324-328; https://doi.org/10.3747/co.19.1175 - 1 Dec 2012
Cited by 9 | Viewed by 948
Abstract
The ubiquitin–proteasome pathway is a common cellular process in eukaryotic tissue. Ubiquitin binds to proteins and tags them for destruction; this tagging directs proteins to the proteosome in the cell that degrades and recycles unneeded pro-teins. The ubiquitin–proteasome pathway plays an important role [...] Read more.
The ubiquitin–proteasome pathway is a common cellular process in eukaryotic tissue. Ubiquitin binds to proteins and tags them for destruction; this tagging directs proteins to the proteosome in the cell that degrades and recycles unneeded pro-teins. The ubiquitin–proteasome pathway plays an important role in the regulation of cellular proteins with respect to cell cycle control, transcription, apoptosis, cell adhesion, angiogenesis, and tumour growth. This review article discusses the various ways that the ubiquitin pathway is involved in ovarian cancer, such as modulating the ovarian-cancer-related gene BRCA1 and tumour suppres-sor p53, and interfering with the ERK pathway, the cyclin-dependent cell cycle regulation process, and ERBB2 gene expression. Full article
Back to TopTop