Sign in to use this feature.

Years

Between: -

Subjects

remove_circle_outline
remove_circle_outline
remove_circle_outline
remove_circle_outline
remove_circle_outline

Journals

Article Types

Countries / Regions

Search Results (36)

Search Parameters:
Keywords = MeWo

Order results
Result details
Results per page
Select all
Export citation of selected articles as:
20 pages, 1982 KB  
Article
Biotechnology Production of Cell Biomass from the Endangered Kickxia elatine (L.) Dumort: Its Untargeted Metabolomic Analysis and Cytotoxic Potential Against Melanoma Cells
by Anastasia Aliesa Hermosaningtyas, Ewa Totoń, Anna Budzianowska, Natalia Lisiak, Aleksandra Romaniuk-Drapała, Dariusz Kruszka, Monika Rewers and Małgorzata Kikowska
Biomedicines 2025, 13(6), 1382; https://doi.org/10.3390/biomedicines13061382 - 4 Jun 2025
Cited by 2 | Viewed by 734
Abstract
Background: Melanoma is a malignant tumor of melanocytes with an increasing incidence worldwide. Plant-based products are rich in bioactive compounds, offering low toxicity and accessible alternatives for melanoma treatment. A biotechnological approach to obtaining plant-derived produce ensures continuous and high-yield production of medicinally [...] Read more.
Background: Melanoma is a malignant tumor of melanocytes with an increasing incidence worldwide. Plant-based products are rich in bioactive compounds, offering low toxicity and accessible alternatives for melanoma treatment. A biotechnological approach to obtaining plant-derived produce ensures continuous and high-yield production of medicinally valuable biomass. Objectives: This study aimed to induce and optimize the growth of homogenous callus cultures of Kickxia elatine (L.) Dumort., consequently established a cell suspension culture with a high biomass growth rate, analyzed the phytochemical compositions, and assessed the cytotoxic activity against melanoma cells. Methods/Results: Callus cultures were induced under controlled in vitro conditions on Murashige and Skoog (MS) media supplemented with 2.0 mg L−1 Dicamba and 2.0 mg L−1 2,4-Dichlorophenoxyacetic acid. The selected callus lines exhibited a high growth index (351.71% ± 27.77) and showed a homogeneous morphology, beige colour, and had friable and watery characteristics. A combination of auxin and cytokinin was found to enhance biomass production significantly. Phytochemical investigations putatively annotated major compounds, including benzoic acid derivatives, phenolic glycosides, phenylpropanoic acids, hydroxycinnamic acid derivatives, and tyrosol derivatives. Methanolic extract (KE-Ex) and 40% methanolic fraction (KE-40Fr) were prepared and tested for cytotoxicity against human fibroblast (MRC-5) and melanoma (MeWo) cell lines using direct cell counting and MTT assay. The crude extract exhibited the strongest cytotoxicity effect on MeWo cells, with IC50 values of 125 ± 8 µg mL−1 after 48 h and 117 ± 7 µg mL−1 after 72 h of treatment. Conclusions: The extract demonstrated a time- and dose-dependent cytotoxic effect, making it a potential candidate for melanoma treatment. Full article
Show Figures

Figure 1

11 pages, 820 KB  
Article
Gene Selection of Methionine-Dependent Melanoma and Independent Melanoma by Variable Selection Using Tensor Decomposition
by Kenta Kobayashi and Y-h. Taguchi
Genes 2024, 15(12), 1543; https://doi.org/10.3390/genes15121543 - 28 Nov 2024
Viewed by 1246
Abstract
Methionine is an essential amino acid. Dietary methionine restriction is associated with decreased tumor growth in preclinical studies and extended lifespans in animal models. The mechanism by which methionine restriction inhibits tumor growth while sparing normal cells is not fully understood. In this [...] Read more.
Methionine is an essential amino acid. Dietary methionine restriction is associated with decreased tumor growth in preclinical studies and extended lifespans in animal models. The mechanism by which methionine restriction inhibits tumor growth while sparing normal cells is not fully understood. In this study, we applied tensor decomposition-based feature extraction for gene selection from the gene expression profiles of two cell lines of RNA sequencing. We compared two human melanoma cell lines, A101D and MeWo. A101D is a typical cancer cell line that exhibits methionine dependence. MeWo is a methionine-independent cell line. We used the application on R, TDbasedUFE, to perform an enrichment analysis of the selected gene set. Consequently, concordance with existing research on the differences between methionine-dependent melanoma and methionine-independent melanoma was confirmed. Targeting methionine metabolism is considered a promising strategy for treating melanoma and other cancers. Full article
(This article belongs to the Section Human Genomics and Genetic Diseases)
Show Figures

Figure 1

16 pages, 1299 KB  
Article
Synthesis of bis-Chalcones Based on Green Chemistry Strategies and Their Cytotoxicity Toward Human MeWo and A375 Melanoma Cell Lines
by Dorota Olender, Anna Pawełczyk, Anna Leśków, Katarzyna Sowa-Kasprzak, Lucjusz Zaprutko and Dorota Diakowska
Molecules 2024, 29(21), 5171; https://doi.org/10.3390/molecules29215171 - 31 Oct 2024
Cited by 2 | Viewed by 1635
Abstract
Chalcone is an aromatic ketone that forms the central core of many important biological compounds. Chalcone derivatives show various biological activities, especially anti-inflammatory, antibacterial, antioxidant, and anticancer activities, and also inhibit melanoma cell growth. In this study, we synthesized chalcone compounds with bis [...] Read more.
Chalcone is an aromatic ketone that forms the central core of many important biological compounds. Chalcone derivatives show various biological activities, especially anti-inflammatory, antibacterial, antioxidant, and anticancer activities, and also inhibit melanoma cell growth. In this study, we synthesized chalcone compounds with bis-chalcone’s chemical structure under microwave (MW) and microwave–ultrasound (MW-US) conditions and compared them to chalcones produced using the classical synthesis method. All bis-chalcones were synthesized with terephthalaldehyde and an appropriate aromatic ketone as substrates in Claisen–Schmidt condensation. All the obtained compounds were tested regarding their roles as potential anticancer agents. The cytotoxic effect of the bis-chalcones against human MeWo and A375 melanoma cell lines was investigated through colorimetric MTT and SRB assays. The data were analyzed statistically. In the case of the synthesis of bis-chalcones, it was determined that the use of green conditions supported by the MW or MW-US factors led to an increase in the yield of the final products and a reduction in the reaction time compared to the classic method. The biological results showed the high cytotoxic effect of bis-chalcones. The present results show the compounds’ high antiproliferative and cytotoxic potential, especially for the two selected bis-chalcone derivatives (3b and 3c), in particular, at concentrations of 50 μM–200 μM at 24, 48 h, and 72 h of incubation. The use of MW and US for the synthesis of bis-chalcones significantly improved the process compared to the classical method. The derivatives containing two hydroxy and two methoxy groups were the most effective against the tested cancer cells. Full article
Show Figures

Figure 1

17 pages, 5896 KB  
Article
Evaluation of Cytotoxic Activity of Cell Biomass from Eryngium planum and Lychnis flos-cuculi on Melanoma Cancer Cell
by Anastasia Aliesa Hermosaningtyas, Ewa Totoń, Natalia Lisiak, Dariusz Kruszka, Anna Budzianowska and Małgorzata Kikowska
Molecules 2024, 29(21), 5158; https://doi.org/10.3390/molecules29215158 - 31 Oct 2024
Cited by 4 | Viewed by 1332
Abstract
Melanoma is a malignant neoplasm of melanocytes in the skin, and its occurrence is increasing annually. Plant-based products contain active compounds with low toxicity and are accessible alternatives for melanoma cancer treatment. The biotechnology approach for obtaining plant-based products provides continuity and allows [...] Read more.
Melanoma is a malignant neoplasm of melanocytes in the skin, and its occurrence is increasing annually. Plant-based products contain active compounds with low toxicity and are accessible alternatives for melanoma cancer treatment. The biotechnology approach for obtaining plant-based products provides continuity and allows the high-yield production of phytochemically uniform biomass. The callus biomass of Eryngium planum L. and Lychnis flos-cuculi L. was induced on Murashige and Skoog (MS) medium supplemented with growth regulators. A combination of 3.0 mg/L of 3,6-dichloro-2-methoxybenzoic acid (dicamba) and 0.3 mg/L of 1-phenyl-3-(1,2,3-thiadiazol-5-yl)urea—(thidiazuron) was used to obtain E. planum callus. Meanwhile, the callus of L. flos-cuculi was cultivated on MS medium with 2.0 mg/L of 2,4-dichlorophenoxyacetic acid (2,4-D). Methanolic extracts (EpME and LFcME), including 40% MeOH fractions (Ep40MF and LFc40MF) and 80% MeOH fractions (Ep80MF and LFc80MF), of E. planum and L. flos-cuculi cell biomass were prepared. Their cytotoxicity activity was assessed in human fibroblast cells (MRC-5) and human melanoma cells (MeWo) by direct cell counting and 3-[4,5-dimethylthiazol-2-yl]-2,5 diphenyl tetrazolium bromide (MTT) assay. Qualitative analyses using thin-layer chromatography and UPLC-HRMS/MS chromatograms showed the presence of phenolic acids and saponins within the extracts and fractions of both cell biomasses. LFc80MF and Ep80MF showed the strongest toxicity against the MeWo cell line, with IC50 values of 47 ± 0.5 and 52 ± 4 μg/mL after 72 h of treatment. EpME and LFcME had IC50 values of 103 ± 4 and 147 ± 4 µg/mL, respectively. On the other hand, Ep40MF and LFc40MF were less toxic against the MeWo cell line compared to the extracts and 80% MeOH fractions, with IC50 values of 145 ± 10 and 172 ± 7 µg/mL. This study suggests that the obtained extracts and fractions of E. planum and L. flos-cuculi cell biomass potentially possess significant cytotoxic activity against MeWo cells, which work in a time and dose-dependent manner. Although the extracts and 80% MeOH fractions were more potent, the 40% MeOH was shown to be more selective against the MeWo than the control MRC-5 cells. Full article
(This article belongs to the Special Issue Bioactivity of Natural Compounds: From Plants to Humans)
Show Figures

Figure 1

15 pages, 4706 KB  
Article
Characterization of ZnWO4, MgWO4, and CaWO4 Ceramics Synthesized in the Field of a Powerful Radiation Flux
by Gulnur Alpyssova, Viktor Lisitsyn, Zhanara Bakiyeva, Ivan Chakin, Ekaterina Kaneva, Dmitriy Afanasyev, Ainura Tussupbekova, Vitalii Vaganov, Aida T. Tulegenova and Serik Tuleuov
Ceramics 2024, 7(3), 1085-1099; https://doi.org/10.3390/ceramics7030071 - 19 Aug 2024
Cited by 3 | Viewed by 1685
Abstract
This paper presents the results of a study on the morphology, structure, and luminescent properties of ceramics synthesized in the radiation field of MeWO4 compositions (where Me is Mg, Ca, and Zn). The synthesis of ceramics was carried out by the direct [...] Read more.
This paper presents the results of a study on the morphology, structure, and luminescent properties of ceramics synthesized in the radiation field of MeWO4 compositions (where Me is Mg, Ca, and Zn). The synthesis of ceramics was carried out by the direct action of the electron flux on an initial mixture of powders of the given stoichiometric composition. WO3, ZnO, MgO, and CaO powders with particle sizes in the range of 1–50 microns were used for the synthesis of the samples. It was found that the yield of the radiation synthesis reaction (the ratio of the mass of the sample and the charge used), when treated with an electron flux with an energy of 1.4 MeV and a flux power density of 15–18 kW/cm2, was in the range of 75–99%. The synthesis of all compositions was carried out under the same radiation treatment modes, although the melting temperatures of the starting materials varied significantly and ranged from 1473 °C (WO3) to 2825 °C (MgO). The study of the ceramic structure showed that under the radiation effect of powerful radiation fluxes on the charge, a crystalline phase of the appropriate composition formed, regardless of the synthesis modes. The results of XRD studies show that during the radiation treatment of the charge, ceramics are formed mainly with the crystalline phases ZnWO4, MgWO4, and CaWO4. These resulting MeWO4 ceramics can be used for the same purposes as crystals. Photoluminescence (PL) and cathodoluminescence (CL) were studied under excitation using stationary ultraviolet radiation and nanosecond pulses of electron flux. In general, the PL and CL of synthesized ceramic samples ZnWO4, MgWO4, and CaWO4 showed that their luminescent properties are similar to those of luminescence in corresponding crystalline materials. This indicates the formation of a crystalline phase in synthesized ceramic samples. Full article
Show Figures

Figure 1

20 pages, 3978 KB  
Article
Application and Evaluation of the AI-Powered Segment Anything Model (SAM) in Seafloor Mapping: A Case Study from Puck Lagoon, Poland
by Łukasz Janowski and Radosław Wróblewski
Remote Sens. 2024, 16(14), 2638; https://doi.org/10.3390/rs16142638 - 18 Jul 2024
Cited by 4 | Viewed by 3039
Abstract
The digital representation of seafloor, a challenge in UNESCO’s Ocean Decade initiative, is essential for sustainable development support and marine environment protection, aligning with the United Nations’ 2030 program goals. Accuracy in seafloor representation can be achieved through remote sensing measurements, including acoustic [...] Read more.
The digital representation of seafloor, a challenge in UNESCO’s Ocean Decade initiative, is essential for sustainable development support and marine environment protection, aligning with the United Nations’ 2030 program goals. Accuracy in seafloor representation can be achieved through remote sensing measurements, including acoustic and laser sources. Ground truth information integration facilitates comprehensive seafloor assessment. The current seafloor mapping paradigm benefits from the object-based image analysis (OBIA) approach, managing high-resolution remote sensing measurements effectively. A critical OBIA step is the segmentation process, with various algorithms available. Recent artificial intelligence advancements have led to AI-powered segmentation algorithms development, like the Segment Anything Model (SAM) by META AI. This paper presents the SAM approach’s first evaluation for seafloor mapping. The benchmark remote sensing dataset refers to Puck Lagoon, Poland and includes measurements from various sources, primarily multibeam echosounders, bathymetric lidar, airborne photogrammetry, and satellite imagery. The SAM algorithm’s performance was evaluated on an affordable workstation equipped with an NVIDIA GPU, enabling CUDA architecture utilization. The growing popularity and demand for AI-based services predict their widespread application in future underwater remote sensing studies, regardless of the measurement technology used (acoustic, laser, or imagery). Applying SAM in Puck Lagoon seafloor mapping may benefit other seafloor mapping studies intending to employ AI technology. Full article
(This article belongs to the Special Issue Advanced Remote Sensing Technology in Geodesy, Surveying and Mapping)
Show Figures

Figure 1

20 pages, 1446 KB  
Article
Nanoemulsified Essential Oil of Melaleuca leucadendron Leaves for Topical Application: In Vitro Photoprotective, Antioxidant and Anti-Melanoma Activities
by Lucas Resende Dutra Sousa, Maria Luiza da Costa Santos, Larissa Silva Sampaio, Clarisse Gaëlle Faustino, Mérine Lauriane Loïce Guigueno, Kátia Michelle Freitas, Miriam Teresa Paz Lopes, Gabriela Cristina Ferreira Mota, Viviane Martins Rebello dos Santos, Janaína Brandão Seibert, Tatiane Roquete Amparo, Paula Melo de Abreu Vieira, Orlando David Henrique dos Santos and Gustavo Henrique Bianco de Souza
Pharmaceuticals 2024, 17(6), 721; https://doi.org/10.3390/ph17060721 - 2 Jun 2024
Cited by 5 | Viewed by 2705
Abstract
Melanoma, primarily caused by solar ultraviolet (UV) radiation, can be prevented by the use of sunscreens. However, the use of synthetic sunscreens raises environmental concerns. Natural compounds with antioxidant photoprotective properties and cytotoxic effects against cancer cells can be promising for the prevention [...] Read more.
Melanoma, primarily caused by solar ultraviolet (UV) radiation, can be prevented by the use of sunscreens. However, the use of synthetic sunscreens raises environmental concerns. Natural compounds with antioxidant photoprotective properties and cytotoxic effects against cancer cells can be promising for the prevention and treatment of melanoma with less environmental effect. This study focuses on Melaleuca leucadendron essential oil (EO) for photoprotection and antitumor applications. EO was hydrodistilled from M. leucadendron leaves with a 0.59% yield. Gas chromatography–mass spectrometry detected monoterpenes and sesquiterpenes. Nanoemulsions were prepared with (NE-EO) and without EO (NE-B) using the phase inversion method, showing good stability, spherical or oval morphology, and a pseudoplastic profile. Photoprotective activity assessed spectrophotometrically showed that the NE-EO was more effective than NE-B and free EO. Antioxidant activity evaluated by DPPH and ABTS methods indicated that pure and nanoemulsified EO mainly inhibited the ABTS radical, showing IC50 40.72 and 5.30 µg/mL, respectively. Cytotoxicity tests on L-929 mouse fibroblasts, NGM human melanocyte, B16-F10 melanoma, and MeWo human melanoma revealed that EO and NE-EO were more cytotoxic to melanoma cells than to non-tumor cells. The stable NE-EO demonstrates potential for melanoma prevention and treatment. Further research is required to gain a better understanding of these activities. Full article
Show Figures

Graphical abstract

26 pages, 5723 KB  
Article
In Vitro Screening of Ecotoxic and Cytotoxic Activities of Ailanthus altissima Leaf Extract against Target and Non-Target Plant and Animal Cells
by Maria Denisa Cocîrlea, Natalia Simionescu, Anca Roxana Petrovici, Mihaela Silion, Barbara Biondi, Luana Lastella and Simona Oancea
Int. J. Mol. Sci. 2024, 25(11), 5653; https://doi.org/10.3390/ijms25115653 - 22 May 2024
Cited by 7 | Viewed by 2135
Abstract
Ailanthus altissima, an invasive plant species, exhibits pharmacological properties, but also some allergic effects on humans. This study aimed to evaluate the potential toxicity of A. altissima leaves, using a complex approach towards different organisms. The ecotoxic impact of a crude extract [...] Read more.
Ailanthus altissima, an invasive plant species, exhibits pharmacological properties, but also some allergic effects on humans. This study aimed to evaluate the potential toxicity of A. altissima leaves, using a complex approach towards different organisms. The ecotoxic impact of a crude extract was investigated on seeds germination and brine shrimp lethality. Cytotoxicity was studied in vitro using non-target (haemolysis, liposomal model, fibroblast), and target (cancer cells) assays. Leaf extract at 1000 µg/mL significantly inhibited wheat and tomato germination, while no significant effects were found on parsley germination. A slight stimulatory effect on wheat and tomato germination was found at 125 µg/mL. In a brine shrimp-test, the extract showed a low toxicity at 24 h post-exposure (LC50 = 951.04 ± 28.26 μg/mL), the toxic effects increasing with the exposure time and extract concentration. Leaf extract caused low hematotoxicity. The extract was biocompatible with human gingival fibroblasts. No anti-proliferative effect was found within the concentration range of 10–500 µg/mL on malignant melanoma (MeWo) and hepatocellular carcinoma (HepG2). In a liposomal model-test, the extract proved to possess low capability to alter the eukaryotic cell-mimicking membranes within the tested concentration range. Given the low to moderate toxicity on tested organisms/cells, the A. altissima autumn leaves may find useful applications. Full article
(This article belongs to the Special Issue Investigation of Natural Products as Sources of Bioactive Molecules)
Show Figures

Figure 1

14 pages, 5193 KB  
Article
Ibrutinib Modulates Proliferation, Migration, Mitochondrial Homeostasis, and Apoptosis in Melanoma Cells
by Fernanda Vitelli Lins, Elizabete Cristina Iseke Bispo, Naomí Souza Rodrigues, Maria Victória Souto Silva, Juliana Lott Carvalho, Guilherme Martins Gelfuso and Felipe Saldanha-Araujo
Biomedicines 2024, 12(5), 1012; https://doi.org/10.3390/biomedicines12051012 - 4 May 2024
Cited by 3 | Viewed by 1880
Abstract
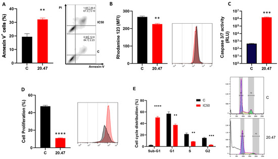
Ibrutinib, a tyrosine kinase inhibitor with a broad spectrum of action, has been successfully explored to treat hematological and solid cancers. Herein, we investigated the anti-cancer effect of Ibrutinib on melanoma cell lines. Cytotoxicity was evaluated using the MTT assay. Apoptosis, mitochondrial membrane [...] Read more.
Ibrutinib, a tyrosine kinase inhibitor with a broad spectrum of action, has been successfully explored to treat hematological and solid cancers. Herein, we investigated the anti-cancer effect of Ibrutinib on melanoma cell lines. Cytotoxicity was evaluated using the MTT assay. Apoptosis, mitochondrial membrane potential, reactive oxygen species (ROS) production, cell proliferation, and cell cycle stages were determined by flow cytometry. LDH release and Caspase 3/7 activity were determined by colorimetric and luminescent assays, respectively. Cell migration was evaluated by wound scratch assay. Gene expression was determined by real-time PCR. Gene Ontology (GO) enrichment analysis of melanoma clinical samples was performed using the Database for Annotation, Visualization and Integrated Discovery (DAVID). MTT assays showed that Ibrutinib is toxic for MeWo, SK-MEL-28, and WM164 cells. The annexin V/PI staining, Caspase 3/7 activity, and LDH release in MeWo cells revealed that apoptosis is the primary mechanism of death caused by Ibrutinib. Corroborating such observation, we identified that Ibrutinib treatment impairs the mitochondrial membrane potential of such cells and significantly increases the transcriptional levels of the pro-apoptotic factors ATM, HRK, BAX, BAK, CASP3, and CASP8. Furthermore, Ibrutinib showed antimetastatic potential by inhibiting the migration of MeWo cells. Finally, we performed a functional enrichment analysis and identified that the differential expression of Ibrutinib-target molecules is associated with enrichment of apoptosis and necrosis pathways in melanoma samples. Taken together, our results clearly suggest that Ibrutinib can be successfully explored as an effective therapeutic approach for melanomas. Full article
(This article belongs to the Section Cancer Biology and Oncology)
Show Figures

Figure 1

21 pages, 4936 KB  
Article
Lamivudine, Doravirine, and Cabotegravir Downregulate the Expression of Human Endogenous Retroviruses (HERVs), Inhibit Cell Growth, and Reduce Invasive Capability in Melanoma Cell Lines
by Valentina Zanrè, Francesco Bellinato, Alessia Cardile, Carlotta Passarini, Jacopo Monticelli, Stefano Di Bella and Marta Menegazzi
Int. J. Mol. Sci. 2024, 25(3), 1615; https://doi.org/10.3390/ijms25031615 - 28 Jan 2024
Cited by 13 | Viewed by 3500
Abstract
This study explores the impact of antiretroviral administration on the expression of human endogenous retroviruses (HERVs), cell growth, and invasive capability of human melanoma cell lines in culture. We investigated three antiretrovirals—lamivudine, doravirine, and cabotegravir—in A375, FO-1, and SK-Mel-28, BRAF-mutated, and in MeWo, [...] Read more.
This study explores the impact of antiretroviral administration on the expression of human endogenous retroviruses (HERVs), cell growth, and invasive capability of human melanoma cell lines in culture. We investigated three antiretrovirals—lamivudine, doravirine, and cabotegravir—in A375, FO-1, and SK-Mel-28, BRAF-mutated, and in MeWo, P53-mutated, melanoma cell lines. The findings indicate a general capability of these drugs to downregulate the expression of HERV-K Pol and Env genes and hinder cell viability, mobility, and colony formation capacity of melanoma cells. The antiretroviral drugs also demonstrate selectivity against malignant cells, sparing normal human epithelial melanocytes. The study reveals that the integrase inhibitor cabotegravir is particularly effective in inhibiting cell growth and invasion across different cell lines in comparison with lamivudine and doravirine, which are inhibitors of the viral reverse transcriptase enzyme. The investigation further delves into the molecular mechanisms underlying the observed effects, highlighting the potential induction of ferroptosis, apoptosis, and alterations in cell cycle regulatory proteins. Our findings showed cytostatic effects principally revealed in A375, and SK-Mel-28 cell lines through a downregulation of retinoblastoma protein phosphorylation and/or cyclin D1 expression. Signs of ferroptosis were detected in both A375 cells and FO-1 cells by a decrease in glutathione peroxidase 4 and ferritin expression, as well as by an increase in transferrin protein levels. Apoptosis was also detected in FO-1 and SK-Mel-28, but only with cabotegravir treatment. Moreover, we explored the expression and activity of the stimulator of interferon genes (STING) protein and its correlation with programmed death-ligand 1 (PD-L1) expression. Both the STING activity and PD-L1 expression were decreased, suggesting that the antiretroviral treatments may counteract the detrimental effects of PD-L1 expression activation through the STING/interferon pathway triggered by HERV-K. Finally, this study underscores the potential therapeutic significance of cabotegravir in melanoma treatment. The findings also raise the prospect of using antiretroviral drugs to downregulate PD-L1 expression, potentially enhancing the therapeutic responses of immune checkpoint inhibitors. Full article
(This article belongs to the Section Molecular Oncology)
Show Figures

Figure 1

22 pages, 5060 KB  
Article
Activity and Selectivity of Novel Chemical Metallic Complexes with Potential Anticancer Effects on Melanoma Cells
by Maria Camilla Ciardulli, Annaluisa Mariconda, Marco Sirignano, Erwin Pavel Lamparelli, Raffaele Longo, Pasqualina Scala, Raffaella D’Auria, Antonietta Santoro, Liberata Guadagno, Giovanna Della Porta and Pasquale Longo
Molecules 2023, 28(12), 4851; https://doi.org/10.3390/molecules28124851 - 19 Jun 2023
Cited by 5 | Viewed by 2609
Abstract
Human malignant melanoma cells from lymph node metastatic site (MeWo) were selected for testing several synthesized and purified silver(I) and gold(I) complexes stabilized by unsymmetrically substituted N-heterocyclic carbene (NHC) ligands, called L20 (N-methyl, N′-[2-hydroxy ethylphenyl]imidazol-2-ylide) and M1 (4,5-dichloro, N-methyl, N′-[2-hydroxy ethylphenyl]imidazol-2-ylide), having halogenide [...] Read more.
Human malignant melanoma cells from lymph node metastatic site (MeWo) were selected for testing several synthesized and purified silver(I) and gold(I) complexes stabilized by unsymmetrically substituted N-heterocyclic carbene (NHC) ligands, called L20 (N-methyl, N′-[2-hydroxy ethylphenyl]imidazol-2-ylide) and M1 (4,5-dichloro, N-methyl, N′-[2-hydroxy ethylphenyl]imidazol-2-ylide), having halogenide (Cl or I) or aminoacyl (Gly=N-(tert-Butoxycarbonyl)glycinate or Phe=(S)-N-(tert-Butoxycarbonyl)phenylalaninate) counterion. For AgL20, AuL20, AgM1 and AuM1, the Half-Maximal Inhibitory Concentration (IC50) values were measured, and all complexes seemed to reduce cell viability more effectively than Cisplatin, selected as control. The complex named AuM1 was the most active just after 8 h of treatment at 5 μM, identified as effective growth inhibition concentration. AuM1 also showed a linear dose and time-dependent effect. Moreover, AuM1 and AgM1 modified the phosphorylation levels of proteins associated with DNA lesions (H2AX) and cell cycle progression (ERK). Further screening of complex aminoacyl derivatives indicated that the most powerful were those indicated with the acronyms: GlyAg, PheAg, AgL20Gly, AgM1Gly, AuM1Gly, AgL20Phe, AgM1Phe, AuM1Phe. Indeed, the presence of Boc-Glycine (Gly) and Boc-L-Phenylalanine (Phe) showed an improved efficacy of Ag main complexes, as well as that of AuM1 derivatives. Selectivity was further checked on a non-cancerous cell line, a spontaneously transformed aneuploid immortal keratinocyte from adult human skin (HaCaT). In such a case, AuM1 and PheAg complexes resulted as the most selective allowing HaCaT viability at 70 and 40%, respectively, after 48 h of treatment at 5 μM. The same complexes tested on 3D MeWo static culture induced partial spheroid disaggregation after 24 h of culture, with almost half of the cells dead. Full article
(This article belongs to the Special Issue Design, Synthesis, and Evaluation of Anticancer Drugs)
Show Figures

Figure 1

22 pages, 4757 KB  
Article
A Reconstructed Human Melanoma-in-Skin Model to Study Immune Modulatory and Angiogenic Mechanisms Facilitating Initial Melanoma Growth and Invasion
by Elisabetta Michielon, Marta López González, Dorian A. Stolk, Joeke G. C. Stolwijk, Sanne Roffel, Taco Waaijman, Sinéad M. Lougheed, Tanja D. de Gruijl and Susan Gibbs
Cancers 2023, 15(10), 2849; https://doi.org/10.3390/cancers15102849 - 20 May 2023
Cited by 10 | Viewed by 3560
Abstract
Invasion, immune modulation, and angiogenesis are crucial in melanoma progression. Studies based on animals or two-dimensional cultures poorly recapitulate the tumor-microenvironmental cross-talk found in humans. This highlights a need for more physiological human models to better study melanoma features. Here, six melanoma cell [...] Read more.
Invasion, immune modulation, and angiogenesis are crucial in melanoma progression. Studies based on animals or two-dimensional cultures poorly recapitulate the tumor-microenvironmental cross-talk found in humans. This highlights a need for more physiological human models to better study melanoma features. Here, six melanoma cell lines (A375, COLO829, G361, MeWo, RPMI-7951, and SK-MEL-28) were used to generate an in vitro three-dimensional human melanoma-in-skin (Mel-RhS) model and were compared in terms of dermal invasion and immune modulatory and pro-angiogenic capabilities. A375 displayed the most invasive phenotype by clearly expanding into the dermal compartment, whereas COLO829, G361, MeWo, and SK-MEL-28 recapitulated to different extent the initial stages of melanoma invasion. No nest formation was observed for RPMI-7951. Notably, the integration of A375 and SK-MEL-28 cells into the model resulted in an increased secretion of immune modulatory factors (e.g., M-CSF, IL-10, and TGFβ) and pro-angiogenic factors (e.g., Flt-1 and VEGF). Mel-RhS-derived supernatants induced endothelial cell sprouting in vitro. In addition, observed A375-RhS tissue contraction was correlated to increased TGFβ release and α-SMA expression, all indicative of differentiation of fibroblasts into cancer-associated fibroblast-like cells and reminiscent of epithelial-to-mesenchymal transition, consistent with A375′s most prominent invasive behavior. In conclusion, we successfully generated several Mel-RhS models mimicking different stages of melanoma progression, which can be further tailored for future studies to investigate individual aspects of the disease and serve as three-dimensional models to assess efficacy of therapeutic strategies. Full article
(This article belongs to the Section Cancer Immunology and Immunotherapy)
Show Figures

Figure 1

14 pages, 1418 KB  
Article
The Effect of Oleanolic Acid and Its Four New Semisynthetic Derivatives on Human MeWo and A375 Melanoma Cell Lines
by Barbara Bednarczyk-Cwynar, Anna Leśków, Izabela Szczuka, Lucjusz Zaprutko and Dorota Diakowska
Pharmaceuticals 2023, 16(5), 746; https://doi.org/10.3390/ph16050746 - 14 May 2023
Cited by 9 | Viewed by 2809
Abstract
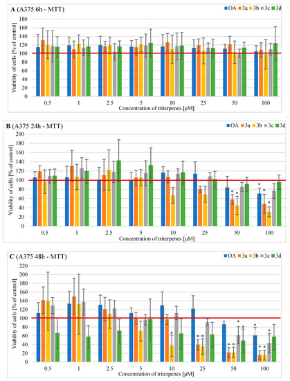
This study aimed to synthesize four new semisynthetic derivatives of natural oleanolic acid (OA) and, based on an analysis of their cytotoxic and anti-proliferative effects against human MeWo and A375 melanoma cell lines, select those with anti-cancer potential. We also screened the treatment [...] Read more.
This study aimed to synthesize four new semisynthetic derivatives of natural oleanolic acid (OA) and, based on an analysis of their cytotoxic and anti-proliferative effects against human MeWo and A375 melanoma cell lines, select those with anti-cancer potential. We also screened the treatment time with the concentration of all four derivatives. We synthesized oxime 2 and performed its acylation with carboxylic acids into new derivatives 3a, 3b, 3c and 3d according to the methods previously described. Colorimetric MTT and SRB assays were used to measure the anti-proliferative and cytotoxic activity of OA and its derivatives 3a, 3b, 3c and 3d against melanoma cells. Selected concentrations of OA, the derivatives, and different time periods of incubation were used in the study. The data were analyzed statistically. The present results revealed the possible anti-proliferative and cytotoxic potential of two selected OA derivatives 3a and 3b, on A375 and MeWo melanoma cells, especially at concentrations of 50 μM and 100 μM at 48 h of incubation (p < 0.05). Further studies will be necessary to analyze the proapoptotic and anti-cancer activities of 3a and 3b against skin and other cancer cells. The bromoacetoxyimine derivative (3b) of OA morpholide turned out to be the most effective against the tested cancer cells. Full article
(This article belongs to the Section Biopharmaceuticals)
Show Figures

Figure 1

14 pages, 5933 KB  
Article
Assessing the Antitumor Potential of Variants of the Extracellular Carbohydrate Polymer from Synechocystis ΔsigF Mutant
by Rita Mota, Raquel T. Lima, Carlos Flores, Juliana F. Silva, Beatriz Cruz, Bárbara Alves, Marta T. Pinto, Alessandra Adessi, Sara B. Pereira, Roberto De Philippis, Paula Soares and Paula Tamagnini
Polymers 2023, 15(6), 1382; https://doi.org/10.3390/polym15061382 - 10 Mar 2023
Cited by 1 | Viewed by 2545
Abstract
Cancer is a leading cause of death worldwide with a huge societal and economic impact. Clinically effective and less expensive anticancer agents derived from natural sources can help to overcome limitations and negative side effects of chemotherapy and radiotherapy. Previously, we showed that [...] Read more.
Cancer is a leading cause of death worldwide with a huge societal and economic impact. Clinically effective and less expensive anticancer agents derived from natural sources can help to overcome limitations and negative side effects of chemotherapy and radiotherapy. Previously, we showed that the extracellular carbohydrate polymer of a Synechocystis ΔsigF overproducing mutant displayed a strong antitumor activity towards several human tumor cell lines, by inducing high levels of apoptosis through p53 and caspase-3 activation. Here, the ΔsigF polymer was manipulated to obtain variants that were tested in a human melanoma (Mewo) cell line. Our results demonstrated that high molecular mass fractions were important for the polymer bioactivity, and that the reduction of the peptide content generated a variant with enhanced in vitro antitumor activity. This variant, and the original ΔsigF polymer, were further tested in vivo using the chick chorioallantoic membrane (CAM) assay. Both polymers significantly decreased xenografted CAM tumor growth and affected tumor morphology, by promoting less compact tumors, validating their antitumor potential in vivo. This work contributes with strategies for the design and testing tailored cyanobacterial extracellular polymers and further strengths the relevance of evaluating this type of polymers for biotechnological/biomedical applications. Full article
Show Figures

Graphical abstract

20 pages, 5976 KB  
Article
Adrenomedullin Secreted by Melanoma Cells Promotes Melanoma Tumor Growth through Angiogenesis and Lymphangiogenesis
by Zohra Benyahia, Caroline Gaudy-Marqueste, Caroline Berenguer-Daizé, Norhimane Chabane, Nadège Dussault, Mylène Cayol, Christine Vellutini, Amina Djemli, Isabelle Nanni, Nathalie Beaufils, Kamel Mabrouk, Jean-Jacques Grob and L’Houcine Ouafik
Cancers 2022, 14(23), 5909; https://doi.org/10.3390/cancers14235909 - 29 Nov 2022
Cited by 8 | Viewed by 2473
Abstract
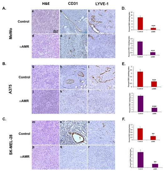
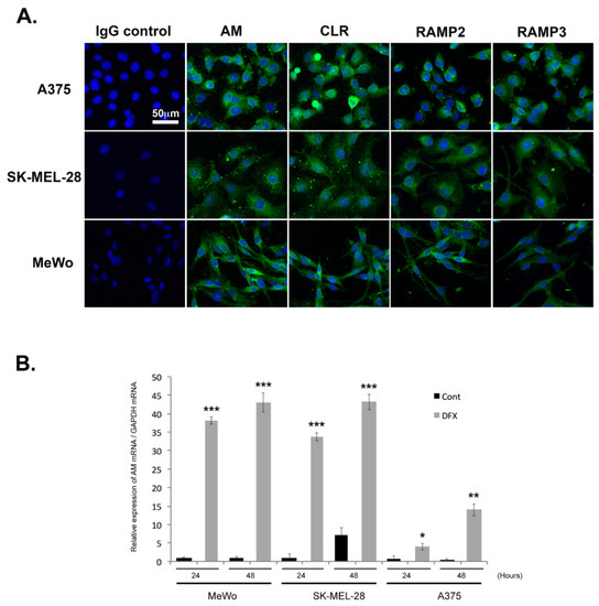
Introduction: Metastatic melanoma is an aggressive tumor and can constitute a real therapeutic challenge despite the significant progress achieved with targeted therapies and immunotherapies, thus highlighting the need for the identification of new therapeutic targets. Adrenomedullin (AM) is a peptide with significant expression [...] Read more.
Introduction: Metastatic melanoma is an aggressive tumor and can constitute a real therapeutic challenge despite the significant progress achieved with targeted therapies and immunotherapies, thus highlighting the need for the identification of new therapeutic targets. Adrenomedullin (AM) is a peptide with significant expression in multiple types of tumors and is multifunctional. AM impacts angiogenesis and tumor growth and binds to calcitonin receptor-like receptor/receptor activity-modifying protein 2 or 3 (CLR/RAMP2; CLR/RAMP3). Methods: In vitro and in vivo studies were performed to determine the functional role of AM in melanoma growth and tumor-associated angiogenesis and lymphangiogenesis. Results: In this study, AM and AM receptors were immunohistochemically localized in the tumoral compartment of melanoma tissue, suggesting that the AM system plays a role in melanoma growth. We used A375, SK-MEL-28, and MeWo cells, for which we demonstrate an expression of AM and its receptors; hypoxia induces the expression of AM in melanoma cells. The proliferation of A375 and SK-MEL-28 cells is decreased by anti-AM antibody (αAM) and anti-AMR antibodies (αAMR), supporting the fact that AM may function as a potent autocrine/paracrine growth factor for melanoma cells. Furthermore, migration and invasion of melanoma cells increased after treatment with AM and decreased after treatment with αAMR, thus indicating that melanoma cells are regulated by AM. Systemic administration of αAMR reduced neovascularization of in vivo Matrigel plugs containing melanoma cells, as demonstrated by reduced numbers of vessel structures, which suggests that AM is one of the melanoma cells-derived factors responsible for endothelial cell-like and pericyte recruitment in the construction of neovascularization. In vivo, αAMR therapy blocked angiogenesis and lymphangiogenesis and decreased proliferation in MeWo xenografts, thereby resulting in tumor regression. Histological examination of αAMR-treated tumors showed evidence of the disruption of tumor vascularity, with depletion of vascular endothelial cells and a significant decrease in lymphatic endothelial cells. Conclusions: The expression of AM by melanoma cells promotes tumor growth and neovascularization by supplying/amplifying signals for neoangiogenesis and lymphangiogenesis. Full article
(This article belongs to the Section Tumor Microenvironment)
Show Figures

Figure 1

Back to TopTop