Sign in to use this feature.

Years

Between: -

Subjects

remove_circle_outline
remove_circle_outline
remove_circle_outline
remove_circle_outline

Journals

Article Types

Countries / Regions

Search Results (16)

Search Parameters:
Keywords = MRTFA

Order results
Result details
Results per page
Select all
Export citation of selected articles as:
16 pages, 3701 KB  
Article
Essential Role of Cortactin in Myogenic Differentiation: Regulating Actin Dynamics and Myocardin-Related Transcription Factor A-Serum Response Factor (MRTFA-SRF) Signaling
by Quoc Kiet Ly, Mai Thi Nguyen, Thanh Huu Phan Ngo and Wan Lee
Int. J. Mol. Sci. 2024, 25(24), 13564; https://doi.org/10.3390/ijms252413564 - 18 Dec 2024
Viewed by 1291
Abstract
Cortactin (CTTN) is an actin-binding protein regulating actin polymerization and stabilization, which are vital processes for maintaining skeletal muscle homeostasis. Despite the established function of CTTN in actin cytoskeletal dynamics, its role in the myogenic differentiation of progenitor cells remains largely unexplored. In [...] Read more.
Cortactin (CTTN) is an actin-binding protein regulating actin polymerization and stabilization, which are vital processes for maintaining skeletal muscle homeostasis. Despite the established function of CTTN in actin cytoskeletal dynamics, its role in the myogenic differentiation of progenitor cells remains largely unexplored. In this study, we investigated the role of CTTN in the myogenic differentiation of C2C12 myoblasts by analyzing its effects on actin cytoskeletal remodeling, myocardin-related transcription factor A (MRTFA) nuclear translocation, serum response factor (SRF) activation, expression of myogenic transcription factors, and myotube formation. CTTN expression declined during myogenic differentiation, paralleling the reduction in MyoD, suggesting a potential role in the early stages of myogenesis. We also found that CTTN knockdown in C2C12 myoblasts reduced filamentous actin, enhanced globular actin levels, and inhibited the nuclear translocation of MRTFA, resulting in suppressed SRF activity. This led to the subsequent downregulation of myogenic regulatory factors, such as MyoD and MyoG. Furthermore, CTTN knockdown reduced the nuclear localization of YAP1, a mechanosensitive transcription factor, further supporting its regulatory roles in cell cycle and proliferation. Consequently, CTTN depletion impeded proliferation, differentiation, and myotube formation in C2C12 myoblasts, highlighting its dual role in the coordination of cell cycle regulation and myogenic differentiation of progenitor cells during myogenesis. This study identifies CTTN as an essential regulator of myogenic differentiation via affecting the actin remodeling-MRTFA-SRF signaling axis and cell proliferation. Full article
Show Figures

Figure 1

17 pages, 3259 KB  
Article
WAVE2 Is a Vital Regulator in Myogenic Differentiation of Progenitor Cells through the Mechanosensitive MRTFA–SRF Axis
by Mai Thi Nguyen, Quoc Kiet Ly, Hyun-Jung Kim and Wan Lee
Cells 2024, 13(1), 9; https://doi.org/10.3390/cells13010009 - 20 Dec 2023
Cited by 2 | Viewed by 2347
Abstract
Skeletal myogenesis is an intricate process involving the differentiation of progenitor cells into myofibers, which is regulated by actin cytoskeletal dynamics and myogenic transcription factors. Although recent studies have demonstrated the pivotal roles of actin-binding proteins (ABPs) as mechanosensors and signal transducers, the [...] Read more.
Skeletal myogenesis is an intricate process involving the differentiation of progenitor cells into myofibers, which is regulated by actin cytoskeletal dynamics and myogenic transcription factors. Although recent studies have demonstrated the pivotal roles of actin-binding proteins (ABPs) as mechanosensors and signal transducers, the biological significance of WAVE2 (Wiskott–Aldrich syndrome protein family member 2), an ABP essential for actin polymerization, in myogenic differentiation of progenitor cells has not been investigated. Our study provides important insights into the regulatory roles played by WAVE2 in the myocardin-related transcription factor A (MRTFA)–serum response factor (SRF) signaling axis and differentiation of myoblasts. We demonstrate that WAVE2 expression is induced during myogenic differentiation and plays a pivotal role in actin cytoskeletal remodeling in C2C12 myoblasts. Knockdown of WAVE2 in C2C12 cells reduced filamentous actin levels, increased globular actin accumulation, and impaired the nuclear translocation of MRTFA. Furthermore, WAVE2 depletion in myoblasts inhibited the expression and transcriptional activity of SRF and suppressed cell proliferation in myoblasts. Consequently, WAVE2 knockdown suppressed myogenic regulatory factors (i.e., MyoD, MyoG, and SMYD1) expressions, thereby hindering the differentiation of myoblasts. Thus, this study suggests that WAVE2 is essential for myogenic differentiation of progenitor cells by modulating the mechanosensitive MRTFA–SRF axis. Full article
(This article belongs to the Special Issue Advances in Muscle Research in Health and Disease)
Show Figures

Figure 1

15 pages, 4593 KB  
Article
Gas6-Axl Signaling Induces SRF/MRTF-A Gene Transcription via MICAL2
by Mark R. Lundquist and Samie R. Jaffrey
Genes 2023, 14(12), 2231; https://doi.org/10.3390/genes14122231 - 18 Dec 2023
Cited by 4 | Viewed by 2417
Abstract
MICAL2 is an actin-regulatory protein that functions through redox modification of actin. Nuclear localized MICAL2 triggers the disassembly of nuclear actin, which subsequently leads to nuclear retention of the actin-binding transcriptional coregulator myocardin-related transcription factor-A (MRTF-A), which leads to the activation of serum [...] Read more.
MICAL2 is an actin-regulatory protein that functions through redox modification of actin. Nuclear localized MICAL2 triggers the disassembly of nuclear actin, which subsequently leads to nuclear retention of the actin-binding transcriptional coregulator myocardin-related transcription factor-A (MRTF-A), which leads to the activation of serum response factor (SRF)/MRTF-A-dependent gene transcription. In this study, we show that the secreted signaling protein GAS6 (growth-arrest specific 6) and its cognate receptor Axl, a transmembrane tyrosine kinase, also induce the activation of SRF/MRTF-A and their downstream target genes. We find that serum-induced SRF/MRTF-A-dependent gene expression can be blocked, in part, by the inhibition of Axl signaling. Furthermore, we find that Gas6/Axl-induced SRF/MRTF-A-dependent transcription is dependent on MICAL2. Gas6/Axl promotes cell invasion, which is blocked by MICAL2 knockdown, suggesting that MICAL2 promotes cytoskeletal effects of the Gas6/Axl pathway. We find that Gas/6/Axl signaling promotes the nuclear localization of MICAL2, which may contribute to the ability of Gas6/SRF to augment SRF/MRTF-A-dependent gene transcription. The physiological significance of the Gas6/Axl-MICAL2 signaling pathway described here is supported by the marked gene expression correlation across a broad array of different cancers between MICAL2 and Axl and Gas6, as well as the coexpression of these genes and the known SRF/MRTF-A target transcripts. Overall, these data reveal a new link between Gas6/Axl and SRF/MRTF-A-dependent gene transcription and link MICAL2 as a novel effector of the Gas6/Axl signaling pathway. Full article
(This article belongs to the Section Molecular Genetics and Genomics)
Show Figures

Figure 1

17 pages, 2763 KB  
Article
Role of Rho/MRTF in Aggressive Vemurafenib-Resistant Murine Melanomas and Immune Checkpoint Upregulation
by Bardees M. Foda and Richard R. Neubig
Int. J. Mol. Sci. 2023, 24(18), 13785; https://doi.org/10.3390/ijms241813785 - 7 Sep 2023
Cited by 6 | Viewed by 2345
Abstract
Cutaneous melanoma is the deadliest skin cancer. Most have Ras-MAPK pathway (BRAFV600E or NRAS) mutations and highly effective targeted therapies exist; however, they and immune therapies are limited by resistance, in part driven by small GTPase (Rho and Rac) activation. To facilitate [...] Read more.
Cutaneous melanoma is the deadliest skin cancer. Most have Ras-MAPK pathway (BRAFV600E or NRAS) mutations and highly effective targeted therapies exist; however, they and immune therapies are limited by resistance, in part driven by small GTPase (Rho and Rac) activation. To facilitate preclinical studies of combination therapies to provide durable responses, we describe the first mouse melanoma lines resistant to BRAF inhibitors. Treatment of mouse lines, YUMM1.7 and YUMMER, with vemurafenib (Vem), the BRAFV600E-selective inhibitor, resulted in high-level resistance (IC50 shifts 20–30-fold). Resistant cells showed enhanced activation of Rho and the downstream transcriptional coactivator, myocardin-related transcription factor (MRTF). Resistant cells exhibited increased stress fibers, nuclear translocation of MRTF-A, and an increased MRTF-A gene signature. Pharmacological inhibition of the Rho/MRTF pathway using CCG-257081 reduced viability of resistant lines and enhanced sensitivity to Vem. Remarkably, co-treatment of parental lines with Vem and CCG-257081 eliminated resistant colony development. Resistant cells grew more slowly in vitro, but they developed highly aggressive tumors with a shortened survival of tumor-bearing mice. Increased expression of immune checkpoint inhibitor proteins (ICIs) in resistant lines may contribute to aggressive in vivo behavior. Here, we introduce the first drug-resistant mouse melanoma models for assessing combinations of targeted and immune therapies. Full article
(This article belongs to the Special Issue Advances in Pathogenesis and Treatment of Skin Cancer)
Show Figures

Figure 1

20 pages, 2252 KB  
Article
Pharmacogenomic Analyses Implicate B Cell Developmental Status and MKL1 as Determinants of Sensitivity toward Anti-CD20 Monoclonal Antibody Therapy
by George W. Small, Farida S. Akhtari, Adrian J. Green, Tammy M. Havener, Michael Sikes, Julia Quintanhila, Ricardo D. Gonzalez, David M. Reif, Alison A. Motsinger-Reif, Howard L. McLeod and Tim Wiltshire
Cells 2023, 12(12), 1574; https://doi.org/10.3390/cells12121574 - 7 Jun 2023
Viewed by 2828
Abstract
Monoclonal antibody (mAb) therapy directed against CD20 is an important tool in the treatment of B cell disorders. However, variable patient response and acquired resistance remain important clinical challenges. To identify genetic factors that may influence sensitivity to treatment, the cytotoxic activity of [...] Read more.
Monoclonal antibody (mAb) therapy directed against CD20 is an important tool in the treatment of B cell disorders. However, variable patient response and acquired resistance remain important clinical challenges. To identify genetic factors that may influence sensitivity to treatment, the cytotoxic activity of three CD20 mAbs: rituximab; ofatumumab; and obinutuzumab, were screened in high-throughput assays using 680 ethnically diverse lymphoblastoid cell lines (LCLs) followed by a pharmacogenomic assessment. GWAS analysis identified several novel gene candidates. The most significant SNP, rs58600101, in the gene MKL1 displayed ethnic stratification, with the variant being significantly more prevalent in the African cohort and resulting in reduced transcript levels as measured by qPCR. Functional validation of MKL1 by shRNA-mediated knockdown of MKL1 resulted in a more resistant phenotype. Gene expression analysis identified the developmentally associated TGFB1I1 as the most significant gene associated with sensitivity. qPCR among a panel of sensitive and resistant LCLs revealed immunoglobulin class-switching as well as differences in the expression of B cell activation markers. Flow cytometry showed heterogeneity within some cell lines relative to surface Ig isotype with a shift to more IgG+ cells among the resistant lines. Pretreatment with prednisolone could partly reverse the resistant phenotype. Results suggest that the efficacy of anti-CD20 mAb therapy may be influenced by B cell developmental status as well as polymorphism in the MKL1 gene. A clinical benefit may be achieved by pretreatment with corticosteroids such as prednisolone followed by mAb therapy. Full article
(This article belongs to the Special Issue Molecular Mechanisms of Hematological Malignancies)
Show Figures

Figure 1

15 pages, 2986 KB  
Article
Knockdown SENP1 Suppressed the Angiogenic Potential of Mesenchymal Stem Cells by Impacting CXCR4-Regulated MRTF-A SUMOylation and CCN1 Expression
by Rui Zhang, Qingxi Liu, Cuicui Lyu, Xing Gao and Wenjian Ma
Biomedicines 2023, 11(3), 914; https://doi.org/10.3390/biomedicines11030914 - 15 Mar 2023
Cited by 3 | Viewed by 2466
Abstract
The angiogenic potential of mesenchymal stem cells (MSCs) is critical for adult vascular regeneration and repair, which is regulated by various growth factors and cytokines. In the current study, we report that knockdown SUMO-specific peptidase 1 (SENP1) stimulated the SUMOylation of MRTF-A and [...] Read more.
The angiogenic potential of mesenchymal stem cells (MSCs) is critical for adult vascular regeneration and repair, which is regulated by various growth factors and cytokines. In the current study, we report that knockdown SUMO-specific peptidase 1 (SENP1) stimulated the SUMOylation of MRTF-A and prevented its translocation into the nucleus, leading to downregulation of the cytokine and angiogenic factor CCN1, which significantly impacted MSC-mediated angiogenesis and cell migration. Further studies showed that SENP1 knockdown also suppressed the expression of a chemokine receptor CXCR4, and overexpression of CXCR4 could partially abrogate MRTF-A SUMOylation and reestablish the CCN1 level. Mutation analysis confirmed that SUMOylation occurred on three lysine residues (Lys-499, Lys-576, and Lys-624) of MRTF-A. In addition, SENP1 knockdown abolished the synergistic co-activation of CCN1 between MRTF-A and histone acetyltransferase p300 by suppressing acetylation on histone3K9, histone3K14, and histone4. These results revealed an important signaling pathway to regulate MSC differentiation and angiogenesis by MRTF-A SUMOylation involving cytokine/chemokine activities mediated by CCN1 and CXCR4, which may potentially impact a variety of cellular processes such as revascularization, wound healing, and progression of cancer. Full article
(This article belongs to the Special Issue The Role of Cytokines in Health and Disease)
Show Figures

Figure 1

13 pages, 1690 KB  
Article
Machine Learning-Based Co-Expression Network Analysis Unravels Potential Fertility-Related Genes in Beef Cows
by Wellison J. S. Diniz, Priyanka Banerjee, Soren P. Rodning and Paul W. Dyce
Animals 2022, 12(19), 2715; https://doi.org/10.3390/ani12192715 - 9 Oct 2022
Cited by 7 | Viewed by 2920
Abstract
Reproductive failure is still a challenge for beef producers and a significant cause of economic loss. The increased availability of transcriptomic data has shed light on the mechanisms modulating pregnancy success. Furthermore, new analytical tools, such as machine learning (ML), provide opportunities for [...] Read more.
Reproductive failure is still a challenge for beef producers and a significant cause of economic loss. The increased availability of transcriptomic data has shed light on the mechanisms modulating pregnancy success. Furthermore, new analytical tools, such as machine learning (ML), provide opportunities for data mining and uncovering new biological events that explain or predict reproductive outcomes. Herein, we identified potential biomarkers underlying pregnancy status and fertility-related networks by integrating gene expression profiles through ML and gene network modeling. We used public transcriptomic data from uterine luminal epithelial cells of cows retrospectively classified as pregnant (P, n = 25) and non-pregnant (NP, n = 18). First, we used a feature selection function from BioDiscML and identified SERPINE3, PDCD1, FNDC1, MRTFA, ARHGEF7, MEF2B, NAA16, ENSBTAG00000019474, and ENSBTAG00000054585 as candidate biomarker predictors of pregnancy status. Then, based on co-expression networks, we identified seven genes significantly rewired (gaining or losing connections) between the P and NP networks. These biomarkers were co-expressed with genes critical for uterine receptivity, including endometrial tissue remodeling, focal adhesion, and embryo development. We provided insights into the regulatory networks of fertility-related processes and demonstrated the potential of combining different analytical tools to prioritize candidate genes. Full article
(This article belongs to the Special Issue Molecular Mechanisms Affecting Reproduction and Fertility in Cattle)
Show Figures

Figure 1

14 pages, 1757 KB  
Communication
Interrelation between α-Cardiac Actin Treadmilling and Myocardin-Related Transcription Factor-A Nuclear Shuttling in Cardiomyocytes
by Mark-Alexander Gorey, Mathias Mericskay, Zhenlin Li and Jean-François Decaux
Int. J. Mol. Sci. 2022, 23(13), 7394; https://doi.org/10.3390/ijms23137394 - 2 Jul 2022
Viewed by 2831
Abstract
Myocardin-related transcription factors (MRTFs) play a central role in the regulation of actin expression and cytoskeletal dynamics that are controlled by Rho GTPases. SRF is a ubiquitous transcription factor strongly expressed in muscular tissues. The depletion of SRF in the adult mouse heart [...] Read more.
Myocardin-related transcription factors (MRTFs) play a central role in the regulation of actin expression and cytoskeletal dynamics that are controlled by Rho GTPases. SRF is a ubiquitous transcription factor strongly expressed in muscular tissues. The depletion of SRF in the adult mouse heart leads to severe dilated cardiomyopathy associated with the down-regulation of target genes encoding sarcomeric proteins including α-cardiac actin. The regulatory triad, composed of SRF, its cofactor MRTFA and actin, plays a major role in the coordination of the nuclear transcriptional response to adapt actin filament dynamics associated with changes in cell shape, and contractile and migratory activities. Most of the knowledge on the regulation of the SRF–MRTF–Actin axis has been obtained in non-muscle cells with α-actin and smooth muscle cells with α-smooth actin. Here, we visualized for the first time by a time-lapse video, the nucleocytoplasmic shuttling of MRTFA induced by serum or pro-hypertrophic agonists such as angiotensin II, phenylephrine and endothelin-1, using an MRTFA-GFP adenovirus in cultures of neonatal rat cardiomyocytes. We showed that an inhibitor of the RhoA/ROCK signaling pathway leads to an α-cardiac actin polymerization disruption and inhibition of MRTFA nucleocytoplasmic shuttling. Moreover, inhibition of the PI3K/Akt signaling pathway also prevents the entry of MRTFA into the nuclei. Our findings point out a central role of the SRF–MRTFA–actin axis in cardiac remodeling. Full article
(This article belongs to the Section Molecular Biology)
Show Figures

Figure 1

13 pages, 14497 KB  
Review
Interdependence of Angiogenesis and Arteriogenesis in Development and Disease
by Ferdinand le Noble and Christian Kupatt
Int. J. Mol. Sci. 2022, 23(7), 3879; https://doi.org/10.3390/ijms23073879 - 31 Mar 2022
Cited by 16 | Viewed by 4429
Abstract
The structure of arterial networks is optimized to allow efficient flow delivery to metabolically active tissues. Optimization of flow delivery is a continuous process involving synchronization of the structure and function of the microcirculation with the upstream arterial network. Risk factors for ischemic [...] Read more.
The structure of arterial networks is optimized to allow efficient flow delivery to metabolically active tissues. Optimization of flow delivery is a continuous process involving synchronization of the structure and function of the microcirculation with the upstream arterial network. Risk factors for ischemic cardiovascular diseases, such as diabetes mellitus and hyperlipidemia, adversely affect endothelial function, induce capillary regression, and disrupt the micro- to macrocirculation cross-talk. We provide evidence showing that this loss of synchronization reduces arterial collateral network recruitment upon arterial stenosis, and the long-term clinical outcome of current revascularization strategies in these patient cohorts. We describe mechanisms and signals contributing to synchronized growth of micro- and macrocirculation in development and upon ischemic challenges in the adult organism and identify potential therapeutic targets. We conclude that a long-term successful revascularization strategy should aim at both removing obstructions in the proximal part of the arterial tree and restoring “bottom-up” vascular communication. Full article
(This article belongs to the Special Issue Arteriogenesis, Angiogenesis and Vascular Remodeling)
Show Figures

Figure 1

18 pages, 5885 KB  
Article
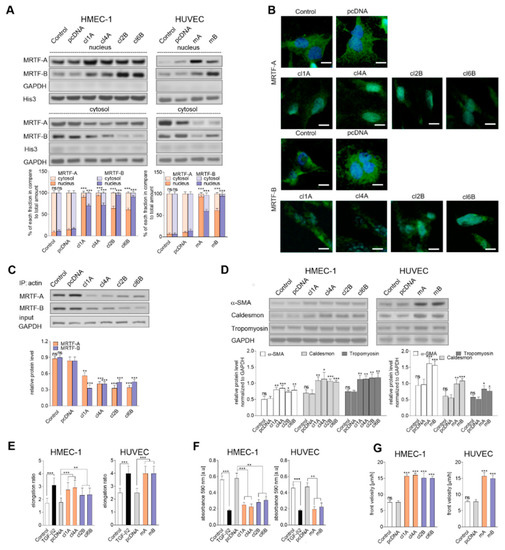
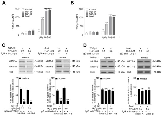
Oxidative Stress Enhances the TGF-β2-RhoA-MRTF-A/B Axis in Cells Entering Endothelial-Mesenchymal Transition
by Katarzyna Sobierajska, Marta E. Wawro and Jolanta Niewiarowska
Int. J. Mol. Sci. 2022, 23(4), 2062; https://doi.org/10.3390/ijms23042062 - 13 Feb 2022
Cited by 16 | Viewed by 3150
Abstract
Around 45% of deaths in the EU and the US are due to fibrotic diseases. Although myofibroblasts are detected in various fibrotic tissues, they are mostly transdifferentiated from endothelial cells during the endothelial-mesenchymal transition (EndMT) induced by tumor growth factor-beta (TGF-β) family members. [...] Read more.
Around 45% of deaths in the EU and the US are due to fibrotic diseases. Although myofibroblasts are detected in various fibrotic tissues, they are mostly transdifferentiated from endothelial cells during the endothelial-mesenchymal transition (EndMT) induced by tumor growth factor-beta (TGF-β) family members. Growing evidence indicates that oxidative stress might enhance the sensitivity and the effects of TGF-β stimulation; however, the molecular mechanisms involved in the coordination of oxidative stress and TGF-β inductions remain poorly understood. Our findings indicate for the first time that oxidative stress enhances mesenchymal trans-differentiation of human microvascular endothelial cells (HMEC-1 cells) and that the oxidative stress-dependent TGF-β2-RhoA/Rac1-MRTF-A axis is critical for the induction of later stages of EndMT. This additive effect was manifested in TGF-β1-stimulated and Snail-overexpressed cells, where it caused higher cell elongation and faster migration on collagen I layers. Additionally, Western blot assay indicated the presence of alterations in cell contraction and EndMT markers. We conclude that complex anti-fibrotic therapies based on the inhibition of MRTF activities and oxidative stress might be an attractive target for fibrosis treatment. Full article
(This article belongs to the Section Biochemistry)
Show Figures

Graphical abstract

17 pages, 3079 KB  
Article
MMP9 Differentially Regulates Proteins Involved in Actin Polymerization and Cell Migration during TGF-β-Induced EMT in the Lens
by Zi Zhen (Ginny) Liu, Aftab Taiyab and Judith A. West-Mays
Int. J. Mol. Sci. 2021, 22(21), 11988; https://doi.org/10.3390/ijms222111988 - 5 Nov 2021
Cited by 15 | Viewed by 3534
Abstract
Fibrotic cataracts have been attributed to transforming growth factor-beta (TGF-β)-induced epithelial-to-mesenchymal transition (EMT). Using mouse knockout (KO) models, our laboratory has identified MMP9 as a crucial protein in the TGF-β-induced EMT process. In this study, we further revealed an absence of alpha-smooth muscle [...] Read more.
Fibrotic cataracts have been attributed to transforming growth factor-beta (TGF-β)-induced epithelial-to-mesenchymal transition (EMT). Using mouse knockout (KO) models, our laboratory has identified MMP9 as a crucial protein in the TGF-β-induced EMT process. In this study, we further revealed an absence of alpha-smooth muscle actin (αSMA) and filamentous-actin (F-actin) stress fibers in MMP9KO mouse lens epithelial cell explants (LECs). Expression analysis using NanoString revealed no marked differences in αSMA (ACTA2) and beta-actin (β-actin) (ACTB) mRNA between the lenses of TGF-β-overexpressing (TGF-βtg) mice and TGF-βtg mice on a MMP9KO background. We subsequently conducted a protein array that revealed differential regulation of proteins known to be involved in actin polymerization and cell migration in TGF-β-treated MMP9KO mouse LECs when compared to untreated controls. Immunofluorescence analyses using rat LECs and the novel MMP9-specific inhibitor, JNJ0966, revealed similar differential regulation of cortactin, FAK, LIMK1 and MLC2 as observed in the array. Finally, a reduction in the nuclear localization of MRTF-A, a master regulator of cytoskeletal remodeling during EMT, was observed in rat LECs co-treated with JNJ0966 and TGF-β. In conclusion, MMP9 deficiency results in differential regulation of proteins involved in actin polymerization and cell migration, and this in turn prevents TGF-β-induced EMT in the lens. Full article
(This article belongs to the Special Issue TGF-Beta Super Family Signaling 3.0)
Show Figures

Figure 1

16 pages, 2379 KB  
Article
Decreased Substrate Stiffness Promotes a Hypofibrotic Phenotype in Cardiac Fibroblasts
by Rachel C. Childers, Pamela A. Lucchesi and Keith J. Gooch
Int. J. Mol. Sci. 2021, 22(12), 6231; https://doi.org/10.3390/ijms22126231 - 9 Jun 2021
Cited by 13 | Viewed by 3275
Abstract
A hypofibrotic phenotype has been observed in cardiac fibroblasts (CFs) isolated from a volume overload heart failure model, aortocaval fistula (ACF). This paradoxical phenotype results in decreased ECM synthesis despite increased TGF-β presence. Since ACF results in decreased tissue stiffness relative to control [...] Read more.
A hypofibrotic phenotype has been observed in cardiac fibroblasts (CFs) isolated from a volume overload heart failure model, aortocaval fistula (ACF). This paradoxical phenotype results in decreased ECM synthesis despite increased TGF-β presence. Since ACF results in decreased tissue stiffness relative to control (sham) hearts, this study investigates whether the effects of substrate stiffness could account for the observed hypofibrotic phenotype in CFs isolated from ACF. CFs isolated from ACF and sham hearts were plated on polyacrylamide gels of a range of stiffness (2 kPa to 50 kPa). Markers related to cytoskeletal and fibrotic proteins were measured. Aspects of the hypofibrotic phenotype observed in ACF CFs were recapitulated by sham CFs on soft substrates. For instance, sham CFs on the softest gels compared to ACF CFs on the stiffest gels results in similar CTGF (0.80 vs. 0.76) and transgelin (0.44 vs. 0.57) mRNA expression. The changes due to stiffness may be explained by the observed decreased nuclear translocation of transcriptional regulators, MRTF-A and YAP. ACF CFs appear to have a mechanical memory of a softer environment, supported by a hypofibrotic phenotype overall compared to sham with less YAP detected in the nucleus, and less CTGF and transgelin on all stiffnesses. Full article
(This article belongs to the Special Issue Extracellular Matrix in Heart Disease 2.0)
Show Figures

Figure 1

21 pages, 2629 KB  
Review
Molecular Mechanisms to Target Cellular Senescence in Hepatocellular Carcinoma
by Constanze Mittermeier, Andreas Konopa and Susanne Muehlich
Cells 2020, 9(12), 2540; https://doi.org/10.3390/cells9122540 - 25 Nov 2020
Cited by 23 | Viewed by 5355
Abstract
Hepatocellular carcinoma (HCC) has emerged as a major cause of cancer-related death and is the most common type of liver cancer. Due to the current paucity of drugs for HCC therapy there is a pressing need to develop new therapeutic concepts. In recent [...] Read more.
Hepatocellular carcinoma (HCC) has emerged as a major cause of cancer-related death and is the most common type of liver cancer. Due to the current paucity of drugs for HCC therapy there is a pressing need to develop new therapeutic concepts. In recent years, the role of Serum Response Factor (SRF) and its coactivators, Myocardin-Related Transcription Factors A and B (MRTF-A and -B), in HCC formation and progression has received considerable attention. Targeting MRTFs results in HCC growth arrest provoked by oncogene-induced senescence. The induction of senescence acts as a tumor-suppressive mechanism and therefore gains consideration for pharmacological interventions in cancer therapy. In this article, we describe the key features and the functional role of senescence in light of the development of novel drug targets for HCC therapy with a focus on MRTFs. Full article
Show Figures

Figure 1

22 pages, 4192 KB  
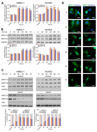
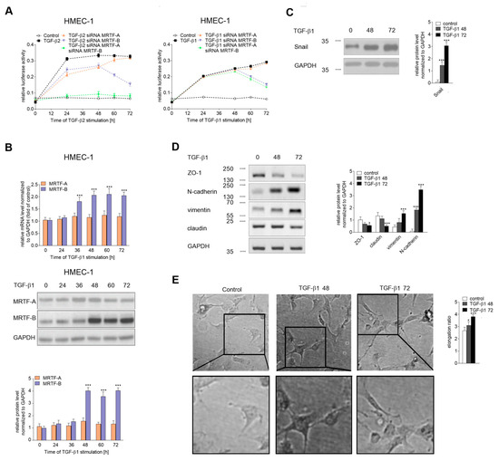
Article
The New Model of Snail Expression Regulation: The Role of MRTFs in Fast and Slow Endothelial–Mesenchymal Transition
by Katarzyna Sobierajska, Wojciech M. Ciszewski, Ewa Macierzynska-Piotrowska, Wanda Klopocka, Patrycja Przygodzka, Magdalena Karakula, Karolina Pestka, Marta E. Wawro and Jolanta Niewiarowska
Int. J. Mol. Sci. 2020, 21(16), 5875; https://doi.org/10.3390/ijms21165875 - 16 Aug 2020
Cited by 16 | Viewed by 3641
Abstract
Endothelial–mesenchymal transition (EndMT) is a crucial phenomenon in regulating the development of diseases, including cancer metastasis and fibrotic disorders. The primary regulators of disease development are zinc-finger transcription factors belonging to the Snail family. In this study, we characterized the myocardin-related transcription factor [...] Read more.
Endothelial–mesenchymal transition (EndMT) is a crucial phenomenon in regulating the development of diseases, including cancer metastasis and fibrotic disorders. The primary regulators of disease development are zinc-finger transcription factors belonging to the Snail family. In this study, we characterized the myocardin-related transcription factor (MRTF)-dependent mechanisms of a human snail promoter regulation in TGF-β-stimulated human endothelial cells. Although in silico analysis revealed that the snail promoter’s regulatory fragment contains one GCCG and two SP1 motifs that could be occupied by MRTFs, the genetic study confirmed that MRTF binds only to SP1 sites to promote snail expression. The more accurate studies revealed that MRTF-A binds to both SP1 elements, whereas MRTF-B to only one (SP1near). Although we found that each MRTF alone is capable of inducing snail expression, the direct cooperation of these proteins is required to reinforce snail expression and promote the late stages of EndMT within 48 hours. Furthermore, genetic and biochemical analysis revealed that MRTF-B alone could induce the late stage of EndMT. However, it requires a prolonged time. Therefore, we concluded that MRTFs might cause EndMT in a fast- and slow-dependent manner. Based on MRTF-dependent Snail upregulation, we recognized that TGF-β1, as an MRTF-B regulator, is involved in slow EndMT induction, whereas TGF-β2, which altered both MRTF-A and MRTF-B expression, promotes a fast EndMT process. Full article
(This article belongs to the Section Biochemistry)
Show Figures

Graphical abstract

14 pages, 6873 KB  
Article
β-Catenin/Smad3 Interaction Regulates Transforming Growth Factor-β-Induced Epithelial to Mesenchymal Transition in the Lens
by Aftab Taiyab, Julie Holms and Judith A. West-Mays
Int. J. Mol. Sci. 2019, 20(9), 2078; https://doi.org/10.3390/ijms20092078 - 27 Apr 2019
Cited by 48 | Viewed by 11405
Abstract
Cataracts are the leading cause of blindness worldwide. Although surgery is a successful method to restore vision loss due to cataracts, post-surgical complications can occur, such as secondary cataracts, also known as posterior capsular opacification (PCO). PCO arises when lens epithelial cells (LEC) [...] Read more.
Cataracts are the leading cause of blindness worldwide. Although surgery is a successful method to restore vision loss due to cataracts, post-surgical complications can occur, such as secondary cataracts, also known as posterior capsular opacification (PCO). PCO arises when lens epithelial cells (LEC) are left behind in the capsular bag following surgery and are induced to undergo epithelial to mesenchymal transition (EMT). Following EMT, LEC morphology and phenotype are altered leading to a loss of transparency and vision. Transforming growth factor (TGF)-β-induced signaling through both canonical, TGF-β/Smad, and non-canonical, β-catenin/Wnt and Rho/ROCK/MRTF-A, pathways have been shown to be involved in lens EMT, and thus PCO. However, the interactions between these signaling pathways in the lens have not been thoroughly explored. In the current study we use rat LEC explants as an ex vivo model, to examine the interplay between three TGF-β-mediated pathways using α-smooth muscle actin (α-SMA) as a molecular marker for EMT. We show that Smad3 inhibition via SIS3 prevents nuclear translocation of β-catenin and MRTF-A, and α-SMA expression, suggesting a key role of Smad3 in regulation of MRTF-A and β-catenin nuclear transport in LECs. Further, we demonstrate that inhibition of β-catenin/CBP interaction by ICG-001 decreased the amount of phosphorylated Smad3 upon TGF-β stimulation in addition to significantly decreasing the expression levels of TGF-β receptors, TBRII and TBRI. Overall, our findings demonstrate interdependence between the canonical and non-canonical TGF-β-mediated signaling pathways controlling EMT in the lens. Full article
(This article belongs to the Special Issue Epithelial-Mesenchymal Transition (EMT))
Show Figures

Graphical abstract

Back to TopTop