Sign in to use this feature.

Years

Between: -

Subjects

remove_circle_outline
remove_circle_outline
remove_circle_outline
remove_circle_outline
remove_circle_outline
remove_circle_outline
remove_circle_outline

Journals

Article Types

Countries / Regions

Search Results (78)

Search Parameters:
Keywords = Lysobacter

Order results
Result details
Results per page
Select all
Export citation of selected articles as:
17 pages, 3097 KB  
Article
Bio-Organic Fertilizers Enhance Yield in Continuous Cotton Cropping Systems Through Rhizosphere Microbiota Modulation and Soil Nutrient Improvement
by Mengmeng Yu, Hao He, Liyang Cheng, Shuai Li, Tingting Wan, Jie Qin and Junhua Li
Agronomy 2025, 15(9), 2238; https://doi.org/10.3390/agronomy15092238 - 22 Sep 2025
Viewed by 215
Abstract
The application of bio-organic fertilizers (BOFs) represents a promising strategy for mitigating soil degradation in continuous monoculture systems, yet their long-term mechanistic impacts in aged cotton fields remain poorly elucidated. This study aims to uncover how BOFs enhance soil health, reshape microbial communities, [...] Read more.
The application of bio-organic fertilizers (BOFs) represents a promising strategy for mitigating soil degradation in continuous monoculture systems, yet their long-term mechanistic impacts in aged cotton fields remain poorly elucidated. This study aims to uncover how BOFs enhance soil health, reshape microbial communities, and sustain cotton productivity under decades-long continuous cropping in Xinjiang, China. A two-year field experiment compared conventional chemical fertilization (CK, N−P−K: 300–180–150 kg·ha−1) with combined chemical and BOF treatment (BOF, N−P−K: 300−180−150 kg·ha−1, BOFs: 4159 kg·ha−1 in 2023 and 4545 kg·ha−1 in 2024). The BOFs used in this study contained ≥40.0% organic matter and ≥0.20 × 108 CFU·g−1 of Bacillus amyloliquefaciens. The results demonstrated that BOF application significantly increased seed cotton yield by 19.82–28.17% and total plant biomass by 56.66–61.97%, with the latter reflecting improved root development and nutrient acquisition—key factors contributing to yield gains. Soil analysis indicated substantial elevations in organic matter (12.05–17.72%) and available nutrients without altering pH. Metagenomic sequencing revealed that the BOF treatment enriched beneficial taxa (e.g., Lysobacter increased by 50.53%), suppressed Fusarium (decreased by 36.08%), enhanced microbial network complexity, and reinforced disease-suppressive functions. These findings provide mechanistic insights into the role of BOFs in restoring rhizosphere ecology and promoting soil resilience. This study supports the practical integration of BOFs as a sustainable measure for rejuvenating degraded cotton monoculture systems and optimizing fertilizer management in arid agroecosystems. Full article
(This article belongs to the Section Soil and Plant Nutrition)
Show Figures

Figure 1

21 pages, 7763 KB  
Article
Rhizobium-Enhanced Drought Tolerance in Red Kidney Beans Through Modification of Transcriptome and Microbial Communities
by Xiaoliang Li, Chunguo Huang, Qian You, Gaiya Jia, Yongjunlin Tan, Shenjie Wu, Zhaosheng Kong and Lixiang Wang
Microorganisms 2025, 13(9), 2153; https://doi.org/10.3390/microorganisms13092153 - 16 Sep 2025
Viewed by 356
Abstract
Drought is a significant abiotic stressor affecting crops globally. Beneficial microorganisms, such as rhizobia, have been shown to enhance crop resilience to such stresses. In this study, we isolated a highly efficient rhizobacterial strain (Rhizobium sp. PV-6) from the root system of [...] Read more.
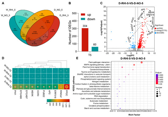
Drought is a significant abiotic stressor affecting crops globally. Beneficial microorganisms, such as rhizobia, have been shown to enhance crop resilience to such stresses. In this study, we isolated a highly efficient rhizobacterial strain (Rhizobium sp. PV-6) from the root system of Phaseolus vulgaris and systematically investigated the phenotypic and physiological responses of the plants across seven growth stages under four treatments: W-NO (watering without inoculation of rhizobium), W-RHI (watering with inoculation of rhizobium), D-NO (drought without inoculation of rhizobium), and D-RHI (drought with inoculation of rhizobium). We also examined the variation in microbial communities in rhizosphere and root compartments. Physiological analyses revealed that rhizobium inoculation significantly enhanced plant height, fresh weight and dry weight, root length, lateral root number, and nodule number of red kidney beans. Alpha diversity analysis suggested that the microbial communities in the roots and rhizosphere of red kidney beans show different variant distributions. Beta diversity and species difference analysis revealed that drought treatments (D-NO, D-RHI) recruit Shinella, Nocardioides, Agromyces, Pseudomonas, and Ensifer at rhizosphere compartments, while D-RHI enrich Pseudomonas, Sphingobacterium, Paenibacillus, Bacillus, Massilia, and Lysobacter at root compartments in the T5 stage. Further, transcriptomic analysis revealed that PV-6 enhances drought tolerance in red kidney beans by modulating the expression of genes associated with abiotic stress-related genes. Our findings highlight the potential of Rhizobium sp. PV-6 as a bioinoculant for improving drought tolerance in red kidney beans (Phaseolus vulgaris), providing a foundation for designing synthetic microbial communities for crop stress resilience. Full article
(This article belongs to the Section Microbiomes)
Show Figures

Figure 1

18 pages, 3956 KB  
Article
Substrate Specificity and Peptide Motif Preferences of β-Lytic and L5 Proteases from Lysobacter spp. Revealed by LC–MS/MS Analysis
by Mihail Konstantinov, Leonid Kaluzhskiy, Evgeniy Yablokov, Dmitry Zhdanov, Alexis Ivanov and Ilya Toropygin
Int. J. Mol. Sci. 2025, 26(17), 8603; https://doi.org/10.3390/ijms26178603 - 4 Sep 2025
Viewed by 490
Abstract
β-Lytic protease (Blp) and protease L5 are enzymes from Lysobacter bacteria with distinct proteolytic and bacteriolytic activities. To characterize their substrate specificity, we employed liquid chromatography–tandem mass spectrometry (LC–MS/MS) analysis following hydrolysis of fractionated protein mixtures. Heatmaps and sequence logos revealed a pronounced [...] Read more.
β-Lytic protease (Blp) and protease L5 are enzymes from Lysobacter bacteria with distinct proteolytic and bacteriolytic activities. To characterize their substrate specificity, we employed liquid chromatography–tandem mass spectrometry (LC–MS/MS) analysis following hydrolysis of fractionated protein mixtures. Heatmaps and sequence logos revealed a pronounced specificity of Blp towards glycine and lysine residues, while L5 preferentially cleaved non-polar residues such as methionine, phenylalanine, and leucine. Notably, proline was frequently observed at the P2 position in L5 substrates. Comparative analysis with trypsin revealed that L5 generated significantly shorter peptides, whereas Blp produced fragments similar in length to tryptic peptides. These findings indicate different cleavage preferences and suggest potential applications for these enzymes in proteomic analysis. Full article
(This article belongs to the Special Issue Advanced Research on Enzymes in Biocatalysis)
Show Figures

Figure 1

14 pages, 958 KB  
Article
Metagenomic Assembled Genomes of a Pseudanabaena Cyanobacterium and Six Heterotrophic Strains from a Xenic Culture
by Paul D. Boudreau
Microorganisms 2025, 13(9), 1996; https://doi.org/10.3390/microorganisms13091996 - 27 Aug 2025
Viewed by 510
Abstract
Sequencing cyanobacteria from xenic cultures is often challenging when their DNA extracts are confounded by DNA from their heterotrophic microbiome. Using an iterative DNA lysis protocol can fractionate between DNA from the cyanobacterium and the heterotrophic strains. To further demonstrate the utility of [...] Read more.
Sequencing cyanobacteria from xenic cultures is often challenging when their DNA extracts are confounded by DNA from their heterotrophic microbiome. Using an iterative DNA lysis protocol can fractionate between DNA from the cyanobacterium and the heterotrophic strains. To further demonstrate the utility of this protocol, it was used to sequence another xenic culture of cyanobacteria. This effort led to the assembly of a megabase-length cyanobacterial chromosome; however, repeated ribosomal regions created assembly issues even after adding data from another sequencing run to improve coverage. A separate DNA preparation from a single cell lysis step was also run for comparison but yielded a markedly lower proportion of cyanobacterial reads (<2%). Instead, the circular cyanobacterial chromosome was closed with targeted amplicon sequencing. Phylogenetic analysis assigned this strain to the genus Pseudanabaena. Within the metagenomic assembly were the genomes of six heterotrophic strains, preliminarily assigned as belonging to the genera Acidovorax, Hydrogenophaga, Lysobacter, Novosphingobium, Sediminicoccus, and Tabrizicola. Lysobacter sp. BL-A-41-H3’s chromosome was also assembled as a closed circular contig. This study demonstrates that iterative lysis enriches for cyanobacterial DNA and enables concurrent genome assembly of cohabitating heterotrophs alongside the host cyanobacterium. Full article
(This article belongs to the Special Issue Feature Papers in Microbiomes)
Show Figures

Graphical abstract

18 pages, 4994 KB  
Article
Plant Growth-Promoting Serratia and Erwinia Strains Enhance Tea Plant Tolerance and Rhizosphere Microbial Diversity Under Heavy Metal Stress
by Mengjiao Wang and Zhimin Xu
Agronomy 2025, 15(8), 1876; https://doi.org/10.3390/agronomy15081876 - 2 Aug 2025
Viewed by 772
Abstract
This study demonstrated that application of the particular plant growth-promoting rhizobacteria (PGPR) strains Erwinia sp. and Serratia sp. (named C15 and C20, respectively) significantly enhanced tea plant resilience in Zn (zinc)-, Pb (lead)-, and Zn + Pb-contaminated soils by the improving survival rates [...] Read more.
This study demonstrated that application of the particular plant growth-promoting rhizobacteria (PGPR) strains Erwinia sp. and Serratia sp. (named C15 and C20, respectively) significantly enhanced tea plant resilience in Zn (zinc)-, Pb (lead)-, and Zn + Pb-contaminated soils by the improving survival rates (over 60%) and chlorophyll content of tea plants, and by reducing the accumulation of these metals in tea plants’ tissues (by 19–37%). The PGPRs elevated key soil nutrients organic carbon (OC), total nitrogen (TH), hydrolysable nitrogen (HN), and available potassium (APO) and phosphorus (APH) contents. Compared to non-PGPR controls, both strains consistently increased microbial α-diversity (Chao1 index: +28–42% in Zn/Pb soils; Shannon index: +19–33%) across all contamination regimes. PCoA/UniFrac analyses confirmed distinct clustering of PGPR-treated communities, with strain-specific enrichment of metal-adapted taxa, including Pseudomonas (LDA = 6) and Bacillus (LDA = 4) under Zn stress; Rhodanobacter (LDA = 4) under Pb stress; and Lysobacter (LDA = 5) in Zn + Pb co-contamination. Fungal restructuring featured elevated Mortierella (LDA = 6) in Zn soils and stress-tolerant Ascomycota dominance in co-contaminated soils. Multivariate correlations revealed that the PGPR-produced auxin was positively correlated with soil carbon dynamics and Mortierellomycota abundance (r = 0.729), while the chlorophyll content in leaves was closely associated with Cyanobacteria and reduced by Pb accumulation. These findings highlighted that PGPR could mediate and improve in tea plant physiology, soil fertility, and stress-adapted microbiome recruitment under heavy metal contaminated soil and stress. Full article
(This article belongs to the Section Soil and Plant Nutrition)
Show Figures

Figure 1

15 pages, 2499 KB  
Article
Development of Efficient Expression Systems for Bacteriolytic Proteases L1 and L5 of Lysobacter capsici XL1
by Irina Kudryakova, Alexey Afoshin, Elena Leontyevskaya and Natalia Leontyevskaya
Int. J. Mol. Sci. 2025, 26(13), 6056; https://doi.org/10.3390/ijms26136056 - 24 Jun 2025
Viewed by 450
Abstract
Secreted bacteriolytic proteases L1 and L5 of the Gram-negative bacterium Lysobacter capsici XL hydrolyze peptide bridges in bacterial peptidoglycans. Such specificity of action determines the prospects of these enzymes for medicine with the view of creating new antimicrobial drugs to combat antibiotic-resistant strains [...] Read more.
Secreted bacteriolytic proteases L1 and L5 of the Gram-negative bacterium Lysobacter capsici XL hydrolyze peptide bridges in bacterial peptidoglycans. Such specificity of action determines the prospects of these enzymes for medicine with the view of creating new antimicrobial drugs to combat antibiotic-resistant strains of pathogens. This research concerns the development of successful expression systems for producing active enzymes L1 and L5 in sufficient amounts for comprehensive studies. Based on L. capsici XL strains with deletions in the alpA (enzyme L1) and alpB (enzyme L5) genes and the constructed expression vectors pBBR1-MCS5 PT5alpA and pBBR1-MCS5 PT5alpB, we obtained expression strains L. capsici PT5alpA and L. capsici PT5alpB, respectively. The yields of enzymes L1 and L5 in the developed strains increased by 4 and 137 times, respectively, as compared to the wild-type strain. The cultivation of the expression strains was successfully scaled up under non-selective conditions in a 10-L bioreactor. After fermentation, the yields of enzymes L1 and L5 were 35.48 mg/L and 57.11 mg/L, respectively. The developed homologous expression systems of bacteriolytic proteases L1 and L5 have biotechnological value as compared to those obtained by us earlier based on heterologous expression systems, which have lower yields and labor-intensive purification schemes. Full article
(This article belongs to the Collection State-of-the-Art Macromolecules in Russia)
Show Figures

Figure 1

20 pages, 6360 KB  
Article
Regulatory Effects of Companion Plants (Maize (Zea mays) and Perilla frutescens) on American Ginseng Growth and Microbiome in Root Rot-Infested Field
by Dan Luo, Dengqun Liao, Tingting Han, Changhao Ji, Chao He and Xianen Li
Plants 2025, 14(12), 1871; https://doi.org/10.3390/plants14121871 - 18 Jun 2025
Viewed by 648
Abstract
American ginseng (AG) cultivation suffers from severe diseases, requiring heavy pesticide use. This study aimed to explore whether companion planting with maize (AG-maize) or Perilla frutescens (AG-perilla) could enhance AG growth and alter rhizosphere/root microbiomes in a root rot-infested field. Compared to monoculture [...] Read more.
American ginseng (AG) cultivation suffers from severe diseases, requiring heavy pesticide use. This study aimed to explore whether companion planting with maize (AG-maize) or Perilla frutescens (AG-perilla) could enhance AG growth and alter rhizosphere/root microbiomes in a root rot-infested field. Compared to monoculture (CK), companion planting significantly improved AG growth and survival rate at wither stage, with AG-maize showing the superior efficacy- increasing root length and fresh weight, and plant height by 39.04%, 46.10%, and 48.69%, respectively, while raising survival rate from 1.51% to 14.54%. Microbial analysis revealed that companion planting increased microbiome diversity and network complexity. At green fruit stage, AG-perilla increased rhizosphere fungal Chao1 index by 42.6%, while AG-maize and AG-perilla elevated endophytic fungal Shannon indices by 46.68% and 74.84%, respectively. At wither stage, AG-maize notably enriched beneficial microbes (e.g., soil Pseudomonas +108.49%, Bacillus +200.73%) while reducing pathogens (soil Fusarium −20.04%, root endophytic Alternaria −54.55%). Structural equation model indicated AG-maize improved AG survival via core species-driven antibiosis and nutrient regulation, with keystone species Lysobacter sp. RHLT3-4 and Verrucomicrobium sp. IMCC25902 significantly correlating with AG health. The AG-maize system fostered synergistic microbial networks, enriching beneficial taxa and suppressing pathogens. These findings provide a foundation for developing eco-friendly disease management and high-yield AG cultivation strategies. Full article
(This article belongs to the Section Plant–Soil Interactions)
Show Figures

Figure 1

24 pages, 2292 KB  
Article
Fertilization Alters Indicator Species Serving as Bioindicators for Evaluating Agricultural Practices Related to Maize Grain Yield
by Guoqiang Li, Jiaqing Liu, Wenya Zhang, Jvshui Hu, Peng Shi and Gehong Wei
Microorganisms 2025, 13(6), 1384; https://doi.org/10.3390/microorganisms13061384 - 13 Jun 2025
Viewed by 1133
Abstract
Diversified agricultural practices reconfigure agroecosystem services by modifying fertilization, tillage intensities, and cropping patterns, altering soil properties and microbial assemblages. However, microbial communities, as critical bioindicators of soil health and productivity, respond to agricultural disturbances, and the effects of multiple practices on productivity-associated [...] Read more.
Diversified agricultural practices reconfigure agroecosystem services by modifying fertilization, tillage intensities, and cropping patterns, altering soil properties and microbial assemblages. However, microbial communities, as critical bioindicators of soil health and productivity, respond to agricultural disturbances, and the effects of multiple practices on productivity-associated indicator species require further validation. Using 16S and ITS amplicon sequencing, this study employed a field experiment to investigate the effects of agricultural practices on soil properties, maize productivity, and microbial communities under two fertilization treatments. Within each treatment, we assessed correlations between indicator species associated with cropping–tillage practices and soil productivity. Results showed that fertilization significantly altered soil properties, increased maize grain yield by 23.9%, and reshaped bacterial and fungal community structures, increasing bacterial richness by 23% but reducing fungal richness and Shannon index by 15% and 20%, respectively. Furthermore, cropping–tillage practices significantly affected microbial communities and grain yields in both fertilized and unfertilized treatments despite a slight influence on soil properties. Distinct sets of bacterial and fungal indicator species were identified for each fertilization treatment: unfertilized soils harbored 21 dominant bacterial indicator species (e.g., Bacillus, Rhizobium, Streptomyces) and 8 fungal indicators (e.g., Cryptococcus, Gibberella, Tetracladium); fertilized soils contained 24 dominant bacterial indicators (e.g., Fusobacterium, Clostridium, Lactobacillus) and 6 fungal indicators (e.g., Gibberella, Cladosporium, Mortierella). Notably, abundances of specific indicator genera (e.g., bacteria: Bacteroides, Gemmatirosa, Iamia, Lysobacter, Prevotella, Staphylococcus, Sutterella; fungi: Glomus, Fusicolla in unfertilized soil; bacteria: Dinghuibacter, Haliangium, Kribbella, Rhodomicrobium, Terrimonas; fungi: Pulvinula in fertilized soil) correlated positively with grain yields. These findings demonstrate that fertilization reshapes the composition of microbial indicator species significantly associated with maize productivity. Tailored microbial indicator assemblages specific to distinct fertilization strategies are therefore essential for evaluating crop productivity and assessing agricultural practice impacts. Consequently, monitoring these indicator species enables rapid assessment of soil fertility changes, offering guidance for fertilization management. Full article
(This article belongs to the Section Plant Microbe Interactions)
Show Figures

Figure 1

18 pages, 1718 KB  
Article
Characteristic Functional Genera (CFG) Mediate Nitrogen Priming Effect in the Microbiome of Saline–Alkaline Farmland
by Yicong Li, Yao Xiao, Wei Zhao, Jiarui Kang, Kejun Yang and Jian Fu
Plants 2025, 14(12), 1806; https://doi.org/10.3390/plants14121806 - 12 Jun 2025
Viewed by 617
Abstract
This study aimed to investigate the impact of nitrogen priming effect on the makeup of the maize rhizosphere microbial community structure in saline–alkali agriculture, focusing on characteristic functional genera. In 2020, three nitrogen levels of 60 kg·ha−1 (N1), 180 kg·ha−1 (N2), [...] Read more.
This study aimed to investigate the impact of nitrogen priming effect on the makeup of the maize rhizosphere microbial community structure in saline–alkali agriculture, focusing on characteristic functional genera. In 2020, three nitrogen levels of 60 kg·ha−1 (N1), 180 kg·ha−1 (N2), and 300 kg·ha−1 (N3), along with a control group, were established in the meadow saline–alkali soil farmland of Daqing in Heilongjiang Province. The maize cultivar was Xianyu 335. Rhizosphere soil was taken for nutritional analysis and high-throughput sequencing of the microbial population. The findings indicated that the bacterial community structure in the N1 and N2 treatment groups was comparable; however, the N3 treatment dramatically altered the community structure (p < 0.01). A notable disparity existed between the fungal nitrogen application group and the control group. Screening identified ten genera, including Lysobacter and Coniophora, as characteristic functional genera, with their habitats and functions dramatically altered during nitrogen priming effect. Nitrogen priming effect enhanced bacterial functionality for nitrogen source augmentation but diminished the capacity for nitrogen transformation, while also altering the nutritional preferences of fungus. Soil nitrogen and organic matter content showed distinct responses to different nitrogen application rates and exhibited significant interactions with the microbial community. The impacts of low, medium, and high nitrogen treatments on microbial and soil indicators varied, suggesting that effective nutrient management necessitates the regulation of microbial community function and accurate nitrogen administration. The research findings hold substantial importance and promotional potential for the sustainable advancement of saline–alkali agriculture. Full article
(This article belongs to the Section Plant Nutrition)
Show Figures

Figure 1

18 pages, 2932 KB  
Article
Effects of Cadmium Stress on Root Exudates and Soil Rhizosphere Microorganisms of Rice (Oryza sativa L.) and Its Ecological Regulatory Mechanisms
by Siqi Lin, Qing He, Mingxia Zhang, Yingyi Huang, Huahong Liu, Qi’er Mu, Sheng Wang and Jinfang Nie
Plants 2025, 14(11), 1695; https://doi.org/10.3390/plants14111695 - 1 Jun 2025
Viewed by 966
Abstract
Rice, one of the global staple food crops, is significantly affected in its growth by cadmium (Cd) contamination in soil. This study comprehensively investigated the impact of Cd stress on the root exudates and rhizospheric soil microorganisms of rice through non-targeted metabolomics and [...] Read more.
Rice, one of the global staple food crops, is significantly affected in its growth by cadmium (Cd) contamination in soil. This study comprehensively investigated the impact of Cd stress on the root exudates and rhizospheric soil microorganisms of rice through non-targeted metabolomics and high-throughput 16S rRNA sequencing technologies, as well as the ecological regulatory mechanisms between them. Root exudates reflect proactive plant defenses and enhance these capabilities by attracting beneficial microorganisms, which play a pivotal role in plant detoxification. There were significant changes in root exudates under Cd stress, their chelation and rejection of Cd ions diminished the bioavailability within the plant system, thereby mitigating the phytotoxic effects of heavy metal stress and safeguarding the overall health of plants. Moreover, Proteobacteria (Lysobacter, Pseudaminobacter, and Sphingomonas) were recruited by the root exudates from rice as potential participants in plant tolerance and detoxification processes. These findings offer novel insights into the ecological adaptability mechanisms of rice under heavy metal stress and provide potential biomarkers and microbial resources for agricultural environmental regulation. Full article
Show Figures

Graphical abstract

14 pages, 1059 KB  
Article
Identification of Pyrrole-2-Carboxylic Acid from the Biocontrol Agent Lysobacter Involved in Interactions with Fusarial Fungi
by Vishakha Jayasekera, Yong Han and Liangcheng Du
Microorganisms 2025, 13(6), 1202; https://doi.org/10.3390/microorganisms13061202 - 24 May 2025
Viewed by 788
Abstract
Lysobacter, a genus of Gram-negative bacteria, is known for producing antibiotic compounds, making it a promising biocontrol agent against crop pathogens. As part of the soil microbiome, Lysobacter species cooccur with a variety of microorganisms in the ecosystem. However, little is known [...] Read more.
Lysobacter, a genus of Gram-negative bacteria, is known for producing antibiotic compounds, making it a promising biocontrol agent against crop pathogens. As part of the soil microbiome, Lysobacter species cooccur with a variety of microorganisms in the ecosystem. However, little is known about bioactive natural products involved in Lysobacter’s interactions with other organisms. This study investigated interactions between Lysobacter sp. 3655 and two economically important fungal pathogens, Fusarium graminearum and Fusarium verticillioides. We discovered a Lysobacter molecule that is dramatically suppressed when co-culturing with the fungi, and the structure of this molecule was determined to be pyrrole-2-carboxylic acid (P2C). Chitin, a primary component of fungal cell walls, also suppressed P2C production in Lysobacter. Exogenous P2C addition promoted formation of Lysobacter biofilms within a range of concentrations, suggesting its potential role as a signaling molecule. Previously reported result showed that the mutation of the global regulator Clp in Lysobacter enzymogenes led to drastic increase of biofilm formation. Intriguingly, while P2C increased the biofilm formation in the wildtype of L. enzymogenes, it reduced the biofilms in the Clp mutant. Together, these findings reveal P2C as a novel signaling molecule mediating the interaction between Lysobacter and surrounding fungal species, highlighting its role in Lysobacter adaptation in response to environmental conditions. Full article
(This article belongs to the Section Molecular Microbiology and Immunology)
Show Figures

Graphical abstract

17 pages, 4988 KB  
Article
Porous Carbon Derived from Pumpkin Tissue as an Efficient Bioanode Toward Wastewater Treatment in Microbial Fuel Cells
by Jiaxin Liu, Xue Yan, Qiang Ding, Jiwu Xiang, Zuna Wei, Qian Yang, Kangwei Xie, Bo Cheng and Xiaoying Xie
Sustainability 2025, 17(11), 4758; https://doi.org/10.3390/su17114758 - 22 May 2025
Viewed by 500
Abstract
A novel three-dimensional porous biocarbon electrode with exceptional biocompatibility was synthesized via a facile approach using pumpkin as the precursor. The obtained pumpkin-derived biocarbon features a highly porous architecture and serves as an efficient biocarbon electrode (denoted as PBE) in a microbial fuel [...] Read more.
A novel three-dimensional porous biocarbon electrode with exceptional biocompatibility was synthesized via a facile approach using pumpkin as the precursor. The obtained pumpkin-derived biocarbon features a highly porous architecture and serves as an efficient biocarbon electrode (denoted as PBE) in a microbial fuel cell (MFC). This PBE could form robust biofilms to facilitate the adhesion of electroactive bacteria. When used in the treatment of real wastewater, the assembled PBE-MFC achieves a remarkable power density of 231 mW/m2, much higher than the control (carbon brush—MFC, 164 mW/m2) under the identical conditions. This result may be attributed to the upregulation of flagellar assembly pathways and bacterial secretion systems in the electroactive bacteria (e.g., Hydrogenophaga, Desulfovibrio, Thiobacillus, Rhodanobacter) at the anode of the PBE-MFC. The increased abundance of nitrifying bacteria (e.g., Hyphomicrobium, Sulfurimonas, Aequorivita) and organic matter-degrading bacteria (e.g., Lysobacter) in the PBE-MFC also contributed to its exceptional wastewater treatment efficiency. With its outstanding biocompatibility, cost-effectiveness, environmental sustainability, and ease of fabrication, the PBE-MFC displays great potential for application in the field of high-performance and economic wastewater treatment. Full article
Show Figures

Graphical abstract

24 pages, 8199 KB  
Article
Spatial Heterogeneity in Soil Microbial Communities Impacts Their Suitability as Bioindicators for Evaluating Productivity in Agricultural Practices
by Guoqiang Li, Xuanjing Li, Ting Jin, Muyilan Jiang, Peng Shi and Gehong Wei
Microorganisms 2025, 13(5), 1160; https://doi.org/10.3390/microorganisms13051160 - 20 May 2025
Viewed by 935
Abstract
Soil microorganisms are increasingly recognized as critical regulators of farmland soil fertility and crop productivity. However, the impacts of spatial heterogeneity in soil microbial communities on bioindicators for evaluating agricultural practices remain poorly understood and warrant further validation. Through field experiments, this study [...] Read more.
Soil microorganisms are increasingly recognized as critical regulators of farmland soil fertility and crop productivity. However, the impacts of spatial heterogeneity in soil microbial communities on bioindicators for evaluating agricultural practices remain poorly understood and warrant further validation. Through field experiments, this study investigated the differential effects of agricultural practice treatments on soil properties and bacterial communities between two main farmland soil compartments: intra-row and inter-row. Additionally, we explored the potential correlations between key taxa and soil properties, as well as maize biomass. Results revealed marked disparities in soil properties, bacterial community compositions, and co-occurrence network patterns between intra-row and inter-row soils. Agricultural practice treatments exerted significant impacts on bacterial community structures and network topological features in both intra-row and inter-row soils. Subsequent correlation analysis demonstrated strong relationships between soil properties and most keystone species. In addition, 42 and 41 indicator species were identified in intra-row and inter-row soils, respectively, including shared genera such as Solirubrobacter, Blastococcus, Iamia, Conexibacter, and Lysobacter. Notably, 22 key indicator species in intra-row soils displayed significant positive/negative correlations with maize biomass, whereas only 4 key indicator species showed negative correlations in inter-row soils. These findings highlight differential responses of bacterial communities to agricultural practices in distinct soil compartments. The intra-row soils harbored more bacterial taxa significantly associated with maize biomass, while the inter-row soils better reflected the effects of agricultural interventions. This study confirms the spatial variability of microbial communities as effective bioindicators for evaluating agricultural practice strategies. Identification of compartment-specific indicators provides novel microbiological insights into supporting precision agriculture practices. Full article
(This article belongs to the Section Environmental Microbiology)
Show Figures

Figure 1

15 pages, 2372 KB  
Article
Microbiome of the Soil and Rhizosphere of the Halophyte Spergularia marina (L.) Griseb in the Saline Sites of Lake Kurgi, the South Urals: Metagenomic Analysis
by Anastasia S. Tugbaeva, Alexander A. Ermoshin, Gregory I. Shiryaev and Irina S. Kiseleva
Microbiol. Res. 2025, 16(3), 64; https://doi.org/10.3390/microbiolres16030064 - 10 Mar 2025
Viewed by 1383
Abstract
The study of the metagenomes of bacterial communities in saline areas is relevant in connection with the global salinization of agricultural lands. The aim of this study was to investigate the biodiversity and structure of rhizobacterial communities associated with the halophyte S. marina [...] Read more.
The study of the metagenomes of bacterial communities in saline areas is relevant in connection with the global salinization of agricultural lands. The aim of this study was to investigate the biodiversity and structure of rhizobacterial communities associated with the halophyte S. marina from low and moderate sulfate–chloride salinity habitats. The bacterial community of bulk and rhizosphere soil was analyzed using high-throughput sequencing of the V1–V9 region of 16S rRNA by Oxford Nanopore Technologies. Alpha and beta diversity indices were calculated. A total of 55 phyla and 309 genera of bacteria were identified, among which Proteobacteria and Bacteroidetes dominated. The occurrence of Planctomycetes, Verrucomicrobia, and Acidobacteria in the rhizosphere was higher than in the bulk soil. Bacterial alpha diversity in the bulk soil decreased with increasing salinity, while it increased in the rhizosphere. The proportion of the halotolerant bacteria of Flavobacterium and Alteromonas genera significantly grew with increasing salinity both in the bulk and rhizosphere soil. In addition, in the rhizosphere, the percentage of Comamonas, Methylibium, Lysobacter, Planctomyces, Sphingomonas, Stenotrophomonas, and Lewinella genera increased. Among them, several genera included plant growth promoting rhizobacteria (PGPR). In the more saline bulk soil, the proportion of halotolerant genera Bacillus, Salinimicrobium, Marinobacter, Clostridium, Euzebya, KSA1, Marinobacter, Clostridium, Salinimicrobium, and Halorhodospira was also higher compared to the low saline site. Thus, increasing the salinity changed the taxonomic structure of the bacterial communities of both bulk soil and rhizosphere. Full article
Show Figures

Figure 1

14 pages, 3008 KB  
Article
Microbiota Involved in the Degradation of Tremella fuciformis Polysaccharide and Microbial Enzymatic Potential Revealed by Microbiome and Metagenome
by Xiao Song, Guangning Chen, Long Zheng, Jingjing Shen, Changhu Xue and Yaoguang Chang
Microorganisms 2025, 13(2), 263; https://doi.org/10.3390/microorganisms13020263 - 25 Jan 2025
Cited by 1 | Viewed by 1325
Abstract
Tremella fuciformis, as a traditional edible fungus in Asian countries, is rich in polysaccharides with a variety of bioactivities. Nevertheless, its high molecular weight and complex structure have caused limitations in its application and structural analysis. In this study, we successfully screened [...] Read more.
Tremella fuciformis, as a traditional edible fungus in Asian countries, is rich in polysaccharides with a variety of bioactivities. Nevertheless, its high molecular weight and complex structure have caused limitations in its application and structural analysis. In this study, we successfully screened a Tremella fuciformis polysaccharide-degrading bacterium from the soil by enriching and screening. The mixed bacterium consisted mainly of Verrucomicrobium (55.4%) and Lysobacter (43.8%), which released extracellular enzymes that enabled the degradation of Tremella fuciformis polysaccharides. The functional annotation using microbiome and metagenome combined with bioinformatics revealed its active carbohydrate metabolism, binding, and catalysis. It exposed the enzymatic potential of the bacterium and provided a basis for the exploration of hydrolytic enzymes for hardly degradable polysaccharides in fungi. Full article
(This article belongs to the Section Microbiomes)
Show Figures

Figure 1

Back to TopTop