Microbiome of the Soil and Rhizosphere of the Halophyte Spergularia marina (L.) Griseb in the Saline Sites of Lake Kurgi, the South Urals: Metagenomic Analysis
Abstract
1. Introduction
2. Materials and Methods
2.1. Site Description and Sample Collection
2.2. Assessment of Physicochemical Properties of Soil
2.3. DNA Extraction
2.4. PCR Amplification and Nanopore Sequencing
2.5. Bioinformatic and Statistical Analyses
3. Results
3.1. Soil Physicochemical Properties
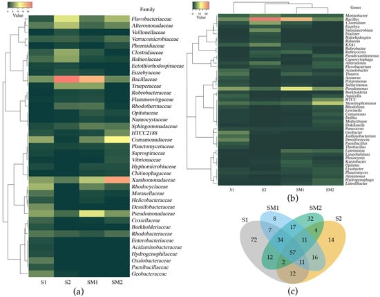
3.2. Analysis of the Taxonomic Structure of Bacterial Communities
4. Discussion
5. Conclusions
Supplementary Materials
Author Contributions
Funding
Institutional Review Board Statement
Informed Consent Statement
Data Availability Statement
Conflicts of Interest
Abbreviations
| PGPR | Plant Growth Promoting Rhizobacteria |
| S1 | Bulk soil from site 1 |
| S2 | Bulk soil from site 2 |
| SM1 | S. marina rhizosphere soil, site 1 |
| SM2 | S. marina rhizosphere soil, site 2 |
Appendix A
| Sample 1 | Berger Parker’s Diversity | Simpson’s Diversity | Inverse Simpson’s | Shannon’s Diversity |
|---|---|---|---|---|
| S1 | 0.06 | 0.98 | 49.26 | 4.50 |
| S2 | 0.24 | 0.92 | 12.35 | 3.45 |
| SM1 | 0.19 | 0.94 | 17.08 | 3.84 |
| SM2 | 0.09 | 0.97 | 39.63 | 4.30 |

References
- Singh, A. Soil salinization management for sustainable development: A review. J. Environ. Manag. 2021, 277, 111383. [Google Scholar] [CrossRef] [PubMed]
- Qin, S.; Feng, W.-W.; Zhang, Y.-J.; Wang, T.-T.; Xiong, Y.-W.; Xing, K. Diversity of bacterial Microbiota of coastal Halophyte Limonium sinense and Amelioration of salinity stress damage by symbiotic plant growth-promoting Actinobacterium Glutamicibacter halophytocola KLBMP 5180. Appl. Environ. Microbiol. 2018, 84, e01533-18. [Google Scholar] [CrossRef]
- Larsen, H. Halophilism. The Biology of Halophilic Bacteria; Vreeland, R.H., Hochstein, L.I., Eds.; CRC Press: Boca Raton, FL, USA, 1962. [Google Scholar]
- Qin, Y.; Druzhinina, I.S.; Pan, X.; Yuan, Z. Microbially mediated plant salt tolerance and microbiome-based solutions for saline agriculture. Biotechnol. Adv. 2016, 34, 1245–1259. [Google Scholar] [CrossRef] [PubMed]
- Yuan, Z.; Druzhinina, I.S.; Labbé, J.; Redman, R.; Qin, Y.; Rodriguez, R.; Zhang, C.; Tuskan, G.A.; Lin, F. Specialized microbiome of a halophyte and its role in helping non-host plants to withstand salinity. Sci. Rep. 2016, 6, 32467. [Google Scholar] [CrossRef] [PubMed]
- Ruppel, S.; Franken, P.; Witzel, K. Properties of the halophyte microbiome and their implications for plant salt tolerance. Funct. Plant Biol. 2013, 40, 940–951. [Google Scholar] [CrossRef]
- Müller, D.B.; Vogel, C.; Bai, Y.; Vorholt, J.A. The plant microbiota: Systems-level insights and perspectives. Annu. Rev. Genet. 2016, 50, 211–234. [Google Scholar] [CrossRef] [PubMed]
- Berg, G.; Rybakova, D.; Fischer, D.; Cernava, T.; Vergès, M.-C.C.; Charles, T.; Chen, X.; Cocolin, L.; Eversole, K.; Corral, G.H.; et al. Microbiome definition re-visited: Old concepts and new challenges. Microbiome 2020, 8, 103. [Google Scholar] [CrossRef]
- Yamamoto, K.; Shiwa, Y.; Ishige, T.; Sakamoto, H.; Tanaka, K.; Uchino, M.; Tanaka, N.; Oguri, S.; Saitoh, H.; Tsushima, S. Bacterial diversity associated with the Rhizosphere and Endosphere of two Halophytes: Glaux maritima and Salicornia europaea. Front. Microbiol. 2018, 9, 2878. [Google Scholar] [CrossRef]
- Marasco, R.; Mapelli, F.; Rolli, E.; Mosqueira, M.J.; Fusi, M.; Bariselli, P.; Reddy, M.; Cherif, A.; Tsiamis, G.; Borin, S.; et al. Salicornia strobilacea (Synonym of Halocnemum strobilaceum) grown under different tidal regimes selects rhizosphere bacteria capable of promoting plant growth. Front. Microbiol. 2016, 7, 1286. [Google Scholar] [CrossRef]
- Szymańska, S.; Płociniczak, T.; Piotrowska-Seget, Z.; Złoch, M.; Ruppel, S.; Hrynkiewicz, K. Metabolic potential and community structure of endophytic and rhizosphere bacteria associated with the roots of the halophyte Aster tripolium L. Microbiol Res. 2016, 182, 68–79. [Google Scholar] [CrossRef]
- Gao, L.; Huang, Y.; Liu, Y.; Mohamed, O.A.A.; Fan, X.; Wang, L.; Li, L.; Ma, J. Bacterial Community Structure and Potential Microbial Coexistence Mechanism Associated with Three Halophytes Adapting to the Extremely Hypersaline Environment. Microorganisms 2022, 10, 1124. [Google Scholar] [CrossRef] [PubMed]
- Tian, X.Y.; Zhang, C.S. Illumina-based analysis of endophytic and rhizosphere bacterial diversity of the coastal halophyte Messerschmidia sibirica. Front. Microbiol. 2017, 8, 2288. [Google Scholar] [CrossRef]
- Shi, Y.W.; Lou, K.; Li, C.; Wang, L.; Zhao, Z.Y.; Zhao, S.; Tian, C.Y. Illumina-based analysis of bacterial diversity related to halophytes Salicornia europaea and Sueada aralocaspica. J. Microbiol. 2015, 53, 678–685. [Google Scholar] [CrossRef] [PubMed]
- Xue, P.P.; Carrillo, Y.; Pino, V.; Minasny, B.; McBratney, A.B. Soil Properties Drive Microbial Community Structure in a Large Scale Transect in South Eastern Australia. Sci. Rep. 2018, 8, 11725. [Google Scholar] [CrossRef]
- Kuznetsova, A.I.; Ivanova, E.A.; Samylina, O.S.; Kurbanova, F.G.; Gruzdev, D.S.; Kanapatskiy, T.A.; Pimenov, N.V. Prokaryotic Communities in Saline Soils of the Lake Elton Area in a Soil Catena along the Khara River. Microbiology 2020, 89, 670–684. [Google Scholar] [CrossRef]
- Poshvina, D.V.; Balkin, A.S.; Teslya, A.V.; Dilbaryan, D.S.; Stepanov, A.A.; Kravchenko, S.V.; Vasilchenko, A.S. Structural and Functional Differences in the Bacterial Community of Chernozem Soil Under Conventional and Organic Farming Conditions. Agriculture 2024, 14, 2127. [Google Scholar] [CrossRef]
- Chernov, T.I.; Tkhakakhova, A.K.; Kutovaya, O.V. Assessment of diversity indices for the characterization of the soil prokaryotic community by metagenomic analysis. Eurasian Soil Sci. 2015, 48, 410–415. [Google Scholar] [CrossRef]
- Chernousenko, G.I.; Kalinina, N.V.; Khitrov, N.B.; Pankova, E.I.; Rukhovich, D.I.; Yamnova, I.A.; Novikova, A.F. Quantification of the areas of saline and solonetzic soils in the Ural Federal Region of the Russian federation. Eurasian Soil Sci. 2011, 44, 367–379. [Google Scholar] [CrossRef]
- Akcin, T.A.; Akcin, A.; Yalcin, E. Anatomical Adaptations to Salinity in Spergularia marina (Caryophyllaceae) from Turkey. Proc. Natl. Acad. Sci. India Sect. B Biol. Sci. 2015, 85, 625–634. [Google Scholar] [CrossRef]
- Pliszko, A. A new record of Spergularia marina (Caryophyllaceae) from southern Poland. Acta Mus. Siles. Sci. Nat. 2017, 66, 49–51. [Google Scholar] [CrossRef]
- Bhandari, K.; Sharma, J.C.; Dahiya, S.S.; Dhankar, J.S. Collection and preparation of soil samples. In Research Methods in Plant Sciences: Allelopathy. Volume 1. Soil Analysis; Narwal, S.S., Dahiya, S.S., Singh, J.P., Eds.; Scientific Publishers: Jodhpur, India, 2004; pp. 37–45. [Google Scholar]
- Haldar, A.; Sahoo, A.; Bandyopadhyay, S.; Das, K.; Gangopadhyay, S.; Dwivedi, B. Comparison of different methods of electrical conductivity determination for assessment of salinity in soils of coastal region, West Bengal. Int. J. Chem. Stud. 2021, 9, 116–121. [Google Scholar] [CrossRef]
- Karadağ, S.; Eren, E.; Çetinkaya, E.; Özen, S.; Deveci, S. Optimization of sodium extraction from soil by using a central composite design (CCD) and determination of soil sodium content by ion selective electrodes. Eurasian J. Soil Sci. 2016, 5, 89–96. [Google Scholar] [CrossRef][Green Version]
- Kolmert, A.; Wikström, P.; Hallberg, K.B. A fast and simple turbidimetric method for the determination of sulfate in sulfate-reducing bacterial cultures. J. Microbiol. Methods 2000, 41, 179–184. [Google Scholar] [CrossRef] [PubMed]
- Methé, B.A.; Nelson, K.E.; Pop, M.; Creasy, H.H.; Giglio, M.G.; Huttenhower, C.; Gevers, D.; Petrosino, J.F.; Abubucker, S.; Mannon, P.J.; et al. A framework for human microbiome research. Nature 2012, 486, 215–221. [Google Scholar] [CrossRef]
- Rognes, T.; Flouri, T.; Nichols, B.; Quince, C.; Mahé, F. VSEARCH: A versatile open source tool for metagenomics. PeerJ. 2016, 2016, e2584. [Google Scholar] [CrossRef]
- Lu, J.; Rincon, N.; Wood, D.E.; Breitwieser, F.P.; Pockrandt, C.; Langmead, B.; Salzberg, S.L.; Steinegger, M. Metagenome analysis using the Kraken software suite. Nat Protoc. 2022, 17, 2815–2839. [Google Scholar] [CrossRef] [PubMed]
- Thukral, A.K. A review on measurement of Alpha diversity in biology. Agric. Res. J. 2017, 54, 1–10. [Google Scholar] [CrossRef]
- Wildi, O. Data Analysis in Vegetation Ecology, 1st ed.; John Wiley & Sons: Chichester, UK, 2010; pp. 25–34. [Google Scholar]
- Bray, J.R.; Curtis, J.T. An ordination of the upland forest communities of Southern Wisconsin. Ecol. Monogr. 1957, 27, 325–349. [Google Scholar] [CrossRef]
- McMurdie, P.J.; Holmes, S. Phyloseq: An R package for reproducible interactive analysis and graphics of microbiome census data. PLoS ONE 2013, 8, e61217. [Google Scholar] [CrossRef]
- Chao, A.; Gotelli, N.J.; Hsieh, T.C.; Sander, E.L.; Ma, K.H.; Colwell, R.K.; Ellison, A.M. Rarefaction and extrapolation with Hill numbers: A framework for sampling and estimation in species diversity studies. Ecol. Monogr. 2014, 84, 45–67. [Google Scholar] [CrossRef]
- Babicki, S.; Arndt, D.; Marcu, A.; Liang, Y.; Grant, J.R.; Maciejewski, A.; Wishart, D.S. Heatmapper: Web-enabled heat mapping for all. Nucleic Acids Res. 2016, 44, 147–153. [Google Scholar] [CrossRef]
- Brown, J.W.; Hayward, H.E.; Richards, A.; Bernstein, L.; Hatcher, J.T.; Reeve, R.C.; Richards, L.A. Diagnosis and Improvement of Saline and Alkali Soils; Agriculture Handbook No. 60; US Government Printing Office: Washington DC, USA, 1954.
- Ismayilov, A.I.; Mamedov, A.I.; Fujimaki, H.; Tsunekawa, A.; Levy, G.J. Soil Salinity Type Effects on the Relationship between the Electrical Conductivity and Salt Content for 1:5 Soil-to-Water Extract. Sustainability 2021, 13, 3395. [Google Scholar] [CrossRef]
- Bazilevich, N.I.; Pankova, E.I. An experience of soil classification according to the concentration of toxic salts and ions. Byull. Pochv. Inst. Im. V.V. Dokuchaeva 1972, 5, 36–49. [Google Scholar]
- Bai, Z.; Jia, A.; Li, H.; Wang, M.; Qu, S. Explore the soil factors driving soil microbial community and structure in Songnen alkaline salt degraded grassland. Front. Plant Sci. 2023, 14, 1110685. [Google Scholar] [CrossRef] [PubMed]
- Zhang, G.; Bai, J.; Zhai, Y.; Jia, J.; Zhao, Q.; Wang, W.; Hu, X. Microbial diversity and functions in saline soils: A review from a biogeochemical perspective. J. Adv. Res. 2024, 59, 129–140. [Google Scholar] [CrossRef]
- Backer, R.; Rokem, J.S.; Ilangumaran, G.; Lamont, J.; Praslickova, D.; Ricci, E.; Subramanian, S.; Smith, D.L. Plant Growth-Promoting Rhizobacteria: Context, Mechanisms of Action, and Roadmap to Commercialization of Biostimulants for Sustainable Agriculture. Front. Plant Sci. 2018, 23, 1473. [Google Scholar] [CrossRef]
- Zhang, L.; Gao, G.; Tang, X.; Shao, K.; Gong, Y. Pyrosequencing analysis of bacterial communities in Lake Bosten, a large brackish inland lake in the arid northwest of China. Can. J. Microbiol. 2016, 62, 455–463. [Google Scholar] [CrossRef] [PubMed]
- Larsbrink, J.; McKee, L.S. Bacteroidetes bacteria in the soil: Glycan acquisition, enzyme secretion, and gliding motility. Adv. Appl. Microbiol. 2020, 110, 63–98. [Google Scholar] [CrossRef]
- Xia, F.; Hao, H.; Qi, Y.; Bai, H.; Li, H.; Shi, Z.; Shi, L. Effect of Salt Stress on Microbiome Structure and Diversity in Chamomile (Matricaria chamomilla L.) Rhizosphere Soil. Agronomy 2023, 13, 1444. [Google Scholar] [CrossRef]
- Haichar, F.Z.; Marol, C.; Berge, O.; Rangel-Castro, J.I.; Prosser, J.I.; Balesdent, J.; Heulin, T.; Achouak, W. Plant host habitat and root exudates shape soil bacterial community structure. ISME J. 2008, 2, 1221–1230. [Google Scholar] [CrossRef]
- Kumawat, C.; Kumar, A.; Parshad, J.; Sharma, S.S.; Patra, A.; Dogra, P.; Yadav, G.K.; Dadhich, S.K.; Verma, R.; Kumawat, G.L. Microbial Diversity and Adaptation under Salt-Affected Soils: A Review. Sustainability 2022, 14, 9280. [Google Scholar] [CrossRef]
- Ryu, H.; Cho, Y.G. Plant hormones in salt stress tolerance. J. Plant Biol. 2015, 58, 147–155. [Google Scholar] [CrossRef]
- van Teeseling, M.C.; Mesman, R.J.; Kuru, E.; Espaillat, A.; Cava, F.; Brun, Y.V.; VanNieuwenhze, M.S.; Kartal, B.; van Niftrik, L. Anammox Planctomycetes have a peptidoglycan cell wall. Nat. Commun. 2015, 6, 6878. [Google Scholar] [CrossRef] [PubMed]
- Gómez-Godínez, L.J.; Aguirre-Noyola, J.L.; Martínez-Romero, E.; Arteaga-Garibay, R.I.; Ireta-Moreno, J.; Ruvalcaba-Gómez, J.M. A Look at Plant-Growth-Promoting Bacteria. Plants 2023, 12, 1668. [Google Scholar] [CrossRef] [PubMed]
- Zishan, M.; Manzoor, U. Promoting crop growth with symbiotic microbes in agro-ecosystems—II. In Microbes and Microbial Biotechnology for Green Remediation; Malik, J.A., Ed.; Elsevier: Amsterdam, The Netherlands, 2022; pp. 135–148. [Google Scholar] [CrossRef]
- Rani, R.; Kumar, V.; Gupta, P. Plant growth-promoting rhizobacteria-assisted bioremediation of toxic contaminant: Recent advancements and applications. In Microbial Biodegradation and Bioremediation; Das, S., Dash, H.R., Eds.; Elsevier: New York, NY, USA, 2022; pp. 327–341. [Google Scholar] [CrossRef]
- Meinzer, M.; Ahmad, N.; Nielsen, B.L. Halophilic Plant-Associated Bacteria with Plant-Growth-Promoting Potential. Microorganisms 2023, 11, 2910. [Google Scholar] [CrossRef]
- Khan, M.A.; Asaf, S.; Khan, A.L.; Adhikari, A.; Jan, R.; Ali, S.; Imran, M.; Kim, K.M.; Lee, I.J. Halotolerant Rhizobacterial Strains Mitigate the Adverse Effects of NaCl Stress in Soybean Seedlings. Biomed. Res. Int. 2019, 20, 9530963. [Google Scholar] [CrossRef]
- Freches, A.; Fradinho, J.C. The biotechnological potential of the Chloroflexota phylum. Appl. Environ. Microbiol. 2024, 90, e0175623. [Google Scholar] [CrossRef]
- Gregersen, L.H.; Bryant, D.A.; Frigaard, N.-U. Mechanisms and evolution of oxidative sulfur metabolism in green sulfur bacteria. Front. Microbiol. 2011, 2, 116. [Google Scholar] [CrossRef]
- Barton, L.L.; Fauque, G.D. Biochemistry, physiology and biotechnology of sulfate-reducing bacteria. Adv. Appl. Microbiol. 2009, 68, 41–98. [Google Scholar] [CrossRef]




| Site | pH | EC, dS/m | Na+ | K+ | Cl− | NO32− | SO42− |
|---|---|---|---|---|---|---|---|
| Site 1 | 6.1 ± 0.1 1 | 1.34 ± 0.08 | 0.31 ± 0.02 | 0.05 ± 0.01 | 0.45 ± 0.06 | 0.02 ± 0.00 | 1.46 ± 0.04 |
| Site 2 | 6.1 ± 0.3 | 6.78 ± 0.16 * | 1.78 ± 0.43 * | 0.12 ± 0.00 * | 2.72 ± 0.07 * | 0.05 ± 0.00 * | 5.09 ± 0.91 * |
Disclaimer/Publisher’s Note: The statements, opinions and data contained in all publications are solely those of the individual author(s) and contributor(s) and not of MDPI and/or the editor(s). MDPI and/or the editor(s) disclaim responsibility for any injury to people or property resulting from any ideas, methods, instructions or products referred to in the content. |
© 2025 by the authors. Licensee MDPI, Basel, Switzerland. This article is an open access article distributed under the terms and conditions of the Creative Commons Attribution (CC BY) license (https://creativecommons.org/licenses/by/4.0/).
Share and Cite
Tugbaeva, A.S.; Ermoshin, A.A.; Shiryaev, G.I.; Kiseleva, I.S. Microbiome of the Soil and Rhizosphere of the Halophyte Spergularia marina (L.) Griseb in the Saline Sites of Lake Kurgi, the South Urals: Metagenomic Analysis. Microbiol. Res. 2025, 16, 64. https://doi.org/10.3390/microbiolres16030064
Tugbaeva AS, Ermoshin AA, Shiryaev GI, Kiseleva IS. Microbiome of the Soil and Rhizosphere of the Halophyte Spergularia marina (L.) Griseb in the Saline Sites of Lake Kurgi, the South Urals: Metagenomic Analysis. Microbiology Research. 2025; 16(3):64. https://doi.org/10.3390/microbiolres16030064
Chicago/Turabian StyleTugbaeva, Anastasia S., Alexander A. Ermoshin, Gregory I. Shiryaev, and Irina S. Kiseleva. 2025. "Microbiome of the Soil and Rhizosphere of the Halophyte Spergularia marina (L.) Griseb in the Saline Sites of Lake Kurgi, the South Urals: Metagenomic Analysis" Microbiology Research 16, no. 3: 64. https://doi.org/10.3390/microbiolres16030064
APA StyleTugbaeva, A. S., Ermoshin, A. A., Shiryaev, G. I., & Kiseleva, I. S. (2025). Microbiome of the Soil and Rhizosphere of the Halophyte Spergularia marina (L.) Griseb in the Saline Sites of Lake Kurgi, the South Urals: Metagenomic Analysis. Microbiology Research, 16(3), 64. https://doi.org/10.3390/microbiolres16030064

