Sign in to use this feature.

Years

Between: -

Subjects

remove_circle_outline
remove_circle_outline
remove_circle_outline
remove_circle_outline
remove_circle_outline
remove_circle_outline

Journals

Article Types

Countries / Regions

Search Results (10)

Search Parameters:
Keywords = Lycium genus

Order results
Result details
Results per page
Select all
Export citation of selected articles as:
22 pages, 1673 KB  
Article
Effects of Different Levels of Lycium ruthenicum Leaves on Rumen Fermentation, Amino Acids, Fatty Acids and Rumen Bacterial Diversity in Sheep
by Yaya Guo, Jinlong Li, Congbin Xu, Liangzhong Hou, Yuxia Yang, Yan Ma, Yong Tuo and Tongjun Guo
Animals 2025, 15(21), 3118; https://doi.org/10.3390/ani15213118 - 27 Oct 2025
Viewed by 646
Abstract
Lycium ruthenicum leaves (LRL), as an agricultural by-product rich in bioactive compounds, can be used as an unconventional feedstuff in animal diets and have the potential to improve animal health. This study investigates the effects of dietary supplementation with graded levels of LRL [...] Read more.
Lycium ruthenicum leaves (LRL), as an agricultural by-product rich in bioactive compounds, can be used as an unconventional feedstuff in animal diets and have the potential to improve animal health. This study investigates the effects of dietary supplementation with graded levels of LRL on rumen fermentation, meat amino acid and fatty acid profiles, and rumen bacterial diversity in sheep. Forty three-month-old male Dorper × Hu crossbred F1 lambs with an initial body weight of 29.58 ± 2.06 kg were randomly assigned to four groups (n = 10). Over a continuous 63-day trial period, the lambs were fed diets containing 0%, 5%, 10%, and 15% LRL, respectively. At the end of the trial, rumen fluid and longissimus dorsi muscle samples were collected to assess rumen fermentation characteristics, bacterial community structure, and meat quality. The results showed that: (1) The concentrations of acetate, butyrate, and total volatile fatty acids (TVFA) in the rumen were increased in the LRL5% group (p < 0.05 or p < 0.01). (2) The relative abundance of the phylum Firmicutes and the genus Ruminococcus increased (p < 0.05), while the relative abundance of the genus Prevotella decreased (p < 0.05) in the LRL5% group. (3) Meat L* increased (p < 0.05), and a* decreased (p < 0.05) in the LRL-supplemented groups. (4) The content of sweet amino acids in meat increased in LRL groups (p < 0.05). Moreover, the contents of non-essential amino acids, sweet amino acids, and total amino acids in meat increased linearly with increasing dietary LRL levels (p < 0.05). (5) Compared with the CON group, the content of C18:0 in meat decreased in the LRL5% group (p < 0.05), while the content of C20:1 increased in the LRL10% group (p < 0.05). In conclusion, dietary supplementation with LRL can improve meat quality, rumen fermentation, and rumen bacterial community structure in sheep. The recommended dietary inclusion level of LRL ranges from 5% to 15%. Full article
Show Figures

Figure 1

13 pages, 1702 KB  
Article
Multiple Speciation and Extinction Rate Shifts Shaped the Macro-Evolutionary History of the Genus Lycium Towards a Rather Gradual Accumulation of Species Within the Genus
by Haikui Chen, Kowiyou Yessoufou, Xiu Zhang, Shouhe Lin and Ledile Mankga
Diversity 2024, 16(11), 680; https://doi.org/10.3390/d16110680 - 6 Nov 2024
Viewed by 3431
Abstract
The Neotropics are the most species-rich region on Earth, and spectacular diversification rates in plants are reported in plants, mostly occurring in oceanic archipelagos, making Neotropical and island plant lineages a model for macro-evolutionary studies. The genus Lycium in the Solanaceae family, originating [...] Read more.
The Neotropics are the most species-rich region on Earth, and spectacular diversification rates in plants are reported in plants, mostly occurring in oceanic archipelagos, making Neotropical and island plant lineages a model for macro-evolutionary studies. The genus Lycium in the Solanaceae family, originating from the Neotropics and exhibiting a unique disjunct geography across several islands, is therefore expected to experience exceptional diversification events. In this study, we aimed to quantify the diversification trajectories of the genus Lycium to elucidate the diversification events within the genus. We compiled a DNA matrix of six markers on 75% of all the species in the genus to reconstruct a dated phylogeny. Based on this phylogeny, we first revisited the historical biogeography of the genus. Then, we fitted a Compound Poisson Process on Mass Extinction Time model to investigate the following key evolutionary events: speciation rate, extinction rate, as well as mass extinction events. Our analysis confirmed that South America is the origin of the genus, which may have undergone a suite of successive long-distance dispersals. Also, we found that most species arose as recently as 5 million years ago, and that the diversification rate found is among the slowest rates in the plant kingdom. This is likely shaped by the multiple speciation and extinction rate shifts that we also detected throughout the evolutionary history of the genus, including one mass extinction at the early stage of its evolutionary history. However, both speciation and extinction rates remain roughly constant over time, leading to a gradual species accumulation over time. Full article
(This article belongs to the Special Issue 2024 Feature Papers by Diversity’s Editorial Board Members)
Show Figures

Figure 1

22 pages, 11937 KB  
Review
The Medicinal Species of the Lycium Genus (Goji Berries) in East Asia: A Review of Its Effect on Cell Signal Transduction Pathways
by Chenyu Jiang, Ziyu Chen, Weilin Liao, Ren Zhang, Geer Chen, Lijuan Ma and Haijie Yu
Plants 2024, 13(11), 1531; https://doi.org/10.3390/plants13111531 - 31 May 2024
Cited by 18 | Viewed by 5004
Abstract
Natural plants contain numerous chemical compounds that are beneficial to human health. The berries from the Lycium genus are widely consumed and are highly nutritious. Moreover, their chemical constituents have attracted attention for their health-promoting properties. In East Asia, there are three varieties [...] Read more.
Natural plants contain numerous chemical compounds that are beneficial to human health. The berries from the Lycium genus are widely consumed and are highly nutritious. Moreover, their chemical constituents have attracted attention for their health-promoting properties. In East Asia, there are three varieties of the Lycium genus (Lycium barbarum L., Lycium chinense Miller, and L. ruthenicum Murray) that possess medicinal value and are commonly used for treating chronic diseases and improving metabolic disorders. These varieties are locally referred to as “red Goji berries” or “black Goji berries” due to their distinct colors, and they differ in their chemical compositions, primarily in terms of carotenoid and anthocyanin content. The pharmacological functions of these berries include anti-aging, antioxidant, anti-inflammatory, and anti-exercise fatigue effects. This review aims to analyze previous and recent studies on the active ingredients and pharmacological activities of these Lycium varieties, elucidating their signaling pathways and assessing their impact on the gut microbiota. Furthermore, the potential prospects for using these active ingredients in the treatment of COVID-19 are evaluated. This review explores the potential targets of these Lycium varieties in the treatment of relevant diseases, highlighting their potential value in drug development. Full article
Show Figures

Graphical abstract

17 pages, 9784 KB  
Article
Differences in Soil Microbial Communities between Healthy and Diseased Lycium barbarum cv. Ningqi-5 Plants with Root Rot
by Chenbo Jia, Yingrui An, Zhongyu Du, Huihui Gao, Jianyu Su and Chunyan Xu
Microorganisms 2023, 11(3), 694; https://doi.org/10.3390/microorganisms11030694 - 8 Mar 2023
Cited by 14 | Viewed by 3643
Abstract
For a long time, the development of the Lycium barbarum industry has been seriously restricted by root rot disease. In general, the occurrence of plant root rot is considered to be closely related to the composition and diversity of the soil microbial community. [...] Read more.
For a long time, the development of the Lycium barbarum industry has been seriously restricted by root rot disease. In general, the occurrence of plant root rot is considered to be closely related to the composition and diversity of the soil microbial community. It is critical to understand the relationship between the occurrence of root rot in L. barbarum and the soil microbial composition. In this study, samples of the rhizosphere, rhizoplane, and root zone were collected from diseased and healthy plants. The V3–V4 region of bacterial 16S rDNA and the fungal ITS1 fragment of the collected samples were sequenced using Illumina MiSeq high-throughput sequencing technology. The sequencing results were first quality controlled and then aligned with the relevant databases for annotation and analysis. The richness of fungal communities in the rhizoplane and root zone of the healthy plants was significantly higher than that of the diseased plants (p < 0.05), and the community evenness and diversity of all the rhizoplane samples were significantly different from those of the rhizosphere and root zone. The richness of the bacterial communities in the rhizosphere and root zone of healthy plants was significantly greater than those of diseased plants (p < 0.05). The community composition of the rhizoplane was quite different from the other parts. The abundance of Fusarium in the rhizoplane and rhizosphere soil of diseased plants was higher than that in the corresponding parts of healthy plants. The abundances of Mortierella and Ilyonectria in the three parts of the healthy plants were correspondingly higher than those in the three parts of the diseased plants, and Plectosphaerella was the most abundant in the rhizoplane of diseased plants. There was little difference in the composition of the dominant bacteria at the phylum and genus levels between healthy plants and diseased plants, but the abundances of these dominant bacteria were different between healthy and diseased plants. Functional prediction showed that the bacterial community had the largest proportion of functional abundance belonging to metabolism. The functional abundances of the diseased plants, such as metabolism and genetic information processing, were lower than those of the healthy plants. The fungal community function prediction showed that the Animal Pathogen-Endophyte-Lichen Parasite-Plant Pathogen-Soil Saprotroph-Wood Saprotroph group had the largest functional abundance, and the corresponding fungi were Fusarium. In this study, we mainly discussed the differences in the soil microbial communities and their functions between the healthy and diseased L. barbarum cv. Ningqi-5, and predicted the functional composition of the microbial community, which is of great significance to understanding the root rot of L. barbarum. Full article
(This article belongs to the Special Issue Microbiomes and Mycobiomes in Crop Health and Disease)
Show Figures

Figure 1

21 pages, 4433 KB  
Review
Chemical and Biological Properties of Three Poorly Studied Species of Lycium Genus—Short Review
by Maria da Graça Miguel
Metabolites 2022, 12(12), 1265; https://doi.org/10.3390/metabo12121265 - 15 Dec 2022
Cited by 13 | Viewed by 4030
Abstract
The genus Lycium belongs to the Solanaceae family and comprises more than 90 species distributed by diverse continents. Lycium barbarum is by far the most studied and has been advertised as a “superfood” with healthy properties. In contrast, there are some Lycium species [...] Read more.
The genus Lycium belongs to the Solanaceae family and comprises more than 90 species distributed by diverse continents. Lycium barbarum is by far the most studied and has been advertised as a “superfood” with healthy properties. In contrast, there are some Lycium species which have been poorly studied, although used by native populations. L. europaeum, L. intricatum and L. schweinfurthii, found particularly in the Mediterranean region, are examples of scarcely investigated species. The chemical composition and the biological properties of these species were reviewed. The biological properties of L. barbarum fruits are mainly attributed to polysaccharides, particularly complex glycoproteins with different compositions. Studies regarding these metabolites are practically absent in L. europaeum, L. intricatum and L. schweinfurthii. The metabolites isolated and identified belong mainly to polyphenols, fatty acids, polysaccharides, carotenoids, sterols, terpenoids, tocopherols, and alkaloids (L. europaeum); phenolic acids, lignans, flavonoids, polyketides, glycosides, terpenoids, tyramine derivatives among other few compounds (L. schweinfurthii), and esters of phenolic acids, glycosides, fatty acids, terpenoids/phytosterols, among other few compounds (L. intricatum). The biological properties (antioxidant, anti-inflammatory and cytotoxic against some cancer cell lines) found for these species were attributed to some metabolites belonging to those compound groups. Results of the study concluded that investigations concerning L. europaeum, L. intricatum and L. schweinfurthii are scarce, in contrast to L. barbarum. Full article
(This article belongs to the Special Issue Secondary Metabolites from Plant Sources)
Show Figures

Figure 1

12 pages, 2118 KB  
Article
Lycium barbarum Polysaccharide Regulates the Lipid Metabolism and Alters Gut Microbiota in High-Fat Diet Induced Obese Mice
by Hui Xia, Beijia Zhou, Jing Sui, Wenqing Ma, Shaokang Wang, Ligang Yang and Guiju Sun
Int. J. Environ. Res. Public Health 2022, 19(19), 12093; https://doi.org/10.3390/ijerph191912093 - 24 Sep 2022
Cited by 28 | Viewed by 4036
Abstract
Bioactive compounds provide new insights into the prevention and treatment of obesity. Lycium barbarum polysaccharide (LBP), a biological macromolecule extracted from Goji berry, has displayed potential for regulating lipid metabolism. However, the relationship between gut microbiota regulation and lipid metabolism is not entirely [...] Read more.
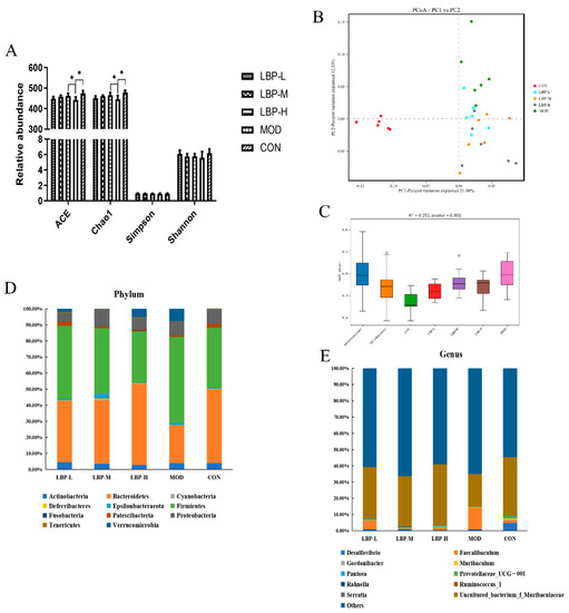
Bioactive compounds provide new insights into the prevention and treatment of obesity. Lycium barbarum polysaccharide (LBP), a biological macromolecule extracted from Goji berry, has displayed potential for regulating lipid metabolism. However, the relationship between gut microbiota regulation and lipid metabolism is not entirely clear. In the present study, 50, 100, and 150 mg/kg LBP were intragastrically administered to C57BL/6J male mice fed with a high-fat diet simultaneously lasting for twelve weeks. The results showed that 150 mg/kg LBP showed significant results and all doses of LBP feeding (50, 100, 150 mg/kg) remarkably decreased both serum and liver total cholesterol (TC) and triglyceride (TG) levels. Treatment of 150 mg/kg LBP seems to be more effective in weight loss, lowering free fatty acid (FFA) levels in serum and liver tissues of mice. LBP feeding increased the gene expression of adiponectin and decreased the gene expression of peroxisome proliferator-activated receptor γ, Cluster of Differentiation 36, acetyl-coA carboxylase, and fatty acid synthase in a dose-dependent manner. In addition, the 16s rDNA Sequencing analysis showed that 150 mg/kg LBP feeding may significantly increase the richness of gut microbiota by up-regulation of the ACE and Chao1 index and altered β-diversity among groups. Treatment of 150 mg/kg LBP feeding significantly regulated the microbial distribution by decreasing the relative abundance of Firmicutes and increasing the relative abundance of Bacteroidetes at the phylum level. Furthermore, the relative abundance of Faecalibaculum, Pantoea, and uncultured_bacterium_f_Muribaculaceae at the genus level was significantly affected by LBP feeding. A significant correlation was observed between body weight, TC, TG, FFA and bile acid and phyla at the genus level. The above results indicate that LBP plays a vital role in preventing obesity by co-regulating lipid metabolism and gut microbiota, but its effects vary with the dose. Full article
Show Figures

Figure 1

41 pages, 4964 KB  
Review
Lycium Genus Polysaccharide: An Overview of its Extraction, Structures, Pharmacological Activities and Biological Applications
by Bo Wang, Lu Han, Jun-Mei Liu, Jin Zhang, Wen Wang, Bing-Ge Li, Cai-Xia Dong and Chang-Cai Bai
Separations 2022, 9(8), 197; https://doi.org/10.3390/separations9080197 - 30 Jul 2022
Cited by 20 | Viewed by 6765
Abstract
Polysaccharide is considered to be the main active ingredient of the genus Lycium L., which is taken from the dried fruit of the famous Chinese herbal medicine and precious tonic known as wolfberry. Traditional uses include nourishing the liver and kidney and improving [...] Read more.
Polysaccharide is considered to be the main active ingredient of the genus Lycium L., which is taken from the dried fruit of the famous Chinese herbal medicine and precious tonic known as wolfberry. Traditional uses include nourishing the liver and kidney and improving eyesight, with widespread use in the clinical practice of traditional Chinese medicine. Many studies have focused on the isolation and identification of the genus Lycium L. polysaccharide and its biological activities. However, the variety of raw materials and the mechanisms of polysaccharides differ. After extraction, the structure and biological activity of the obtained polysaccharides also differ. To date, approximately 58 kinds of polysaccharides have been isolated and purified from the Lycium genus, including water-soluble polysaccharides; homogeneous polysaccharides; pectin polysaccharides; acidic heteropolysaccharides; and arabinogalactans, which are composed of arabinose, glucosamine, galactose, glucose, xylose, mannose, fructose, ribose, galacturonic acid, and glucuronic acid. Pharmacological studies have shown that LBPs exhibit a variety of important biological activities, such as protection of nerves; promotion of reproduction; and anti-inflammatory, hepatoprotective, hypoglycemic, and eyesight-improving activities. The aim this paper is to summarize previous and current references to the isolation process, structural characteristics, and biological activities of the genus Lycium L. polysaccharide. This review will provide a useful reference for further research and application of the genus Lycium L. polysaccharide in the field of functional food and medicine. Full article
Show Figures

Graphical abstract

17 pages, 1641 KB  
Article
Multi-Targeted Metabolic Profiling of Carotenoids, Phenolic Compounds and Primary Metabolites in Goji (Lycium spp.) Berry and Tomato (Solanum lycopersicum) Reveals Inter and Intra Genus Biomarkers
by Doriane Dumont, Giorgia Danielato, Annie Chastellier, Laurence Hibrand Saint Oyant, Anne-Laure Fanciullino and Raphaël Lugan
Metabolites 2020, 10(10), 422; https://doi.org/10.3390/metabo10100422 - 21 Oct 2020
Cited by 28 | Viewed by 4342
Abstract
Metabolic profile is a key component of fruit quality, which is a challenge to study due to great compound diversity, especially in species with high nutritional value. This study presents optimized analytical methods for metabolic profiling in the fruits of three Solanaceae species: [...] Read more.
Metabolic profile is a key component of fruit quality, which is a challenge to study due to great compound diversity, especially in species with high nutritional value. This study presents optimized analytical methods for metabolic profiling in the fruits of three Solanaceae species: Lycium barbarum, Lycium chinense and Solanumlycopersicum. It includes the most important chemical classes involved in nutrition and taste, i.e., carotenoids, phenolic compounds and primary compounds. Emphasis has been placed on the systematic achievement of good extraction yields, sample stability, and high response linearity using common LC-ESI-TQ-MS and GC-EI-MS apparatuses. A set of 13 carotenoids, 46 phenolic compounds and 67 primary compounds were profiled in fruit samples. Chemometrics revealed metabolic markers discriminating Lycium and Solanum fruits but also Lycium barbarum and Lycium chinense fruits and the effect of the crop environment. Typical tomato markers were found to be lycopene, carotene, glutamate and GABA, while lycibarbarphenylpropanoids and zeaxanthin esters characterized goji (Lycium spp.) fruits. Among the compounds discriminating the Lycium species, reported here for the first time to our knowledge, chlorogenic acids, asparagine and quinic acid were more abundant in Lycium chinense, whereas Lycium barbarum accumulated more lycibarbarphenylpropanoids A-B, coumaric acid, fructose and glucose. Full article
(This article belongs to the Section Metabolomic Profiling Technology)
Show Figures

Figure 1

33 pages, 9965 KB  
Review
Systematic Review of Chemical Constituents in the Genus Lycium (Solanaceae)
by Dan Qian, Yaxing Zhao, Guang Yang and Luqi Huang
Molecules 2017, 22(6), 911; https://doi.org/10.3390/molecules22060911 - 8 Jun 2017
Cited by 174 | Viewed by 13716
Abstract
The Lycium genus is widely used as a traditional Chinese medicine and functional food. Many of the chemical constituents of the genus Lycium were reported previously. In this review, in addition to the polysaccharides, we have enumerated 355 chemical constituents and nutrients, including [...] Read more.
The Lycium genus is widely used as a traditional Chinese medicine and functional food. Many of the chemical constituents of the genus Lycium were reported previously. In this review, in addition to the polysaccharides, we have enumerated 355 chemical constituents and nutrients, including 22 glycerogalactolipids, 29 phenylpropanoids, 10 coumarins, 13 lignans, 32 flavonoids, 37 amides, 72 alkaloids, four anthraquinones, 32 organic acids, 39 terpenoids, 57 sterols, steroids, and their derivatives, five peptides and three other constituents. This comprehensive study could lay the foundation for further research on the Lycium genus. Full article
Show Figures

Figure 1

46 pages, 5625 KB  
Article
Biodiversity of Food Species of the Solanaceae Family: A Preliminary Taxonomic Inventory of Subfamily Solanoideae
by John Samuels
Resources 2015, 4(2), 277-322; https://doi.org/10.3390/resources4020277 - 12 May 2015
Cited by 77 | Viewed by 30817
Abstract
Over the last fifty years there has been a continual reduction in horticultural and agricultural biodiversity of nutritionally important plants, including those of the Solanaceae family. To add to this, the broad range of traditional crops, previously grown on a sustainable scale in [...] Read more.
Over the last fifty years there has been a continual reduction in horticultural and agricultural biodiversity of nutritionally important plants, including those of the Solanaceae family. To add to this, the broad range of traditional crops, previously grown on a sustainable scale in some parts of the world, has been replaced by a narrow range of major crops grown as large-scale monocultures. In order to counteract this trend, and to help maintain a broad wealth of genetic resources, conservation is essential. This, in turn, helps to safeguard food security. A taxonomic inventory, covering the diversity of species in a plant group, is an important first step in conservation. The Solanaceae is one of the major plant families providing food species. A survey of the biodiversity, ethnobotany and taxonomy of subfamily Solanoideae was undertaken and is presented here as an inventory of food species. Fifteen genera provide species that are utilised for food across the world. Of these, only four genera contain economically significant cultivated food cropspecies. The majority of these are in the genus Solanum, whilst Capsicum, Physalis and Lycium contribute the remainder of cultivated crop species. These genera and others also comprise species that are semi-cultivated, tolerated as useful weeds, or gathered from the wild. Full article
Show Figures

Figure 1

Back to TopTop