Sign in to use this feature.

Years

Between: -

Subjects

remove_circle_outline
remove_circle_outline
remove_circle_outline
remove_circle_outline
remove_circle_outline
remove_circle_outline
remove_circle_outline

Journals

Article Types

Countries / Regions

Search Results (14)

Search Parameters:
Keywords = Listen Before Talk (LBT)

Order results
Result details
Results per page
Select all
Export citation of selected articles as:
31 pages, 11829 KB  
Article
Gateway-Free LoRa Mesh on ESP32: Design, Self-Healing Mechanisms, and Empirical Performance
by Danilo Arregui Almeida, Juan Chafla Altamirano, Milton Román Cañizares, Pablo Palacios Játiva, Javier Guaña-Moya and Iván Sánchez
Sensors 2025, 25(19), 6036; https://doi.org/10.3390/s25196036 - 1 Oct 2025
Viewed by 3045
Abstract
LoRa is a long-range, low-power wireless communication technology widely used in Internet of Things (IoT) applications. However, its conventional implementation through Long Range Wide Area Network (LoRaWAN) presents operational constraints due to its centralized topology and reliance on gateways. To overcome these limitations, [...] Read more.
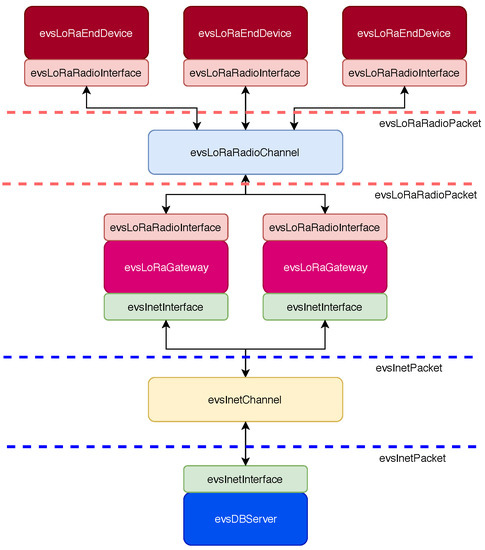
LoRa is a long-range, low-power wireless communication technology widely used in Internet of Things (IoT) applications. However, its conventional implementation through Long Range Wide Area Network (LoRaWAN) presents operational constraints due to its centralized topology and reliance on gateways. To overcome these limitations, this work designs and validates a gateway-free mesh communication system that operates directly on commercially available commodity microcontrollers, implementing lightweight self-healing mechanisms suitable for resource-constrained devices. The system, based on ESP32 microcontrollers and LoRa modulation, adopts a mesh topology with custom mechanisms including neighbor-based routing, hop-by-hop acknowledgments (ACKs), and controlled retransmissions. Reliability is achieved through hop-by-hop acknowledgments, listen-before-talk (LBT) channel access, and duplicate suppression using alternate link triggering (ALT). A modular prototype was developed and tested under three scenarios such as ideal conditions, intermediate node failure, and extended urban deployment. Results showed robust performance, achieving a Packet Delivery Ratio (PDR), the percentage of successfully delivered DATA packets over those sent, of up to 95% in controlled environments and 75% under urban conditions. In the failure scenario, an average Packet Recovery Ratio (PRR), the proportion of lost packets successfully recovered through retransmissions, of 88.33% was achieved, validating the system’s self-healing capabilities. Each scenario was executed in five independent runs, with values calculated for both traffic directions and averaged. These findings confirm that a compact and fault-tolerant LoRa mesh network, operating without gateways, can be effectively implemented on commodity ESP32-S3 + SX1262 hardware. Full article
Show Figures

Figure 1

19 pages, 492 KB  
Article
A Channel Measurement-Based Listen-Before-Talk Algorithm for LTE-LAA and WLAN Coexistence
by Mun-Suk Kim
Electronics 2025, 14(1), 37; https://doi.org/10.3390/electronics14010037 - 26 Dec 2024
Viewed by 1187
Abstract
To support the coexistence of long-term evolution (LTE)-license-assisted access (LAA) and wireless local area network (WLAN) in unlicensed bands, the load-based listen-before-talk (LB-LBT) scheme has been developed, incorporating channel sensing and backoff functions similar to those used in WLAN. In the LB-LBT scheme, [...] Read more.
To support the coexistence of long-term evolution (LTE)-license-assisted access (LAA) and wireless local area network (WLAN) in unlicensed bands, the load-based listen-before-talk (LB-LBT) scheme has been developed, incorporating channel sensing and backoff functions similar to those used in WLAN. In the LB-LBT scheme, the contention window size and clear channel assessment (CCA) threshold of the LTE-LAA eNodeB (eNB) significantly influences its transmission probability and the interference caused by concurrent WLAN transmissions outside the CCA range. However, most existing LB-LBT schemes use fixed contention window sizes and CCA thresholds, irrespective of the channel congestion status. To address this limitation, in this paper, we propose a channel measurement-based LBT (CM-LBT) scheme to enhance overall system throughput while ensuring fairness between LTE-LAA and WLAN systems. Our proposed CM-LBT scheme adaptively adjusts the contention window size and CCA threshold of LTE-LAA eNB in the LB-LBT scheme, according to the current channel access activities of LTE-LAA and WLAN systems. Through simulations, we evaluate the performance of our proposed CM-LBT scheme against existing LBT schemes by assessing the throughput of LTE-LAA and WLAN systems, as well as the fairness between them, using a reward function. Full article
(This article belongs to the Special Issue Digital Signal Processing and Wireless Communication)
Show Figures

Figure 1

22 pages, 893 KB  
Article
Unlicensed Spectrum Access and Performance Analysis for NR-U/WiGig Coexistence in UAV Communication Systems
by Zhenzhen Hu, Yong Xu, Yonghong Deng and Zhongpei Zhang
Drones 2024, 8(9), 439; https://doi.org/10.3390/drones8090439 - 28 Aug 2024
Viewed by 2230
Abstract
Unmanned aerial vehicles (UAVs) are extensively employed in pursuit, rescue missions, and agricultural applications. These operations necessitate substantial data and video transmission, requiring significant spectral resources. The unlicensed millimeter wave (mmWave) spectrum, especially in the 60 GHz frequency band, offers promising potential for [...] Read more.
Unmanned aerial vehicles (UAVs) are extensively employed in pursuit, rescue missions, and agricultural applications. These operations necessitate substantial data and video transmission, requiring significant spectral resources. The unlicensed millimeter wave (mmWave) spectrum, especially in the 60 GHz frequency band, offers promising potential for UAV communications. However, WiGig users are the incumbent users of the 60 GHz unlicensed spectrum. Therefore, to ensure fair coexistence between UAV-based new radio-unlicensed (NR-U) users and WiGig users, unlicensed spectrum-sharing strategies need to be meticulously designed. Due to the beam directionality of the NR-U system, traditional listen-before-talk (LBT) spectrum sensing strategies are no longer effective in NR-U/WiGig systems. To address this, we propose a new cooperative unlicensed spectrum sensing strategy based on mmWave beamforming direction. In this strategy, UAV and WiGig users cooperatively sense the unlicensed spectrum and jointly decide on the access strategy. Our analysis shows that the proposed strategy effectively resolves the hidden and exposed node problems associated with traditional LBT strategies. Furthermore, we consider the sensitivity of mmWave to obstacles and analyze the effects of these obstacles on the spectrum-sharing sensing scheme. We examine the unlicensed spectrum access probability and network throughput under blockage scenarios. Simulation results indicate that although obstacles can attenuate the signal, they positively impact unlicensed spectrum sensing. The presence of obstacles can increase spectrum access probability by about 60% and improve system capacity by about 70%. Full article
Show Figures

Figure 1

20 pages, 1029 KB  
Article
Channel Access in Wireless Smart Grid Networks Operating under ETSI Frame-Based Equipment Rules
by Marcin Karcz and Szymon Szott
Energies 2024, 17(1), 153; https://doi.org/10.3390/en17010153 - 27 Dec 2023
Viewed by 1759
Abstract
Smart grid operators seeking to extend their wireless network capacity can use unlicensed bands. However, devices in these shared bands must follow rules such as Listen Before Talk (LBT), standardized by ETSI. In this paper, we focus on the performance of the frame-based [...] Read more.
Smart grid operators seeking to extend their wireless network capacity can use unlicensed bands. However, devices in these shared bands must follow rules such as Listen Before Talk (LBT), standardized by ETSI. In this paper, we focus on the performance of the frame-based equipment (FBE) version of LBT channel access. We design, implement, and validate a fully functional FBE channel access simulator. Next, we conduct an extensive performance analysis of the FBE variants encountered in the literature, focusing on channel efficiency and fairness in upper-bound and coexistence scenarios. Our study leads to several conclusions about the operation of FBE-based devices, including the need for proper configuration of channel access parameters to ensure fairness and optimal performance. We also observe generally poor coexistence among FBE variants: the highest Jain’s fairness index was only 0.88, with an average normalized channel efficiency of 0.76. Therefore, we identify several open research areas in the field, such as the need for further development of parameter adaptation algorithms, the deployment of an external controller to update channel access parameters, and new FBE designs with better coexistence qualities. Full article
(This article belongs to the Special Issue ICT in Smart Grids)
Show Figures

Figure 1

18 pages, 712 KB  
Article
On the Benefits of Listen before Talk Scheme for NB-Fi Networks
by Irina Pavlova, Dmitry Bankov, Evgeny Khorov and Andrey Lyakhov
Sensors 2023, 23(22), 9054; https://doi.org/10.3390/s23229054 - 8 Nov 2023
Cited by 1 | Viewed by 1955
Abstract
NB-Fi (Narrow Band Fidelity) is a promising protocol for low-power wide-area networks. NB-Fi networks use license-exempt Industrial, Scientific, and Medical (ISM) bands and, thus, NB-Fi devices can work in two modes: with and without Listen Before Talk (LBT). This paper compares these modes [...] Read more.
NB-Fi (Narrow Band Fidelity) is a promising protocol for low-power wide-area networks. NB-Fi networks use license-exempt Industrial, Scientific, and Medical (ISM) bands and, thus, NB-Fi devices can work in two modes: with and without Listen Before Talk (LBT). This paper compares these modes with different implementations of LBT in terms of packet loss rate (PLR), delay, energy consumption, and throughput. Interestingly, in some scenarios, the results contradict expectations from the classic papers on channel access because of the peculiarities of the NB-Fi technology. These contradictions are explained in the paper. The results show that LBT can significantly improve all the considered performance indicators when the network load exceeds 40 packets per second. With extensive simulation, we show that in a small NB-Fi network, the optimal PLR, delay, and energy consumption are obtained with the implementation of LBT that corresponds to non-persistent CSMA. In a large NB-Fi network, where some devices can be hidden from others, the best strategy to improve PLR, delay, throughput, and energy consumption is to use the implementation of LBT that corresponds to p-persistent CSMA. Full article
(This article belongs to the Section Internet of Things)
Show Figures

Figure 1

22 pages, 1239 KB  
Article
Combined Use of LoRaWAN Medium Access Control Protocols for IoT Applications
by Luca Leonardi, Lucia Lo Bello, Gaetano Patti, Alessio Pirri and Mattia Pirri
Appl. Sci. 2023, 13(4), 2341; https://doi.org/10.3390/app13042341 - 11 Feb 2023
Cited by 9 | Viewed by 4070
Abstract
The low power wide area networks (LPWANs) based on the LoRaWAN standard are suitable for Internet of Things (IoT) applications that involve a large number of low-power devices distributed over large areas. The LoRaWAN standard imposes some limitations on end-device configuration, such as [...] Read more.
The low power wide area networks (LPWANs) based on the LoRaWAN standard are suitable for Internet of Things (IoT) applications that involve a large number of low-power devices distributed over large areas. The LoRaWAN standard imposes some limitations on end-device configuration, such as the medium access strategies to be adopted, which depend on the region in which the network operates. In particular, in Europe, according to the ETSI regulations, a LoRaWAN end-device can use either a pure ALOHA medium access control (MAC) protocol or a polite medium access technique based on Listen Before Talk (LBT) Adaptive Frequency Agility (AFA). The aim of this work is to investigate the combined use of the two MAC protocols in the same LoRaWAN network. In particular, the work presents a simulative assessment of a LoRaWAN network that combines the use of Pure ALOHA and LBT AFA in realistic scenarios, under different workloads, when they work in compliance with the ETSI regulations. The work provides quantitative information that can help the network designer choose which protocol is more suitable for achieving the desired performance. Full article
(This article belongs to the Special Issue Signal Processing and Communication for Wireless Sensor Network)
Show Figures

Figure 1

22 pages, 1582 KB  
Article
Simulative Assessment of the Listen before Talk Adaptive Frequency Agility Medium Access Control Protocol for LoRaWAN Networks in IoT Scenarios
by Luca Leonardi, Lucia Lo Bello, Gaetano Patti, Alessio Pirri and Mattia Pirri
Appl. Syst. Innov. 2023, 6(1), 16; https://doi.org/10.3390/asi6010016 - 22 Jan 2023
Cited by 4 | Viewed by 3459
Abstract
The work presents an extensive simulative assessment of a LoRaWAN network that adopts the Listen Before Talk (LBT) Adaptive Frequency Agility (AFA) channel access technique in compliance with the ETSI regulations. The paper presents the results obtained in several scenarios with a different [...] Read more.
The work presents an extensive simulative assessment of a LoRaWAN network that adopts the Listen Before Talk (LBT) Adaptive Frequency Agility (AFA) channel access technique in compliance with the ETSI regulations. The paper presents the results obtained in several scenarios with a different number of nodes and different configurations of the LoRaWAN Medium Access Control (MAC) parameters. The aim of the paper is to give insights about the performance achievable by changing the configuration parameters. For example, in all the scenarios considered in this work, once the number of nodes is fixed, the impact on the message loss ratio of the considered MAC parameters is always lower than 7%. Conversely, the impact of such parameters on the end-to-end delay is much more significant. The methodology of this assessment is of general validity and can be exploited by the network designer during the network configuration phase to obtain the most suitable combination of the MAC parameters for the network under consideration, based on the number of nodes and the application requirements. Full article
Show Figures

Figure 1

20 pages, 1410 KB  
Article
LBTM: Listen-before-Talk Protocol for Multiclass UHF RFID Networks
by Pablo López-Matencio, Javier Vales-Alonso and Juan J. Alcaraz
Sensors 2020, 20(8), 2313; https://doi.org/10.3390/s20082313 - 18 Apr 2020
Cited by 3 | Viewed by 5178
Abstract
Radio Frequency Identification (RFID) is considered one of the pioneering technologies of the Internet of Things (IoT). It allows to bind physical environments to information processing systems, adding new capabilities like automatic inventorying, location, or sensing with batteryless tags. Indeed, many data flows [...] Read more.
Radio Frequency Identification (RFID) is considered one of the pioneering technologies of the Internet of Things (IoT). It allows to bind physical environments to information processing systems, adding new capabilities like automatic inventorying, location, or sensing with batteryless tags. Indeed, many data flows of physical objects can be tracked using this technology, and it is common to find heterogeneous traffics present in the same facility, each managed by different sets of readers. For example, in a grocery store, typically we have two kinds of readers: those carrying out a continuous inventory, whose goal is knowing the contents of the shelves as accurately as possible; and a set of checking-out readers at exit gates for the billing process that has to minimize the waiting time of customers. Another example of multiclass traffic is a hospital, where new families of sensing tags allow staff to wirelessly monitor patients—which obviously must be done as a priority—and coexist with other readers aimed at precisely knowing the location of equipment or drugs. Even with the same goal, there could be readers requiring different setups, for example in the hospital case, readers located at doors for inventorying purposes have a short time available to identify passing-by objects or people, and thus they have to work with a higher priority than regular readers performing inventorying tasks. In this work, we investigate a modification of the standard listen-before-talk (LBT) protocol for RFID networks which can support this kind of multipriority environment, by offering different qualities of service to each traffic. Results demonstrate that by tuning the protocol setup, it is possible to establish a trade-off between the performance of each traffic. This is shown for the two cited examples, the grocery shop and the hospital, using a simulation tool allowing us to implement a full-scale RFID model. In addition, we present a greedy mechanism for online reader setup. Instead of selecting offline a hard priority level, this greedy algorithm is able to adapt the priority to achieve the required quality-of-service (QoS) level. Full article
Show Figures

Figure 1

15 pages, 440 KB  
Article
Comparative Assessment of the LoRaWAN Medium Access Control Protocols for IoT: Does Listen before Talk Perform Better than ALOHA?
by Luca Leonardi, Lucia Lo Bello, Filippo Battaglia and Gaetano Patti
Electronics 2020, 9(4), 553; https://doi.org/10.3390/electronics9040553 - 26 Mar 2020
Cited by 43 | Viewed by 5507
Abstract
Low-Power Wide-Area Networks (LPWANs) are emerging as appealing solutions for several Internet of Things (IoT) applications, such as healthcare, smart cities and Industry 4.0, thanks to their ease of deployment, low energy consumption and large coverage range. LoRaWAN is one of the most [...] Read more.
Low-Power Wide-Area Networks (LPWANs) are emerging as appealing solutions for several Internet of Things (IoT) applications, such as healthcare, smart cities and Industry 4.0, thanks to their ease of deployment, low energy consumption and large coverage range. LoRaWAN is one of the most successful LPWAN standards, as it supports robust long-distance communications using low-cost devices. To comply with the ETSI regulations, LoRaWAN can adopt as medium access control (MAC) layer either a pure ALOHA approach with duty-cycle limitations or a polite spectrum access technique, such as Listen Before Talk (LBT). The two approaches have their pros and cons that need to be carefully evaluated. The studies in the literature that so far have addressed an evaluation of MAC protocols for LoRaWAN refer to a previous and now obsolete version of the ETSI regulations, therefore they do not take into account the current limits on the timing parameters for polite spectrum access, such as that maximum time an end-node is allowed to be transmitting per hour. For this reason, the contribution of this work is two-fold. First, the paper discusses the restrictions that the current ETSI regulations impose on some timing parameters of the two kinds of MAC protocols for LoRaWAN. Second, the paper provides comparative performance assessments of the two protocols through simulations in realistic scenarios under different workload conditions. Full article
(This article belongs to the Special Issue Emerging Trends in Industrial Communication)
Show Figures

Figure 1

14 pages, 2877 KB  
Article
Implementation of the Listen-Before-Talk Mode for SeaSonde High-Frequency Ocean Radars
by Simone Cosoli
J. Mar. Sci. Eng. 2020, 8(1), 57; https://doi.org/10.3390/jmse8010057 - 19 Jan 2020
Cited by 7 | Viewed by 3454
Abstract
The International Telecommunication Union (ITU) Resolution 612, in combination with Report ITU-R M2.234 (11/2011) and Recommendation ITU-R M.1874-1 (02/2013), regulates the use of the radiolocation services between 3 and 50 MHz to support high frequency oceanographic radar (HFR) operations. The operational frame for [...] Read more.
The International Telecommunication Union (ITU) Resolution 612, in combination with Report ITU-R M2.234 (11/2011) and Recommendation ITU-R M.1874-1 (02/2013), regulates the use of the radiolocation services between 3 and 50 MHz to support high frequency oceanographic radar (HFR) operations. The operational frame for HFR systems include: band sharing capabilities, such as synchronization of the signal modulation; pulse shaping and multiple levels of filtering, to reduce out-of-band interferences; low radiated power; directional transmission antenna, to reduce emission over land. Resolution 612 also aims at reducing the use of spectral bands, either through the application of existing band-sharing capabilities, the reduction of the spectral leakage to neighboring frequency bands, or the development and implementation of listen-before-talk (LBT) capabilities. While the LBT mode is operational and commonly used at several phased-array HFR installations, the implementation to commercial direction-finding systems does not appear to be available yet. In this paper, a proof-of-concept is provided for the implementation of the LBT mode for commercial SeaSonde HFRs deployed in Australia, with potential for applications in other networks and installations elsewhere. Potential critical aspects for systems operated under this configuration are also pointed out. Both the receiver and the transmitter antennas may lose efficiency if the frequency offset from the resonant frequency or calibration pattern are too large. Radial resolution clearly degrades when a dynamical adaptation of the bandwidth is performed, which results in non-homogeneous spatial resolution and reduction of the quality of the data. A recommendation would be to perform the LBT-adapt scans after a full measurement cycle (1-h or 3-h, depending on the system configuration) is concluded. Mutual cross-interference from clock offsets between two HFR systems may bias the frequency scans when the site computers controlling data acquisitions are not properly time-synchronized. Full article
(This article belongs to the Special Issue Radar Technology for Coastal Areas and Open Sea Monitoring)
Show Figures

Figure 1

28 pages, 6298 KB  
Article
An IoT Architecture for Continuous Livestock Monitoring Using LoRa LPWAN
by Lorenzo Germani, Vanni Mecarelli, Giuseppe Baruffa, Luca Rugini and Fabrizio Frescura
Electronics 2019, 8(12), 1435; https://doi.org/10.3390/electronics8121435 - 1 Dec 2019
Cited by 89 | Viewed by 9867
Abstract
The Internet of Things (IoT) architecture is quickly becoming popular even outside of its originating scenario of home automation. This paper reports the design, implementation, and performance of an IoT hardware and software architecture conceived for the continuous monitoring of livestock located in [...] Read more.
The Internet of Things (IoT) architecture is quickly becoming popular even outside of its originating scenario of home automation. This paper reports the design, implementation, and performance of an IoT hardware and software architecture conceived for the continuous monitoring of livestock located in barns and during grazing. We have adopted the LoRa low power wide area network (LPWAN) technology to cover the diverse environments, and a suitable configuration of web services to perform data storage, analysis, and visualization. Since the LoRa LPWAN (LoRaWAN) medium access control (MAC) layer does not provide a listen-before-talk (LBT) mechanism, we propose a custom MAC layer with LBT-based carrier-sense multiple access with collision avoidance (CSMA/CA). The devised system has been implemented using off-the-shelf hardware, and its performance has also been estimated with the help of a C++ event-based simulator. The preliminary results of our HW implementation on the field confirm the stability of the conceived system and its reliability. Full article
(This article belongs to the Section Networks)
Show Figures

Figure 1

32 pages, 13417 KB  
Article
Experiencing LoRa Network Establishment on a Smart Energy Campus Testbed
by Dong-Hoon Kim, Eun-Kyu Lee and Jibum Kim
Sustainability 2019, 11(7), 1917; https://doi.org/10.3390/su11071917 - 30 Mar 2019
Cited by 21 | Viewed by 7276
Abstract
The fundamental properties of long-range (LoRa) performance have been revealed by previous research, but advanced issues remain unresolved. This paper tackles three technical challenges that are confronted when establishing a LoRa network on a smart energy campus testbed in Korea. First, the communication [...] Read more.
The fundamental properties of long-range (LoRa) performance have been revealed by previous research, but advanced issues remain unresolved. This paper tackles three technical challenges that are confronted when establishing a LoRa network on a smart energy campus testbed in Korea. First, the communication range of LoRa in a combined indoor and outdoor environment has yet to be determined. To address this problem, this study builds a LoRa testbed from which we measure the propagation properties of radio signals in a combined environment. Then, we establish a simplified path loss model for LoRa PHY and compute the communication range. Next, national regulations enforce the use of the Listen-Before-Talk (LBT) scheduling scheme, but its performance has never been examined. This paper enumerates the impacts of LBT, threshold values, back-off algorithms, and application parameters on LoRa Medium Access Control (MAC) performance. Last, the application parameters required by the smart energy scenario influence LoRa performance, but their impacts have been scarcely reported. Based on the application parameters and experimental results, this paper proposes a strategy to deploy LoRa gateway(s) and nodes on the campus. To the best of the authors’ knowledge, this is the first work that considers performance issues when establishing a LoRa network on a real-world application testbed. Full article
(This article belongs to the Special Issue Sustainable Communication Networks)
Show Figures

Figure 1

22 pages, 893 KB  
Article
Traffic Offloading in Unlicensed Spectrum for 5G Cellular Network: A Two-Layer Game Approach
by Yan Li and Shaoyi Xu
Entropy 2018, 20(2), 88; https://doi.org/10.3390/e20020088 - 28 Jan 2018
Cited by 6 | Viewed by 5015
Abstract
Licensed Assisted Access (LAA) is considered one of the latest groundbreaking innovations to provide high performance in future 5G. Coexistence schemes such as Listen Before Talk (LBT) and Carrier Sensing and Adaptive Transmission (CSAT) have been proven to be good methods to share [...] Read more.
Licensed Assisted Access (LAA) is considered one of the latest groundbreaking innovations to provide high performance in future 5G. Coexistence schemes such as Listen Before Talk (LBT) and Carrier Sensing and Adaptive Transmission (CSAT) have been proven to be good methods to share spectrums, and they are WiFi friendly. In this paper, a modified LBT-based CSAT scheme is proposed which can effectively reduce the collision at the moment when Long Term Evolution (LTE) starts to transmit data in CSAT mode. To make full use of the valuable spectrum resources, the throughput of both LAA and WiFi systems should be improved. Thus, a two-layer Coalition-Auction Game-based Transaction (CAGT) mechanism is proposed in this paper to optimize the performance of the two systems. In the first layer, a coalition among Access Points (APs) is built to balance the WiFi stations and maximize the WiFi throughput. The main idea of the devised coalition forming is to merge the light-loaded APs with heavy-loaded APs into a coalition; consequently, the data of the overloaded APs can be offloaded to the light-loaded APs. Next, an auction game between the LAA and WiFi systems is used to gain a win–win strategy, in which, LAA Base Station (BS) is the auctioneer and AP coalitions are bidders. Thus, the throughput of both systems are improved. Simulation results demonstrate that the proposed scheme in this paper can improve the performance of both two systems effectively. Full article
(This article belongs to the Special Issue Information Theory in Game Theory)
Show Figures

Figure 1

13 pages, 1752 KB  
Article
Towards Harmonious Coexistence in the Unlicensed Spectrum: Rational Cooperation of Operators
by Sunghwan Bae and Hongseok Kim
Sensors 2017, 17(10), 2432; https://doi.org/10.3390/s17102432 - 24 Oct 2017
Viewed by 5061
Abstract
5G New Radio (NR) operating in the unlicensed spectrum is accelerating the Fourth Industrial Revolution by supporting Internet of Things (IoT) networks or Industrial IoT deployments. Specifically, LTE-Advanced (LTE-A) is looking to achieve spectrum integration through coexistence with multi-radio access technology (RAT) systems [...] Read more.
5G New Radio (NR) operating in the unlicensed spectrum is accelerating the Fourth Industrial Revolution by supporting Internet of Things (IoT) networks or Industrial IoT deployments. Specifically, LTE-Advanced (LTE-A) is looking to achieve spectrum integration through coexistence with multi-radio access technology (RAT) systems in the same unlicensed bands with both licensed-assisted and stand-alone access. The listen-before-talk (LBT) mechanism is mainly considered to enable an LTE operator to protect other incumbent unlicensed systems. In this article, we investigate the behaviors of multiple LTE operators along with the deployment of WiFi networks in the unlicensed spectrum from both short- and long-term points of view. In countries without mandatory LBT requirements, we show that an LTE operator is susceptible to collusion with another LTE operator, thus exploiting scarce spectrum resources by deceiving other wireless networks into thinking that channels are always busy; hence, mandatory usage of LTE with LBT is highly recommended at national level to achieve harmonious coexistence in the unlicensed spectrum. We discuss several possible coexistence scenarios to resolve the operator’s dilemmaas well as to improve unlicensed spectrum efficiency among multi-RAT systems, which is viable in the near future. Full article
(This article belongs to the Special Issue Green Wireless Networks in 5G-inspired Applications)
Show Figures

Figure 1

Back to TopTop