Sign in to use this feature.

Years

Between: -

Subjects

remove_circle_outline
remove_circle_outline
remove_circle_outline
remove_circle_outline
remove_circle_outline

Journals

Article Types

Countries / Regions

Search Results (10)

Search Parameters:
Keywords = Lake Volta

Order results
Result details
Results per page
Select all
Export citation of selected articles as:
17 pages, 2726 KB  
Review
Rethinking Freshwater Cage Aquaculture: A Case in Ghana
by Philip Kwasi Banini, Kofi Ferni Anyan, Jacob Zornu, Mabel Ackah, David Narteh Batsa, Kwame Issifu, Abigail Amankwah, Shimaa E. Ali, Samuel Addo and Kofitsyo S. Cudjoe
Water 2024, 16(21), 3054; https://doi.org/10.3390/w16213054 - 24 Oct 2024
Cited by 6 | Viewed by 6180
Abstract
Lakes around the world, including Ghana’s Lake Volta, are facing insidious threats from pollutants due to high dependency on aquatic ecosystems. Cage aquaculture is expanding across Africa because of its potential to address food insecurity, provide livelihoods, and boost local economies. However, the [...] Read more.
Lakes around the world, including Ghana’s Lake Volta, are facing insidious threats from pollutants due to high dependency on aquatic ecosystems. Cage aquaculture is expanding across Africa because of its potential to address food insecurity, provide livelihoods, and boost local economies. However, the uncontrolled expansion of cage aquaculture can have significant negative impacts on water resources, including environmental footprints that threaten biodiversity. Given the intensification of cage aquaculture for tilapia farming on Lake Volta, we advocate for a transition to inland-integrated aquaculture systems that promote circularity. Strengthening stakeholder collaboration is essential for enhancing competence in mapping inland aquaculture areas, identifying eco-friendly alternatives and reinforcing aquaculture regulations, with particular emphasis on cage culture on Lake Volta. These strategies can reduce the pressures imposed by tilapia cage farms on the lake while promoting best management practices. Additionally, capacity building must be an ongoing process to address knowledge gaps, including the development of effective preparedness plans executed during emergencies. The ongoing pollution from illegal mining in the Black Volta River, a tributary of Lake Volta, along with endemic diseases in the lake, further compounds fish health and welfare issues. This underscores the urgent need to implement inland transition strategies to protect the lake, mitigate disease spread, and ensure safe fish food production. Full article
(This article belongs to the Special Issue Review Papers of Water, Agriculture and Aquaculture)
Show Figures

Graphical abstract

21 pages, 4331 KB  
Article
Knowledge, Attitudes, and Practices of Antibiotic Use among Small-, Medium-, and Large-Scale Fish Farmers of the Stratum II of the Volta Lake of Ghana
by Samuel O. Dandi, Emmanuel D. Abarike, Seth M. Abobi, Dzigbodi A. Doke, Jan L. Lyche, Samuel Addo, Regina E. Edziyie, Amii I. Obiakara-Amaechi, Evensen Øystein, Stephen Mutoloki and Kofitsyo S. Cudjoe
Antibiotics 2024, 13(7), 582; https://doi.org/10.3390/antibiotics13070582 - 23 Jun 2024
Cited by 7 | Viewed by 3045
Abstract
Background: Antibiotic residue in food products and the resulting antibiotic-resistant bacteria represent a significant global public health threat. The misuse of antibiotics is a primary contributor to this issue. This study investigated the knowledge, attitudes, and practices (KAP) regarding antibiotic use among cage [...] Read more.
Background: Antibiotic residue in food products and the resulting antibiotic-resistant bacteria represent a significant global public health threat. The misuse of antibiotics is a primary contributor to this issue. This study investigated the knowledge, attitudes, and practices (KAP) regarding antibiotic use among cage fish farmers on Ghana’s Volta Lake. Method: We conducted a cross-sectional survey with 91 cage fish farmers across three scales: small, medium, and large. A semi-structured questionnaire complemented by personal observations provided comprehensive data. We used several statistical methods for analysis: Pearson Chi-Square and Spearman correlation tests to examine relationships and trends among variables, logistic regression to analyze variable interactions, and Cronbach’s alpha to check internal consistency. Additionally, Kendall’s coefficient was used to rank challenges, utilizing STATA and SPSS for these calculations. Results: The survey revealed that 58.55% of cage fish farmers earn an average of 10,000 USD annually, with 35.16% having over 16 years of experience. From the survey, all sampled populations admitted to antibiotic applications in their farming operation. Knowledge of antibiotic types was mainly influenced by peers (46.15%), with tetracycline being the most recognized and used. There was a significant reliance on the empirical use of antibiotics, with 52.75% of farmers using them based on personal experience and 40.66% without a prescription. When initial treatments failed, 41.76% of the farmers would change or combine drugs. Older farmers (over 51 years) and those with tertiary education demonstrated significantly better KAP scores regarding antibiotic use. Strong correlations were also found among knowledge, attitudes, and practices in antibiotic usage. Conclusions: The findings indicate a need for improved education on antibiotic use among fish farmers to reduce misuse and enhance awareness of the potential consequences. This study provides foundational data for designing interventions to address these issues in the context of cage fish farming on Volta Lake. Full article
Show Figures

Figure 1

14 pages, 1622 KB  
Article
A Multiplexed, Tiled PCR Method for Rapid Whole-Genome Sequencing of Infectious Spleen and Kidney Necrosis Virus (ISKNV) in Tilapia
by Shayma Alathari, Dominique L. Chaput, Luis M. Bolaños, Andrew Joseph, Victoria L. N. Jackson, David Verner-Jeffreys, Richard Paley, Charles R. Tyler and Ben Temperton
Viruses 2023, 15(4), 965; https://doi.org/10.3390/v15040965 - 14 Apr 2023
Cited by 12 | Viewed by 4547 | Correction
Abstract
Tilapia farming is one of the most important sectors in aquaculture worldwide and of major importance to global food security. Infectious spleen and kidney necrosis virus (ISKNV) has been identified as an agent of high morbidity and mortality, threatening tilapia aquaculture. ISKNV was [...] Read more.
Tilapia farming is one of the most important sectors in aquaculture worldwide and of major importance to global food security. Infectious spleen and kidney necrosis virus (ISKNV) has been identified as an agent of high morbidity and mortality, threatening tilapia aquaculture. ISKNV was detected in Lake Volta, Ghana, in September 2018 and spread rapidly, with mortality rates between 60 and 90% and losses of more than 10 tonnes of fish per day. Understanding the spread and evolution of viral pathogens is important for control strategies. Here, we developed a tiled-PCR sequencing approach for the whole-genome sequencing of ISKNV, using long read sequencing to enable field-based, real-time genomic surveillance. This work represents the first use of tiled-PCR for whole genome recovery of viruses in aquaculture, with the longest genome target (>110 kb dsDNA) to date. Our protocol was applied to field samples collected from the ISKNV outbreaks from four intensive tilapia cage culture systems across Lake Volta, between October 2018 and May 2022. Despite the low mutation rate of dsDNA viruses, 20 single nucleotide polymorphisms accumulated during the sampling period. Droplet digital PCR identified a minimum requirement of template in a sample to recover 50% of an ISKNV genome at 275 femtograms (2410 viral templates per 5 µL sequencing reaction). Overall, tiled-PCR sequencing of ISKNV provides an informative tool to assist in disease control in aquaculture. Full article
(This article belongs to the Section Animal Viruses)
Show Figures

Graphical abstract

26 pages, 33093 KB  
Article
Water Storage Variation and Its Possible Causes Detected by GRACE in the Volta River Basin
by Randal D. Djessou, Xiaoyun Wan, Shuang Yi, Richard F. Annan, Xiaoli Su and Sijia Wang
Remote Sens. 2022, 14(21), 5319; https://doi.org/10.3390/rs14215319 - 24 Oct 2022
Cited by 5 | Viewed by 3412
Abstract
This study applies Gravity Recovery and Climate Experiment (GRACE) data and the WaterGAP (Water Global Analysis and Prognosis) Global Hydrology Model (WGHM) to investigate the influence of the Bui reservoir operation on water storage variation within the Volta River Basin (VRB). Variation in [...] Read more.
This study applies Gravity Recovery and Climate Experiment (GRACE) data and the WaterGAP (Water Global Analysis and Prognosis) Global Hydrology Model (WGHM) to investigate the influence of the Bui reservoir operation on water storage variation within the Volta River Basin (VRB). Variation in groundwater storage anomalies (GWSA) was estimated by combining GRACE-derived terrestrial water storage anomalies (TWSA), radar altimetry records, imagery-derived reservoir (Lake Volta and Bui) surface water storage anomalies (SWSA), and Global Land Data Assimilation System (GLDAS)-simulated soil moisture storage anomalies (SMSA) from 2002 to 2016. Results showed that TWSA increased (1.30 ± 0.23 cm/year) and decreased (−0.82 ± 0.27 cm/year) during 2002–2011 and 2011–2016, respectively, within VRB, matching previous TWSA investigations in this area. It revealed that the multi-year averages of monthly GRACE-derived TWSA changes in 2011–2016 displayed an overall increasing trend, indicating storage increase in regional hydrology; while the Lake Volta water storage changes decreased. The GRACE-minus-WGHM residuals display an increasing trend in VRB water storage during the Bui reservoir impoundment during 2011–2016. The observed trend compares well with the estimated Bui reservoir SWSA, indicating that GRACE solutions can retrieve the true amplitude of large mass changes happening in a concentrated area, though Bui reservoir is much smaller than the resolution of GRACE global solutions. It also revealed that GWSA were almost stable from 2002 to 2006, before increasing and decreasing during 2006–2011 and 2012–2016 with rates of 2.67 ± 0.34 cm/year and −1.80 ± 0.32 cm/year, respectively. The observed trends in the GRACE-derived TWSA and GWSA changes are generally attributed to the hydro-meteorological conditions. This study shows that the effects of strong El-Niño Southern Oscillation events on the GWSA interannual variability within the VRB is short-term, with a lag of 6 months. This study specifically showed that the Bui reservoir operation significantly affects the TWSA changes and provides knowledge on groundwater storage changes within the VRB. Full article
(This article belongs to the Special Issue GRACE for Earth System Mass Change: Monitoring and Measurement)
Show Figures

Graphical abstract

3 pages, 1280 KB  
Correction
Correction: Gharehchahi, S.; James, W.H.M.; Bhardwaj, A.; Jensen, J.L.R.; Sam, L.; Ballinger, T.J.; Butler, D.R. Glacier Ice Thickness Estimation and Future Lake Formation in Swiss Southwestern Alps—The Upper Rhône Catchment: A VOLTA Application. Remote Sens. 2020, 12, 3443
by Saeideh Gharehchahi, William H. M. James, Anshuman Bhardwaj, Jennifer L. R. Jensen, Lydia Sam, Thomas J. Ballinger and David R. Butler
Remote Sens. 2020, 12(22), 3709; https://doi.org/10.3390/rs12223709 - 12 Nov 2020
Cited by 1 | Viewed by 2287
Abstract
The authors wish to make the following corrections to this paper [...] Full article
Show Figures

Figure 1

28 pages, 29388 KB  
Article
Glacier Ice Thickness Estimation and Future Lake Formation in Swiss Southwestern Alps—The Upper Rhône Catchment: A VOLTA Application
by Saeideh Gharehchahi, William H. M. James, Anshuman Bhardwaj, Jennifer L. R. Jensen, Lydia Sam, Thomas J. Ballinger and David R. Butler
Remote Sens. 2020, 12(20), 3443; https://doi.org/10.3390/rs12203443 - 20 Oct 2020
Cited by 19 | Viewed by 9023 | Correction
Abstract
Glacial lake formations are currently being observed in the majority of glacierized mountains in the world. Given the ongoing climate change and population increase, studying glacier ice thickness and bed topography is a necessity for understanding the erosive power of glacier activity in [...] Read more.
Glacial lake formations are currently being observed in the majority of glacierized mountains in the world. Given the ongoing climate change and population increase, studying glacier ice thickness and bed topography is a necessity for understanding the erosive power of glacier activity in the past and lake formation in the future. This study uses the available information to predict potential sites for future lake formation in the Upper Rhône catchment located in the Southwestern Swiss Alps. The study integrates the latest available glacier outlines and high-quality digital elevation models (DEMs) into the Volume and Topography Automation (VOLTA) model to estimate ice thickness within the extent of the glaciers. Unlike the previous ice thickness models, VOLTA calculates ice thickness distribution based on automatically-derived centerlines, while optimizing the model by including the valley side drag parameter in the force equation. In this study, a total ice volume of 37.17 ± 12.26 km3 (1σ) was estimated for the Upper Rhône catchment. The comparison of VOLTA performance indicates a stronger relationship between measured and predicted bedrock, confirming the less variability in VOLTA’s results (r2 ≈ 0.92) than Glacier Bed Topography (GlabTop) (r2 ≈ 0.82). Overall, the mean percentage of ice thickness error for all measured profiles in the Upper Rhône catchment is around ±22%, of which 28 out of 42 glaciers are underestimated. By incorporating the vertical accuracy of free-ice DEM, we could identify 171 overdeepenings. Among them, 100 sites have a high potential for future lake formation based on four morphological criteria. The visual evaluation of deglaciated areas also supports the robustness of the presented methodology, as 11 water bodies were already formed within the predicted overdeepenings. In the wake of changing global climate, such results highlight the importance of combined datasets and parameters for projecting the future glacial landscapes. The timely information on future glacial lake formation can equip planners with essential knowledge, not only for managing water resources and hazards, but also for understanding glacier dynamics, catchment ecology, and landscape evolution of high-mountain regions. Full article
(This article belongs to the Special Issue Applications of Remote Sensing in Glaciology)
Show Figures

Graphical abstract

29 pages, 9097 KB  
Article
Structure and Sequence of the Sex Determining Locus in Two Wild Populations of Nile Tilapia
by Cécile Triay, Matthew A. Conte, Jean-François Baroiller, Etienne Bezault, Frances E. Clark, David J. Penman, Thomas D. Kocher and Helena D’Cotta
Genes 2020, 11(9), 1017; https://doi.org/10.3390/genes11091017 - 29 Aug 2020
Cited by 24 | Viewed by 4985
Abstract
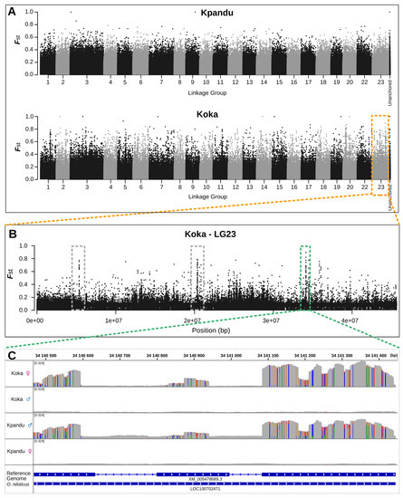
In domesticated strains of the Nile tilapia, phenotypic sex has been linked to genetic variants on linkage groups 1, 20 and 23. This diversity of sex-loci might reflect a naturally polymorphic sex determination system in Nile tilapia, or it might be an artefact [...] Read more.
In domesticated strains of the Nile tilapia, phenotypic sex has been linked to genetic variants on linkage groups 1, 20 and 23. This diversity of sex-loci might reflect a naturally polymorphic sex determination system in Nile tilapia, or it might be an artefact arising from the process of domestication. Here, we searched for sex-determiners in wild populations from Kpandu, Lake Volta (Ghana-West Africa), and from Lake Koka (Ethiopia-East Africa) that have not been subjected to any genetic manipulation. We analysed lab-reared families using double-digest Restriction Associated DNA sequencing (ddRAD) and analysed wild-caught males and females with pooled whole-genome sequencing (WGS). Strong sex-linked signals were found on LG23 in both populations, and sex-linked signals with LG3 were observed in Kpandu samples. WGS uncovered blocks of high sequence coverage, suggesting the presence of B chromosomes. We confirmed the existence of a tandem amh duplication in LG23 in both populations and determined its breakpoints between the oaz1 and dot1l genes. We found two common deletions of ~5 kb in males and confirmed the presence of both amhY and amh∆Y genes. Males from Lake Koka lack both the previously reported 234 bp deletion and the 5 bp frameshift-insertion that creates a premature stop codon in amh∆Y. Full article
Show Figures

Figure 1

22 pages, 2640 KB  
Article
Aquaculture-Mediated Invasion of the Genetically Improved Farmed Tilapia (Gift) into the Lower Volta Basin of Ghana
by Gifty Anane-Taabeah, Emmanuel A. Frimpong and Eric Hallerman
Diversity 2019, 11(10), 188; https://doi.org/10.3390/d11100188 - 2 Oct 2019
Cited by 30 | Viewed by 7059
Abstract
The need for improved aquaculture productivity has led to widespread pressure to introduce the Genetically Improved Farmed Tilapia (GIFT) strains of Nile tilapia (Oreochromis niloticus) into Africa. However, the physical and regulatory infrastructures for preventing the escape of farmed stocks into [...] Read more.
The need for improved aquaculture productivity has led to widespread pressure to introduce the Genetically Improved Farmed Tilapia (GIFT) strains of Nile tilapia (Oreochromis niloticus) into Africa. However, the physical and regulatory infrastructures for preventing the escape of farmed stocks into wild populations and ecosystems are generally lacking. This study characterized the genetic background of O. niloticus being farmed in Ghana and assessed the genetic effects of aquaculture on wild populations. We characterized O. niloticus collected in 2017 using mitochondrial and microsatellite DNA markers from 140 farmed individuals sampled from five major aquaculture facilities on the Volta Lake, and from 72 individuals sampled from the wild in the Lower Volta River downstream of the lake and the Black Volta tributary upstream of the lake. Our results revealed that two farms were culturing non-native O. niloticus stocks, which were distinct from the native Akosombo strain. The non-native tilapia stocks were identical to several GIFT strains, some of which showed introgression of mitochondrial DNA from non-native Oreochromis mossambicus. We also found that the non-native cultured tilapias have escaped into the wild and interbred with local populations, and also observed potentially admixed individuals on some farms. Our results highlight aquaculture as a vector in the spread of invasive non-native species and strains, and underscore the importance of genetic baseline studies to guide conservation planning for wild populations. Full article
(This article belongs to the Special Issue Biological Invasions 2020 Horizon)
Show Figures

Figure 1

26 pages, 7843 KB  
Article
Land Water-Storage Variability over West Africa: Inferences from Space-Borne Sensors
by Vagner G. Ferreira, Zibrila Asiah, Jia Xu, Zheng Gong and Samuel A. Andam-Akorful
Water 2018, 10(4), 380; https://doi.org/10.3390/w10040380 - 25 Mar 2018
Cited by 16 | Viewed by 6137
Abstract
The potential of terrestrial water storage (TWS) inverted from Gravity Recovery and Climate Experiment (GRACE) measurements to investigate water variations and their response to droughts over the Volta, Niger, and Senegal Basins of West Africa was investigated. An altimetry-imagery approach was proposed to [...] Read more.
The potential of terrestrial water storage (TWS) inverted from Gravity Recovery and Climate Experiment (GRACE) measurements to investigate water variations and their response to droughts over the Volta, Niger, and Senegal Basins of West Africa was investigated. An altimetry-imagery approach was proposed to deduce the contribution of Lake Volta to TWS as “sensed” by GRACE. The results showed that from April 2002 to July 2016, Lake Volta contributed to approximately 8.8% of the water gain within the Volta Basin. As the signal spreads out far from the lake, it impacts both the Niger and Senegal Basins with 1.7% (at a significance level of 95%). This figure of 8.8% for the Volta Basin is approximately 20% of the values reported in previous works. Drought analysis based on GRACE-TWS (after removing the lake’s contribution) depicted below-normal conditions prevailing from 2002 to 2008. Wavelet analysis revealed that TWS changes (fluxes) and rainfall as well as vegetation index depicted a highly coupled relationship at the semi-annual to biennial periods, with common power covariance prevailing in the annual frequencies. While acknowledging that validation of the drought occurrence and severity based on GRACE-TWS is needed, we believe that our findings shall contribute to the water management over West Africa. Full article
(This article belongs to the Special Issue Applications of Remote Sensing and GIS in Hydrology)
Show Figures

Figure 1

15 pages, 6364 KB  
Article
Long-Term Water Storage Changes of Lake Volta from GRACE and Satellite Altimetry and Connections with Regional Climate
by Shengnan Ni, Jianli Chen, Clark R. Wilson and Xiaogong Hu
Remote Sens. 2017, 9(8), 842; https://doi.org/10.3390/rs9080842 - 14 Aug 2017
Cited by 34 | Viewed by 10805
Abstract
Satellite gravity data from the Gravity Recovery and Climate Experiment (GRACE) provides a quantitative measure of terrestrial water storage (TWS) change at different temporal and spatial scales. In this study, we investigate the ability of GRACE to quantitatively monitor long-term hydrological characteristics over [...] Read more.
Satellite gravity data from the Gravity Recovery and Climate Experiment (GRACE) provides a quantitative measure of terrestrial water storage (TWS) change at different temporal and spatial scales. In this study, we investigate the ability of GRACE to quantitatively monitor long-term hydrological characteristics over the Lake Volta region. Principal component analysis (PCA) is employed to study temporal and spatial variability of long-term TWS changes. Long-term Lake Volta water storage change appears to be the dominant long-term TWS change signal in the Volta basin. GRACE-derived TWS changes and precipitation variations compiled by the Global Precipitation Climatology Centre (GPCC) are related both temporally and spatially, but spatial leakage attenuates the magnitude of GRACE estimates, especially at small regional scales. Using constrained forward modeling, we successfully remove leakage error in GRACE estimates. After this leakage correction, GRACE-derived Lake Volta water storage changes agree remarkably well with independent estimates from satellite altimetry at interannual and longer time scales. This demonstrates the value of GRACE estimates to monitor and quantify water storage changes in lakes, especially in relatively small regions with complicated topography. Full article
(This article belongs to the Special Issue Remote Sensing of Climate Change and Water Resources)
Show Figures

Graphical abstract

Back to TopTop