Sign in to use this feature.

Years

Between: -

Subjects

remove_circle_outline
remove_circle_outline
remove_circle_outline
remove_circle_outline
remove_circle_outline

Journals

Article Types

Countries / Regions

Search Results (40)

Search Parameters:
Keywords = LMH cells

Order results
Result details
Results per page
Select all
Export citation of selected articles as:
18 pages, 5522 KB  
Article
Campylobacter hepaticus Transcriptomics Identified Genes Involved in Spotty Liver Disease (SLD) Pathogenesis
by Varsha Bommineni, Lekshmi K. Edison, Chaitanya Gottapu, Gary D. Butcher and Subhashinie Kariyawasam
Pathogens 2025, 14(10), 1048; https://doi.org/10.3390/pathogens14101048 - 17 Oct 2025
Viewed by 533
Abstract
Campylobacter hepaticus is the etiological agent of Spotty Liver Disease (SLD), a newly emerging bacterial disease of laying hens resulting in significant mortality and production losses primarily in free-range systems. Although its economic impact continues to grow, the molecular basis of C. hepaticus [...] Read more.
Campylobacter hepaticus is the etiological agent of Spotty Liver Disease (SLD), a newly emerging bacterial disease of laying hens resulting in significant mortality and production losses primarily in free-range systems. Although its economic impact continues to grow, the molecular basis of C. hepaticus pathogenesis remains poorly understood. In this study, we conducted transcriptomic profiling of C. hepaticus in three host-relevant conditions, exposure to chicken bile, infection of a chicken liver hepatocellular carcinoma (LMH) cell line, and isolation from liver lesions of naturally infected chickens. Through RNA-seq analysis, we found unique gene expression signatures in each environment. In the bile, C. hepaticus exhibited differential expression of 412 genes, with upregulation of genes related to motility, cell envelope remodeling, glycosylation, nitrate respiration, and multidrug efflux systems, indicating a stress-adaptive, metabolically active lifestyle. In LMH, on the other hand, 125 genes were differentially expressed, primarily reflecting downregulation of motility, oxidative stress response, chaperones, and core metabolic processes, suggesting that these cells adopt a less active, intracellular dormant lifestyle. Transcriptomic analysis of C. hepaticus isolated from the liver identified 26 differentially expressed genes, featuring selective upregulation of genes associated with nitrate respiration, sulfur metabolism, and pyridoxal 5’ phosphate homeostasis, alongside downregulation of the major outer membrane porin (momp), stress response chaperones (dnaK, groL), and genes involved in oxidative stress defense and energy production. Furthermore, the immune evasion-related gene cmeA and a glycosyltransferase gene were found to be highly upregulated. This study presents the first in-depth transcriptomic exploration of C. hepaticus in multiple host relevant niches. Our findings reveal niche-specific gene expression profiles and highlight metabolic and structural adaptations that enable C. hepaticus to survive during bile exposure, persist within host cells, and contribute to liver pathology. These insights provide a basis for identifying novel virulence determinants and may inform the development of targeted interventions, including vaccines or antimicrobial therapy, to control SLD in commercial poultry operations. Full article
(This article belongs to the Section Immunological Responses and Immune Defense Mechanisms)
Show Figures

Figure 1

12 pages, 1648 KB  
Article
The Isolation and Construction of an Infectious Clone for a Duck Adenovirus Type 3 Strain
by Haipeng Lu, Mei Tang, Zhifei Zhang, Mi Wu, Chunxiu Yuan, Xue Pan, Qinfang Liu, Qiaoyang Teng, Bangfeng Xu, Minghao Yan, Dawei Yan, Fenglong Wang and Zejun Li
Microorganisms 2025, 13(6), 1319; https://doi.org/10.3390/microorganisms13061319 - 5 Jun 2025
Viewed by 815
Abstract
A duck adenovirus type 3 strain, SD2019, was isolated from sick Muscovy ducks in our laboratory in 2019. To study the biological properties of the virus, an infectious clone of the SD2019 strain was successfully established. The plasmid containing the whole genome of [...] Read more.
A duck adenovirus type 3 strain, SD2019, was isolated from sick Muscovy ducks in our laboratory in 2019. To study the biological properties of the virus, an infectious clone of the SD2019 strain was successfully established. The plasmid containing the whole genome of DAdV-3 was digested with Pac I and the linearized DNAs were electortransfected into LMH cells; the cells showed cytopathic effects (CPEs) at 96 h post transfection and the rescued virus (rSD2019) was identified by PCR and indirect immunofluorescence assays (IFAs). The biological characteristics of strain rSD2019 were studied in vitro and in vivo and the results show that rSD2019 grew to similar titers as compared with the wild-type SD2019 strain in LMH cells, as well as showing similar replication and virulence in Muscovy ducks. The establishment of a reliable reverse genetics system for DAdV-3 provides a foundation for future studies of DAdV-3. Full article
(This article belongs to the Section Virology)
Show Figures

Figure 1

12 pages, 5761 KB  
Article
Isolation, Identification, and Pathogenicity of an Avian Reovirus Epidemic Strain in Xinjiang, China
by Xin Ma, Weiqi Li, Zhaoquan Liu, Zhipeng Zuo, Xinyu Dang, Hengyun Gao, Qingling Meng, Lin Yang, Yongjie Wang and Shilei Zhang
Viruses 2025, 17(4), 499; https://doi.org/10.3390/v17040499 - 30 Mar 2025
Cited by 4 | Viewed by 878
Abstract
To investigate the prevalence and pathogenic characteristics of avian reovirus (ARV) in the Xinjiang region of China, this study collected suspected joint tissue samples from broiler farms across different areas of the Taikun Group. The samples were subjected to virus isolation, RT-PCR analysis, [...] Read more.
To investigate the prevalence and pathogenic characteristics of avian reovirus (ARV) in the Xinjiang region of China, this study collected suspected joint tissue samples from broiler farms across different areas of the Taikun Group. The samples were subjected to virus isolation, RT-PCR analysis, sequence analysis, in vitro replication assays, and pathogenicity assessments in specific pathogen-free (SPF) chicken embryos and chickens. The results revealed the isolation of a chicken-derived ARV epidemic strain, designated as ARV xj-1.1. The virus-induced cytopathic effects (CPEs) in LMH cells and the time required to observe CPEs significantly decreased with serial blind passages. Pathogenicity testing demonstrated that ARV xj-1.1 is highly virulent to SPF chicken embryos and chickens. Inoculation of SPF chicken embryos resulted in a 100% mortality rate, while inoculation of 1-day-old SPF chicks caused significant swelling of the footpads. In conclusion, this study successfully isolated an epidemic strain of avian reovirus, providing a valuable theoretical basis for understanding the genetic evolution and epidemiology of ARV variants in the Xinjiang region. Full article
(This article belongs to the Section Animal Viruses)
Show Figures

Figure 1

24 pages, 4251 KB  
Article
Membrane Filtration of Nanoscale Biomaterials: Model System and Membrane Performance Evaluation for AAV2 Viral Vector Clarification and Recovery
by Mara Leach, Kearstin Edmonds, Emily Ingram, Rebecca Dutch, Ranil Wickramasinghe, Malgorzata Chwatko and Dibakar Bhattacharyya
Nanomaterials 2025, 15(4), 310; https://doi.org/10.3390/nano15040310 - 18 Feb 2025
Cited by 2 | Viewed by 2726
Abstract
The growing demand for viral vectors as nanoscale therapeutic agents in gene therapy necessitates efficient and scalable purification methods. This study examined the role of nanoscale biomaterials in optimizing viral vector clarification through a model system mimicking real AAV2 crude harvest material. Using [...] Read more.
The growing demand for viral vectors as nanoscale therapeutic agents in gene therapy necessitates efficient and scalable purification methods. This study examined the role of nanoscale biomaterials in optimizing viral vector clarification through a model system mimicking real AAV2 crude harvest material. Using lysed HEK293 cells and silica nanoparticles (20 nm) as surrogates for AAV2 crude harvest, we evaluated primary (depth filters) and secondary (membrane-based) filtration processes under different process parameters and solution conditions. These filtration systems were then assessed for their ability to recover nanoscale viral vectors while reducing DNA (without the need for endonuclease treatment), protein, and turbidity. Primary clarification demonstrated that high flux rates (600 LMH) reduced the depth filter’s ability to leverage adsorptive and electrostatic interactions, resulting in a lower DNA removal. Conversely, lower flux rates (150 LMH) enabled >90% DNA reduction by maintaining these interactions. Solution conductivity significantly influenced performance, with high conductivity screening electrostatic interactions, and the model system closely matching real system outcomes under these conditions. Secondary clarification highlighted material-dependent trade-offs. The PES membranes achieved exceptional AAV2 recovery rates exceeding 90%, while RC membranes excelled in DNA reduction (>80%) due to their respective surface charge and hydrophilic properties. The integration of the primary clarification step dramatically improved PES membrane performance, increasing the final flux from ~60 LMH to ~600 LMH. Fouling analysis revealed that real AAV2 systems experienced more severe and complex fouling compared to the model system, transitioning from intermediate blocking to irreversible cake layer formation, which was exacerbated by nanoscale impurities (~10–600 nm). This work bridges nanomaterial science and biomanufacturing, advancing scalable viral vector purification for gene therapy. Full article
(This article belongs to the Special Issue Recent Advances in the Development of Nano-Biomaterials)
Show Figures

Graphical abstract

17 pages, 2379 KB  
Article
The Knob Domain of the Fiber-1 Protein Affects the Replication of Fowl Adenovirus Serotype 4
by Xiaofeng Li, Zhixun Xie, You Wei, Zhiqin Xie, Aiqiong Wu, Sisi Luo, Liji Xie, Meng Li and Yanfang Zhang
Microorganisms 2024, 12(11), 2265; https://doi.org/10.3390/microorganisms12112265 - 8 Nov 2024
Viewed by 1421
Abstract
Fowl adenovirus serotype 4 (FAdV-4) outbreaks have caused significant economic losses in the Chinese poultry industry since 2015. The relationships among viral structural proteins in infected hosts are relatively unknown. To explore the role of different parts of the fiber-1 protein in FAdV-4-infected [...] Read more.
Fowl adenovirus serotype 4 (FAdV-4) outbreaks have caused significant economic losses in the Chinese poultry industry since 2015. The relationships among viral structural proteins in infected hosts are relatively unknown. To explore the role of different parts of the fiber-1 protein in FAdV-4-infected hosts, we truncated fiber-1 into fiber-1-Δ1 (73–205 aa) and fiber-1-Δ2 (211–412 aa), constructed pEF1α-HA-fiber-1-Δ1 and pEF1α-HA-fiber-1-Δ2 and then transfected them into leghorn male hepatocyte (LMH) cells. After FAdV-4 infection, the roles of fiber-1-Δ1 and fiber-1-Δ2 in the replication of FAdV-4 were investigated, and transcriptome sequencing was performed. The results showed that the fiber-1-Δ1 and fiber-1-Δ2 proteins were the shaft and knob domains, respectively, of fiber-1, with molecular weights of 21.4 kDa and 29.6 kDa, respectively. The fiber-1-Δ1 and fiber-1-Δ2 proteins were mainly localized in the cytoplasm of LMH cells. Fiber-1-Δ2 has a greater ability to inhibit FAdV-4 replication than fiber-1-Δ1, and 933 differentially expressed genes (DEGs) were detected between the fiber-1-Δ1 and fiber-1-Δ2 groups. Functional analysis revealed these DEGs in a variety of biological functions and pathways, such as the phosphoinositide 3-kinase–protein kinase b (PI3K–Akt) signaling pathway, the mitogen-activated protein kinase (MAPK) signaling pathway, cytokine–cytokine receptor interactions, Toll-like receptors (TLRs), the Janus tyrosine kinase–signal transducer and activator of transcription (Jak–STAT) signaling pathway, the nucleotide-binding oligomerization domain (NOD)-like receptors (NLRs) signaling pathway, and other innate immune pathways. The mRNA expression levels of type I interferons (IFN-α and INF-β) and proinflammatory cytokines (IL-1β, IL-6 and IL-8) were significantly increased in cells overexpressing the fiber-1-Δ2 protein. These results demonstrate the role of the knob domain of the fiber-1 (fiber-1-Δ2) protein in FAdV-4 infection and provide a theoretical basis for analyzing the function of the fiber-1 protein of FAdV-4. Full article
(This article belongs to the Section Molecular Microbiology and Immunology)
Show Figures

Figure 1

13 pages, 3079 KB  
Article
LncRNA lncLLM Facilitates Lipid Deposition by Promoting the Ubiquitination of MYH9 in Chicken LMH Cells
by Qi-Hui Jia, Yu-Zhu Cao, Yu-Xin Xing, Hong-Bo Guan, Cheng-Lin Ma, Xin Li, Wei-Hua Tian, Zhuan-Jian Li, Ya-Dong Tian, Guo-Xi Li, Rui-Rui Jiang, Xiang-Tao Kang, Xiao-Jun Liu and Hong Li
Int. J. Mol. Sci. 2024, 25(19), 10316; https://doi.org/10.3390/ijms251910316 - 25 Sep 2024
Cited by 2 | Viewed by 1433
Abstract
The liver plays an important role in regulating lipid metabolism in animals. This study investigated the function and mechanism of lncLLM in liver lipid metabolism in hens at the peak of egg production. The effect of lncLLM on intracellular lipid content in LMH [...] Read more.
The liver plays an important role in regulating lipid metabolism in animals. This study investigated the function and mechanism of lncLLM in liver lipid metabolism in hens at the peak of egg production. The effect of lncLLM on intracellular lipid content in LMH cells was evaluated by qPCR, Oil Red O staining, and detection of triglyceride (TG) and cholesterol (TC) content. The interaction between lncLLM and MYH9 was confirmed by RNA purification chromatin fractionation (CHIRP) and RNA immunoprecipitation (RIP) analysis. The results showed that lncLLM increased the intracellular content of TG and TC and promoted the expression of genes related to lipid synthesis. It was further found that lncLLM had a negative regulatory effect on the expression level of MYH9 protein in LMH cells. The intracellular TG and TC content of MYH9 knockdown cells increased, and the expression of genes related to lipid decomposition was significantly reduced. In addition, this study confirmed that the role of lncLLM is at least partly through mediating the ubiquitination of MYH9 protein to accelerate the degradation of MYH9 protein. This discovery provides a new molecular target for improving egg-laying performance in hens and treating fatty liver disease in humans. Full article
(This article belongs to the Section Molecular Endocrinology and Metabolism)
Show Figures

Figure 1

15 pages, 6640 KB  
Article
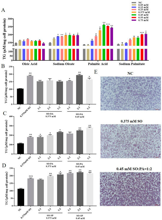
Establishment of a Steatosis Model in LMH Cells, Chicken Embryo Hepatocytes, and Liver Tissues Based on a Mixture of Sodium Oleate and Palmitic Acid
by Wuchao Zhuang, Ziwei Chen, Xin Shu, Jilong Zhang, Runbang Zhu, Manman Shen, Jianfei Chen and Xiaotong Zheng
Animals 2024, 14(15), 2173; https://doi.org/10.3390/ani14152173 - 26 Jul 2024
Cited by 3 | Viewed by 2240
Abstract
Research on hepatic steatosis in animal husbandry has been a prominent area of study. Developing an appropriate in vitro cellular steatosis model is crucial for comprehensively investigating the mechanisms involved in liver lipid deposition in poultry and for identifying potential interventions to address [...] Read more.
Research on hepatic steatosis in animal husbandry has been a prominent area of study. Developing an appropriate in vitro cellular steatosis model is crucial for comprehensively investigating the mechanisms involved in liver lipid deposition in poultry and for identifying potential interventions to address abnormalities in lipid metabolism. The research on the methods of in vitro liver steatosis in chickens, particularly the effects of different fat mixtures, is still lacking. In this study, LMH cells were utilized to investigate the effects of OA, SO, PA, SP, and their pairwise combinations on steatosis development, with the aim of identifying the optimal conditions for inducing steatosis. Analysis of triglyceride (TG) content in LMH cells revealed that OA and SP had limited efficacy in increasing TG content, while a combination of SO and PA in a 1:2 ratio exhibited the highest TG content. Moreover, Oil Red O staining results in LMH cells demonstrated that the combination treatment had a more pronounced induction effect compared to 0.375 mM SO. Additionally, RNA-seq analysis showed that 0.375 mM SO significantly influenced the expression of genes associated with fatty acid metabolism compared to the control group, whereas the combination of SO and PA led to an enrichment of key GO terms associated with programmed cell death. These findings suggest that varying conditions of cellular steatosis could lead to distinct disruptions in gene expression. The optimal conditions for inducing steatosis in LMH cells were also tested on chicken embryonic liver cells and embryos. TG detection and Oil Red O staining assays showed that the combination of SO and PA successfully induced steatosis. However, the gene expression pattern differed from that of LMH cells. This study lays the foundations for further investigations into avian hepatic steatosis. Full article
(This article belongs to the Section Poultry)
Show Figures

Figure 1

13 pages, 5282 KB  
Article
Analysis of Replication, Cell Division-Mediated Spread, and HBV Envelope Protein-Dependent Pseudotyping of Three Mammalian Delta-like Agents
by Gnimah Eva Gnouamozi, Zhenfeng Zhang, Vibhu Prasad, Chris Lauber, Stefan Seitz and Stephan Urban
Viruses 2024, 16(6), 859; https://doi.org/10.3390/v16060859 - 28 May 2024
Cited by 2 | Viewed by 2838
Abstract
The human hepatitis delta virus (HDV) is a satellite RNA virus that depends on hepatitis B virus (HBV) surface proteins (HBsAg) to assemble into infectious virions targeting the same organ (liver) as HBV. Until recently, the evolutionary origin of HDV remained largely unknown. [...] Read more.
The human hepatitis delta virus (HDV) is a satellite RNA virus that depends on hepatitis B virus (HBV) surface proteins (HBsAg) to assemble into infectious virions targeting the same organ (liver) as HBV. Until recently, the evolutionary origin of HDV remained largely unknown. The application of bioinformatics on whole sequence databases lead to discoveries of HDV-like agents (DLA) and shed light on HDV’s evolution, expanding our understanding of HDV biology. DLA were identified in heterogeneous groups of vertebrates and invertebrates, highlighting that the evolution of HDV, represented by eight distinct genotypes, is broader and more complex than previously foreseen. In this study, we focused on the characterization of three mammalian DLA discovered in woodchuck (Marmota monax), white-tailed deer (Odocoileus virginianus), and lesser dog-like bat (Peropteryx macrotis) in terms of replication, cell-type permissiveness, and spreading pathways. We generated replication-competent constructs expressing 1.1-fold over-length antigenomic RNA of each DLA. Replication was initiated by transfecting the cDNAs into human (HuH7, HeLa, HEK293T, A549) and non-human (Vero E6, CHO, PaKi, LMH) cell lines. Upon transfection and replication establishment, none of the DLA expressed a large delta antigen. A cell division-mediated viral amplification assay demonstrated the capability of non-human DLA to replicate and propagate in hepatic and non-hepatic tissues, without the requirement of envelope proteins from a helper virus. Remarkably L-HDAg but not S-HDAg from HDV can artificially mediate envelopment of WoDV and DeDV ribonucleoproteins (RNPs) by HBsAg to form infectious particles, as demonstrated by co-transfection of HuH7 cells with the respective DLA expression constructs and a plasmid encoding HBV envelope proteins. These chimeric viruses are sensitive to HDV entry inhibitors and allow synchronized infections for comparative replication studies. Our results provide a more detailed understanding of the molecular biology, evolution, and virus–host interaction of this unique group of animal viroid-like agents in relation to HDV. Full article
(This article belongs to the Special Issue Life Cycle of Hepatitis D Virus (HDV) and HDV-Like Agents)
Show Figures

Figure 1

15 pages, 3107 KB  
Article
Resveratrol and (-)-Epigallocatechin-3-gallate Regulate Lipid Metabolism by Activating the AMPK Pathway in Hepatocytes
by Huanbin Wang, Yu An, Shahid Ali Rajput and Desheng Qi
Biology 2024, 13(6), 368; https://doi.org/10.3390/biology13060368 - 23 May 2024
Cited by 5 | Viewed by 2885
Abstract
The purpose of this study was to explore the effects of Res and EGCG on cell growth, cellular antioxidant levels, and cellular lipid metabolism in hepatocytes. In this experiment, leghorn male hepatoma (LMH) cells were used as hepatocytes. The results showed that 6.25–25 [...] Read more.
The purpose of this study was to explore the effects of Res and EGCG on cell growth, cellular antioxidant levels, and cellular lipid metabolism in hepatocytes. In this experiment, leghorn male hepatoma (LMH) cells were used as hepatocytes. The results showed that 6.25–25 μM Res and EGCG had no adverse effects on cell viability and growth. Meanwhile, with the increasing dosage of Res and EGCG, the contents of total cholesterol (TC), total glyceride (TG), and malondialdehyde (MDA) in hepatocytes decreased significantly (p < 0.05), while the contents of glutathione peroxidase (GSH-Px), total superoxide dismutase (T-SOD), and catalase (CAT) increased significantly (p < 0.05). In addition, western blot results showed that Res and EGCG could significantly increase the expression of p-AMPK protein and reduce the expression of 3-hydroxy-3-methylglutaryl-CoA reductase (HMGCR) protein in hepatocytes (p < 0.05). Moreover, q-PCR results showed that with the increase in Res and EGCG, the expression of cholesterol- and fatty acid synthesis-related genes decreased significantly (p < 0.05). In conclusion, Res and EGCG can increase the antioxidant capacity of hepatocytes and reduce the synthesis of TC and TG in hepatocytes by activating AMPK, thereby regulating lipid metabolism in hepatocytes. Full article
(This article belongs to the Special Issue Bioavailability, Metabolism, and Health Effects of Phenolic Compounds)
Show Figures

Figure 1

13 pages, 5571 KB  
Article
Chicken Interferon-Alpha and -Lambda Exhibit Antiviral Effects against Fowl Adenovirus Serotype 4 in Leghorn Male Hepatocellular Cells
by Jinyu Lai, Xingchen He, Rongjie Zhang, Limei Zhang, Libin Chen, Fengping He, Lei Li, Liangyu Yang, Tao Ren and Bin Xiang
Int. J. Mol. Sci. 2024, 25(3), 1681; https://doi.org/10.3390/ijms25031681 - 30 Jan 2024
Cited by 5 | Viewed by 2429
Abstract
Hydropericardium hepatitis syndrome (HHS) is primarily caused by fowl adenovirus serotype 4 (FAdV-4), causing high mortality in chickens. Although vaccination strategies against FAdV-4 have been adopted, HHS still occurs sporadically. Furthermore, no effective drugs are available for controlling FAdV-4 infection. However, type I [...] Read more.
Hydropericardium hepatitis syndrome (HHS) is primarily caused by fowl adenovirus serotype 4 (FAdV-4), causing high mortality in chickens. Although vaccination strategies against FAdV-4 have been adopted, HHS still occurs sporadically. Furthermore, no effective drugs are available for controlling FAdV-4 infection. However, type I and III interferon (IFN) are crucial therapeutic agents against viral infection. The following experiments were conducted to investigate the inhibitory effect of chicken IFN against FadV-4. We expressed recombinant chicken type I IFN-α (ChIFN-α) and type III IFN-λ (ChIFN-λ) in Escherichia coli and systemically investigated their antiviral activity against FAdV-4 infection in Leghorn male hepatocellular (LMH) cells. ChIFN-α and ChIFN-λ dose dependently inhibited FAdV-4 replication in LMH cells. Compared with ChIFN-λ, ChIFN-α more significantly inhibited viral genome transcription but less significantly suppressed FAdV-4 release. ChIFN-α- and ChIFN-λ-induced IFN-stimulated gene (ISG) expression, such as PKR, ZAP, IRF7, MX1, Viperin, IFIT5, OASL, and IFI6, in LMH cells; however, ChIFN-α induced a stronger expression level than ChIFN-λ. Thus, our data revealed that ChIFN-α and ChIFN-λ might trigger different ISG expression levels, inhibiting FAdV-4 replication via different steps of the FAdV-4 lifecycle, which furthers the potential applications of IFN antiviral drugs in chickens. Full article
Show Figures

Figure 1

16 pages, 2520 KB  
Article
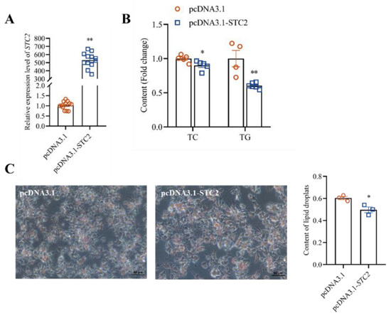
STC2 Inhibits Hepatic Lipid Synthesis and Correlates with Intramuscular Fatty Acid Composition, Body Weight and Carcass Traits in Chickens
by Yuzhu Cao, Qihui Jia, Yuxin Xing, Chenglin Ma, Hongbo Guan, Weihua Tian, Xiangtao Kang, Yadong Tian, Xiaojun Liu and Hong Li
Animals 2024, 14(3), 383; https://doi.org/10.3390/ani14030383 - 25 Jan 2024
Cited by 3 | Viewed by 1997
Abstract
Stanniocalcin 2 (STC2) is a secreted glycoprotein involved in multiple biological processes. To systemically study the biological role of STC2 in chickens, phylogenetic tree analysis and conservation analysis were conducted. Association analysis between variations in the STC2 gene and the economic traits of [...] Read more.
Stanniocalcin 2 (STC2) is a secreted glycoprotein involved in multiple biological processes. To systemically study the biological role of STC2 in chickens, phylogenetic tree analysis and conservation analysis were conducted. Association analysis between variations in the STC2 gene and the economic traits of Gushi-Anka F2 was conducted. The tissue expression patterns of STC2 expression in different chicken tissues and liver at different stages were detected. The biological role of STC2 in chicken liver was investigated through overexpression and interfering methods in the LMH cell line. Correlation analyses between STC2 expression and lipid components were conducted. (1) The phylogenetic tree displayed that chicken STC2 is most closely related with Japanese quail and most distantly related with Xenopus tropicalis. STC2 has the same identical conserved motifs as other species. (2) rs9949205 (T > C) found in STC2 intron was highly significantly correlated with chicken body weight at 0, 2, 4, 6, 8, 10 and 12 weeks (p < 0.01). Extremely significant correlations of rs9949205 with semi-evisceration weight (SEW), evisceration weight (EW), breast muscle weight (BMW), leg muscle weight (LMW), liver weight and abdominal fat weight (AFW) were revealed (p < 0.01). Significant associations between rs9949205 and abdominal fat percentage, liver weight rate, breast muscle weight rate and leg muscle weight rate were also found (p < 0.05). Individuals with TT or TC genotypes had significantly lower abdominal fat percentage and liver weight rate compared to those with the CC genotype, while their body weight and other carcass traits were higher. (3) STC2 showed a high expression level in chicken liver tissue, which significantly increased with the progression of age (p < 0.05). STC2 was observed to inhibit the content of lipid droplets, triglycerides (TG) and cholesterol (TC), as well the expression level of genes related to lipid metabolism in LMH cells. (4) Correlation analysis showed that the STC2 gene was significantly correlated with 176 lipids in the breast muscle (p < 0.05) and mainly enriched in omega-3 and omega-6 unsaturated fatty acids. In conclusion, the STC2 gene in chicken might potentially play a crucial role in chicken growth and development, as well as liver lipid metabolism and muscle lipid deposition. This study provides a scientific foundation for further investigation into the regulatory mechanism of the STC2 gene on lipid metabolism and deposition in chicken liver. Full article
(This article belongs to the Section Animal Genetics and Genomics)
Show Figures

Figure 1

15 pages, 8822 KB  
Article
Attenuation of a Field Strain of Infectious Laryngotracheitis Virus in Primary Chicken Culture Cells and Adaptation to Secondary Chicken Embryo Fibroblasts
by Victor A. Palomino-Tapia, Guillermo Zavala, Sunny Cheng and Maricarmen Garcia
Poultry 2023, 2(4), 516-530; https://doi.org/10.3390/poultry2040038 - 18 Dec 2023
Cited by 1 | Viewed by 3209
Abstract
The establishment of commercial infectious laryngotracheitis virus (ILTV) live-modified vaccines has relied on serial passaging in chicken embryo (CEO) and tissue culture (TCO) for attenuation. The objective of this study was to attenuate and adapt a virulent CEO-related ILTV field strain (6340) in [...] Read more.
The establishment of commercial infectious laryngotracheitis virus (ILTV) live-modified vaccines has relied on serial passaging in chicken embryo (CEO) and tissue culture (TCO) for attenuation. The objective of this study was to attenuate and adapt a virulent CEO-related ILTV field strain (6340) in immortalized cells (LMH), primary chicken embryo kidney cells (CEK), chicken embryo liver cells (CEL), and chicken embryo fibroblasts (CEF). CEFs were refractory to parent ILTV, LMH cells produced low virus yields (~2.5 log10 TCID50 per mL), while CEK and CEL cells produced higher viral titers (≥log10 6.0 TCID50 per mL). After 52 passages in CELs, the cytopathic effect (CPE) was observed not only in hepatocytes but also in CEL fibroblasts. Once CPE was evident in CEL fibroblasts, 20 further passages in CEFs with viral titers reaching yields of ~4.4–5.5 log10 TCID50 per mL were performed. The attenuation of CEF-adapted viruses was evaluated after intra-tracheal and conjunctival inoculation in 28-day-old broilers by assessing clinical signs at five days post-inoculation (DPI). Virus CEL cells passages 80, 90, and 100, and CEF passages 10 and 20 were significantly attenuated compared to the parental strain. This is the first report of the attenuation of a virulent field CEO-related ILTV strain (RFLP Group V) in CEF cells—a cell type from a different embryonic germ layer (mesoderm) than ILTV target cells—the respiratory epithelium (endoderm). This finding underscores the potential use of CEF adaptation for the development of a live-attenuated ILTV vaccine. Full article
(This article belongs to the Special Issue Poultry Infectious Diseases)
Show Figures

Figure 1

18 pages, 2396 KB  
Article
Recombinant Salmonella gallinarum (S. gallinarum) Vaccine Candidate Expressing Avian Pathogenic Escherichia coli Type I Fimbriae Provides Protections against APEC O78 and O161 Serogroups and S. gallinarum Infection
by Peng Dai, Hucong Wu, Guowei Ding, Juan Fan, Yuhe Li, Shoujun Li, Endong Bao, Yajie Li, Xiaolei Gao, Huifang Li, Chunhong Zhu and Guoqiang Zhu
Vaccines 2023, 11(12), 1778; https://doi.org/10.3390/vaccines11121778 - 28 Nov 2023
Cited by 4 | Viewed by 2787
Abstract
Avian pathogenic Escherichia coli (APEC) is one of the leading pathogens that cause devastating economic losses to the poultry industry. Type I fimbriae are essential adhesion factors of APEC, which can be targeted and developed as a vaccine candidate against multiple APEC serogroups [...] Read more.
Avian pathogenic Escherichia coli (APEC) is one of the leading pathogens that cause devastating economic losses to the poultry industry. Type I fimbriae are essential adhesion factors of APEC, which can be targeted and developed as a vaccine candidate against multiple APEC serogroups due to their excellent immunogenicity and high homology. In this study, the recombinant strain SG102 was developed by expressing the APEC type I fimbriae gene cluster (fim) on the cell surface of an avirulent Salmonella gallinarum (S. gallinarum) vector strain using a chromosome-plasmid-balanced lethal system. The expression of APEC type I fimbriae was verified by erythrocyte hemagglutination assays and antigen-antibody agglutination tests. In vitro, the level of the SG102 strain adhering to leghorn male hepatoma (LMH) cells was significantly higher than that of the empty plasmid control strain, SG101. At two weeks after oral immunization, the SG102 strain remained detectable in the livers, spleens, and ceca of SG102-immunized chickens, while the SG101 strain was eliminated in SG101-immunized chickens. At 14 days after the secondary immunization with 5 × 109 CFU of the SG102 strain orally, highly antigen-specific humoral and mucosal immune responses against APEC type I fimbriae protein were detected in SG102-immunized chickens, with IgG and secretory IgA (sIgA) concentrations of 221.50 μg/mL and 1.68 μg/mL, respectively. The survival rates of SG102-immunized chickens were 65% (13/20) and 60% (12/20) after challenge with 50 LD50 doses of APEC virulent strains O78 and O161 serogroups, respectively. By contrast, 95% (19/20) and 100% (20/20) of SG101-immunized chickens died in challenge studies involving APEC O78 and O161 infections, respectively. In addition, the SG102 strain effectively provided protection against lethal challenges from the virulent S. gallinarum strain. These results demonstrate that the SG102 strain, which expresses APEC type I fimbriae, is a promising vaccine candidate against APEC O78 and O161 serogroups as well as S. gallinarum infections. Full article
(This article belongs to the Special Issue Bacterial Vaccine: Mucosal Immunity and Implications)
Show Figures

Figure 1

13 pages, 4766 KB  
Article
FAdV-4 Promotes Expression of Multiple Cytokines and Inhibits the Proliferation of aHEV in LMH Cells
by Lidan Hou, Wei Wang, Zengna Chi, Yawen Zhang, Zhong Zou and Peng Zhao
Viruses 2023, 15(10), 2072; https://doi.org/10.3390/v15102072 - 10 Oct 2023
Cited by 4 | Viewed by 1776
Abstract
Single or mixed infections of multiple pathogens such as avian hepatitis E virus (aHEV) and avian leukosis virus subgroup J (ALV-J) have been detected in numerous laying hens with severe liver injury in China. Thus, aHEV and immunosuppressive viruses are speculated to cause [...] Read more.
Single or mixed infections of multiple pathogens such as avian hepatitis E virus (aHEV) and avian leukosis virus subgroup J (ALV-J) have been detected in numerous laying hens with severe liver injury in China. Thus, aHEV and immunosuppressive viruses are speculated to cause co-infections. In this study, co-infection with aHEV and fowl adenovirus (FAdV) was confirmed by nested RT-PCR and recombinase-aided amplification combined with gene sequencing in two flocks with severe liver injury. Subsequently, the two reference strains, aHEV and FAdV-4, were inoculated into LMH cells to identify their co-infection potential. Confocal microscopy revealed aHEV and FAdV-4 co-infected LMH cells. In addition, the replication dynamics of aHEV and FAdV-4 along with the expression levels of immuno-cytokines were measured. The results indicated colocalization of aHEV and FAdV-4 and inhibition of viral replication in LMH cells. The transcription levels of MDA5, Mx, OASL, and IFN-α were significantly upregulated in LMH cells, whereas those of immune-related factors induced by FAdV-4 were downregulated upon FAdV-4 and aHEV co-infection. These results confirmed the co-infection of aHEV and FAdV-4 in vitro and prompted the antagonistic pathogenic effects of FAdV-4 and aHEV, thereby providing novel insights into the counterbalancing effects of these viruses. Full article
(This article belongs to the Special Issue Advances in Veterinary Virology: Volume II)
Show Figures

Figure 1

16 pages, 3703 KB  
Article
Selenomethionine Attenuated H2O2-Induced Oxidative Stress and Apoptosis by Nrf2 in Chicken Liver Cells
by Lingyu Xie, Yibin Xu, Xiaoqing Ding, Kaixuan Li, Shuang Liang, Danlei Li, Yongxia Wang, Aikun Fu, Weixiang Yu and Xiuan Zhan
Antioxidants 2023, 12(9), 1685; https://doi.org/10.3390/antiox12091685 - 29 Aug 2023
Cited by 7 | Viewed by 2688
Abstract
Earlier studies have shown that selenomethionine (SM) supplements in broiler breeders had higher deposition in eggs, further reduced the mortality of chicken embryos, and exerted a stronger antioxidant ability in offspring than sodium selenite (SS). Since previous studies also confirmed that Se deposition [...] Read more.
Earlier studies have shown that selenomethionine (SM) supplements in broiler breeders had higher deposition in eggs, further reduced the mortality of chicken embryos, and exerted a stronger antioxidant ability in offspring than sodium selenite (SS). Since previous studies also confirmed that Se deposition in eggs was positively correlated with maternal supplementation, this study aimed to directly investigate the antioxidant activities and underlying mechanisms of SS and SM on the chicken hepatocellular carcinoma cell line (LMH). The cytotoxicity results showed that the safe concentration of SM was up to 1000 ng/mL, while SS was 100 ng/mL. In Se treatments, both SS and SM significantly elevated mRNA stability and the protein synthesis rate of glutathione peroxidase (GPx) and thioredoxin reductase (TrxR), two Se-containing antioxidant enzymes. Furthermore, SM exerted protective effects in the H2O2-induced oxidant stress model by reducing free radicals (including ROS, MDA, and NO) and elevating the activities of antioxidative enzymes, which performed better than SS. Furthermore, the results showed that cotreatment with SM significantly induced apoptosis induced by H2O2 on elevating the content of Bcl-2 and decreasing caspase-3. Moreover, investigations of the mechanism revealed that SM might exert antioxidant effects on H2O2-induced LMHs by activating the Nrf2 pathway and enhancing the activities of major antioxidant selenoenzymes downstream. These findings provide evidence for the effectiveness of SM on ameliorating H2O2-induced oxidative impairment and suggest SM has the potential to be used in the prevention or adjuvant treatment of oxidative-related impairment in poultry feeds. Full article
(This article belongs to the Special Issue Antioxidants in the Protection of Liver Injuries)
Show Figures

Figure 1

Back to TopTop