Sign in to use this feature.

Years

Between: -

Subjects

remove_circle_outline
remove_circle_outline
remove_circle_outline
remove_circle_outline
remove_circle_outline
remove_circle_outline
remove_circle_outline
remove_circle_outline
remove_circle_outline

Journals

Article Types

Countries / Regions

Search Results (67)

Search Parameters:
Keywords = Koopman operators

Order results
Result details
Results per page
Select all
Export citation of selected articles as:
35 pages, 35972 KB  
Article
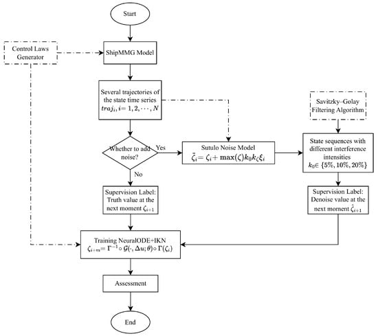
IKN-NeuralODE Continuous-Time Modeling Method for Ship Maneuvering Motion
by Yong-Wei Zhang, Wen-Kai Xia, Ming-Yang Zhu, Xin-Yang Zhang and Jin-Di Liu
J. Mar. Sci. Eng. 2026, 14(6), 546; https://doi.org/10.3390/jmse14060546 - 14 Mar 2026
Viewed by 140
Abstract
Modeling ship maneuvering dynamics presents numerous challenges, including long-term multi-step recursive error accumulation, insufficient generalization under distributed control rates, and high-frequency disturbance amplification effects. Traditional analytical models heavily rely on vessel-specific trials to characterize strongly nonlinear coupling terms and perform parameter identification, making [...] Read more.
Modeling ship maneuvering dynamics presents numerous challenges, including long-term multi-step recursive error accumulation, insufficient generalization under distributed control rates, and high-frequency disturbance amplification effects. Traditional analytical models heavily rely on vessel-specific trials to characterize strongly nonlinear coupling terms and perform parameter identification, making it difficult to balance efficiency and accuracy under complex operating conditions. This paper presents a ship maneuvering-oriented integration of an invertible Koopman representation and a NeuralODE-based continuous-time predictor. The IKN reconstructs strongly coupled state spaces while enhancing representational invertibility, whereas NeuralODE directly fits the control differential equations governing ship maneuvering dynamics and supports continuous-time prediction. Experiments validate multi-rate control performance under ideal and disturbed data conditions, assessing error accumulation and extrapolation stability through long-term multi-step propagation. Evaluations utilize the KVLCC2-type L7 ship model with a 0.25 s sampling interval and a 200 s prediction horizon, validated against a multi-rate control test set. The results indicate that, compared to the baseline neural ODEs model without IKN, the normalized root mean square error (NRMSE) of state quantities decreased by 12.68% on average. In typical operational scenarios such as constant-speed emergency turns and variable-speed sine sweep maneuvers, the average state NRMSE was 7.96% lower than the LSTM model and 53.85% lower than the IKN–Koopman operator network. Noise experiments demonstrated that when introducing simulated sensor noise at 5%, 10%, and 20% into the dataset, the average state NRMSE remained at 5.98%, 8.24%, and 10.06%, respectively. This confirms the method’s stable prediction performance under varying noise intensities. Full article
(This article belongs to the Section Ocean Engineering)
Show Figures

Figure 1

26 pages, 446 KB  
Article
A Mathematical Framework for Modeling Global Value Chain Networks
by Georgios Angelidis
Foundations 2026, 6(1), 8; https://doi.org/10.3390/foundations6010008 - 3 Mar 2026
Viewed by 190
Abstract
Global value chains (GVCs) have evolved into highly interconnected and geographically fragmented production networks, increasing exposure to systemic disruptions and revealing the limitations of static input–output and conventional network approaches. This study develops a unified analytical framework for modeling the structure, dynamics, and [...] Read more.
Global value chains (GVCs) have evolved into highly interconnected and geographically fragmented production networks, increasing exposure to systemic disruptions and revealing the limitations of static input–output and conventional network approaches. This study develops a unified analytical framework for modeling the structure, dynamics, and resilience of GVCs by integrating input–output economics with network theory, control theory, optimal transport, information theory, and cooperative game theory. The framework represents GVCs as time-varying, multi-level networks and formalizes shock propagation through stochastic normalization and state-space dynamics. Entropy-regularized optimal transport is employed to model friction-dependent substitution and supply chain reconfiguration, while Koopman operator methods approximate nonlinear adjustment dynamics. Cooperative flow-based indices are introduced to assess systemic importance and bargaining power. The analysis produces a coherent set of structural and dynamic indicators capturing vulnerability, adaptability, and controllability across country–sector nodes. Overall, the framework provides an empirically applicable toolkit for diagnosing structural fragilities, comparing resilience across economies, and supporting scenario-based evaluation of industrial and trade policies in complex global production networks. Full article
(This article belongs to the Section Mathematical Sciences)
Show Figures

Figure 1

15 pages, 15893 KB  
Article
Hierarchical Risk-Warning Method Integrating Transient Voltage Prediction Based on Koopman-Theory-Based Transient Voltage Trajectory Prediction and Stability Margin Quantification
by Peng Shi, Jiayu Bai, Yufei Teng, Xi Wang, Yushan Yin, Xianglian Guan, Tian Cao and Zongsheng Zheng
Electronics 2026, 15(4), 840; https://doi.org/10.3390/electronics15040840 - 15 Feb 2026
Viewed by 299
Abstract
This paper addresses the transient voltage stability problem in power systems with high penetration of renewable energy by proposing a hierarchical risk-warning method that integrates Koopman-theory-based transient voltage trajectory prediction and stability margin quantification. First, an online Koopman-theory-based transient voltage trajectory prediction model [...] Read more.
This paper addresses the transient voltage stability problem in power systems with high penetration of renewable energy by proposing a hierarchical risk-warning method that integrates Koopman-theory-based transient voltage trajectory prediction and stability margin quantification. First, an online Koopman-theory-based transient voltage trajectory prediction model is constructed through the adaptive optimization of basis functions, a dynamic operator update mechanism, and multistage error correction, significantly enhancing prediction accuracy and generalization capability. Second, a piecewise-weighted quantitative index for transient voltage stability margins is proposed, achieving refined stability assessments ranging from individual nodes to the entire system. Finally, a risk-mapping function based on utility theory is established to convert continuous margin indices to discrete risk levels, forming a complete hierarchical warning system for the transient voltage risk. Simulation results demonstrate that the proposed method achieves precise voltage trajectory prediction and stable-state judgment across various scenarios, effectively identifies critical system weaknesses, and provides reliable technical support for the safety prevention and control of the power system’s transient voltage. Full article
Show Figures

Figure 1

20 pages, 2620 KB  
Article
Data-Driven Linear Representations of Forced Nonlinear MIMO Systems via Hankel Dynamic Mode Decomposition with Lifting
by Marcos Villarreal-Esquivel, Juan Francisco Durán-Siguenza and Luis Ismael Minchala
Mathematics 2026, 14(4), 625; https://doi.org/10.3390/math14040625 - 11 Feb 2026
Viewed by 626
Abstract
Modeling forced nonlinear multivariable dynamical systems remains challenging, particularly when first-principles models are unavailable or strong nonlinear couplings are present. In recent years, data-driven approaches grounded in the Koopman operator theory have gained attention for their ability to represent nonlinear dynamics via linear [...] Read more.
Modeling forced nonlinear multivariable dynamical systems remains challenging, particularly when first-principles models are unavailable or strong nonlinear couplings are present. In recent years, data-driven approaches grounded in the Koopman operator theory have gained attention for their ability to represent nonlinear dynamics via linear evolution in appropriately lifted spaces. This work presents a data-driven modeling framework for forced nonlinear multiple-input multiple-output (MIMO) systems based on Hankel Dynamic Mode Decomposition with control and lifting functions (HDMDc+Lift). The proposed methodology exploits Hankel matrices to encode temporal correlations and employs lifting functions to approximate the Koopman operator’s action on observable functions. As a result, an augmented-order linear state-space model is identified exclusively from input–output data, without relying on explicit knowledge of the system’s governing equations. The effectiveness of the proposed approach is demonstrated using operational data from a real multivariable tank system that was not used during the identification stage. The identified model achieves a coefficient of determination exceeding 0.87 in multi-step prediction tasks. Furthermore, spectral analysis of the resulting linear operator reveals that the dominant dynamical modes of the physical system are accurately captured. At the same time, additional modes associated with nonlinear interactions are also identified. These results highlight the HDMDc+Lift framework’s ability to provide accurate and interpretable linear representations of forced nonlinear MIMO dynamics. Full article
(This article belongs to the Special Issue Trends in Nonlinear Dynamic System Modeling)
Show Figures

Figure 1

43 pages, 2859 KB  
Article
Correct Degree Selection for Koopman Mode Decomposition
by Kilho Shin and Shodai Asaoka
Mathematics 2026, 14(4), 603; https://doi.org/10.3390/math14040603 - 9 Feb 2026
Viewed by 264
Abstract
Fourier Decomposition (FD) and Koopman Mode Decomposition (KMD) are important tools for time series data analysis, applied across a broad spectrum of applications. Both aim to decompose time series functions into superpositions of countably many wave functions, with strikingly similar mathematical foundations. These [...] Read more.
Fourier Decomposition (FD) and Koopman Mode Decomposition (KMD) are important tools for time series data analysis, applied across a broad spectrum of applications. Both aim to decompose time series functions into superpositions of countably many wave functions, with strikingly similar mathematical foundations. These methodologies derive from the linear decomposition of functions within specific function spaces: FD uses a fixed basis of sine and cosine functions, while KMD employs eigenfunctions of the Koopman linear operator. A notable distinction lies in their scope: FD is confined to periodic functions, while KMD can decompose functions into exponentially amplifying or damping waveforms, making it potentially better suited for describing phenomena beyond FD’s capabilities. However, practical applications of KMD often show that despite an accurate approximation of training data, its prediction accuracy is limited. This paper clarifies that this issue is closely related to the number of wave components used in decomposition, referred to as the degree of a KMD. Existing methods use predetermined, arbitrary, or ad hoc values for this degree. We demonstrate that using a degree different from a uniquely determined value for the data allows infinite KMDs to accurately approximate training data, explaining why current methods, which select a single KMD from these candidates, struggle with prediction accuracy. Furthermore, we introduce mathematically supported algorithms to determine the correct degree. Simulations verify that our algorithms can identify the right degrees and generate KMDs that can make accurate predictions, even with noisy data. Full article
(This article belongs to the Section E: Applied Mathematics)
Show Figures

Figure 1

37 pages, 1037 KB  
Article
Learning Dynamics from Data by Future-Informed Regression of Evolution
by Gyurhan Nedzhibov
Mathematics 2026, 14(3), 464; https://doi.org/10.3390/math14030464 - 28 Jan 2026
Viewed by 286
Abstract
The data-driven modeling of nonlinear dynamical systems using the Koopman operator has become a widely adopted framework for spectral analysis, prediction, and control. However, classical Koopman-based methods are typically restricted to observables defined on the system state at a single time instant, which [...] Read more.
The data-driven modeling of nonlinear dynamical systems using the Koopman operator has become a widely adopted framework for spectral analysis, prediction, and control. However, classical Koopman-based methods are typically restricted to observables defined on the system state at a single time instant, which limits their expressivity for systems exhibiting temporal correlations, memory effects, or multi-step interactions. In this work, we introduce a generalized linear mapping operator designed to establish the optimal linear relationship between two complex, trajectory-dependent observables defined over an extended state space that incorporates both past and future dynamics. By allowing heterogeneous input–output observable spaces, the proposed framework systematically captures temporal dependencies, coupled dynamics, and physically informed features, extending the applicability of Koopman-based data-driven modeling. Numerical experiments on benchmark systems, including the SIR epidemic model, a two-mass spring–damper system, and a forced harmonic oscillator, demonstrate improved reconstruction accuracy and spectral representation compared to standard approaches. In particular, the proposed method achieves relative reconstruction errors as low as 5.89×105 for the SIR model and 8.96×104 for the forced harmonic oscillator, representing improvements of several orders of magnitude over classical DMD and EDMD variants. These results confirm the robustness of the new framework in capturing complex nonlinear and transient dynamics. Full article
(This article belongs to the Special Issue Numerical Methods in Dynamical Systems)
Show Figures

Figure 1

30 pages, 5280 KB  
Article
Operator Dynamics Approach to Short-Arc Orbital Prediction Based on the Wigner Distribution
by Zhiyuan Chen, Qin Dong, Jinghui Zheng, Juan Shi, Yindun Mao, Siyu Liu and Jingxi Liu
Aerospace 2026, 13(1), 38; https://doi.org/10.3390/aerospace13010038 - 30 Dec 2025
Viewed by 294
Abstract
We propose an uncertainty propagation framework based on phase space that treats the error distribution as the marginal of a Wigner quasi-probability distribution and defines an effective uncertainty constant quantifying the minimal resolvable phase-space cell. Recognizing that observational updates systematically reduce uncertainty, we [...] Read more.
We propose an uncertainty propagation framework based on phase space that treats the error distribution as the marginal of a Wigner quasi-probability distribution and defines an effective uncertainty constant quantifying the minimal resolvable phase-space cell. Recognizing that observational updates systematically reduce uncertainty, we adopt a generalized Koopman–von Neumann equation grounded in operator dynamical modeling to propagate the density operator corresponding to the error distribution. The scaling parameter κ quantifies the reduction in uncertainty following each filter update. Although the potential is presently retained only to second order—so that both propagation and update preserve Gaussian form and permit direct Kalman recursion—the framework itself lays the analytical foundation for a future treatment of non-Gaussian features. Validated on 1215 orbits (semi-major axis: 9600 km to 42,164 km), the method shows that within a 3 min fit/10 min forecast window, observational noise contributes 350 m while unmodeled dynamics adds only 0.6 m. Kruskal–Wallis rank-sum tests and the accompanying scatter-plot trend rank the semi-major axis as the dominant sensitive parameter. The proposed model outperforms Chebyshev and high-fidelity propagators in real time, offering a physically interpretable route for short-arc orbit prediction. Full article
(This article belongs to the Section Astronautics & Space Science)
Show Figures

Figure 1

19 pages, 11535 KB  
Article
Online Data-Driven Intelligent Control of Microgrids Using Koopman Operator Learning
by Vladimir Toro, Duvan Tellez-Castro and Eduardo Mojica-Nava
Sustainability 2025, 17(24), 11114; https://doi.org/10.3390/su172411114 - 11 Dec 2025
Viewed by 555
Abstract
This paper presents a voltage controller for an alternating current microgrid, where the nonlinear optimization problem of voltage regulation is transformed into a linear one by employing a linear predictor based on an online extended dynamic mode decomposition algorithm. This approach enables an [...] Read more.
This paper presents a voltage controller for an alternating current microgrid, where the nonlinear optimization problem of voltage regulation is transformed into a linear one by employing a linear predictor based on an online extended dynamic mode decomposition algorithm. This approach enables an online finite-dimensional representation of the Koopman operator. The voltage regulator operates online by updating the state matrix with past and current measurements. The system dynamics are updated in real time using the most recent data pair, with a regularization term included to prevent ill-posedness. Furthermore, this paper proposes an online data-driven control scheme for voltage regulation in a microgrid, which leverages model predictive control to handle transmission line faults and load variations, while ensuring conditions for convergence and stability. The main results are validated by simulation in a 14-node IEEE testbed microgrid. Full article
(This article belongs to the Special Issue Intelligent Control for Sustainable Energy Management Systems)
Show Figures

Figure 1

24 pages, 19334 KB  
Article
Enhancing Highway Emergency Lane Control via Koopman Graph Mamba: An Interpretable Dynamic Decision Model
by Hao Li, Zi Wang, Haoran Zhang, Wenning Hao and Li Xiang
Vehicles 2025, 7(4), 129; https://doi.org/10.3390/vehicles7040129 - 10 Nov 2025
Viewed by 1048
Abstract
Intelligent Transportation Systems (ITS) play a pivotal role in addressing traffic congestion, inefficiency, and safety concerns. Emergency lane control on highways is a critical ITS component, yet existing strategies often lack flexibility, theoretical rigor, and the ability to handle dynamic spatiotemporal interactions under [...] Read more.
Intelligent Transportation Systems (ITS) play a pivotal role in addressing traffic congestion, inefficiency, and safety concerns. Emergency lane control on highways is a critical ITS component, yet existing strategies often lack flexibility, theoretical rigor, and the ability to handle dynamic spatiotemporal interactions under uncertain data. To address these limitations, this paper introduces Koopman Graph Mamba (KGM), an innovative framework integrating the Koopman operator with a graph-based state space model for dynamic emergency lane control. KGM leverages multimodal traffic data to predict spatiotemporal patterns, facilitating real-time decisions. An interpretable decision module based on fuzzy neural networks ensures context-sensitive decisions. Evaluated on a real-world dataset from the Changshen Expressway (Nanjing-Changzhou section) and public datasets including NGSIM, PeMS04, and PeMS08, KGM demonstrates superior performance with linear computational complexity, underscoring its potential for large-scale, real-time applications. Full article
Show Figures

Figure 1

23 pages, 1764 KB  
Article
Parallelization of the Koopman Operator Based on CUDA and Its Application in Multidimensional Flight Trajectory Prediction
by Jing Lu, Lulu Wang and Zeyi Shang
Electronics 2025, 14(18), 3609; https://doi.org/10.3390/electronics14183609 - 11 Sep 2025
Cited by 1 | Viewed by 1149
Abstract
This paper introduces a parallelized approach to reconstruct Koopman computational graphs from the perspective of parallel computing to address the computational efficiency bottleneck in approximating Koopman operators within high-dimensional spaces. We propose the KPA (Koopman Parallel Accelerator), a parallelized algorithm that restructures the [...] Read more.
This paper introduces a parallelized approach to reconstruct Koopman computational graphs from the perspective of parallel computing to address the computational efficiency bottleneck in approximating Koopman operators within high-dimensional spaces. We propose the KPA (Koopman Parallel Accelerator), a parallelized algorithm that restructures the Koopman computational workflow to transform sequential time-step computations into parallel tasks. KPA leverages GPU parallelism to improve execution efficiency without compromising model accuracy. To validate the algorithm’s effectiveness, we apply KPA to a flight trajectory prediction scenario based on the Koopman operator. Within the CUDA kernel implementation of KPA, several optimization techniques—such as shared memory, tiling, double buffering, and data prefetching—are employed. We compare our implementation against two baselines: the original Koopman neural operator for trajectory prediction implemented in TensorFlow (TF-baseline) and its XLA-compiled variant (TF-XLA). The experimental results demonstrate that KPA achieves a 2.47× speed up over TF-baseline and a 1.09× improvement over TF-XLA when predicting a 1422-dimensional flight trajectory. Additionally, an ablation study on block size and the number of streaming multiprocessors (SMs) reveals that the best performance is obtained with the block size of 16 × 16 and SM = 8. The results demonstrate that KPA can significantly accelerate Koopman operator computations, making it suitable for high-dimensional, large-scale, or real-time applications. Full article
Show Figures

Figure 1

32 pages, 3504 KB  
Article
Reduced Order Data-Driven Twin Models for Nonlinear PDEs by Randomized Koopman Orthogonal Decomposition and Explainable Deep Learning
by Diana Alina Bistrian
Mathematics 2025, 13(17), 2870; https://doi.org/10.3390/math13172870 - 5 Sep 2025
Viewed by 1356
Abstract
This study introduces a data-driven twin modeling framework based on modern Koopman operator theory, offering a significant advancement over classical modal decomposition by accurately capturing nonlinear dynamics with reduced complexity and no manual parameter adjustment. The method integrates a novel algorithm with Pareto [...] Read more.
This study introduces a data-driven twin modeling framework based on modern Koopman operator theory, offering a significant advancement over classical modal decomposition by accurately capturing nonlinear dynamics with reduced complexity and no manual parameter adjustment. The method integrates a novel algorithm with Pareto front analysis to construct a compact, high-fidelity reduced-order model that balances accuracy and efficiency. An explainable NLARX deep learning framework enables real-time, adaptive calibration and prediction, while a key innovation—computing orthogonal Koopman modes via randomized orthogonal projections—ensures optimal data representation. This approach for data-driven twin modeling is fully self-consistent, avoiding heuristic choices and enhancing interpretability through integrated explainable learning techniques. The proposed method is demonstrated on shock wave phenomena using three experiments of increasing complexity accompanied by a qualitative analysis of the resulting data-driven twin models. Full article
(This article belongs to the Section E2: Control Theory and Mechanics)
Show Figures

Figure 1

20 pages, 1548 KB  
Article
A Credibility-Based Self-Evolution Algorithm for Equipment Digital Twins Based on Multi-Layer Deep Koopman Operator
by Hongbo Cheng, Lin Zhang, Kunyu Wang, Han Lu and Yihan Guo
Appl. Sci. 2025, 15(16), 9082; https://doi.org/10.3390/app15169082 - 18 Aug 2025
Cited by 1 | Viewed by 905
Abstract
In the context of Industry 4.0 and intelligent manufacturing, the scale and complexity of complex equipment systems are continuously increasing, making effective high-precision modeling, simulation, and prediction in the engineering field significant challenges. Digital twin technology, by establishing real-time connections between virtual models [...] Read more.
In the context of Industry 4.0 and intelligent manufacturing, the scale and complexity of complex equipment systems are continuously increasing, making effective high-precision modeling, simulation, and prediction in the engineering field significant challenges. Digital twin technology, by establishing real-time connections between virtual models and physical systems, provides strong support for the real-time monitoring, optimization, and prediction of complex systems. However, traditional digital twin models face significant limitations when synchronizing with high-dimensional nonlinear and non-stationary dynamical systems due to the latter’s dynamic characteristics. To address this issue, we propose a multi-layer deep Koopman operator-based (MDK) credibility-based self-evolution algorithm for equipment digital twins. By constructing multiple time-scale embedding layers and combining deep neural networks for observability function learning, the algorithm effectively captures the dynamic features of complex nonlinear systems at different time scales, enabling their global dynamic modeling and precise analysis. Furthermore, to enhance the model’s adaptability, a trustworthiness-based evolution-triggering mechanism and an adaptive model fine-tuning algorithm are designed. When the digital twin model’s trustworthiness assessment indicates a decline in prediction accuracy, the evolution mechanism is automatically triggered to optimize and update the model with the fine-tuning algorithm to maintain its stability and robustness during dynamic evolution. The experimental results demonstrate that the proposed method achieves significant improvements in prediction accuracy within unmanned aerial vehicle (UAV) systems, showcasing its broad application potential in intelligent manufacturing and complex equipment systems. Full article
(This article belongs to the Special Issue Integration of Digital Simulation Models in Smart Manufacturing)
Show Figures

Figure 1

30 pages, 883 KB  
Review
From Block-Oriented Models to the Koopman Operator: A Comprehensive Review on Data-Driven Chemical Reactor Modeling
by Mustapha Kamel Khaldi, Mujahed Al-Dhaifallah, Ibrahim Aljamaan, Fouad Mohammad Al-Sunni, Othman Taha and Abdullah Alharbi
Mathematics 2025, 13(15), 2411; https://doi.org/10.3390/math13152411 - 26 Jul 2025
Cited by 2 | Viewed by 3899
Abstract
Some chemical reactors exhibit coupled dynamics with multiple equilibrium points and strong nonlinearities. The accurate modeling of these dynamics is crucial to optimal control and increasing the reactor’s economic performance. While neural networks can effectively handle complex nonlinearities, they sacrifice interpretability. Alternatively, block-oriented [...] Read more.
Some chemical reactors exhibit coupled dynamics with multiple equilibrium points and strong nonlinearities. The accurate modeling of these dynamics is crucial to optimal control and increasing the reactor’s economic performance. While neural networks can effectively handle complex nonlinearities, they sacrifice interpretability. Alternatively, block-oriented Hammerstein–Wiener models and Koopman operator-based linear predictors combine nonlinear representation with linear dynamics, offering a gray-box identification approach. This paper comprehensively reviews recent advancements in both the Hammerstein–Wiener and Koopman operator methods and benchmarks their accuracy against neural network-based approaches to modeling a large-scale industrial Fluid Catalytic Cracking fractionator. Furthermore, Monte Carlo simulations are employed to validate performance under varying signal-to-noise ratios. The results demonstrate that the Koopman bilinear model significantly outperforms the other methods in terms of accuracy and robustness. Full article
Show Figures

Figure 1

20 pages, 6787 KB  
Article
Fast Calculation of Thermal-Fluid Coupled Transient Multi-Physics Field in Transformer Based on Extended Dynamic Mode Decomposition
by Yanming Cao, Kanghang He, Wenyuan Shangguan, Yuqi Wang and Chunjia Gao
Processes 2025, 13(7), 2282; https://doi.org/10.3390/pr13072282 - 17 Jul 2025
Cited by 1 | Viewed by 961
Abstract
With the development of digital power systems, the establishment of digital twin models for transformers is of great significance in enhancing power system stability. Consequently, greater demands are placed on the real-time performance and accuracy of thermal-fluid-coupled transient multi-physics field calculations for transformers. [...] Read more.
With the development of digital power systems, the establishment of digital twin models for transformers is of great significance in enhancing power system stability. Consequently, greater demands are placed on the real-time performance and accuracy of thermal-fluid-coupled transient multi-physics field calculations for transformers. However, traditional numerical methods, such as finite element or computational fluid dynamics techniques, often require days or even weeks to simulate full-scale high-fidelity transformer models containing millions of grid nodes. The high computational cost and long runtime make them impractical for real-time simulations in digital twin applications. To address this, this paper employs the dynamic mode decomposition (DMD) method in conjunction with Koopman operator theory to perform data-driven reduced-order modeling of the transformer’s thermal–fluid-coupled multi-physics field. A fast computational approach based on extended dynamic mode decomposition (EDMD) is proposed to enhance the modal decomposition capability of nonlinear systems and improve prediction accuracy. The results show that this method greatly improves computational efficiency while preserving accuracy in high-fidelity models with millions of grids. The errors in the thermal and flow field calculations remain below 3.06% and 3.01%, respectively. Furthermore, the computation time is reduced from hours to minutes, with the thermal field achieving a 97-fold speed-up and the flow field an 83-fold speed-up, yielding an average speed-up factor of 90. This enables fast computation of the transformer’s thermal–fluid-coupled field and provides effective support for the application of digital twin technology in multi-physics field simulations of power equipment. Full article
(This article belongs to the Section Chemical Processes and Systems)
Show Figures

Figure 1

18 pages, 1539 KB  
Article
A Data-Driven Observer for Wind Farm Power Gain Potential: A Sparse Koopman Operator Approach
by Yue Chen, Bingchen Wang, Kaiyue Zeng, Lifu Ding, Yingming Lin, Ying Chen and Qiuyu Lu
Energies 2025, 18(14), 3751; https://doi.org/10.3390/en18143751 - 15 Jul 2025
Cited by 1 | Viewed by 826
Abstract
Maximizing the power output of wind farms is critical for improving the economic viability and grid integration of renewable energy. Active wake control (AWC) strategies, such as yaw-based wake steering, offer significant potential for power generation increase but require predictive models that are [...] Read more.
Maximizing the power output of wind farms is critical for improving the economic viability and grid integration of renewable energy. Active wake control (AWC) strategies, such as yaw-based wake steering, offer significant potential for power generation increase but require predictive models that are both accurate and computationally efficient for real-time implementation. This paper proposes a data-driven observer to rapidly estimate the potential power gain achievable through AWC as a function of the ambient wind direction. The approach is rooted in Koopman operator theory, which allows a linear representation of nonlinear dynamics. Specifically, a model is developed using an Input–Output Extended Dynamic Mode Decomposition framework combined with Sparse Identification (IOEDMDSINDy). This method lifts the low-dimensional wind direction input into a high-dimensional space of observable functions and then employs iterative sparse regression to identify a minimal, interpretable linear model in this lifted space. By training on offline simulation data, the resulting observer serves as an ultra-fast surrogate model, capable of providing instantaneous predictions to inform online control decisions. The methodology is demonstrated and its performance is validated using two case studies: a 9-turbine and a 20-turbine wind farm. The results show that the observer accurately captures the complex, nonlinear relationship between wind direction and power gain, significantly outperforming simpler models. This work provides a key enabling technology for advanced, real-time wind farm control systems. Full article
(This article belongs to the Special Issue Modeling, Control and Optimization of Wind Power Systems)
Show Figures

Figure 1

Back to TopTop