Sign in to use this feature.

Years

Between: -

Subjects

remove_circle_outline
remove_circle_outline
remove_circle_outline
remove_circle_outline

Journals

Article Types

Countries / Regions

Search Results (17)

Search Parameters:
Keywords = IYCF indicators

Order results
Result details
Results per page
Select all
Export citation of selected articles as:
21 pages, 839 KB  
Article
The Importance of Socioeconomic Factors Associated with Maternal Nutrition Knowledge and Undernutrition Among Children Under Five
by Arie Dwi Alristina, Rizky Dzariyani Laili, Éva Nagy and Helga Judit Feith
Nutrients 2025, 17(21), 3355; https://doi.org/10.3390/nu17213355 - 24 Oct 2025
Cited by 1 | Viewed by 2359
Abstract
Background: Socioeconomic factors may influence maternal nutrition knowledge (MNK), which directly affects the nutritional status of children under five. This study aims to explore the importance of socioeconomic factors associated with MNK and nutritional status. Methods: This cross-sectional study focused on [...] Read more.
Background: Socioeconomic factors may influence maternal nutrition knowledge (MNK), which directly affects the nutritional status of children under five. This study aims to explore the importance of socioeconomic factors associated with MNK and nutritional status. Methods: This cross-sectional study focused on mothers of children aged 36–59 months (n = 657). A structured questionnaire was employed to collect data on socioeconomic factors. Anthropometric measurements were taken to assess nutritional status. The Boruta algorithm, implemented using R Studio version R.4.5.1, was used to identify the most important socioeconomic factors associated with MNK and nutrition status. Results: The analysis revealed that socioeconomic status (SES) emerged as an important factor associated with MNK and nutrition status, particularly stunting and wasting. However, SES was not confirmed as an important factor associated with underweight. This study uncovered a bidirectional relationship between child nutrition outcomes; underweight was found to be an important factor related to stunting and wasting, whereas stunting and wasting were important factors for underweight. Furthermore, infant and young child feeding (IYCF) indicators, such as weaning practices and exclusive breastfeeding (BF), were found to be important factors for stunting and wasting. Conclusions: The interlinkage among forms of undernutrition, where each nutritional outcome is related to other outcomes, underscores the importance of comprehensively addressing child undernutrition, rather than focusing on single outcomes independently. Moreover, the association between SES and MNK, wasting, and stunting supports approaches based on holistic and multi-sectoral strategies to reduce poverty by WASH programs, promote IYCF practices, and improve healthcare access by providing health insurance coverage. Full article
(This article belongs to the Special Issue Pathogenesis, Treatment, and Complications of Childhood Malnutrition)
Show Figures

Figure 1

27 pages, 1246 KB  
Article
Nourishing Beginnings: A Community-Based Participatory Research Approach to Food Security and Healthy Diets for the “Forgotten” Pre-School Children in South Africa
by Gamuchirai Chakona
Int. J. Environ. Res. Public Health 2025, 22(6), 958; https://doi.org/10.3390/ijerph22060958 - 18 Jun 2025
Viewed by 2194
Abstract
Adequate and diverse diets are essential for children’s physical and cognitive development, yet food insecurity and malnutrition continue to threaten this fundamental right, which remains a pressing concern in many resource-poor settings. This study investigated food and nutrition security in Early Childhood Development [...] Read more.
Adequate and diverse diets are essential for children’s physical and cognitive development, yet food insecurity and malnutrition continue to threaten this fundamental right, which remains a pressing concern in many resource-poor settings. This study investigated food and nutrition security in Early Childhood Development (ECD) centres in Makhanda, South Africa, through a community-based participatory research approach. Using a mixed-methods approach combining questionnaire interviews, focus group discussions, direct observations, and community asset mapping across eight ECD centres enrolling 307 children aged 0–5 years, the study engaged ECD facilitators and analysed dietary practices across these centres. Results indicated that financial constraints severely affect the quality and diversity of food provided at the centres, thus undermining the ability to provide nutritionally adequate meals. The average amount spent on food per child per month at the centres was R90 ± R25 (South African Rand). Although three meals were generally offered daily, cost-driven dietary substitutions with cheaper, less diverse alternatives, often at the expense of nutritional value, were common. Despite guidance from Department of Health dieticians, financial limitations contributed to suboptimal feeding practices, with diets dominated by grains and starchy foods, with limited access to and rare consumption of protein-rich foods, dairy, and vitamin A-rich fruits and vegetables. ECD facilitators noted insufficient parental contributions and low engagement in supporting centre operations and child nutrition provision, indicating a gap in awareness and limited nutrition knowledge regarding optimal infant and young child feeding (IYCF) practices. The findings emphasise the need for sustainable, multi-level and community-led interventions, including food gardening, creating ECD centre food banks, parental nutrition education programmes, and enhanced financial literacy among ECD facilitators. Strengthening local food systems and establishing collaborative partnerships with communities and policymakers are essential to improve the nutritional environment in ECD settings. Similarly, enhanced government support mechanisms and policy-level reforms are critical to ensure that children in resource-poor areas receive adequate nutrition. Future research should focus on scalable, locally anchored models for sustainable child nutrition interventions that are contextually grounded, community-driven, and should strengthen the resilience of ECD centres in South Africa. Full article
Show Figures

Figure 1

19 pages, 760 KB  
Article
Nutritional Challenges Among Children Under Five in Limpopo Province, South Africa: Complementary Feeding Practices and Dietary Diversity Deficits
by Tshilidzi Mafhungo, Lindiwe Priscilla Cele, Mmampedi Mathibe and Perpetua Modjadji
Nutrients 2025, 17(11), 1919; https://doi.org/10.3390/nu17111919 - 3 Jun 2025
Viewed by 2141
Abstract
Objective: The aim of this study was to assess complementary feeding practices and dietary diversity in relation to the nutritional status of children under five attending health facilities in the Thabazimbi sub-district, Limpopo Province. Methods: A cross-sectional study was conducted among 409 mother–child [...] Read more.
Objective: The aim of this study was to assess complementary feeding practices and dietary diversity in relation to the nutritional status of children under five attending health facilities in the Thabazimbi sub-district, Limpopo Province. Methods: A cross-sectional study was conducted among 409 mother–child pairs. Data on socio-demographics, feeding practices, and anthropometry were collected using validated tools. Nutritional status was assessed using WHO growth standards, and dietary diversity was evaluated using WHO infant and young child feeding (IYCF) indicators and a 24 h dietary recall. Associations were analyzed using prevalence ratios in STATA 18. Results: Among 409 children (median age: 18 months, IQR: 12–24), 38% were stunted, 13% were underweight, 5% were thin, and 17% were overweight/obese. Exclusive breastfeeding was reported in 27%, and only 24% met the minimum dietary diversity (DDS ≥ 4). Complementary feeding practices varied significantly by maternal age, with mixed feeding more common among older mothers and younger mothers more likely to receive feeding advice (p = 0.001). Stunting was associated with being a boy (PR = 1.27; 95% CI: 1.00–1.61), age > 24 months (PR = 0.33; 95% CI: 0.16–0.65), and DDS ≥ 4 (PR = 0.72; 95% CI: 0.52–0.99). Underweight was more prevalent among boys (PR = 2.40; 95% CI: 1.40–4.11), but less likely in children with DDS ≥ 4 (PR = 0.43; 95% CI: 0.20–0.92) and those from spouse-headed households (PR = 0.33; 95% CI: 0.13–0.87). Thinness was associated with DDS ≥ 4 (PR = 2.70; 95% CI: 1.13–6.45) and age 12–24 months (PR = 2.80; 95% CI: 1.02–7.64). Overweight/obesity was linked to age 12–24 months (PR = 1.94; 95% CI: 1.25–3.03) and household income > ZAR 15,000 (PR = 4.09; 95% CI: 2.33–7.17). Conclusions: Complementary feeding and dietary diversity deficits contribute significantly to the dual burden of malnutrition in rural Limpopo, highlighting the need for targeted, context-specific nutrition interventions. Full article
(This article belongs to the Special Issue Perinatal Outcomes and Early-Life Nutrition)
Show Figures

Figure 1

13 pages, 938 KB  
Article
Evaluation of Complementary Feeding Indicators Among Children Aged 6–23 Months According to the Health Literacy Status of Their Mothers
by Sevim Gonca Kocagozoglu, Meltem Sengelen and Siddika Songul Yalcin
Nutrients 2024, 16(20), 3537; https://doi.org/10.3390/nu16203537 - 18 Oct 2024
Cited by 6 | Viewed by 3348
Abstract
Background/Objectives: Infant and young child feeding (IYCF) practices directly affect child health, development, and survival, especially under 2 years of age and ultimately affect adult life well-being. As the primary caregivers of the children, mothers with higher health literacy may better perceive the [...] Read more.
Background/Objectives: Infant and young child feeding (IYCF) practices directly affect child health, development, and survival, especially under 2 years of age and ultimately affect adult life well-being. As the primary caregivers of the children, mothers with higher health literacy may better perceive the benefits of optimal complementary feeding practices, leading to improved health outcomes for their children. In this study, we aimed to assess complementary feeding practices among children aged 6–23 months in Turkey according to 2021 World Health Organization IYCF indicators [minimum dietary diversity (MDD); minimum meal frequency (MMF); minimum acceptable diet (MAD); egg and/or flesh food consumption (EFF); sweet beverage consumption (SwB); unhealthy food consumption (UFC); zero vegetable or fruit consumption (ZVF); and bottle feeding (BoF)] and investigate their associations with sociodemographic characteristics and mothers’ health literacy. Methods: With a descriptive study design, we reached 572 mothers of children aged 6–23 months from five regions of Turkey. We used the Turkey Health Literacy Scale-32 (TSOY-32) to assess mothers’ health literacy. Results: While maternal and child age are significantly associated with more complementary feeding practices, specifically MDD, MAD, and EFF, having multiple children has negative impacts on several complementary feeding indicators, including MDD, MMF, MAD, UFC, and ZVF. The only indicator associated with mothers’ TSOY-32 scores was zero fruit and vegetable consumption. Conclusion: Raising awareness among mothers about the importance of complementary feeding practices and identification of vulnerable groups will guide practitioners and policymakers to improve child health and nutrition. Full article
Show Figures

Figure 1

16 pages, 1217 KB  
Article
The Role of Complementary Feeding Practices in Addressing the Double Burden of Malnutrition among Children Aged 6–23 Months: Insight from the Vietnamese General Nutrition Survey 2020
by Pui Yee Tan, Somphos Vicheth Som, Son Duy Nguyen, Do Tranh Tran, Nga Thuy Tran, Van Khanh Tran, Louise Dye, J. Bernadette Moore, Samantha Caton, Hannah Ensaff, Xiaodong Lin, Geoffry Smith, Pauline Chan and Yun Yun Gong
Nutrients 2024, 16(19), 3240; https://doi.org/10.3390/nu16193240 - 25 Sep 2024
Cited by 6 | Viewed by 5850
Abstract
Background/Objectives: Optimal infant and young child feeding (IYCF) practices are crucial to addressing the double burden of malnutrition (DBM), encompassing undernutrition (including micronutrient deficiencies) and overnutrition. This study examined the demographic and socioeconomic determinants of IYCF practices, and their impacts on the [...] Read more.
Background/Objectives: Optimal infant and young child feeding (IYCF) practices are crucial to addressing the double burden of malnutrition (DBM), encompassing undernutrition (including micronutrient deficiencies) and overnutrition. This study examined the demographic and socioeconomic determinants of IYCF practices, and their impacts on the DBM among 2039 Vietnamese children aged 6–23 months from the General Nutrition Survey 2020. Methods: Thirteen IYCF indicators recommended by the WHO/UNICEF were evaluated. Associations between IYCF indicators and outcome variables were assessed using logistic regressions. Results: The prevalence of stunting, underweight, and overweight subjects was 10.9%, 5.6%, and 3.1%, respectively. Low serum zinc affected 56.7% of children, while 14.3% had low serum retinol, 31.2% had anemia, and 34.6% had iron deficiency (ID). Only 36.7% of children achieved minimum dietary diversity (MDD), and 29.0% achieved the minimum acceptable diet (MAD). Children from the younger age group (6–11 months), ethnic minorities, those living in rural/mountainous regions, and poorer wealth quintiles had reduced odds of meeting IYCF criteria, including MDD and MAD. Infants meeting MDD had reduced odds of stunting [adjusted odds ratio (95% confidence intervals): 0.61 (0.41, 0.92)], and ID [0.69 (0.54, 0.88)]. Children meeting MAD had reduced odds of anemia [0.72 (0.57, 0.91)], ID [0.66 (0.52, 0.84)], and low serum retinol [0.63 (0.41, 0.99)]. Continued breastfeeding (12–23 months) reduced the odds of being underweight [0.50 (0.27, 0.92)] and of having low serum zinc [0.70 (0.52, 0.96)]. Adequate minimum milk feeding frequency had increased odds of being overweight [3.33 (1.01, 11.09)]. Conclusions: Suboptimal IYCF practices were significant predictors of the DBM among Vietnamese children, with evident age-specific, geographical, and socioeconomic disparities. Full article
(This article belongs to the Section Pediatric Nutrition)
Show Figures

Figure 1

15 pages, 1330 KB  
Article
Association of Stunting with Socio-Demographic Factors and Feeding Practices among Children under Two Years in Informal Settlements in Gauteng, South Africa
by Zandile Kubeka and Perpetua Modjadji
Children 2023, 10(8), 1280; https://doi.org/10.3390/children10081280 - 25 Jul 2023
Cited by 10 | Viewed by 3081
Abstract
Despite improvements in childhood undernutrition through integrated nutritional programs in South Africa, stunting among children remains persistent, and is attributed to poor socio-demographic status. This context has been implicated in disrupting mothers’ decisions regarding effective infant feeding, ultimately meaning that children’s nutritional demands [...] Read more.
Despite improvements in childhood undernutrition through integrated nutritional programs in South Africa, stunting among children remains persistent, and is attributed to poor socio-demographic status. This context has been implicated in disrupting mothers’ decisions regarding effective infant feeding, ultimately meaning that children’s nutritional demands remain unmet. In view of this, we conducted a cross-sectional study to determine the association between socio-demographic factors and infant and young child feeding (IYCF) practices and stunting among children under two years receiving primary health care in informal settlements in Gauteng, South Africa. A validated questionnaire was used to assess mothers’ socio-demographic status and feeding practices using WHO core indicators. Stunting was defined as length-for age z-scores (LAZ) below −2 standard deviation, computed using WHO Anthro software version 3.2.2.1 using age, sex, and anthropometric measurements of children. Univariate and multivariate analyses were stratified by stunting to determine the relationship with socio-demographic, infant, and IYCF factors using STATA 17. The prevalence of stunting was 16% among surveyed children under two years (with a mean age of 8 ± 5 months) living in poor socio-demographic households. Poor feeding practices were characterized by delayed initiation of breastfeeding (58%), sub-optimal exclusive breastfeeding (29%), discontinued breastfeeding (44%), early introduction of solid foods (41%), and low dietary diversity (97%). Significant differences in terms of child’s age, monthly household income, and ever being breastfed were observed (Chi square test and univariate analysis). After controlling for potential confounders, stunting was significantly associated with child’s age [12–23 months: AOR = 0.35, 95% CI: 0.16–0.76], and monthly household income [ZAR 3000–ZAR 5000: AOR = 0.47, 95% CI: 0.26–0.86]. Despite the few aforementioned socio-demographic and IYCF factors associated with stunting, this study reiterates stunting as the commonest poor nutritional status indicator among children under two years, suggesting the presence of chronic undernutrition in these poverty-stricken informal settlements. A multisectoral approach to address stunting should be context-specific and incorporate tailor-made interventions to promote optimal infant-feeding practices. Conducting future nutrient assessments focusing on children is imperative. Full article
Show Figures

Figure 1

22 pages, 3246 KB  
Article
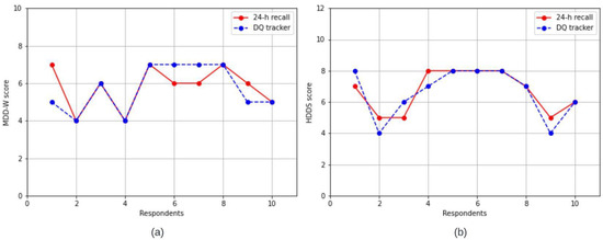
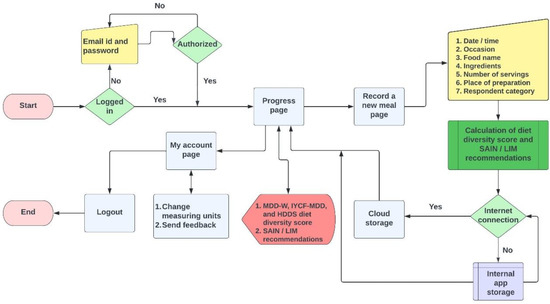
Design and Development of ‘Diet DQ Tracker’: A Smartphone Application for Augmenting Dietary Assessment
by Subeg Singh Mahal, Christopher Kucha, Ebenezer M. Kwofie and Michael Ngadi
Nutrients 2023, 15(13), 2901; https://doi.org/10.3390/nu15132901 - 27 Jun 2023
Cited by 5 | Viewed by 3325
Abstract
The purpose of the current study was to describe the design, development, and validation of the ‘Diet DQ Tracker’. The ‘Diet DQ Tracker’ is the first self-administered smartphone app designed to collect dietary data for diet diversity indicators. The main objective of the [...] Read more.
The purpose of the current study was to describe the design, development, and validation of the ‘Diet DQ Tracker’. The ‘Diet DQ Tracker’ is the first self-administered smartphone app designed to collect dietary data for diet diversity indicators. The main objective of the app was to replace the traditional methods of dietary data collection, such as in-person or telephone 24 h recall via pen and paper questionnaire or tablets. The real-time meal recording, extensive food database, and automatic score calculations and visualizations for MDD-W, IYCF-MDD, and HDDS have the potential to overcome the drawbacks of 24 h recalls. Recall depends on respondent memory, food expertise, and time consumption and demands skilled interviewers. Further, SAIN, LIM recommendations in the app prompt users to diversify diets with healthy foods. The pilot study determined the acceptability, feasibility, and relative validity of the ‘Diet DQ Tracker’ with a 24 h dietary recall. The results demonstrated minimal differences in dietary scores by both methodologies. The app, being convenient, easy to use, less time-consuming, and enjoyable, was preferred by the entire study sample over 24 h recall. The app will be continually updated with foods from different cultures for validating in large-scale studies. The future studies will help to improve the subsequent versions of the app. Full article
(This article belongs to the Section Nutrition Methodology & Assessment)
Show Figures

Figure 1

11 pages, 1073 KB  
Article
Association between Mother’s Education and Infant and Young Child Feeding Practices in South Asia
by Md. Tariqujjaman, Md. Mehedi Hasan, Mustafa Mahfuz, Muttaquina Hossain and Tahmeed Ahmed
Nutrients 2022, 14(7), 1514; https://doi.org/10.3390/nu14071514 - 5 Apr 2022
Cited by 33 | Viewed by 5008
Abstract
The association between mother’s education and the World Health Organization’s (WHO’s) eight Infant and Young Child Feeding (IYCF) core indicators has yet to be explored in South Asia (SA). This study aimed to explore the association between mother’s education and the WHO’s eight [...] Read more.
The association between mother’s education and the World Health Organization’s (WHO’s) eight Infant and Young Child Feeding (IYCF) core indicators has yet to be explored in South Asia (SA). This study aimed to explore the association between mother’s education and the WHO’s eight IYCF core indicators in SA. We analyzed data from the most recent nationally representative Demographic and Health Surveys of six South Asian Countries (SACs)—Afghanistan, Bangladesh, India, Maldives, Nepal, and Pakistan. We found significantly higher odds (adjusted odds ratio, AOR, 1.13 to 1.47) among mothers who completed secondary or higher education than among mothers with education levels below secondary for the following seven IYCF indicators: early initiation of breastfeeding (EIBF), exclusive breastfeeding under 6 months (EBF), the introduction of solid, semisolid or soft foods (ISSSF), minimum dietary diversity (MDD), minimum meal frequency (MMF), minimum acceptable diet (MAD), and consumption of iron-rich or iron-fortified foods (CIRF); the exception was for the indicator of continued breastfeeding at one year. Country-specific analyses revealed significantly higher odds in EIBF (AOR 1.14; 95% CI: 1.11, 1.18) and EBF (AOR 1.27; 95% CI: 1.19, 1.34) among mothers with secondary or higher education levels in India. In contrast, the odds were lower for EIBF in Bangladesh and for EBF in Pakistan among mothers with secondary or higher education levels. For country-specific analyses for complementary feeding indicators such as ISSSF, MDD, MMF, MAD, and CIRF, significantly higher odds (AOR, 1.15 to 2.34) were also observed among mothers with secondary or higher education levels. These findings demonstrate a strong positive association between mother’s education and IYCF indicators. Strengthening national policies to educate women at least to the secondary level in SACs might be a cost-effective intervention for improving IYCF practices. Full article
(This article belongs to the Section Pediatric Nutrition)
Show Figures

Figure 1

15 pages, 1114 KB  
Article
Poor Adherence to the WHO Guidelines on Feeding Practices Increases the Risk for Respiratory Infections in Surinamese Preschool Children
by Jill R. Wormer, Arti Shankar, Michael Boele Van Hensbroek, Ashna D. Hindori-Mohangoo, Hannah Covert, Maureen Y. Lichtveld and Wilco C. W. R. Zijlmans
Int. J. Environ. Res. Public Health 2021, 18(20), 10739; https://doi.org/10.3390/ijerph182010739 - 13 Oct 2021
Cited by 3 | Viewed by 4623
Abstract
Poor feeding practices in infants and young children may lead to malnutrition, which, in turn, is associated with an increased risk of infectious diseases, such as respiratory tract infections (RTIs), a leading cause of under-five mortality. We explored the association between RTIs and [...] Read more.
Poor feeding practices in infants and young children may lead to malnutrition, which, in turn, is associated with an increased risk of infectious diseases, such as respiratory tract infections (RTIs), a leading cause of under-five mortality. We explored the association between RTIs and the WHO infant and young child feeding (IYCF) indicators: minimum dietary diversity (MDD), minimum meal frequency (MMF), and minimum acceptable diet (MAD), among infants and preschool children in Suriname. A validated pediatric food frequency questionnaire was used and data on RTIs, defined as clinical care for fever with respiratory symptoms, bronchitis, or pneumonia were obtained. Associations between feeding indicators and RTIs were explored using hierarchical logistic regression. Of 763 children aged 10–33 months, 51.7% achieved the MDD, 88.5% the MMF, and 46.5% the MAD. Furthermore, 73% of all children experienced at least one upper and/or lower RTI. Children meeting the MDD and MAD had significantly lower odds on RTIs (OR 0.53; 95%CI: 0.37–0.74, p < 0.001; OR 0.55; 95%CI: 0.39–0.78, p < 0.001, respectively). The covariates parity and household income were independently associated with RTIs. In conclusion, MDD and MAD were associated with (upper) RTIs. Whether these indicators can be used as predictors for increased risk for RTIs should be assessed in future prospective studies. Full article
(This article belongs to the Special Issue Child, Health and Equity)
Show Figures

Figure 1

28 pages, 613 KB  
Article
Infant and Young Child Feeding Practices among Adolescent Mothers and Associated Factors in India
by Mansi Vijaybhai Dhami, Felix Akpojene Ogbo, Thierno M. O. Diallo, Bolajoko O. Olusanya, Piwuna Christopher Goson, Kingsley Emwinyore Agho and on behalf of the Global Maternal and Child Health Research Collaboration (GloMACH)
Nutrients 2021, 13(7), 2376; https://doi.org/10.3390/nu13072376 - 12 Jul 2021
Cited by 30 | Viewed by 7526
Abstract
Adequate infant and young child feeding (IYCF) improve child survival and growth. Globally, about 18 million babies are born to mothers aged 18 years or less and have a higher likelihood of adverse birth outcomes in India due to insufficient knowledge of child [...] Read more.
Adequate infant and young child feeding (IYCF) improve child survival and growth. Globally, about 18 million babies are born to mothers aged 18 years or less and have a higher likelihood of adverse birth outcomes in India due to insufficient knowledge of child growth. This paper examined factors associated with IYCF practices among adolescent Indian mothers. This cross-sectional study extracted data on 5148 children aged 0–23 months from the 2015–2016 India National Family Health Survey. Survey logistic regression was used to assess factors associated with IYCF among adolescent mothers. Prevalence of exclusive breastfeeding, early initiation of breastfeeding, timely introduction of complementary feeding, minimum dietary diversity, minimum meal frequency, and minimum acceptable diet rates were: 58.7%, 43.8%, 43.3%, 16.6%, 27.4% and 6.8%, respectively. Maternal education, mode of delivery, frequency of antenatal care (ANC) clinic visits, geographical region, child’s age, and household wealth were the main factors associated with breastfeeding practices while maternal education, maternal marital status, child’s age, frequency of ANC clinic visits, geographical region, and household wealth were factors associated with complementary feeding practices. IYCF practices among adolescent mothers are suboptimal except for breastfeeding. Health and nutritional support interventions should address the factors for these indicators among adolescent mothers in India. Full article
(This article belongs to the Section Nutrition in Women)
Show Figures

Figure 1

12 pages, 516 KB  
Article
Breastfeeding Prevalence in Austria according to the WHO IYCF Indicators—The SUKIE-Study
by Bernadette Bürger, Karin Schindler, Tanja Tripolt, Hans Peter Stüger, Karl-Heinz Wagner, Adelheid Weber and Alexandra Wolf-Spitzer
Nutrients 2021, 13(6), 2096; https://doi.org/10.3390/nu13062096 - 19 Jun 2021
Cited by 7 | Viewed by 5397
Abstract
Breastfeeding and infant nutrition have an important impact on child health. The last representative data on breastfeeding in Austria was collected in 2006. The SUKIE-Study (Säuglings- und Kinderernährung) is a representative, longitudinal survey (online questionnaire) for participating mothers at four time points (14 [...] Read more.
Breastfeeding and infant nutrition have an important impact on child health. The last representative data on breastfeeding in Austria was collected in 2006. The SUKIE-Study (Säuglings- und Kinderernährung) is a representative, longitudinal survey (online questionnaire) for participating mothers at four time points (14 days, four, six and 12 months post-partum). Questions on when other foods were first introduced were asked retrospectively. To ensure international comparisons, the World Health Organization’s definitions for breastfeeding, including “Infant and Young Child Feeding” indicators, were used. After eligibility screening, 1214 of 1666 invited mothers were included in the analysis. The initial breastfeeding rate was 97.5% and was reduced to 40.8% after 12 months. The rate of exclusive breastfeeding at one week of age was 55.5% and decreased to 1.9% after six months. Half of the infants received infant formula for the first time within the first three days of life (median). Out of the mothers that did wean breastfeeding in the first 12 months, the median duration was 27 weeks (right-censored data). Compared with 2006, an increase (93.2% to 97.5%) in the initial breastfeeding rate was found. However, other findings show that breastfeeding duration, including exclusive breastfeeding rates, need further improvement. Full article
(This article belongs to the Special Issue Nutrition Intake and Status of Breastfed Infants and Their Mothers)
Show Figures

Figure 1

16 pages, 1291 KB  
Article
Effect of an Integrated Package of Nutrition Behavior Change Interventions on Infant and Young Child Feeding Practices and Child Growth from Birth to 18 Months: Cohort Evaluation of the Baduta Cluster Randomized Controlled Trial in East Java, Indonesia
by Umi Fahmida, Min Kyaw Htet, Elaine Ferguson, Tran Thanh Do, Annas Buanasita, Christiana Titaley, Ashraful Alam, Aang Sutrisna, Mu Li, Iwan Ariawan and Michael John Dibley
Nutrients 2020, 12(12), 3851; https://doi.org/10.3390/nu12123851 - 16 Dec 2020
Cited by 18 | Viewed by 7090
Abstract
The need for a multisectoral approach to tackle stunting has gained attention in recent years. Baduta project aims to address undernutrition among children during their first 1000 days of life using integrated nutrition-specific and nutrition-sensitive interventions. We undertook this cohort study to evaluate [...] Read more.
The need for a multisectoral approach to tackle stunting has gained attention in recent years. Baduta project aims to address undernutrition among children during their first 1000 days of life using integrated nutrition-specific and nutrition-sensitive interventions. We undertook this cohort study to evaluate the Baduta project’s effectiveness on growth among children under 2 years of age in two districts (Sidoarjo and Malang Districts) in East Java. Six subdistricts were randomly selected, in which three were from the intervention areas, and three were from the control areas. We recruited 340 pregnant women per treatment group during the third trimester of pregnancy and followed up until 18 months postpartum. The assessment of breastfeeding and complementary feeding practices used standard infant and young child feeding (IYCF) indicators in a tablet-based application. We measured weight and length at birth and every three-months after that. The enumerators met precision and accuracy criteria following an anthropometry standardization procedure. Among the breastfed children, the percentage of children who achieved the minimum dietary diversity score (DDS) and minimum acceptable diet (MAD) was higher for the intervention group than the comparison group across all age groups. The odd ratios were 3.49 (95% CI: 2.2–5.5) and 2.79 (95% CI: 1.7–4.4) for DDS and 3.49 (95% CI: 2.2–5.5) and 2.74 (95% CI: 1.8–5.2) for MAD in the 9–11 month and 16–18-month age groups, respectively. However, there was no significant improvement in growth or reduction in the prevalence of anemia. The intervention was effective in improving the feeding practices of children although it failed to show significant improvement in linear growth of children at 18 months of age. Full article
(This article belongs to the Special Issue Evaluations of Programs to Prevent Childhood Stunting)
Show Figures

Figure 1

18 pages, 315 KB  
Article
Association between Infant and Young Child Feeding (IYCF) Indicators and the Nutritional Status of Children (6–23 Months) in Northern Ghana
by Stephen Kofi Anin, Mahama Saaka, Florian Fischer and Alexander Kraemer
Nutrients 2020, 12(9), 2565; https://doi.org/10.3390/nu12092565 - 24 Aug 2020
Cited by 36 | Viewed by 8001
Abstract
Although recommended infant and young child feeding (IYCF) practices have been found to be protective against undernutrition in some settings, there is no finality yet due to inconsistencies in the literature. A cross-sectional survey of 581 mother-child pairs was conducted in northern Ghana [...] Read more.
Although recommended infant and young child feeding (IYCF) practices have been found to be protective against undernutrition in some settings, there is no finality yet due to inconsistencies in the literature. A cross-sectional survey of 581 mother-child pairs was conducted in northern Ghana in June 2018. The association between IYCF indicators and child undernutrition (stunting and wasting) were assessed. The descriptive analysis showed that 66.4% of the children (6–23 months) were introduced to complementary feeding in a timely manner, 69.4% met the minimum meal frequency, and 38.9% met the minimum acceptable diet daily. The prevalence of stunting, wasting, underweight and overweight was 33.2%, 14.1%, 27% and 2.6%, respectively. From the multivariable binary logistic regression, child gender, child age group and source of power for lighting the household were significantly associated with wasting. Intake of iron-rich foods, child age group, and maternal height were significantly associated with stunting after adjusting for confounders. The prevalence of the compliance with IYCF indicators was relatively high. None of the individual IYCF indicators showed significant association with undernutrition, except intake of iron-rich foods for stunting. Nutrition-specific interventions targeted at improving IYCF practices, dietary diversification and intake of nutrient-rich meals, should be adopted and scaled up to address undernutrition in northern Ghana. Full article
(This article belongs to the Section Nutrition and Public Health)
21 pages, 385 KB  
Article
Cultural Influences on Complementary Feeding Beliefs amongst New Chinese Immigrant Mothers in England: A Mixed Methods Study
by Xiaoning Zhang, Diana Margot Rosenthal, Lorna Benton and Monica Lakhanpaul
Int. J. Environ. Res. Public Health 2020, 17(15), 5468; https://doi.org/10.3390/ijerph17155468 - 29 Jul 2020
Cited by 15 | Viewed by 4778
Abstract
Adequate nutrition during infancy and early childhood is essential for ensuring the growth, health, and development of children so that they can reach their full potential. There is a current void of data on infant and young child feeding practices (IYCF) in ethnic [...] Read more.
Adequate nutrition during infancy and early childhood is essential for ensuring the growth, health, and development of children so that they can reach their full potential. There is a current void of data on infant and young child feeding practices (IYCF) in ethnic minority communities in the UK; specifically, it is difficult to find accurate Chinese IYCF data in the UK because survey data often includes Chinese in the category of ‘Chinese or other ethnic group’, further contributing to health inequalities. This mixed methods study aimed to explore the cultural influences on IYCF beliefs among new Chinese immigrant mothers. A total of 31 mothers of infants aged 6–23 months were recruited from informal community organizations. All 31 mothers were born in Mainland China, the mean length of their stay after immigrating to the UK was 10 years (range = 1–21 years), and their mean age was 29 ± 3.40 years. When using the Infant Feeding Style Questionnaire (IFSQ) to investigate IYCF beliefs, the highest score was obtained for responsive attention, with a value of 4.28 ± 0.92, indicating that parents were very attentive to child hunger and satiety cues; lower scores were obtained for indulgence soothing (1.82 ± 1.01), indulgence coaxing (2.11 ± 1.18), indulgence pampering (1.90 ± 0.95), and pressuring to soothe (1.92 ± 0.86), indicating lesser maternal indulgence and pressuring/controlling beliefs. A sub-sample (n = 14) participated in semi-structured interviews in order to understand the balancing sources of information and cultural preferences, the influence of traditional Chinese medicine, and language difficulties in accessing health services. The mothers reported barriers of IYCF beliefs and the introduction of solid foods earlier than the NHS guidelines. This study can promote optimal IYCF in Chinese immigrants and show health services the need to reconcile differences between the perceptions of British and Chinese health beliefs. Full article
15 pages, 1361 KB  
Article
Regional Analysis of Associations between Infant and Young Child Feeding Practices and Diarrhoea in Indian Children
by Mansi Vijaybhai Dhami, Felix Akpojene Ogbo, Thierno M.O. Diallo, Kingsley E. Agho and on behalf of the Global Maternal and Child Health Research Collaboration (GloMACH)
Int. J. Environ. Res. Public Health 2020, 17(13), 4740; https://doi.org/10.3390/ijerph17134740 - 1 Jul 2020
Cited by 17 | Viewed by 5229
Abstract
Studies on the association between infant and young child feeding (IYCF) practices and diarrhoea across regional India are limited. Hence, we examined the association between IYCF practices and diarrhoea in regional India. A weighted sample of 90,596 (North = 11,200, South = 16,469, [...] Read more.
Studies on the association between infant and young child feeding (IYCF) practices and diarrhoea across regional India are limited. Hence, we examined the association between IYCF practices and diarrhoea in regional India. A weighted sample of 90,596 (North = 11,200, South = 16,469, East = 23,317, West = 11,512, Central = 24,870 and North-East = 3228) from the 2015–2016 National Family Health Survey in India was examined, using multivariate logistic regressions that adjust for clustering and sampling weights. The IYCF indicators included early initiation of breastfeeding (EIBF), exclusive breastfeeding (ExcBF), predominant breastfeeding (PBF), bottle feeding (BotF), continued breastfeeding (BF) at one-year, continued BF at two years, children ever breastfed and the introduction of solid, semi-solid or soft foods (ISSSF). Diarrhoea prevalence was lower among infants who were BF within one-hour of birth and those who were exclusively breastfed. Multivariate analyses revealed that continued BF at one and two years, and infants who were introduced to complementary foods had a higher prevalence of diarrhoea. EIBF and ExcBF were protective against diarrhoea in the regions of North, East and Central India. PBF, BotF and ISSSF were risk factors for diarrhoea in Central India. Continued BF at two years was a risk factor for diarrhoea in Western India. Findings suggested that EIBF and ExcBF were protective against diarrhoea in Northern, Eastern and Central India, while PBF, BotF, continued BF at two years and ISSSF were risk factors for diarrhoea in various regions in India. Improvements in IYCF practices are likely to reduce the burden of diarrhoea-related morbidity and mortality across regions in India. Full article
(This article belongs to the Section Children's Health)
Show Figures

Figure 1

Back to TopTop