Sign in to use this feature.

Years

Between: -

Subjects

remove_circle_outline
remove_circle_outline
remove_circle_outline
remove_circle_outline
remove_circle_outline
remove_circle_outline
remove_circle_outline
remove_circle_outline
remove_circle_outline

Journals

remove_circle_outline
remove_circle_outline
remove_circle_outline
remove_circle_outline
remove_circle_outline
remove_circle_outline
remove_circle_outline
remove_circle_outline
remove_circle_outline

Article Types

Countries / Regions

remove_circle_outline
remove_circle_outline
remove_circle_outline
remove_circle_outline
remove_circle_outline

Search Results (443)

Search Parameters:
Keywords = III/V integration

Order results
Result details
Results per page
Select all
Export citation of selected articles as:
25 pages, 761 KB  
Article
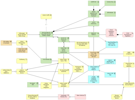
Designing a Reference Model for the Deployment of Shared Autonomous Vehicles in Lisbon
by António Pedro Ribeiro Camacho, Miguel Mira da Silva and António Reis Pereira
Appl. Sci. 2026, 16(1), 82; https://doi.org/10.3390/app16010082 (registering DOI) - 21 Dec 2025
Abstract
Urban mobility in Lisbon faces persistent constraints driven not only by congestion, parking scarcity, and emissions but also by deeper structural issues such as fragmented governance and limited cross-peripheral public transport connectivity. These shortcomings hinder integrated mobility planning and motivate the exploration of [...] Read more.
Urban mobility in Lisbon faces persistent constraints driven not only by congestion, parking scarcity, and emissions but also by deeper structural issues such as fragmented governance and limited cross-peripheral public transport connectivity. These shortcomings hinder integrated mobility planning and motivate the exploration of Shared Autonomous Vehicles (SAVs) as a complementary urban transport solution. Existing SAV frameworks rarely integrate governance coordination, data interoperability, and contextual adaptation for medium-sized European cities. This study addresses this gap by designing and validating a reference model for the deployment of SAVs in Lisbon using a design–science approach combining a literature review, enterprise architecture modelling, and stakeholder validation. The proposed model contributes the following: (i) a governance coordination framework for multi-actor urban mobility ecosystems; (ii) an integrated digital and application architecture supporting multimodal services and user trust mechanisms; and (iii) a technology layer enabling V2X communication and interoperable mobility data flows. The model is demonstrated through Lisbon-specific scenarios aligned with local sustainable mobility strategies. Scenario interpretation is informed by literature-based performance benchmarks—including travel-time reductions of 13–42%, energy-use reductions of 12%, and GHG reductions of 5.6%—which are used as reference indicators rather than simulation outputs. The resulting framework bridges strategic policy and implementable system architecture, supporting the transition towards integrated, sustainable, and autonomous mobility in medium-sized European cities. Full article
Show Figures

Figure 1

31 pages, 4844 KB  
Article
GAME-YOLO: Global Attention and Multi-Scale Enhancement for Low-Visibility UAV Detection with Sub-Pixel Localization
by Ruohai Di, Hao Fan, Yuanzheng Ma, Jinqiang Wang and Ruoyu Qian
Entropy 2025, 27(12), 1263; https://doi.org/10.3390/e27121263 - 18 Dec 2025
Viewed by 156
Abstract
Detecting low-altitude, slow-speed, small (LSS) UAVs is especially challenging in low-visibility scenes (low light, haze, motion blur), where inherent uncertainties in sensor data and object appearance dominate. We propose GAME-YOLO, a novel detector that integrates a Bayesian-inspired probabilistic reasoning framework with Global Attention [...] Read more.
Detecting low-altitude, slow-speed, small (LSS) UAVs is especially challenging in low-visibility scenes (low light, haze, motion blur), where inherent uncertainties in sensor data and object appearance dominate. We propose GAME-YOLO, a novel detector that integrates a Bayesian-inspired probabilistic reasoning framework with Global Attention and Multi-Scale Enhancement to improve small-object perception and sub-pixel-level localization. Built on YOLOv11, our framework comprises: (i) a visibility restoration front-end that probabilistically infers and enhances latent image clarity; (ii) a global-attention-augmented backbone that performs context-aware feature selection; (iii) an adaptive multi-scale fusion neck that dynamically weights feature contributions; (iv) a sub-pixel-aware small-object detection head (SOH) that leverages high-resolution feature grids to model sub-pixel offsets; and (v) a novel Shape-Aware IoU loss combined with focal loss. Extensive experiments on the LSS2025-DET dataset demonstrate that GAME-YOLO achieves state-of-the-art performance, with an AP@50 of 52.0% and AP@[0.50:0.95] of 32.0%, significantly outperforming strong baselines such as LEAF-YOLO (48.3% AP@50) and YOLOv11 (36.2% AP@50). The model maintains high efficiency, operating at 48 FPS with only 7.6 M parameters and 19.6 GFLOPs. Ablation studies confirm the complementary gains from our probabilistic design choices, including a +10.5 pp improvement in AP@50 over the baseline. Cross-dataset evaluation on VisDrone-DET2021 further validates its generalization capability, achieving 39.2% AP@50. These results indicate that GAME-YOLO offers a practical and reliable solution for vision-based UAV surveillance by effectively marrying the efficiency of deterministic detectors with the robustness principles of Bayesian inference. Full article
(This article belongs to the Special Issue Bayesian Networks and Causal Discovery)
Show Figures

Figure 1

10 pages, 1524 KB  
Proceeding Paper
Characterization of Siderophores Produced by Glutamicibacter sp. Strain AlTeq-24-F2
by Ángel Martínez-Arreola, Gabriela Martínez-Mejía, Jair Cruz Narváez, Lazaro Ruiz-Virgen, Rubén Caro-Briones, Belem Chávez-Ramírez and Mónica Corea-Téllez
Mater. Proc. 2025, 25(1), 15; https://doi.org/10.3390/materproc2025025015 - 15 Dec 2025
Viewed by 104
Abstract
Siderophores are low-molecular-weight chelating agents secreted by microorganisms under iron-limiting conditions, playing a crucial role in metal bioavailability and microbial survival. In this study, siderophores produced by Glutamicibacter sp. strain Al-Teq-24-F2, isolated from plant-associated samples, were characterized through a combination of spectroscopic and [...] Read more.
Siderophores are low-molecular-weight chelating agents secreted by microorganisms under iron-limiting conditions, playing a crucial role in metal bioavailability and microbial survival. In this study, siderophores produced by Glutamicibacter sp. strain Al-Teq-24-F2, isolated from plant-associated samples, were characterized through a combination of spectroscopic and analytical methods. ESI-MS analysis of the crude extract revealed several abundant ions between 175 and 800 m/z, suggesting a mixture of secondary metabolites. After chromatographic purification, FT-IR and NMR analyses indicated the presence of amide, hydroxyl, and carboxylate functional groups. Integrating these data allowed for the proposal of a siderophore structure with a molecular weight of 438.25 Da. Thermogravimetric analysis showed thermal stability below 115 °C. During Fe (III) complexation, the zeta potential shifted from −21.15 mV to +42 mV, confirming strong interaction between the ligand and the metal. UV–Vis and fluorescence spectroscopy displayed characteristic bathochromic and hypochromic shifts, together with pronounced fluorescence quenching upon iron binding. These findings provide new insight into the structural and physicochemical properties of siderophores produced by Glutamicibacter sp. and highlight their potential applications in biosensing and metal chelation processes. Full article
Show Figures

Figure 1

29 pages, 3722 KB  
Review
Glial Cells in the Early Stages of Neurodegeneration: Pathogenesis and Therapeutic Targets
by Eugenia Ahremenko, Alexander Andreev, Danila Apushkin and Eduard Korkotian
Int. J. Mol. Sci. 2025, 26(24), 11995; https://doi.org/10.3390/ijms262411995 - 12 Dec 2025
Viewed by 424
Abstract
Astrocytes and microglia constitute nearly half of all central nervous system cells and are indispensable for its proper function. Both exhibit striking morphological and functional heterogeneity, adopting either neuroprotective (A2, M2) or proinflammatory (A1, M1) phenotypes in response to cytokines, pathogen-associated molecular patterns [...] Read more.
Astrocytes and microglia constitute nearly half of all central nervous system cells and are indispensable for its proper function. Both exhibit striking morphological and functional heterogeneity, adopting either neuroprotective (A2, M2) or proinflammatory (A1, M1) phenotypes in response to cytokines, pathogen-associated molecular patterns (PAMPs)/damage-associated molecular patterns (DAMPs), toll-like receptor 4 (TLR4) activation, and NOD-like receptor family pyrin domain containing 3 (NLRP3) inflammasome signaling. Crucially, many of these phenotypic transitions arise during the earliest stages of neurodegeneration, when glial dysfunction precedes overt neuronal loss and may act as a primary driver of disease onset. This review critically examines glial-centered hypotheses of neurodegeneration, with emphasis on their roles in early disease phases: (i) microglial polarization from an M2 neuroprotective state to an M1 proinflammatory state; (ii) NLRP3 inflammasome assembly via P2X purinergic receptor 7 (P2X7R)-mediated K+ efflux; (iii) a self-amplifying astrocyte–microglia–neuron inflammatory feedback loop; (iv) impaired microglial phagocytosis and extracellular-vesicle–mediated propagation of β-amyloid (Aβ) and tau; (v) astrocytic scar formation driven by aquaporin-4 (AQP4), matrix metalloproteinase-9 (MMP-9), glial fibrillary acidic protein (GFAP)/vimentin, connexins, and janus kinase/signal transducer and activator of transcription 3 (JAK/STAT3) signaling; (vi) cellular reprogramming of astrocytes and NG2 glia into functional neurons; and (vii) mitochondrial dysfunction in glia, including Dynamin-related protein 1/Mitochondrial fission protein 1 (Drp1/Fis1) fission imbalance and dysregulation of the sirtuin 1/peroxisome proliferator-activated receptor gamma coactivator 1-alpha (Sirt1/PGC-1α) axis. Promising therapeutic strategies target pattern-recognition receptors (TLR4, NLRP3/caspase-1), cytokine modulators (interleukin-4 (IL-4), interleukin-10 (IL-10)), signaling cascades (JAK2–STAT, nuclear factor kappa-light-chain-enhancer of activated B cells (NF-κB), phosphoinositide 3-kinase–protein kinase B (PI3K–AKT), adenosine monophosphate-activated protein kinase (AMPK)), microglial receptors (triggering receptor expressed on myeloid cells 2 (TREM2)/spleen tyrosine kinase (SYK)/ DNAX-activating protein 10 (DAP10), siglec-3 (CD33), chemokine C-X3-C motif ligand 1/ CX3C motif chemokine receptor 1 (CX3CL1/CX3CR1), Cluster of Differentiation 200/ Cluster of Differentiation 200 receptor 1 (CD200/CD200R), P2X7R), and mitochondrial biogenesis pathways, with a focus on normalizing glial phenotypes rather than simply suppressing pathology. Interventions that restore neuroglial homeostasis at the earliest stages of disease may hold the greatest potential to delay or prevent progression. Given the complexity of glial phenotypes and molecular isoform diversity, a comprehensive, multitargeted approach is essential for mitigating Alzheimer’s disease and related neurodegenerative disorders. This review not only synthesizes pathogenesis but also highlights therapeutic opportunities, offering what we believe to be the first concise overview of the principal hypotheses implicating glial cells in neurodegeneration. Rather than focusing on isolated mechanisms, our goal is a holistic perspective—integrating diverse glial processes to enable comparison across interconnected pathological conditions. Full article
(This article belongs to the Special Issue Early Molecular Markers of Neurodegeneration)
Show Figures

Graphical abstract

24 pages, 1540 KB  
Article
Temporal Variability of Arsenic in the Caplina Aquifer, La Yarada Los Palos, Peru: Implications for Risk-Based Drinking Water Management
by Luis Johnson Paúl Mori Sosa, Dante Ulises Morales Cabrera and Walter Dimas Florez Ponce De León
Sustainability 2025, 17(24), 11025; https://doi.org/10.3390/su172411025 - 9 Dec 2025
Viewed by 193
Abstract
Arsenic (As) in groundwater often fluctuates around the 10 µg/L health-based guideline, complicating compliance assessment and risk-based management. This study investigates the short-term temporal behavior of As and its implications for compliance at three supply wells in the Caplina aquifer (La Yarada Los [...] Read more.
Arsenic (As) in groundwater often fluctuates around the 10 µg/L health-based guideline, complicating compliance assessment and risk-based management. This study investigates the short-term temporal behavior of As and its implications for compliance at three supply wells in the Caplina aquifer (La Yarada Los Palos, Tacna, Peru), based on a one-year fortnightly time series. At each visit, in situ electrical conductivity (EC), total dissolved solids (TDS), pH, and temperature were measured, and total As was determined by inductively coupled plasma–mass spectrometry (ICP–MS). The dataset was evaluated using robust descriptive statistics, exceedance proportions with Wilson 95% confidence intervals, Spearman rank correlations, simple time-series diagnostics, and comparisons of deterministic monthly schemes against the fortnightly reference. Exceedances were widespread—100% at Point 1 and 91.7% at Points 2 and 3—yielding 94.4% at the network scale, with no consistent seasonal signal. Relative variability was low yet operationally decisive (coefficient of variation (CV) ≈ 7–10%; interquartile range ≈ 1.3–1.6 µg/L), and typical fortnightly oscillations of ~0.5–1.5 µg/L were sufficient to flip compliance labels under monthly sampling. Point-wise associations were generally weak, except for a moderate As–TDS correlation at Point 1, supporting an interpretation dominated by geogenic As under arid, alkaline, and saline conditions, modulated by redox processes, anion competition, and mixing/pumping dynamics. The findings support risk-based monitoring with a fortnightly baseline and adaptive escalation when predefined activation criteria and action thresholds are met, using EC/TDS, pH, and simple redox indicators as operational early warnings. To reduce exposure in such settings, priority should be given to source management, pre-oxidation of As(III) to As(V), and adsorption onto iron media (or membranes where appropriate), while future work should integrate high-frequency sensing, in situ or inline speciation, reactive-transport modeling, and locally trained risk mapping to strengthen contributions to Sustainable Development Goals 3 (Good Health and Well-Being) and 6 (Clean Water and Sanitation). Full article
Show Figures

Figure 1

23 pages, 6046 KB  
Article
Thermal Efficiency Enhancement of Solar Air Collector Integrated with an Electric Heater Using Experimental and Numerical Approaches
by Mohammed A. M. AL-Jaafari, Mehmet Özalp, Hasanain A. Abdul Wahhab, Cevat Özarpa and Hussein N. O. AL-abboodi
Sustainability 2025, 17(24), 10974; https://doi.org/10.3390/su172410974 - 8 Dec 2025
Viewed by 166
Abstract
Although numerous studies have investigated individual methods to improve the performance of solar air heaters (SAHs), such as flow obstruction barriers, porous media, nanofluids, and thermal energy storage units, the overall integration of these reinforcement strategies into a unified, sustainable system remains to [...] Read more.
Although numerous studies have investigated individual methods to improve the performance of solar air heaters (SAHs), such as flow obstruction barriers, porous media, nanofluids, and thermal energy storage units, the overall integration of these reinforcement strategies into a unified, sustainable system remains to be defined. The current study presents a hybrid solar air heating configuration that combines a solar air collector (SAC) with an electric air heater (EAH) powered by photovoltaic (PV) panels, aiming to stabilize outlet air temperature and enhance overall thermal efficiency. Experimental and numerical approaches were employed to evaluate the influence of barrier geometry (flat, trapezoidal, and V-groove) and airflow rate (53, 158, and 317 L/min) on system performance using three SAC models. Experimental results revealed that lower airflow rate promotes greater temperature rise (ΔT) due to longer air–surface contact, while V-groove barriers achieved the highest ΔT and collector efficiency among all configurations. At higher airflow rates, the absorbed energy factor Fc (τα) increased to approximately 0.73, whereas the heat loss factor FcU decreased, indicating reduced thermal losses and improved energy transfer. Model III demonstrated the most effective heat absorption, confirming its superior thermal design. The integrated SAC–EAH system exhibited improved overall efficiency, with the SAC functioning effectively as a preheating unit and the EAH sustaining thermal stability during variable solar conditions. Numerical results showed that the highest temperature difference occurs at the V-groove barriers at an air flow rate of 53 L/min. In contrast, the difference between inlet and outlet temperatures decreases across the remaining models, with reduced percentages of 11.8% and 12.7% for Model II and Model I, respectively. Numerical simulations ensured the experimental outcomes, showing close agreement with the temperature variation trends and validating the system’s enhanced thermal performance. Full article
(This article belongs to the Special Issue Energy and Environment: Policy, Economics and Modeling)
Show Figures

Figure 1

21 pages, 4030 KB  
Article
Precision Zones: An Open-Source QGIS Plugin for Management-Zone Segmentation in Precision Agriculture
by Derlei D. Melo, Isabella A. Cunha and Lucas R. Amaral
AgriEngineering 2025, 7(12), 420; https://doi.org/10.3390/agriengineering7120420 - 5 Dec 2025
Viewed by 549
Abstract
Segmenting agricultural fields into management zones (MZ) is a core principle of precision agriculture (PA). However, the widespread adoption of PA remains limited, partly due to operational barriers in MZ segmentation. These barriers often involve the necessity for advanced programming skills and a [...] Read more.
Segmenting agricultural fields into management zones (MZ) is a core principle of precision agriculture (PA). However, the widespread adoption of PA remains limited, partly due to operational barriers in MZ segmentation. These barriers often involve the necessity for advanced programming skills and a strong statistical background, in addition to the lack of a free, integrated and straightforward tool that executes the entire workflow. Addressing this gap required the development of the open-source QGIS plugin Precision Zones. The plugin reproducibly implements the entire MZ segmentation pipeline: (i) raster layers preprocessing; (ii) dimensionality reduction via Principal Component Analysis (PCA); (iii) multivariate clustering using K-Means ++, with integrated support for determining the optimal number of zones through the Elbow and Silhouette methods; (iv) spatial filtering of MZ to mitigate noise; and (v) assessment of MZ agronomic effectiveness using statistical metrics (i.e., within-zone variance reduction). This tool enables practical MZ segmentation for a wide range of agricultural applications, eliminating the need for programming knowledge. Despite its robust architecture, as a novel tool, it has not yet been formally characterized and presented to the scientific community. Therefore, this study describes the Precision Zones plugin, address the step-by-step user decisions and presents its validation. In a reproducible case study, the plugin produced agronomically coherent MZ and reduced within-zone variability (VR%) for most soil attributes analyzed. The study concludes that Precision Zones provides a reproducible, user-friendly workflow that bridges the gap between advanced spatial analysis and practical precision agriculture applications for growers, consultants and researchers. Full article
Show Figures

Figure 1

24 pages, 6756 KB  
Article
Integrated Assessment Framework for Rice Yield and Energy Yield in Bifacial Agrivoltaic Systems
by Seokhun Yoo and Kyungsoo Lee
Energies 2025, 18(23), 6359; https://doi.org/10.3390/en18236359 - 4 Dec 2025
Viewed by 206
Abstract
Agrivoltaic (APV) systems co-locate agricultural production and photovoltaic (PV) electricity generation on the same land to maximize land use efficiency. This study proposes an integrated assessment framework that jointly evaluates crop yield and electricity generation in APV systems. Unlike many previous APV studies [...] Read more.
Agrivoltaic (APV) systems co-locate agricultural production and photovoltaic (PV) electricity generation on the same land to maximize land use efficiency. This study proposes an integrated assessment framework that jointly evaluates crop yield and electricity generation in APV systems. Unlike many previous APV studies that estimated crop responses from empirical PAR–photosynthesis relationships, this framework explicitly couples a process-based rice growth model (DSSAT-CERES-Rice) with irradiance and PV performance simulations (Honeybee-Radiance and PVlib) in a single workflow. The five-stage framework comprises (i) meteorological data acquisition and processing; (ii) 3D modeling in Rhinoceros; (iii) calculation of module front and rear irradiance and crop height irradiance using Honeybee; (iv) crop yield calculation with DSSAT; and (v) electricity generation calculation with PVlib. Using bifacial PV modules under rice cultivation in Gochang, Jeollabuk-do (Republic of Korea), simulations were performed with ground coverage ratio (GCR) and PV array azimuth as key design variables. As GCR increased from 20% to 50%, crop yield reduction (CYR) rose from 12% to 33%, while land equivalent ratio (LER) increased from 128% to 158%. To keep CYR within the domestic guideline of 20% while maximizing land use, designs with GCR ≤ 30% were found to be appropriate. At GCR 30%, CYR of 17–18% and LER of 139–140% were achieved, securing a balance between agricultural productivity and electricity generation. Although PV array azimuth had a limited impact on crop yield and electricity generation, southeast or southwest orientations showed more uniform irradiance distributions over the field than due south. A simple economic assessment was also conducted for the study site to compare total annual net income from rice and PV across GCR scenarios. The proposed framework can be applied to other crops and sites and supports design-stage decisions that jointly consider crop yield, electricity generation, and economic viability. Full article
(This article belongs to the Special Issue Renewable Energy Integration into Agricultural and Food Engineering)
Show Figures

Figure 1

23 pages, 6297 KB  
Review
Artificial Intelligence for Underground Gas Storage Engineering: A Review with Bibliometric and Knowledge-Graph Insights
by Jiasong Chen, Guijiu Wang, Xuefeng Bai, Chong Duan, Jun Lu, Luokun Xiao, Xinbo Ge, Guimin Zhang and Jinlong Li
Energies 2025, 18(23), 6354; https://doi.org/10.3390/en18236354 - 3 Dec 2025
Viewed by 305
Abstract
Underground gas storage (UGS), encompassing hydrogen, natural gas, and compressed air, is a cornerstone of large-scale energy transition strategies, offering seasonal balancing, security of supply, and integration with renewable energy systems. However, the complexity of geological conditions, multiphysics coupling, and operational uncertainties pose [...] Read more.
Underground gas storage (UGS), encompassing hydrogen, natural gas, and compressed air, is a cornerstone of large-scale energy transition strategies, offering seasonal balancing, security of supply, and integration with renewable energy systems. However, the complexity of geological conditions, multiphysics coupling, and operational uncertainties pose significant challenges for UGS design, monitoring, and optimization. Artificial intelligence (AI)—particularly machine learning and deep learning—has emerged as a powerful tool to overcome these challenges. This review systematically examines AI applications in underground storage types such as salt caverns, depleted hydrocarbon reservoirs, abandoned mines, and lined rock caverns using bibliometric and knowledge-graph analysis of 176 publications retrieved from the Web of Science Core Collection. The study revealed a rapid surge in AI-related research on UGS since 2017, with underground hydrogen storage emerging as the most dynamic and rapidly expanding research frontier. The results reveal six dominant research frontiers: (i) AI-assisted geological characterization and property prediction; (ii) physics-informed proxy modeling and multi-physics simulation; (iii) gas–rock–fluid interaction, wettability, and interfacial behavior prediction; (iv) injection-production process optimization; (v) intelligent design and construction of underground storage, especially salt caverns; and (vi) intelligent monitoring, optimization, and risk management. Despite these advances, challenges persist in data scarcity, physical consistency, and generalization. Future efforts should focus on hybrid physics-informed AI, digital twin-enabled operation, and multi-gas comparative frameworks to achieve safe, efficient, and intelligent underground storage systems aligned with global carbon neutrality. Full article
(This article belongs to the Section D: Energy Storage and Application)
Show Figures

Figure 1

24 pages, 4298 KB  
Article
Machine Learning-Enhanced Architecture Model for Integrated and FHIR-Based Health Data
by Nadia Brancati, Teresa Conte, Simona De Pietro, Martina Russo and Mario Sicuranza
Information 2025, 16(12), 1054; https://doi.org/10.3390/info16121054 - 2 Dec 2025
Viewed by 387
Abstract
The widespread fragmentation of patient information across heterogeneous systems and the lack of standardized integration mechanisms hinder efficient and comprehensive medical diagnostics. To address these limitations, this work presents an architecture framework designed to support physicians in the diagnostic process by integrating clinical [...] Read more.
The widespread fragmentation of patient information across heterogeneous systems and the lack of standardized integration mechanisms hinder efficient and comprehensive medical diagnostics. To address these limitations, this work presents an architecture framework designed to support physicians in the diagnostic process by integrating clinical and socio-health information (patient medical histories), structured documents extracted from Health Information System (HIS), and data automatically extracted from diagnostic images using Artificial Intelligence (AI) techniques. The proposed architecture is made by several modules, in particular a Decision Support System (DSS) that enables risk assessment related to specific patient’s clinical conditions. In addition, the clinical information retrieved is aggregated, standardized, and transmitted to external systems for follow up. Standardization and data interoperability are ensured through the adoption of the international HL7 Fast Healthcare Interoperability Resources (FHIR) standard, which facilitates seamless connection with HIS. An Android application has been developed to communicate with different HISs in order to: (i) retrieve information, (ii) aggregate clinical data, (iii) calculate patient risk scores using AI algorithms, (iv) display results to healthcare professionals, and (v) generate and share relevant clinical information with external systems in a standardized format. To demonstrate architecture’s applicability, a case study on breast cancer diagnosis is presented. In this context, an AI-based Risk Assessment module was developed using the Breast Ultrasound Images Dataset (BUSI), which includes benign, malignant, and normal cases. Machine Learning algorithms were applied to perform the classification task. Model performance was evaluated using a 4-fold cross-validation strategy to ensure robustness and generalizability. The best results were achieved using the Multilayer Perceptron method, with a competitive F1-score of 0.97. Full article
(This article belongs to the Special Issue Artificial Intelligence-Based Digital Health Emerging Technologies)
Show Figures

Graphical abstract

29 pages, 10715 KB  
Article
Amphibole-Based Constraints on Magmatic Evolution and Fe–Ti Oxide Enrichment in the Xiaohaizi Ultramafic–Mafic Intrusion, Bachu, Xinjiang, China
by Donghui Liu, Shigang Duan, Maohong Chen, Weicheng Wang, Jinmao Yin and Maihemuti Maimaiti
Minerals 2025, 15(12), 1275; https://doi.org/10.3390/min15121275 - 1 Dec 2025
Viewed by 420
Abstract
A large, low-grade Fe–Ti–V oxide deposit occurs within the Xiaohaizi Ultramafic–Mafic intrusion. Based on petrographic observations and electron probe microanalysis (EPMA) of amphibole, this study examines the magmatic evolution and ore-forming processes of the intrusion through analyses of amphibole occurrence, mineral chemistry, and [...] Read more.
A large, low-grade Fe–Ti–V oxide deposit occurs within the Xiaohaizi Ultramafic–Mafic intrusion. Based on petrographic observations and electron probe microanalysis (EPMA) of amphibole, this study examines the magmatic evolution and ore-forming processes of the intrusion through analyses of amphibole occurrence, mineral chemistry, and crystallization conditions. Five textural types of amphibole were identified: (i) inclusions, (ii) co-crystallization with early silicates, (iii) reaction rims, (iv) co-crystallization with late Fe–Ti oxides, and (v) phenocrysts. The amphiboles are calcic varieties, mainly composed of magnesio-hastingsite, kaersutite, and tschermakite. Crystallization occurred at temperatures of 901–1013 °C and pressures of 254–424 MPa, with ΔNNO values ranging from −1.3 to +2.8 and estimated melt H2O contents of 3.3–7.1 wt.%, corresponding to crystallization depths of 9.6–16.0 km. Importantly, the crystallization interval of the Fe–Ti oxides is defined by these amphibole-assemblage conditions, as evidenced by their direct intergrowth. Integration of mineralogical and geochemical data indicates that the Xiaohaizi intrusion underwent four distinct stages of magmatic evolution. During these stages, the crystallization of Fe–Ti oxides was accompanied by notable fluctuations in oxygen fugacity and melt water content. These results suggest that fractional crystallization played a dominant role in ore formation, with possible late-stage liquid immiscibility observed at the mineral scale. Overall, this study proposes that the Xiaohaizi Fe–Ti–V oxide deposit represents a magmatic conduit-type ore-forming system developed within a crystal mush. The enrichment of Fe–Ti oxides is strongly associated with hydrous melts and elevated oxygen fugacity conditions. Full article
(This article belongs to the Section Mineral Deposits)
Show Figures

Figure 1

16 pages, 251 KB  
Article
AI-Based Assessment of Non-Technical Skills in Prehospital Simulations: A Comparative Validation Study
by Masanori Mitsuhashi, Yumika Akiba, Misato Saitou, Kensuke Suzuki, Satoo Ogawa and Tomohiko Masuno
Healthcare 2025, 13(23), 3121; https://doi.org/10.3390/healthcare13233121 - 1 Dec 2025
Viewed by 249
Abstract
Background/Objectives: Assessing non-technical skills (NTSs) in prehospital care is susceptible to rater subjectivity. While Artificial Intelligence (AI) can be used to score conversation transcripts, it emphasizes formal linguistic features, whereas humans integrate scene context, leading to potentially divergent evaluations. We examined the [...] Read more.
Background/Objectives: Assessing non-technical skills (NTSs) in prehospital care is susceptible to rater subjectivity. While Artificial Intelligence (AI) can be used to score conversation transcripts, it emphasizes formal linguistic features, whereas humans integrate scene context, leading to potentially divergent evaluations. We examined the validity of NTS assessments generated by AI (ChatGPT-4o) from prehospital simulation data by comparing them with ratings from paramedic faculty. We hypothesized that AI-based ratings would provide evaluations of team NTSs that are comparable to faculty ratings and would enable us to describe the direction and magnitude of score differences between AI and faculty across the five NTS domains. Methods: Sixty-four first-year paramedic students performed 5 min prehospital scenarios. Five NTS domains were scored independently by AI and faculty using a three-level rubric (5, 3, or 1 point per domain): (i) communication and interpersonal manner, (ii) order and completeness of information gathering, (iii) detail of follow-up questioning, (iv) context-appropriate actions, and (v) time management. Score differences were analyzed with Wilcoxon signed-rank tests with Holm correction and Bayes factors (BF10). Agreement was quantified with weighted Gwet’s agreement coefficient 2 (AC2). Results: Three domains—communication, context-appropriate actions, and time management—showed significant differences (p < 0.001), with strong evidence for differences (BF10 > 22); median differences favored AI. Evidence of a difference was insufficient for the other two domains. Across all domains, agreement remained below the prespecified substantial threshold (AC2 ≥ 0.60). The primary hypothesis was not supported. Conclusions: In prehospital simulations, AI-only NTS assessment is not yet an adequate substitute for human raters. Although AI evaluates linguistic aspects, its agreement with expert ratings was insufficient. Future work should evaluate hybrid approaches leveraging the strengths of both AI and human judgment. Full article
12 pages, 2727 KB  
Article
A Photovoltaic-Integrated Broadband Photodetector Based on Vertically-Stacked Lateral-Aligned Nanowire Arrays
by Ke Jin, Xin Yan, Yao Li and Xia Zhang
Sensors 2025, 25(23), 7308; https://doi.org/10.3390/s25237308 - 1 Dec 2025
Viewed by 364
Abstract
A photovoltaic-integrated broadband photodetector based on vertically-stacked lateral-aligned III–V nanowire arrays is proposed and investigated. The staggered arrangement configuration drastically reduces the competition between solar cell and photodetector that is difficult to avoid in vertically-stacked planar structures, which enables broadband strong absorption. The [...] Read more.
A photovoltaic-integrated broadband photodetector based on vertically-stacked lateral-aligned III–V nanowire arrays is proposed and investigated. The staggered arrangement configuration drastically reduces the competition between solar cell and photodetector that is difficult to avoid in vertically-stacked planar structures, which enables broadband strong absorption. The lower GaAs nanowires (NWs) act as Mie scattering centers, which scatter the incident light passing through the gaps back to the upper layer, enhancing the absorption of InAs NWs over a wide wavelength range from the ultraviolet to the infrared. Meanwhile, the light trapping effect of the upper InAs nanowires improves the absorption of lower GaAs NWs. At a near-infrared wavelength of 1400 nm, the photovoltaic-integrated InAs nanowire photodetector exhibits a photocurrent density of 168.83 mA/cm2 and responsivity of 0.168 A/W, 90% and 93% higher than the single layer InAs nanowires. The conversion efficiency of the GaAs nanowire solar cell is also improved after integration. This work may pave the way for the development of self-powered miniaturized broadband photodetectors. Full article
Show Figures

Figure 1

24 pages, 9442 KB  
Article
Distribution and Risk Assessment of Copper Content in Soil and Tea of Tieguanyin Plantations in Anxi County, China
by Qiyu Zeng, Yuanyuan Zhan, Changwu Tao, Kaijun Feng, Jingya Zheng, Huogui Su and Yuede Wu
Toxics 2025, 13(12), 1042; https://doi.org/10.3390/toxics13121042 - 30 Nov 2025
Viewed by 431
Abstract
Cu in tea leaves can be easily leached into the tea broth during brewing and ingested by humans; therefore, excessive accumulation of Cu in tea leaves may pose potential health risks. In this study, the relationship between soil Cu and Cu content in [...] Read more.
Cu in tea leaves can be easily leached into the tea broth during brewing and ingested by humans; therefore, excessive accumulation of Cu in tea leaves may pose potential health risks. In this study, the relationship between soil Cu and Cu content in tea plantations was investigated by analyzing 106 surface soil samples (0–20 cm) and their corresponding tea samples from Anxi County. The distribution of Cu, ecological risk, and early warning indicators were analyzed in both tea and soil samples. Research indicates that soil Cu content is classified into five grades in accordance with the Specifications for Geochemical Evaluation of Land Quality: Grade I (>29 mg/kg, accounting for 7.55%), Grade II (24~29 mg/kg, accounting for 2.83%), Grade III (21~24 mg/kg, accounting for 3.77%), Grade IV (16~21 mg/kg, accounting for 8.49%), and Grade V (≤16 mg/kg, accounting for 77.36%). The mean soil Cu content varied with the underlying rock type, following the order: sedimentary rocks > metamorphic rocks > magmatic rocks. The spatial distribution of soil Cu content was higher in the north and lower in the southeast and northwest, whereas tea Cu content was higher in the southeast and northwest and lower in the central region. Soil-forming parent materials, traffic emissions, and agricultural activities were identified as the main sources of soil Cu, while tea Cu content was mainly affected by soil Cu and agricultural activities. Importantly, soil Cu posed no significant ecological risks, and all tea samples had Cu contents within safe limits without significant toxicity or health hazards. This study innovatively integrates Cu source identification, spatial analysis, and dual-dimensional (soil–tea) risk assessment in a typical tea-producing area, providing a targeted scientific basis for the precise monitoring and management of soil Cu in tea plantations and ensuring compliance of soil and tea products with national safety standards. Full article
Show Figures

Graphical abstract

24 pages, 861 KB  
Article
A Novel ANFIS-Based Approach for Optimizing Energy Efficiency in Autonomous Vehicles
by Behrouz Samieiyan and Anjali Awasthi
Energies 2025, 18(23), 6285; https://doi.org/10.3390/en18236285 - 29 Nov 2025
Viewed by 200
Abstract
Autonomous vehicles (AVs) promise improved safety and sustainability, yet their sophisticated sensing, computing, and communication systems impose auxiliary power loads of 1.5–3.2 kW, risking an increase of up to 45% in global transport energy demand by 2040 if left unaddressed. Existing energy management [...] Read more.
Autonomous vehicles (AVs) promise improved safety and sustainability, yet their sophisticated sensing, computing, and communication systems impose auxiliary power loads of 1.5–3.2 kW, risking an increase of up to 45% in global transport energy demand by 2040 if left unaddressed. Existing energy management strategies fail to jointly optimize propulsion and autonomy subsystems under real-world dynamic traffic, treat ADAS loads as static, and lack statistically rigorous validation. This paper proposes a novel Adaptive Neuro-Fuzzy Inference System (ANFIS)-PID framework that integrates (i) 5 s V2X traffic preview, (ii) online PID gain scheduling, and (iii) energy-aware rule pruning for real-time energy allocation. Validated on a real-world trajectory dataset, the approach consistently reduces fuel consumption by up to 4.4% over pure fuzzy logic, 0.05% over FL-RWOA, 1.16% over FL-GWO, and 2.39% over FL-PSO across 25–100 km segments (paired t-test, p ≤ 0.001 on 50 random segments). Additional benefits include 18% faster transient response and 18% lower inference computational load compared to metaheuristic baselines. Scaled to fleet level, the 0.51 L/100 km average saving equates to over CAD 100 million annual savings in Canada. The hybrid neuro-fuzzy architecture offers a deployable, adaptive solution for sustainable autonomous transportation. Full article
Show Figures

Figure 1

Back to TopTop