Sign in to use this feature.

Years

Between: -

Subjects

remove_circle_outline
remove_circle_outline
remove_circle_outline
remove_circle_outline
remove_circle_outline
remove_circle_outline
remove_circle_outline
remove_circle_outline
remove_circle_outline

Journals

remove_circle_outline
remove_circle_outline
remove_circle_outline
remove_circle_outline
remove_circle_outline
remove_circle_outline
remove_circle_outline
remove_circle_outline
remove_circle_outline

Article Types

Countries / Regions

remove_circle_outline
remove_circle_outline
remove_circle_outline
remove_circle_outline
remove_circle_outline

Search Results (624)

Search Parameters:
Keywords = IGF-1R

Order results
Result details
Results per page
Select all
Export citation of selected articles as:
18 pages, 4124 KB  
Article
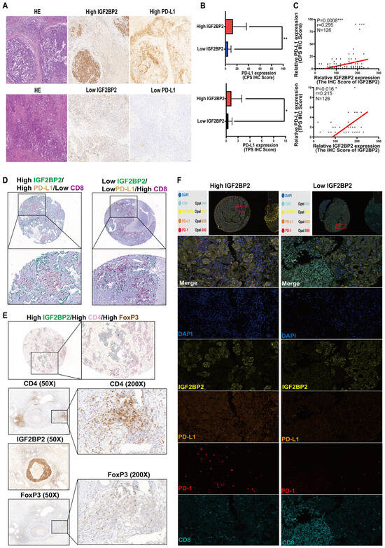
IGF2BP2 Overexpression Predicts Poor Prognosis and Correlates with PD-L1 Expression in Intrahepatic Cholangiocarcinoma
by Jianan Shen, Aihua Yang, Xintao He, Tianyi Dai, Zexuan Hui, Youxiang Ding, Li Zhao and Jun Chen
Biomedicines 2026, 14(4), 929; https://doi.org/10.3390/biomedicines14040929 - 19 Apr 2026
Viewed by 181
Abstract
Background: The immunologically cold nature and immunosuppressive tumor microenvironment (TME) of intrahepatic cholangiocarcinoma (ICC) contribute to its poor prognosis. This study aims to identify novel biomarkers related to prognosis and TME in ICC. Methods: We first identified the high expression of [...] Read more.
Background: The immunologically cold nature and immunosuppressive tumor microenvironment (TME) of intrahepatic cholangiocarcinoma (ICC) contribute to its poor prognosis. This study aims to identify novel biomarkers related to prognosis and TME in ICC. Methods: We first identified the high expression of m6A reader insulin-like growth factor 2 mRNA binding protein 2 (IGF2BP2) in ICC through bioinformatics screening. Subsequently, a retrospective study was conducted on 224 ICC patients who had undergone radical resection. The expression levels of IGF2BP2 and programmed death ligand 1 (PD-L1) were detected in a tissue microarray (TMA) using immunohistochemistry (IHC). The co-localization of IGF2BP2, PD-L1, programmed cell death protein 1 (PD-1), and CD8+T cells was evaluated by multiple immunofluorescence techniques. Results: IHC confirmed a significant upregulation of IGF2BP2 in tumor tissues compared with normal bile duct epithelia (p < 0.05). IGF2BP2 expression was positively correlated with PD-L1 expression (TPS R = 0.215, p = 0.016; CPS R = 0.295, p = 0.008). High IGF2BP2 expression was associated with increased PD-L1/PD-1 positivity and reduced CD8+T cell infiltration. Kaplan–Meier analysis revealed significantly worse 3-year overall survival (OS: 20.56% vs. 29.91%, p = 0.0291) and recurrence-free survival (RFS: 9.72% vs. 18.56%, p = 0.0372) in the IGF2BP2-high group. Multivariate analysis identified IGF2BP2 as an independent risk factor for both OS (HR = 1.683, p = 0.044) and RFS (HR = 1.946, p = 0.042). Conclusions: IGF2BP2, as a potential biomarker and independent prognostic factor for ICC, is associated with increased PD-L1 expression. Full article
(This article belongs to the Special Issue Drug Resistance and Tumor Microenvironment in Human Cancers)
Show Figures

Figure 1

27 pages, 2780 KB  
Article
Identification and Integration of LRG1-Induced Differentially Expressed Gene (DEG) Hub Profiles in Breast Cancer Cells
by Federico Osorio-Antonio, Daniela Michel Diaz-González, Gabriela Elizabeth Campos-Viguri, José Manuel Sánchez-López, José Luis Cortez-Sánchez, Francisco Castelán, Jesús Ramses Chávez-Rios, Paola Maycotte-González, Paulina Cortés-Hernández, Oscar Peralta-Zaragoza and Elizabeth Bautista-Rodríguez
Int. J. Mol. Sci. 2026, 27(8), 3613; https://doi.org/10.3390/ijms27083613 - 18 Apr 2026
Viewed by 348
Abstract
Breast carcinoma is a major cause of cancer-related mortality among women worldwide. Identifying novel molecular targets remains essential, particularly for aggressive triple-negative breast cancer (TNBC). Leucine-rich alpha-2-glycoprotein 1 (LRG1) has been linked to tumor progression and angiogenesis, but its molecular mechanisms in breast [...] Read more.
Breast carcinoma is a major cause of cancer-related mortality among women worldwide. Identifying novel molecular targets remains essential, particularly for aggressive triple-negative breast cancer (TNBC). Leucine-rich alpha-2-glycoprotein 1 (LRG1) has been linked to tumor progression and angiogenesis, but its molecular mechanisms in breast cancer are poorly defined. We evaluated the effects of recombinant human LRG1 (rhLRG1) on cell viability and migration in MDA-MB-231 TNBC cells and performed transcriptomic profiling followed by functional enrichment analyses using GenArise, Cytoscape, and R-based tools. RhLRG1 treatment significantly increased cell viability and migration. Transcriptomic analysis revealed activation of key oncogenic cascades, including the PI3K/AKT, MAPK, and RAS signaling pathways. Hub-gene analysis identified upregulated genes involved in proliferation (NRAS, STAT5B, IGF2), angiogenesis (PGF, ANGPT2), and apoptosis (CASP8, BAD), whereas downregulated genes were associated with apoptotic resistance (BCL2, MCL1) and adhesion (LAMB1, ITGB4). Functional enrichment highlighted LRG1’s role in the bioinformatic analysis of differentially expressed genes that were obtained from microarray assays. LRG1 remodels the tumor microenvironment by promoting proliferation, angiogenesis, and apoptotic sensitivity while repressing resistance-related genes. These findings position LRG1 as a potential diagnostic biomarker and therapeutic target for advanced breast carcinoma. Full article
(This article belongs to the Section Molecular Oncology)
Show Figures

Figure 1

17 pages, 3740 KB  
Article
Transcriptomic Evidence Reveals the IIS–FOXO–SOD2 Axis as a Core Anti-Aging Pathway in Long-Lived Queens of Odontotermes formosanus
by Yiyang Chen, Dandan Qiao, Hao Chen, Dayu Zhang and Yongjian Xie
Insects 2026, 17(4), 432; https://doi.org/10.3390/insects17040432 - 17 Apr 2026
Viewed by 292
Abstract
The reproductive caste of higher termites exhibits remarkable longevity, but the mechanisms by which they manage age-related oxidative stress during lifespan extension remain insufficiently understood. This study investigated the dynamic regulation of the insulin/IGF (IIS)–FOXO axis, a key anti-aging regulatory pathway that integrates [...] Read more.
The reproductive caste of higher termites exhibits remarkable longevity, but the mechanisms by which they manage age-related oxidative stress during lifespan extension remain insufficiently understood. This study investigated the dynamic regulation of the insulin/IGF (IIS)–FOXO axis, a key anti-aging regulatory pathway that integrates insulin signaling with downstream processes, including antioxidant defense and DNA repair, as well as the superoxide dismutase (SOD) system in female Odontotermes formosanus reproductives at various life stages (Swarming Queen (SQ), 1-Year Queen (1YQ), 8-Year Queen (8YQ)) through transcriptomic, qRT-PCR, and enzyme activity analyses. Age-dependent upregulation of IIS pathway components (InR, chico, PDK1, Akt, Sirt1, FOXO) was observed, alongside the identification of six SOD transcripts, including two SOD1, two SOD2, and two SOD3 isoforms. Notably, mitochondrial SOD2 (particularly SOD2_b) showed a progressive increase with age, exhibiting the highest enzymatic activity and being associated with reduced mitochondrial oxidative stress and the disruption of reactive oxygen species (ROS) amplification cycles. These findings suggest that O. formosanus reproductives counteract the potential lifespan-reducing effects of chronic IIS activation by maintaining or enhancing FOXO activity, thereby supporting DNA repair, antioxidant defenses, and cellular homeostasis. The IIS–FOXO–SOD2 axis is identified as a key regulator of reproductive longevity in higher termites, offering new insights into the molecular mechanisms behind lifespan extension in social insects. Full article
(This article belongs to the Section Insect Molecular Biology and Genomics)
Show Figures

Figure 1

15 pages, 1352 KB  
Article
Frequency-Stratified Changes in BDNF, IGF-1, and Cognitive Screening Scores Following a 16-Week Hatha Yoga Program in Older Women: A Quasi-Experimental Study
by Seonyoung Son, Suhan Koh, Taehyung Kim, Minkyo Kim, Daniel Newmire, Taekyu Kim and Doyeon Kim
Healthcare 2026, 14(8), 1012; https://doi.org/10.3390/healthcare14081012 - 12 Apr 2026
Viewed by 362
Abstract
Background/Objectives: Aging is associated with declines in cognitive function and neurotrophic support. Brain-derived neurotrophic factor (BDNF) and insulin-like growth factor-1 (IGF-1) are peripheral biomarkers discussed in relation to brain health and aging. This study investigated changes in serum BDNF, IGF-1, and cognitive screening [...] Read more.
Background/Objectives: Aging is associated with declines in cognitive function and neurotrophic support. Brain-derived neurotrophic factor (BDNF) and insulin-like growth factor-1 (IGF-1) are peripheral biomarkers discussed in relation to brain health and aging. This study investigated changes in serum BDNF, IGF-1, and cognitive screening scores after a 16-week Hatha Yoga program performed twice or four times per week in older women. Methods: Fifty-one community-dwelling women aged 70–79 years were allocated to a twice-per-week yoga group (2YG; n = 17), a four-times-per-week yoga group (4YG; n = 17), or a non-exercise control group (CON; n = 17) based on availability and participant preference; forty-three participants completed the study. Serum BDNF and IGF-1 were analyzed using enzyme-linked immunosorbent assay and chemiluminescent immunoassay, and cognitive status was evaluated using the Cognitive Impairment Screening Test (CIST). Outcomes were analyzed using two-way repeated-measures ANOVA and additional ANCOVA models adjusting for corresponding baseline values. Exploratory correlations were examined between biomarker changes and CIST changes. Effect sizes and 95% confidence intervals were reported. Results: BDNF showed a significant main effect of time (p < 0.05) without a significant group × time interaction; ANCOVA adjusting for baseline BDNF showed no significant group effect (p = 0.270). IGF-1 showed a significant group × time interaction (p < 0.01) with increases in both yoga groups; ANCOVA adjusting for baseline IGF-1 showed a significant group effect (p = 0.001). CIST showed a significant main effect of time (p < 0.01), but changes were small and the group × time interaction was not significant; ANCOVA adjusting for baseline CIST showed no significant group effect (p = 0.114). Biomarker changes were not clearly correlated with CIST changes (ΔBDNF–ΔCIST: r = −0.244, p = 0.115; ΔIGF-1–ΔCIST: r = −0.050, p = 0.750). Conclusions: In this quasi-experimental study with non-random allocation and limited covariate information, changes in peripheral neurotrophic factors and only small changes in cognitive screening scores were observed after participation in a 16-week Hatha Yoga program. However, frequency-dependent conclusions are limited, and findings should be interpreted cautiously as screening-level, hypothesis-generating reference data. Nevertheless, the program is considered a feasible, low-risk health promotion activity for older women and may inform future randomized or well-controlled studies. Full article
(This article belongs to the Special Issue Exercise Science and Health Promotion)
Show Figures

Figure 1

21 pages, 2192 KB  
Article
A Five-Biomarker IHC-Based Signature Predicting Outcome in Breast Cancer Patients Following Adjuvant Anthracycline-Based Chemotherapy
by Siyao Wang, Elaine Gilmore, Syed Umbreen, Cory Fines, Roberta Burden, Stephen McQuaid and Niamh Buckley
Cancers 2026, 18(7), 1092; https://doi.org/10.3390/cancers18071092 - 27 Mar 2026
Viewed by 620
Abstract
Background/Objectives: Breast cancer remains the leading cause of cancer-related death among women worldwide. While tools such as Adjuvant Online, PREDICT, OncotypeDx and Mammoprint identify patients at higher risk of relapse who should therefore be offered chemotherapy, there are currently no tools to [...] Read more.
Background/Objectives: Breast cancer remains the leading cause of cancer-related death among women worldwide. While tools such as Adjuvant Online, PREDICT, OncotypeDx and Mammoprint identify patients at higher risk of relapse who should therefore be offered chemotherapy, there are currently no tools to accurately predict response to chemotherapy, with varied response rates (regardless of subtypes, etc.) of 8–70% reported. Accurately stratifying patients based on their likelihood of benefiting from SoC chemotherapy is therefore critical to guide personalised treatment decisions. Methods: A retrospective cohort of 293 breast cancer patients treated with SoC adjuvant anthracycline-based regimen was analysed. Five biomarkers (TOP2A, PTEN, EGFR, IGF1R, and phospho-mTOR), selected for their prognostic and therapeutic relevance, were assessed using immunohistochemistry (IHC) combined with digital pathology. Results: Biomarker expression was quantified using the digital pathology platform, QuPath, with each marker, when stratified based on high/low expression, demonstrating a significant association with relapse-free survival following SoC chemotherapy in specific subtypes of breast cancer. A composite five-biomarker signature was then generated by integrating the individual biomarker scores to improve prognostic precision. Patients with a five-biomarker signature score greater than zero exhibited a significantly higher likelihood of favourable outcomes following anthracycline-based chemotherapy compared with those with a score of zero or below. Conclusions: This study establishes a novel IHC-based five-biomarker signature capable of predicting patient outcome in the context of SoC chemotherapy. As the signature relies exclusively on IHC, it is simple, cost-effective and readily integratable into routine diagnostic workflows. In addition to its prognostic value, several biomarkers within the panel are potentially actionable, offering opportunities to guide targeted therapies in patients predicted to have poor response to conventional chemotherapy. Full article
Show Figures

Figure 1

8 pages, 739 KB  
Case Report
Severe Short Stature and rhGH Resistance in a Child Born SGA: The Role of a Novel IGF1R Mutation, Case Report and Narrative Review
by Giovanni Luppino, Eleonora Ini’, Letteria Anna Morabito, Tiziana Abbate, Cecilia Lugarà, Tommaso Aversa, Malgorzata Wasniewska and Domenico Corica
Children 2026, 13(4), 458; https://doi.org/10.3390/children13040458 - 27 Mar 2026
Viewed by 319
Abstract
Background: Genetic causes of growth failure should be suspected in patients born small for gestational age (SGA) who fail to show postnatal catch-up growth, present with severe short stature (SS), and exhibit a poor or absent response to growth hormone (rhGH) therapy. [...] Read more.
Background: Genetic causes of growth failure should be suspected in patients born small for gestational age (SGA) who fail to show postnatal catch-up growth, present with severe short stature (SS), and exhibit a poor or absent response to growth hormone (rhGH) therapy. Mutations in the insulin-like growth factor 1 receptor (IGF1R) gene are associated with impaired growth, intrauterine growth restriction (IUGR), low birth weight and/or length, and postnatal SS. Case Description: A 9-year-old boy, born SGA for birth length, was evaluated for severe SS. Common causes of SS were excluded. At 9 years and 7 months of age, his height was 112.6 cm (−3.99 SDS), weight 18 kg (−3.79 SDS), and BMI 14.2 kg/m2 (−1.8 SDS); pubertal development was Tanner stage 1. The target height was 158 cm (−2.62 SDS). Bone age was delayed by approximately one year compared with chronological age. Serum IGF-1 levels were within the upper-normal range for age. GH therapy (0.035 mg/kg/day) was initiated due to the lack of catch-up growth in an SGA subject. After three years of treatment, the height gain was only 0.5 SDS. IGF-1 levels showed a transient treatment-related increase, followed by persistent normalization during ongoing therapy. Next-generation sequencing (NGS) analysis identified novel heterozygous paternal nonsense variant in the IGF1R gene: c.3498C>G (p.Tyr1166Ter). At 12 years of age, impaired fasting glucose and reduced glucose tolerance were detected; consequently, it was decided to discontinue rhGH therapy, also in light of the IGF1R mutation and the lack of height recovery. Conclusions: This case underlines the critical role of genetic testing in the evaluation of patients born SGA. The coexistence of SGA status and an IGF1R gene mutation may provide a clear explanation for both the poor response to rhGH therapy and the increased risk of alterations in glucose metabolism. An extensive narrative review of the literature on growth outcomes and glucose metabolism abnormalities during GH treatment in SGA patients carrying IGF1R variants was also performed. Full article
Show Figures

Graphical abstract

24 pages, 964 KB  
Review
Overcoming Trastuzumab–Pertuzumab Resistance and Optimizing Sequential Anti-HER2 Therapy in HER2-Positive Metastatic Breast Cancer
by Yutaka Yamamoto
Cancers 2026, 18(6), 932; https://doi.org/10.3390/cancers18060932 - 13 Mar 2026
Viewed by 1036
Abstract
HER2-positive breast cancer accounts for 15–20% of all breast cancers. The introduction of anti-HER2 therapies has markedly improved the clinical outcomes; however, overcoming drug resistance in metastatic disease remains a major challenge. This review summarizes the multilayered mechanisms of resistance to trastuzumab and [...] Read more.
HER2-positive breast cancer accounts for 15–20% of all breast cancers. The introduction of anti-HER2 therapies has markedly improved the clinical outcomes; however, overcoming drug resistance in metastatic disease remains a major challenge. This review summarizes the multilayered mechanisms of resistance to trastuzumab and pertuzumab and outlines the rationale for sequential treatment strategies based on the emerging evidence. Resistance arises through diverse and often coexisting mechanisms, including structural alterations in the HER2 receptor (e.g., p95HER2 and HER2 mutations), constitutive activation of the PI3K–AKT–mTOR pathway, and engagement of bypass signaling through receptors such as HER3 and IGF-1R, as well as immune evasion and metabolic reprogramming. Given this complexity, the strategic sequencing of agents with distinct mechanisms of action is critical beyond first-line therapy. Trastuzumab deruxtecan demonstrates substantial antitumor activity through potent cytotoxic effects and a bystander effect, supporting its efficacy in tumors with intratumoral heterogeneity or downstream pathway activation. In contrast, tucatinib-based regimens represent an important option for patients with brain metastases and tumors expressing p95HER2. The ongoing development of novel antibody–drug conjugates and bispecific antibodies is expected to further advance personalized sequential therapy targeting composite resistance mechanisms. Full article
(This article belongs to the Special Issue Therapy for HER2 Breast Cancer)
Show Figures

Figure 1

21 pages, 4015 KB  
Article
Myrtenol from Lavender Essential Oil Possesses Neuroprotective Effects and Promotes Neurite Outgrowth by Potentially Targeting TrkA and IGF-1R in PC12 Cells
by Ting Jiang, Lan Xiang and Jianhua Qi
Int. J. Mol. Sci. 2026, 27(6), 2615; https://doi.org/10.3390/ijms27062615 - 12 Mar 2026
Viewed by 496
Abstract
Alzheimer’s disease (AD) is a prevalent chronic neurodegenerative disorder; the progression of this disease is driven by cellular determinants such as oxidative stress and dysregulated neurotrophic signaling. Lavender essential oil is traditionally used in aromatherapy for neuronal regulation and neuroprotection, suggesting its potential [...] Read more.
Alzheimer’s disease (AD) is a prevalent chronic neurodegenerative disorder; the progression of this disease is driven by cellular determinants such as oxidative stress and dysregulated neurotrophic signaling. Lavender essential oil is traditionally used in aromatherapy for neuronal regulation and neuroprotection, suggesting its potential neuroprotective effects for chronic neurodegenerative disorders like AD. However, the key active constituents responsible for its benefits and the specific molecular pharmacological mechanisms remain unclear. In this study, we isolated myrtenol from lavender essential oil under the guidance of activity evaluation. Its neuroprotective effects were evaluated in PC12 cells via neurite outgrowth, anti-Aβ/H2O2 cytotoxicity, and antioxidant assays. Targets and pathways were explored using inhibitor experiments, cell thermal shift assay (CETSA), drug affinity responsive target stability (DARTS), and Western blot. Myrtenol significantly induced neurite outgrowth in PC12 cells and effectively mitigated cytotoxicity and oxidative stress damage induced by Aβ25–35 and H2O2. Mechanistic studies revealed that myrtenol’s effects are associated with the modulation of tyrosine kinase receptor A (TrkA) and insulin-like growth factor-1 receptor (IGF-1R), activating phospholipase C (PLC)/protein kinase C (PKC) and phosphoinositide 3-kinase (PI3K)/protein kinase B (AKT) signaling pathways to jointly mediate neuroprotection effects against the pathology of AD. This study demonstrates that myrtenol as a highly active component of lavender essential oil possesses NGF-like neuritogenic activity and neuroprotective effects. It provides a foundation for understanding the cellular mechanisms of myrtenol as a small-molecule lead for further investigation in neurodegeneration-related research. Full article
(This article belongs to the Special Issue Natural Products for Neuroprotection and Neurodegeneration)
Show Figures

Graphical abstract

9 pages, 247 KB  
Article
Iron Overload and Endocrine Dysfunction in Adults with Transfusion-Dependent Beta-Thalassemia and Growth Retardation: A Correlational Study
by Muhammad Hammad, Sadaf Fardoos, Khadija Shakoor and Ali Nasir
Thalass. Rep. 2026, 16(1), 5; https://doi.org/10.3390/thalassrep16010005 - 11 Mar 2026
Viewed by 458
Abstract
Background and Objective: Iron overload remains a significant clinical concern in patients with transfusion-dependent beta-thalassemia (TDT). This study aims to characterize the iron load and endocrine profile of adult transfusion-dependent beta-thalassemia patients and to evaluate their correlation with growth retardation. Methods: [...] Read more.
Background and Objective: Iron overload remains a significant clinical concern in patients with transfusion-dependent beta-thalassemia (TDT). This study aims to characterize the iron load and endocrine profile of adult transfusion-dependent beta-thalassemia patients and to evaluate their correlation with growth retardation. Methods: A cross-sectional study was conducted at PIMS Hospital, Islamabad, involving 62 adult patients with homozygous or HbE beta-thalassemia receiving regular blood transfusions. Iron overload was assessed using serum ferritin (SF) and transferrin saturation (TS), while endocrine function was evaluated through measurements of thyroid-stimulating hormone-sensitive (TSH), free thyroxine (FT4), and insulin-like growth factor-1 (IGF-1). Data was analyzed using SPSS v26.0 and R v4.3.1, which included Pearson correlation, chi-square testing, and multivariable regression to explore associations between iron indices and endocrine dysfunction. Results: Serum ferritin demonstrated significant negative correlations with FT4 (r = −0.348, p = 0.005) and IGF-1 (r = −0.302, p = 0.015). MRI T2* pancreas values correlated positively with FT4 (r = 0.268, p = 0.037) and IGF-1 (r = 0.312, p = 0.015). Patients with ferritin > 5000 ng/mL exhibited a higher prevalence of low IGF-1 levels (89.2% vs. 64.0%, p = 0.018). No significant gender-based differences were observed in endocrine parameters. Conclusion: Pancreatic iron burden and elevated serum ferritin were significantly associated with impaired thyroid and growth axis function, highlighting the value of integrating MRI T2* and biochemical markers for early endocrine risk stratification in adult TDT patients. Full article
23 pages, 845 KB  
Article
Anti-Atherogenic Activities of Exopolysaccharides and Their Producing Strain Limosilactobacillus fermentum MC1 in Mice
by Nada Oršolić, Barbara Toljanić, Dyana Odeh, Nina Čuljak, Kate Šešelja, Mirela Baus Lončar, Domagoj Đikić, Andreja Leboš Pavunc and Blaženka Kos
Int. J. Mol. Sci. 2026, 27(5), 2473; https://doi.org/10.3390/ijms27052473 - 7 Mar 2026
Viewed by 505
Abstract
Atherosclerosis, the leading cause of death worldwide, is a chronic inflammatory disease leading to the accumulation of lipid-rich plaques within the artery wall. Accumulating evidence indicates that intestinal microbiota plays an important regulatory role in atherosclerosis at all stages of the disease. Through [...] Read more.
Atherosclerosis, the leading cause of death worldwide, is a chronic inflammatory disease leading to the accumulation of lipid-rich plaques within the artery wall. Accumulating evidence indicates that intestinal microbiota plays an important regulatory role in atherosclerosis at all stages of the disease. Through numerous metabolites, the intestinal microbiota can regulate immune and inflammatory cells and their mediators, as well as lipid metabolism, thereby contributing to the development and progression of atherosclerosis. With these assumptions in mind, we investigated the possibility of using Limosilactobacillus fermentum MC1 (L. fermentum MC1) and its exopolysaccharides (EPSs) in the reduction of lipid and atherogenic parameters as a preventive strategy in preventing the occurrence of cardiovascular diseases (CVD). We investigated the effect of L. fermentum MC1 and its EPSs on the health status of mice by monitoring the following parameters: body weight, colon length and weight, relative weight of organs, hematological (Hgb, WBC, number of erythrocytes, MCHC, MCV, MCH), and biochemical blood parameters including glucose, serum enzymes (ALT, ALP, amylase), urea, creatinine and lipid profile (total cholesterol, triglycerides, HDL, VLDL, LDL), different atherogenic parameters, blood biomarkers such as lymphocyte-to-monocyte (LMR) and neutrophil-to-lymphocyte (NLR) ratios, molecular inflammatory markers (IL1β, IL6, MCP1, IL1α, TLR4, TNFα, CD68, TGFβ), apoptosis markers (BCL2, AIFM1, IGF-1R), and endoplasmic reticulum stress markers (CHOP and GRP94) as well as oxidative stress (NOX2) markers in the colon. Furthermore, the level of lipid peroxidation, nitric oxide and glutathione concentrations in the liver, kidneys and spleen were measured. L. fermentum MC1 and its EPSs may prevent the development of atherosclerosis and the progression of CVD through antioxidant, anti-inflammatory, immunomodulatory activities, and regulation of the gut microbiome and lipid metabolism. The observed reduction in lipid and atherogenic determinants suggests that L. fermentum MC1 and its EPSs may contribute to atheroprotection and confer multiple health benefits. Full article
Show Figures

Figure 1

20 pages, 6894 KB  
Article
Insulin and Insulin-like Growth Factor 1 Signaling as a Modulator of MYC Expression in the Meibomian Gland
by Cynthia Verling, Autumn Berlied and Cornelia Peterson
Biomedicines 2026, 14(3), 578; https://doi.org/10.3390/biomedicines14030578 - 4 Mar 2026
Viewed by 551
Abstract
Background/Objectives: Sebaceous carcinomas (SebCAs) of the ocular adnexa, primarily arising from the Meibomian glands, are locally aggressive eyelid tumors with metastatic potential. Upregulation of the oncogene MYC has been demonstrated in SebCA, suggesting a role in tumor initiation and progression. In other [...] Read more.
Background/Objectives: Sebaceous carcinomas (SebCAs) of the ocular adnexa, primarily arising from the Meibomian glands, are locally aggressive eyelid tumors with metastatic potential. Upregulation of the oncogene MYC has been demonstrated in SebCA, suggesting a role in tumor initiation and progression. In other epithelial tumors, the insulin and insulin-like growth factor (IGF) signaling (IIS) pathway has been implicated in stem cell renewal via MYC activation and stabilization. This study aimed to evaluate the effects of pharmacologic and genetic modulation of the IIS pathway on MYC expression in human Meibomian gland epithelial cells (HMGECs) and meibocytes of adult C57B6 mice. Methods: HMGECs were incubated with either IIS activators or inhibitors or were subject to transfection with either an IGF1R plasmid or siRNA before assessments of viability, proliferation, immunostaining, and MYC quantification were performed. Murine eyelids were treated topically with small-molecule IIS modulators prior to tissue harvest for histology, immunolabeling, and qPCR. Results: HMGECs treated with IIS activators demonstrated downregulated IGF1R and upregulated MYC expression, increased viability and proliferation, and reduced autophagy, while treatment with inhibitors yielded the inverse effects. Incubation with the selective insulin receptor agonist, demethylasterriquinone B1, yielded the most phenotypic variability. IGF1R-overexpressing HMGECs exhibited relative upregulation of both Akt and MYC. Murine eyelids treated with an IIS agonist demonstrated a more mesenchymal phenotype and significantly induced MYC expression. Conclusions: Collectively, these results suggest that the IIS pathway may represent a novel approach for regulating high MYC expression in SebCA. Full article
(This article belongs to the Special Issue Molecular Research in Ocular Pathology)
Show Figures

Graphical abstract

27 pages, 4356 KB  
Article
Antitumor Potential of Moringa oleifera Extract Against PC3 Prostate Cancer Cells Through IGF-1 Pathway Modulation
by Francesca Mancuso, Cinzia Lilli, Catia Bellucci, Veronica Ceccarelli, Anna Stabile, Cristiana Gambelunghe, Ludovica Pugliese, Margherita Cecchetti, Giovanni Luca and Tiziano Baroni
Sci 2026, 8(3), 55; https://doi.org/10.3390/sci8030055 - 2 Mar 2026
Viewed by 625
Abstract
Moringa oleifera is widely recognized for its pharmacological properties and has recently attracted interest for its potential anticancer effects. In this study, we investigated the in vitro activity of Moringa oleifera leaf extract on the human prostate cancer PC3 cell line, focusing on [...] Read more.
Moringa oleifera is widely recognized for its pharmacological properties and has recently attracted interest for its potential anticancer effects. In this study, we investigated the in vitro activity of Moringa oleifera leaf extract on the human prostate cancer PC3 cell line, focusing on the insulin-like growth factor 1 receptor (IGF1R) signaling pathway, a central regulator of prostate cancer progression. PC3 cells were treated with Moringa oleifera extract, IGF-1, the IGF1R inhibitor NVP-AEW541, and their combinations. Cell migration, apoptosis, cell cycle distribution, gene expression, and protein regulation were evaluated using scratch assays, flow cytometry, RT-PCR, and Western blotting. Under our experimental conditions, Moringa oleifera extract was associated with reduced IGF1R expression and phosphorylation, together with decreased activation of downstream ERK/MAPK and AKT signaling pathways. These changes were accompanied by increased apoptosis, G0/G1 cell cycle accumulation, and reduced migratory capacity of PC3 cells. In addition, Moringa oleifera modulated the expression of genes involved in epithelial–mesenchymal transition, tumor progression, and extracellular matrix remodeling, suppressing pro-invasive markers while enhancing anti-metastatic factors. The extract also reduced the expression of bone metastasis–associated markers, including osteocalcin and alkaline phosphatase. Overall, these findings indicate that Moringa oleifera exposure is associated with modulation of IGF1R-related signaling and cellular programs relevant to aggressive prostate cancer. Further studies will be required to determine pharmacological feasibility and translational relevance. Full article
(This article belongs to the Special Issue One Health)
Show Figures

Figure 1

16 pages, 5876 KB  
Article
Paederoside Promotes Longevity and Fitness in C. elegans Through Ubiquitination and Degradation of DAF-2/IGF1R, Activating DAF-16/FOXO and SKN-1/NRF2 Transcription Factors
by Tong Chen, Jing Zhang, Shaoqin Jian, Bocen Chen, Yingjie Ma, Wenguang Wang, Tianpeng Ma, Jiran Shi, Jin Yang, Jun Liu, Yiqiang Xie and Man Xiao
Int. J. Mol. Sci. 2026, 27(5), 2248; https://doi.org/10.3390/ijms27052248 - 27 Feb 2026
Viewed by 474
Abstract
Paederia scandens (Lour.) Merr is a substance exhibiting medicine–food homology (MFH), commonly used in China. However, the antioxidant and anti-aging effects of paederoside (PSG) have not been thoroughly investigated; therefore, in this study, Caenorhabditis elegans (C. elegans) was treated [...] Read more.
Paederia scandens (Lour.) Merr is a substance exhibiting medicine–food homology (MFH), commonly used in China. However, the antioxidant and anti-aging effects of paederoside (PSG) have not been thoroughly investigated; therefore, in this study, Caenorhabditis elegans (C. elegans) was treated with PSG to investigate these effects. We found that 50, 80, and 100 μg/mL of PSG could prolong the lifespan of C. elegans, and administration of 100 μg/mL PSG significantly reduced the accumulation of lipofuscin. Under conditions of oxidative stress, RT-qPCR analysis revealed that PSG treatment significantly up-regulated the expression of key antioxidant gene skn-1 and longevity-associated gene daf-16. In addition, PSG increased the activity of the antioxidant enzymes SOD and CAT and reduced the level of MDA. When DAF-2 activity is reduced or inhibited in C. elegans, DAF-16 and SKN-1 are activated and translocate to the nucleus to promote stress resistance and prolong lifespan. Finally, by utilizing HeLa cell models, we demonstrated that the core component of Paederia scandens, PSG, promotes targeted degradation of IGF1R through the ubiquitin–proteasome system. Our results suggest that feeding C. elegans PSG is effective in extending this organism’s lifespan by improving oxidative stress resistance; thus, PSG has significant potential for development as an anti-aging food product and drug. Full article
Show Figures

Figure 1

31 pages, 2803 KB  
Article
Kinglet in the Poultry Court of Russia: Whole-Genome Insights into Ancestry, Genetic Variability, Selection Footprints and Candidate Genes in a Unique Local Chicken Breed Relative to Other Bantam/Dwarf Breeds
by Natalia V. Dementieva, Yuri S. Shcherbakov, Anatoli B. Vakhrameev and Michael N. Romanov
Animals 2026, 16(4), 642; https://doi.org/10.3390/ani16040642 - 17 Feb 2026
Viewed by 465
Abstract
Assessing genetic diversity in various native poultry breeds, including bantam/dwarf ones, is instrumental for their conservation as genetic resources, identifying their specific genetic features, and exploring the history of their genetic divergence. Rare chicken breeds are usually carriers of peculiar phenotypic traits, including [...] Read more.
Assessing genetic diversity in various native poultry breeds, including bantam/dwarf ones, is instrumental for their conservation as genetic resources, identifying their specific genetic features, and exploring the history of their genetic divergence. Rare chicken breeds are usually carriers of peculiar phenotypic traits, including adaptations to local conditions, disease resistance, and unique performance features. Here, we report for the first time SNP-based genetic characterization of the Russian Korolyok, translated as “kinglet,” relative to five other dwarf/small breeds: Cochin Bantam, Hamburg Bantam Silver Spangled, Polish White-crested Black, Red White-tailed Dwarf and Silkie White. We estimated phenotypes, heterozygosity, inbreeding, effective population size, and runs of homozygosity (ROHs). Some breeds had higher genetic diversity and others showed elevated inbreeding rates in their genomes. With lower effective population sizes (both presently and in the past), rare breeds came from a limited number of ancestors or were under strong selection pressure over many generations. Within 22 ROHs, we identified 26 prioritized candidate genes (GRB10, RPRD1A, APOOL, EAF2, SEMA5, HACD2, GALANT1, DACH2, CHM, POF1B, HDX, SLC15A2, PDIA5, SEC22, NR2F2, ARRDC4, IGF1R, SYNM, TMEM263, etc.). Our data offer whole-genome insights into genetic variability, history, phylogeny, selective sweeps, and candidate genes of a distinct indigenous Russian chicken breed and other bantam/dwarf breeds. Full article
(This article belongs to the Special Issue Genetic Diversity and Conservation of Local Poultry Breeds)
Show Figures

Figure 1

18 pages, 3144 KB  
Article
Integrative Multi-Omics Mendelian Randomization Reveals Oxidative Stress Mechanisms in Major Depressive Disorder, Bipolar Disorder, and Schizophrenia
by Nanxi Li, Juan Wang, Sihao Chen and Tao Li
Antioxidants 2026, 15(2), 233; https://doi.org/10.3390/antiox15020233 - 10 Feb 2026
Viewed by 954
Abstract
Background: Oxidative stress (OS) has been widely implicated in pathophysiology of major psychiatric disorder. However, establishing robust causal links and delineating the specific molecular mechanisms involved continue to pose significant research challenges. Methods: We performed a multi-omics analysis focusing on 817 oxidative stress-related [...] Read more.
Background: Oxidative stress (OS) has been widely implicated in pathophysiology of major psychiatric disorder. However, establishing robust causal links and delineating the specific molecular mechanisms involved continue to pose significant research challenges. Methods: We performed a multi-omics analysis focusing on 817 oxidative stress-related genes (OSGs) in major depressive disorder (MDD), bipolar disorder (BD), and schizophrenia (SCZ). We applied summary data-based Mendelian randomization (SMR), integrating large-scale genome-wide association studies for MDD, BD, and SCZ with quantitative trait loci datasets from both blood and brain tissues, including measures of DNA methylation, gene expression, and protein abundance. Results: Multi-omics integration yielded supportive evidence across blood and brain tissues implicating ACE and ACADVL in SCZ, where genetically predicted increases in their methylation, expression, and protein abundance were associated with reduced disease risk. IGF1R was associated with bipolar disorder (BD) risk in blood-specific analyses. Brain-specific analyses further nominated ENDOG as a candidate gene for SCZ. Single-cell SMR indicated that increased ENDOG expression was associated with higher SCZ risk in astrocytes, CD4+ naïve T cells, CD8+ effector T cells, and natural killer cells, suggesting a potential immune–brain interaction. Conclusions: This study provides multi-level genetic evidence supportive of a potential causal role for specific OSGs in major psychiatric disorders. We identify ACE, ACADVL, IGF1R, and ENDOG as candidate genes for further investigation, offering insights into epigenetic and transcriptional mechanisms that could inform future research on therapeutic targets. Full article
(This article belongs to the Section Health Outcomes of Antioxidants and Oxidative Stress)
Show Figures

Figure 1

Back to TopTop