Sign in to use this feature.

Years

Between: -

Subjects

remove_circle_outline
remove_circle_outline
remove_circle_outline
remove_circle_outline

Journals

Article Types

Countries / Regions

Search Results (6)

Search Parameters:
Keywords = Huizao jujube

Order results
Result details
Results per page
Select all
Export citation of selected articles as:
18 pages, 2517 KB  
Article
Effects of Slow-Release Fertilizer on Growth, Yield, and Quality of Ziziphus jujuba Mill. ‘Huizao’
by Xueli Wang, Ye Yuan, Shoule Wang, Tianxiang Jiang, Dingyu Fan, Juan Jin, Ying Jin, Qing Hao and Cuiyun Wu
Plants 2026, 15(2), 265; https://doi.org/10.3390/plants15020265 - 15 Jan 2026
Viewed by 177
Abstract
Aiming at the problems of tree vigor decline and unstable fruit quality caused by soil impoverishment and easy nutrient loss in the Ziziphus jujuba Mill. ‘Huizao’ (Huizao) producing areas of southern Xinjiang, the application effect of bag-controlled slow-release fertilizer (BCSRF) in this region [...] Read more.
Aiming at the problems of tree vigor decline and unstable fruit quality caused by soil impoverishment and easy nutrient loss in the Ziziphus jujuba Mill. ‘Huizao’ (Huizao) producing areas of southern Xinjiang, the application effect of bag-controlled slow-release fertilizer (BCSRF) in this region remains unclear. In this study, a field experiment was conducted with four fertilization concentration gradients, including CK (0 kg/ha), T1 (22 kg/ha), T2 (44 kg/ha), and T3 (66 kg/ha), to investigate the effects of BCSRF on soil nutrient dynamics and plant growth, as well as the fruit yield and quality of Huizao. The results showed that BCSRF could effectively maintain the supply levels of soil alkali-hydrolysable nitrogen, available phosphorus, and available potassium during key growth periods, among which the T3 treatment exhibited the most significant effect. This treatment not only significantly increased the yield per plant of Huizao by 39.34% compared with the control, but also markedly enhanced the contents of the endogenous substance, including soluble sugar and cyclic adenosine monophosphate. This study confirms that under the condition of sandy loam soil in southern Xinjiang, a single basal application of an appropriate amount of BCSRF can achieve continuous nutrient supply, simultaneously improve soil fertility and fruit quality, providing a theoretical basis and technical guidance for simplified and efficient fertilization in local jujube orchards. Full article
(This article belongs to the Section Plant–Soil Interactions)
Show Figures

Figure 1

23 pages, 7045 KB  
Article
Impact of Long-Term Cold Storage on the Physicochemical Properties, Volatile Composition, and Sensory Attributes of Dried Jujube (Zizyphus jujuba Mill.)
by Shaoxiang Pan, Xuemei Liu, Xiaodong Zheng, Jihong Wu, Mengnan Tan, Ning Cao, Xinyu Zhao, Maoyu Wu, Yu Han, Xinhuan Yan and Ye Song
Foods 2025, 14(1), 50; https://doi.org/10.3390/foods14010050 - 27 Dec 2024
Cited by 4 | Viewed by 2291
Abstract
Grey jujube (Zizyphus jujuba Mill. cv. Huizao), a prominent cultivar from Xinjiang, China, is well known for its high nutritional value and medicinal benefits. This study investigates the effects of long-term storage on the quality attributes of grey jujube, focusing on color, [...] Read more.
Grey jujube (Zizyphus jujuba Mill. cv. Huizao), a prominent cultivar from Xinjiang, China, is well known for its high nutritional value and medicinal benefits. This study investigates the effects of long-term storage on the quality attributes of grey jujube, focusing on color, texture, physicochemical properties, bioactive ingredients, amino acid profiles, sensory characteristics, and volatile compounds. Over a three-year storage period, significant changes were observed, including a decline in lightness and redness of the peel, accompanied by textural modifications such as increased hardness and chewiness, primarily attributed to moisture loss. Physicochemical analyses revealed significant reductions in moisture content, sugars (particularly reducing sugars), and bioactive compounds such as vitamin C, total flavonoids, and cyclic adenosine monophosphate (cAMP). In contrast, total acidity showed a significant increase over time. Sensory evaluation indicated a substantial loss of fresh aroma and flavor, with the development of off-flavors over time. Additionally, a comprehensive analysis of volatile compounds highlighted significant transformations in aroma profiles, with notable reductions in desirable esters and increases in acetic acid concentrations. This study investigates the quality changes of grey jujubes during storage from sensory and physicochemical perspectives, aiming to provide a novel approach for differentiating between newly harvested and aged grey jujubes. Furthermore, these findings provide theoretical support for improving and optimizing storage conditions. Future research should focus on elucidating the underlying mechanisms of these changes, identifying key markers for quality control during grey jujube storage, and providing a scientific basis for distinguishing between newly harvested and aged grey jujubes, while improving storage quality. Full article
Show Figures

Figure 1

13 pages, 4605 KB  
Article
Comprehensive Evaluation of Texture Quality of ‘Huizao’ (Ziziphus jujuba Mill. Huizao) and Its Response to Climate Factors in Four Main Production Areas of Southern Xinjiang
by Tianfa Guo, Qianqian Qiu, Chuanjiang Zhang, Xiangyu Li, Minjuan Lin, Cuiyun Wu, Shuangquan Jing, Xingang Li and Zhenlei Wang
Horticulturae 2024, 10(8), 864; https://doi.org/10.3390/horticulturae10080864 - 15 Aug 2024
Cited by 2 | Viewed by 1751
Abstract
A superior cultivar of dried jujube in China is ‘Huizao’ (HZ) jujube. Nonetheless, detailed evaluations of the texture quality of HZ fruit have been the subject of few studies. Texture is a significant indicator of the sensory and processed quality of a fruit. [...] Read more.
A superior cultivar of dried jujube in China is ‘Huizao’ (HZ) jujube. Nonetheless, detailed evaluations of the texture quality of HZ fruit have been the subject of few studies. Texture is a significant indicator of the sensory and processed quality of a fruit. Here, we differentiate and characterize the texture quality of HZ fruit from the four primary producing regions in southern Xinjiang, as well as develop a system for assessing the texture quality of HZ fruit. Correlation investigation indicated strong relationships between the springiness, chewiness, cohesiveness, gumminess, and hardness of HZ fruit. Furthermore, according to the factor molecules, the texture quality of HZ fruit in the four production areas was evaluated as Bazhou (1.24) > Hotan (0.773) > Kashi (−0.577) > Aksu (−0.852). RDA analysis of six texture quality parameters and 24 climate conditions identified higher mean temperature (TEM) and lower relative humidity (RHU) as the primary factors contributing to the improved texture quality of HZ fruit in Xinjiang. This study identified the variations in the texture of HZ fruit in the four primary producing regions of Southern Xinjiang. The HZ fruit in Hotan and Bazhou exhibit superior springiness and stickiness, while the fruit in Aksu and Kashi exhibit greater hardness. The texture of HZ fruit is significantly influenced by springiness, hardness, and adhesiveness, and a comprehensive evaluation model has been established through this research. This will provide a theoretical foundation for optimizing the dominant producing areas and regional production of HZ varieties in Xinjiang. Full article
(This article belongs to the Section Fruit Production Systems)
Show Figures

Figure 1

16 pages, 2897 KB  
Article
The Flavor Characteristics and Metabolites of Three Commercial Dried Jujube Cultivars
by Yuyao Jia, Chao Wang, Ying Zhang, Wenkai Deng, Yicai Ma, Juanfang Ma and Gang Han
Foods 2024, 13(8), 1193; https://doi.org/10.3390/foods13081193 - 14 Apr 2024
Cited by 6 | Viewed by 3099
Abstract
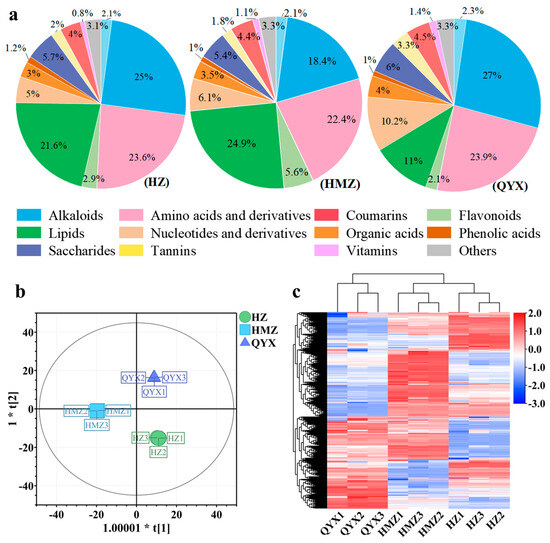
To understand the flavor and metabolite differences between the three commercial dried jujube cultivars Huizao (HZ), Hamazao 1 (HMZ), and Qiyuexian (QYX), their soluble sugars, organic acids, volatiles, and metabolites were systematically investigated. The results show that sucrose and malic acid were the [...] Read more.
To understand the flavor and metabolite differences between the three commercial dried jujube cultivars Huizao (HZ), Hamazao 1 (HMZ), and Qiyuexian (QYX), their soluble sugars, organic acids, volatiles, and metabolites were systematically investigated. The results show that sucrose and malic acid were the main soluble sugar and organic acids contained in these dried jujubes, respectively. Sucrose (573.89 mg/g DW) had the highest presence in HZ, and the total sugar content (898.33 mg/g DW) was the highest in QYX. Both of these had a low total acid content, resulting in relatively high sugar–acid ratios (105.49 and 127.86, respectively) compared to that of HMZ (51.50). Additionally, 66 volatile components were detected in the 3 jujubes. These mainly included acids, aldehydes, esters, and ketones (90.5–96.49%). Among them, (E)-2-nonenal, (E)-2-decenal, heptanal, decanal, nonanal, and octanal were identified as the key aromatic substances of the dried jujubes, and their contents were the highest in HMZ. Moreover, 454 metabolites were identified, including alkaloids, amino acids, flavonoids, lipids, nucleotides, and terpenoids. The highest contents of flavonoids (5.6%) and lipids (24.9%) were detected in HMZ, the highest contents of nucleotides (10.2%) and alkaloids (27%) were found in QYX, and the contents of saccharides (5.7%) and amino acids (23.6%) were high in HZ. Overall, HZ, HMZ, and QYX significantly differ in their flavor and nutrition. HZ tastes better, HMZ is more fragrant, and QYX and HMZ possess higher nutritional values. Full article
(This article belongs to the Section Food Nutrition)
Show Figures

Figure 1

14 pages, 1703 KB  
Article
Branch Growth, Leaf Canopies and Photosynthetic Responses of Zizyphus jujube cv. “Huizao” to Nutrient Addition in the Arid Areas of Northwest China
by Jianping Bao, Jiaxin Li, Guanli Wang, Zhihui Tang and Jinhu Zhi
Diversity 2022, 14(11), 914; https://doi.org/10.3390/d14110914 - 27 Oct 2022
Cited by 3 | Viewed by 2541
Abstract
Jujube is one of the main tree species found in the arid areas of Xinjiang, China. However, the nutritional requirements of central leader jujube trees are not understood. Our aim was to explore the effects of different fertilization gradients on the growth, development, [...] Read more.
Jujube is one of the main tree species found in the arid areas of Xinjiang, China. However, the nutritional requirements of central leader jujube trees are not understood. Our aim was to explore the effects of different fertilization gradients on the growth, development, and canopy formation of jujube trees to provide a basis for efficient cultivation. We measured and compared various suitable indices of jujube trees under 16 different fertilization treatments, and we confirmed the treatments suitable for cultivation by correlation and principal component analyses. The jujube tree growth indices under different fertilization treatments significantly differed (p < 0.05). The application of nitrogen fertilizer promoted the growth of branches and leaves. The soil and plant analyzer development value, light, and other traits significantly differed (p < 0.05). The leaf area index and direct transmittance coefficient significantly differed (p < 0.05). Compared with single-fertilizer application, mixed-fertilizer application significantly increased the leaf area index. Correlation analysis showed that the net photosynthetic rate of jujube leaves significantly correlated with the stomatal conductance, transpiration rate, and leaf SPAD content (p < 0.01). We obtained three principal components with a cumulative variance contribution rate of 82.192%. The final ranking showed that the mixed treatment (N 460.77 g/tree, P2O5 460.77 g/tree, and K2O 588.23 g/tree) performed better. To ensure branch and leaf growth, this treatment promoted photosynthesis, enabling the growth and development of fruit trees. Full article
(This article belongs to the Special Issue Ecology, Conservation and Restoration of Plant Species)
Show Figures

Figure 1

12 pages, 2279 KB  
Article
Investigation of the Volatile Profile of Red Jujube by Using GC-IMS, Multivariate Data Analysis, and Descriptive Sensory Analysis
by Yening Qiao, Qinqin Chen, Jinfeng Bi, Xinye Wu, Xinwen Jin, Min Gou, Xinrui Yang and Giorgia Purcaro
Foods 2022, 11(3), 421; https://doi.org/10.3390/foods11030421 - 31 Jan 2022
Cited by 13 | Viewed by 3718
Abstract
The aroma characteristics of six red jujube cultivars (Jinchang—‘JC’, Junzao—‘JZ’, Huizao—‘HZ’, Qiyuexian—‘QYX’, Hetiandazao—‘HTDZ’, and Yuanzao—‘YZ’), cultivated in Xinjiang Province, China, were studied by E-nose and GC-IMS. The presence of acetoin, E-2-hexanol, hexanal, acetic acid, and ethyl acetate played an important role in the [...] Read more.
The aroma characteristics of six red jujube cultivars (Jinchang—‘JC’, Junzao—‘JZ’, Huizao—‘HZ’, Qiyuexian—‘QYX’, Hetiandazao—‘HTDZ’, and Yuanzao—‘YZ’), cultivated in Xinjiang Province, China, were studied by E-nose and GC-IMS. The presence of acetoin, E-2-hexanol, hexanal, acetic acid, and ethyl acetate played an important role in the classification results. JC, JZ, HZ, and YZ were different from others, while QYX and HTDZ were similar to each other. HZ had the most abundant specific VOCs, including linalool, nonanoic acid, methyl myristoleate, 2-acetylfuran, 1-octen-3-one, E-2-heptenal, 2-heptenone, 7-octenoic acid, and 2-pentanone. HZ had higher intensity in jujube ID, floral, sweet, and fruity attributes. Correlation analysis showed that jujube ID (identity) might be related to phenylacetaldehyde and isobutanoic acid that formed by the transamination or dehydrogenation of amino acids; meanwhile, the sweet attribute was correlated with amino acids, including threonine, glutamic acid, glycine, alanine, valine, leucine, tyrosine, phenylalanine, lysine, histidine, and arginine. Full article
Show Figures

Graphical abstract

Back to TopTop