Comprehensive Evaluation of Texture Quality of ‘Huizao’ (Ziziphus jujuba Mill. Huizao) and Its Response to Climate Factors in Four Main Production Areas of Southern Xinjiang
Abstract
1. Introduction
2. Materials and Methods
2.1. Preparation of Fruit Samples
2.2. Determination of Texture Indices
2.3. Meteorological Data Acquisition
2.4. Statistical Analysis
3. Results
3.1. Comparison of Texture Quality Indices of HZ Fruit from Different Main Producing Areas
3.2. Probability Grading of Texture Quality Indices of HZ Fruit
3.3. Classification of 31 HZ Producing Regions from Four Producing Areas
3.4. Identifying Key Indices for Texture Quality
3.4.1. Correlation Analysis of Texture Quality Indices
3.4.2. Stepwise Regression Analysis
3.4.3. Principal Component Analysis
3.5. Comprehensive Ranking of Texture Quality of 31 Producing Areas
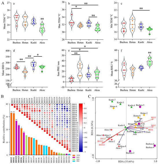
3.6. Relationship between Fruit Texture Quality and Climatic Factors of HZ Fruit
4. Discussion
5. Conclusions
Supplementary Materials
Author Contributions
Funding
Data Availability Statement
Acknowledgments
Conflicts of Interest
References
- Li, D.; Niu, X.; Tian, J. Chinese Jujube Variety Resource Map; China Agricultural Press: Beijing, China, 2013. [Google Scholar]
- Qu, Z.; Wang, Y.; Peng, S.; Guo, Y. Chinese Fruit Trees. Jujube; Chinese Forestry Press: Beijing, China, 1993. [Google Scholar]
- Agrawal, P.; Singh, T.; Pathak, D.; Chopra, H. An updated review of Ziziphus jujube: Major focus on its phytochemicals and pharmacological properties. Pharmacol. Res. Mod. Chin. Med. 2023, 8, 100297. [Google Scholar] [CrossRef]
- El Maaiden, E.; El Kharrassi, Y.; Qarah, N.A.; Essamadi, A.K.; Moustaid, K.; Nasser, B. Genus Ziziphus: A comprehensive review on ethnopharmacological, phytochemical and pharmacological properties. J. Ethnopharmacol. 2020, 259, 112950. [Google Scholar] [CrossRef] [PubMed]
- Guo, S.; Duan, J.; Qian, D.; Tang, Y.; Wu, D.; Su, S.; Wang, H.; Zhao, Y. Content variations of triterpenic acid, nucleoside, nucleobase, and sugar in jujube (Ziziphus jujuba) fruit during ripening. Food Chem. 2015, 167, 468–474. [Google Scholar] [CrossRef] [PubMed]
- Xue, T.; Ruan, K.; Xu, H.; Liu, H.; Tang, Z.; Yang, Y.; Duan, J.; Sun, X.; Wang, M.; Song, Z. Effect of different drying methods on the drying characteristics, chemical properties and antioxidant capacity of Ziziphus jujuba var. Spinosa fruit. LWT 2024, 196, 115873. [Google Scholar] [CrossRef]
- Gao, Q.; Wu, C.; Wang, M. The jujube (Ziziphus jujuba Mill.) fruit: A review of current knowledge of fruit composition and health benefits. J. Agric. Food Chem. 2013, 61, 3351–3363. [Google Scholar] [CrossRef] [PubMed]
- Bourne, M. Relation between texture and mastication. J. Texture Stud. 2004, 35, 125–143. [Google Scholar] [CrossRef]
- Ye, Z. Quality Analysis of Horticultural Products; China Agricultural Press: Beijing, China, 2011. [Google Scholar]
- Pham, Q.T.; Liou, N.-S. Investigating texture and mechanical properties of Asian pear flesh by compression tests. J. Mech. Sci. Technol. 2017, 31, 3671–3674. [Google Scholar] [CrossRef]
- Bianchi, T.; Guerrero, L.; Gratacós-Cubarsí, M.; Claret, A.; Argyris, J.; Garcia-Mas, J.; Hortós, M. Textural properties of different melon (Cucumis melo L.) fruit types: Sensory and physical-chemical evaluation. Sci. Hortic. 2016, 201, 46–56. [Google Scholar] [CrossRef]
- Wu, M.; Chen, Y.; Jin, B. Detection of texture properties of kiwi fruits by texture profile analysis and simulation of manual chewing. Sci. Technol. Food Ind. 2010, 31, 146–148+152. [Google Scholar]
- Zhao, A.; Xue, X.; Wang, Y.; Ren, H.; Gong, G.; Jiao, J.; Sui, C.; Li, D. Measuring texture quality of fresh jujube fruit using texture analyser. J. Fruit Sci. 2018, 35, 631–641. [Google Scholar]
- Chen, L.; Opara, U.L. Approaches to analysis and modeling texture in fresh and processed foods—A review. J. Food Eng. 2013, 119, 497–507. [Google Scholar] [CrossRef]
- Contador, L.; Shinya, P.; Infante, R. Texture phenotyping in fresh fleshy fruit. Sci. Hortic. 2015, 193, 40–46. [Google Scholar] [CrossRef]
- Yang, L.; Xiao, L.; Wang, Q.; Zhang, C.; Cong, P.; Tian, Y. Study on texture properties of apple flesh by using texture profile analysis. J. Fruit Sci. 2014, 31, 977–985. [Google Scholar]
- Gao, H.; Jia, Y.; Wei, J.; Ran, X.; Le, W. Studies on the post-harvested fruit texture changes of ‘Yali’ and ‘Jingbaili’ pears by using texture analyzer. Acta Hortic. Sin. 2012, 39, 1359. [Google Scholar]
- Christofi, M.; Mourtzinos, I.; Lazaridou, A.; Drogoudi, P.; Tsitlakidou, P.; Biliaderis, C.G.; Manganaris, G.A. Elaboration of novel and comprehensive protocols toward determination of textural properties and other sensorial attributes of canning peach fruit. J. Texture Stud. 2021, 52, 228–239. [Google Scholar] [CrossRef]
- Yang, Z.; Wang, Z. Evaluation and cluster analysis of Jujube fruit texture based on TPA method. Xinjiang Agric. Sci. 2019, 56, 1860–1868. [Google Scholar]
- Chen, K.; Zhou, T.; Xu, M.; Fu, B.; Ma, X.; Li, H. Study on correlation between organizational structure and puncturing texture of jujube. Food Mach. 2018, 34, 59–64. [Google Scholar]
- Lu, C.; Zhang, M.; Liu, W.; Wei, X.; Song, J.; Liu, S.; Yang, W.; Zhang, L.; Li, J. Analysis on development dynamics of juiube fruit texture. Non Wood For. Res. 2019, 37, 119–127. [Google Scholar]
- Konstankiewicz, K.; Zduneka, A. Influence of turgor and cell size on the cracking of potato tissue. Int. Agrophysics 2001, 14, 181–186. [Google Scholar]
- Shen, Y.; Li, F.; Wang, Y.; Zhang, X.; Li, Y.; Zhao, H.; Zhang, F. A study on the variation of cell wall components and activities of their degradation enzymes in sweet cherry during fruit development. J. Fruit Sci. 2020, 37, 677–686. [Google Scholar]
- Gao, Z.; Fan, X.; Yang, H.; Jiang, X.; Yang, Y.; Zhao, Z.; Dang, Z. Correlation among cell wall components, related enzyme activities and texture of developing fruits of different apple (Malus × domestica) cultivars. Food Sci. 2016, 37, 70–75. [Google Scholar]
- Zhang, Z.; Huang, J.; Li, X. Transcript analyses of ethylene pathway genes during ripening of Chinese jujube fruit. J. Plant Physiol. 2018, 224–225, 1–10. [Google Scholar] [CrossRef] [PubMed]
- Guo, M.; Zhang, Z.; Li, S.; Lian, Q.; Fu, P.; He, Y.; Qiao, J.; Xu, K.; Liu, L.; Wu, M.; et al. Genomic analyses of diverse wild and cultivated accessions provide insights into the evolutionary history of jujube. Plant Biotechnol. J. 2021, 19, 517–531. [Google Scholar] [CrossRef] [PubMed]
- Guo, M.; Zhang, Z.; Cheng, Y.; Li, S.; Shao, P.; Yu, Q.; Wang, J.; Xu, G.; Zhang, X.; Liu, J.; et al. Comparative population genomics dissects the genetic basis of seven domestication traits in jujube. Hortic. Res. 2020, 7, 89. [Google Scholar] [CrossRef] [PubMed]
- Shi, Q.; Du, J.; Zhu, D.; Li, X.; Li, X. Metabolomic and transcriptomic analyses of anthocyanin biosynthesis mechanisms in the color mutant Ziziphus jujuba cv. Tailihong. J. Agric. Food Chem. 2020, 68, 15186–15198. [Google Scholar] [CrossRef] [PubMed]
- Liu, N.; Zhao, H.; Hou, L.; Zhang, C.; Bo, W.; Pang, X.; Li, Y. HPLC-MS/MS-based and transcriptome analysis reveal the effects of ABA and MeJA on jujube (Ziziphus jujuba Mill.) cracking. Food Chem. 2023, 421, 136155. [Google Scholar] [CrossRef] [PubMed]
- Zhang, J.; Wang, C.; Chen, C.; Zhang, S.; Zhao, X.; Wu, C.; Kou, X.; Xue, Z. Glycine betaine inhibits postharvest softening and quality decline of winter jujube fruit by regulating energy and antioxidant metabolism. Food Chem. 2023, 410, 135445. [Google Scholar] [CrossRef] [PubMed]
- Li, D.; Li, L.; Li, W.; Xu, Y.; Han, X.; Bao, N.; Sheng, Z.; Yuan, Y.; Zhang, X.; Luo, Z. Elevated O2 alleviated anaerobic metabolism in postharvest winter jujube fruit by regulating pyruvic acid and energy metabolism. Postharvest Biol. Technol. 2023, 203, 112397. [Google Scholar] [CrossRef]
- Dou, J.; Kou, X.; Wu, C.; Fan, G.; Li, T.; Li, X.; Zhou, D.; Yan, Z.; Zhu, J. Recent advances and development of postharvest management research for fresh jujube fruit: A review. Sci. Hortic. 2023, 310, 111769. [Google Scholar] [CrossRef]
- Wang, C.; Wang, R.; Fu, C.; Jiang, X.; Li, X.; Han, G.; Zhang, J. Combining bioactive compounds and antioxidant activity profiling provide insights into assessment of geographical features of Chinese jujube. Food Biosci. 2022, 46, 101573. [Google Scholar] [CrossRef]
- Wang, T.; Guo, S.; Ren, X.; Du, J.; Bai, L.; Cui, X.; Ho, C.-T.; Bai, N. Simultaneous quantification of 18 bioactive constituents in Ziziphus jujuba fruits by HPLC coupled with a chemometric method. Food Sci. Hum. Wellness 2022, 11, 771–780. [Google Scholar] [CrossRef]
- Wan, S.; Sun, J.; Wang, L.; Huguo, Z.; Yu, T.; Zhang, S.; Zhang, G.; Li, J. Jujube fruit quality and its response to environment factors in Xinjiang different plantation areas. Non Wood For. Res. 2023, 41, 97–105. [Google Scholar]
- Xiao, L.; Huang, J.; Loiu, C.; ZAN, Y. Effects of climate factors on the quality of gray jujube. Hubei Agric. Sci. 2022, 61, 91–97. [Google Scholar]
- Liu, W.; Zhang, L.; Yang, W.; Zhao, W.; Zhang, M.; Wei, X.; Yang, Z.; Ma, L.; Wang, L.; Wang, S.; et al. Canonical correlation analysis of soil nutrients and fruit quality in Junzao orchard. Non Wood For. Res. 2021, 39, 104–114+122. [Google Scholar]
- Ma, Q.; Wang, G.; Liang, L. Establishment of the detecting method on the fruit texture of ‘Dongzao’ by puncture test. Sci. Agric. Sin. 2011, 44, 1210–1217. [Google Scholar]
- Li, Q.; Xu, S.; Zhang, Y.; Huang, J.; Li, D.; Liu, B.; Zhu, Z.; Liu, H. Stacking ensemble learning modeling and forecasting of maize yield based on meteorological factors. Sci. Agric. Sin. 2024, 57, 679–697. [Google Scholar]
- Zhou, X.; Wang, J.; Liu, X.; Peng, P.; Ma, Z.; Guo, H. Relationship Between Folicles and Seeds Traits of Paeonia decomposita and Environment Factors. J. Northeast For. Univ. 2018, 46, 41–45+58. [Google Scholar]
- Huang, T.; Döring, T.F.; Zhao, X.; Weiner, J.; Dang, P.; Zhang, M.; Zhang, M.; Siddique, K.H.M.; Schmid, B.; Qin, X. Cultivar mixtures increase crop yields and temporal yield stability globally. A meta-analysis. Agron. Sustain. Dev. 2024, 44, 28. [Google Scholar] [CrossRef]
- Li, X.; Huang, J.; Gao, W. A study on high-quality production regions of dry Chinese jujube in China. J. Fruit Sci. 2005, 22, 620–625. [Google Scholar]
- Han, B.; Tong, H.; Du, S. Sensory Evaluation of Food; China Forestry Press: Beijing, China, 2016. [Google Scholar]
- Zhu, D.; Li, H.; Cao, X.; Liu, H.; LI, J.; Meng, X. Research progress in quality evaluation of fresh foods by texture analyzers. Food Sci. 2014, 35, 264–269. [Google Scholar]
- Liu, M. Studies on the variations and grading standards of several economid characters of peach. J. Beijing Agric. Coll. 1992, 7, 98–104. [Google Scholar]
- Kong, X.; Xu, M.; Wang, K.; Chen, Q.; Han, L.; Li, Q.; Guo, Q.; Wan, H.; Nie, J. Development of a comprehensive evaluation system for the sensory and nutritional quality of winter jujube (Ziziphus jujuba Mill. cv. Dongzao). LWT 2024, 194, 115777. [Google Scholar] [CrossRef]
- Wang, L.; Zhu, G.; Fang, W. The evaluating criteria of some fruit quantitative characters of peach (Prunus persica L.) genetic resources. Acta Hortic. Sin. 2005, 32, 1–5. [Google Scholar]
- Zheng, L.; Nie, J.; Li, M.; Kang, Y.; Kuang, L.; Ye, M. Study on screening of taste evaluation indexes for apple. Sci. Agric. Sin. 2015, 48, 2796–2805. [Google Scholar]
- Huang, Y.; Liu, F.; Zhao, W.; Sun, J.; Wan, S.; Wang, L.; Wang, S.; Yang, Z.; Ma, L.; Lu, C.; et al. Texture analysis of Hui jujube and Jun jujube in different production areas of Xinjiang. Non Wood For. Res. 2022, 40, 65–76. [Google Scholar]
- Zhou, L.; Yang, W.; Wang, C.; Li, X. Superior production region of Chinese jujube in Xinjiang. J. Fruit Sci. 2015, 32, 8. [Google Scholar]
- Kong, X.; Xu, M.; Wan, H.; Han, L.; Liu, X.; Li, Q.; Hao, B.; Zhang, S.; Li, X.; Liu, Y.; et al. Development of a texture evaluation system for winter jujube (Ziziphus jujuba ‘Dongzao’). J. Integr. Agric. 2022, 21, 3658–3668. [Google Scholar] [CrossRef]
- Pan, H.; Liu, D.; Shao, Q.; Gao, G.; Qi, H. Analysis and comprehensive evaluation of textural quality of ripe fruits from different varieties of oriental melon (Cucumis melo var. makuwa Makino). Shipin Kexue/Food Sci. 2019, 40, 35–42. [Google Scholar]
- Liang, F.; Tong, P.; Zhang, Y.; Jin, Y.; Wang, H.; Wu, C.; Wang, J. Analysis of fruit quality and division of eugenic zone in differentgray jujube producing regions in Southern Xinjiang. J. Huazhong Agric. Univ. 2021, 40, 123–132. [Google Scholar]
- Shi, Q.; Han, G.; Liu, Y.; Jiang, J.; Jia, Y.; Li, X. Nutrient composition and quality traits of dried jujube fruits in seven producing areas based on metabolomics analysis. Food Chem. 2022, 385, 132627. [Google Scholar] [CrossRef] [PubMed]
- Chen, Z.; Chen, X.; Tan, Z.; Chen, Z.; Shen, D.; Ma, Y.; Zheng, Y.; Yi, S.; LÜ, Q.; Xie, R. Comprehensive fruit quality evaluation and suitable areas selection of newhall navel orange in China. Sci. Agric. Sin. 2023, 56, 1949–1965. [Google Scholar]
- Duan, Y.; Liu, S.; Zhu, Y.; Wang, Y.; Yan, F.; Liu, Z.; Shi, X.; Liu, P.; Liu, M. The influences of soil and meteorological factors on the growth and fruit quality of Chinese Jujube (Ziziphus jujuba Mill.). Plants 2023, 12, 4107. [Google Scholar] [CrossRef] [PubMed]
- Lu, C.; He, B.; Ma, S.; Zhang, M.; Wei, X.; Song, J.; Liu, W.; Li, J. Texture quality of Ziziphus jujuba cv. junzao of Tarim Basin and its relationship with meteorological factors. J. Northwest A F Univ. (Nat. Sci. Ed.) 2021, 49, 45–53. [Google Scholar]





| Area | Statistic | Hardness | Chewiness | Adhesiveness | Cohesiveness | Springiness | Gumminess |
|---|---|---|---|---|---|---|---|
| Hotan | CV/% | 13.69 | 22.89 | 31.17 | 6.49 | 10.36 | 13.36 |
| Bazhou | CV/% | 22.69 | 12.43 | 20.57 | 6.53 | 9.69 | 13.67 |
| Kashi | CV/% | 22.46 | 32.60 | 38.02 | 12.41 | 13.64 | 28.16 |
| Aksu | CV/% | 14.42 | 27.33 | 27.32 | 5.25 | 12.00 | 26.76 |
| Index | Grade | Lower | Low | Medium | High | Higher |
|---|---|---|---|---|---|---|
| hardness | Standard (N) | <17.76 | 17.76~23.01 | 23.02~29.75 | 29.76~32.23 | >32.23 |
| Proportion (%) | 9.68 | 19.36 | 41.94 | 19.36 | 9.68 | |
| chewiness | Standard (mJ) | <97.09 | 97.09~160.14 | 160.15~231.96 | 231.97~273.09 | >273.10 |
| Proportion (%) | 9.68 | 19.36 | 41.94 | 19.36 | 9.68 | |
| adhesiveness | Standard (N·s) | <0.029 | 0.03~0.04 | 0.05~0.06 | 0.061~0.07 | >0.07 |
| Proportion (%) | 22.58 | 12.90 | 41.94 | 19.36 | 3.23 | |
| cohesiveness | Standard | <0.36 | 0.36~0.37 | 0.38~0.41 | 0.42~0.45 | >0.45 |
| Proportion (%) | 12.90 | 29.03 | 29.03 | 19.36 | 9.68 | |
| springiness | Standard (mm) | <2.43 | 2.43~2.59 | 2.60~3.15 | 3.16~3.52 | >3.52 |
| Proportion (%) | 9.68 | 19.36 | 41.94 | 19.36 | 9.68 | |
| gumminess | Standard (N) | <35.92 | 35.92~53.53 | 53.54~69.96 | 69.97~86.28 | >86.28 |
| Proportion (%) | 9.68 | 19.36 | 41.94 | 19.36 | 9.68 |
| Dependent Variable | Regression | R2 | F | p-Value |
|---|---|---|---|---|
| Hardness (x1) | y1 = 54.532 − 109.815x3 + 0.385x5 | 0.556 | 6.510 | <0.001 |
| Chewiness (x2) | y2 = 58.328x4 + 2.837x5 | 0.973 | 177.012 | <0.001 |
| Cohesiveness (x3) | y3 = 0.267 + 0.075x4 − 0.003x1 | 0.751 | 14.465 | <0.001 |
| Springiness (x4) | y4 = −0.026x5 + 0.011x2 + 4.491x3 | 0.890 | 38.702 | <0.001 |
| Gumminess (x5) | y5 = 0.449x1 + 0.32x2 − 15.94x4 | 0.952 | 94.507 | <0.001 |
| Adhesiveness (x6) | y6 = 0.08 − 0.001x1 − 0.028x3 − 0.001x4 | 0.082 | 0.430 | 0.823 |
| Index | PC1 | PC2 | PC3 |
|---|---|---|---|
| Hardness (x1) | −0.464 | 0.802 | 0.203 |
| Chewiness (x2) | 0.909 | 0.381 | 0.051 |
| Adhesiveness (x3) | 0.281 | −0.367 | 0.885 |
| Cohesiveness (x4) | 0.826 | −0.371 | −0.216 |
| Springiness (x5) | 0.926 | 0.016 | −0.133 |
| Gumminess (x6) | 0.808 | 0.520 | 0.125 |
| Eigenvalue | 3.315 | 1.332 | 0.907 |
| Variance contribution (%) | 55.242 | 22.202 | 15.119 |
| Percent of variance (%) | 55.242 | 77.444 | 92.563 |
| Grade | Poor | Relatively Poor | Medium | Good | Excellent |
|---|---|---|---|---|---|
| Comprehensive score | <−1.480 | −1.479~(−0.728) | −0.727~0.780 | 0.781~1.700 | >1.700 |
| Sample | 3 | 6 | 13 | 6 | 3 |
| Proportion (%) | 9.677 | 19.355 | 41.935 | 19.355 | 9.677 |
| Regions | y1 Score | y2 Score | y3 Score | Comprehensive Score | Rank | Regions | y1 Score | y2 Score | y3 Score | Comprehensive Score | Rank |
|---|---|---|---|---|---|---|---|---|---|---|---|
| Bazhou-2 | 2.29 | 1.58 | 0.77 | 1.87 | 1 | Kashi-4 | −0.45 | 0.15 | 0.73 | −0.11 | 17 |
| Hotan-1 | 2.73 | 1.1 | −0.71 | 1.78 | 2 | Hotan-7 | −0.44 | −0.34 | 1.33 | −0.13 | 18 |
| Bazhou-4 | 2.49 | −0.14 | 1.64 | 1.72 | 3 | Aksu-8 | −0.87 | 0.2 | 0.23 | −0.43 | 19 |
| Bazhou-3 | 2.68 | −0.01 | 0.16 | 1.62 | 4 | Aksu-9 | −1.26 | 0.84 | 0.48 | −0.47 | 20 |
| Hotan-2 | 2.66 | −0.75 | 0.63 | 1.51 | 5 | Aksu-2 | −1.27 | 1.2 | −0.8 | −0.6 | 21 |
| Bazhou-5 | 2.45 | −1.66 | 0.37 | 1.13 | 6 | Kashi-6 | −1.67 | 1.5 | −0.54 | −0.72 | 22 |
| Hotan-5 | 1.81 | −0.65 | 0.84 | 1.06 | 7 | Kashi-5 | −1.49 | 1.1 | −0.73 | −0.74 | 23 |
| Hotan-4 | 1.7 | 0.07 | −0.24 | 0.99 | 8 | Aksu-6 | −1.54 | 0.45 | −0.49 | −0.89 | 24 |
| Kashi-1 | 1.36 | −0.2 | 0.28 | 0.81 | 9 | Aksu-5 | −1.59 | −0.07 | −0.39 | −1.03 | 25 |
| Bazhou-1 | 1.44 | −0.18 | −0.33 | 0.76 | 10 | Aksu-4 | −1.37 | −2 | 0.85 | −1.16 | 26 |
| Kashi-2 | −0.45 | 2.9 | −0.3 | 0.38 | 11 | Aksu-7 | −1.7 | −1.47 | 1.07 | −1.2 | 27 |
| Bazhou-6 | −0.06 | 1.28 | 0.46 | 0.34 | 12 | Kashi-8 | −1.94 | −0.27 | 0.17 | −1.2 | 28 |
| Aksu-1 | −0.11 | 1.12 | 0.32 | 0.26 | 13 | Kashi-9 | −1.52 | −1.56 | −1.63 | −1.55 | 29 |
| Hotan-6 | 0.55 | 0.54 | −1.28 | 0.25 | 14 | Kashi-7 | −3.22 | −0.9 | 0.92 | −1.99 | 30 |
| Hotan-3 | 0.91 | −1.55 | −1.35 | −0.05 | 15 | Aksu-3 | −3.42 | −0.72 | 0.37 | −2.15 | 31 |
| Kashi-3 | 1.29 | −1.57 | −2.85 | −0.07 | 16 |
Disclaimer/Publisher’s Note: The statements, opinions and data contained in all publications are solely those of the individual author(s) and contributor(s) and not of MDPI and/or the editor(s). MDPI and/or the editor(s) disclaim responsibility for any injury to people or property resulting from any ideas, methods, instructions or products referred to in the content. |
© 2024 by the authors. Licensee MDPI, Basel, Switzerland. This article is an open access article distributed under the terms and conditions of the Creative Commons Attribution (CC BY) license (https://creativecommons.org/licenses/by/4.0/).
Share and Cite
Guo, T.; Qiu, Q.; Zhang, C.; Li, X.; Lin, M.; Wu, C.; Jing, S.; Li, X.; Wang, Z. Comprehensive Evaluation of Texture Quality of ‘Huizao’ (Ziziphus jujuba Mill. Huizao) and Its Response to Climate Factors in Four Main Production Areas of Southern Xinjiang. Horticulturae 2024, 10, 864. https://doi.org/10.3390/horticulturae10080864
Guo T, Qiu Q, Zhang C, Li X, Lin M, Wu C, Jing S, Li X, Wang Z. Comprehensive Evaluation of Texture Quality of ‘Huizao’ (Ziziphus jujuba Mill. Huizao) and Its Response to Climate Factors in Four Main Production Areas of Southern Xinjiang. Horticulturae. 2024; 10(8):864. https://doi.org/10.3390/horticulturae10080864
Chicago/Turabian StyleGuo, Tianfa, Qianqian Qiu, Chuanjiang Zhang, Xiangyu Li, Minjuan Lin, Cuiyun Wu, Shuangquan Jing, Xingang Li, and Zhenlei Wang. 2024. "Comprehensive Evaluation of Texture Quality of ‘Huizao’ (Ziziphus jujuba Mill. Huizao) and Its Response to Climate Factors in Four Main Production Areas of Southern Xinjiang" Horticulturae 10, no. 8: 864. https://doi.org/10.3390/horticulturae10080864
APA StyleGuo, T., Qiu, Q., Zhang, C., Li, X., Lin, M., Wu, C., Jing, S., Li, X., & Wang, Z. (2024). Comprehensive Evaluation of Texture Quality of ‘Huizao’ (Ziziphus jujuba Mill. Huizao) and Its Response to Climate Factors in Four Main Production Areas of Southern Xinjiang. Horticulturae, 10(8), 864. https://doi.org/10.3390/horticulturae10080864

