Due to scheduled maintenance work on our servers, there may be short service disruptions on this website between 11:00 and 12:00 CEST on March 28th.
Sign in to use this feature.

Years

Between: -

Subjects

remove_circle_outline
remove_circle_outline
remove_circle_outline
remove_circle_outline
remove_circle_outline
remove_circle_outline
remove_circle_outline
remove_circle_outline
remove_circle_outline

Journals

remove_circle_outline
remove_circle_outline
remove_circle_outline
remove_circle_outline
remove_circle_outline
remove_circle_outline
remove_circle_outline
remove_circle_outline
remove_circle_outline
remove_circle_outline
remove_circle_outline
remove_circle_outline
remove_circle_outline
remove_circle_outline
remove_circle_outline
remove_circle_outline
remove_circle_outline
remove_circle_outline

Article Types

Countries / Regions

remove_circle_outline
remove_circle_outline
remove_circle_outline
remove_circle_outline
remove_circle_outline
remove_circle_outline
remove_circle_outline
remove_circle_outline

Search Results (3,685)

Search Parameters:
Keywords = HepG2

Order results
Result details
Results per page
Select all
Export citation of selected articles as:
46 pages, 5344 KB  
Article
From Synthesis to Mechanism: Biological Evaluation of a p-Toluidine-Based Thiazolidinone-Quinoline VEGFR-2 Candidate Supported by CADD
by Emad Manni, Modather F. Hussein, Sara Elkady, Adel A.-H. Abdel-Rahman, Mohamed A. Hawata, Wael A. El-Sayed, Ahmed F. El-Sayed and Hagar S. El-Hema
Int. J. Mol. Sci. 2026, 27(7), 3018; https://doi.org/10.3390/ijms27073018 - 26 Mar 2026
Abstract
In response to recent advances in computer-aided drug discovery (CADD) enabled by high-performance computing, computational approaches were employed to support and rationalize the investigation of a VEGFR-2-targeted anticancer candidate, combining molecular-level modeling with experimental validation. Initial in silico ADMET profiling and molecular docking [...] Read more.
In response to recent advances in computer-aided drug discovery (CADD) enabled by high-performance computing, computational approaches were employed to support and rationalize the investigation of a VEGFR-2-targeted anticancer candidate, combining molecular-level modeling with experimental validation. Initial in silico ADMET profiling and molecular docking were conducted to support the evaluation of drug-like properties and target engagement within a series of para-toluidine-based derivatives (114). The most biologically active compound was further evaluated through 100 ns molecular dynamics simulations and comprehensive DFT calculations to investigate binding stability and electronic characteristics. Based on a rational design strategy and supported by computational analyses, the compounds were synthesized and fully characterized using IR, MS, 1H/13C NMR, and elemental analysis. Biological evaluation was performed against HepG-2, MCF-7, HCT-116, and normal WI-38 cells. Mechanistic studies included VEGFR-2 inhibition, wound-healing migration assays, cell-cycle distribution analysis, apoptosis assessment, and caspase-3 activation. Several derivatives exhibited micromolar cytotoxic activity, with compound 14 emerging as the most active against HepG-2 cells (IC50 = 7.84 ± 0.5 µM), showing cytotoxic activity comparable to that of sorafenib (IC50 = 9.18 ± 0.6 µM) and demonstrating favorable selectivity toward normal WI-38 cells (IC50 = 67.75 ± 3.6 µM). Compound 14 showed moderate VEGFR-2 inhibitory activity (IC50 = 0.55 µM), significant suppression of cell migration, pronounced G0/G1 cell-cycle arrest, and robust apoptosis induction supported by caspase-3 activation. Molecular docking and MD simulations supported a stable binding mode within the VEGFR-2 active site. This integrated framework highlights compound 14 as a selectively active VEGFR-2-oriented anticancer candidate scaffold with a favorable selectivity profile, supported by experimental and computational analyses, warranting further lead optimization. Full article
Show Figures

Figure 1

18 pages, 1249 KB  
Article
Effects of Passiflora edulis Leaf Extract on Lipid Accumulation in HepG2 Cells: In Vitro Evidence and Molecular Docking Analysis Involving PPARα and SREBP-1
by Johanny Aguillón Osma, Juan Sebastián León Villarreal and Nelsy Loango Chamorro
Int. J. Mol. Sci. 2026, 27(7), 3003; https://doi.org/10.3390/ijms27073003 - 26 Mar 2026
Abstract
Non-alcoholic fatty liver disease (NAFLD) is characterized by excessive hepatic lipid accumulation and represents a major global health concern. Passiflora edulis contains numerous phytochemicals associated with diverse biological activities, including hepatoprotective and hypolipidemic effects. This study evaluated the effects of the ethanolic extract [...] Read more.
Non-alcoholic fatty liver disease (NAFLD) is characterized by excessive hepatic lipid accumulation and represents a major global health concern. Passiflora edulis contains numerous phytochemicals associated with diverse biological activities, including hepatoprotective and hypolipidemic effects. This study evaluated the effects of the ethanolic extract of P. edulis leaves on lipid accumulation in a cellular model of NAFLD, as well as its potential effect on transcriptional factors involved in lipid metabolism. HepG2 cells were exposed to steatogenic conditions and treated with the extract at non-cytotoxic concentrations, quantifying intracellular and extracellular triglycerides and cholesterol levels. Additionally, molecular docking analyses were performed to evaluate the interaction of reported P. edulis phytochemicals with PPARα and SREBP-1. The results revealed a significant reduction in intracellular lipid content compared to untreated cells, while molecular docking predicted favorable binding interactions between the bioactive compounds in the extract, with higher predicted affinity for PPARα (agonist-like interaction) than for SREBP-1c (antagonist-like interaction). These findings suggest that compounds from P. edulis leaves reduce lipid accumulation in liver cells and provide preliminary evidence supporting possible interactions with lipid-regulating transcription factors. Full article
(This article belongs to the Special Issue Pharmacological Effects of Bioactive Compounds Derived from Plants)
Show Figures

Graphical abstract

26 pages, 1908 KB  
Review
Recent Advances in Graphene-Based Field-Effect Transistor Biosensors for Disease Biomarker Detection and Clinical Prospects
by Deeksha Nagpal, Anup Singh, John Link, Abijeet Singh Mehta, Ashok Kumar and Vinay Budhraja
Biosensors 2026, 16(4), 190; https://doi.org/10.3390/bios16040190 - 26 Mar 2026
Abstract
Field-effect transistor (FET) biosensors using graphene have become one of the most promising biosensing platforms for the early diagnosis of diseases with featu21res such as high sensitivity, label-free detection and application compatibility with point-of-care systems. Herein, we critically discuss recent advances in graphene [...] Read more.
Field-effect transistor (FET) biosensors using graphene have become one of the most promising biosensing platforms for the early diagnosis of diseases with featu21res such as high sensitivity, label-free detection and application compatibility with point-of-care systems. Herein, we critically discuss recent advances in graphene FET (GFET) biosensor development toward clinically relevant biomarkers associated with representative diseases including cancer, neurodegenerative disease, infectious disease, and inflammatory conditions. Recent progress was reviewed to evaluate GFET architectures, surface functionalization methods, and detection quality. The biomarkers explored were clusterin in Alzheimer’s disease, thrombin in coagulopathy, estrogen receptor α (ER-α) in breast cancer, Carcinoembryonic antigen in lung cancer, microRNAs for malignant tumors, exosomes derived from HepG2 for the hepatocellular carcinoma (HCC) cell line, interleukin-6 (IL-6) for chronic obstructive pulmonary disease (COPD), Polyclonal antibodies and antigens (P24) for HIV and prostate-specific antigen for prostate cancer. The developed devices demonstrate ultralow detection limits at femtomolar to attomolar concentrations with the aid of designed antibodies, aptamers and nanomaterials. Herein, this review presents the sensing mechanisms and biomedical application of various GFET platforms, focusing on their emerging potential as next-generation platforms for rapid, non-invasive and point-of-care diagnostics. Full article
Show Figures

Figure 1

17 pages, 1729 KB  
Article
Exposure to a Titanium Dioxide Product Alters MicroRNA Expression in Human Cells
by Shivangi Shrimali, Carlos Wells, Marta Pogribna, Beverly Word, Paul Rogers, Beverly Lyn-Cook and George Hammons
Toxics 2026, 14(4), 276; https://doi.org/10.3390/toxics14040276 - 25 Mar 2026
Abstract
The safety of titanium dioxide (TiO2), widely used in foods and personal care products, has been of on-going concern. Adverse effects of TiO2 have been reported, suggesting risk to human health. To evaluate its potential epigenotoxicity, the effect of exposure [...] Read more.
The safety of titanium dioxide (TiO2), widely used in foods and personal care products, has been of on-going concern. Adverse effects of TiO2 have been reported, suggesting risk to human health. To evaluate its potential epigenotoxicity, the effect of exposure to a TiO2 product, to which humans could be exposed, on microRNA (miRNA) expression (a primary epigenetic mechanism) was investigated using human cell lines (Caco-2, HCT116 (colorectal) and HepG2, SNU387 (liver)) relevant to human exposure. The effect of TiO2 nanomaterial exposure on expression levels of miRNA was determined using the TaqMan Array Human microRNA A+B Card Set v3.0 platform. Differentially expressed miRNAs were identified (SNU387 (n = 112), HepG2 (n = 97), Caco-2 (n = 94), and HCT116 (n = 53)). Kyoto Encyclopedia of Genes and Genomes (KEGG) and Gene Ontology (GO) functional enrichment analysis of target genes provided insights into the roles of modulating pathways, which can be associated with diseases. Top 10 KEGG pathways in each cell line included MAPK signaling pathway, Axon guidance, cell cycle, Hippo signaling pathway, and Endocytosis. Findings from the study clearly demonstrate the impact of TiO2 exposure on miRNA expression, supporting the potential involvement of this epigenetic mechanism in its biological responses. Hence, epigenetic studies are important for the complete assessment of the potential risk from exposure. Full article
13 pages, 1208 KB  
Article
Phenolic Acid Composition and Apoptosis-Inducing Activity of Rhynchosia nulubilis Extracts Fermented with Ganoderma lucidum
by Mi Hye Park and Meera Kim
Appl. Sci. 2026, 16(6), 3069; https://doi.org/10.3390/app16063069 - 22 Mar 2026
Viewed by 112
Abstract
This study investigated the bioactive properties of fractions derived from Rhynchosia nulubilis cultivated with Ganoderma lucidum mycelium (RNGM), focusing on cytotoxic and apoptosis-related responses in cancer cells. Fractions obtained using n-hexane, chloroform, ethyl acetate, and water were evaluated for cytotoxic effects against A549, [...] Read more.
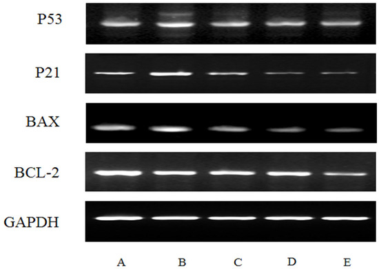
This study investigated the bioactive properties of fractions derived from Rhynchosia nulubilis cultivated with Ganoderma lucidum mycelium (RNGM), focusing on cytotoxic and apoptosis-related responses in cancer cells. Fractions obtained using n-hexane, chloroform, ethyl acetate, and water were evaluated for cytotoxic effects against A549, Hep3B, HeLa, and HeLa229 cells using the 3-(4,5-dimethylthiazol-2-yl)-2,5-diphenyltetrazolium bromide (MTT) assay. The phenolic acid composition of each fraction was determined by high-performance liquid chromatography (HPLC). Among the fractions, the ethyl acetate fraction showed the highest total phenolic acid content and exhibited the strongest cytotoxic activity, particularly against HeLa cells. Apoptosis induction was supported by increased caspase-3/7 activity, apoptotic nuclear morphology observed by 4′,6-diamidino-2-phenylindole (DAPI) staining, and accumulation of cells in the sub-G1 phase. In addition, treatment with the ethyl acetate fraction upregulated p53 and Bax mRNA expression and increased the Bax/Bcl-2 ratio. These findings suggest that the ethyl acetate fraction of RNGM induces apoptosis-mediated growth inhibition in cervical cancer cells. Full article
(This article belongs to the Section Applied Biosciences and Bioengineering)
Show Figures

Figure 1

25 pages, 7983 KB  
Article
Integrative Multi-Omics Analysis Identifies NUP205 as a Candidate Prognostic Biomarker in Liver Hepatocellular Carcinoma
by Eun-A Jeong, Jae-Ho Lee and Jongwan Kim
Int. J. Mol. Sci. 2026, 27(6), 2860; https://doi.org/10.3390/ijms27062860 - 21 Mar 2026
Viewed by 118
Abstract
Patients with Liver Hepatocellular carcinoma (LIHC) have a poor prognosis due to late-stage diagnosis and the limited efficacy of drug treatments. Dysregulation of nuclear pore complex (NPC) components, particularly nucleoporins (NUPs), may play a role in tumor progression. However, the specific role of [...] Read more.
Patients with Liver Hepatocellular carcinoma (LIHC) have a poor prognosis due to late-stage diagnosis and the limited efficacy of drug treatments. Dysregulation of nuclear pore complex (NPC) components, particularly nucleoporins (NUPs), may play a role in tumor progression. However, the specific role of NUP205 in LIHC has not been comprehensively investigated. We evaluated the expression, prognostic significance, epigenetic regulation, microRNA(miRNA) interactions, drug sensitivity, and biological functions of NUP205 in LIHC. Comprehensive bioinformatics analyses were performed using publicly available databases and web-based analysis platforms, including The Cancer Genome Atlas (TCGA), UALCAN, and the Kaplan–Meier Plotter (KM Plotter), among others. In vitro validation was performed using small interfering RNA (siRNA)-mediated knockdown of NUP205 in HepG2 cells, followed by quantitative reverse transcription PCR (RT-qPCR), apoptosis assay and wound-healing assay. NUP205 expression was significantly elevated in patients with LIHC and was associated with advanced clinicopathological features and poor prognosis. Promoter hypomethylation and miRNAs were identified as regulatory mechanisms influencing NUP205 expression. Increased NUP205 levels were associated with resistance to multiple chemotherapeutic agents. NUP205 knockdown significantly reduced messenger RNA (mRNA) expression in HepG2 and PLC/PRF/5 cells, and also reduced the expression of Transmembrane protein 209 (TMEM209) in HepG2 cells and improved sensitivity to doxorubicin. NUP205 expression was consistently associated with adverse clinicopathological features, poor prognosis, and altered drug sensitivity in LIHC. Integrative analyses suggest that NUP205 dysregulation may be linked to epigenetic and miRNA-associated regulatory mechanisms. These findings support NUP205 as a candidate prognostic biomarker and a potential regulatory factor in LIHC, warranting further mechanistic and protein-level validation. Further research is necessary to fully elucidate its underlying mechanisms and potential clinical applications. Full article
(This article belongs to the Special Issue Advancements in Cancer Biomarkers)
Show Figures

Figure 1

14 pages, 1137 KB  
Article
Metabolic Disruption and Steatosis Induced by Drinking Water Disinfection Byproducts in HepG2 and HUH7 Cells
by Marta Mollari, Flavia Silvia Galli, Maria Teresa Cerasa, Camilla Cuva, Romano Zilli, Alessandro Ubaldi, Maria Teresa Scicluna, Katia Barbaro, Alberto Mantovani and Daniele Marcoccia
Toxics 2026, 14(3), 269; https://doi.org/10.3390/toxics14030269 - 21 Mar 2026
Viewed by 261
Abstract
Disinfection byproducts (DBPs) are ubiquitous contaminants formed during drinking water treatment and are traditionally regulated based on cytotoxic and genotoxic endpoints. However, evidence suggests that DBPs may also act as metabolic disruptors interfering with hepatic metabolic pathways. This study investigates the early metabolic [...] Read more.
Disinfection byproducts (DBPs) are ubiquitous contaminants formed during drinking water treatment and are traditionally regulated based on cytotoxic and genotoxic endpoints. However, evidence suggests that DBPs may also act as metabolic disruptors interfering with hepatic metabolic pathways. This study investigates the early metabolic disruption and steatogenic effects of four regulated DBPs, bromoform (BR), bromodichloromethane (BDCM), monochloroacetic acid (MCA), and dichloroacetic acid (DCA), using the human hepatic cell models HepG2 (derived from hepatocellular carcinoma) and HUH7 (derived from hepatoblastoma). Cells were exposed to a broad concentration range (1 pM–100 µM) to capture both sub-cytotoxic and mechanistically informative responses at low, environmentally relevant levels. Effects on lipid and sterol metabolism were assessed through the transcriptional modulation of a panel of nuclear receptors (AHR, PXR, RXR, and LXR) and the sterol regulatory enzyme HMG-CoA reductase (HMGCR) as well as intracellular lipid accumulation; cytotoxicity and oxidative stress endpoints were concurrently evaluated. All DBPs tested induced significant, dose-dependent alterations in nuclear receptor signaling and also promoted lipid accumulation in the low-concentration range and without concurrent cytotoxicity; conversely, oxidative stress responses were limited or absent, and HMGCR emerged as a sensitive target, albeit with different patterns (upregulation by BR and MCA, and downregulation by BDCM and DCA). Relevant substance-specific aspects were also observed for other transcriptional targets, e.g., PXR upregulation was particularly evident for BR and BCDM while DCA downregulated the tested receptors. DBP-induced lipid accumulation was more pronounced in HUH7. Regulated DBPs can elicit early steatogenic and metabolic effects even at concentrations below current regulatory thresholds. The findings highlight that endocrine–metabolic disruption should be considered as a relevant endpoint in DBP risk assessment. Full article
Show Figures

Graphical abstract

17 pages, 1341 KB  
Article
New Chemical Scaffold with Antimicrobial Activity Identified in a Screening of Industrial Photoactive Compounds
by José Manuel Ezquerra-Aznárez, Raquel Alonso-Román, Ainhoa Lucía, Raquel Andreu, Santiago Franco, José A. Aínsa and Santiago Ramón-García
Antibiotics 2026, 15(3), 321; https://doi.org/10.3390/antibiotics15030321 - 20 Mar 2026
Viewed by 272
Abstract
Background/Objectives: The emergence of antimicrobial resistance threatens advances achieved by medicine in the last century. This situation has been exacerbated by the suboptimal outcome of screening campaigns to provide novel antimicrobials. Methods: An alternative strategy was employed to identify new chemical [...] Read more.
Background/Objectives: The emergence of antimicrobial resistance threatens advances achieved by medicine in the last century. This situation has been exacerbated by the suboptimal outcome of screening campaigns to provide novel antimicrobials. Methods: An alternative strategy was employed to identify new chemical scaffolds with antimicrobial activity. A collection of photoactive compounds originally synthesized for industrial purposes was screened for antibacterial activity. Results: 4H-pyran-4-ylidenes were identified as active against Gram-positive bacteria. Compounds belonging to this family displayed dose-dependent bactericidal activity against both wild-type and methicillin-resistant Staphylococcus aureus. No cytotoxicity was observed in the HepG2 hepatic cell line at the concentrations required for antimicrobial activity against S. aureus. Resistance to 4H-pyran-4-ylidenes in S. aureus was associated with point mutations in the rny locus, which encodes for a ribonuclease that plays a key role in RNA homeostasis. Conclusions: These findings indicate that chemical libraries not originally intended for drug discovery can be an innovative source of chemical diversity for the development of novel antimicrobials. Full article
(This article belongs to the Section Novel Antimicrobial Agents)
Show Figures

Graphical abstract

26 pages, 876 KB  
Article
Impact of Dry and Rainy Seasons on the Chemical Profile and Antioxidant Activity of Lippia alba Essential Oil
by Rodrigo Dias Alves, João Pedro Bauman Quieregati, Julia Samara Pereira de Souza, Maria Helena Brandão-Silva, Ariana Pereira da Silva, Katia Castanho Scortecci, Jacqueline do Carmo Barreto and Hugo Alexandre Oliveira Rocha
Molecules 2026, 31(6), 1035; https://doi.org/10.3390/molecules31061035 - 20 Mar 2026
Viewed by 172
Abstract
Seasonal environmental conditions can modulate the chemical composition and biological activity of essential oils from medicinal plants. This study investigated the phytochemical profile, antioxidant potential, cytotoxic activity, and cytoprotective effects of Lippia alba essential oils collected during dry and rainy seasons. Gas chromatography [...] Read more.
Seasonal environmental conditions can modulate the chemical composition and biological activity of essential oils from medicinal plants. This study investigated the phytochemical profile, antioxidant potential, cytotoxic activity, and cytoprotective effects of Lippia alba essential oils collected during dry and rainy seasons. Gas chromatography analysis revealed that all samples preserved a citral chemotype. Principal Component Analysis (PCA) confirmed citral as the primary discriminant metabolite, while quantitative seasonal variations were mainly associated with minor oxygenated monoterpenes, particularly geraniol, carvone, and nerolidol. The essential oil obtained during the rainy season (A5T–RS) exhibited significantly higher antioxidant activity, as determined by 2,2-diphenyl-1-picrylhydrazyl (DPPH), reducing power, total antioxidant capacity, and hydrogen peroxide scavenging assays. Intracellular reactive oxygen species (ROS) evaluation using the 2′,7′-dichlorodihydrofluorescein diacetate (DCFH-DA) method demonstrated that both oils reduced oxidative stress in murine fibroblasts—L929, with enhanced cytoprotective effects observed for A5T–RS. Cytotoxicity assays against non-tumor (murine fibroblast-NIH/3T3, L929, Chinese hamster ovary—CHO-K1) and tumor (human cervical carcinoma—HeLa, and human hepatocellular carcinoma—HepG2) cell lines revealed selective antiproliferative activity, with tumor cells displaying greater sensitivity, particularly to the rainy-season oil. These results demonstrate that seasonal metabolomic modulation enhances the biological performance of L. alba essential oil without altering its chemotypic identity, highlighting the importance of environmental factors in the development of bioactive plant-derived products. Full article
Show Figures

Figure 1

20 pages, 1900 KB  
Article
Nanostructured Lipid Carriers as Physicochemical Modulators of Complex Natural Extracts: Release Behavior and Bile-Induced Remodeling in Biorelevant Media
by Javiera Carrasco-Rojas, Javiera Solas-Soto, Rubén Veas-Albornoz, Carlos F. Lagos, Mario J. Simirgiotis, Francisco Arriagada and Andrea C. Ortiz
Molecules 2026, 31(6), 1028; https://doi.org/10.3390/molecules31061028 - 19 Mar 2026
Viewed by 207
Abstract
Propolis is a chemically complex natural product with recognized antioxidant potential, but its compositional heterogeneity and poor aqueous solubility complicate formulation and interpretation of in vitro release behavior. In this study, a nanostructured lipid carrier (NLC) based on Gelucire® 44/14 was developed [...] Read more.
Propolis is a chemically complex natural product with recognized antioxidant potential, but its compositional heterogeneity and poor aqueous solubility complicate formulation and interpretation of in vitro release behavior. In this study, a nanostructured lipid carrier (NLC) based on Gelucire® 44/14 was developed as a physicochemical platform to modulate the accessibility of a selected Chilean ethanolic propolis extract. Propolis extracts from different origins were first screened using complementary antioxidant assays (DPPH, ABTS, ORAC, FRAP), leading to the selection of the Peñaflor extract, which exhibited the highest phenolic content (~41 mg GAE/g) and antioxidant capacity. The selected extract was incorporated into NLCs with encapsulation efficiencies above 90%, a narrow size distribution (~200 nm), and high stability over 90 days. Under simple aqueous conditions, propolis release remained limited (<15% over 6 h), consistent with diffusion- and partition-controlled transport. In simulated gastrointestinal media containing bile components, pronounced pH- and composition-dependent effects were observed. While fed-state intestinal conditions induced extensive morphological remodeling without increasing the analytically accessible fraction (<3% at 4 h), fasted-state intestinal media promoted a higher accessible fraction (~14% within 1 h) without complete carrier disruption, as confirmed by transmission electron microscopy. Preliminary cytocompatibility studies in HepG2 cells showed acceptable viability at 10–40 µg/mL and concentration-dependent effects at higher doses. Overall, this work demonstrates that bile components modulate propolis accessibility through dynamic partitioning and colloidal reorganization rather than simple carrier breakdown, providing a physicochemical framework for future digestion and absorption studies. Full article
Show Figures

Graphical abstract

20 pages, 2587 KB  
Article
Deficiency of PTEN Confers Hypersensitivity to Fatty Acid-Mediated ER Stress in Transformed Hepatocytes
by Olaya Yassin, Odai Darawshi, Fangfang Wang, Youwei Zhang, Ata Abbas, William C. Merrick, William Cheung, Antony Antoniou, Shakti P. Pattanayak and Boaz Tirosh
Int. J. Mol. Sci. 2026, 27(6), 2778; https://doi.org/10.3390/ijms27062778 - 19 Mar 2026
Viewed by 144
Abstract
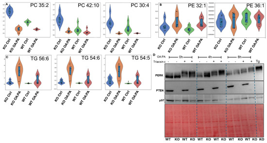
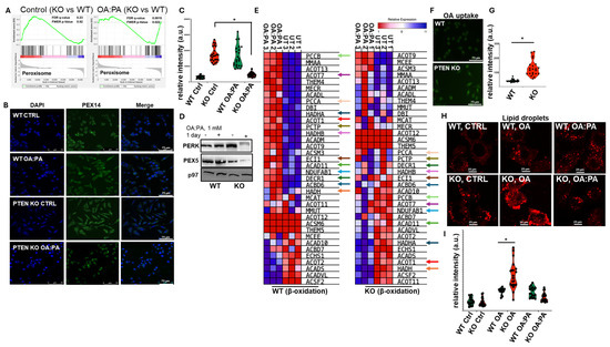
Deletion of the tumor suppressor gene phosphatase and tensin homolog (PTEN) in hepatocellular carcinoma (HCC) is associated with a poor response to therapy and reduced survival. In mice, the deletion of PTEN in hepatocytes generates steatosis; however, on the background of steatosis not [...] Read more.
Deletion of the tumor suppressor gene phosphatase and tensin homolog (PTEN) in hepatocellular carcinoma (HCC) is associated with a poor response to therapy and reduced survival. In mice, the deletion of PTEN in hepatocytes generates steatosis; however, on the background of steatosis not all emerging HCC cells lack PTEN, suggesting that steatosis confers a metabolic liability to proliferating PTEN-deficient hepatocytes. Here, we show that PTEN-deficient HepG2 cells develop terminal stress in the endoplasmic reticulum (ER) and profound apoptosis when exposed to a mixture of oleic and palmitic acids, while control cells do not. Lipidomic analyses before and after the treatment indicate a higher increase in triglycerides in PTEN KO cells, as well as profound differences in phospholipid concentrations. Although the triglyceride content increases, the coalescence into lipid droplets was impaired in the KO cells, together with a reduction in β-oxidation. Xenograft studies showed that PTEN KO HCC tumors progressed faster than did the control tumors when mice were fed with normal chow and slower under a high-fat diet. We suggest that while the health risks of a fatty acid-rich diet to liver function and the increased propensity to develop HCC are prominent, once a PTEN-deficient HCC has been established, it exposes vulnerability to lipid overload that can be exploited through diet and pharmacological interventions. Full article
(This article belongs to the Special Issue New Insights into the Molecular Mechanisms of the UPR and Cell Stress)
Show Figures

Figure 1

16 pages, 8562 KB  
Article
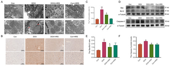
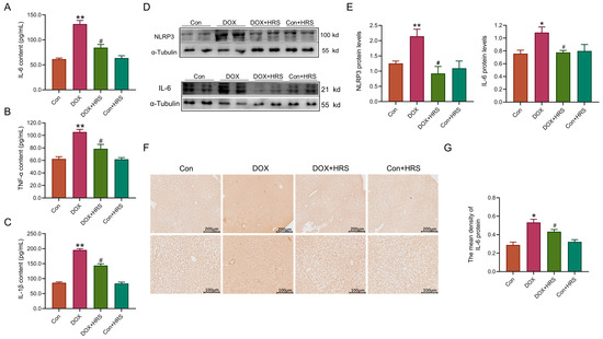
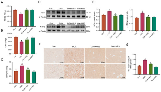
Hydrogen Mitigated Doxorubicin-Induced Liver Injury via Nrf2/HO-1 Pathway Activation
by Meng-Fan Sun, Ji-Xian Song, Miao Tang, Bo-Han Yu, Yao Xiao, Yu-Hui Gao, Zi-Xuan Yao, Ke-Ying An, Zhen-Qun Zhang, Yong-Qing Shen and Ya-Shuo Zhao
Int. J. Mol. Sci. 2026, 27(6), 2774; https://doi.org/10.3390/ijms27062774 - 19 Mar 2026
Viewed by 139
Abstract
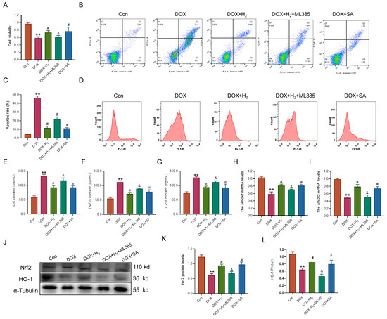
Drug-induced liver injury constitutes a major concern within the spectrum of drug-related pathologies. The precise mechanisms underlying doxorubicin (DOX)-induced liver injury remain inadequately elucidated. Hydrogen is known for its selective antioxidant properties and favorable safety profile; however, its protective effects against DOX-induced liver [...] Read more.
Drug-induced liver injury constitutes a major concern within the spectrum of drug-related pathologies. The precise mechanisms underlying doxorubicin (DOX)-induced liver injury remain inadequately elucidated. Hydrogen is known for its selective antioxidant properties and favorable safety profile; however, its protective effects against DOX-induced liver injury have not been fully clarified. In this study, a model of DOX-induced liver injury was established to evaluate hepatic function and pathological alteration, thereby assessing the therapeutic efficacy of hydrogen. Further investigations were conducted to quantify oxidative stress and inflammatory markers to elucidate the potential mechanisms involved. Hydrogen treatment significantly mitigated DOX-induced liver damage and inhibited hepatocyte fibrosis. Hydrogen was found to suppress apoptosis, reduce oxidative stress levels, and ameliorate inflammatory responses in the liver tissue of DOX mice. The protective effect was predominantly facilitated by the modulation of the Nrf2/HO-1 pathway. Importantly, the hepatoprotective effect of hydrogen was negated following the administration of an Nrf2 inhibitor in HepG2 cells. These results suggest that hydrogen may mitigate DOX-induced liver injury by activating the Nrf2/HO-1 signaling pathway, consequently diminishing oxidative stress and inflammatory responses. Full article
(This article belongs to the Special Issue Hydrogen Medicine: From Molecular Insights to Disease Intervention)
Show Figures

Figure 1

22 pages, 8786 KB  
Article
PSMB8 as a Core Target Mediating the Anti-Hepatocellular Carci-Noma Activity of Lingonberry (Vaccinium vitis-idaea L.) Extract in HepG2 Cells
by Liangyu Zhu, Zhi Zhang, Yandong Zhang, Dianwen Wei, Zhenyu Wang and Liping Zhou
Curr. Issues Mol. Biol. 2026, 48(3), 323; https://doi.org/10.3390/cimb48030323 - 18 Mar 2026
Viewed by 157
Abstract
Hepatocellular carcinoma (HCC) is a highly malignant tumour with a poor prognosis and few effective treatment options. Development of resistance to conventional therapies and occurrence of severe side effects highlight the urgent need for novel, low-toxicity interventions. Natural products are promising candidates for [...] Read more.
Hepatocellular carcinoma (HCC) is a highly malignant tumour with a poor prognosis and few effective treatment options. Development of resistance to conventional therapies and occurrence of severe side effects highlight the urgent need for novel, low-toxicity interventions. Natural products are promising candidates for HCC drug development thanks to their multi-target activity and favourable safety profiles. Previous studies reported that Lingonberry extract, a bioactive natural product, inhibits proliferation of HepG2 cells. However, the key molecular targets and underlying anticancer mechanisms remain unclear. In this study, we analysed gene chip data from Lingonberry extract-treated HepG2 tumour-bearing mice using bioinformatics tools, employing a cross-species, multi-level screening strategy to identify PSMB8 as the core regulatory gene. In vitro functional validations (Western blotting, RT-PCR, CCK-8 assay, colony formation assay, flow cytometry and TUNEL staining) confirmed these findings. Downregulating PSMB8 was found to effectively induce late apoptosis in HepG2 cells, and Lingonberry extract was found to significantly reduce PSMB8 protein expression. This study identifies PSMB8 as a key mediator of the anticancer effect of Lingonberry extract in HepG2 cells. It provides a reliable methodological reference for screening anticancer targets of natural products and supports further exploration of Lingonberry extract as a potential adjuvant/lead compound for HCC. Full article
Show Figures

Graphical abstract

23 pages, 3923 KB  
Article
Curcumin in High Doses Reverses the UV-B-Induced DNMT and HDAC Upregulation In Vitro: A Novel Anti-Cancer Approach?
by Afshin Zand, Bence L. Raposa, Dávid Szép, John M. Macharia, Ghodratollah Nowrasteh, Ferenc Budán and Tímea Varjas
Pharmaceuticals 2026, 19(3), 496; https://doi.org/10.3390/ph19030496 - 17 Mar 2026
Viewed by 307
Abstract
Background/Objectives: The primary mechanisms driving UV-induced carcinogenesis include DNA damage leading to mutations, and reactive oxygen species (ROS) formation that can cause inflammation, immunosuppression, alteration of the structure of proteins, including transcription factors, and carcinogenesis through epigenetic modifications. Curcumin has the potential to [...] Read more.
Background/Objectives: The primary mechanisms driving UV-induced carcinogenesis include DNA damage leading to mutations, and reactive oxygen species (ROS) formation that can cause inflammation, immunosuppression, alteration of the structure of proteins, including transcription factors, and carcinogenesis through epigenetic modifications. Curcumin has the potential to inhibit DNA-methyltransferases (DNMTs) and histone deacetylases (HDACs), but this has not been examined yet at the gene-expression level. In this article, we aimed to explore the potential protective effect of curcumin against UV radiation-induced DNMT1, DNMT3A, DNMT3B, HDAC5, and HDAC6 expression in immortalized keratinocytes (HaCaT), hepatocellular carcinoma (HepG2), and lung adenocarcinoma (A549) cells. Methods: Cells were exposed to UV-B radiation for different periods and treated with curcumin at different concentrations to evaluate dose-related trends in DNMT and HDAC gene expression compared with untreated UV-exposed cells. Results: UV exposure increased the DNMT and HDAC gene expression levels in the examined cells dose-dependently. Curcumin exposure resulted in decreased mRNA expression levels of DNMT and HDAC gene expression. In our experimental setup curcumin modulated the transcription of DNMT and HDAC genes in A549 and HaCaT cells in a dose-dependent manner. In HepG2 cells, UV-B induced a less pronounced, but still significant, increase in the examined gene expression levels. This effect was also dose-dependently decreased by curcumin, although less markedly. Conclusions: Future studies are warranted to examine if curcumin combined with other chemopreventive agents through the HDAC and DNMT inhibitory activity at the gene expression level can exert a synergistic effect and may potentially supplement cancer therapeutic strategies. Full article
(This article belongs to the Special Issue Targeting Epigenetic Regulation for Cancer Therapy)
Show Figures

Graphical abstract

15 pages, 3099 KB  
Article
Integrated Bioinformatics Analysis Reveals the Impact of SHEV ORF3-Related LncRNA Network on Bile Secretion Pathway (ko 04976) in HepG2 Cells
by Hanwei Jiao, Jiya Li, Shengping Wu, Lingjie Wang, Yu Zhao, Yulong Yin, Xin Cao and Leli Wang
Vet. Sci. 2026, 13(3), 276; https://doi.org/10.3390/vetsci13030276 - 16 Mar 2026
Viewed by 148
Abstract
(1) Background: Swine hepatitis E (SHE) is an emerging zoonotic disease caused by the swine hepatitis E virus (SHEV). The open reading frame 3 (ORF3) protein is a recognized virulence factor of SHEV. Jaundice, the typical clinical sign of SHE, primarily results from [...] Read more.
(1) Background: Swine hepatitis E (SHE) is an emerging zoonotic disease caused by the swine hepatitis E virus (SHEV). The open reading frame 3 (ORF3) protein is a recognized virulence factor of SHEV. Jaundice, the typical clinical sign of SHE, primarily results from disruptions in bile production, secretion, and excretion. However, the mechanism by which SHEV ORF3 influences bile metabolism remains unclear. (2) Methods: Building on our previous work involving adenovirus-mediated overexpression of genotype IV SHEV ORF3 in HepG2 cells and subsequent high-throughput lncRNA/transcriptome sequencing, this study performed KEGG enrichment analysis on differentially expressed lncRNAs. Candidate lncRNAs were validated via qRT-PCR. Cis-regulated target genes were predicted by integrating differentially expressed mRNA data. Furthermore, AlphaFold 3.0 was employed to analyze the molecular binding sites between lncRNA UBC (MSTRG.6881.4) and its target, UBC protein. (3) Results: We identified three lncRNAs associated with the bile secretion pathway (ko 04976) in HepG2 cells expressing genotype IV SHEV ORF3, which were further confirmed by qRT-PCR: lncRNA UBC (MSTRG.6881.4), lncRNA UBC (MSTRG.6881.9), and lncRNA UBC (MSTRG.6881.12). Bioinformatics prediction suggested six lncRNA-mRNA regulatory networks involved these lncRNAs and two downregulated UBC mRNA transcripts (ENST00000540700 and ENST00000536769). Molecular docking indicated that nucleotides 395U and 41C of lncRNA UBC (MSTRG.6881.4) could potentially bind to residues 82Lys, 88Thr, and 90Thr of the UBC protein, with predicted binding energies ranging from −4.73 to −0.75 kcal/mol. (4) Conclusions: The successful identification of bile secretion-related lncRNAs, coupled with the prediction of their regulatory networks and molecular interaction sites, has advanced our understanding of SHEV ORF3 function and the pathogenesis of SHEV infection. Full article
Show Figures

Figure 1

Back to TopTop