Hydrogen Mitigated Doxorubicin-Induced Liver Injury via Nrf2/HO-1 Pathway Activation
Abstract
1. Introduction
2. Results
2.1. Hydrogen Attenuated the Liver Dysfunction Induced by DOX
2.2. Analysis of the Liver Injury Targets of DOX Through the GEO Database
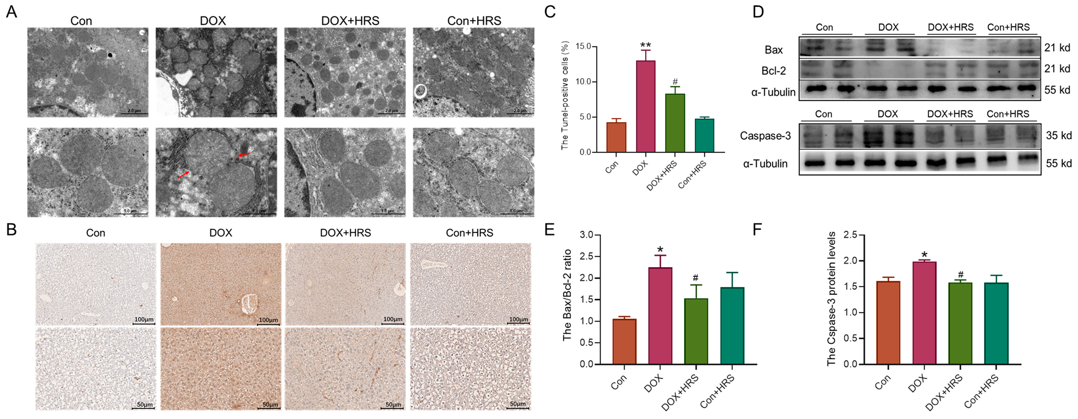
2.3. Hydrogen Attenuated Apoptosis in the Liver of DOX-Induced Mice
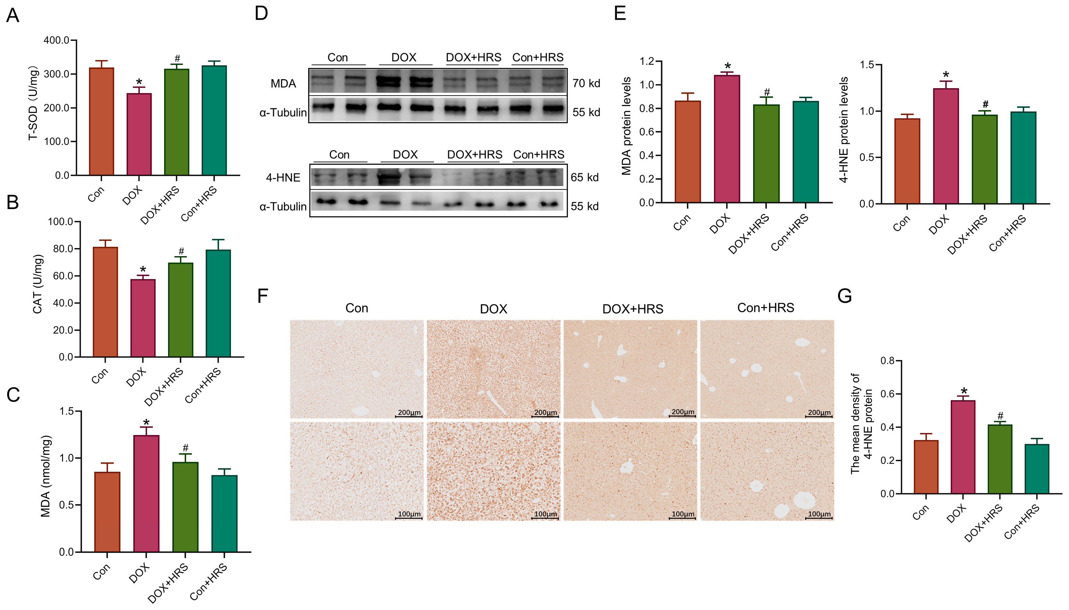
2.4. Hydrogen Efficiently Inhibited Oxidative Stress in Liver Tissue Induced by DOX
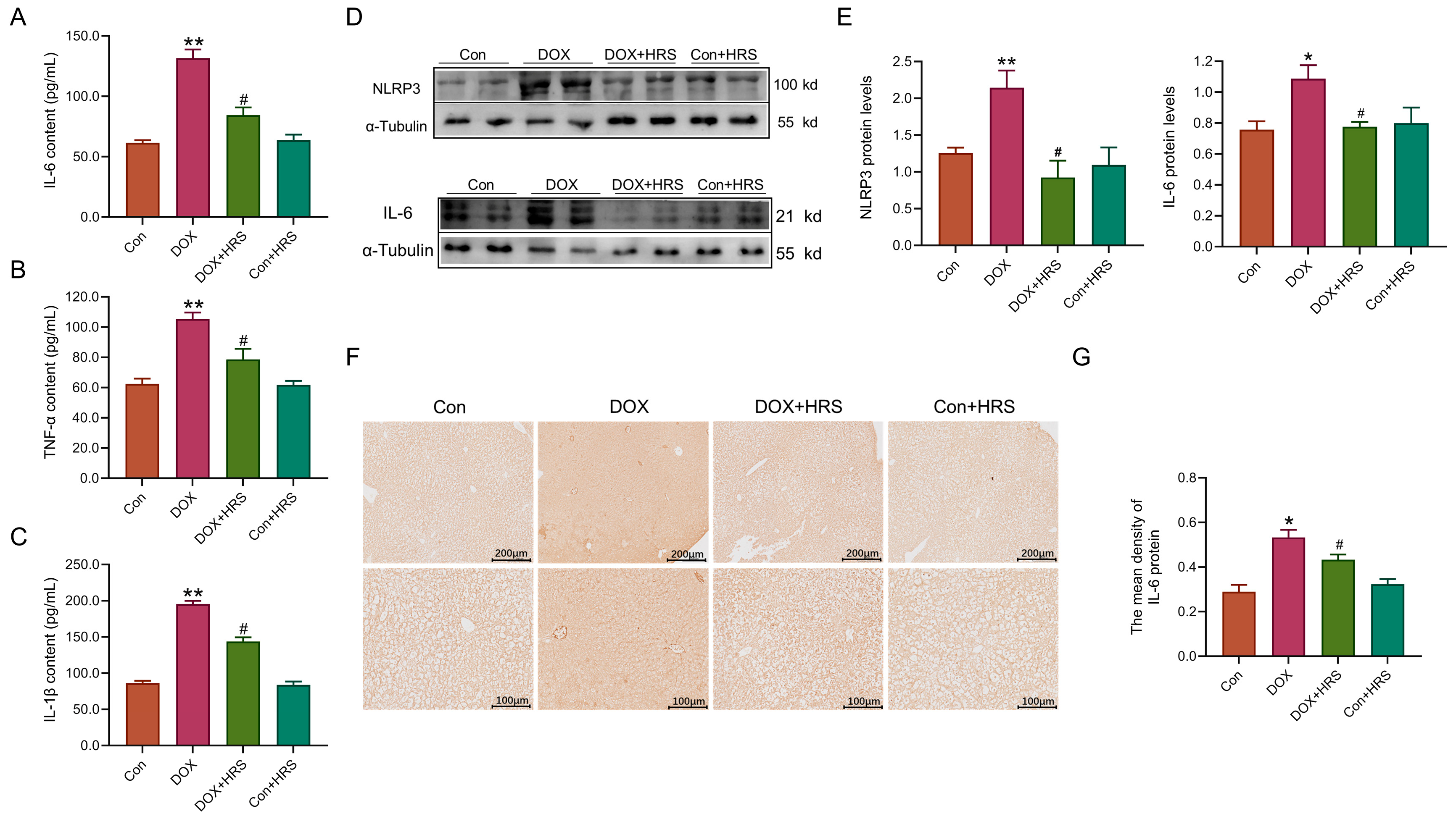
2.5. Hydrogen Efficiently Inhibited Inflammation in Liver Tissue Induced by DOX
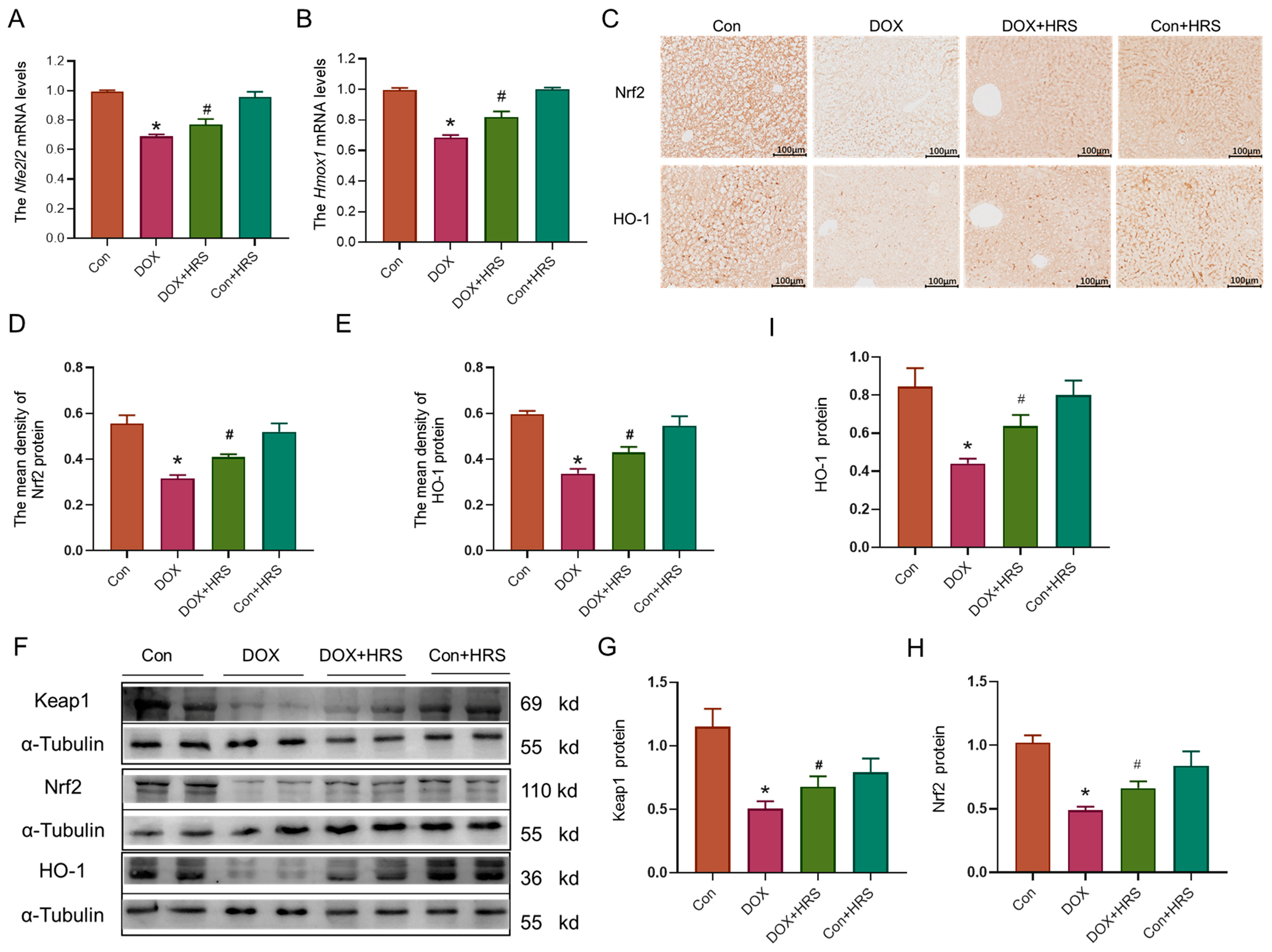
2.6. Hydrogen Activated the Nrf2/HO-1 Pathway to Attenuate Liver Injury in DOX Mice
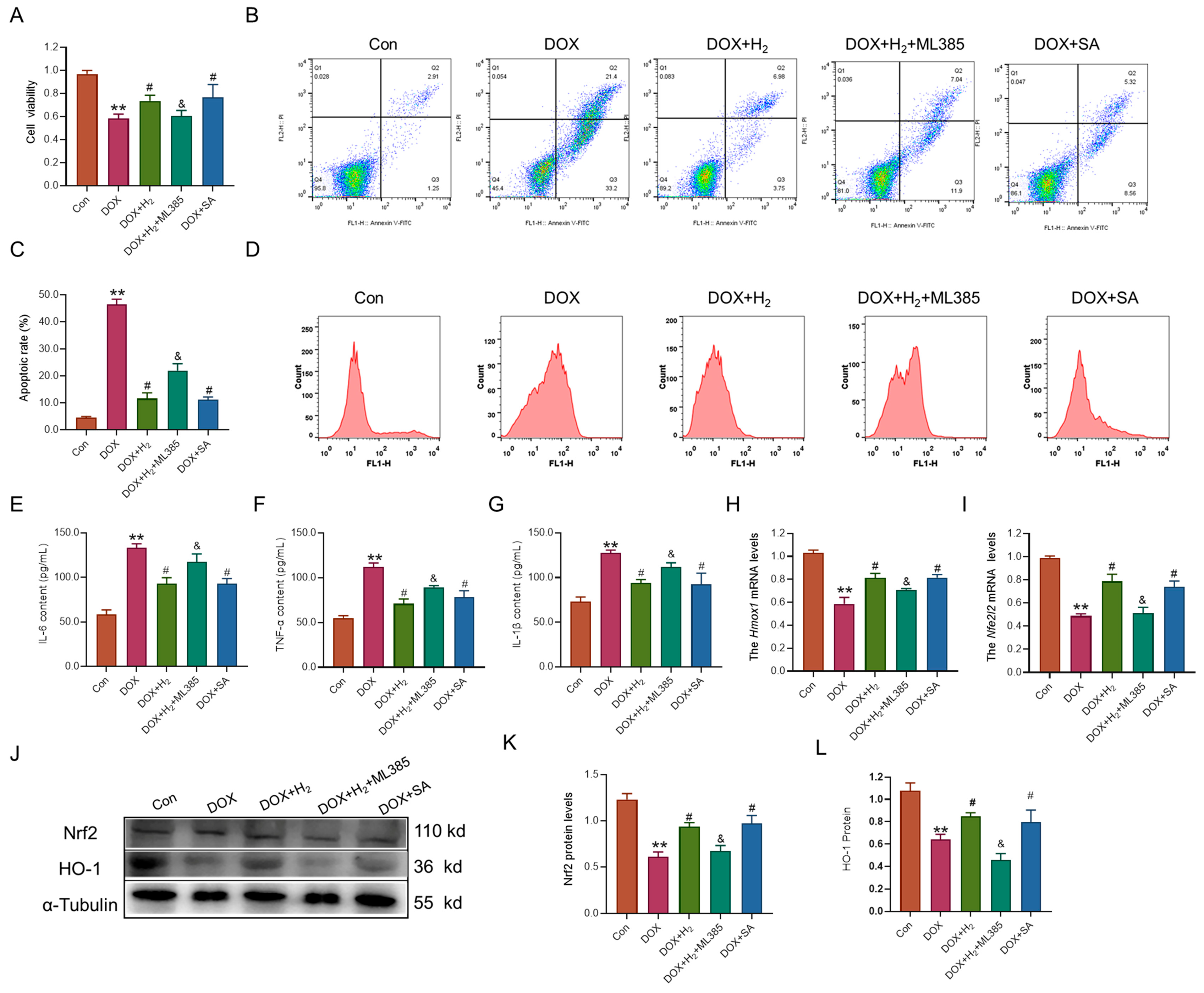
2.7. Involvement of the Nrf2/HO-1 Pathway in Hydrogen-Mediated Protection in HepG2 Cells Treated by DOX
3. Discussion
4. Materials and Methods
4.1. Animals
4.2. Preparation of HRS
4.3. Reagents and Antibodies
4.4. Biochemical Analysis
4.5. Pathological Staining
4.6. Transmission Electron Microscope
4.7. GEO Data Analysis
4.8. Immunological Staining
4.9. Tunel Staining
4.10. Q-PCR Analysis
4.11. Western Blot Analysis
4.12. Cell Culture and Viability Assay
4.13. ELISA Analysis
4.14. Statistical Analysis
5. Conclusions
Author Contributions
Funding
Institutional Review Board Statement
Informed Consent Statement
Data Availability Statement
Conflicts of Interest
Abbreviations
| 4-HNE | 4-Hydroxynonenal |
| 8-OHdG | 8-hydroxy-2′-deoxyguanosine |
| ALP | Alkaline phosphatase |
| ALT | Alanine transaminase |
| AST | Aspartate transaminase |
| BCA | Bicinchoninic acid |
| CAT | Catalase |
| CCK-8 | Cell Counting Kit-8 |
| DMEM | Dulbecco’s Modified Eagle Medium |
| DOX | Doxorubicin |
| ELISA | Enzyme-linked immunosorbent assay |
| ECL | Enhanced chemiluminescence |
| FBS | Fetal bovine serum |
| GEO | Gene Expression Omnibus |
| H2 | Hydrogen |
| HE | Hematoxylin and eosin |
| HMGB-1 | High-mobility group box-1 protein |
| HO-1 | Heme oxygenase-1 |
| HRS | Hydrogen-rich saline solution |
| IHC | Immunohistochemical staining |
| IL-1β | Interleukin-1β |
| IL-6 | Interleukin-6 |
| IPP | Image-Pro Plus |
| MCP-1 | Chemoattractant protein-1 |
| MDA | Malondialdehyde |
| NADPH | Enzyme nicotinamide adenine dinucleotide phosphate hydrogen |
| NLRP3 | NOD-like receptor protein 3 |
| NO | Nitric oxide |
| NQO1 | NAD(P)H quinone dehydrogenase 1 |
| Nrf2 | Nuclear factor erythroid-derived 2-like 2 |
| PBS | Phosphate-buffered saline |
| PVDF | Polyvinylidene fluoride |
| Q-PCR | Quantitative PCR |
| RNS | Reactive nitrogen species |
References
- Gilbertson, R.J. Mapping cancer origins. Cell 2011, 145, 25–29. [Google Scholar]
- Prasanna, P.L.; Renu, K.; Gopalakrishnan, A.V. New molecular and biochemical insights of doxorubicin-induced hepatotoxicity. Life Sci. 2020, 250, 117599. [Google Scholar] [CrossRef] [PubMed]
- Alherz, F.A.; Negm, W.A.; El-Masry, T.A.; Elmorshedy, K.E.; El-Kadem, A.H. The potential beneficial role of Ginkgetin in doxorubicin-induced hepatotoxicity: Elucidating the underlying claim. Biomed. Pharmacother. 2023, 165, 115010. [Google Scholar] [CrossRef] [PubMed]
- Wei, H.; Li, A.P. Permeabilized Cryopreserved Human Hepatocytes as an Exogenous Metabolic System in a Novel Metabolism-Dependent Cytotoxicity Assay for the Evaluation of Metabolic Activation and Detoxification of Drugs Associated with Drug-Induced Liver Injuries: Results with Acetaminophen, Amiodarone, Cyclophosphamide, Ketoconazole, Nefazodone, and Troglitazone. Drug Metab. Dispos. 2021, 50, 140–149. [Google Scholar]
- Lu, C.; Wei, J.; Gao, C.; Sun, M.; Dong, D.; Mu, Z. Molecular signaling pathways in doxorubicin-induced nephrotoxicity and potential therapeutic agents. Int. Immunopharmacol. 2025, 144, 113373. [Google Scholar]
- Tang, B.; Ouyang, H.; Zheng, S.; Yu, L.; Xiao, R.; Wu, L.; Wang, Z. Doxorubicin promotes NK cell dysfunction and induces acute liver injury through kynurenine-AhR axis. Int. Immunopharmacol. 2025, 153, 114489. [Google Scholar] [PubMed]
- Qin, D.; Yue, R.; Deng, P.; Wang, X.; Zheng, Z.; Lv, M.; Zhang, Y.; Pu, J.; Xu, J.; Liang, Y. 8-Formylophiopogonanone B antagonizes doxorubicin-induced cardiotoxicity by suppressing heme oxygenase-1-dependent myocardial inflammation and fibrosis. Biomed. Pharmacother. 2021, 140, 111779. [Google Scholar]
- Mattioli, R.; Ilari, A.; Colotti, B.; Mosca, L.; Fazi, F.; Colotti, G. Doxorubicin and other anthracyclines in cancers: Activity, chemoresistance and its overcoming. Mol. Asp. Med. 2023, 93, 101205. [Google Scholar] [CrossRef]
- Prajapati, J.; Bhatt, N.; Rawal, R. Hepatoprotective effects of phytochemicals and plant extracts against chemotherapy-induced liver damage in animal models: A systematic review. Arch. Toxicol. 2024, 99, 887–914. [Google Scholar] [CrossRef]
- Sarg, N.H.; Hersi, F.H.; Zaher, D.M.; Hamouda, A.O.; Ibrahim, S.I.; El-Seedi, H.R.; Omar, H.A. Unveiling the therapeutic potential of Taxifolin in Cancer: From molecular mechanisms to immune modulation and synergistic combinations. Phytomedicine 2024, 133, 155934. [Google Scholar] [CrossRef]
- Hu, D.; Kabayama, S.; Watanabe, Y.; Cui, Y. Health Benefits of Electrolyzed Hydrogen Water: Antioxidant and Anti-Inflammatory Effects in Living Organisms. Antioxidants 2024, 13, 313. [Google Scholar] [CrossRef]
- Ye, X.; Li, Y.; Lv, B.; Qiu, B.; Zhang, S.; Peng, H.; Kong, W.; Tang, C.; Huang, Y.; Du, J.; et al. Endogenous Hydrogen Sulfide Persulfidates Caspase-3 at Cysteine 163 to Inhibit Doxorubicin-Induced Cardiomyocyte Apoptosis. Oxid. Med. Cell Longev. 2022, 2022, 6153772. [Google Scholar]
- Zhang, H.; Pan, J.; Huang, S.; Chen, X.; Chang, A.C.Y.; Wang, C.; Zhang, J.; Zhang, H. Hydrogen sulfide protects cardiomyocytes from doxorubicin-induced ferroptosis through the SLC7A11/GSH/GPx4 pathway by Keap1 S-sulfhydration and Nrf2 activation. Redox Biol. 2024, 70, 103066. [Google Scholar]
- Ma, T.; Yang, L.; Zhang, B.; Lv, X.; Gong, F.; Yang, W. Hydrogen inhalation enhances autophagy via the AMPK/mTOR pathway, thereby attenuating doxorubicin-induced cardiac injury. Int. Immunopharmacol. 2023, 119, 110071. [Google Scholar]
- Chodup, P.; Samodelov, S.L.; Visentin, M.; Kullak-Ublick, G.A. Drug-Induced Liver Injury Associated with Emerging Cancer Therapies. Liver Int. 2025, 45, e70002. [Google Scholar] [PubMed]
- Qin, L.-Y.; Guan, P.; Wang, J.-X.; Chen, Y.; Zhao, Y.-S.; Yang, S.-C.; Guo, Y.-J.; Wang, N.; Ji, E.-S. Therapeutic Potential of Astragaloside IV Against Adriamycin-Induced Renal Damage in Rats via Ferroptosis. Front. Pharmacol. 2022, 13, 812594. [Google Scholar] [CrossRef] [PubMed]
- Sak, K. Chemotherapy and dietary phytochemical agents. Chemother. Res. Pract. 2013, 2012, 282570. [Google Scholar]
- Shivakumar, P.; Rani, M.U.; Reddy, A.G.; Anjaneyulu, Y. A study on the toxic effects of Doxorubicin on the histology of certain organs. Toxicol. Int. 2013, 19, 241–244. [Google Scholar]
- Hilmer, S.N.; Cogger, V.C.; Muller, M.; Le Couteur, D.G. The hepatic pharmacokinetics of doxorubicin and liposomal doxorubicin. Drug Metab. Dispos. 2004, 32, 794–799. [Google Scholar] [CrossRef] [PubMed]
- Ghorbani, F.; Mazidimoradi, A.; Biyabani, A.; Allahqoli, L.; Salehiniya, H. Role of NADPH Quinone Reductase 1 (NQO1) Polymorphism in Prevention, Diagnosis, and Treatment of Gastrointestinal Cancers. Curr. Cancer Drug Targets 2024, 24, 1213–1221. [Google Scholar] [CrossRef]
- Korde Choudhari, S.; Sridharan, G.; Gadbail, A.; Poornima, V. Nitric oxide and cancer: A review. World J. Surg. Oncol. 2013, 11, 118. [Google Scholar] [CrossRef]
- Aljobaily, N.; Viereckl, M.J.; Hydock, D.S.; Aljobaily, H.; Wu, T.Y.; Busekrus, R.; Jones, B.; Alberson, J.; Han, Y. Creatine Alleviates Doxorubicin-Induced Liver Damage by Inhibiting Liver Fibrosis, Inflammation, Oxidative Stress, and Cellular Senescence. Nutrients 2021, 13, 41. [Google Scholar]
- Zou, H.; Zhang, M.; Yang, X.; Shou, H.; Chen, Z.; Zhu, Q.; Luo, T.; Mou, X.; Chen, X. Cynaroside regulates the AMPK/SIRT3/Nrf2 pathway to inhibit doxorubicin-induced cardiomyocyte pyroptosis. J. Zhejiang Univ.-Sci. B 2024, 25, 756–772. [Google Scholar] [PubMed]
- Asiwe, J.N.; Yovwin, G.D.; Alawode, M.O.; Isola, T.; Umukoro, E.K.; Igbokwe, V.U.; Asiwe, N. Lutein protection against doxorubicin-induced liver damage in rats is associated with inhibition of oxido-inflammatory stress and modulation of Beclin-1/mTOR activities. Naunyn-Schmiedeberg’s Arch. Pharmacol. 2025, 398, 5811–5822. [Google Scholar]
- Cheng, D.; Long, J.; Zhao, L.; Liu, J. Hydrogen: A Rising Star in Gas Medicine as a Mitochondria-Targeting Nutrient via Activating Keap1-Nrf2 Antioxidant System. Antioxidants 2023, 12, 2062. [Google Scholar]
- Shi, J.; Duncan, B.; Kuang, X. Hydrogen treatment: A novel option in liver diseases. Clin. Med. 2021, 21, e223–e227. [Google Scholar] [CrossRef]
- Song, J.X.; Han, H.Y.; Liu, Q.Q.; Sun, M.F.; Yu, B.H.; Zhao, Y.S.; Guo, Y.J.; Ji, E.S. Hydrogen alleviates cardiac ferroptosis damage under chronic intermittent hypoxia conditions by targeting Nrf2. Int. Immunopharmacol. 2026, 169, 115974. [Google Scholar]
- Zhang, Y.; Xu, J.; Yang, H. Hydrogen: An Endogenous Regulator of Liver Homeostasis. Front. Pharmacol. 2020, 11, 877. [Google Scholar] [CrossRef]
- Zhao, Y.S.; An, J.R.; Yang, S.; Guan, P.; Yu, F.Y.; Li, W.; Li, J.R.; Guo, Y.; Sun, Z.M.; Ji, E.S. Hydrogen and Oxygen Mixture to Improve Cardiac Dysfunction and Myocardial Pathological Changes Induced by Intermittent Hypoxia in Rats. Oxid. Med. Cell Longev. 2019, 2019, 7415212. [Google Scholar]
- Liu, H.; Kang, X.; Ren, P.; Kuang, X.; Yang, X.; Yang, H.; Shen, X.; Yan, H.; Kang, Y.; Zhang, F.; et al. Hydrogen gas ameliorates acute alcoholic liver injury via anti-inflammatory and antioxidant effects and regulation of intestinal microbiota. Int. Immunopharmacol. 2023, 120, 110252. [Google Scholar] [CrossRef]
- AlAsmari, A.F.; Alharbi, M.; Alqahtani, F.; Alasmari, F.; AlSwayyed, M.; Alzarea, S.I.; Al-Alallah, I.A.; Alghamdi, A.; Hakami, H.M.; Alyousef, M.K.; et al. Diosmin Alleviates Doxorubicin-Induced Liver Injury via Modulation of Oxidative Stress-Mediated Hepatic Inflammation and Apoptosis via NfkB and MAPK Pathway: A Preclinical Study. Antioxidants 2021, 10, 1998. [Google Scholar]
- Li, J.; Dong, Y.; Chen, H.; Han, H.; Yu, Y.; Wang, G.; Zeng, Y.; Xie, K. Protective effects of hydrogen-rich saline in a rat model of permanent focal cerebral ischemia via reducing oxidative stress and inflammatory cytokines. Brain Res. 2012, 1486, 103–111. [Google Scholar] [CrossRef]
- Zhang, Y.; Sun, Q.; He, B.; Xiao, J.; Wang, Z.; Sun, X. Anti-inflammatory effect of hydrogen-rich saline in a rat model of regional myocardial ischemia and reperfusion. Int. J. Cardiol. 2010, 148, 91–95. [Google Scholar]
- Shahcheraghi, S.H.; Salemi, F.; Small, S.; Syed, S.; Salari, F.; Alam, W.; Cheang, W.S.; Saso, L.; Khan, H. Resveratrol regulates inflammation and improves oxidative stress via Nrf2 signaling pathway: Therapeutic and biotechnological prospects. Phytother. Res. 2023, 37, 1590–1605. [Google Scholar]
- Sun, R.; Zhao, N.; Wang, Y.; Su, Y.; Zhang, J.; Wang, Y.; Yu, Y.; Wang, G.; Wang, Z.; Xie, K. High concentration of hydrogen gas alleviates Lipopolysaccharide-induced lung injury via activating Nrf2 signaling pathway in mice. Int. Immunopharmacol. 2021, 101, 108198. [Google Scholar] [CrossRef] [PubMed]
- Huang, Y.; Li, X.; Wei, L.; Ma, S.; Ma, L.; Zan, Y.; He, X.; Tang, Y.; Ding, Y. NSUN2 relies on ALYREF to regulate Nrf2-mediated oxidative stress and alleviate Dox-induced liver injury. Biol. Direct 2024, 19, 32. [Google Scholar] [PubMed]
- Li, N.; Hao, L.; Li, S.; Deng, J.; Yu, F.; Zhang, J.; Nie, A.; Hu, X. The NRF-2/HO-1 Signaling Pathway: A Promising Therapeutic Target for Metabolic Dysfunction-Associated Steatotic Liver Disease. J. Inflamm. Res. 2024, 17, 8061–8083. [Google Scholar]
- Yan, L.; Hu, H.; Feng, L.; Li, Z.; Zheng, C.; Zhang, J.; Yin, X.; Li, B. ML385 promotes ferroptosis and radiotherapy sensitivity by inhibiting the NRF2-SLC7A11 pathway in esophageal squamous cell carcinoma. Med. Oncol. 2024, 41, 309. [Google Scholar] [PubMed]
- Xing, Y.; Yang, H.; Dai, C.; Qiu, Z.; Guan, Y.; Zhang, L. Investigating the mechanism of ferroptosis induction by sappanone A in hepatocellular carcinoma: NRF2/xCT/GPX4 axis. Eur. J. Pharmacol. 2024, 983, 176965. [Google Scholar]
- Xue, X.; Xi, W.; Li, W.; Xiao, J.; Wang, Z.; Zhang, Y. Hydrogen-rich saline alleviates cardiomyocyte apoptosis by reducing expression of calpain1 via miR-124-3p. ESC Heart Fail. 2023, 10, 3077–3090. [Google Scholar]








| Gene | Forward | Reverse |
|---|---|---|
| β-actin | AGGCCCAGAGCAAGAGAGGTA | TCTCCATGTCGTCCCAGTTG |
| Nfe2l2 | GTCACATCGAGAGCCCAGTC | TGGCTTCTGGACTTGGAACC |
| Hmox1 | ACATGCCTATACACGCTATCTCG | CGTCACTCCAGGAAATGAGAAGA |
Disclaimer/Publisher’s Note: The statements, opinions and data contained in all publications are solely those of the individual author(s) and contributor(s) and not of MDPI and/or the editor(s). MDPI and/or the editor(s) disclaim responsibility for any injury to people or property resulting from any ideas, methods, instructions or products referred to in the content. |
© 2026 by the authors. Licensee MDPI, Basel, Switzerland. This article is an open access article distributed under the terms and conditions of the Creative Commons Attribution (CC BY) license.
Share and Cite
Sun, M.-F.; Song, J.-X.; Tang, M.; Yu, B.-H.; Xiao, Y.; Gao, Y.-H.; Yao, Z.-X.; An, K.-Y.; Zhang, Z.-Q.; Shen, Y.-Q.; et al. Hydrogen Mitigated Doxorubicin-Induced Liver Injury via Nrf2/HO-1 Pathway Activation. Int. J. Mol. Sci. 2026, 27, 2774. https://doi.org/10.3390/ijms27062774
Sun M-F, Song J-X, Tang M, Yu B-H, Xiao Y, Gao Y-H, Yao Z-X, An K-Y, Zhang Z-Q, Shen Y-Q, et al. Hydrogen Mitigated Doxorubicin-Induced Liver Injury via Nrf2/HO-1 Pathway Activation. International Journal of Molecular Sciences. 2026; 27(6):2774. https://doi.org/10.3390/ijms27062774
Chicago/Turabian StyleSun, Meng-Fan, Ji-Xian Song, Miao Tang, Bo-Han Yu, Yao Xiao, Yu-Hui Gao, Zi-Xuan Yao, Ke-Ying An, Zhen-Qun Zhang, Yong-Qing Shen, and et al. 2026. "Hydrogen Mitigated Doxorubicin-Induced Liver Injury via Nrf2/HO-1 Pathway Activation" International Journal of Molecular Sciences 27, no. 6: 2774. https://doi.org/10.3390/ijms27062774
APA StyleSun, M.-F., Song, J.-X., Tang, M., Yu, B.-H., Xiao, Y., Gao, Y.-H., Yao, Z.-X., An, K.-Y., Zhang, Z.-Q., Shen, Y.-Q., & Zhao, Y.-S. (2026). Hydrogen Mitigated Doxorubicin-Induced Liver Injury via Nrf2/HO-1 Pathway Activation. International Journal of Molecular Sciences, 27(6), 2774. https://doi.org/10.3390/ijms27062774

