Sign in to use this feature.

Years

Between: -

Subjects

remove_circle_outline
remove_circle_outline
remove_circle_outline
remove_circle_outline
remove_circle_outline
remove_circle_outline
remove_circle_outline
remove_circle_outline
remove_circle_outline

Journals

remove_circle_outline
remove_circle_outline
remove_circle_outline
remove_circle_outline
remove_circle_outline
remove_circle_outline
remove_circle_outline
remove_circle_outline
remove_circle_outline
remove_circle_outline
remove_circle_outline
remove_circle_outline
remove_circle_outline
remove_circle_outline
remove_circle_outline
remove_circle_outline
remove_circle_outline
remove_circle_outline
remove_circle_outline
remove_circle_outline

Article Types

Countries / Regions

remove_circle_outline
remove_circle_outline
remove_circle_outline
remove_circle_outline
remove_circle_outline
remove_circle_outline
remove_circle_outline

Search Results (2,559)

Search Parameters:
Keywords = GHS

Order results
Result details
Results per page
Select all
Export citation of selected articles as:
18 pages, 1568 KB  
Article
Circulating Exosomal MicroRNA Profiles Associated with Heavy Metal Exposure and Short Stature in Children
by Min Won Shin, Heeji Kim, Seongho Ryu and Shin-Hye Kim
Int. J. Mol. Sci. 2026, 27(3), 1230; https://doi.org/10.3390/ijms27031230 - 26 Jan 2026
Abstract
Heavy metal exposure is increasingly linked to impaired childhood growth, but the biological mechanisms are poorly understood. Here, we assessed associations between heavy metal exposure and growth impairment (idiopathic short stature [ISS] and growth hormone deficiency [GHD]) in 36 children (24 cases, 12 [...] Read more.
Heavy metal exposure is increasingly linked to impaired childhood growth, but the biological mechanisms are poorly understood. Here, we assessed associations between heavy metal exposure and growth impairment (idiopathic short stature [ISS] and growth hormone deficiency [GHD]) in 36 children (24 cases, 12 controls, males 41.7%), identifying related alterations in circulating exosomal miRNAs. Blood/urine concentrations of nine metals, including Pb, As, and Hg were measured, and serum exosomal miRNAs were profiled via sequencing. Elevated heavy metal exposure was associated with significantly increased proportions of ISS and GHD. Specifically, high blood Pb was associated with ISS (p = 0.01) and high urinary As with overall short stature (p = 0.03). Elevated urinary Hg showed a marginal association with GHD (p = 0.07). Differentially expressed miRNAs were identified: hsa-miR-4488 was downregulated in high-Pb and ISS groups, whereas hsa-miR-133a-3p and hsa-miR-4516 were upregulated in high urinary Hg/As and GHD groups. Predicted targets of these miRNAs involved growth hormone (GH)–insulin-like growth factor-1 (IGF-1) signaling and endochondral ossification. In conclusion, Pb, As, and Hg exposures were associated with impaired growth in children. The dysregulation of related miRNAs suggests biological mechanisms involving both local growth-plate dysfunction and GH-IGF1 signaling disruption. Full article
(This article belongs to the Special Issue Molecular Research on Micropollutants in Various Enviroments)
Show Figures

Graphical abstract

12 pages, 3044 KB  
Article
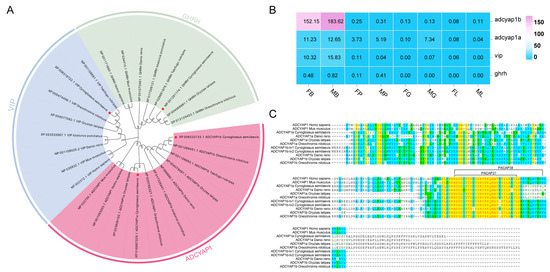
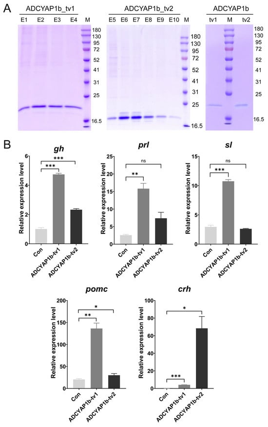
Functional Divergence of adcyap1b Splice Variants in Regulating Pituitary Hormone Expression in the Chinese Tongue Sole (Cynoglossus semilaevis)
by Qian Zhang, Xihong Li, Yue Zhang, Wenjie Li, Zhenyu Cai, Wenteng Xu, Songlin Chen and Na Wang
Int. J. Mol. Sci. 2026, 27(3), 1225; https://doi.org/10.3390/ijms27031225 - 26 Jan 2026
Abstract
Sexual size dimorphism (SSD) refers to the phenomenon where males and females of the same species exhibit differences in overall or partial body size, and it is widespread among mammals, birds, reptiles, and fish. Notably, this dimorphism is significantly influenced by the sexually [...] Read more.
Sexual size dimorphism (SSD) refers to the phenomenon where males and females of the same species exhibit differences in overall or partial body size, and it is widespread among mammals, birds, reptiles, and fish. Notably, this dimorphism is significantly influenced by the sexually dimorphic secretion of growth hormone (gh), a key pituitary-derived growth regulator. Commonly, the secretion of gh is positively regulated by glucagon family members such as growth hormone-releasing hormone (ghrh) and adenylate cyclase-activating polypeptide 1 (adcyap1). To explore the stimulators for pituitary hormones (especially gh) in the teleost, we performed genome-wide identification and functional characterization of the glucagon family on Chinese tongue sole (Cynoglossus semilaevis) that exhibits typical female-biased sexual size dimorphism. Four members of adcyap1/vasoactive intestinal polypeptide(vip)/ghrh family and ten members of their receptor family were identified. Expression pattern analysis revealed high expression of adenylate cyclase-activating polypeptide 1b (adcyap1b) and its receptors in the brain. Moreover, two alternative splice variants for the adcyap1b gene were discovered, resulting from the skipping of exon 4. Following the acquisition of the two eukaryotic recombinant protein splice variants (ADCYAP1b_tv1 and ADCYAP_tv2) from HEK 293T cells, incubation experiments were conducted using C. semilaevis pituitary cell line. The results demonstrated that both variants promoted the expression of gh, pro-opiomelanocortin (pomc), and corticoliberin (crh), but ADCYAP1b_tv1 had a significantly stronger effect and uniquely stimulated prolactin (prl) and somatolactin (sl). This study demonstrates a functional divergence between the two ADCYAP1b splice variants in teleosts, with ADCYAP1b_tv1 acting as a more potent and versatile pituitary hormone stimulator. Further research on their receptor-binding affinity and downstream signaling pathways would be valuable for exploring the mechanism underlying sexual size dimorphism. Full article
(This article belongs to the Special Issue Genomic, Transcriptomic, and Epigenetic Approaches in Fish Research)
Show Figures

Figure 1

31 pages, 11069 KB  
Article
Prenatal Melatonin Modulates Cardiovascular Function and Oxidative Stress in Guinea Pig Neonates Under Normoxic and Hypoxic Gestation
by Adolfo A. Paz, Tamara A. Jiménez, Pedro Herrera, Josefa Carreño, Damaris Cornejo, Julieta Ibarra-González, Javiera N. Ponce, Felipe A. Beñaldo, Mario Salamanca, Rodrigo Jeria, Esteban G. Figueroa, Alejandro González-Candia and Emilio A. Herrera
Antioxidants 2026, 15(2), 162; https://doi.org/10.3390/antiox15020162 - 25 Jan 2026
Abstract
Introduction: Gestational hypoxia (GH) increases the risk of cardiovascular diseases by inducing oxidative stress and vascular dysfunction. This study investigates whether prenatal melatonin can mitigate these effects in guinea pigs. Methods: Pregnant guinea pigs were exposed to normoxia or hypoxia and [...] Read more.
Introduction: Gestational hypoxia (GH) increases the risk of cardiovascular diseases by inducing oxidative stress and vascular dysfunction. This study investigates whether prenatal melatonin can mitigate these effects in guinea pigs. Methods: Pregnant guinea pigs were exposed to normoxia or hypoxia and treated with melatonin (1 mg/kg/day). Echocardiography, vascular reactivity, and molecular assays were used to assess cardiovascular structure, function, and redox balance in neonates. Results: GH reduced neonatal birth weight and altered left ventricular (LV) development, resulting in increased LV systolic function and aortic blood flow velocity. Melatonin treatment reversed these effects, restoring endothelial-dependent vasodilation and decreasing oxidative stress in the LV and thoracic aorta. Catalase antioxidant enzyme activity was elevated in melatonin-treated hypoxic neonates. Unexpectedly, melatonin treatment altered cardiac structure in normoxic pregnancies, increasing LV length and decreasing LV myocardial nuclei density. Conclusions: Prenatal melatonin partially modulates GH-induced endothelial dysfunction and oxidative stress, offering potential therapeutic value. However, its effects under normoxic conditions deserve caution, emphasizing the need for targeted use only in pregnancies with evident hypoxic and oxidative stress conditions. Full article
16 pages, 25861 KB  
Article
Research on the Influence of Different Aging Temperatures on the Microstructure and Properties of GH2787 Alloy
by Yan Wang, Guohua Xu, Shengkai Gong, Shusuo Li, Juan Deng, Tianyi Wang, Zhen Liu and Wenqi Guo
Crystals 2026, 16(2), 81; https://doi.org/10.3390/cryst16020081 - 23 Jan 2026
Viewed by 143
Abstract
This study systematically investigates the microstructural evolution and mechanical properties of GH2787 superalloy following solution treatment at 1140 °C and subsequent aging within the temperature range of 770 °C to 920 °C. The results indicate that aging at 770 °C and 820 °C [...] Read more.
This study systematically investigates the microstructural evolution and mechanical properties of GH2787 superalloy following solution treatment at 1140 °C and subsequent aging within the temperature range of 770 °C to 920 °C. The results indicate that aging at 770 °C and 820 °C promotes the precipitation of a high density of finely dispersed γ′ precipitates with minimal interparticle spacing. In contrast, a significant coarsening of the γ′ particles, accompanied by a sparse distribution and a notable increase in interparticle spacing, was observed at the higher aging temperatures of 870 °C and 920 °C. Mechanical characterization reveals that the ultimate tensile strength (UTS) and yield strength (YS) experienced a moderate decrease as the aging temperature increased from 770 °C to 820 °C, followed by a pronounced drop at 870 °C and 920 °C. Conversely, the impact toughness exhibited a non-monotonic trend: it gradually decreased, reaching a minimum at 820 °C, before rapidly increasing with further rises in aging temperature. Quantitative analysis of the strengthening contributions demonstrates that solid-solution and precipitation strengthening are the dominant mechanisms. The marked decline in yield strength at elevated aging temperatures is primarily attributed to the diminished precipitation strengthening effect due to γ′ coarsening. Furthermore, the variation in impact toughness can be linked to the proportion and size of dimples observed on the fracture surfaces, indicating a transition in the fracture mechanism driven by microstructural evolution. Full article
(This article belongs to the Section Crystalline Metals and Alloys)
Show Figures

Figure 1

10 pages, 419 KB  
Article
Patient Factors Affecting Physicians’ Decision to Add Perineoplasty to Pelvic Organ Prolapse Surgery: A Quantitative Analysis
by Esther C. A. M. van Swieten, Yasmina Chaghouaoui, Karlijn J. van Stralen and Jan-Paul W. R. Roovers
J. Clin. Med. 2026, 15(3), 916; https://doi.org/10.3390/jcm15030916 (registering DOI) - 23 Jan 2026
Viewed by 81
Abstract
Background/Objectives: Perineoplasty can be performed as an adjunct to native tissue pelvic organ prolapse (POP) surgery; the optimal indication for perineoplasty is unknown due to limited evidence regarding its benefits and the absence of clear clinical guidelines. This study aims to describe patient-related [...] Read more.
Background/Objectives: Perineoplasty can be performed as an adjunct to native tissue pelvic organ prolapse (POP) surgery; the optimal indication for perineoplasty is unknown due to limited evidence regarding its benefits and the absence of clear clinical guidelines. This study aims to describe patient-related factors associated with surgeons’ decisions to add perineoplasty to POP surgery and to quantify the frequency of intraoperative changes from preoperative surgical plans. Methods: In this multicenter observational cohort study, women ≥ 18 years scheduled for primary native tissue POP surgery between April 2023 and November 2024 were included. Baseline characteristics, pelvic floor anatomy (POP-Q), genital hiatus (GH), perineal body (PB) measurements, and surgeon-reported considerations regarding perineoplasty were collected. Surgical plans (“with”, “without”, or “undecided”) were documented and compared with the actual performed procedure. Logistic and linear regression analyses were used to identify factors associated with perineoplasty. Results: Among the 305 enrolled women, 285 underwent surgery, of whom 135 (47%) received perineoplasty. Patients who underwent perineoplasty had a larger GH size (5.2 cm) compared to patients without perineoplasty (4.5 cm). Obesity was associated with an increased rate of perineoplasty compared to normal weight (OR 2.3 95%CI 1.2–4.6). There was a strong exponential association between childbirth and perineoplasty, with a fivefold increase for two children (95%CI 1.3–17.1) and thirtyfold increase for four or more children (95%CI 6.3–142) compared to one child. Nearly all procedures (92%) followed the preoperative plan; surgeons were more likely to omit than add perineoplasty intraoperatively. Surgeons frequently reported GH/PB size and age as key considerations to perform perineoplasty and lack of evidence and fear of dyspareunia as reasons to not perform perineoplasty. Conclusions: Surgeons more often perform perineoplasty in patients with factors that have been associated with a higher risk of recurrent prolapse. Prospective comparative studies are required to determine whether perineoplasty reduces recurrent POP after primary surgical repair. Full article
(This article belongs to the Section Obstetrics & Gynecology)
Show Figures

Figure 1

18 pages, 1729 KB  
Article
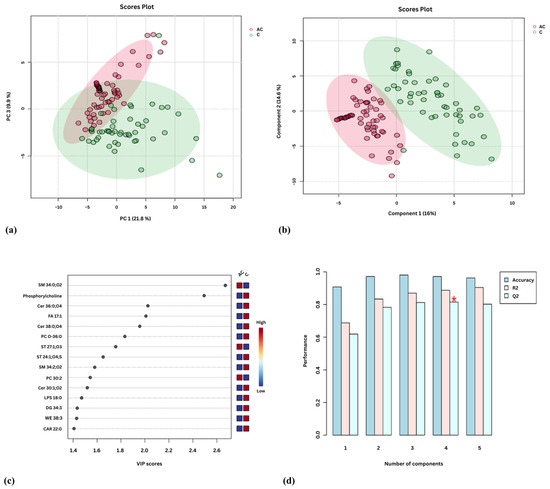
Serum Lipidomic Profile Signature of Active Acromegaly and Relationships to Cardiovascular Disease
by Oana Stănoiu-Pînzariu, Thalijn L. C. Wolters, Carmen Socaciu, Cristina Alina Silaghi, Ana Valea, Ioana Popa-Ilie, Georgeta Hazi, Andreea Iulia Socaciu, Romana Teodora Netea-Maier and Carmen Emanuela Georgescu
Int. J. Mol. Sci. 2026, 27(2), 1082; https://doi.org/10.3390/ijms27021082 - 21 Jan 2026
Viewed by 72
Abstract
Acromegaly is a rare endocrine disease characterized by multiple metabolic abnormalities and high cardiovascular risk. This cross-sectional study evaluated the lipidomic serum profile of 109 participants (59 acromegaly patients versus 50 healthy controls) via high-performance liquid chromatography combined with mass spectrometry (HPLC-MS). The [...] Read more.
Acromegaly is a rare endocrine disease characterized by multiple metabolic abnormalities and high cardiovascular risk. This cross-sectional study evaluated the lipidomic serum profile of 109 participants (59 acromegaly patients versus 50 healthy controls) via high-performance liquid chromatography combined with mass spectrometry (HPLC-MS). The lipidomic profile that differentiated acromegaly from controls included sphingomyelins (SMs), glycerophospholipids, glycerolipids, ceramides, fatty acids, wax esters (WEs), carnitines, and sterol (ST) lipids. SM 34:0;O2 and phosphorylcholine best distinguished acromegaly patients from controls (VIP > 2.49). SM 34:0;O2 levels were significantly elevated in treatment-naïve versus uncontrolled patients (p < 0.0001). Furthermore, SM 34:0;O2 positively correlated with random GH and IGF-1. Lack of therapy predicted SM 34:0;O2 serum titers in acromegaly. Profound alterations of glycerophospholipids and sphingolipids were detected in acromegaly patients with cardiovascular complications. ST 24:1;O3, ceramide (Cer) 38:0;O4, and WE 34:1 were significantly increased in both hypertensive acromegaly patients and those with heart failure in comparison to patients without cardiovascular impairment. In conclusion, SM 34:0;O2 and phosphorylcholine emerged as potential lipidomic biomarkers in acromegaly. Moreover, SM 34:0;O2 potentially reflects disease severity. Identifying lipidomic profile alterations in acromegaly patients with cardiac involvement may provide a basis for further insights into the cardiovascular pathogenesis of the disease. Full article
(This article belongs to the Special Issue Lipid Metabolism in Human Health and Diseases)
Show Figures

Figure 1

13 pages, 752 KB  
Article
Changes in Bioelectrical Impedance Analysis and Lipid Profile in Children Diagnosed with Short Stature Who Undergo Growth Hormone Therapy: One Single-Center Experience
by Ioana Maria Vlasa, Raluca Monica Pop, Ionut Maxim Vlasa and Ionela Maria Pașcanu
Medicina 2026, 62(1), 209; https://doi.org/10.3390/medicina62010209 - 20 Jan 2026
Viewed by 131
Abstract
Background and Objectives: The effect of growth hormone (GH) on body composition is well recognized, and recombinant human GH (rGH) therapy may improve lean mass and related parameters. The aim of this study was to analyze changes in body composition parameters and [...] Read more.
Background and Objectives: The effect of growth hormone (GH) on body composition is well recognized, and recombinant human GH (rGH) therapy may improve lean mass and related parameters. The aim of this study was to analyze changes in body composition parameters and lipid profile under rGH treatment in children diagnosed with short stature and to explore potential influencing factors. Materials and Methods: A secondary data analysis was conducted in the Endocrinology Department of the Mures County Hospital, Romania, approved by the local Ethics Committee. All children diagnosed with short stature and receiving rGH treatment were eligible for inclusion if they had four body composition analyses at least 6 months apart. Analyzed variables included age, gender, environment, mean rGH dose, height and body mass index (BMI) SDS, body composition parameters assessed by bioimpedance, and family-related variables. Statistical analysis was performed using SPSS v.25 with a level of significance α = 0.05. Results: There was no statistically significant trend in body composition parameters taken during serial measurements, except for the sarcopenic index and height (p < 0.001). Environment, pubertal development, and family-related variables other than maternal BMI had no significant influence on body composition or lipid profile. Gender differences in body composition revealed that the change in muscle mass (p = 0.009) and skeletal muscle mass (p = 0.013) was statistically significantly higher for boys, and body fat (p = 0.013) for girls. In linear regression analysis, mother’s BMI emerged as a significant predictor for changes in high-density lipoprotein cholesterol (HDL-C) levels (p = 0.032, β = −0.691) during rGH therapy. Body composition changes did not differ by treatment indication. Conclusions: Gender may be associated with treatment-related changes in body composition during pediatric rGH therapy, while maternal BMI may predict HDL-C variation. rGH treatment appears to improve the sarcopenic index and has minimal and variable effects on the lipid profile. Full article
(This article belongs to the Section Endocrinology)
Show Figures

Figure 1

16 pages, 3342 KB  
Article
Identification and Functional Characterization of Chitinase Genes During Larva–Pupa–Adult Transitions in Tuta absoluta
by Kangkang Xu, Yue Wang, Shuyan Yan, Fanghao Wan, Guy Smagghe and Wenjia Yang
Insects 2026, 17(1), 114; https://doi.org/10.3390/insects17010114 - 20 Jan 2026
Viewed by 168
Abstract
Chitinases are crucial in the molting process of insects and represent potential targets for the development of RNA interference (RNAi)-based insecticidal strategies. In this study, we identified and characterized 11 chitinase genes (TaChts) in T. absoluta, each harboring at least [...] Read more.
Chitinases are crucial in the molting process of insects and represent potential targets for the development of RNA interference (RNAi)-based insecticidal strategies. In this study, we identified and characterized 11 chitinase genes (TaChts) in T. absoluta, each harboring at least one GH18 catalytic domain. Phylogenetic analysis placed these proteins into 11 established groups (I-X and h), revealing conserved lineage-specific patterns. Spatiotemporal expression profiling showed that most TaChts peak during key developmental transitions. TaCht1, TaCht2, TaCht3, TaCht5, TaCht6, TaCht7, TaCht10, TaCht-h, and TaIDGF were predominantly expressed in the integument, whereas TaCht8 and TaCht11 showed gut-enriched expression, indicating functional specialization. Stage-tailored RNAi assays demonstrated that silencing TaCht5, TaCht7, TaCht10, and TaIDGF caused pronounced mortality in both larvae and pupae. In larvae, delivery of dsRNA using carbon quantum dots (CQDs) disrupted molting: knockdown of TaCht7, TaCht10, and TaIDGF prevented shedding of the old cuticle, whereas TaCht5 silencing produced severe cuticular shrinkage and blackening. Hematoxylin and eosin staining revealed detachment of epidermal cells from the cuticle, providing cytological evidence of disrupted cuticle–epidermis remodeling. In pupae, microinjection of dsRNA induced cuticular collapse, melanization, and eclosion failure due to persistent adhesion of the pupal case, accompanied by marked reductions in chitinase activity. Together, our findings highlight the critical roles of four key chitinases in endocuticular turnover and metamorphic progression in T. absoluta, offering mechanistic insight into chitin-mediated developmental processes. The identified genes represent strong candidates for RNAi-based, species-specific pest management strategies against this globally significant insect. Full article
(This article belongs to the Special Issue RNAi in Insect Physiology)
Show Figures

Figure 1

20 pages, 2028 KB  
Review
Advances in Boron, Iron, Manganese, and Zinc Signaling, Transport, and Functional Integration for Enhancing Cotton Nutrient Efficiency and Yield—A Review
by Unius Arinaitwe, Dalitso Noble Yabwalo, Abraham Hangamaisho, Shillah Kwikiiriza and Francis Akitwine
Int. J. Plant Biol. 2026, 17(1), 7; https://doi.org/10.3390/ijpb17010007 - 20 Jan 2026
Viewed by 133
Abstract
Micronutrients, particularly boron (B), iron (Fe), manganese (Mn), and zinc (Zn), are pivotal for cotton (Gossypium spp.) growth, reproductive success, and fiber quality. However, their critical roles are often overlooked in fertility programs focused primarily on macronutrients. This review synthesizes recent advances [...] Read more.
Micronutrients, particularly boron (B), iron (Fe), manganese (Mn), and zinc (Zn), are pivotal for cotton (Gossypium spp.) growth, reproductive success, and fiber quality. However, their critical roles are often overlooked in fertility programs focused primarily on macronutrients. This review synthesizes recent advances in the physiological, molecular, and agronomic understanding of B, Fe, Mn, and Zn in cotton production. The overarching goal is to elucidate their impact on cotton nutrient use efficiency (NUE). Drawing from the peer-reviewed literature, we highlight how these micronutrients regulate essential processes, including photosynthesis, cell wall integrity, hormone signaling, and stress remediation. These processes directly influence root development, boll retention, and fiber quality. As a result, deficiencies in these micronutrients contribute to significant yield gaps even when macronutrients are sufficiently supplied. Key genes, including Boron Transporter 1 (BOR1), Iron-Regulated Transporter 1 (IRT1), Natural Resistance-Associated Macrophage Protein 1 (NRAMP1), Zinc-Regulated Transporter/Iron-Regulated Transporter-like Protein (ZIP), and Gossypium hirsutum Zinc/Iron-regulated transporter-like Protein 3 (GhZIP3), are crucial for mediating micronutrient uptake and homeostasis. These genes can be leveraged in breeding for high-yielding, nutrient-efficient cotton varieties. In addition to molecular hacks, advanced phenotyping technologies, such as unmanned aerial vehicles (UAVs) and single-cell RNA sequencing (scRNA-seq; a technology that measures gene expression at single-cell level, enabling the high-resolution analysis of cellular diversity and the identification of rare cell types), provide novel avenues for identifying nutrient-efficient genotypes and elucidating regulatory networks. Future research directions should include leveraging microRNAs, CRISPR-based gene editing, and precision nutrient management to enhance the use efficiency of B, Fe, Mn, and Zn. These approaches are essential for addressing environmental challenges and closing persistent yield gaps within sustainable cotton production systems. Full article
Show Figures

Figure 1

21 pages, 30469 KB  
Article
Transcriptome and Gene Family Analyses Reveal the Physiological and Immune Regulatory Mechanisms of Channa maculata Larvae in Response to Nanoplastic-Induced Oxidative Stress
by Ziwen Yang, Dandan Gao, Yuntao Lu, Yang Zou, Yueying Deng, Luping Liu, Qing Luo, Haiyang Liu, Shuzhan Fei, Kunci Chen, Jian Zhao and Mi Ou
Antioxidants 2026, 15(1), 125; https://doi.org/10.3390/antiox15010125 - 19 Jan 2026
Viewed by 254
Abstract
The increasing accumulation of plastic debris in aquatic environments has raised concerns about the ecotoxicological effects of polystyrene nanoplastics (PSNPs). This study examined PSNPs toxicity during a critical developmental stage by exposing 15 days post-fertilization (dpf) larvae of blotched snakehead (Channa maculata [...] Read more.
The increasing accumulation of plastic debris in aquatic environments has raised concerns about the ecotoxicological effects of polystyrene nanoplastics (PSNPs). This study examined PSNPs toxicity during a critical developmental stage by exposing 15 days post-fertilization (dpf) larvae of blotched snakehead (Channa maculata), an economically important freshwater fish, to PSNPs concentrations of 0.05–20 mg/L for 15 days. Histopathological analysis showed concentration-dependent damage, including hepatocellular vacuolization (5–10 mg/L) and hepatic sinusoidal dilation (20 mg/L) in the liver, alongside intestinal injuries ranging from villus erosion to rupture (5–20 mg/L). Biochemically, PSNPs triggered a biphasic oxidative response, where superoxide dismutase (SOD) and catalase (CAT) activities peaked at 5 mg/L before declining, while malondialdehyde (MDA) levels exhibited an opposite trend. Transcriptomic analysis and Quantitative real-time PCR (qRT-PCR) indicated that PSNPs disrupted growth, energy metabolism, and immune regulation in C. maculata larvae, evidenced by the dysregulation of growth hormone/insulin-like growth factor (GH/IGF) axis genes and up-regulation of immune-related genes. Furthermore, Weighted Gene Co-expression Network Analysis (WGCNA) identified the heterogeneous nuclear ribonucleoproteins (HNRNP) gene family as hub genes from the key turquoise module, suggesting that PSNPs interfere with RNA processing and post-transcriptional control. In summary, PSNPs caused multi-level toxicity in C. maculata larvae, providing new insights into their ecotoxicological hazards in freshwater ecosystems. Full article
(This article belongs to the Special Issue Antioxidant Defenses and Oxidative Stress Management in Aquaculture)
Show Figures

Graphical abstract

10 pages, 1301 KB  
Brief Report
The Seasonal Spatial Distribution Pattern and Migration of Kishi Velvet Shrimp Metapenaeopsis dalei in the Southern Yellow and East China Seas
by Min Xu, Xiaojing Song, Yang Xu, Jianzhong Ling and Huiyu Li
Animals 2026, 16(2), 296; https://doi.org/10.3390/ani16020296 - 18 Jan 2026
Viewed by 145
Abstract
It is important to understand the ecological information of Metapenaeopsis dalei to better conserve and manage the stocks in Asia. In this study, we employed research vessels to collect the field data including biomass and number of M. dalei in each survey stations [...] Read more.
It is important to understand the ecological information of Metapenaeopsis dalei to better conserve and manage the stocks in Asia. In this study, we employed research vessels to collect the field data including biomass and number of M. dalei in each survey stations along with environmental data including depth, water temperature, and salinity from November 2018 to September 2019 in the region of 26.50–35.00° N and 120.00–127.00° E in the southern Yellow and East China Seas of China. We found that the annual mean catch per unit effort of weight and number (CPUEw and CPUEn) was 15,235.89 g∙h−1 and 17,319.13 ind∙h−1, respectively. Metapenaeopsis dalei was found in 10–130 m. The greatest biomass occurred at 10–20 m in spring, 30–40 m in summer, 10–100 m in autumn, and 10–40 m in winter. The greatest abundance occurred at sea bottom temperature (SBT) 14–15 °C in spring, 19 °C in summer, 15–20 °C in autumn, and 10–12 °C in winter. The greatest abundance occurred at sea bottom salinity (SBS) 32–33 in spring, 32 in summer, 32–35 in autumn, and 31–32 in winter. We found the lowest SBT of M. dalei at 10–11 °C in spring and summer. The juveniles were found at SBT 21 °C and SBS 34 in autumn. The total CPUEw and CPUEn rankings were winter > spring > autumn > summer, and the mean average individual weight (AIW) ranking was summer > spring > winter > autumn. Fishing grounds of Haizhou Bay–Lvsi and Zhoushan–Yushan may be the spawning grounds for M. dalei. These findings can benefit fishery management action and planning in the future. Full article
(This article belongs to the Section Aquatic Animals)
Show Figures

Figure 1

16 pages, 12627 KB  
Article
Forest Type Shapes Soil Microbial Carbon Metabolism: A Metagenomic Study of Subtropical Forests on Lushan Mountain
by Dan Xi, Feifei Zhu, Zhaochen Zhang, Saixia Zhou and Jiaxin Zhang
Microorganisms 2026, 14(1), 220; https://doi.org/10.3390/microorganisms14010220 - 17 Jan 2026
Viewed by 235
Abstract
Forest type strongly influences soil microbial community composition and associated carbon cycling, yet its influence on microbial functional traits remains poorly understood. In this study, metagenomics sequencing was used to investigate soil microbial communities and carbon metabolism genes across three forest types: deciduous [...] Read more.
Forest type strongly influences soil microbial community composition and associated carbon cycling, yet its influence on microbial functional traits remains poorly understood. In this study, metagenomics sequencing was used to investigate soil microbial communities and carbon metabolism genes across three forest types: deciduous broadleaf (DBF), mixed coniferous–broadleaf (CBMF), and coniferous forest (CF) at two soil depths (0–20 cm and 20–40 cm) on Lushan Mountain in subtropical China. The results showed that CF exhibited higher bacterial diversity and a distinct microbial composition, with an increase in Actinomycetota and Bacteroidota and a decrease in Acidobacteriota and Pseudomonadota. The Calvin cycle was the dominant carbon fixation pathway in all forests, while the relative abundance of secondary pathways (i.e., the 3-hydroxypropionate bi-cycle and reductive citrate cycle) varied significantly with forest type. Key carbon fixation genes (sucD, pckA) were more abundant in CF and CBMF, with higher levels of rpiA/B and ackA in DBF. Functional profiling further indicated that CF soils, especially in the surface layer, were enriched in glycoside hydrolases (GHs) and carbohydrate esterases (CEs), while CBMF showed a greater potential for starch and lignin degradation. Multivariate statistical analyses identified soil available phosphorus (AP) and pH as primary factors shaping microbial community variation, with AP emerging as being the dominant regulator of carbon-related functional gene abundance. Overall, the prevalence of these distinct genetic potentials across forest types underscores how vegetation composition may shape microbial functional traits, thereby influencing the stability and dynamics of the soil carbon pool in forest ecosystem. Full article
(This article belongs to the Special Issue Diversity, Function, and Ecology of Soil Microbial Communities)
Show Figures

Figure 1

15 pages, 1841 KB  
Article
Impact of Mutations in the NCAPG and MSTN Genes on Body Composition, Structural Properties of Skeletal Muscle, Its Fatty Acid Composition, and Meat Quality of Bulls from a Charolais × Holstein F2 Cross
by Elke Albrecht, Praveen Krishna Chitneedi, Dirk Dannenberger, Christa Kühn and Steffen Maak
Int. J. Mol. Sci. 2026, 27(2), 882; https://doi.org/10.3390/ijms27020882 - 15 Jan 2026
Viewed by 197
Abstract
Cattle breeds are optimized either for milk or meat production and secrete consumed nutrients in the form of milk or accrete nutrients as skeletal muscle tissue, respectively. Surplus energy is usually stored in the form of fat in adipose tissues. To gain more [...] Read more.
Cattle breeds are optimized either for milk or meat production and secrete consumed nutrients in the form of milk or accrete nutrients as skeletal muscle tissue, respectively. Surplus energy is usually stored in the form of fat in adipose tissues. To gain more insight into the physiological and genetic background of nutrient accretion as either protein or fat, an experimental F2 population was generated crossing Charolais (CH) bulls and German Holstein (GH) cows. Mutations in two genes with known, profound effects on growth were segregating in this population: the I442M mutation in the non-SMC condensin I complex, subunit G (NCAPG) gene, and the Q204X mutation in the myostatin (MSTN) gene. The major aim of this study was to close the gap between the described effects of the NCAPG/LCORL region and MSTN SNPs on carcass and meat quality traits, as well as on the structure and composition of the underlying tissues. Whole carcass data, meat quality traits, composition of major cuts and their dominating muscles, including muscle and fat cell structure, were analyzed as well as chemical and fatty acid composition. Mutant alleles of both loci were associated with higher weights, increased muscularity, and reduced fatness, e.g., each explaining about 15% of the observed variance. However, both loci apparently affect traits in a specific manner, influencing either dimensional traits or mass accretion. Full article
Show Figures

Figure 1

18 pages, 2825 KB  
Article
Expression Profiles of Growth-Related Genes in CRISPR/Cas9-Mediated MRF4-Crispant Nile Tilapia
by Zahid Parvez Sukhan, Yusin Cho, Doohyun Cho, Cheol Young Choi and Kang Hee Kho
Fishes 2026, 11(1), 52; https://doi.org/10.3390/fishes11010052 - 14 Jan 2026
Viewed by 118
Abstract
Genome editing of late myogenic regulators provides a way to dissect the mechanisms through which transcriptional programs and growth-related signaling pathways shape muscle gene expression programs in farmed fish. This study disrupted myogenic regulatory factor 4 (MRF4) in Nile tilapia using [...] Read more.
Genome editing of late myogenic regulators provides a way to dissect the mechanisms through which transcriptional programs and growth-related signaling pathways shape muscle gene expression programs in farmed fish. This study disrupted myogenic regulatory factor 4 (MRF4) in Nile tilapia using CRISPR/Cas9 to examine downstream transcriptional changes in fast skeletal muscle across the trunk, belly, and head regions. Adult F0 crispants carried a frameshift mutation that truncated the basic helix–loop–helix domain and showed an approximate 80–85% reduction in MRF4 mRNA across the trunk, belly, and head muscles. The expression of 23 genes representing myogenic regulatory factors, MEF2 paralogs, structural and contractile components, non-myotomal regulators, cell adhesion and fusion-related transcripts, and growth-related genes within the GH–IGF–MSTN axis was quantified and compared between wild-type and MRF4-crispants. Expressions of major structural genes remained unchanged despite MRF4 depletion, whereas MyoG and MyoD were upregulated together with MEF2B and MEF2D, indicating strong transcriptional compensation. Twist1, ID1, PLAU, CDH15, CHRNG, NCAM1, MYMK, GHR, and FGF6 were also significantly elevated, while IGF1 was reduced, and MSTN remained stable. Together, these results show that MRF4 loss is associated with coordinated transcriptional changes in regulatory and growth-related pathways, while major fast-muscle structural and contractile transcript levels remain stable, thereby highlighting candidate transcriptional targets for future studies that will evaluate links to muscle phenotype and growth performance in Nile tilapia. Full article
(This article belongs to the Special Issue Genetics and Breeding of Fishes)
Show Figures

Figure 1

13 pages, 1131 KB  
Systematic Review
The Effect of the DASH Diet on the Development of Gestational Hypertension in Pregnant Women: A Systematic Review and Meta-Analysis
by Anastasios Alatsis, Nikoleta Aikaterini Xixi, Rozeta Sokou, Paraskevi Volaki, Styliani Paliatsiou, Zoi Iliodromiti, Nicoletta Iacovidou and Theodora Boutsikou
Nutrients 2026, 18(2), 268; https://doi.org/10.3390/nu18020268 - 14 Jan 2026
Viewed by 635
Abstract
Background/Objectives: Gestational hypertension is associated with increased maternal and fetal morbidity. The DASH diet is designed to reduce blood pressure and improve cardiovascular health. Our aim is to evaluate the efficacy of adherence to the DASH dietary pattern during pregnancy on the [...] Read more.
Background/Objectives: Gestational hypertension is associated with increased maternal and fetal morbidity. The DASH diet is designed to reduce blood pressure and improve cardiovascular health. Our aim is to evaluate the efficacy of adherence to the DASH dietary pattern during pregnancy on the incidence of GH. Methods: PubMed, Scopus, Web of Science, Cochrane Library and Embase were systematically searched. All studies including data on the effect of the DASH diet on GH were included in this review. The study is registered in PROSPERO (CRD420251044348). Results: A total of five studies were included in our study. The meta-analysis reported a pooled relative risk (RR) of 1.03 (CI: 0.86–1.23) for the effect of the DASH diet on gestational hypertension. In the subgroup analysis for preeclampsia, the overall relative risk estimate was 0.78 (95% CI: 0.60–1.02). Both analyses did not yield statistical significance. Conclusions: Current evidence, although showing a favorable trend, does not conclude that the DASH diet reduces the risk of gestational hypertension, as the results did not achieve statistical significance. Although potential benefits have been observed, the limited number of available studies does not allow for definitive conclusions. More randomized and multicenter studies are needed to thoroughly investigate the relationship between the DASH diet and gestational hypertension in order to implement this dietary program instead of general dietary recommendations for GH. Full article
(This article belongs to the Section Nutrition in Women)
Show Figures

Figure 1

Back to TopTop