Sign in to use this feature.

Years

Between: -

Subjects

remove_circle_outline
remove_circle_outline
remove_circle_outline
remove_circle_outline
remove_circle_outline
remove_circle_outline

Journals

Article Types

Countries / Regions

Search Results (32)

Search Parameters:
Keywords = GD3 synthase

Order results
Result details
Results per page
Select all
Export citation of selected articles as:
21 pages, 5352 KB  
Article
Geranyl Diphosphate Synthases GDS 1 and GDS7 Facilitate Natural Rubber Biosynthesis in Taraxacum kok-saghyz Roots
by Baoqiang Wang, Boxuan Yuan, Guoen Ao, Xiaoyou Wu, Fengyan Fang, Shiqi Long and Shugang Hui
Plants 2025, 14(19), 2980; https://doi.org/10.3390/plants14192980 - 26 Sep 2025
Viewed by 833
Abstract
Taraxacum kok-saghyz Rodin, an important rubber-producing plant, has emerged as a potential alternative crop for the natural rubber industry. Geranyl diphosphate synthase (GDS) catalyzes the condensation of dimethylallyl pyrophosphate and isopentenyl pyrophosphate into geranyl pyrophosphate in the mevalonate pathway in plants. However, its [...] Read more.
Taraxacum kok-saghyz Rodin, an important rubber-producing plant, has emerged as a potential alternative crop for the natural rubber industry. Geranyl diphosphate synthase (GDS) catalyzes the condensation of dimethylallyl pyrophosphate and isopentenyl pyrophosphate into geranyl pyrophosphate in the mevalonate pathway in plants. However, its specific functions in natural rubber biosynthesis in T. kok-saghyz remain unclear. Methods: We conducted genome-wide analyses of TkGDS genes, followed by transient transformation assay, expression profiling, natural rubber quantification, and analysis of T. kok-saghyz photosynthesis. Results: Seven TkGDS genes are located on chromosomes A6 and A7 with an uneven distribution. All encoded TkGDS proteins contain FARM and SARM motifs. TkGDS1, TkGDS2, and TkGDS7 possess lspA domains, while TkGDS3, TkGDS4, TkGDS5, and TkGDS6 contain PLN02890 domains; both subgroups share similar domain architecture. TkGDS1, TkGDS2, and TkGDS7 exhibit interspecies collinearity with Arabidopsis thaliana; no intraspecies collinearity was detected. The putative cis-acting elements in promoter region of TkGDS genes mainly comprised abscisic acid responsiveness, anaerobic induction, light responsiveness, and MeJA responsiveness. Transient expression assays confirmed chloroplast localization of all TkGDS proteins. A strong positive correlation was observed between TkGDS1/TkGDS7 expression and natural rubber content, as confirmed by both transcriptome and qPCR analyses in T. kok-saghyz lines. Furthermore, overexpression of TkGDS1 and TkGDS7 improved photosynthetic efficiency and significantly increased natural rubber content (OE-TkGDS1: 6.08 ± 0.16%; OE-TkGDS7: 5.62 ± 0.32%; WT: 4.76 ± 0.28%). Conclusions: Our study elucidates the role of GDS1 and GDS7 in promoting growth and latex content, offering a genetic strategy for enhancing rubber accumulation in T. kok-saghyz. Full article
(This article belongs to the Section Plant Molecular Biology)
Show Figures

Graphical abstract

21 pages, 1877 KB  
Article
Ganglioside Profiling Uncovers Distinct Patterns in High-Risk Neuroblastoma
by Claudia Paret, Arthur Wingerter, Larissa Seidmann, Arsenij Ustjanzew, Shobha Sathyamurthy, Jannis Ludwig, Philipp Schwickerath, Chiara Brignole, Fabio Pastorino, Saskia Wagner, Khalifa El Malki, Wilfried Roth, Roger Sandhoff and Jörg Faber
Int. J. Mol. Sci. 2025, 26(17), 8431; https://doi.org/10.3390/ijms26178431 - 29 Aug 2025
Cited by 1 | Viewed by 1937
Abstract
High-risk (HR) neuroblastoma (NBL) patients often receive standardized treatment despite wide variations in clinical outcomes, underscoring the need for improved stratification tools. A distinguishing feature of NBL is the patient-specific expression of gangliosides (GGs), particularly GD2, which may serve as biomarkers. We analyzed [...] Read more.
High-risk (HR) neuroblastoma (NBL) patients often receive standardized treatment despite wide variations in clinical outcomes, underscoring the need for improved stratification tools. A distinguishing feature of NBL is the patient-specific expression of gangliosides (GGs), particularly GD2, which may serve as biomarkers. We analyzed GG profiles in 18 patient-derived tumors and 11 NBL cell lines using thin-layer chromatography and mass spectrometry. Expression of 0-, a-, and b-series GGs was examined and correlated with clinical risk, outcome, and gene expression data. Low-risk (LR) tumors expressed higher levels of complex b-series GGs. In HR tumors, five GG profiles (A–E) were identified. Profile A featured complex b-series GGs; B showed GD2 dominance; C showed synthesis arrest at GM3 or GD3 due to low expression of the GM2/GD2 synthase, encoded by the B4GALNT1 gene; D included complex a- and b-series GGs; and E was marked by GM2 and GD1a prevalence. B4GALNT1 expression served as a prognostic marker. Relapsed tumors following anti-GD2 therapy typically exhibited reduced GD2 levels, except for one profile A tumor that displayed a ceramide anchor shorter than those found in LR tumors. Astonishingly, the ceramide anchor composition of GD2 itself appears to separate LR and HR NBL, hinting at a role of ceramide synthases in NBL biology. All cell lines expressed GM2, but exhibited very low levels of complex b-series GGs. Profile C was found only in cell lines of the mesenchymal subtype. These findings support further investigation of GG composition and associated enzyme expression as potential biomarkers for risk stratification and treatment response in NBL. Full article
(This article belongs to the Special Issue Neuroblastoma: Molecular Pathology, Diagnostics and Therapeutics)
Show Figures

Figure 1

10 pages, 625 KB  
Case Report
Increased Lyso-Gb1 Levels in an Obese Splenectomized Gaucher Disease Type 1 Patient Treated with Eliglustat: Unacknowledged Poor Compliance or Underlying Factors
by Evelina Maines, Roberto Franceschi, Giacomo Luppi, Giacomo Marchi, Giovanni Piccoli, Nicola Vitturi, Massimo Soffiati, Annalisa Campomori and Silvana Anna Maria Urru
Metabolites 2025, 15(7), 427; https://doi.org/10.3390/metabo15070427 - 23 Jun 2025
Viewed by 922
Abstract
Eliglustat (Cerdelga®) is a potent and specific inhibitor of the enzyme glucosylceramide synthase and serves as a substrate reduction therapy for adult patients with Gaucher disease type 1 (GD1). It prevents the accumulation of several lipids, including glucosylsphingosine (also known as [...] Read more.
Eliglustat (Cerdelga®) is a potent and specific inhibitor of the enzyme glucosylceramide synthase and serves as a substrate reduction therapy for adult patients with Gaucher disease type 1 (GD1). It prevents the accumulation of several lipids, including glucosylsphingosine (also known as Lyso-Gb1). In addition to its role in diagnostics, Lyso-Gb1 has been proven to be a reliable biomarker for assessing disease severity and monitoring treatment efficacy. We present the case of an obese, splenectomized GD1 patient on long-term enzyme replacement therapy (ERT) who reported worsening fatigue and showed a progressive increase in Lyso-Gb1 levels after switching treatment from ERT to eliglustat. We provide a discussion of the potential clinical factors contributing to this outcome. As seen with ERT, Lyso-Gb1 levels during eliglustat treatment appear to respond earlier than other biochemical and clinical parameters. An increase in Lyso-Gb1 may signal early compromised clinical efficacy of the treatment. Data on biochemical and clinical outcomes in splenectomized or obese patients treated with eliglustat are limited, and the role of specific genotypes requires further clarification. The variability in responses to eliglustat highlights the complexity of GD and underscores the need for personalized approaches to treatment and monitoring. Full article
Show Figures

Figure 1

15 pages, 963 KB  
Article
Effects of Dietary Rumen-Protected Glucose and Rumen-Protected Taurine Levels on Growth Performance, Serum Biochemical Indicators, and Liver Health in Yaks
by Yuanyuan Chen, Xiaolin Wang, Lianghao Lu, Bao Zhang, Huaming Yang, Shoupei Zhao, Zhisheng Wang, Lizhi Wang, Quanhui Peng and Bai Xue
Animals 2025, 15(8), 1152; https://doi.org/10.3390/ani15081152 - 17 Apr 2025
Cited by 5 | Viewed by 1343 | Correction
Abstract
Yaks are an important livestock species on the Tibetan Plateau, but traditional grazing practices cause a sharp drop in their weight during winter, leading to grassland degradation due to overgrazing. Although off-site fattening can improve performance and protect ecology, it often leads to [...] Read more.
Yaks are an important livestock species on the Tibetan Plateau, but traditional grazing practices cause a sharp drop in their weight during winter, leading to grassland degradation due to overgrazing. Although off-site fattening can improve performance and protect ecology, it often leads to a negative energy balance, liver metabolism disorders, and immune impairment due to stress. However, the effects of rumen-protected glucose (RPG) and rumen-protected taurine (RPT) on yak liver health are not yet clear. The purpose of this study was to evaluate the effects of dietary RPG and RPT levels on the growth performance, serum biochemical parameters, liver antioxidant capacity, and immunity of yaks. Twenty-eight healthy yaks weighing 170 ± 10.4 kg were randomly divided into four treatments: LGLT (RPG: 1%—low RPG [LG]; RPT: 5 g/d—low RPT [LT]), LGHT (RPG: 1%—low RPG [LG]; RPT: 20 g/d—high RPT [HT]), HGLT (RPG: 3%—high RPG [HG]; RPT: 5 g/d—low RPT [LT]), and HGHT (RPG: 3%—high RPG [HG]; RPT: 20 g/d—high RPT [HT]). The results showed that compared with the LTHT treatment group, the HGHT group upregulated the serum concentrations of glucose (p = 0.004) and Interleukin-10 (p = 0.03), the relative mRNA expression of small heterodimer partners (p = 0.01), and the sterol 12-alpha-hydroxylase (p < 0.001), while reducing the serum concentration of gamma-glutamyl transferase (p = 0.048). The serum concentration of hepatic protein carbonyl (p = 0.005) and malondialdehyde (p = 0.03) was lower in the LGHT and HGHT treatment groups than in the LGLT and HGLT groups. The relative mRNA expression of Toll-like receptor 4 (p = 0.02), Interleukin-8 (p < 0.01), and Interleukin-1β (p < 0.01) was lower in the LGHT and HGHT groups than in the LGLT and HGLT groups. Tumor necrosis factor expression was lower (p = 0.04) and glucose transporter 2 expression was higher (p < 0.01) in the HGHT group compared to other treatment groups. The expression of glucokinase, glycogen synthase, pyruvate kinase, and farnesoid X receptor was higher in the HGLT treatment group than in other treatments (p < 0.01). In conclusion, dietary supplementation with 3% PRG and 5 g/d PRT can enhance liver antioxidant capacity and immune function, reduce lipid peroxidation, and promote glucose and bile acid metabolism in yaks. Full article
(This article belongs to the Section Cattle)
Show Figures

Figure 1

15 pages, 3066 KB  
Article
Vasodilatory Effect of n-Butanol Extract from Sanguisorba officinalis L. and Its Mechanism
by Hangyu Jin, Jiaze Li, Shuyuan Wang, Enyi Jin, Jun Zhe Min, Gao Li, Yun Jung Lee and Lihua Cao
Plants 2025, 14(7), 1095; https://doi.org/10.3390/plants14071095 - 1 Apr 2025
Viewed by 1164
Abstract
The dried root of Sanguisorba officinalis L. (commonly known as Diyu) has been studied for its various pharmacological effects, including its antibacterial, antitumor, antioxidant, and anti-inflammatory activities. In the present study, primary cultured vascular endothelial cells (HUVECs) and isolated phenylephrine-precontracted rat thoracic aortic [...] Read more.
The dried root of Sanguisorba officinalis L. (commonly known as Diyu) has been studied for its various pharmacological effects, including its antibacterial, antitumor, antioxidant, and anti-inflammatory activities. In the present study, primary cultured vascular endothelial cells (HUVECs) and isolated phenylephrine-precontracted rat thoracic aortic rings were examined to investigate the possible mechanism of a butanol extract of Diyu (BSO) in its vascular relaxant effect. HUVECs treated with BSO produced a significantly higher amount of nitric oxide (NO) compared to the control. However, its production was inhibited by pretreatment with NG-nitro-L-arginine methylester (L-NAME) or wortmannin. BSO also increased the phosphorylation levels of endothelial nitric oxide synthase (eNOS) and Akt. In the aortic ring, BSO relaxed PE-precontracted rat thoracic aortic rings in a concentration-dependent manner. The absence of the vascular endothelium significantly attenuated BSO-induced vasorelaxation. The non-selective NOS inhibitor, L-NAME, and the selective inhibitor of soluble guanylyl cyclase (sGC), 1H-[1,2,4]-oxadiazolo-[4,3-α]-quinoxalin-1-one (ODQ), dramatically inhibited the BSO-induced relaxation effect of the endothelium-intact aortic ring. Ca2+-free buffer and intracellular Ca2+ homeostasis regulators (TG, Gd3+, and 2–APB) inhibited BSO-induced vasorelaxation. In Ca2+-free Krebs solution, BSO markedly reduced PE-induced contraction. Vasodilation induced by BSO was significantly inhibited by wortmannin, an inhibitor of Akt. Pretreatment with the non-selective inhibitor of Ca2+-activated K+ channels (KCa), tetraethylammonium (TEA), significantly attenuated the BSO-induced vasorelaxant effect. Furthermore, BSO decreased the systolic blood pressure and heart rate in a concentration-dependent manner in rats. In conclusion, BSO induces vasorelaxation via endothelium-dependent signaling, primarily through the activation of the PI3K-Akt-eNOS-NO signaling pathway in endothelial cells, and the activation of the NO-sGC-cGMP-K⁺ channels pathway in vascular smooth muscle cells. Additionally, store-operated Ca2+ entry (SOCE)-eNOS pathways and the inhibition of Ca2⁺ mobilization from intracellular stores contribute to BSO-induced vasorelaxation. Full article
(This article belongs to the Special Issue Ethnobotanical and Pharmacological Study of Medicinal Plants)
Show Figures

Figure 1

26 pages, 8062 KB  
Article
Biosynthesis; Characterization; and Antibacterial, Antioxidant, and Docking Potentials of Doped Silver Nanoparticles Synthesized from Pine Needle Leaf Extract
by Nourhane A. Darwich, Malak Mezher, Alaa M. Abdallah, Ahmed F. El-Sayed, Rana El Hajj, Taymour A. Hamdalla and Mahmoud I. Khalil
Processes 2024, 12(11), 2590; https://doi.org/10.3390/pr12112590 - 18 Nov 2024
Cited by 12 | Viewed by 3473
Abstract
The current study focused on the synthesis of doped silver nanoparticles (doped AgNPs) with yttrium (Y), gadolinium (Gd), and chromium (Cr) from pine needle leaf extract (PNLE). X-ray diffraction (XRD) was performed to assess the phase formation, detecting 61.83% from Ag and 38.17% [...] Read more.
The current study focused on the synthesis of doped silver nanoparticles (doped AgNPs) with yttrium (Y), gadolinium (Gd), and chromium (Cr) from pine needle leaf extract (PNLE). X-ray diffraction (XRD) was performed to assess the phase formation, detecting 61.83% from Ag and 38.17% for secondary phases of AgCl, AgO, Y, Cr-, and Gd phases. The size and shape of the NPs were determined by transmission electron microscopy (TEM), showing a spherical shape with an average particle size of 26.43 nm. X-ray photoelectron spectroscopy (XPS) detected the oxidation state of the presented elements. The scanning electron microscope (SEM) and the energy-dispersive X-ray analysis (EDX) determined the morphology and elemental composition of the NPs, respectively. Fourier transform infrared spectroscopy (FTIR) determined the different functional groups indicating the presence of Ag, Y, Gd, Cr, and other groups. Photoluminescence (PL) spectroscopy showed the optical properties of the NPs. A vibrating sample magnetometer (VSM) revealed the ferromagnetic behavior of the doped AgNPs. The antibacterial activity of the doped AgNPs was tested against six uro-pathogenic bacteria (Staphylococcus aureus, Staphylococcus haemolyticus, Enterococcus faecalis, Escherichia coli, Klebsiella pneumonia, and Pseudomonas aeruginosa) using the minimum inhibitory concentration (MIC) and minimum bactericidal concentration (MBC) microdilution assays, agar well diffusion assay, time–kill test, and antibiofilm screening assays, revealing significant activity, with MICs ranging between 0.0625 and 0.5 mg/mL and antibiofilm activity between 40 and 85%. The antioxidant activity was determined by the 1,1, diphenyl 1-2 picrylhydrazyl (DPPH) radical scavenging assay with a potential of 61.3%. The docking studies showed that the doped AgNPs had the potential to predict the inhibition of crucial enzymes such as penicillin-binding proteins, LasR-binding proteins, carbapenemase, DNA gyrase, and dihydropteroate synthase. The results suggest that the doped AgNPs can be applied in different medical domains. Full article
(This article belongs to the Special Issue Biochemical Processes for Sustainability, 2nd Edition)
Show Figures

Figure 1

12 pages, 1481 KB  
Communication
ICI 182,780 Attenuates Selective Upregulation of Uterine Artery Cystathionine β-Synthase Expression in Rat Pregnancy
by Jin Bai, Yao Li, Guofeng Yan, Jing Zhou, Alejandra Garcia Salmeron, Olamide Tolulope Fategbe, Sathish Kumar, Xuejin Chen and Dong-Bao Chen
Int. J. Mol. Sci. 2023, 24(18), 14384; https://doi.org/10.3390/ijms241814384 - 21 Sep 2023
Cited by 2 | Viewed by 2512
Abstract
Endogenous hydrogen sulfide (H2S) produced by cystathionine β-synthase (CBS) and cystathionine-γ lyase (CSE) has emerged as a novel uterine vasodilator contributing to pregnancy-associated increases in uterine blood flow, which safeguard pregnancy health. Uterine artery (UA) H2S production is stimulated [...] Read more.
Endogenous hydrogen sulfide (H2S) produced by cystathionine β-synthase (CBS) and cystathionine-γ lyase (CSE) has emerged as a novel uterine vasodilator contributing to pregnancy-associated increases in uterine blood flow, which safeguard pregnancy health. Uterine artery (UA) H2S production is stimulated via exogenous estrogen replacement and is associated with elevated endogenous estrogens during pregnancy through the selective upregulation of CBS without altering CSE. However, how endogenous estrogens regulate uterine artery CBS expression in pregnancy is unknown. This study was conducted to test a hypothesis that endogenous estrogens selectively stimulate UA CBS expression via specific estrogen receptors (ER). Treatment with E2β (0.01 to 100 nM) stimulated CBS but not CSE mRNA in organ cultures of fresh UA rings from both NP and P (gestational day 20, GD20) rats, with greater responses to all doses of E2β tested in P vs. NP UA. ER antagonist ICI 182,780 (ICI, 1 µM) completely attenuated E2β-stimulated CBS mRNA in both NP and P rat UA. Subcutaneous injection with ICI 182,780 (0.3 mg/rat) of GD19 P rats for 24 h significantly inhibited UA CBS but not mRNA expression, consistent with reduced endothelial and smooth muscle cell CBS (but not CSE) protein. ICI did not alter mesenteric and renal artery CBS and CSE mRNA. In addition, ICI decreased endothelial nitric oxide synthase mRNA in UA but not in mesenteric or renal arteries. Thus, pregnancy-augmented UA CBS/H2S production is mediated by the actions of endogenous estrogens via specific ER in pregnant rats. Full article
(This article belongs to the Special Issue Molecular Research of Vascular Aspects in Pregnancy)
Show Figures

Figure 1

16 pages, 5206 KB  
Article
Exploring the Pathophysiologic Cascade Leading to Osteoclastogenic Activation in Gaucher Disease Monocytes Generated via CRISPR/Cas9 Technology
by Maximiliano Emanuel Ormazabal, Eleonora Pavan, Emilio Vaena, Dania Ferino, Jessica Biasizzo, Juan Marcos Mucci, Fabrizio Serra, Adriana Cifù, Maurizio Scarpa, Paula Adriana Rozenfeld and Andrea Elena Dardis
Int. J. Mol. Sci. 2023, 24(13), 11204; https://doi.org/10.3390/ijms241311204 - 7 Jul 2023
Cited by 6 | Viewed by 2746
Abstract
Gaucher disease (GD) is caused by biallelic pathogenic variants in the acid β-glucosidase gene (GBA1), leading to a deficiency in the β-glucocerebrosidase (GCase) enzyme activity resulting in the intracellular accumulation of sphingolipids. Skeletal alterations are one of the most disabling features [...] Read more.
Gaucher disease (GD) is caused by biallelic pathogenic variants in the acid β-glucosidase gene (GBA1), leading to a deficiency in the β-glucocerebrosidase (GCase) enzyme activity resulting in the intracellular accumulation of sphingolipids. Skeletal alterations are one of the most disabling features in GD patients. Although both defective bone formation and increased bone resorption due to osteoblast and osteoclast dysfunction contribute to GD bone pathology, the molecular bases are not fully understood, and bone disease is not completely resolved with currently available specific therapies. For this reason, using editing technology, our group has developed a reliable, isogenic, and easy-to-handle cellular model of GD monocytes (GBAKO-THP1) to facilitate GD pathophysiology studies and high-throughput drug screenings. In this work, we further characterized the model showing an increase in proinflammatory cytokines (Interleukin-1β and Tumor Necrosis Factor-α) release and activation of osteoclastogenesis. Furthermore, our data suggest that GD monocytes would display an increased osteoclastogenic potential, independent of their interaction with the GD microenvironment or other GD cells. Both proinflammatory cytokine production and osteoclastogenesis were restored at least, in part, by treating cells with the recombinant human GCase, a substrate synthase inhibitor, a pharmacological chaperone, and an anti-inflammatory compound. Besides confirming that this model would be suitable to perform high-throughput screening of therapeutic molecules that act via different mechanisms and on different phenotypic features, our data provided insights into the pathogenic cascade, leading to osteoclastogenesis exacerbation and its contribution to bone pathology in GD. Full article
(This article belongs to the Collection Feature Papers in “Molecular Biology”)
Show Figures

Figure 1

23 pages, 5241 KB  
Article
Glucosylceramide Synthase Inhibitors Induce Ceramide Accumulation and Sensitize H3K27 Mutant Diffuse Midline Glioma to Irradiation
by Khalifa El Malki, Pia Wehling, Francesca Alt, Roger Sandhoff, Sebastian Zahnreich, Arsenij Ustjanzew, Carolin Wilzius, Marc A. Brockmann, Arthur Wingerter, Alexandra Russo, Olaf Beck, Clemens Sommer, Malte Ottenhausen, Katrin B. M. Frauenknecht, Claudia Paret and Jörg Faber
Int. J. Mol. Sci. 2023, 24(12), 9905; https://doi.org/10.3390/ijms24129905 - 8 Jun 2023
Cited by 9 | Viewed by 4697
Abstract
H3K27M mutant (mut) diffuse midline glioma (DMG) is a lethal cancer with no effective cure. The glycosphingolipids (GSL) metabolism is altered in these tumors and could be exploited to develop new therapies. We tested the effect of the glucosylceramide synthase inhibitors (GSI) miglustat [...] Read more.
H3K27M mutant (mut) diffuse midline glioma (DMG) is a lethal cancer with no effective cure. The glycosphingolipids (GSL) metabolism is altered in these tumors and could be exploited to develop new therapies. We tested the effect of the glucosylceramide synthase inhibitors (GSI) miglustat and eliglustat on cell proliferation, alone or in combination with temozolomide or ionizing radiation. Miglustat was included in the therapy protocol of two pediatric patients. The effect of H3.3K27 trimethylation on GSL composition was analyzed in ependymoma. GSI reduced the expression of the ganglioside GD2 in a concentration and time-dependent manner and increased the expression of ceramide, ceramide 1-phosphate, sphingosine, and sphingomyelin but not of sphingosine 1-phosphate. Miglustat significantly increased the efficacy of irradiation. Treatment with miglustat according to dose recommendations for patients with Niemann–Pick disease was well tolerated with manageable toxicities. One patient showed a mixed response. In ependymoma, a high concentration of GD2 was found only in the presence of the loss of H3.3K27 trimethylation. In conclusion, treatment with miglustat and, in general, targeting GSL metabolism may offer a new therapeutic opportunity and can be administered in close proximity to radiation therapy. Alterations in H3K27 could be useful to identify patients with a deregulated GSL metabolism. Full article
(This article belongs to the Special Issue Sphingolipid Metabolism and Signaling in Diseases 3.0)
Show Figures

Figure 1

14 pages, 5717 KB  
Article
Loss of Rose Fragrance under Chilling Stress Is Associated with Changes in DNA Methylation and Volatile Biosynthesis
by Limei Xie, Xue Bai, Hao Zhang, Xianqin Qiu, Hongying Jian, Qigang Wang, Huichun Wang, Dedang Feng, Kaixue Tang and Huijun Yan
Genes 2023, 14(3), 692; https://doi.org/10.3390/genes14030692 - 10 Mar 2023
Cited by 5 | Viewed by 3380
Abstract
Rose plants are widely cultivated as cut flowers worldwide and have economic value as sources of natural fragrance and flavoring. Rosa ‘Crimson Glory’, whose petals have a pleasant fragrance, is one of the most important cultivars of edible rose plants. Flower storage at [...] Read more.
Rose plants are widely cultivated as cut flowers worldwide and have economic value as sources of natural fragrance and flavoring. Rosa ‘Crimson Glory’, whose petals have a pleasant fragrance, is one of the most important cultivars of edible rose plants. Flower storage at low-temperature is widely applied in production to maintain quality; however, chilling results in a decrease in aromatic volatiles. To determine the molecular basis underlying the changes in aromatic volatile emissions, we investigated the changes in volatile compounds, DNA methylation patterns, and patterns of the transcriptome in response to chilling temperature. The results demonstrated that chilling roses substantially reduced aromatic volatile emissions. We found that these reductions were correlated with the changes in the methylation status of the promoters and genic regions of the genes involved in volatile biosynthesis. These changes mainly occurred for CHH (H = A, T, or C) which accounted for 51% of the total methylation. Furthermore, transcript levels of scent-related gene Germacrene D synthase (RhGDS), Nudix hydrolase 1 (RhNUDX1), and Phenylacetaldehyde reductase (RhPAR) of roses were strikingly depressed after 24 h at low-temperature and remained low-level after 24 h of recovery at 20 °C. Overall, our findings indicated that epigenetic regulation plays an important role in the chilling tolerance of roses and lays a foundation for practical significance in the production of edible roses. Full article
(This article belongs to the Special Issue Abiotic Stress in Land Plants: Molecular Genetics and Genomics)
Show Figures

Figure 1

15 pages, 964 KB  
Review
Aberrant Ganglioside Functions to Underpin Dysregulated Myelination, Insulin Signalling, and Cytokine Expression: Is There a Link and a Room for Therapy?
by Evgeniy Svirin, Johannes de Munter, Aleksei Umriukhin, Elisaveta Sheveleva, Allan V. Kalueff, Andrei Svistunov, Sergey Morozov, Susanne Walitza and Tatyana Strekalova
Biomolecules 2022, 12(10), 1434; https://doi.org/10.3390/biom12101434 - 7 Oct 2022
Cited by 11 | Viewed by 3813
Abstract
Gangliosides are molecules widely present in the plasma membranes of mammalian cells, participating in a variety of processes, including protein organization, transmembrane signalling and cell adhesion. Gangliosides are abundant in the grey matter of the brain, where they are critically involved in postnatal [...] Read more.
Gangliosides are molecules widely present in the plasma membranes of mammalian cells, participating in a variety of processes, including protein organization, transmembrane signalling and cell adhesion. Gangliosides are abundant in the grey matter of the brain, where they are critically involved in postnatal neural development and function. The common precursor of the majority of brain gangliosides, GM3, is formed by the sialylation of lactosylceramide, and four derivatives of its a- and b-series, GM1, GD1a, GD1b and GT1b, constitute 95% of all the brain gangliosides. Impairments in ganglioside metabolism due to genetic abnormalities of GM-synthases are associated with severe neurological disorders. Apart from that, the latest genome-wide association and translational studies suggest a role of genes involved in brain ganglioside synthesis in less pervasive psychiatric disorders. Remarkably, the most recent animal studies showed that abnormal ganglioside functions result in dysregulated neuroinflammation, aberrant myelination and altered insulin receptor signalling. At the same time, these molecular features are well established as accompanying developmental psychiatric disorders such as attention-deficit hyperactivity disorder (ADHD) and autism spectrum disorders (ASD). This led us to hypothesize a role of deficient ganglioside function in developmental neuropsychiatric disorders and warrants further gene association clinical studies addressing this question. Here, we critically review the literature to discuss this hypothesis and focus on the recent studies on ST3GAL5-deficient mice. In addition, we elaborate on the therapeutic potential of various anti-inflammatory remedies for treatment of developmental neuropsychiatric conditions related to aberrant ganglioside functions. Full article
Show Figures

Figure 1

18 pages, 2786 KB  
Article
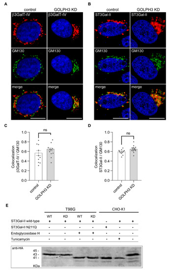
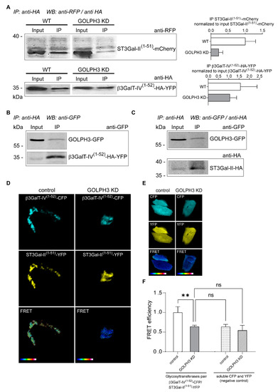
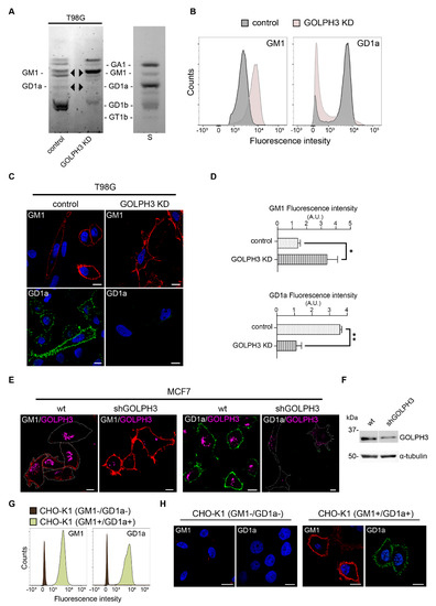
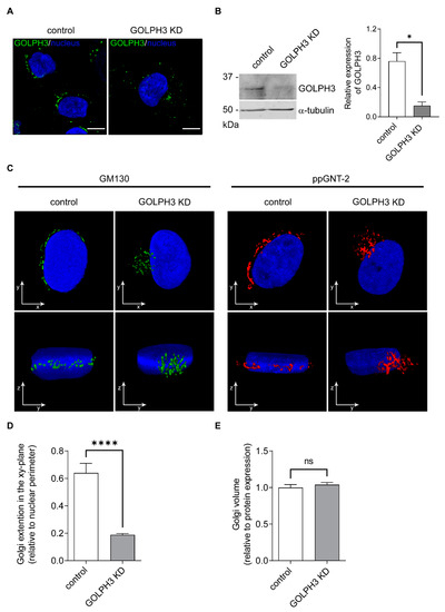
Golgi Phosphoprotein 3 Regulates the Physical Association of Glycolipid Glycosyltransferases
by Fernando M. Ruggiero, Natalia Martínez-Koteski, Viviana A. Cavieres, Gonzalo A. Mardones, Gerardo D. Fidelio, Aldo A. Vilcaes and Jose L. Daniotti
Int. J. Mol. Sci. 2022, 23(18), 10354; https://doi.org/10.3390/ijms231810354 - 8 Sep 2022
Cited by 7 | Viewed by 2689 | Correction
Abstract
Glycolipid glycosylation is an intricate process that mainly takes place in the Golgi by the complex interplay between glycosyltransferases. Several features such as the organization, stoichiometry and composition of these complexes may modify their sorting properties, sub-Golgi localization, enzymatic activity and in consequence, [...] Read more.
Glycolipid glycosylation is an intricate process that mainly takes place in the Golgi by the complex interplay between glycosyltransferases. Several features such as the organization, stoichiometry and composition of these complexes may modify their sorting properties, sub-Golgi localization, enzymatic activity and in consequence, the pattern of glycosylation at the plasma membrane. In spite of the advance in our comprehension about physiological and pathological cellular states of glycosylation, the molecular basis underlying the metabolism of glycolipids and the players involved in this process remain not fully understood. In the present work, using biochemical and fluorescence microscopy approaches, we demonstrate the existence of a physical association between two ganglioside glycosyltransferases, namely, ST3Gal-II (GD1a synthase) and β3GalT-IV (GM1 synthase) with Golgi phosphoprotein 3 (GOLPH3) in mammalian cultured cells. After GOLPH3 knockdown, the localization of both enzymes was not affected, but the fomation of ST3Gal-II/β3GalT-IV complex was compromised and glycolipid expression pattern changed. Our results suggest a novel control mechanism of glycolipid expression through the regulation of the physical association between glycolipid glycosyltransferases mediated by GOLPH3. Full article
(This article belongs to the Section Biochemistry)
Show Figures

Figure 1

18 pages, 4623 KB  
Article
Attenuation of Bone Formation through a Decrease in Osteoblasts in Mutant Mice Lacking the GM2/GD2 Synthase Gene
by Eri Sasaki, Kazunori Hamamura, Yoshitaka Mishima, Koichi Furukawa, Mayu Nagao, Hanami Kato, Kosuke Hamajima, Takuma Sato, Ken Miyazawa, Shigemi Goto and Akifumi Togari
Int. J. Mol. Sci. 2022, 23(16), 9044; https://doi.org/10.3390/ijms23169044 - 12 Aug 2022
Cited by 7 | Viewed by 2698
Abstract
The ganglioside GD1a has been reported to promote the differentiation of mesenchymal stem cells to osteoblasts in cell culture systems. However, the involvement of gangliosides, including GD1a, in bone formation in vivo remains unknown; therefore, we herein investigated their roles in GM2/GD2 synthase-knockout [...] Read more.
The ganglioside GD1a has been reported to promote the differentiation of mesenchymal stem cells to osteoblasts in cell culture systems. However, the involvement of gangliosides, including GD1a, in bone formation in vivo remains unknown; therefore, we herein investigated their roles in GM2/GD2 synthase-knockout (GM2/GD2S KO) mice without GD1a. The femoral cancellous bone mass was analyzed using three-dimensional micro-computed tomography. A histomorphometric analysis of bone using hematoxylin and eosin (HE) and tartrate-resistant acid phosphatase was performed to examine bone formation and resorption, respectively. Calcein double labeling was also conducted to evaluate bone formation. Although no significant differences were observed in bone mass or resorption between GM2/GD2S KO mice and wild-type (WT) mice, analyses of the parameters of bone formation using HE staining and calcein double labeling revealed less bone formation in GM2/GD2S KO mice than in WT mice. These results suggest that gangliosides play roles in bone formation. Full article
(This article belongs to the Special Issue New Insights on Roles of Glycoconjugates in Health and Diseases)
Show Figures

Figure 1

23 pages, 7167 KB  
Article
A Lack of GD3 Synthase Leads to Impaired Renal Expression of Connexins and Pannexin1 in St8sia1 Knockout Mice
by Diana Meter, Anita Racetin, Katarina Vukojević, Marta Balog, Vedrana Ivić, Milorad Zjalić, Marija Heffer and Natalija Filipović
Int. J. Mol. Sci. 2022, 23(11), 6237; https://doi.org/10.3390/ijms23116237 - 2 Jun 2022
Cited by 5 | Viewed by 3162
Abstract
The aim of this study was to determine the effects of altered ganglioside composition on the expression of Cx37, Cx40, Cx43, Cx45, and Panx1 in different kidney regions of St8sia1 gene knockout mice (St8sia1 KO) lacking the GD3 synthase enzyme. Experiments were [...] Read more.
The aim of this study was to determine the effects of altered ganglioside composition on the expression of Cx37, Cx40, Cx43, Cx45, and Panx1 in different kidney regions of St8sia1 gene knockout mice (St8sia1 KO) lacking the GD3 synthase enzyme. Experiments were performed in twelve male 6-month-old mice: four wild-type (C57BL/6-type, WT) and eight St8sia1 KO mice. After euthanasia, kidney tissue was harvested, embedded in paraffin wax, and processed for immunohistochemistry. The expression of connexins and Panx1 was determined in different regions of the kidney: cortex (CTX.), outer stripe of outer medulla (O.S.), inner stripe of outer medulla (IN.S.), and inner medulla (IN.MED.). We determined significantly lower expression of Cx37, Cx40, Cx45, and Panx1 in different parts of the kidneys of St8sia1 KO mice compared with WT. The most consistent decrease was found in the O.S. where all markers (Cx 37, 40, 45 and Panx1) were disrupted in St8si1 KO mice. In the CTX. region, we observed decrease in the expression of Cx37, Cx45, and Panx1, while reduced expression of Cx37 and Panx1 was more specific to IN.S. The results of the present study suggest that deficiency of GD3 synthase in St8sia1 KO mice leads to disruption of renal Cx expression, which is probably related to alteration of ganglioside composition. Full article
(This article belongs to the Special Issue Connexin and Pannexin Signaling in Health and Disease 2.0)
Show Figures

Figure 1

11 pages, 931 KB  
Review
Ganglioside GM3 Synthase Deficiency in Mouse Models and Human Patients
by Kei-ichiro Inamori and Jin-ichi Inokuchi
Int. J. Mol. Sci. 2022, 23(10), 5368; https://doi.org/10.3390/ijms23105368 - 11 May 2022
Cited by 12 | Viewed by 4859
Abstract
Gangliosides (glycosphingolipids containing one or more sialic acids) are highly expressed in neural tissues in vertebrates, and four species (GM1a, GD1a, GD1b, GT1b) are predominant in mammalian brains. GM3 is the precursor of each of these four species and is the major ganglioside [...] Read more.
Gangliosides (glycosphingolipids containing one or more sialic acids) are highly expressed in neural tissues in vertebrates, and four species (GM1a, GD1a, GD1b, GT1b) are predominant in mammalian brains. GM3 is the precursor of each of these four species and is the major ganglioside in many nonneural tissues. GM3 synthase (GM3S), encoded by ST3GAL5 gene in humans, is a sialyltransferase responsible for synthesis of GM3 from its precursor, lactosylceramide. ST3GAL5 mutations cause an autosomal recessive form of severe infantile-onset neurological disease characterized by progressive microcephaly, intellectual disability, dyskinetic movements, blindness, deafness, intractable seizures, and pigment changes. Some of these clinical features are consistently present in patients with ST3GAL5 mutations, whereas others have variable expression. GM3S knockout (KO) mice have deafness and enhanced insulin sensitivity, but otherwise do not display the above-described neurological defects reported in ST3GAL5 patients. The authors present an overview of physiological functions and pathological aspects of gangliosides based on findings from studies of GM3S KO mice and discuss differential phenotypes of GM3S KO mice versus human GM3S-deficiency patients. Full article
(This article belongs to the Special Issue Glycome and Nervous System)
Show Figures

Figure 1

Back to TopTop