Sign in to use this feature.

Years

Between: -

Subjects

remove_circle_outline
remove_circle_outline
remove_circle_outline
remove_circle_outline
remove_circle_outline
remove_circle_outline
remove_circle_outline
remove_circle_outline
remove_circle_outline

Journals

remove_circle_outline
remove_circle_outline
remove_circle_outline
remove_circle_outline
remove_circle_outline
remove_circle_outline
remove_circle_outline
remove_circle_outline
remove_circle_outline
remove_circle_outline
remove_circle_outline
remove_circle_outline
remove_circle_outline
remove_circle_outline
remove_circle_outline

Article Types

Countries / Regions

remove_circle_outline
remove_circle_outline
remove_circle_outline
remove_circle_outline
remove_circle_outline

Search Results (766)

Search Parameters:
Keywords = GATA

Order results
Result details
Results per page
Select all
Export citation of selected articles as:
7 pages, 3080 KB  
Case Report
Urothelial Carcinoma of the Bladder with a Single Pancreatic Metastasis: A Case Report
by Benedetto Calabrese, Nicola Frego, Vittorio Fasulo, Mauro Sollai Pinna and Gianluigi Taverna
Reports 2026, 9(1), 81; https://doi.org/10.3390/reports9010081 - 10 Mar 2026
Viewed by 200
Abstract
Background and Clinical Significance: Bladder cancer is common, with urothelial carcinoma (UC) comprising most cases in Western countries. Metastases usually involve pelvic structures, lymph nodes, and organs such as the liver, lungs, bones, and adrenal glands. Identifying unusual metastatic sites is critical [...] Read more.
Background and Clinical Significance: Bladder cancer is common, with urothelial carcinoma (UC) comprising most cases in Western countries. Metastases usually involve pelvic structures, lymph nodes, and organs such as the liver, lungs, bones, and adrenal glands. Identifying unusual metastatic sites is critical for accurate diagnosis and treatment planning. Case Presentation: A 65-year-old man with a history of high-grade (G3) UC and carcinoma in situ, previously treated with TURBT, second-look resection, and SWOG-protocol BCG, presented with a new bladder lesion (pT1). Staging CT revealed extravesical spread and a 1.5 cm pancreatic body nodule. EUS-guided biopsy confirmed metastatic UC with concordant immunohistochemistry (GATA3+), excluding primary pancreatic cancer. The patient was referred for systemic therapy with immune checkpoint inhibitors and Enfortumab Vedotin. Conclusions: This case demonstrates the rare occurrence of pancreatic metastasis from bladder UC. EUS-guided biopsy with immunohistochemistry is essential to distinguish secondary lesions from primary pancreatic tumors. Accurate diagnosis is crucial to guide systemic therapy, particularly with emerging immunotherapy and antibody–drug conjugates. Full article
(This article belongs to the Section Nephrology/Urology)
Show Figures

Figure 1

13 pages, 1661 KB  
Case Report
Clear Cell Renal Cell Carcinoma with Synchronous Bladder Metastasis: Diagnostic, Surgical, and Pathological Insights from a Rare Presentation
by Miroslava Benkova-Petrova, Alexander Petrov, Pavel Abushev, Plamen Kirilov, Simeon Marinov, Doroteya Malinova and Stanila Stoeva-Grigorova
J. Clin. Med. 2026, 15(6), 2098; https://doi.org/10.3390/jcm15062098 - 10 Mar 2026
Viewed by 201
Abstract
Background: Clear cell renal cell carcinoma (ccRCC) constitutes 75–80% of all renal cell carcinomas and exhibits aggressive behavior with high metastatic potential. Common metastatic sites include lungs, bones, lymph nodes, and liver, while urinary bladder involvement is exceedingly rare. Early detection of atypical [...] Read more.
Background: Clear cell renal cell carcinoma (ccRCC) constitutes 75–80% of all renal cell carcinomas and exhibits aggressive behavior with high metastatic potential. Common metastatic sites include lungs, bones, lymph nodes, and liver, while urinary bladder involvement is exceedingly rare. Early detection of atypical metastases is critical for risk stratification, surgical planning, and systemic therapy selection. Methods: We report a 69-year-old male presenting with recurrent, painless gross hematuria and dysuria. Contrast-enhanced computed tomography revealed a left renal mass with bilateral pulmonary nodules, regional lymphadenopathy, and a bladder lesion. The patient underwent transurethral resection (TUR) of the bladder lesion, followed by robot-assisted left nephro-adrenalectomy with para-aortic lymphadenectomy. Histopathology and immunohistochemistry (PAX8+, CD10+, CAIX+, CK7−, GATA3−) confirmed ccRCC with synchronous bladder metastasis. Postoperatively, combined immune checkpoint inhibitor (ICI) therapy and tyrosine kinase inhibitors (TKIs) were initiated. Results: TUR provided symptomatic relief and diagnostic confirmation. Robot-assisted surgery enabled precise, oncologically safe excision of the primary tumor and regional metastases with minimal blood loss and no perioperative complications. Pathological staging was pT3aN1M1, ISUP grade 2, with lymphovascular invasion, confirming advanced disease requiring systemic therapy. Early initiation of ICI plus TKI therapy targeted residual micrometastases to potentially prolong survival. Conclusions: This case highlights the rare occurrence of ccRCC with synchronous bladder metastasis and underscores the importance of comprehensive imaging, detailed morphologic and immunohistochemical evaluation, and a multidisciplinary approach. Robot-assisted cytoreductive surgery combined with modern systemic therapy represents an effective strategy for advanced ccRCC, emphasizing the need for individualized treatment and long-term follow-up in atypical metastatic scenarios. Full article
(This article belongs to the Special Issue Kidney Cancer: From Diagnostic to Therapy)
Show Figures

Figure 1

21 pages, 1907 KB  
Review
Maternal Blood as a Window to the Fetal Heart: Novel Biomarkers for Early Detection of Septal Defects
by Alexandru Carauleanu, Catalin M. Buzduga, Razvan I. Tudosa, Claudia Florida Costea, Anca Petruta Morosan, Alexandru Nemtoi, Emilia Patrascanu, Gina Madalina Toma, Camelia Tamas, Anca Haisan, Roxana Covali, Andrei I. Cucu and Amelian M. Bobu
Biomedicines 2026, 14(3), 586; https://doi.org/10.3390/biomedicines14030586 - 5 Mar 2026
Viewed by 419
Abstract
Congenital heart defects (CHDs) represent the most common category of congenital malformations and constitute a significant cause of infant morbidity and mortality. Despite advances in prenatal imaging, such as fetal echocardiography, early detection remains challenging, particularly in pregnancies without identified risk factors. Recent [...] Read more.
Congenital heart defects (CHDs) represent the most common category of congenital malformations and constitute a significant cause of infant morbidity and mortality. Despite advances in prenatal imaging, such as fetal echocardiography, early detection remains challenging, particularly in pregnancies without identified risk factors. Recent studies suggest that maternal circulating non-coding RNAs, including microRNAs and long non-coding RNAs (lncRNAs), may serve as promising non-invasive biomarkers for the prenatal diagnosis of CHDs. Following a review of the most relevant clinical and preclinical studies, it was found that maternal circulating RNA, particularly microRNAs and lncRNAs, shows potential as non-invasive biomarkers for detecting fetal congenital heart defects. Among microRNAs, miR-146a-5p demonstrated the highest diagnostic accuracy for ventricular septal defects (VSDs), while panels of lncRNAs, such as LINC00598, LINC01551, and GATA3-AS1, exhibited high performance for atrial septal defects (ASDs). In addition, miR-19b, miR-29c, and miR-375 were associated with both VSDs and ASDs, suggesting a shared role in septal development. However, the studies displayed variability in biomarker selection and analytical methodologies. The findings indicate that maternal circulating microRNAs and lncRNAs hold significant potential as non-invasive biomarkers for the early detection of CHDs. Nonetheless, methodological heterogeneity and small sample sizes highlight the need for standardized protocols and larger multicenter studies prior to clinical implementation. These observations support the future integration of RNA biomarkers with fetal echocardiography to enhance early CHD screening and to inform prenatal counseling. Full article
(This article belongs to the Special Issue Advances in Biomarker Discovery for Cardiovascular Disease)
Show Figures

Figure 1

23 pages, 2112 KB  
Review
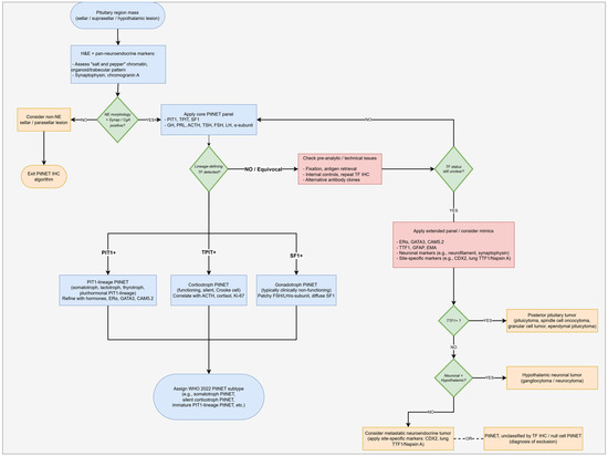
Transcription Factor–Based Classification of Pituitary Neuroendocrine Tumors: Practical Immunohistochemical Algorithms, Molecular Correlates, and Diagnostic Challenges in the 5th WHO Era
by Nirmal Pandit, Yahya Wehbeh, Omar Itani and Dimitrios Kanakis
Int. J. Mol. Sci. 2026, 27(5), 2307; https://doi.org/10.3390/ijms27052307 - 28 Feb 2026
Viewed by 373
Abstract
Pituitary neuroendocrine tumors (PitNETs) constitute a significant proportion of primary intracranial neoplasms and were historically differentiated based on clinical hormone excess syndromes and tinctorial properties. The 5th edition of the WHO classification introduces a paradigm shift towards the lineage-based taxonomy based on the [...] Read more.
Pituitary neuroendocrine tumors (PitNETs) constitute a significant proportion of primary intracranial neoplasms and were historically differentiated based on clinical hormone excess syndromes and tinctorial properties. The 5th edition of the WHO classification introduces a paradigm shift towards the lineage-based taxonomy based on the cell-specific expression of transcription factors (TFs). This overview focuses on the biological justifications and diagnostic value of the core TFs of Pituitary-Specific Positive Transcription Factor 1 (PIT1), T-Box Pituitary Transcription Factor (TPIT), and Steroidogenic Factor 1 (SF1), which signify the somatotroph, lactotroph, thyrotroph, corticotroph, and gonadotroph lineages, respectively. By focusing on TF expressions instead of hormone immunoreactivity, pathologists can better subtype clinically non-functioning tumors, effectively relegating the previously overutilized null cell category to about 1% of cases. The TF-based classification is also essential in discriminating high-risk histotypes of silent corticotroph tumors, sparsely granulated somatotrophs, and immature PIT1-lineage PitNETs, which are linked to a higher invasiveness and recurrence. We suggest a practical, stepwise immunohistochemical diagnostic algorithm with the integration of ancillary markers (e.g., GATA3 and ERα) to refine lineage assignment. New molecular correlates such as GNAS and USP8 mutations also add to this framework and guide the use of individualized treatment involving somatostatin analogs or dopamine agonists. And lastly, we discuss the ongoing issues of diagnosis of triple-negative and multilineage tumors and the growing importance of DNA methylation profiling and artificial intelligence in standardized reporting and improving precision management. Full article
Show Figures

Figure 1

18 pages, 7558 KB  
Article
Integrative Meta-Analysis Identifies Epithelial–Mesenchymal Transition Gene Signatures as Key Determinants of Ovarian Cancer Progression and Treatment Outcome
by Matteo Cassandri, Paola Pontecorvi, Fabrizio Cece, Simona Camero, Giada Mele, Enrico Romano, Simona Ceccarelli, Roberto Rizzi, Francesco Marampon, Antonio Angeloni, Cinzia Marchese and Francesca Megiorni
Int. J. Mol. Sci. 2026, 27(5), 2149; https://doi.org/10.3390/ijms27052149 - 25 Feb 2026
Viewed by 360
Abstract
Ovarian cancer (OC) remains one of the most lethal gynecologic malignancies, with nearly 80% of patients diagnosed at advanced stages due to the absence of early symptoms and the nonspecific nature of later clinical manifestations. This highlights the urgent need for robust molecular [...] Read more.
Ovarian cancer (OC) remains one of the most lethal gynecologic malignancies, with nearly 80% of patients diagnosed at advanced stages due to the absence of early symptoms and the nonspecific nature of later clinical manifestations. This highlights the urgent need for robust molecular biomarkers that can refine patient stratification and guide personalized therapeutic approaches. A major determinant of OC aggressiveness is the epithelial-to-mesenchymal transition (EMT), a transcriptionally driven program that represses epithelial identity while promoting mesenchymal traits, thereby enhancing invasion, dissemination, recurrence, and resistance to therapy. EMT dysregulation is widespread in OC and fuels tumor heterogeneity, metastatic spread, and chemoresistance. To investigate the contribution of EMT-related genes in OC biology, we analyzed whole-genome sequencing and RNA-seq data from 419 patients in The Cancer Genome Atlas (TCGA) Pan-Cancer Atlas, assessing their genomic and transcriptomic alterations. We integrated these findings with transcriptomic and drug-sensitivity data from the CTRPv2 portal, performing Pearson correlation analyses to identify therapeutic vulnerabilities associated with EMT gene expression. Our analysis identifies recurrent genomic and transcriptomic alterations across several EMT-associated genes. Notably, we identified a four-EMT gene signature (EFNA1, OVOL2, GATA3, and DSG2) whose expression correlates with differential sensitivity to VEGFR and EGFR inhibitors in OC cell lines. Overall, these results suggest that EMT-driven molecular changes contribute to the onset and progression of OC and highlight a subset of EMT genes as promising predictive biomarkers for targeted therapy responses. Full article
(This article belongs to the Special Issue Cellular Plasticity and EMT in Cancer and Fibrotic Diseases)
Show Figures

Figure 1

2 pages, 142 KB  
Abstract
Comparative Analysis of Genomic DNA (gDNA) and Complementary DNA (cDNA) for the Identification of GATA1 Variants by Sanger Sequencing
by Maria Clara V. Berto, Isis M. Q. Magalhães, Marina C. Ribeiro, Bruna C. Guido, Agenor C. M. S. Júnior and Ricardo Camargo
Proceedings 2026, 137(1), 27; https://doi.org/10.3390/proceedings2026137027 - 25 Feb 2026
Viewed by 167
Abstract
Introduction: Variants in GATA1 gene represent an early and critical event in Transient Abnormal Myelopoiesis (TAM) and in the progression to Myeloid Leukemia associated with Down syndrome (ML-DS) [...] Full article
(This article belongs to the Proceedings of The 6th International Congress on Health Innovation—INOVATEC 2025)
20 pages, 7835 KB  
Article
Deciphering the Boron Toxicity Tolerance Mechanisms of Triticum dicoccoides via RNA-Sequencing
by Berna Sen, Mohd. Kamran Khan, Tomas Vyhnanek, Mehmet Hamurcu, Mustafa Harmankaya, Md. Arifuzzaman, Ali Topal, Sait Gezgin and Anamika Pandey
Life 2026, 16(2), 353; https://doi.org/10.3390/life16020353 - 19 Feb 2026
Viewed by 421
Abstract
Boron (B) toxicity is one of the major abiotic stresses limiting wheat productivity in arid and semi-arid regions of the world. Thus, it is important to understand the molecular basis of tolerance in boron-tolerant wheat genetic resources for effective breeding. Wild emmer wheat [...] Read more.
Boron (B) toxicity is one of the major abiotic stresses limiting wheat productivity in arid and semi-arid regions of the world. Thus, it is important to understand the molecular basis of tolerance in boron-tolerant wheat genetic resources for effective breeding. Wild emmer wheat is a valuable genetic resource for tolerance to multiple abiotic stresses; however, the molecular mechanisms behind boron toxicity tolerance in this species has not been sufficiently characterized. Here, we present the first RNA sequencing-based transcriptomic analysis of B toxicity response in a boron-tolerant Triticum dicoccoides genotype, PI362036. Shoot tissues exposed to high boron (10 mM B) for 7 days showed extensive transcriptional reprogramming with 2783 differentially expressed genes. Functional enrichment analyses showed that B toxicity significantly altered the genes associated with biosynthesis of secondary metabolites, metabolic pathways, ribosomal activity, carbon metabolism, RNA transport, photosynthesis–antenna proteins, and citrate cycle pathway. Several transcription factor families, including TIG, MYB, MYB-related families, NAC, C2H2-GATA, ARF, and AP2-EREBP families, showed significant differential regulation, emphasizing their regulatory roles in B stress adaptation. Collectively, this study provides the first comprehensive transcriptomic framework of boron toxicity tolerance in T. dicoccoides under short-term high boron exposure, identifying candidate genes and pathways that may be exploited for improving boron tolerance in cultivated wheat through targeted breeding strategies. Given that boron toxicity in agricultural systems primarily arises from excessive boron accumulation in soils and irrigation water, the identified pathways offer insight into early adaptive responses of shoot tissues to elevated boron availability. Full article
(This article belongs to the Section Plant Science)
Show Figures

Figure 1

23 pages, 97465 KB  
Article
A Functional Study of the Apoptosis Caspase Gene Family in the Sex Differentiation of Chinese Tongue Sole (Cynoglossus semilaevis)
by Lijun Wang, Haipeng Yan, Xuexue Sun, Mingyue He, Zhen Meng, Xihong Li, Na Wang, Zhongdian Dong and Wenteng Xu
Int. J. Mol. Sci. 2026, 27(4), 1864; https://doi.org/10.3390/ijms27041864 - 15 Feb 2026
Viewed by 358
Abstract
Chinese tongue sole (Cynoglossus semilaevis) is an important aquaculture species in China. Under high-temperature conditions, genetically female fish can undergo sex reversal and develop into phenotypic males (pseudomale fish). Previous studies have demonstrated that apoptosis might function in sex differentiation. Based [...] Read more.
Chinese tongue sole (Cynoglossus semilaevis) is an important aquaculture species in China. Under high-temperature conditions, genetically female fish can undergo sex reversal and develop into phenotypic males (pseudomale fish). Previous studies have demonstrated that apoptosis might function in sex differentiation. Based on this, we identified and characterized the functions of six caspase genes (caspase1-like, caspase3a, caspase6, caspase8, caspase8-like, caspase9) in Chinese tongue sole. These six caspase genes were expressed in all analyzed tissues of both males and females. They were detected to be expressed in the gonads at various developmental stages, with expression levels peaking between 7 months and 2 years of age. In situ hybridization (ISH) analysis showed that the caspase genes were mainly localized in spermatocytes and oocytes. Promoter activity analysis indicated that with the exception of caspase3a, the remaining five caspase genes exhibited promoter activity and were regulated by transcription factors, including sp1 and gata4. High-temperature stimulation can significantly affect the expression of caspases in the gonads of both male and female fish, with female fish showing a more pronounced response. An siRNA-mediated knockdown experiment revealed that following caspase knockdown, the expression of sex differentiation-related genes, heat shock transcription factors (hsf), and heat shock proteins (hsp) in Chinese tongue sole was significantly altered. Based on these findings, we speculate that caspases play an important role in the sex differentiation process by responding to temperature stimuli. Full article
(This article belongs to the Section Molecular Genetics and Genomics)
Show Figures

Figure 1

20 pages, 6310 KB  
Article
Consensus Copy-Number Alteration Signatures from Clinical Panels Enable Pan-Cancer Risk Stratification and Therapy Response Association
by Adar Yaacov
Int. J. Mol. Sci. 2026, 27(4), 1764; https://doi.org/10.3390/ijms27041764 - 12 Feb 2026
Viewed by 425
Abstract
Somatic copy-number alterations (CNAs) are pervasive in cancer, but routine targeted panels yield sparse CNA readouts unsuited for CNA signature analysis. We built a consensus framework that integrates four deconvolution algorithms to extract CNA signatures from panel data. Analysis of 24,870 tumors sequenced [...] Read more.
Somatic copy-number alterations (CNAs) are pervasive in cancer, but routine targeted panels yield sparse CNA readouts unsuited for CNA signature analysis. We built a consensus framework that integrates four deconvolution algorithms to extract CNA signatures from panel data. Analysis of 24,870 tumors sequenced using MSK-IMPACT identified five reproducible signatures (CON1–CON5). CON5 mirrored near-diploid profiles, whereas the others captured distinct aneuploid patterns. Technical fidelity was confirmed by internal cross-validation and external validation in sarcoma and hepatocellular carcinoma cohorts. Clinically, these signatures were associated with overall survival across tumor types (hazard ratio 1.3–2.5; FDR < 0.01) and provided additive prognostic information beyond Fraction of Genome Altered. Associations with driver mutations (GATA3 in CON1, KRAS in CON5) supported biological specificity, and the signatures delineated resistance landscapes for chemotherapy, hormonal, targeted, and immunotherapy. By converting routine panel data into biologically interpretable prognostic features, our framework enables risk stratification and therapeutic guidance in precision oncology. Full article
Show Figures

Graphical abstract

36 pages, 6662 KB  
Review
The Performance of Accelerated Testing Methods for the Evaluation of Weathering Steels
by Shazia Muzaffer and Mohammad Al-Emrani
Metals 2026, 16(2), 201; https://doi.org/10.3390/met16020201 - 10 Feb 2026
Viewed by 434
Abstract
Weathering steel (WS), a class of low-alloy steel, which often outperforms traditional carbon steels in bridge applications, develops a stable and adherent patina that enhances resistance to atmospheric corrosion. The patinas develop through complex electrochemical and physicochemical reactions between steel alloying elements and [...] Read more.
Weathering steel (WS), a class of low-alloy steel, which often outperforms traditional carbon steels in bridge applications, develops a stable and adherent patina that enhances resistance to atmospheric corrosion. The patinas develop through complex electrochemical and physicochemical reactions between steel alloying elements and environmental constituents such as pollutants, oxygen, moisture, chlorides, and sulfur compounds. However, real-life field exposure tests to evaluate the performance of weathering steel in rural, urban, industrial, and marine environments are costly, time-consuming, and inconsistent, prompting the need for accelerated laboratory-based corrosion tests. This paper compiles and thoroughly examines the effectiveness of widely used accelerated corrosion testing techniques, such as ISO 16539 (Synthetic Ocean Water), Cebelcor, Prohesion (ASTM G85), Salt Spray (ISO 9227), Kesternich, and others, in simulating the weathering behavior of weathering steel. Findings show that some accelerated cyclic tests can partially replicate protective patina formation in polluted or sulfate-rich environments, whereas others, such as continuous salt spray, tend to overestimate corrosion due to the absence of key environmental factors such as wet/dry cycles, microbial activity, UV radiation, and wind-driven rain. Existing tests do not adequately replicate real-world steel–environment interactions. This review proposes a multidisciplinary approach combining localized wet/dry cycles, advanced environmental chambers, and microstructural and oxide layer analysis with AI (artificial intelligence)/ML (machine learning) for predictive models to improve test relevance and long-term performance forecasting of weathering steels. Full article
(This article belongs to the Special Issue Advances in Corrosion and Protection of Materials (Third Edition))
Show Figures

Figure 1

36 pages, 1598 KB  
Review
Engineering Mitochondrial Biogenesis in iPSC-CMs: CRISPR-Guided Approaches for Advanced Cardiomyocyte Development
by Dhienda C. Shahannaz, Tadahisa Sugiura, Brandon E. Ferrell and Taizo Yoshida
J. Cardiovasc. Dev. Dis. 2026, 13(2), 77; https://doi.org/10.3390/jcdd13020077 - 3 Feb 2026
Cited by 2 | Viewed by 628
Abstract
Human iPSC-derived cardiomyocytes (iPSC-CMs) exhibit fetal-like mitochondrial networks and limited oxidative metabolism, constraining their translational utility. The key bottleneck is mitochondrial immaturity, resulting from blunted PGC-1α–NRF1/2–TFAM axis activation and insufficient nuclear–mitochondrial coordination, rather than sarcomeric or electrophysiological immaturity alone. This review synthesizes [...] Read more.
Human iPSC-derived cardiomyocytes (iPSC-CMs) exhibit fetal-like mitochondrial networks and limited oxidative metabolism, constraining their translational utility. The key bottleneck is mitochondrial immaturity, resulting from blunted PGC-1α–NRF1/2–TFAM axis activation and insufficient nuclear–mitochondrial coordination, rather than sarcomeric or electrophysiological immaturity alone. This review synthesizes genome-guided interventions (CRISPRa and mtDNA editing) and complementary environmental strategies—including metabolic substrate switching, electromechanical stimulation, and extracellular vesicle (EV)-mediated mitochondrial transfer—to drive mitochondrial biogenesis and maturation in iPSC-CMs. We systematically reviewed studies (2005–2025) targeting (1) key regulators of mitochondrial biogenesis (PGC-1α, NRF1/2, TFAM), (2) CRISPR-based transcriptional activators/repressors and mtDNA editors (DdCBE, mitoTALENs), and (3) maturation approaches such as metabolic conditioning, electromechanical stimulation, 3D tissue culture, and EV-mediated mitochondrial transfer. CRISPRa-mediated activation of PGC-1α, NRF1, and GATA4, combined with mtDNA base editors, enhances mitochondrial mass and OXPHOS function, while integration with environmental maturation strategies further promotes adult-like phenotypes. Integrative approaches that combine genome-guided interventions (CRISPRa, mtDNA editing) with environmental maturation cues yield the most adult-like iPSC-CM phenotypes reported to date. CRISPR-guided mitochondrial biogenesis thus represents a frontier for producing metabolically competent, structurally mature iPSC-CMs for disease modeling and therapy. Remaining translational challenges include efficient mitochondrial delivery, metabolic homeostasis, and multi-omics validation. We propose standardized workflows to couple nuclear and mitochondrial editing with maturation strategies. Full article
Show Figures

Graphical abstract

13 pages, 413 KB  
Article
Exploring the Balance Between Artificial Intelligence and Human Expertise in Shaping Breast Reconstruction Outcomes: A Comparative Reflection Study
by Ioan Constantin Pop, Maximilian Vlad Muntean, Vlad Alexandru Gata, Radu Alexandru Ilies, Delia Nicoara, Claudiu Ioan Filip, Vasile Pop and Patriciu Andrei Achimas-Cadariu
J. Clin. Med. 2026, 15(3), 1170; https://doi.org/10.3390/jcm15031170 - 2 Feb 2026
Viewed by 265
Abstract
Background/Objectives: Artificial intelligence (AI) has shown potential in patient education and integration into clinical decision support systems. However, its performance in counseling patients on breast reconstruction currently remains underexplored. This study’s objective is to compare AI-generated answers with expert surgeon responses to [...] Read more.
Background/Objectives: Artificial intelligence (AI) has shown potential in patient education and integration into clinical decision support systems. However, its performance in counseling patients on breast reconstruction currently remains underexplored. This study’s objective is to compare AI-generated answers with expert surgeon responses to common patient questions (derived from clinical scenarios) in domains like oncological justification, reconstructive options, and postoperative care. Methods: We realized an observer-blinded study using five real-world clinical scenarios in the field of oncologic and reconstructive surgery of the breast. Both ChatGPT-5 (October 2025 version) and a senior board-certified plastic surgeon responded to frequently asked questions, which were split into three domains: (1) oncological and surgical justification; (2) reconstruction options and outcomes, respectively; and (3) postoperative period. The answers were evaluated by another senior plastic surgeon using a four-grade ordinal scoring system (1 = unsatisfactory, 4 = excellent), which assessed accuracy, completeness, safety, nuance, and alignment with the current guidelines. Results: Across a total of 40 questions, the average AI response score was 3.1 ± 0.6. Domain-specific items scored lowest values for oncological justification (2.8 ± 0.7) and higher values for reconstruction options/outcomes and postoperative care (both 3.2 ± 0.4). No AI response was graded as unsatisfactory (score 1). Responses graded 4 (15%) were considered comprehensive, accurate, and patient-friendly. Conclusions: Globally, ChatGPT-5 provides satisfactory, readable, and medically accurate answers to basic patient questions on breast reconstruction, with a few limitations in nuanced oncological justification. Full article
Show Figures

Figure 1

21 pages, 4373 KB  
Article
Identification and Expression Analysis of Transcription Factor Family in Highland Barley Seedlings Under Na2SeO3 Treatment
by Xiaozhuo Wu, Feng Qiao, Guigong Geng, Jianxia Ma and Huichun Xie
Life 2026, 16(2), 255; https://doi.org/10.3390/life16020255 - 2 Feb 2026
Viewed by 387
Abstract
Transcription factors (TFs) are ubiquitously distributed in plants and play pivotal roles in regulating plant growth and development. The present study aims to elucidate the function of transcription factors (TFs) in highland barley’s response to selenium stress. The results show that 89, 218, [...] Read more.
Transcription factors (TFs) are ubiquitously distributed in plants and play pivotal roles in regulating plant growth and development. The present study aims to elucidate the function of transcription factors (TFs) in highland barley’s response to selenium stress. The results show that 89, 218, 141, 92, 23, and 34 genes were identified from the bHLH, MYB, NAC, WRKY, GATA, and HSF families, respectively. We analyzed the physicochemical properties of the transcription factor family, including amino acid number and molecular weight, theoretical PI, instability index, hydrophilicity index, and subcellular location. The majority of proteins encoded by these gene families are hydrophilic and predominantly localized in the nucleus. Structural analysis demonstrates that each family contains conserved motifs and domains. Most bHLH genes, such as KAE8811666.1 and KAE8789390.1, contain bHLH_SF superfamily domains. 45 MYB genes possess the myb_SHAQKYF domain. Most NAC genes possess typical NAM domains. Most WRKY proteins showed the WRKY superfamily domain. The 22 members of GATA possess the ZnF_GATA domain. HSF gene family showed that 24 gene family members contained HSF domains. Systematic evolutionary analysis indicates that the bHLH and NAC families can each be divided into nine subfamilies, while the remaining four families are categorized into five to eight subfamilies, respectively. Based on transcriptome data, under low selenium treatment, 56.25%, 76%, 67.39%, 47.37%, 50%, and 56.25% of the genes belonging to the bHLH, MYB, NAC, WRKY, GATA, and HSF transcription factor families were significantly upregulated, respectively. In contrast, under high selenium treatment, the proportions of upregulated genes in these families were 81.25%, 80%, 65.22%, 63.16%, 75%, and 75%, respectively. Additionally, qRT-PCR results were consistent with the trends of the transcriptome expression data, corroborating the reliability and accuracy of the transcriptomic findings. These results elucidate the molecular characteristics and response patterns of six transcription factor families to selenium stress in highland barley, laying a foundation for further in-depth research on the functions of transcription factors in highland barley plants. Full article
(This article belongs to the Section Genetics and Genomics)
Show Figures

Figure 1

13 pages, 1113 KB  
Article
Hybrid Breast Reconstruction Revisited: Patient-Reported Outcomes Following Fat Grafting
by Ioan Constantin Pop, Maximilian Vlad Muntean, Vlad Alexandru Gata, Radu Alexandru Ilies, Delia Nicoara, Claudiu Ioan Filip, Vasile Pop and Patriciu Andrei Achimas-Cadariu
J. Clin. Med. 2026, 15(3), 1158; https://doi.org/10.3390/jcm15031158 - 2 Feb 2026
Viewed by 292
Abstract
Background/Objectives: Hybrid breast reconstruction (HBR), which combines implant-based reconstruction with autologous fat grafting (lipofilling), has emerged as a promising approach for improving both aesthetic and functional outcomes following mastectomy. This study aimed to evaluate patient-reported outcomes using the BREAST-Q questionnaire before and [...] Read more.
Background/Objectives: Hybrid breast reconstruction (HBR), which combines implant-based reconstruction with autologous fat grafting (lipofilling), has emerged as a promising approach for improving both aesthetic and functional outcomes following mastectomy. This study aimed to evaluate patient-reported outcomes using the BREAST-Q questionnaire before and after lipofilling, focusing on aesthetic satisfaction, physical well-being, and quality of care. Methods: This before–after study included patients who underwent prepectoral implant-based reconstruction followed by one session of lipofilling between November 2024 and May 2025. The BREAST-Q questionnaire was administered preoperatively and at three months postoperatively. Statistical analyses were conducted to compare changes across aesthetic, functional, and care-related domains. Results: A total of 96 patients completed both pre- and postoperative questionnaires. Statistically significant improvements (p < 0.01) were observed in most aesthetic and psychosocial parameters, including satisfaction with breast appearance (Q1), psychosocial well-being (Q2), sexual well-being (Q4), and satisfaction with surgical outcomes (Q5). Physical symptoms such as discomfort (Q3) decreased significantly postoperatively. Satisfaction with medical care remained high, with minor improvements noted. No oncologic recurrences were reported. Conclusions: Hybrid breast reconstruction using fat grafting after implant placement offers significant benefits in terms of aesthetics, symptom relief, and patient satisfaction. It is a safe and effective procedure that can be widely integrated into clinical practice, provided that patient selection and technique are carefully considered. Full article
Show Figures

Figure 1

15 pages, 1301 KB  
Review
Tetralogy of Fallot: Genetic, Epigenetic and Clinical Insights into a Multifactorial Congenital Heart Disease
by Maria Felicia Gagliardi, Emanuele Micaglio, Angelo Micheletti, Sara Benedetti, Diana Gabriela Negura, Francesca Bevilacqua, Giulia Guglielmi, Giulia Pasqualin, Alessandro Giamberti and Massimo Chessa
Genes 2026, 17(2), 181; https://doi.org/10.3390/genes17020181 - 31 Jan 2026
Viewed by 567
Abstract
Tetralogy of Fallot (TOF) is the most common cyanotic congenital heart disease, classically characterized by right ventricular outflow tract obstruction, ventricular septal defect, overriding aorta, and right ventricular hypertrophy. Recent advances in molecular and genomic research indicate that TOF is part of a [...] Read more.
Tetralogy of Fallot (TOF) is the most common cyanotic congenital heart disease, classically characterized by right ventricular outflow tract obstruction, ventricular septal defect, overriding aorta, and right ventricular hypertrophy. Recent advances in molecular and genomic research indicate that TOF is part of a phenotypic continuum encompassing Trilogy, Tetralogy, and Pentalogy of Fallot, in which the variability of anatomical presentation reflects shared genetic and epigenetic mechanisms with highly variable penetrance and expressivity. Variants in NOTCH1, FLT4, KDR, GATA6, and TBX1 highlight key pathways in conotruncal development and endothelial–mesenchymal transition, yet these well-known genes explain only a fraction of the genetic landscape. Emerging studies have identified additional candidate genes and networks involved in cardiac morphogenesis, including transcriptional regulators, signaling mediators, chromatin-remodeling factors, and splicing-associated genes such as PUF60 and DVL3. Epigenetic mechanisms, including DNA methylation, histone modifications, and non-coding RNA expression, further modulate phenotypic expressivity and contribute to variability along the Trilogy–Tetralogy–Pentalogy spectrum. This review integrates current genomic and clinical evidence to provide a comprehensive overview of the molecular architecture of Fallot-type conotruncal malformations, emphasizing the interplay between genetic and epigenetic mechanisms, genotype–phenotype correlations, and implications for diagnosis, risk stratification, counseling, and personalized management in the era of precision cardiology. Full article
(This article belongs to the Section Human Genomics and Genetic Diseases)
Show Figures

Figure 1

Back to TopTop