Sign in to use this feature.

Years

Between: -

Subjects

remove_circle_outline
remove_circle_outline
remove_circle_outline
remove_circle_outline
remove_circle_outline
remove_circle_outline
remove_circle_outline
remove_circle_outline
remove_circle_outline

Journals

remove_circle_outline
remove_circle_outline
remove_circle_outline
remove_circle_outline
remove_circle_outline
remove_circle_outline
remove_circle_outline
remove_circle_outline
remove_circle_outline
remove_circle_outline
remove_circle_outline

Article Types

Countries / Regions

remove_circle_outline
remove_circle_outline
remove_circle_outline
remove_circle_outline
remove_circle_outline
remove_circle_outline

Search Results (1,074)

Search Parameters:
Keywords = F-score feature selection

Order results
Result details
Results per page
Select all
Export citation of selected articles as:
27 pages, 6458 KB  
Article
Arctic Sea Ice Type Classification Using a Multi-Dimensional Feature Set Derived from FY-3E GNSS-R and SMOS
by Yuan Hu, Xingjie Chen, Weimin Huang and Wei Liu
Remote Sens. 2026, 18(9), 1312; https://doi.org/10.3390/rs18091312 (registering DOI) - 24 Apr 2026
Abstract
Sea ice classification is of fundamental importance for polar monitoring and global climate research. Global Navigation Satellite System Reflectometry (GNSS-R) has emerged as a frontier technology in polar remote sensing due to its high spatiotemporal resolution and cost-effectiveness. Based on BeiDou System Reflectometry [...] Read more.
Sea ice classification is of fundamental importance for polar monitoring and global climate research. Global Navigation Satellite System Reflectometry (GNSS-R) has emerged as a frontier technology in polar remote sensing due to its high spatiotemporal resolution and cost-effectiveness. Based on BeiDou System Reflectometry (BDS-R) data acquired from the Fengyun-3E (FY-3E) satellite, this study introduces a classification approach that integrates multi-dimensional sea ice information. A comprehensive feature set was constructed by integrating the Spectral Entropy (SE) of the Normalized Integrated Delay Waveform (NIDW) First-order Differential Curve to characterize the oscillatory complexity of the trailing edge power decay process as a scattering dynamic property, the Root Mean Square height (RMS) to characterize the attenuation magnitude of scattering intensity arising from surface roughness and related factors as a scattering intensity attenuation property, and salinity (S) and L-band brightness temperature (TB) data from SMOS to describe dielectric and radiative properties. These novel features are combined with traditional GNSS-R features. After selecting the optimal feature set via an ablation study, the features were used to train a Random Forest (RF) classifier for sea ice classification. Validated against Ocean and Sea Ice Satellite Application Facility (OSI SAF) sea ice type products, the proposed method yielded an overall accuracy of 93.86% and a Kappa coefficient of 0.8061. The integration of multi-dimensional features notably improved the identification of Multi-Year Ice (MYI), achieving a Recall of 85.11% and an F1-score of 84.43%. These results indicate that the proposed multi-dimensional feature set provides an effective solution for GNSS-R-based sea ice classification. Full article
31 pages, 5378 KB  
Article
FUSEPOP: A Multi-Modal Fusion with Mutual Information Weighting and Stacked Ensemble for Social Media Popularity Prediction
by Ömer Ayberk Şencan, İsmail Atacak, İbrahim Alper Doğru, Sinan Toklu, Necaattin Barışçı and Kazım Kılıç
Appl. Sci. 2026, 16(9), 4160; https://doi.org/10.3390/app16094160 - 23 Apr 2026
Abstract
Short-form video content has gained importance as a popular form of digital media due to the rising popularity of social media platforms and the decreasing attention spans of consumers. However, a major obstacle to popularity detection in short-form content is the heterogeneous nature [...] Read more.
Short-form video content has gained importance as a popular form of digital media due to the rising popularity of social media platforms and the decreasing attention spans of consumers. However, a major obstacle to popularity detection in short-form content is the heterogeneous nature of the data, encompassing textual, visual, and metadata components. To tackle this challenge, we propose FUSEPOP, a robust multi-modal architecture. The proposed framework utilizes ResNet-50 for visual feature extraction and XLM-RoBERTa for encoding multilingual textual information. FUSEPOP employs a mutual information-based modality weighting mechanism with logarithmic smoothing and a 0.7 weight ceiling to balance contributions from each input stream. Furthermore, FUSEPOP implements a robust stacked generalization strategy trained via stratified 5-fold cross-validation. This approach utilizes a logistic regression meta-learner to dynamically synthesize predictions from random forest, XGBoost, and a neural network-based classifier. Experimental results show that this architecture significantly outperforms benchmark models, achieving an accuracy of 0.980 and an average F1-score of 0.964 on the feature configuration selected for this study, and remains competitive on a literature-aligned alternative configuration. These findings confirm that the proposed model successfully detects popularity on short-form social media content. Full article
Show Figures

Figure 1

19 pages, 2456 KB  
Article
Adapting Mask-RCNN for Instance Segmentation of Underwater Dunes in Digital Bathymetric Models
by Nada Bouferdous, Eric Guilbert and Sylvie Daniel
Geosciences 2026, 16(5), 168; https://doi.org/10.3390/geosciences16050168 - 22 Apr 2026
Viewed by 165
Abstract
The introduction of multibeam echosounders has marked a turning point in bathymetric data acquisition, providing precise and detailed digital bathymetric models. These instruments not only enhance our understanding of underwater terrain dynamics but also reveal the presence of complex sedimentary structures, such as [...] Read more.
The introduction of multibeam echosounders has marked a turning point in bathymetric data acquisition, providing precise and detailed digital bathymetric models. These instruments not only enhance our understanding of underwater terrain dynamics but also reveal the presence of complex sedimentary structures, such as submarine dunes. Dunes play an important role in the preservation of the environment but can also be obstacles to safe navigation, requiring dragging operations. Hence, it is important to detect them from bathymetric models. Although information about these dunes has numerous applications, their identification methods remain poorly automated. This paper aims to leverage deep learning to develop a segmentation method for submarine dunes. Several challenges must be overcome. Dunes are complex objects with irregular, highly variable shapes, while bathymetric data are noisy and lack detailed information. Furthermore, in the fluvio-marine context, no labeled datasets exist for training purposes. Starting from a small pre-labeled dataset, this paper proposes a systematic approach to train a Mask R-CNN network. First, data augmentation techniques are applied to expand the dataset significantly and introduce meaningful variations. By relying on transfer learning with a carefully selected pre-trained backbone, feature extraction is optimized, reducing training time while enhancing model performance. The adaptation of the Mask R-CNN model to our submarine dune segmentation task has led to a significant improvement in detection performance, with a pixel-level F1-score reaching 89%. Additionally, the mean Average Precision has exceeded 50%, demonstrating the model’s effectiveness in identifying and delineating dunes despite their varied shapes and blurred contours. These results confirm the relevance of our approach for achieving more reliable dune segmentation in a complex fluvio-marine environment. Full article
Show Figures

Figure 1

20 pages, 3665 KB  
Article
SDS-Former: A Transformer-Based Method for Semantic Segmentation of Arid Land Remote Sensing Imagery
by Yujie Du, Junfu Fan, Kuan Li and Yongrui Li
Algorithms 2026, 19(5), 325; https://doi.org/10.3390/a19050325 - 22 Apr 2026
Viewed by 71
Abstract
Semantic segmentation of land use and land cover (LULC) in arid regions remains challenging due to severe class imbalance, fragmented spatial distributions, and high spectral similarity among different land cover types. These characteristics often lead to an information bottleneck in deep segmentation networks [...] Read more.
Semantic segmentation of land use and land cover (LULC) in arid regions remains challenging due to severe class imbalance, fragmented spatial distributions, and high spectral similarity among different land cover types. These characteristics often lead to an information bottleneck in deep segmentation networks and hinder the extraction of discriminative semantic representations. To address these issues, we propose SDS-Former, a lightweight semantic segmentation network specifically designed for remote sensing imagery in arid environments. SDS-Former incorporates an SSM-inspired Lightweight Semantic Enhancement (LSE) module to strengthen contextual modeling and alleviate the loss of discriminative information in deep features. To tackle scale variations, a Dynamic Selective Feature Fusion (DSFF) module is employed in the decoder to adaptively weight and fuse high-level semantics with low-level spatial details. Furthermore, a Feature Refinement Head (FRH) is introduced to enhance boundary localization and improve the recognition of small-scale and sparsely distributed land cover objects. Extensive ablation and comparative experiments demonstrate that SDS-Former consistently outperforms representative semantic segmentation methods across multiple evaluation metrics. On the Tarim Basin dataset, the proposed network achieves a mean Intersection over Union (mIoU) of 82.51% and an F1 score of 86.47%, indicating its superior effectiveness and robustness. Qualitative results further verify that SDS-Former exhibits clear advantages in distinguishing spectrally similar land cover types and preserving the spatial continuity of ground objects in complex arid-region scenes. Full article
20 pages, 2659 KB  
Article
A Security-Aware Ambient Intelligence Framework for Detecting Violent Language in Airline Customer Reviews
by Fahad Alanazi and Osama Rabie
Future Internet 2026, 18(5), 224; https://doi.org/10.3390/fi18050224 - 22 Apr 2026
Viewed by 145
Abstract
The aviation industry operates in a security-sensitive environment where customer feedback may contain not only expressions of satisfaction or dissatisfaction but also threatening or violent language with potential security implications. While conventional sentiment analysis effectively captures customer opinions, it remains insufficient for identifying [...] Read more.
The aviation industry operates in a security-sensitive environment where customer feedback may contain not only expressions of satisfaction or dissatisfaction but also threatening or violent language with potential security implications. While conventional sentiment analysis effectively captures customer opinions, it remains insufficient for identifying security-relevant linguistic cues that could signal risks requiring proactive intervention. This study addresses this gap by introducing a security-aware ambient intelligence framework for detecting violent language in airline customer reviews. This framework supports intelligent internet-based monitoring systems and real-time threat detection. We present the first annotated dataset of airline reviews specifically labeled for violent and threatening content, derived from 3629 reviews and balanced through manual resampling to achieve equal representation across positive, neutral, negative, and violent classes. The proposed framework employs VADER-based sentiment analysis for initial polarity estimation, combined with a validated annotation process to identify violent or threat-related content, followed by comprehensive feature engineering combining TF-IDF (2000 features) with text statistics and sentiment scores. We systematically evaluate individual classifiers (Random Forest, Decision Tree, SVM, Naive Bayes) against ensemble methods (Voting, Stacking, Boosting) using accuracy, precision, recall, F1-score, and ROC AUC metrics. Results demonstrate that Stacking achieves the highest raw performance (98.57% accuracy, F1-macro 0.9856), while Naive Bayes offers an optimal balance between effectiveness and computational efficiency (81.79% accuracy, F1-macro 0.8172, training time 0.03 s). This is the first dataset and framework designed for security-aware analysis of airline reviews. The selected Naive Bayes model achieves per-class F1-scores of 0.9978 for neutral, 0.7814 for negative, 0.7482 for violent, and 0.7415 for positive reviews, with a macro-average ROC AUC of 0.7123. The framework is deployed with serialized components enabling real-time prediction, supporting both single-review analysis and batch processing for integration into airline security monitoring systems. This work establishes a foundation for security-aware natural language processing in critical infrastructure contexts, bridging the gap between conventional sentiment analysis and proactive threat detection. Full article
Show Figures

Figure 1

40 pages, 1792 KB  
Article
An Effective Model-Based Voting Classifier for Diabetes Mellitus Classification
by Diyar Qader Zeebaree, Merdin Shamal Salih, Danial William Odeesho, Dilovan Asaad Zebari, Nechirvan Asaad Zebari, Omar I. Dallal Bashi, Reving Masoud Abdulhakeem and Yahya Ahmed Yahya
Bioengineering 2026, 13(4), 480; https://doi.org/10.3390/bioengineering13040480 - 21 Apr 2026
Viewed by 278
Abstract
Diabetes mellitus is a health issue that is rapidly increasing worldwide, and it affects more than 347 million people globally. It is important to note that the disease can be successfully detected in its early stages, enabling physicians to avoid complications and improve [...] Read more.
Diabetes mellitus is a health issue that is rapidly increasing worldwide, and it affects more than 347 million people globally. It is important to note that the disease can be successfully detected in its early stages, enabling physicians to avoid complications and improve patient outcomes. Despite the fact that machine learning (ML) has been extensively used in diabetes classification, the available solutions tend to place little or no emphasis on feature selection and ensembles, which limits prediction accuracy and generalizability. In this study, we introduce a hybrid framework that is based on three feature-selection algorithms, specifically, genetic algorithm (GA), correlation-based feature selection (CFS) and recursive feature elimination (RFE), in single and hybrid forms, and three classifiers, namely, multi-layer perceptron (MLP), support vector machine (SVM) and random forest (RF), to achieve a greater predictive robustness with the aid of soft voting. Experimental findings obtained from a benchmark diabetes dataset indicate that the RFE + CFS + SVM combination achieves the best performance, with an accuracy of 98.0%, sensitivity of 97.43%, specificity of 99.03%, precision of 99.51% and F1-score of 98.72%. These results indicate that the suggested hybrid feature-selection and ensemble learning model can offer a robust and highly effective approach for early-stage diabetes diagnosis, one which clinicians may use to make timely and accurate decisions. Full article
(This article belongs to the Section Biosignal Processing)
Show Figures

Figure 1

20 pages, 9582 KB  
Article
CT-Based Radiomic Signatures Associated with Serum CEA Status in Colon Cancer
by Demet Doğan, Coşku Öksüz, Özgür Çakır and Oğuzhan Urhan
Diagnostics 2026, 16(8), 1221; https://doi.org/10.3390/diagnostics16081221 - 19 Apr 2026
Viewed by 240
Abstract
Background/Objectives: Carcinoembryonic antigen (CEA) is widely used in colon cancer management; however, its diagnostic and prognostic accuracy is limited by biological variability, as well as false-positive or false-negative results. Radiomics provides quantitative descriptors of tumor heterogeneity and offers objective assessment of tumor characteristics. [...] Read more.
Background/Objectives: Carcinoembryonic antigen (CEA) is widely used in colon cancer management; however, its diagnostic and prognostic accuracy is limited by biological variability, as well as false-positive or false-negative results. Radiomics provides quantitative descriptors of tumor heterogeneity and offers objective assessment of tumor characteristics. This study aimed to evaluate the potential of computed tomography (CT)-based radiomic features to distinguish between CEA-positive and CEA-negative colon cancer patients. Methods: In this retrospective study, 150 patients with histopathologically confirmed colon cancer were screened, and 109 were eligible after image-quality assessment (53 CEA-positive, 56 CEA-negative). A total of 107 radiomic features were extracted from preoperative contrast-enhanced CT images. After z-score normalization, feature robustness was assessed using intra- and inter-observer agreement. Correlation-based feature selection (|ρ| ≥ 0.7) was applied. Five machine-learning classifiers—Support Vector Machine (SVM), Decision Tree, Ensemble, k-Nearest Neighbor (k-NN), and Neural Network (NN)—were trained using stratified 5-fold cross-validation. Performance was evaluated using accuracy, recall, specificity, F1-score, and ROC-AUC. Results: The best performance was obtained with 41 selected features. The k-NN classifier achieved the highest accuracy (77.4 ± 2%) and ROC-AUC (0.8523 ± 0.013), while SVM and NN achieved the highest recall (83.0 ± 0.3). These models showed balanced and robust performance in distinguishing CEA-positive from CEA-negative patients. Conclusions: CT-based radiomic analysis combined with machine learning—particularly k-NN, SVM, and neural network classifiers—showed promising performance in differentiating colon cancer patients according to serum CEA status. Radiomic features may provide imaging-based information associated with serum biomarkers such as CEA, potentially enhancing tumor characterization and supporting more personalized decision-making. Full article
(This article belongs to the Section Medical Imaging and Theranostics)
Show Figures

Figure 1

31 pages, 1786 KB  
Article
Optimized CNN–LSTM Modeling for Crisis Event Detection in Noisy Social Media Streams
by Mudasir Ahmad Wani
Mathematics 2026, 14(8), 1369; https://doi.org/10.3390/math14081369 - 19 Apr 2026
Viewed by 137
Abstract
Event detection is crucial for disaster response, public safety, and trend analysis, enabling real-time identification of critical events. Social media platforms provide a vast content source, offering timely and diverse event coverage compared to traditional news reports. However, challenges arise due to the [...] Read more.
Event detection is crucial for disaster response, public safety, and trend analysis, enabling real-time identification of critical events. Social media platforms provide a vast content source, offering timely and diverse event coverage compared to traditional news reports. However, challenges arise due to the informal and noisy nature of the text, along with the limited availability of ground truth data for training models. This study introduces SOCIAL (Social Media Event Classification using Integrated Artificial Learning and Natural Language Processing), a mathematically grounded framework for real-time social media event detection. SOCIAL integrates a formal representation of social media text with a customized CNN–LSTM architecture, combining convolutional operations for local feature extraction with sequential modeling to capture temporal dependencies, thereby enhancing classification accuracy. Generative AI is employed to create synthetic event-related samples, addressing data scarcity and ensuring a balanced dataset, while the design incorporates quantitative principles to guide embedding selection and model optimization. This study systematically evaluates six experimental configurations with TF-IDF and Word2Vec embeddings. The TF-IDF-based CNN–LSTM model achieved top performance with 98.59% accuracy, 98.13% precision, 99.06% recall, and 0.9719 MCC. Additionally, the F0.5, F1, and F2 scores were 98.31%, 98.59%, and 98.87%, respectively, confirming the model’s strong predictive capabilities. TF-IDF integration enhanced event-specific term recognition, reducing misclassifications and improving reliability. These results demonstrate that SOCIAL is not only a fast, accurate, and scalable tool for crisis event detection, but also a formally principled framework for modeling and analyzing social media signals. Full article
(This article belongs to the Special Issue Deep Representation Learning for Social Network Analysis)
Show Figures

Figure 1

28 pages, 6388 KB  
Article
Wetland Mapping Using Machine Learning and Deep Learning Algorithms: Assessing Spatial Transferability of Recent Approaches
by Saeideh Maleki and Vahid Rahdari
Remote Sens. 2026, 18(8), 1234; https://doi.org/10.3390/rs18081234 - 18 Apr 2026
Viewed by 298
Abstract
Accurate and scalable wetland mapping remains challenging due to strong spatial heterogeneity and limited availability of reference data. Spatial transferability of classification algorithms offers a promising solution by enabling models trained in one region to be applied to other sites, but its effectiveness [...] Read more.
Accurate and scalable wetland mapping remains challenging due to strong spatial heterogeneity and limited availability of reference data. Spatial transferability of classification algorithms offers a promising solution by enabling models trained in one region to be applied to other sites, but its effectiveness depends on the degree of domain shift, algorithm robustness, and data representation. In this study, we evaluate this ability for wetland mapping using multitemporal Sentinel-2 data across two wetland systems in France: the Camargue and the Étangs de la Champagne humide. Classification is performed for three main land-cover classes—open water, aquatic vegetation, and terrestrial vegetation—using one neural network (MLP), one deep-learning model (InceptionTime), and two machine-learning algorithms (Random Forest and XGBoost), and three feature configurations (spectral bands, spectral indices, and their combination). Results reveal that when models are trained on Camargue and applied to Champagne, the highest OA reaches 90% (using InceptionTime and XGBoost), when models are trained on Champagne and applied to Camargue, the highest OA reaches 84% (using InceptionTime and XGBoost), corresponding to a decrease of 6% in OA. Within the selected algorithms, InceptionTime and XGBoost achieve the highest OA in both transfer directions. Combining spectral bands and indices improves classification performance of InceptionTime and MLP by up to 8%, while XGBoost and RF perform better using band data (5% higher OA than the combination). Class-wise analysis highlights substantial differences in transferability. Terrestrial vegetation shows the highest and most stable performance across the tested configurations, with F1-scores up to 92%, followed by open water (F1 up to 88%), while aquatic vegetation remains the most challenging class to transfer, with F1-scores up to 85% depending on algorithm and configuration. Annual time series benefit aquatic vegetation, whereas shorter series covering only the vegetation growing season remain sufficient for more stable LC classes (terrestrial vegetation). InceptionTime and MLP show higher performance using annual time series, while RF and XGBoost perform better using short time series. Overall, these results highlight the potential of spatial transferability for wetland mapping within the context of the two studied sites, although further validation across a broader range of wetlands is required. Full article
(This article belongs to the Section Environmental Remote Sensing)
Show Figures

Figure 1

21 pages, 1220 KB  
Article
ML-FSID-FIS: A Multi-Level Feature Selection and Fuzzy Inference System for Intrusion Detection in IoMT
by Ghaida Balhareth, Mohammad Ilyas and Basmh Alkanjr
Sensors 2026, 26(8), 2501; https://doi.org/10.3390/s26082501 - 18 Apr 2026
Viewed by 230
Abstract
The Internet of Medical Things (IoMT) is becoming a vital part of modern healthcare, enabling ongoing patient monitoring and remote diagnosis. However, as more devices connect to the internet, healthcare systems become more vulnerable to serious security issues such as unauthorized access, patient [...] Read more.
The Internet of Medical Things (IoMT) is becoming a vital part of modern healthcare, enabling ongoing patient monitoring and remote diagnosis. However, as more devices connect to the internet, healthcare systems become more vulnerable to serious security issues such as unauthorized access, patient data manipulation, and Man-in-the-Middle attacks. Conventional Intrusion Detection Systems (IDSs) often struggle with the unclear and uncertain characteristics of IoMT traffic, which leads to reduced detection accuracy and increased false alarms. To address these challenges, this paper proposes ML-FSID-FIS, a multi-level feature selection-based Intrusion Detection System that employs a fuzzy inference system (FIS) for classification in IoMT networks. The model combines multiple feature selection techniques into a three-stage multi-level feature selection strategy to improve detection efficiency and strengthen the security of IoMT networks. In the first stage, four feature selection techniques—Random Forest, XGBoost, ReliefF, and Mutual Information—are applied to identify the most relevant features. In the second stage, a frequency-based consensus strategy is utilized to extract consistently selected features from the four top-ranked sets. In the third stage, an ensemble refinement using bagging-based ranking is employed to rank the remaining features, resulting in the selection of the top five features. From these, three candidate 3-feature groups are formed and evaluated, and the best-performing group is selected as the final input set for the fuzzy logic classifier. The FIS produces a continuous risk score that is mapped to a binary decision using a validation-selected threshold. When the proposed method was tested on the WUSTL-EHMS-2020 dataset and compared with other recent work using the same dataset, it showed strong detection performance while maintaining a very low false positive rate of 0.3%. This study is distinguished by its integrated design, which combines a three-stage multi-level feature selection strategy with fuzzy logic-based intrusion classification to improve feature efficiency and support interpretable intrusion detection in IoMT. Full article
(This article belongs to the Special Issue Semantic Communication for the Internet of Things)
Show Figures

Figure 1

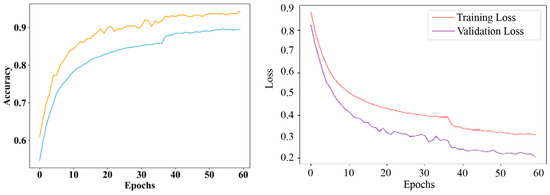
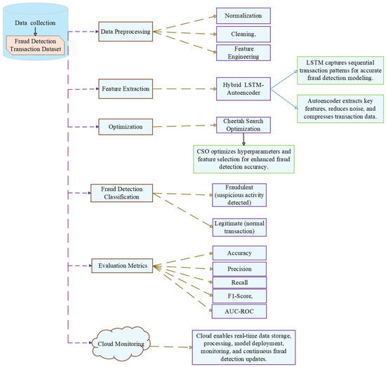
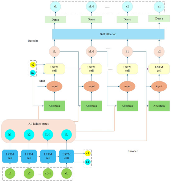
26 pages, 3445 KB  
Article
Hybrid Deep Learning Framework with Cat Swarm Optimization for Cloud-Based Financial Fraud Detection
by Yong Qu and Zengtao Wang
Mathematics 2026, 14(8), 1355; https://doi.org/10.3390/math14081355 - 17 Apr 2026
Viewed by 168
Abstract
Financial fraud is still one of the most important threats to the financial industry, causing enormous economic losses and mounting difficulties for conventional fraud detection systems. The systems tend to face challenges in dealing with the rising amount of transactional data, the problem [...] Read more.
Financial fraud is still one of the most important threats to the financial industry, causing enormous economic losses and mounting difficulties for conventional fraud detection systems. The systems tend to face challenges in dealing with the rising amount of transactional data, the problem of class imbalance, and the continually changing nature of fraudulent activity. In order to solve these problems, in this research a cloud hybrid framework for detecting fraud using Long Short-Term Memory (LSTM) networks, Autoencoders, and Cat Swarm Optimization (CSO) is suggested. The purpose of the suggested framework is to provide improved detection performance and flexibility on a benchmark financial dataset, with a design intended to support scalability in real-time applications. The framework uses the Credit Card Fraud Detection Dataset from Kaggle, which consists primarily of numerical features, including anonymized variables (V1–V28), along with time and amount. The LSTM networks learn the sequential relationships of transactions, while Autoencoders learn to detect anomalies in the data unsupervised. CSO is used to optimize key hyperparameters of the hybrid model, including the learning rate (0.0001–0.01), batch size (32–128), number of LSTM layers (1–3), number of hidden units per layer (16–128), dropout rate (0.1–0.5), and fusion weights (0–1 for each weight, with the sum constrained to 1) between the LSTM and Autoencoder outputs. In addition, CSO is applied for feature subset selection and threshold tuning to further enhance model performance. Preprocessing is performed on the data, including normalization and feature scaling prior to model training. The suggested framework has a 96.2% accuracy, 94.6% precision, 97.9% recall, 96.2% F1-score, and 0.97 AUC-ROC, showing improved performance compared to CNN-based and LSTM-CNN models under the evaluated conditions. However, since no multiple experiments were conducted to verify the robustness, the results should be interpreted as indicative rather than definitive. The framework exhibits competitive fraud detection performance on the evaluated benchmark dataset, particularly in handling class imbalance. In a simulated environment configured to mimic cloud-like conditions, the framework achieved inference latency between 15 and 30 ms, GPU utilization between 60% and 70%, and a data transfer volume of approximately 1.5 GB per day, suggesting its potential for deployment in cloud-based fraud detection systems. The framework indicates immense potential for cloud deployment, with a robust solution for preventing financial fraud. The proposed framework demonstrates the potential of integrating sequential modeling, anomaly detection, and metaheuristic optimization within a unified and cloud-oriented architecture, providing a more comprehensive approach compared to conventional hybrid models. Full article
Show Figures

Figure 1

20 pages, 2007 KB  
Article
Optimized Machine Learning Pipeline for Lung Cancer Classification: Feature Reduction and Hyperparameter Tuning
by Gufran Ahmad Ansari, Salliah Shafi and Lamees Alhazzaa
Diagnostics 2026, 16(8), 1198; https://doi.org/10.3390/diagnostics16081198 - 17 Apr 2026
Viewed by 265
Abstract
Background: Lung cancer remains one of the leading causes of cancer-related mortality worldwide, primarily due to late diagnosis. Although machine learning (ML) techniques have been widely applied for lung cancer classification, many studies lack a fully optimized end-to-end pipeline using routine clinical data. [...] Read more.
Background: Lung cancer remains one of the leading causes of cancer-related mortality worldwide, primarily due to late diagnosis. Although machine learning (ML) techniques have been widely applied for lung cancer classification, many studies lack a fully optimized end-to-end pipeline using routine clinical data. This study proposes an optimized ML framework that integrates demographic, lifestyle, and clinical features with systematic hyperparameter tuning to improve classification performance. Methods: A dataset of 309 patient records containing demographic, lifestyle, and clinical attributes was used. The data were preprocessed and split into training and testing sets in an 80:20 ratio. Feature selection was performed using metaheuristic algorithms, including Red Deer Optimization, Binary Grasshopper Optimization, Gray Wolf Optimization, and Bee Colony Optimization. Six ML classifiers—Logistic Regression, Support Vector Classifier, Gradient Boosting, Random Forest, K-Nearest Neighbors, and Gaussian Naive Bayes—were trained with optimized hyperparameters. Model performance was evaluated using accuracy, precision, recall, F1-score, and ROC–AUC. Results: The optimized pipeline significantly improved classification performance. Logistic Regression achieved the highest accuracy of 91.07% with an AUC of 0.91, outperforming more complex ensemble models. Gradient Boosting and Random Forest both achieved an accuracy of 87.5%, while other classifiers demonstrated moderate performance. Conclusions: The proposed optimized ML pipeline enhances lung cancer classification accuracy using routine clinical data. The results highlight that simpler, well-optimized models can outperform complex approaches on structured datasets. This framework shows strong potential for early lung cancer risk screening and clinical decision support, although further validation on larger datasets is recommended. Full article
Show Figures

Figure 1

16 pages, 1549 KB  
Article
Multicenter Study of Multimodal MRI Radiomics and Deep Learning-Based Segmentation for Predicting Local Recurrence of Nasopharyngeal Carcinoma
by Dongfang Yao, Yongjing Lai, Xiang Bin, Jingyu Li, Biaoyou Chen and Anzhou Tang
Cancers 2026, 18(8), 1265; https://doi.org/10.3390/cancers18081265 - 16 Apr 2026
Viewed by 244
Abstract
Background/Objectives: We developed and validated a multimodal magnetic resonance imaging (MRI) framework combining deep learning segmentation with radiomics to predict local recurrence in nasopharyngeal carcinoma (NPC). Methods: This retrospective two-center study included 1074 NPC patients treated between 2015 and 2019. Center [...] Read more.
Background/Objectives: We developed and validated a multimodal magnetic resonance imaging (MRI) framework combining deep learning segmentation with radiomics to predict local recurrence in nasopharyngeal carcinoma (NPC). Methods: This retrospective two-center study included 1074 NPC patients treated between 2015 and 2019. Center 1 cases were split 8:2 into training and internal test sets, while Center 2 served for external validation. A multimodal Swin UNet model automatically segmented tumors from pretreatment T1-weighted, T2-weighted, and contrast-enhanced T1 (CET1) images. Radiomics features were extracted from expert-reviewed regions of interest, selected, and modeled using extreme gradient boosting for recurrence prediction. Results: The multimodal segmentation model maintained consistent but moderate Dice similarity coefficients (0.737, 0.666, and 0.726 for T1WI, T2WI, and CET1 in external validation). These values reflect the moderate overlap typical for nasopharyngeal carcinoma, given its highly infiltrative growth and ill-defined boundaries along complex anatomic interfaces. For local recurrence prediction, single-modality models reached external AUCs between 0.754 and 0.781. Importantly, the multimodal fusion model demonstrated numerical improvement over single modalities in the external validation set (e.g., vs. T1WI, p = 0.141), achieving an AUC of 0.910, accuracy of 0.908, sensitivity of 0.805, specificity of 0.946, and F1-score of 0.825. Conclusions: The multimodal MRI radiomics model, developed alongside a deep learning segmentation module, demonstrated favorable multicenter performance for evaluating NPC recurrence risk. The primary prognostic analysis was based on expert-reviewed regions of interest; a supplementary analysis using fully automatic segmentation masks yielded comparable, non-significantly different performance across all cohorts (Training AUC: 0.887; Internal Test AUC: 0.892; External Validation AUC: 0.885 vs. 0.910, p = 0.145), supporting the feasibility of future end-to-end deployment. Fusing multimodal features yielded numerical improvements over single-sequence models in external validation, providing a basis for post-treatment surveillance planning. Full article
(This article belongs to the Special Issue The Roles of Deep Learning in Cancer Radiotherapy)
Show Figures

Figure 1

22 pages, 8543 KB  
Article
Label-Efficient Social Noise Classification in Exceedance-Triggered Audio for Cost-Effective Source Tracing
by Yihao Zhan, Yun Zhu, Ji-Cheng Jang, Wenwei Yang, Kunjie Li, Haowen He, Zeyu Li, Qianer Chen, Shicheng Long and Jinying Li
Sustainability 2026, 18(8), 3936; https://doi.org/10.3390/su18083936 - 16 Apr 2026
Viewed by 205
Abstract
Identifying noise sources in exceedance-triggered audio is essential for targeted source tracing and sustainable urban social noise governance. While accurate models require massive labeled data, the acoustic complexity, high redundancy, and imbalanced class distributions of real-world recordings incur prohibitive manual annotation costs, hindering [...] Read more.
Identifying noise sources in exceedance-triggered audio is essential for targeted source tracing and sustainable urban social noise governance. While accurate models require massive labeled data, the acoustic complexity, high redundancy, and imbalanced class distributions of real-world recordings incur prohibitive manual annotation costs, hindering their widespread application in IoT networks. To tackle this bottleneck, we present a label-efficient active learning framework designed to minimize annotation costs by dynamically selecting the most valuable audio samples. Specifically, rather than treating uncertainty, class balance, and diversity as separate query criteria, it encodes uncertainty and dynamic class-aware learning needs into a weighted acoustic feature space, so that diversity-based selection can be performed in a unified manner. Experiments on the UrbanSound8K benchmark and a realistic exceedance-triggered monitoring dataset demonstrate consistent label-efficiency advantages over mainstream methods. Notably, our approach reaches 98% of the fully supervised upper bound on the real-world dataset while reducing the training annotation workload by 85.0% compared to random sampling. On the real-world dataset, the proposed framework yields higher F1-scores for several challenging under-represented categories and reduces the misclassification of dominant sound events relevant to social noise source tracing. Furthermore, cross-site generalization experiments reveal rapid localized adaptation to new monitoring environments, reaching the fully supervised upper bound with only 13% of the target-domain training data. Overall, this study provides a scalable and cost-effective classification framework for urban noise monitoring, offering practical support for noise regulatory authorities and city managers in more targeted noise source tracing and governance. Full article
Show Figures

Figure 1

28 pages, 2054 KB  
Article
A Hybrid CNN–LSTM–Attention Framework for Intrusion Detection in Smart Mobility Networks
by Otuekong Ekpo, Valentina Casola, Alessandra De Benedictis, Philip Asuquo and Bright Agbor
Future Internet 2026, 18(4), 210; https://doi.org/10.3390/fi18040210 - 15 Apr 2026
Viewed by 473
Abstract
Smart cities are increasingly dependent on interconnected transportation systems; however, this connectivity exposes smart mobility networks to significant cybersecurity risks. Traditional Intrusion Detection Systems are ill-equipped for this environment, as they are designed for isolated systems or fixed network boundaries. Thus, they struggle [...] Read more.
Smart cities are increasingly dependent on interconnected transportation systems; however, this connectivity exposes smart mobility networks to significant cybersecurity risks. Traditional Intrusion Detection Systems are ill-equipped for this environment, as they are designed for isolated systems or fixed network boundaries. Thus, they struggle to secure the complex and heterogeneous smart mobility networks, where various protocols and resource-constrained edge devices require more adaptive solutions. To address this limitation, we propose a novel hybrid deep learning framework that combines convolutional neural networks for spatial feature extraction, long short-term memory networks for temporal pattern recognition, and an attention mechanism for adaptive feature weighting, together forming a context-aware Intrusion Detection System. Our approach is evaluated across six benchmark datasets spanning vehicular networks, IoT ecosystems, cloud computing, and 5G environments—VeReMi Extension, CICIoV2024, Edge-IIoTset, UNSW-NB15, Car Hacking, and 5G-NIDD—a deliberately diverse selection that represents the heterogeneous nature of real-world smart mobility networks. Empirical evaluation using three different random seeds reveals the proposed framework achieves detection accuracy exceeding 98% on each dataset, a mean F1 score of 98.94%, and an inference latency of just 4.96 ms per sample. Our results show that the proposed model achieves consistently high detection performance across six heterogeneous benchmark datasets, making it a potentially robust candidate for real-time intrusion detection in smart mobility systems. Full article
(This article belongs to the Special Issue Cybersecurity in the Era of Smart Cities)
Show Figures

Figure 1

Back to TopTop