Sign in to use this feature.

Years

Between: -

Subjects

remove_circle_outline
remove_circle_outline
remove_circle_outline
remove_circle_outline
remove_circle_outline
remove_circle_outline
remove_circle_outline
remove_circle_outline
remove_circle_outline

Journals

remove_circle_outline
remove_circle_outline
remove_circle_outline
remove_circle_outline
remove_circle_outline
remove_circle_outline
remove_circle_outline
remove_circle_outline

Article Types

Countries / Regions

remove_circle_outline
remove_circle_outline
remove_circle_outline
remove_circle_outline
remove_circle_outline

Search Results (501)

Search Parameters:
Keywords = European Russia

Order results
Result details
Results per page
Select all
Export citation of selected articles as:
33 pages, 7513 KB  
Article
Dynamic Volatility Spillovers Among G20 Economies During the Global Crisis Periods—A TVP VAR Analysis
by Himanshu Goel, Parminder Bajaj, Monika Agarwal, Abdallah AlKhawaja and Suzan Dsouza
Econometrics 2025, 13(4), 45; https://doi.org/10.3390/econometrics13040045 - 14 Nov 2025
Abstract
Previous research on financial contagion has mostly looked at volatility spillovers using static or fixed parameter models. These models don’t always take into account how inter-market links change and depend on frequency during big crises. This study fills in that gap by looking [...] Read more.
Previous research on financial contagion has mostly looked at volatility spillovers using static or fixed parameter models. These models don’t always take into account how inter-market links change and depend on frequency during big crises. This study fills in that gap by looking at how changes in volatility in the G20 equity markets affected four big global events: the global financial crisis of 2008, the European debt crisis, the COVID-19 pandemic, and the Russia-Ukraine war. The study uses a Time-Varying Parameter Vector Autoregression (TVP VAR) framework along with the Baruník-Křehlík frequency domain spillover measure to look at how connectedness changes over short-term (1–5 days) and long-term (5–Inf days) time periods. The results show that systemic connectedness changes a lot during crises. For example, the Total Connectedness Index (TCI) was 24–25 percent during the GFC and EDC, 34 percent during COVID-19, and a huge jump to 60 percent during the Russia-Ukraine war. During the global financial crisis and the war between Russia and Ukraine, the US constantly emerged as the largest transmitter. During the European debt crisis, on the other hand, emerging markets like Turkey, South Africa, and Japan acted as net transmitters. During all crisis times, short-term spillovers are the most common. This shows how important high-frequency volatility transmission is. This study is different from others because it uses both time-varying and frequency domain views. This gives us a better idea of how crises change the way global finances are linked. The results are very important for policymakers and investors because they show how important it is to coordinate risk management, improve market safety, and make systemic stress testing better in a global financial world. Full article
Show Figures

Figure 1

35 pages, 6517 KB  
Article
Paleoenvironments of the Last Interglacial–Glacial Transition on the East European Plain: Insights into Climate-Driven Ecosystem Dynamics
by E. Ershova, S. Kuzmina, S. Sycheva, I. Zyuganova, E. Izumova, A. Zharov, V. Yu. Kuznetsov, F. Maksimov, S. Kolesnikov, N. Lavrenov and E. Ponomarenko
Quaternary 2025, 8(4), 66; https://doi.org/10.3390/quat8040066 - 11 Nov 2025
Viewed by 215
Abstract
A multiproxy study of a new Pleistocene locality at Ivantzevo, Moscow Region, was conducted to reconstruct paleoenvironments from the Middle Pleistocene to the Last Pleniglacial. Lacustrine deposits and peat accumulated in a wetland within a fluvioglacial depression formed during the Dnieper–Moscow glaciation. Silts [...] Read more.
A multiproxy study of a new Pleistocene locality at Ivantzevo, Moscow Region, was conducted to reconstruct paleoenvironments from the Middle Pleistocene to the Last Pleniglacial. Lacustrine deposits and peat accumulated in a wetland within a fluvioglacial depression formed during the Dnieper–Moscow glaciation. Silts and clays were deposited during MIS 7 and the Moscow (Saale) Glaciation (MIS 6), while peat accumulation began in the Mikulino (Eemian) (MIS 5e). The wetland persisted for approximately fifty millennia, until the Middle Valdai (Weichselian). Interglacial peat deposits contain well-preserved pollen and macrofossils, and the recovered fossil insect assemblage is unique for European Russia. Chronology was established using multiple OSL and 230Th/U dates, combined with pollen-based correlations to type sections north and west of the region. The reconstructed ecosystem dynamics are divided into eleven stages. The transition from the last interglacial to the second stadial of the Valdai involved seven phases: (1) expansion of boreal spruce forest, (2) spread of thermophilic broad-leaved forests with hazel, (3) development of open forest–steppe ecosystems with groves of deciduous trees, (4) re-establishment of forest cover with birch and, later, mixed pine, spruce, and birch forests, (5) emergence of cold steppe combined with shrub-dominated tundra, (6) return of boreal spruce forest, and (7) abrupt replacement of forest by cold steppe and shrub tundra. Climatic reconstructions indicate that these ecosystem dynamics closely corresponded to changes in precipitation and aridity. Full article
Show Figures

Graphical abstract

11 pages, 1848 KB  
Article
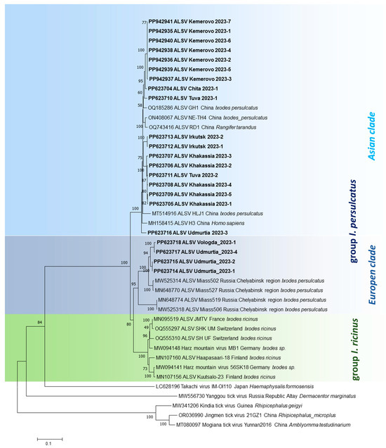
Diversity of the Alongshan Virus in Ixodes Ticks Collected in the Russian Federation in 2023
by Mikhail Y. Kartashov, Kirill A. Svirin, Maria E. Antonets, Alina S. Zheleznova, Valentina Y. Kurushina, Alexander P. Agafonov, Vladimir A. Ternovoi and Valery B. Loktev
Microorganisms 2025, 13(11), 2564; https://doi.org/10.3390/microorganisms13112564 - 10 Nov 2025
Viewed by 152
Abstract
A novel flavi-like virus with a segmented genome—Alongshan virus (ALSV)—has been isolated from Ixodes ticks in Russia. In this study, 4458 ixodid ticks collected in 22 regions of Russia were tested for genetic markers of ALSV by RT PCR. The highest rates of [...] Read more.
A novel flavi-like virus with a segmented genome—Alongshan virus (ALSV)—has been isolated from Ixodes ticks in Russia. In this study, 4458 ixodid ticks collected in 22 regions of Russia were tested for genetic markers of ALSV by RT PCR. The highest rates of ALSV infection in ticks were detected in the Republic of Khakassia (3.3%) and in Kemerovo Oblast (2.4%), while low infection rates were more typical in the European part of Russia (0.4–0.7%). Complete four-segment genomes of 20 ALSV isolates derived from 22 PCR-positive Ixodes persulcatus ticks were sequenced using a high-throughput approach. The nucleotide sequences for Asian ALSV isolates have a 94.5–96.5% identity to ALSV isolates previously found in China, with this range for the European isolates being 89–93%. This data, together with phylogenetic analysis, indicates the existence of Asian and European subtypes of ALSV, and these may be associated with I. persulcatus and I ricinus ticks. The obtained results express the spread of ALSV in Russia and also may be useful for the diagnosis, prophylactics, and treatment of this infection. Full article
(This article belongs to the Special Issue Ticks, Tick Microbiome and Tick-Borne Diseases)
Show Figures

Figure 1

28 pages, 8527 KB  
Article
Unveiling European Biocapacity Trajectories: A Temporal Clustering Analysis Using Dynamic Time Warping
by Monika Hadaś-Dyduch
Sustainability 2025, 17(22), 9939; https://doi.org/10.3390/su17229939 - 7 Nov 2025
Viewed by 263
Abstract
Conventional cross-sectional analyses of biocapacity fail to capture the temporal dynamics and historical pathways that define a nation’s environmental profile, limiting our understanding of the drivers behind sustainability transitions. To address this gap, this study employs a novel methodological framework that combines Dynamic [...] Read more.
Conventional cross-sectional analyses of biocapacity fail to capture the temporal dynamics and historical pathways that define a nation’s environmental profile, limiting our understanding of the drivers behind sustainability transitions. To address this gap, this study employs a novel methodological framework that combines Dynamic Time Warping with partitional clustering to analyze per capita biocapacity trajectories across 44 European countries from 1970 to 2022. This approach allows for the grouping of countries based on the shape and dynamics of their historical trends, rather than on static snapshots. Our analysis reveals four distinct and statistically significant clusters: (1) Low-Stable (e.g., Germany, the UK, and Italy; characterized by structural constraints and high import dependency), (2) Very High (Finland and Sweden; driven by vast productive forest ecosystems), (3) Medium-Growing (e.g., Austria, Czechia, and Romania; showing a positive trend linked to post-socialist land-use changes and EU integration), and (4) High-Volatile (e.g., Norway, Estonia, and Russia; featuring abundant yet variable resources tied to extractive economies). The findings demonstrate that institutional and historical factors—such as economic transition and policy integration can influence biocapacity trajectories as significantly as geographical endowments. This study provides a new, dynamic framework for comparative sustainability science and offers a robust basis for designing differentiated environmental policies tailored to each cluster’s unique socio-ecological context. Full article
Show Figures

Figure 1

10 pages, 3539 KB  
Article
Cordyceps biarmica sp. nov., an Entomopathogenic Fungus from Boreal Forests of North European Russia
by Igor Kazartsev, Maria Gomzhina, Maxim Levchenko and Georgy Lednev
Diversity 2025, 17(11), 762; https://doi.org/10.3390/d17110762 - 1 Nov 2025
Viewed by 338
Abstract
The European part of Russia has been characterized by a remarkably low documented diversity of entomopathogenic fungi, particularly when compared to the high species richness recorded in the Russian Far East. This pattern has persisted through decades of primarily morphology-based studies, which require [...] Read more.
The European part of Russia has been characterized by a remarkably low documented diversity of entomopathogenic fungi, particularly when compared to the high species richness recorded in the Russian Far East. This pattern has persisted through decades of primarily morphology-based studies, which require critical reassessment using modern molecular methods. Here, we introduce a new species, Cordyceps biarmica, described from its asexual stage collected in the taiga of Arkhangelsk Oblast, representing a notable addition to the known diversity of the genus Cordyceps in the region. The fungus was isolated from a poorly preserved lepidopteran cocoon with pulvinate, unbranched conidiomata. Morphological features of its pure culture revealed an Isaria-like asexual morph characterized by solitary or verticillate phialides on a subspherical to subcylindrical base, bearing conidia in imbricate chains twisted in spirals. Multilocus phylogenetic analysis of a five-locus dataset (ITS, nrLSU, rpb1, rpb2, and tef1-α) was conducted using Maximum Likelihood and Bayesian Inference. The isolate was robustly placed within Cordyceps s.s., forming a distinct monophyletic lineage separate from other closely related well-supported taxa, including Cordyceps cateniannulata, C. exasperata, C. locastrae, C. polyarthra, C. sandindaengensis, and C. spegazzinii. Full article
(This article belongs to the Special Issue Fungal Diversity)
Show Figures

Figure 1

14 pages, 2087 KB  
Communication
Genomic Data Suggests Pathways of Modern White Poplar (Populus alba L.) Range Formation in the Postglacial Era
by Natalya S. Gladysh, Mikhail I. Popchenko, Maxim A. Kovalev, Vsevolod V. Volodin, George S. Krasnov, Alina S. Bogdanova, Dmitry S. Karpov, Nadezhda L. Bolsheva and Anna V. Kudryavtseva
Plants 2025, 14(21), 3328; https://doi.org/10.3390/plants14213328 - 30 Oct 2025
Viewed by 322
Abstract
The white poplar (Populus alba L.) is an economically significant tree species with a natural distribution spanning an extensive region of Eurasia. Nevertheless, there is currently no hypothesis regarding the historical shaping of this range. In this study, we collected and sequenced [...] Read more.
The white poplar (Populus alba L.) is an economically significant tree species with a natural distribution spanning an extensive region of Eurasia. Nevertheless, there is currently no hypothesis regarding the historical shaping of this range. In this study, we collected and sequenced 36 individuals of white poplar from disparate regions of Russia and Kazakhstan. Additionally, we employed available genomic data of white poplars from Italy, Hungary, and China. A genomic approach was employed to collate data on the location of glaciers in different periods, along with information on the natural and artificial distribution of white poplar. This enabled the formulation of the first hypothesis regarding the formation of the modern range of this plant. It is hypothesized that during the period of maximum glaciation, three refugia existed: the South European, Transcaucasian, and Altai–Middle Asian refugia. Postglacial migration from these refugia led to the formation of modern populations of P. alba in Eastern Europe (including the European part of Russia), the Caucasus, and Siberia, respectively. Full article
(This article belongs to the Section Plant Genetics, Genomics and Biotechnology)
Show Figures

Figure 1

18 pages, 2898 KB  
Review
Modernization of GNSS, RNSS, and SBAS
by Krunoslav Špoljar, Mladen Zrinjski, Antonio Tupek and Karlo Stipetić
Technologies 2025, 13(11), 494; https://doi.org/10.3390/technologies13110494 - 29 Oct 2025
Viewed by 640
Abstract
This review provides an extensive overview of the modernization of Global Navigation Satellite System (GNSS), Regional Navigation Satellite System (RNSS), and Satellite-Based Augmentation System (SBAS) up to 28 September 2025. It covers a description of the individual systems, the new launched satellites, and [...] Read more.
This review provides an extensive overview of the modernization of Global Navigation Satellite System (GNSS), Regional Navigation Satellite System (RNSS), and Satellite-Based Augmentation System (SBAS) up to 28 September 2025. It covers a description of the individual systems, the new launched satellites, and the new civil signals. GNSS includes the United States’ GPS, Russia’s GLONASS, the European Union’s Galileo, and China’s BDS. In the last several years there has been an intensive development of RNSS, which primarily encompass the Japan’s QZSS, India’s IRNSS, and the South Korea’s KPS. The focus of this research is analyzing the possibilities of advancing Position, Navigation, and Timing (PNT) service as well as future perspective and trends in the field of satellite positioning and navigation. SBAS supports satellite systems by providing civil aviation users with corrections and integrity information. Additional to WAAS and EGNOS, this paper examines several more SBAS currently under development. Furthermore, it provides a concise overview and discussion of the above systems, as well as innovations in space technology in the Republic of Croatia. In addition, it emphasizes the influence of political events on the development of satellite systems as well as the role of aerospace companies. Full article
Show Figures

Figure 1

20 pages, 4488 KB  
Article
Oribatid Mites (Oribatida) Associated with Nests of Open-Nesting Birds of the Genus Thrush (Turdus) in the Taiga Forests of the European North-East of Russia
by Elena N. Melekhina, Natalia P. Selivanova and Andrey N. Korolev
Diversity 2025, 17(10), 735; https://doi.org/10.3390/d17100735 - 21 Oct 2025
Viewed by 368
Abstract
For the first time, studies have been conducted aiming at the diversity of the oribatid mites (Oribatida) that inhabit the nests of open-nesting birds of the genus thrushes (Turdus), particularly fieldfare (T. pilaris Linnaeus, 1758) and redwing (T. iliacus [...] Read more.
For the first time, studies have been conducted aiming at the diversity of the oribatid mites (Oribatida) that inhabit the nests of open-nesting birds of the genus thrushes (Turdus), particularly fieldfare (T. pilaris Linnaeus, 1758) and redwing (T. iliacus Linnaeus, 1766), in the taiga forests of the European north-east. Long-term observations were carried out in the green belt of the city of Syktyvkar (N 61°40′ E 50°50′) in 2021–2025. Among 168 studied thrush nests (fieldfare—138, redwing—30), 1982 specimens of oribatid mites of 35 species from 33 genera and 26 families were found. The nests of thrushes contain a mixed fauna of oribatid mites, including the following: (a) Soil species that obviously enter the nest with building materials collected by birds from the soil surface. These are epigeic species such as Eupelops plicatus, Neoribates aurantiacus, and Chamobates pusillus; hemi-edaphic species such as Heminothrus peltifer; and euedaphic species such as Oppiella nova and Quadroppia quadricarinata. (b) Tree-dwelling species that have been recorded as inhabiting epiphytic lichens in the European north-east, such as Ameronothrus oblongus, Ceratoppia quadridentata, Oribatula propinqua, Trichoribates berlesei, and Diapterobates oblongus. (c) Eurybiont species such as Tectocepheus velatus, Scheloribates laevigatus, and Oribatula tibialis. An increase in the number and diversity of oribatid mites was noted in nests collected after the end of the nesting period and the flight of chicks compared to nests collected in the spring (overwintered nests). Full article
(This article belongs to the Special Issue Diversity, Ecology, and Conservation of Mites)
Show Figures

Graphical abstract

26 pages, 755 KB  
Review
Surrogate Biomarkers in Gene Therapy for Orphan Diseases: Validation, Application, and Regulatory Aspects
by Aisylu I. Ayupova, Valeriya V. Solovyeva, Shaza S. Issa, Haidar J. Fayoud and Albert A. Rizvanov
Int. J. Mol. Sci. 2025, 26(20), 10107; https://doi.org/10.3390/ijms262010107 - 17 Oct 2025
Viewed by 666
Abstract
The development of gene therapies for rare hereditary disorders is hindered by small patient cohorts, incomplete characterization of natural disease history, and the impracticality of conducting long-term clinical trials. Surrogate biomarkers—quantifiable indicators predictive of clinical outcomes—represent a promising strategy to accelerate the evaluation [...] Read more.
The development of gene therapies for rare hereditary disorders is hindered by small patient cohorts, incomplete characterization of natural disease history, and the impracticality of conducting long-term clinical trials. Surrogate biomarkers—quantifiable indicators predictive of clinical outcomes—represent a promising strategy to accelerate the evaluation of therapeutic efficacy. This review examines the role of surrogate endpoints in gene therapy, outlining essential validation criteria, including biological plausibility, analytical reproducibility, and clinical predictive value. Regulatory frameworks governing surrogate markers in the United States, European Union, Russia, Japan, China, and Canada are compared, with emphasis on mechanisms for expedited or conditional approval. Challenges associated with biomarker validation and extrapolation in the context of rare diseases are discussed, alongside future perspectives that integrate multi-omics technologies and artificial intelligence to enhance biomarker discovery and facilitate regulatory acceptance. Full article
Show Figures

Figure 1

13 pages, 3482 KB  
Article
Phylogenetic Position and Morphological Characteristics of the Plagiorchioid Trematode, Skrjabinoplagiorchis polonicus (Soltys, 1957), a Parasite of Rodents
by Alexander A. Kirillov, Nadezhda Y. Kirillova and Sergei V. Shchenkov
Biology 2025, 14(10), 1423; https://doi.org/10.3390/biology14101423 - 16 Oct 2025
Viewed by 327
Abstract
The genus Skrjabinoplagiorchis is monotypic, with Skrjabinoplagiorchis polonicus parasitizing rodents in the Western Palaearctic. This genus is classified within the family Plagiorchiidae; however, its taxonomic position remains unclear. In the present study, two species of digeneans, S. polonicus and Rubenstrema exasperatum, found [...] Read more.
The genus Skrjabinoplagiorchis is monotypic, with Skrjabinoplagiorchis polonicus parasitizing rodents in the Western Palaearctic. This genus is classified within the family Plagiorchiidae; however, its taxonomic position remains unclear. In the present study, two species of digeneans, S. polonicus and Rubenstrema exasperatum, found in small mammals in the Middle Volga region (European Russia), were examined. We provide morphological descriptions of the studied trematodes complemented with a molecular phylogenetic analysis of partial sequences of the 28S rDNA gene, obtained for these helminths of mammals in Russia for the first time. Based on morphological data and the results of molecular phylogenetic analysis, we reassign the genus Skrjabinoplagiorchis from the subfamily Plagiorchiinae to the subfamily Omphalometrinae. Previously, digeneans of the subfamily Omphalometrinae were known only as parasites of insectivores of the order Eulipotyphla. Full article
Show Figures

Figure 1

14 pages, 1310 KB  
Article
Expected Mitochondrial Haplotype Richness in Remaining Populations of the Critically Endangered European Mink Mustela lutreola and Its Conservation Implications
by Jakub Skorupski, Przemysław Śmietana, Christian Seebass, Wolfgang Festl, Alexe Vasile, Natalia Kiseleva, Florian Brandes and Mihai Marinov
Int. J. Mol. Sci. 2025, 26(20), 9935; https://doi.org/10.3390/ijms26209935 - 12 Oct 2025
Viewed by 534
Abstract
The European mink Mustela lutreola is one of the most threatened carnivores in Europe, having suffered dramatic range contractions and severe population fragmentation. Accurate knowledge of its genetic diversity is crucial for conservation planning, yet earlier studies based on partial mitochondrial markers offered [...] Read more.
The European mink Mustela lutreola is one of the most threatened carnivores in Europe, having suffered dramatic range contractions and severe population fragmentation. Accurate knowledge of its genetic diversity is crucial for conservation planning, yet earlier studies based on partial mitochondrial markers offered limited resolution and often underestimated haplotype richness. In this study, complete mitochondrial genomes from four extant populations (Russia, n = 11; Romania, n = 16; Germany, n = 24; France–Spain, n = 15) were analysed using a suite of non-parametric and asymptotic estimators (Fisher’s α, ACE, Jackknife1, Bootstrap, Chao1-based iNEXT) together with negative binomial modelling. A total of 41 haplotypes were detected, but extrapolated estimates indicated substantially higher richness, particularly in populations dominated by singletons. Rarefaction and extrapolation analyses revealed that sample sizes of 70–130 individuals per population are needed to approach complete haplotype detection. The France–Spain and Romania populations harboured the highest predicted richness, whereas Germany and Russia, both represented by ex situ stocks, showed lower diversity. These results refine earlier assumptions of extreme homogeneity in the Western population and demonstrate that significant mitochondrial variation persists at the continental scale. The study provides quantitative benchmarks for sampling design and genetic management, supporting preservation of evolutionary potential in this critically endangered species. Full article
Show Figures

Figure 1

37 pages, 20433 KB  
Article
Change Point Detection in Financial Market Using Topological Data Analysis
by Jian Yao, Jingyan Li, Jie Wu, Mengxi Yang and Xiaoxi Wang
Systems 2025, 13(10), 875; https://doi.org/10.3390/systems13100875 - 6 Oct 2025
Viewed by 2056
Abstract
Change points caused by extreme events in global economic markets have been widely studied in the literature. However, existing techniques to identify change points rely on subjective judgments and lack robust methodologies. The objective of this paper is to generalize a novel approach [...] Read more.
Change points caused by extreme events in global economic markets have been widely studied in the literature. However, existing techniques to identify change points rely on subjective judgments and lack robust methodologies. The objective of this paper is to generalize a novel approach that leverages topological data analysis (TDA) to extract topological features from time series data using persistent homology. In this approach, we use Taken’s embedding and sliding window techniques to transform the initial time series data into a high-dimensional topological space. Then, in this topological space, persistent homology is used to extract topological features which can give important information related to change points. As a case study, we analyzed 26 stocks over the last 12 years by using this method and found that there were two financial market volatility indicators derived from our method, denoted as L1 and L2. They serve as effective indicators of long-term and short-term financial market fluctuations, respectively. Moreover, significant differences are observed across markets in different regions and sectors by using these indicators. By setting a significance threshold of 98 % for the two indicators, we found that the detected change points correspond exactly to four major financial extreme events in the past twelve years: the intensification of the European debt crisis in 2011, Brexit in 2016, the outbreak of the COVID-19 pandemic in 2020, and the energy crisis triggered by the Russia–Ukraine war in 2022. Furthermore, benchmark comparisons with established univariate and multivariate CPD methods confirm that the TDA-based indicators consistently achieve superior F1 scores across different tolerance windows, particularly in capturing widely recognized consensus events. Full article
(This article belongs to the Section Systems Practice in Social Science)
Show Figures

Figure 1

19 pages, 746 KB  
Article
Did Antisemitism in Public Opinion Rise in the Wake of the Israel–Hamas War?
by Jeffrey E. Cohen
Religions 2025, 16(10), 1255; https://doi.org/10.3390/rel16101255 - 30 Sep 2025
Viewed by 3446
Abstract
Israel’s military response in Gaza to Hamas’s terrorist attack and hostage taking of 7 October 2023 has led to fears of growing antisemitism. Indications of heightened antisemitism include massive spikes in antisemitic incidents and hate crimes around the world and the US, demonstrations [...] Read more.
Israel’s military response in Gaza to Hamas’s terrorist attack and hostage taking of 7 October 2023 has led to fears of growing antisemitism. Indications of heightened antisemitism include massive spikes in antisemitic incidents and hate crimes around the world and the US, demonstrations and campus unrest, and antisemitic memes on the internet and social media platforms. Questions remain, however, whether public opinion has become increasingly hostile to Jews. The ADL Global 100 reports nearly a doubling in antisemitic sentiment from 2014 to 2024. This paper explores trends in antisemitism using country-level ADL Global 100 data. Results show some countries exhibiting large increases in antisemitism, but not all. For the 2023–2024 comparisons, European nations display relatively stable antisemitic distributions, but Russia shows a large increase. The study also uses American National Election study (ANES) data, both pooled from 1964–2024 and the 2020–2024 panel. The ANES data show a slight drop in warmth to Jews using the feeling thermometer. Demographics do not account for the slight drop, but analysis of the panel data suggests that attitudes toward Israel may account for the decline in warmth. Full article
Show Figures

Figure 1

21 pages, 5327 KB  
Article
Long-Term Changes in the Structural and Functional Composition of Spruce Forests in the Center of the East European Plain
by Tatiana Chernenkova, Nadezhda Belyaeva, Alexander Maslov, Anastasia Titovets, Alexander Novikov, Ivan Kotlov, Maria Arkhipova and Mikhail Popchenko
Forests 2025, 16(10), 1526; https://doi.org/10.3390/f16101526 - 29 Sep 2025
Viewed by 454
Abstract
Norway spruce (Picea abies (L.) H. Karst.) is a primary forest-forming species in the European part of Russia, both in terms of its distribution and economic importance. A number of studies indicate that one of the reasons for the disturbance of spruce [...] Read more.
Norway spruce (Picea abies (L.) H. Karst.) is a primary forest-forming species in the European part of Russia, both in terms of its distribution and economic importance. A number of studies indicate that one of the reasons for the disturbance of spruce forests is linked to rising temperatures, particularly the detrimental effects of extreme droughts. The aim of our research is to identify changes in the structural and functional organization of mature spruce forests at the center of the East European Plain. The study was conducted in intact spruce forests using resurveyed vegetation relevés within the Smolensk–Moscow Upland, with relevés repeated after 40 years (in 1985 and 2025). Changes in structural and functional parameters of spruce communities were analyzed. The results showed that significant disturbances of the tree layer led to changes in the vegetation of subordinate layers, as well as the successional dynamics of spruce forests. It was found that following the collapse of old-growth spruce stands, two types of secondary succession developed: (1) with the renewal of spruce and (2) with active development of shrubs (hazel and rowan) and undergrowth of broadleaved species. It was also demonstrated that the typological diversity of the studied communities changed over 40 years not only due to the loss of the tree layer and the formation of new “non-forest” types but also because several mixed spruce-broadleaved communities transitioned into broadleaved ones, and pine–spruce communities of boreal origin shifted to nemoral types. An analysis of the complete species composition of spruce forests based on Ellenberg’s scales scoring revealed changes in habitat conditions over the 40-year period. A noticeable trend was an increase in the proportion of thermophilic and alkaliphilic species, indicating a shift toward a nemoral vegetation spectrum. It is expected that under the current forest management regime, the next 40 to 60 years will see a decline in the proportion of spruce within mixed stands, potentially culminating in the complete collapse of monospecific spruce forests in the center of the East European Plain. Full article
(This article belongs to the Special Issue Features of Forest Stand Structure Under Changing Conditions)
Show Figures

Figure 1

16 pages, 2245 KB  
Article
COVID-19’s Impact on Türkiye’s Lemon Exports: Constant Market Share Decomposition (2015–2024)
by Osman Doğan Bulut
Sustainability 2025, 17(19), 8700; https://doi.org/10.3390/su17198700 - 27 Sep 2025
Viewed by 659
Abstract
Türkiye’s role in the global lemon trade was evaluated using the Constant Market Share (CMS) method to assess changes in export competitiveness across major destination markets. The CMS framework decomposes export performance into three components—market share effect, commodity composition effect, and commodity adaptation [...] Read more.
Türkiye’s role in the global lemon trade was evaluated using the Constant Market Share (CMS) method to assess changes in export competitiveness across major destination markets. The CMS framework decomposes export performance into three components—market share effect, commodity composition effect, and commodity adaptation effect—which, respectively, represent competitiveness, product–market alignment, and structural responsiveness. Trade data for the ten largest importing countries, representing over 80% of Türkiye’s lemon exports, were analyzed to identify the drivers of export growth and structural change. Results show a sharp decline in competitiveness during the COVID-19 disruption, followed by a partial recovery in markets such as Iraq, Poland, Russia, and Azerbaijan. Persistent structural rigidities were identified in several Eastern European and Gulf markets, indicating limited responsiveness to shifting import demand. The findings highlight the need for flexible production systems, improved alignment of export structures with market requirements, and strategic partnerships to sustain long-term competitiveness in the global citrus sector. Full article
(This article belongs to the Section Economic and Business Aspects of Sustainability)
Show Figures

Figure 1

Back to TopTop