Sign in to use this feature.

Years

Between: -

Subjects

remove_circle_outline
remove_circle_outline
remove_circle_outline
remove_circle_outline
remove_circle_outline
remove_circle_outline
remove_circle_outline
remove_circle_outline
remove_circle_outline

Journals

remove_circle_outline
remove_circle_outline
remove_circle_outline
remove_circle_outline
remove_circle_outline
remove_circle_outline
remove_circle_outline
remove_circle_outline
remove_circle_outline
remove_circle_outline
remove_circle_outline
remove_circle_outline
remove_circle_outline
remove_circle_outline
remove_circle_outline
remove_circle_outline
remove_circle_outline
remove_circle_outline

Article Types

Countries / Regions

remove_circle_outline
remove_circle_outline
remove_circle_outline
remove_circle_outline
remove_circle_outline
remove_circle_outline

Search Results (627)

Search Parameters:
Keywords = Ella

Order results
Result details
Results per page
Select all
Export citation of selected articles as:
2 pages, 145 KB  
Correction
Correction: Urbano et al. Comparison of Serum and Cerebrospinal Fluid Neurofilament Light Chain Concentrations Measured by Ella™ and Lumipulse™ in Patients with Cognitive Impairment. Diagnostics 2024, 14, 2408
by Teresa Urbano, Riccardo Maramotti, Manuela Tondelli, Chiara Gallingani, Chiara Carbone, Najara Iacovino, Giulia Vinceti, Giovanna Zamboni, Annalisa Chiari and Roberta Bedin
Diagnostics 2026, 16(8), 1177; https://doi.org/10.3390/diagnostics16081177 - 16 Apr 2026
Viewed by 58
Abstract
In the original publication [...] Full article
(This article belongs to the Special Issue Assessment and Diagnosis of Cognitive Disorders)
20 pages, 606 KB  
Article
Building Brand Trust Through Influencers: The Mediating Role of Consumer Engagement
by Nada Sarkis, Nada Jabbour Al Maalouf, Ella Abou Jaoude and Tarek Azzi
J. Theor. Appl. Electron. Commer. Res. 2026, 21(4), 114; https://doi.org/10.3390/jtaer21040114 - 8 Apr 2026
Viewed by 584
Abstract
Interactive digital commerce environments increasingly rely on influencers as algorithmically amplified intermediaries between brands and consumers. However, the process through which influencer attributes translate into brand trust remains theoretically underdeveloped. Drawing on Social Influence Theory and Source Credibility Theory, this study develops a [...] Read more.
Interactive digital commerce environments increasingly rely on influencers as algorithmically amplified intermediaries between brands and consumers. However, the process through which influencer attributes translate into brand trust remains theoretically underdeveloped. Drawing on Social Influence Theory and Source Credibility Theory, this study develops a process-based model in which consumer engagement operates as a psychological mechanism linking influencer characteristics, namely credibility, brand alignment, interactivity, and authenticity, to brand trust. Using survey data from 400 active social media users in Lebanon and partial least squares structural equation modeling (PLS-SEM), the findings reveal that all four influencer attributes significantly enhance consumer engagement, which in turn strongly predicts brand trust. Influencer–brand alignment emerges as the strongest driver of engagement, suggesting that value congruence functions as a heuristic cue in interactive digital commerce contexts. By conceptualizing engagement as a trust-internalization mechanism within platform-mediated environments, this study advances electronic commerce theory and provides context-sensitive insight into digital trust formation in emerging markets. Full article
Show Figures

Figure 1

12 pages, 241 KB  
Article
Interleukin-18 as a Potential Biomarker for Radiotherapy-Related Pain in Breast Cancer: Implications for Personalized Pain Management
by Alexandra N. McMahon, Juan Pablo de Rivero Vaccari, Isildinha M. Reis, Cristiane Takita, Jean L. Wright, Yan Guo and Jennifer J. Hu
Cancers 2026, 18(7), 1100; https://doi.org/10.3390/cancers18071100 - 28 Mar 2026
Viewed by 411
Abstract
Background: Adjuvant RT remains a standard therapy for breast cancer, reducing recurrence risk and improving survival; however, it can also induce side effects, including pain. Inflammasome-related biomarkers, such as interleukin-18 (IL-18), play a role in inflammation-mediated pain, and we hypothesize that IL-18 may [...] Read more.
Background: Adjuvant RT remains a standard therapy for breast cancer, reducing recurrence risk and improving survival; however, it can also induce side effects, including pain. Inflammasome-related biomarkers, such as interleukin-18 (IL-18), play a role in inflammation-mediated pain, and we hypothesize that IL-18 may serve as a potential biomarker for breast cancer RT-induced pain. Methods: The association between IL-18 and pain was assessed among breast cancer patients receiving adjuvant RT. Plasma IL-18 protein concentration was quantified before and after RT using Ella SimplePlex technology (Biotechne). Clinically relevant pain outcomes included pre-RT pain (pain score ≥ 4), post-RT pain (pain score ≥ 4), and RT-related pain (increase in pain from <4 pre-RT to ≥4 post-RT). Multivariable logistic regression assessed the association between IL-18 and pain outcomes, adjusting for demographic and treatment-related factors. The joint effect of IL-18 and obesity on pain were also explored. Results: Patients in the highest pre-RT IL-18 quartile experienced higher odds of both post-RT pain (OR = 2.36, 95% CI: 1.15–4.87) and RT-related pain (OR = 2.73, 95% CI: 1.20–6.26). IL-18 levels increased from pre-RT to post-RT with a mean change of 0.07 (SD = 0.35). In addition, patients with elevated pre-RT IL-18 levels and obesity experienced the highest odds of post-RT pain (OR = 3.97, 95% CI: 1.98–7.98) and RT-related pain (OR = 2.84, 95% CI: 1.32–6.09), suggesting a potential combined effect. Conclusions: Elevated pre-RT IL-18 levels were associated with an increased risk of pain following adjuvant RT, particularly in breast cancer patients with obesity. Thus, IL-18 may serve as a potential biomarker for identifying patients at increased risk for RT-related pain and informing treatment decision. Full article
10 pages, 1159 KB  
Proceeding Paper
Microwave-Assisted Extraction (MAE) of Propolis from Tetragonula biroi (Philippine Kiwot Bee) Hives
by Nicole D. Llarena, John Andrei G. Allam, Ella B. Angelan, Christine Mae C. Cahayon, Mikhaela L. Lumunsad, Peniel Jean A. Gildo, Joseph Rey H. Sta. Agueda and John Ray C. Estrellado
Eng. Proc. 2026, 124(1), 96; https://doi.org/10.3390/engproc2026124096 - 27 Mar 2026
Viewed by 304
Abstract
Propolis is a resinous substance known for its bioactive compounds, such as phenolics and flavonoids, which exhibit antioxidant, antibacterial, and anti-inflammatory benefits. While it can be harvested from sources globally, it can also be derived from the native stingless Philippine kiwot bees. This [...] Read more.
Propolis is a resinous substance known for its bioactive compounds, such as phenolics and flavonoids, which exhibit antioxidant, antibacterial, and anti-inflammatory benefits. While it can be harvested from sources globally, it can also be derived from the native stingless Philippine kiwot bees. This study used microwave-assisted extraction (MAE) using ethanol, changing the solvent-to-sample ratio (5 mL/g, 10 mL/g, and 15 mL/g), solvent concentration (35% v/v, 65% v/v, and 95% v/v), and extraction time (60 s, 180 s, and 300 s), to determine their effects on the yield and phenolic and flavonoid contents. The extracted propolis was concentrated using rotary evaporator and freeze-dried. Phenolic content was determined through the Folin–Ciocalteu method, while flavonoid content was identified through aluminum chloride complex formation in methanol solution. Interactions between solvent-to-sample ratio and solvent concentration significantly affected yield, while extraction time did not. Results show that using MAE with ethanol as a solvent successfully extracted propolis. Lower solvent-to-sample ratios with increasing solvent concentration resulted in higher yields. Conversely, high solvent concentrations with increasing solvent-to-sample ratio decreases yield. The highest yield (0.144 g/g) was obtained with 5 mL/g solvent-to-sample ratio, 95% v/v solvent concentration, and 300 s extraction time. Phenolic and flavonoid contents of the propolis produced using the parameters resulting in the highest yield were determined to be 142.660 mg GAE/g propolis and 65.900 mg QE/g propolis, comparable to propolis extracted using traditional methods. Effects of extraction parameters were determined, which can further optimize the quantity and quality of propolis. Full article
(This article belongs to the Proceedings of The 6th International Electronic Conference on Applied Sciences)
Show Figures

Figure 1

23 pages, 5464 KB  
Article
Placental Histiocyte Phenotypes in Chronic Histiocytic Intervillositis: A Comprehensive Immunophenotypic and Morphologic Atlas
by Elise Gradhand, Luisa Strahler, Julia Bein, Margarete Mijatovic, Hannah-Ida Hullmeine, Andreas Weigert, Stephan Spahn, Eva Herrmann, Franz Bahlmann and Ella Hullmeine
Int. J. Mol. Sci. 2026, 27(7), 3024; https://doi.org/10.3390/ijms27073024 - 26 Mar 2026
Viewed by 422
Abstract
Chronic histiocytic intervillositis (CHI) is a placental lesion characterized by an inflammatory response, significantly influencing maternal and fetal outcomes. This study aims to develop a comprehensive morphologic atlas detailing the localization of fetal and maternal macrophages within the context of CHI. We employed [...] Read more.
Chronic histiocytic intervillositis (CHI) is a placental lesion characterized by an inflammatory response, significantly influencing maternal and fetal outcomes. This study aims to develop a comprehensive morphologic atlas detailing the localization of fetal and maternal macrophages within the context of CHI. We employed immunohistochemical and multiplexing techniques to analyze placental samples, identifying expression patterns and spatial distribution of key macrophage markers, including CD68, CD163, CD14, and HLA-DR. The results revealed a marked accumulation of activated macrophages in both the intervillous space and villous stroma, with distinct differences in morphology and immunophenotype of fetal Hofbauer cells versus maternal macrophages. Our findings contribute to a better understanding of the immune landscape in CHI and provide a valuable resource for further research into placental immune dynamics. By establishing this morphologic atlas, we aim to enhance diagnostic and therapeutic strategies for affected pregnancies, thereby improving the diagnostic approach and making it more straightforward to recognize CHI histologically. Full article
(This article belongs to the Special Issue Molecular Insights into Placental Pathology)
Show Figures

Figure 1

19 pages, 626 KB  
Article
Emotion Regulation and Attachment Style as Predictors of Psychiatric Hospitalization Duration in Suicidal Adolescents
by Einav Isack, Shiri Ben-David, Tanya Goltser-Dubner, Ronen Segman, Ella Kianski, Ruth Giesser, Shlomo Rahmani, Pnina Blum Weinberg, Amichai Ben-Ari, Yaron Sela, Moriah Bar Nitsan, Amit Lotan, Tanya Schechter, Moshe Daninos, Shai Yishai, Yael Avraham, Fortunato Benarroch and Amit Shalev
Children 2026, 13(4), 448; https://doi.org/10.3390/children13040448 - 25 Mar 2026
Viewed by 435
Abstract
Background: Emotion regulation and attachment styles are interrelated and are critical factors in psychopathology and treatment outcomes, particularly in youths with suicidal behavior receiving psychiatric inpatient care. This study examined the influence of emotion regulation and attachment style on psychiatric hospitalization duration among [...] Read more.
Background: Emotion regulation and attachment styles are interrelated and are critical factors in psychopathology and treatment outcomes, particularly in youths with suicidal behavior receiving psychiatric inpatient care. This study examined the influence of emotion regulation and attachment style on psychiatric hospitalization duration among adolescents admitted due to suicidal ideation or behavior. Methods: Participants included 79 Israeli adolescents (mean age 15.35 years, 87.3% female) admitted to a tertiary psychiatric inpatient unit following a suicidal crisis. Data was collected using the Difficulties in Emotion Regulation Scale (DERS), the Experience in Close Relationships Scale (ECR), the Screen for Child Anxiety-Related Emotional Disorders (SCARED), the Patient Health Questionnaire (PHQ-9), and the Columbia-Suicide Severity Rating Scale (C-SSRS). Data were analyzed using correlation and multiple regression analyses. Results: Analysis revealed that greater emotion regulation difficulties predicted longer hospitalization duration (β = 0.41, p < 0.001), while avoidant attachment style was associated with shorter hospitalization duration (β = −0.35, p < 0.001). Notably, the level of suicidality as well as psychopathology symptoms (depression and anxiety) did not predict hospitalization duration. Conclusions: These findings underscore the important role of emotion regulation and attachment style in determining treatment duration in suicidal adolescents, beyond the severity of psychopathology and suicidality, suggesting their unique contribution to treatment planning. Clinical interventions targeting emotion regulation and attachment styles could enhance inpatient care effectiveness, offer a more personalized treatment approach and potentially reducing hospitalization duration. Full article
Show Figures

Figure 1

9 pages, 203 KB  
Article
The Association Between SARS-CoV-2 Exposure, COVID-19 Vaccination and Psoriatic Arthritis—A Nested Case-Control Study
by Amir Haddad, Ella Zabari Parnis, Nili Stein, Tal Gazitt, Walid Saliba and Devy Zisman
Vaccines 2026, 14(4), 289; https://doi.org/10.3390/vaccines14040289 - 24 Mar 2026
Viewed by 483
Abstract
Background/Objective: The emergence of the COVID-19 pandemic has raised significant concerns regarding its impact on immune-mediated diseases, particularly with respect to disease induction and exacerbation. We aimed to investigate the potential association between SARS-CoV-2 infection and COVID-19 vaccination and the development of [...] Read more.
Background/Objective: The emergence of the COVID-19 pandemic has raised significant concerns regarding its impact on immune-mediated diseases, particularly with respect to disease induction and exacerbation. We aimed to investigate the potential association between SARS-CoV-2 infection and COVID-19 vaccination and the development of Psoriatic Arthritis (PsA). Methods: A retrospective nested case-control study in a cohort of 3,122,602 adults without a diagnosis of PsA was conducted using a database of a large health care provider. Newly diagnosed patients with PsA aged 18 years and older were identified from the database between 1 January 2021 and 30 June 2022 and were matched by age and sex to 10 non-PsA controls. Patients were tracked to assess their exposure to SARS-CoV-2 within six months prior to diagnosis (inception date). The primary outcome of exposure to SARS-CoV-2 was compared in the cases and controls. Univariate and multivariate conditional logistic regression analyses were performed, adjusting for Body Mass Index (BMI), smoking, socioeconomic status (SES), the Charlson comorbidity index, ethnicity, psoriasis and COVID-19 vaccination status within six months. Results: Overall, 718 patients had a new diagnosis of PsA and were matched with 7180 controls. SARS-CoV-2 exposure among PsA cases was (N = 88/718, 12.3%) compared to controls (N = 755/7180, 10.5%), the difference was not statistically significant (p = 0.115). No statistically significant association was found between SARS-CoV-2 infection and PsA development after adjusting for all confounders (OR = 1.08, 95% CI [0.76–1.54], p = 0.652). COVID-19 vaccination was also not associated with PsA development (OR = 1.10, 95% CI [0.86–1.41], p = 0.45). Conclusions: This study found no statistically significant association between SARS-CoV-2 exposure or COVID-19 vaccination and PsA development within six months post-exposure; however, small differences cannot be excluded. Full article
(This article belongs to the Special Issue Vaccines and Immunotherapy for Inflammatory Disease)
14 pages, 1932 KB  
Article
Bio-Inspired Energy-Efficient Nanofabricated Electrical Contacts
by Ella M. Gale, Ilyas A. H. Farhat, Suha S. Azhar, Hanno Hildmann, Aaron Stein and A. F. Isakovic
Biomimetics 2026, 11(3), 211; https://doi.org/10.3390/biomimetics11030211 - 16 Mar 2026
Viewed by 494
Abstract
Nanoscale electrical contacts, especially those between materials of dissimilar electronic properties, often represent one of the main causes of drops in energy transfer efficiency. They are also among the sources of above-threshold noise, and their performance often decreases over the lifetime of the [...] Read more.
Nanoscale electrical contacts, especially those between materials of dissimilar electronic properties, often represent one of the main causes of drops in energy transfer efficiency. They are also among the sources of above-threshold noise, and their performance often decreases over the lifetime of the nanodevices. Scale-down limitations from mesoscopic to nanoscale devices, and likewise, of nanoscale to quantum-scale devices are also impeded by contacts’ quality. Making more reliable, energy-efficient electrical contacts is among the goals of the nanoelectronics research within the framework of energy-efficient electronic systems. This report focuses on the design, nanofabrication, and testing of novel shapes of electrical contacts. Lithography and nanofabrication were utilized to mimic the approximate shape of insect setae for mesoscale contacts design. The contacts are tested for elementary charge transport via I–V curves and for the broadband, 1/f noise. Tests show that contacts design leads to a measurable decrease in the energy necessary to operate a contact as a switch by at least 12–20%, depending on temperature, while broadband noise shows measurably lower power spectra, for bio-inspired contacts. The proposed method is open to modifications and improvements as required by various on-chip applications. Full article
(This article belongs to the Section Energy Biomimetics)
Show Figures

Graphical abstract

16 pages, 3550 KB  
Article
Corynebacterium lactis: Antimicrobial Resistance and Impact on Invertebrate Model Systems
by Ella Brake, Susanne Gastiger, David Peter, Lara Schober, Laurin Stuhlfauth and Andreas Burkovski
Bacteria 2026, 5(1), 18; https://doi.org/10.3390/bacteria5010018 - 12 Mar 2026
Viewed by 369
Abstract
Corynebacterium lactis was isolated from the skin abscess of a companion dog and from raw milk of a cow with unspecific mastitis. As information about the species was scarce and a zoonotic potential could not be excluded, we started a basic characterization of [...] Read more.
Corynebacterium lactis was isolated from the skin abscess of a companion dog and from raw milk of a cow with unspecific mastitis. As information about the species was scarce and a zoonotic potential could not be excluded, we started a basic characterization of C. lactis strain RW3-42 with respect to antibiotic susceptibility and the response of invertebrate animal model systems to infection. C. lactis showed a number of antimicrobial resistances and is able to colonize Caenorhabditis elegans. In contrast, Galleria mellonella larvae were not impaired by C. lactis. Genome analyses of strain RW2-5 revealed the absence of toxin-encoding genes, and only a rather small number of other virulence factors were found, i.e., SpaA- and SpaH-type pili and the non-fimbrial adhesins DIP0733, DIP1281, DIP1621 and EmbC in addition to a homologue of Salmonella RhuM involved in killing of C. elegans. The results obtained indicate a limited pathogenic potential of the species. Full article
Show Figures

Figure 1

33 pages, 2534 KB  
Review
Metformin—A Type 2 Diabetes Mellitus Drug—And Ovarian Cancer: Anticancer Mechanisms and Therapeutic Implications
by Emma Sielski, Al-Noumani Shuhd, Ella Bower, Kate Cunningham, Grace Beidel, Alissa Luchianova, Maria Cecilia Courreges and Fabian Benencia
Biomolecules 2026, 16(3), 413; https://doi.org/10.3390/biom16030413 - 11 Mar 2026
Viewed by 837
Abstract
Ovarian cancer is a devastating disease that is often diagnosed in the late stages. The typical therapeutic approach includes surgery plus cytotoxic drugs such as carboplatin and paclitaxel. In recent years, the advent of poly ADP-ribose polymerase (PARP) inhibitors such as olaparib has [...] Read more.
Ovarian cancer is a devastating disease that is often diagnosed in the late stages. The typical therapeutic approach includes surgery plus cytotoxic drugs such as carboplatin and paclitaxel. In recent years, the advent of poly ADP-ribose polymerase (PARP) inhibitors such as olaparib has offered additional treatment opportunities for patients with BRCA mutations or homologous recombination deficiencies. Nevertheless, resistance to therapy usually occurs, leading to poor overall survival. Therefore, novel treatments are needed for this disease. One of the obstacles to successful treatment is the highly immunosuppressive nature of the ovarian cancer microenvironment. Recent strategies for the treatment of ovarian cancer and other types of cancer involve targeting the metabolism of cancer cells and other cells of the tumor microenvironment. One drug that has been investigated both in preclinical studies and clinical trials as an antitumor agent is metformin. This drug, typically used for the treatment of type-2 diabetes for its capability to lower blood glucose, can directly affect cancer cell growth and survival by activating the AMPK (adenosine monophosphate-activated protein kinase) pathway. Furthermore, it can affect the phenotype of other cells of the tumor microenvironment such as macrophages and T cells. In this review, we summarize the main characteristics of ovarian cancer and describe preclinical studies and clinical trials involving metformin as a therapeutic agent for this disease. Full article
(This article belongs to the Special Issue Signaling Pathways as Therapeutic Targets for Cancer)
Show Figures

Graphical abstract

20 pages, 1038 KB  
Article
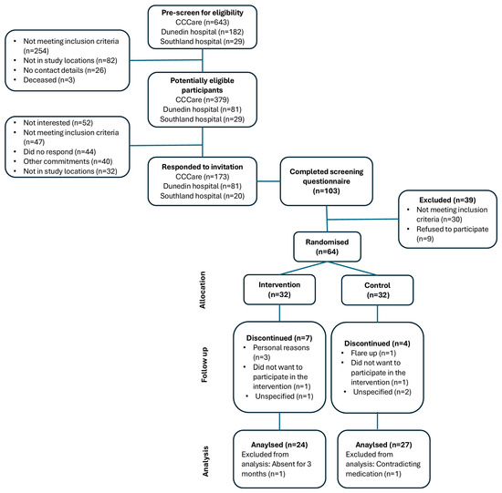
A Randomised Controlled Trial Comparing the Effects of Personalised Diet and Physical Activity Intervention Versus Usual Care on Cardiometabolic Risk Factors in Adults with Inactive Inflammatory Bowel Disease
by Jia Min Yap, Catherine L. Wall, Kim Meredith-Jones, Ella Iosua, Hamish Osborne and Michael Schultz
Nutrients 2026, 18(5), 785; https://doi.org/10.3390/nu18050785 - 27 Feb 2026
Viewed by 504
Abstract
Background: Adults with inflammatory bowel disease (IBD) have a high prevalence of modifiable cardiometabolic risk factors. This study investigates the impact of a personalised diet and physical activity intervention versus usual care on the risk factors. Methods: A 6-month randomised controlled [...] Read more.
Background: Adults with inflammatory bowel disease (IBD) have a high prevalence of modifiable cardiometabolic risk factors. This study investigates the impact of a personalised diet and physical activity intervention versus usual care on the risk factors. Methods: A 6-month randomised controlled trial was conducted at three hospitals in New Zealand (NZ) from 2023 to 2024. Adults with IBD in remission, a body mass index > 25 kg/m2, and a low fibre intake < 25 g/day were recruited. Participants were randomised to receive either generic healthy eating and physical activity education or personalised heart-healthy eating education based on the NZ Heart Foundation and a self-led physical activity program. The primary outcome was change in body fat, and secondary outcomes included disease activity, biomarkers, quality of life, physical activity, and dietary intake. Between-group differences were analysed using multivariable regression. Results: Sixty-four participants were randomised, and 51 (80%) completed the intervention. The median age was 47 years (LQ, UQ: 37, 55), 59% participants were female, 61% had Crohn’s disease, and 85% had faecal calprotectin < 150 µg/g. Common cardiometabolic risks were high waist circumference (88%) and abnormal lipid profile (56%). There were no significant differences in primary or secondary outcomes except for dietary intakes: increased fruit (0.5 serves/day; 95% CI: 0.1, 1.0) and dietary fibre (3.1 g/1000 kcal/day; 95% CI: 1.1, 5.1); reduced discretionary food and drink (−1.7 serves/day; 95% CI: −3.0, −0.3), and sodium (−911 mg/day; 95% CI: −1783, −40). Conclusions: Personalised dietitian advice led to meaningful dietary changes without exacerbating disease activity. More intensive activity modalities can be recommended to support body composition improvements. Full article
Show Figures

Figure 1

11 pages, 220 KB  
Article
Pawsitive Impact: Measuring the Dog Mentor’s Effect in Neurodivergent Students
by Mirena Dimolareva, Ella Doolan-Dransfield, Jenny Duckworth, Victoria L. Brelsford, Kerstin Meints and Nancy R. Gee
Behav. Sci. 2026, 16(3), 323; https://doi.org/10.3390/bs16030323 - 26 Feb 2026
Viewed by 626
Abstract
Children diagnosed with autism face many barriers to learning. Animal Assisted Services and Interventions (AAS/AAI) have been adopted to support children within schools. The Dog Mentor is a UK-based organisation that provides training for handlers and assesses dogs to be integrated within schools. [...] Read more.
Children diagnosed with autism face many barriers to learning. Animal Assisted Services and Interventions (AAS/AAI) have been adopted to support children within schools. The Dog Mentor is a UK-based organisation that provides training for handlers and assesses dogs to be integrated within schools. It adopts a rigorous and continuous training package and ensures the safety and welfare of all involved by adopting a whole school approach. This research uses content analysis to understand the types of activities and outcomes in The Dog Mentor programme, as established by teachers and dog handlers, across 58 schools. Teachers and dog handlers perceived that The Dog Mentor successfully supported children with autism, using a variety of sessions. This variability is seen as a benefit as it enables the intervention to be tailored to meet the needs of the students. Handler-reported benefits include creating a calm environment, promoting engagement, and supporting learning. Improved self- and emotion regulation, mental health, and resilience were also noted by the handler reports. Future research needs to investigate these perceived benefits using quantitative data, as well as look into outcomes relating to the dogs supporting others with bereavement and trauma. This topic was briefly mentioned by two of the schools, but there was not enough data to understand the impact in depth. Full article
20 pages, 1168 KB  
Review
Expanding the Spectrum of Central Sensitivity Syndrome: Integrating Otologic Migraine as Otologic Central Sensitivity Syndrome
by Ghaidaa S. Khlaifat, Karen Tawk, Ella J. Lee, Khushi Bhatt, Mehdi Abouzari and Hamid R. Djalilian
Brain Sci. 2026, 16(3), 257; https://doi.org/10.3390/brainsci16030257 - 25 Feb 2026
Viewed by 1092
Abstract
Objective: To propose that migraine-related symptoms such as dizziness, sudden hearing loss, tinnitus, and vertigo—when occurring without headache—should be recognized as manifestations of central sensitivity syndrome (CSS), and to explore the implications of this reclassification for clinical practice and patient care. Data [...] Read more.
Objective: To propose that migraine-related symptoms such as dizziness, sudden hearing loss, tinnitus, and vertigo—when occurring without headache—should be recognized as manifestations of central sensitivity syndrome (CSS), and to explore the implications of this reclassification for clinical practice and patient care. Data sources: PubMed Central and Google Scholar. Review methods: A search of the literature was performed using PubMed and Google Scholar. Search terms included combinations of keywords such as “migraine”, “vertigo”, “tinnitus”, “dizziness”, “sudden hearing loss”, “central sensitivity syndrome”, and “central sensitization”. Conclusions: Non-headache migraine symptoms show significant overlap with characteristics of CSS, including central nervous system hyperexcitability and dysregulation. Neuroimaging and clinical data support this connection, suggesting these symptoms may be better understood within the CSS framework. Recognizing this association could represent a conceptual shift in how such symptoms are classified and managed. Implications for practice: Incorporating non-headache migraine symptoms into the CSS paradigm may lead to earlier recognition, reduce misdiagnosis and stigma, and support the development of more effective, targeted therapeutic strategies for affected patients. Full article
(This article belongs to the Special Issue New Insights Into the Treatment of Subjective Tinnitus)
Show Figures

Figure 1

9 pages, 847 KB  
Article
Factors Associated with Developing Cancer Therapy-Related Cardiac Dysfunction Differ by Cancer Diagnosis
by Ella Dunsmore, Alda Aleksi, Debra Bosley, Jeffrey Cao, Andrew Daly, Jonathan Howlett, Louis Kolman, Lyndsay Litwin, Sasha Lupichuk, Sudhir Nishtala, Roger Y. Tsang and Robert J. H. Miller
Cardiovasc. Med. 2026, 29(1), 9; https://doi.org/10.3390/cardiovascmed29010009 - 20 Feb 2026
Viewed by 722
Abstract
Background: Cancer and cardiovascular disease are the two leading causes of death in Canada. Although treatments have improved tremendously across the years, interventions such as radiotherapy and chemotherapies are known to have negative impacts on cardiovascular health and can lead to death if [...] Read more.
Background: Cancer and cardiovascular disease are the two leading causes of death in Canada. Although treatments have improved tremendously across the years, interventions such as radiotherapy and chemotherapies are known to have negative impacts on cardiovascular health and can lead to death if not treated in time. Using a retrospective approach, we determined factors associated with cancer therapy-related cardiac dysfunction (CTRCD). Methods: Patients followed through a dedicated Cardio-Oncology clinic with comprehensive screening for CTRCD were identified. CTRCD was defined as a drop in left ventricular ejection fraction of at least 10% to a value lower than 53%. We performed multivariable logistic regression to determine factors associated with CTRCD. Results: In total, 2460 patients with cancer were identified from clinical records—919 had breast cancer, 758 had hematologic malignancies, and 783 had other cancer types. Patients with breast cancer and hematologic malignancies were more likely to experience CTRCD, with odds ratios (ORs) of 2.10 (p = 0.059) and 1.96 (p = 0.047), respectively. Anthracycline and trastuzumab use were independently associated with CTRCD, with ORs of 1.98 (p = 0.002) and 3.19 (p < 0.001), respectively. In hematologic malignancy patients, hypertension (OR = 2.18, p = 0.047) and diabetes (OR = 2.31, p = 0.036) were also significant predictors of CTRCD. Conclusions: We confirmed the importance of anthracycline, trastuzumab, and radiation in the development of CTRCD. However, among patients with hematologic malignancies, traditional cardiovascular risk factors are also associated with CTRCD. This information could help physicians personalize CTRCD surveillance strategies. Full article
Show Figures

Graphical abstract

12 pages, 221 KB  
Article
Defining the Timing Window: Week- and Interval-Specific Effects of Antenatal Betamethasone in Late-Preterm Births
by Karin Edut, Ella Segal, Miriam Lopian, Ariel Many and Shanny Kolp-Asis
J. Clin. Med. 2026, 15(4), 1605; https://doi.org/10.3390/jcm15041605 - 19 Feb 2026
Viewed by 383
Abstract
Objectives: To evaluate the association between antenatal betamethasone exposure and neonatal respiratory morbidity among late-preterm births. We further examined whether gestational age at delivery and the exposure-to-delivery interval modify this association. Methods: We conducted a retrospective cohort study of singleton live births at [...] Read more.
Objectives: To evaluate the association between antenatal betamethasone exposure and neonatal respiratory morbidity among late-preterm births. We further examined whether gestational age at delivery and the exposure-to-delivery interval modify this association. Methods: We conducted a retrospective cohort study of singleton live births at 34–36 + 6 weeks in a tertiary center (2011–2023). Betamethasone exposure was classified as none, early (<34 weeks), or late (34–36 + 6 weeks). Among exposed pregnancies, the interval from first dose to delivery was categorized as ≤7 or >7 days and evaluated separately at 34, 35, and 36 weeks. Primary outcomes were RDS and composite respiratory morbidity (RDS, TTN, or ≥3 days of respiratory support); neonatal hypoglycemia was secondary. Adjusted odds ratios were estimated using multivariable logistic regression including maternal age, parity, delivery mode, and birthweight. Results: The study included 2668 late-preterm infants, of whom 2356 (88.3%) were unexposed and 312 (11.7%) were exposed to antenatal corticosteroids (ACSs). Among exposed pregnancies, 138 (44.2%) received early ACS and 174 (55.8%) late ACS; 163 (52.2%) delivered ≤7 days and 149 (47.8%) >7 days after administration. Late ACS exposure was associated with lower odds of RDS (aOR 0.37, 95% CI 0.17–0.69) and composite respiratory morbidity (aOR 0.55, 95% CI 0.31–0.92), but with increased odds of neonatal hypoglycemia (aOR 2.72, 95% CI 1.26–5.31). Among pregnancies delivering at 34 weeks, exposure within ≤7 days was associated with a marked reduction in RDS (aOR 0.25, 95% CI 0.07–0.79; NNT ≈ 3), whereas no respiratory benefit was observed at 35 or 36 weeks or when the interval exceeded 7 days. Conclusions: Antenatal betamethasone exposure among late-preterm births was not uniformly associated with neonatal respiratory outcomes, with associations varying by gestational age at delivery and the exposure-to-delivery interval. These findings may be interpreted in the context of potential respiratory benefit alongside accompanying metabolic risk, with exploratory analyses suggesting a more pronounced signal among deliveries at 34 weeks within ≤7 days. Full article
(This article belongs to the Special Issue Management of Pregnancy Complications: 2nd Edition)
Back to TopTop