Next Article in Journal
Evaluation Model for Determining the Level of E-Commerce Development in Romania Within the European Context, Using Advanced Data Mining and Artificial Intelligence (AI) Techniques
Previous Article in Journal
Investigating Decision-Support Chatbot Acceptance Among Professionals: An Application of the UTAUT Model in a Marketing and Sales Context
 
 
Font Type:
Arial Georgia Verdana
Font Size:
Aa Aa Aa
Line Spacing:
Column Width:
Background:
Article

Building Brand Trust Through Influencers: The Mediating Role of Consumer Engagement

CIRAME Research Center, Business School, Holy Spirit University of Kaslik, Jounieh P.O. Box 446, Lebanon
*
Author to whom correspondence should be addressed.
J. Theor. Appl. Electron. Commer. Res. 2026, 21(4), 114; https://doi.org/10.3390/jtaer21040114
Submission received: 3 March 2026 / Revised: 4 April 2026 / Accepted: 7 April 2026 / Published: 8 April 2026

Abstract

Interactive digital commerce environments increasingly rely on influencers as algorithmically amplified intermediaries between brands and consumers. However, the process through which influencer attributes translate into brand trust remains theoretically underdeveloped. Drawing on Social Influence Theory and Source Credibility Theory, this study develops a process-based model in which consumer engagement operates as a psychological mechanism linking influencer characteristics, namely credibility, brand alignment, interactivity, and authenticity, to brand trust. Using survey data from 400 active social media users in Lebanon and partial least squares structural equation modeling (PLS-SEM), the findings reveal that all four influencer attributes significantly enhance consumer engagement, which in turn strongly predicts brand trust. Influencer–brand alignment emerges as the strongest driver of engagement, suggesting that value congruence functions as a heuristic cue in interactive digital commerce contexts. By conceptualizing engagement as a trust-internalization mechanism within platform-mediated environments, this study advances electronic commerce theory and provides context-sensitive insight into digital trust formation in emerging markets.

1. Introduction

Influencer marketing has become a key element of digital marketing, with social media personalities having a large presence on social media platforms and using their platform reach to share product reviews and brand insights with their following audience, who are potential consumers [1]. Hence, influencer marketing goes beyond traditional sponsorship since brands create an atmosphere of trust and authenticity among their audience [2,3]. As such, the rising dependence on digital interactions has created rapid growth for this type of advertisement, bolstering brands to incorporate influencer campaigns as part of their marketing strategies as a primary method when promoting their products or services [4,5]. The power of influencer marketing is the establishment of a personal connection between consumers and brands, which increases the brand’s credibility and emotional connection [6]. In this setting, influencer marketing is founded on the principle of brand trust, a very critical part of the consumer decision model that refers to the consumer’s belief that a brand is a reliable partner, and is one of the vital elements having an impact on the intention to purchase and brand loyalty toward it [7]. Along these lines, influence credibility is measured through the perceived expertise, trustworthiness, and attractiveness of the individual, influencing the persuasiveness of the influencer’s message on consumer attitude and beliefs [8]. Moreover, the fit of the influencer and brand, which is the perceived relationship between an influencer’s image and a brand’s identity, also influences consumers’ assessments of promotional content and its authenticity [9]. Another significant dimension of influencer marketing is influencer interactivity, which is the degree to which an influencer can interact with his or her audience. As an example, very interactive influencers are those who respond to comments, create dynamic content, and engage in direct conversations; these types of influencers generate a higher level of consumer trust and loyalty [10]. Further, influencer authenticity, which is the perceived genuineness and unexpected nature of an influencer, has emerged as a significant driver of consumer engagement and brand trust [11]. Influencers who are transparent and honest with the products they endorse usually appeal to consumers since authenticity creates a stronger emotional connection between the influencer and their following audience [12].
Further, consumer engagement, conceptualized as the level of interaction and emotional involvement between a consumer and a brand, is the key goal of influencer marketing. Engaged consumers are likely to form trusted relationships with a brand and even advocate for one [6]. Even though influencer marketing has been proven effective in enhancing consumer engagement and sales, further research is needed to understand the psychological factors, particularly authenticity and emotional attachment, that drive consumer trust and brand credibility. Previous research focused on influencer attributes, such as credibility [13], authenticity [12], and interactivity [10] separately, without monitoring their collective effect on brand trust. Emotional attachment, which is an important influencer–follower relationship factor [14], has received limited consideration in how it enhances trust and purchase intention. Furthermore, the mediating influence of consumer engagement with the brand in these relationships remains to be established, despite evidence indicating that it could create trust [15]. Although influencer marketing has been accepted as an effective marketing tool, there are disjointed results in research studies.
Thus, despite the growing body of research on influencer marketing, existing findings remain fragmented and theoretically disjointed. Prior studies have predominantly examined influencer attributes in isolation, focusing separately on credibility (e.g., [13]), authenticity (e.g., [11]), or interactivity (e.g., [10]), without integrating these dimensions within a unified explanatory framework. Similarly, research examining influencer–brand alignment has largely focused on its direct effects on consumer attitudes and purchase intentions (e.g., [9]), overlooking its role within broader psychological processes. Moreover, while consumer engagement has been widely studied as an outcome of influencer marketing activities (e.g., [6,15]), limited attention has been devoted to its role as an underlying psychological mechanism through which influencer attributes are internalized and translated into brand trust. Consequently, the literature remains limited in explaining how multiple influencer characteristics jointly contribute to trust formation through deeper emotional and behavioral processes, particularly in emerging and underregulated digital markets.
Given the great potential emotional attachment and authenticity have on the key issue of brand trust, this study intends to investigate the psychological mechanisms involved. In particular, it explores the contributions of influencer credibility, brand alignment, interactivity, and authenticity to consumer engagement and, subsequently, brand trust. As the existing literature is poorly integrated with diverging viewpoints, it is vital to construct a discussion around the key building blocks that connect influencers with their audiences. This study aims to shed light on how the underscored interplay can serve as a channel for mutual factors of brand and influencer growth. By that, this study is guided by the following questions:
RQ1. How does influencer credibility influence consumer engagement?
RQ2. How does influencer-brand alignment affect consumer engagement?
RQ3. What is the impact of influencer interactivity on consumer engagement?
RQ4. How does influencer authenticity influence consumer engagement?
RQ5. To what extent does consumer engagement mediate the relationship between influencer characteristics and brand trust?
While prior research has extensively examined the direct effects of influencer credibility, authenticity, and alignment on purchase intention and engagement (e.g., [9,13,16]), limited attention has been devoted to understanding how trust is psychologically constructed in influencer–brand relationships. Specifically, the mechanism through which influencer attributes are internalized by consumers and transformed into brand trust remains theoretically underdeveloped. Existing studies (e.g., [6,17]) often treat engagement as an outcome rather than as a processual mechanism through which social influence translates into brand-level trust. Although some research (e.g., [14,15]) acknowledges the role of emotional attachment and relational bonds in shaping consumer responses, these perspectives remain insufficiently integrated into a coherent explanatory framework of trust formation. These gaps in the literature are particularly salient in emerging digital markets where institutional trust structures are fragile, and interpersonal digital signals may substitute for formal brand legitimacy.
This study advances influencer marketing theory in three key ways. First, it develops a process-based model of digital trust formation by conceptualizing consumer engagement not merely as a behavioral outcome, but as a psychological internalization mechanism linking influencer attributes to brand trust. Second, by integrating Social Influence Theory (SIT) and Source Credibility Theory (SCT) within a unified structural framework, the study demonstrates how informational and normative influence processes converge in shaping digital brand trust. Third, by examining this mechanism within Lebanon, an economically turbulent and underregulated digital market, the study identifies contextual boundary conditions under which influencer–brand alignment and authenticity may substitute for institutional trust structures. Importantly, rather than merely confirming established relationships, this study advances the literature by explaining the underlying mechanism through which influencer attributes are internalized into brand trust, thereby shifting the focus from outcome validation to process explanation. In addition, it identifies contextual conditions, specifically economic turbulence and institutional fragility, under which these relationships become more salient.

2. Literature Review

2.1. Influencer Marketing

Influencer marketing has appeared as a vital strength in modern digital marketing, representing a shift from old-style endorsement methods toward more relational and trust-based communication strategies [18,19]. Following Okonkwo and Namkoisse [2], influencer marketing comprises strategic partnerships between brands and social media personalities who have a significant digital existence. These collaborations are considered to foster trust and authenticity, providing audiences with a more personalized and trustworthy form of advertising. This shift underlines the transformation of the consumer–brand relationship, where consumers trust influencers more deeply than corporate entities for product recommendations. In this sense, Alalwan et al. [4] highlight that digital dependency has led to the more integrated role of influencer marketing in primary marketing efforts. Influencers have found their way into marketers’ books because these media form impactful micro-stories that deliver personal and therefore real brand stories through the eyes of influencers. The strength of influencer marketing is its ability to create individual satisfaction and an emotional connection between the consumer and the brand [6].
In the literature, influencer marketing further relies on key dimensions such as credibility, authenticity, alignment, and interactivity of the influencer that drive consumer impressions and actions [20]. At its core, credibility consists of perceived expertise, trustworthiness, and attractiveness [21]. These characteristics work together to determine how credible and believable an influencer is seen to be. When these credibility markers complement brand messaging organically, consumer trust can be assumed to be strengthened by these measures. In contrast, Kim and Kim [9] elaborate on the concept of influencer-brand alignment by describing such alignment in terms of the extent to which the influencer’s personal image matches the brand identity. This alignment promotes higher authenticity and minimizes cognitive dissonance for the audience, which contributes to the perceived validity of the marketing message. Another significant dimension is Interactivity, which relates to the influencer’s level of responsiveness and engagement with their audience. As Tafesse and Wood [10] claim, influencers who maintain high interactivity, such as replying to comments or creating participatory content, provoke more solid consumer trust and emotional loyalty. This aspect of influencer marketing improves the perceived accessibility of the influencer and deepens the consumer–brand bond through the intermediary of the influencer. Further, authenticity, defined as the perceived genuineness of the influencer’s endorsements, extends the brand–influencer fit [22]. According to Audrezet et al. [11], genuine influencers interweave spontaneous narratives that allow their audiences to catch a hint of who they really are, making them more relevant and generating emotional bonds. Consumers are more likely to follow influencers who are perceived as truthful and straightforward in their assessments of the products or services they recommend [23]. Similarly, Joshi et al. [12] note that transparent product endorsements cause meaningful engagement of audiences both theoretically and emotionally, which in turn affects the more robust attention received toward the brand.

2.2. Consumer Engagement

Within the influencer marketing realm, consumer engagement is delineated as the interaction and emotional involvement of a consumer with the brand, and that is often directed through the influencer. Ao et al. [6] define consumer engagement as a positive and directional process that enables consumers to create emotional connections, interact with branded messages, and, where relevant, become type supporters of the brand. The meaning of engagement, therefore, expands from that of being a passive consumer of content to a more active participant; to providing feedback, commentary, or insight; to emotional investment in the content created and discussed. Tafesse and Wood [10] argue that interactivity, manifested through direct responses, comment engagement, and interactive content formats, significantly elevates a consumer’s sense of involvement and trust. Moreover, consumer engagement acts as an important intermediary between an influencer and a partnered brand. Following Singh et al. [15], the nexus between influencer characteristics and outcomes like trust and loyalty can also be moderated by influencer engagement. The authors confirm that the more consumers express their engagement through authentic, interactive interactions with influencers, the more positive perceptions of the associated brand will develop. This implies that consumer engagement is not only an outcome of influencer marketing but also a conduit through which trust and emotional attachment are formed. Conversely, Ladhari et al. [14] note that emotional engagement with influencers often extends to the brands they promote, thereby forming an attachment that increases the likelihood of continued engagement and purchase intention.
Thus, consumer engagement is a behavioral and emotional construct that supports the effectiveness of influencer marketing [24,25]. It is a component that drives results through influencer authenticity, alignment, and credibility for brands. Accordingly, to convert these influencer–brand relationships into consumer-engagement strategies, brands must be familiar with consumer engagement.

2.3. Brand Trust

Chan-Olmsted and Kim [26] discussed the dimensions of media brand trust and noted that brand trust is the consumer’s perception of a brand’s trustworthiness, integrity, and proficiency. In influencer marketing settings, brand trust is largely rendered by the consumer’s perception of the influencer as a trustworthy intermediary [27]. Consumers assess brands not apart from but through complex social indications, as well as social representations such as influencers. Hence, trust becomes a transference construct; it is derived from the influencer and then lent to the brand, and this transfer is highly dependent on the influencer’s credibility, especially their perceived expertise and authenticity. In turn, Singh et al. [15] argue that engaged consumers, such as those consumers who are emotionally and interactively involved, can trust an influencer–brand match. Further, engagement is captured as a supportive mechanism and a psychological endorsement of sorts, strengthening the belief that the brand is valuable and trustworthy.
Therefore, brand trust is not an isolated concept but rather a dynamic outcome resulting from a complex interplay of influencer characteristics, emotional connection, and interactive engagement. Its growth within influencer marketing underlines the importance of authenticity, alignment, and psychological resonance in consumer-brand relationships.
Despite the growing volume of research on influencer marketing, the literature remains theoretically and empirically fragmented in several ways. First, studies rely on diverse and often disconnected theoretical perspectives, examining influencer credibility (e.g., [13]), authenticity (e.g., [11]), or interactivity (e.g., [10]) in isolation, without integrating these dimensions into a unified explanatory framework. Second, methodological approaches vary considerably, with prior research employing heterogeneous designs and focusing primarily on direct effects rather than underlying mechanisms (e.g., [6,17]). Third, most studies adopt a variable-centric perspective, emphasizing outcomes such as engagement or purchase intention, while offering limited insight into how these variables jointly contribute to trust formation (e.g., [15,28]). As a result, while existing studies provide valuable insights into individual relationships, they offer a limited understanding of how these elements operate within a coherent psychological process. This fragmentation highlights the need for an integrative framework that explains how influencer characteristics are internalized and translated into brand-level trust.

3. Theoretical Background

This section presents the theoretical foundations underpinning the study. Social Influence Theory (SIT) explains how individuals’ attitudes and behaviors are shaped through social interaction processes, while Source Credibility Theory (SCT) explains how characteristics of the message source determine persuasive effectiveness. Together, these frameworks provide a complementary explanation of how influencer attributes translate into consumer responses.

3.1. Social Influence Theory

SIT explains how individuals’ attitudes, beliefs, and behaviors are shaped through interactions with others [29]. The theory identifies three key processes through which influence occurs: compliance, identification, and internalization. Compliance refers to behavioral change driven by the desire to gain social approval or avoid disapproval, without necessarily altering underlying beliefs. Identification occurs when individuals adopt behaviors or attitudes to establish or maintain a satisfying relationship with a referent, such as an admired influencer. Internalization represents the deepest level of influence, where externally promoted beliefs become fully integrated into an individual’s value system. In the context of influencer marketing, these processes explain how consumers respond to influencer-endorsed content. Consumers may initially engage with promoted products due to social pressure (compliance), develop affinity with influencers and emulate their preferences (identification), and ultimately adopt endorsed beliefs and preferences as part of their own value system (internalization). These mechanisms highlight how social interactions shape consumer attitudes and behavioral intentions. Furthermore, SIT distinguishes between normative and informational social influence. Normative influence arises from the desire for social acceptance, whereas informational influence stems from the perception that others provide valuable information for decision-making. In digital environments, influencers serve as salient social referents, shaping consumer perceptions and behaviors through both mechanisms.

3.2. Source Credibility Theory

SCT notes that the effectiveness of a persuasive message depends on the perceived credibility of its source [30]. Credibility is typically conceptualized as a multidimensional construct comprising expertise, trustworthiness, and attractiveness. Expertise refers to the extent to which a source is perceived as knowledgeable or competent in a specific domain. Trustworthiness reflects the perceived honesty, integrity, and reliability of the source. Attractiveness encompasses not only physical appeal but also similarity, familiarity, and likability, which enhance the source’s persuasive impact. In influencer marketing, these dimensions play a critical role in shaping consumer perceptions. Influencers perceived as knowledgeable are more effective in delivering convincing product-related information, while those perceived as trustworthy are more likely to generate positive attitudes and reduce skepticism. Similarly, attractive and relatable influencers tend to foster stronger emotional connections with audiences, increasing engagement and receptivity to marketing messages. Higher levels of perceived source credibility enhance message acceptance, positively influencing consumer attitudes, trust, and behavioral intentions. Thus, SCT provides a robust framework for understanding why certain influencers are more effective than others in shaping consumer responses.
In brief, while SIT explains the processes through which social influence occurs, SCT clarifies the conditions under which such influence becomes effective. Specifically, source credibility enhances the likelihood that consumers will engage in identification and internalization processes. In this sense, influencer characteristics shape perceived credibility (SCT), which in turn facilitates social influence mechanisms (SIT), eventually leading to changes in consumer attitudes, trust, and behavioral outcomes.

4. Research Context

Social media influencers play a significant role in shaping consumer perceptions in Lebanon, particularly in sectors such as fashion, beauty, food, and technology [31]. The country’s prolonged economic crisis has prompted firms to increasingly rely on digital marketing strategies, including influencer marketing, as a cost-effective means of reaching target audiences. Collaborations with influencers have become especially prevalent among small- and medium-sized enterprises, as they contribute to enhancing brand visibility and fostering consumer trust [32]. Moreover, Lebanese influencers tend to maintain close and direct relationships with their followers, which further strengthens their perceived credibility. However, despite these advantages, several challenges persist, including issues related to market demand, influencer–brand fit, and the absence of clear regulatory frameworks governing sponsorship and ethical marketing practices. Concerns regarding transparency are also rising, as consumers increasingly question the authenticity of influencer endorsements [33]. In this context, Lebanon represents a distinctive setting characterized by economic turbulence, institutional fragility, and limited regulatory oversight. These conditions may amplify the role of interpersonal digital signals, such as influencer credibility and engagement, in shaping brand trust. Accordingly, examining influencer marketing within this environment provides valuable insights into trust formation mechanisms in emerging and unstable markets.

5. Hypothesis Development

5.1. Influencer Credibility and Consumer Engagement

In the current business climate, brands have heightened digital connections between them and their customers and between influencers and their following audience. As such, understanding the nexus between consumer engagement and social media influencers can offer a new perspective on how users engage with influencer content and how it strengthens consumers’ attitudes and perceptions toward brands and drives their purchase intent [34]. Following Zaman et al. [35], influencers’ credibility exerts a notably large impact on customer reviews and interactions before planning to buy after seeing an influencer’s advertisement. In the same vein, Ao et al. [6] note that many influencers’ attributes, i.e., homophily, expertise, trustworthiness, and credibility, demonstrate a moderate-to-high association with customer engagement, with credibility being the most significant predictor. Along these lines, Khan [34] elucidates how influencers’ shared content is bolstered by the following audience engagement, as influencers’ credibility is further reinforced according to the strength of the interaction with the followers. In contrast, Maryati et al. [36] depict another type of customer engagement, underscoring brand engagement, which is amplified based on influencers’ credibility levels, covering factors like expertise, trustworthiness, and attractiveness. Jayasingh et al. [37] found that artificial intelligence influencers’ credibility affects consumer engagement and purchase intention. Conversely, Gu and Duan [38] argue that social media influencers are active at prompting initial online interaction yet have limited power in swaying deeper levels of consumer engagement, underscoring the significance of informative, credible, and valuable content rendering higher levels of engagement. Hence, in this backdrop and aforementioned previous conclusions, a first hypothesis is developed:
H1. 
Influencer credibility has a positive association with consumer engagement.

5.2. Influencer–Brand Alignment and Consumer Engagement

Collaborations between brands and social media influencers as part of an influencer marketing strategy improve brands’ communication and transmission of messages to customers. The effectiveness of this influencer–brand alignment is highly dependent on both functional and image fits, which positively sway consumers’ engagement and attitudes toward the brand [39]. Broktin [40] advocates that an influencer’s profile and the brand’s identity fit or alignment amplify consumer interactions and play a key role in building effective marketing communication. Thus, the effectiveness of influencer–brand alignment impacts consumers’ engagement as a careful match between an influencer’s personality and a brand’s image tailors higher levels of customer engagement and perceived trustworthiness [41]. Yong et al. [42] consolidate that influencer–brand alignment promotes better consumer engagement and expands their market position. Hence, based on these previous insights, a second hypothesis is added to the contingent framework:
H2. 
Influencer–brand alignment has a positive association with consumer engagement.

5.3. Influencer Interactivity and Consumer Engagement

Alongside influencers’ credibility and brand alignment, interactivity has been underscored in prior literature as a pivotal feature that renders customer engagement [43]. Ligaraba et al. [44] postulate that influencer interactivity exerts a positive and significant influence on customer brand engagement via the brand credibility intermediary role. Furthermore, recently emerged insights outlined by Sumiya et al. [45] indicate that perceived interactivity, along with platform usability, content authenticity, and audience involvement, are captured as key drivers for customer engagement. Hence, social media influencers’ strategies to build interactivity have been demonstrated to amplify customer engagement, such as in Kang et al. [46], addressing live streaming in a social media environment as a key feature of interactivity and arguing that it fosters positive attitudes and behaviors of social media users in terms of communications and transactions. The authors reflect a curvilinear correlation between an influencer’s interactivity and customer engagement behavior, mediated by the tie strength between the influencer and the following audience. Further, Kapoor et al. [24] posit that influencers’ communicated gamified messages as a way of interaction, in contrast to traditional text messages, prompt greater customer brand engagement. Thus, considering the previous observations collectively, a third hypothesis is anticipated:
H3. 
Influencer interactivity has a positive association with consumer engagement.

5.4. Influencer Authenticity and Consumer Engagement

Hasan et al. [47] examined authenticity as a key dimension of influencer–brand alignment from the perspective of co-creation and brand value. The scholars illustrated that influencer authenticity enhances consumers’ perceptions of brand authenticity, leading to increased engagement and endorsement. This highlights the role of both central and peripheral pathways in consumer influence, where honest engagement and authenticity lead to deeper and more meaningful emotional interactions. Further, Chavda and Chauhan [48] examine the interrelationship between authenticity, trust, and brand engagement. The authors suggest that authenticity is a key determinant of trust, which impacts consumer engagement and loyalty. Authentic influencers, who emphasize transparency, relatability, and authenticity in their content, build stronger emotional bonds with their followers. This is supported by social media interactions, as followers frequently engage with content that they find authentic and relevant. In turn, Duffek et al. [33] emphasize the dynamics of influencer–brand collaboration in fostering authenticity. Thus, when influencers and brands align on these strategies, consumers are more likely to perceive the influencer’s content as authentic, which enhances trust in both the influencer and the sponsored brand. Built upon these insights, the following hypothesis is suggested:
H4. 
Influencer authenticity has a positive association with consumer engagement.

5.5. Consumer Engagement, Influencers’ Attributes, and Brand Trust

Pradhan et al. [43] provide a comprehensive analysis of the dynamic relationship between social media influencers’ characteristics, consumer engagement, and brand trust, asserting that influencers’ perceived authenticity and honesty enhance consumers’ emotional engagement, strengthening their brand loyalty and trust. Furthermore, influencers’ trustworthiness and expertise are positively associated with higher engagement levels, as consumers tend to trust and engage with content perceived as authentic and informed. Along these lines, Shen [49] supports this claim, demonstrating that influencers create stronger emotional bonds with their followers with perceived relevance and credibility. These bonds, characterized by personalized communication and apparent authenticity, lead to higher levels of consumer brand trust and increased engagement with the brand. Furthermore, Bastrygina and Lim [17] emphasize the importance of consumers’ engagement with social media influencers. They argue that engagement goes beyond the quality of the content to include the influencer’s communication style and the emotional resonance of their content. Following the scholars, consumers are more engaged and trust a brand when they feel that the influencer and brand are emotionally aligned and authentic. In addition, Tarabieh et al. [28] explore the role of influencers in shaping audience perceptions and future purchasing behavior, underscoring the combination of influencers’ attributes like interactivity and authenticity, alongside emotional engagement among influencers as essential for building trust and repeat purchasing behavior. The authors consolidate that influencers whose content consistently aligns with their values and the essence of their brand messages build trust-based, deepening relationships with their audiences. Additionally, Sardar et al. [50] highlight the significant impact of influencer credibility and content quality on consumer engagement and purchase intentions and emphasize the significance of carefully crafted messages and transparent communication to build consumer trust. Thus, influencers who demonstrate credibility, brand fit, interactivity, and authenticity, as well as who employ practical engagement methods, are more effective in fostering consumer trust and building lasting relationships with brands. Based on these previous studies, a fifth hypothesis is anticipated:
H5. 
Consumer engagement mediates the association between influencer attributes and brand trust.
Figure 1 shows the conceptual model of this study.

6. Methodology

This explanatory study employs a positivist philosophy, which provides a deductive approach incorporating questionnaires and statistical tests, which help in depicting trends, validating suggested hypotheses, and predicting behavioral conduct [51]. This approach enables a rigorous and coherent quantitative examination of how influencer characteristics influence consumer beliefs and behaviors in a digital marketing environment. A mono-method quantitative choice was used, and it is reliable with procedures used in influencer marketing research to test theory-based models and conduct quantitative validation [6,17].
Therefore, a self-administered survey was circulated online using closed-ended questions for participants’ demographic insights, covering information related to their age, gender, and social media usage, in addition to five-point Likert scale statements for the assessed variables. The questionnaire was split into seven sections. The first section covered respondents’ demographics. The second section reflected the perceived credibility of influencers (ICR). The third section includes the perceived influencer–brand alignment (IBA) measurements. The fourth section is reserved for influencer interactivity (IINT). The fifth section includes the items related to influencer authenticity (IAT). The sixth section includes consumer engagement (CENG) items. The seventh section includes items related to brand trust (BT). Each scale was preferred to provide a robust understanding of the associations between the variables.
ICR measurements are assessed based on five statements, retrieved from Sesar et al. [52]. In turn, IBA items are adapted from Brotkin [40], translating the understanding of influencer–brand match creation concepts and covering five statements. IINT items are studied based on the study of Ligaraba et al. [44] on attitudes toward influencers’ interactivity and encompass five statements. Also, IAT measurements are retrieved from Agnihotri et al. [53] and Hasan et al. [47] and include five statements. CENG items are adapted from Levesque and Pons [54] and Atiq et al. [55], including five statements. BT measurements are adapted from the study of Kemeç [56] and include five items. Table 1 includes a summary of each construct, the number of items used for measurement, and the respective source of the scale.
Before collecting data, a pilot test was sent to 20 specialists to validate the clarity and reliability of the questionnaire. After validation, Google Forms was used, and the questionnaire was spread on social media platforms (e.g., Instagram, WhatsApp, and LinkedIn). These platforms were specifically selected as they facilitate access to active social media users who regularly interact with influencer content, thereby ensuring the relevance of the sample to the research objectives. A non-probability convenience and snowball sampling approach was adopted, whereby the survey link was initially shared within the researchers’ networks and subsequently disseminated by participants within their own social circles. The respondents were given information related to the study’s aim, data utilization, and their rights. They reported their written informed voluntary consent for taking part in the questionnaire using a filter question before starting. Confidentiality of participant data was maintained, and the names of the participants were not provided to avoid privacy issues. Lastly, ethical approval was obtained from the Research Ethics Committee of the Higher Center for Research at the Holy Spirit University of Kaslik on 14 April 2025 under the reference HCR/EC 2025-038.
The population in this study includes individuals above 18 years old who are active social media users in Lebanon and follow and respond to influencers on applications such as Instagram, TikTok, and YouTube. To ensure the relevance of the sample, responses from individuals reporting no or extremely limited social media usage were excluded from the final dataset. Given that the study focuses on influencer marketing, only participants who actively use social media platforms were retained for analysis. Specifically, respondents indicating minimal engagement were carefully reviewed and excluded where appropriate to ensure that the final sample reflects active social media users who are likely to be exposed to influencer content. The questionnaire was distributed on social media platforms between 15 April 2025 and 31 May 2025. A final data set of 400 participants was obtained. This timeframe is consistent with prior studies employing online survey methods and was considered sufficient to reach a diverse pool of respondents and achieve the targeted sample size.

7. Results

7.1. Sample Profile

As illustrated in Table 2, the socio-demographics insights of the obtained sample size are stratified according to gender, age, and social media usage. The gender distribution shows a higher percentage for female participants (64.1%) than male respondents (35.9%). Regarding the age criteria, most survey applicants belong to the 25–34 age group (45.0%) or to the 18–24 age group (22.7%), which suggests that this study reflects emerging adults’ social media tendencies and attitudes towards brands. Lastly, in regard to social media usage, the majority of the respondents are heavy users as they daily engage with social media platforms (84.9%), whilst only 2% are active on social media once a week.

7.2. Assessment of the Measurement Model

Internal consistency, reliability, and convergent validity were assessed using Cronbach’s alpha, composite reliability, and AVE (Table 3). All constructs demonstrate satisfactory reliability, with Cronbach’s alpha and composite reliability values exceeding 0.70. Further, AVE values were above 0.50, confirming convergent validity.
All HTMT values were below the conservative threshold of 0.85 (Table 4), indicating that discriminant validity was established.
Collinearity was assessed using VIF. All values (Table 5) are below the conservative threshold of 5, indicating no critical multicollinearity concerns.

7.3. Assessment of the Structural Model

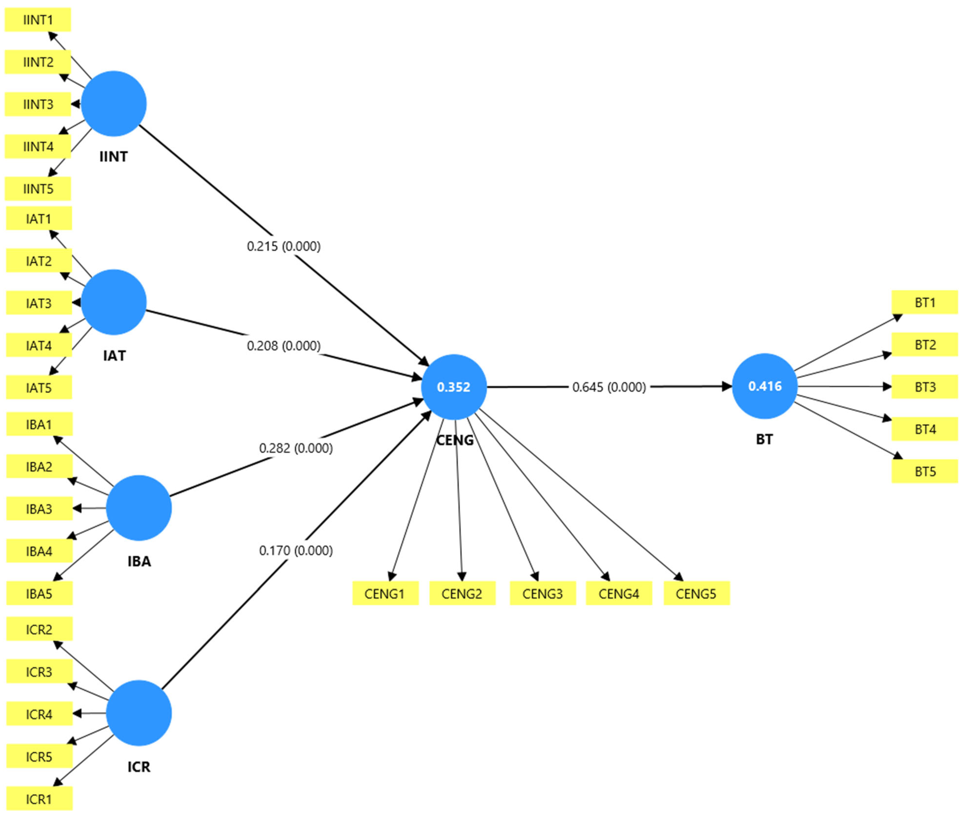
The structural model was evaluated using bootstrapping with 5000 resamples. The results are displayed in Table 6. As shown, all four influencers’ attributes have a positive association with CENG, with IBA being the most associated: ICR (β = 0.170, p < 0.001), IBA (β = 0.282, p < 0.001), IINT (β = 0.215, p < 0.001), and IAT (β = 0.208, p < 0.001). Further, CENG is found to positively and significantly impact BT (β = 0.645, p < 0.001).
To further examine the mediating role of CENG in the association between influencer characteristics and BT, the indirect effects were assessed using bootstrapping with 5000 resamples. As shown in Table 7, all indirect effects are positive and statistically significant, confirming the mediating role of CENG. Specifically, influencer IAT exerts a significant indirect effect on BT through CENG (β = 0.134, p < 0.001). Similarly, IBA demonstrates the strongest indirect influence on BT via CENG (β = 0.182, p < 0.001). ICR also shows a significant indirect effect (β = 0.109, p < 0.001), as does IINT (β = 0.139, p < 0.001).
Table 8 presents the coefficient of determination (R2), adjusted R2, predictive relevance (Q2predict), and effect sizes (f2) of the structural model. The results indicate that the model explains 41.6% of the variance in BT (R2 = 0.416; R2adj = 0.415) and 35.2% of the variance in CENG (R2 = 0.352; R2adj = 0.346). These values suggest moderate explanatory power, indicating that influencer characteristics and consumer engagement meaningfully account for variations in the endogenous constructs. The Q2predict values for BT (0.360) and CENG (0.334) are greater than zero, confirming the model’s predictive relevance and indicating satisfactory out-of-sample predictive capability. Regarding effect sizes (f2), consumer engagement exerts a substantial effect on brand trust (f2 = 0.714), highlighting its central role in the model. In contrast, the influencer attributes demonstrate small to moderate effects on CENG. IBA shows the strongest effect among them (f2 = 0.105), followed by IINT (f2 = 0.063), IAT (f2 = 0.054), and ICR (f2 = 0.037). Thus, the results reinforce the structural model’s robustness and confirm the mediating role of CENG in explaining BT.
Figure 2 shows the final PLS-SEM model with standardized path coefficients and R2 values for CENG and BT.

8. Discussion

8.1. Association Between Influencers’ Attributes and Consumer Engagement

At the onset, social media influencers’ credibility positively influences consumer engagement, accepting H1 and validating the influencers’ carefully crafted, informative, and accurate content that bolsters consumer engagement. Hence, social media users tend to engage more with influencers who are perceived as trustworthy sources of information and communicate transparently with the advertised products. This finding is in line with prior observations delineated by Ao et al. [6], Khan [34], Gu and Duan [38], Maryati et al. [36], and Zaman et al. [35], who pinpointed that social media influencers’ credibility is further strengthened based on the reinforced interaction with the following audience, accordingly.
Furthermore, influencer–brand alignment is also observed as a significant positive indicator of consumer engagement, supporting H2 and implying that a careful influencer-brand fit amplifies both engagements with the influencers and the brand involved, making the brands’ campaigns more persuasive and effective. The result is congruous with previous conclusions outlined by Abid et al. [41], Broktin [40], Che et al. [39], and Yong et al. [42]. The prominence of influencer–brand alignment as the strongest predictor of engagement suggests that perceived value congruence plays a central role in digital trust construction. In markets characterized by economic instability and regulatory ambiguity, alignment may function as a heuristic substitute for institutional reliability. Consumers may rely more heavily on perceived congruence between influencer identity and brand values when formal brand assurances are weak.
In turn, influencers’ interactivity positively predicts consumer engagement as well, accepting H3 and indicating that an influencer’s interactivity is intertwined with the following audience activity, such as likes and comments under influencers’ posts. This observation aligns with prior findings, notably in the studies of Kang et al. [46], Kapoor et al. [24], Ligaraba et al. [44], and Sumiya et al. [45]. Following the authors’ conclusion, interactivity fosters positive attitudes and deeper connections among social media users as they tend to form bonds and strengthen ties with the influencers they follow on social media whenever the influencers interact more with their audience.
Lastly, influencers’ authenticity is positively correlated to consumer engagement, supporting H4 and positing that influencers who are perceived as genuine when giving honest reviews on products and brands are the most engaged on social media, particularly consumers who interact with such influencers before making purchases and choosing brands.
Beyond statistical significance, the effect size (f2) results provide deeper theoretical insight into the relative importance of influencer attributes. Following Cohen [57], effect sizes can be interpreted as small (f2 ≥ 0.02), medium (f2 ≥ 0.15), and large (f2 ≥ 0.35). In this study, influencer–brand alignment (IBA: f2 = 0.105), interactivity (IINT: f2 = 0.063), and authenticity (IAT: f2 = 0.054) fall within the small-to-approaching-medium range, while influencer credibility (ICR: f2 = 0.037) reflects a small effect size. In contrast, consumer engagement exhibits a large effect on brand trust (f2 = 0.714), underscoring its central role in the model. The relatively stronger effect of influencer–brand alignment, despite remaining below the medium threshold, suggests that alignment functions as a primary but not sufficient driver of consumer engagement. From an SCT perspective, congruence between the influencer and the brand enhances message coherence and reduces cognitive dissonance, thereby increasing persuasiveness. However, its effect not reaching a full medium level indicates that engagement is multi-determined, and that additional factors beyond the four examined attributes, such as parasocial relationships, platform algorithms, or content quality, may also play a substantial role. This suggests that the current model, while robust, does not fully capture the complexity of engagement formation, indicating the presence of additional unmodeled drivers. This reflects the complexity of digital engagement processes in contemporary social media environments. In contrast, the small effect size of influencer credibility suggests a theoretical shift in its role. While SCT traditionally positions credibility as a central determinant of persuasion, the findings indicate that in highly saturated digital environments such as Lebanon, credibility may have evolved into a baseline or “hygiene” condition, consistent with saturation effects observed in highly digitalized markets. Consumers may expect influencers to be credible by default, and therefore assign greater weight to relational and contextual cues such as alignment, authenticity, and interactivity when forming engagement responses. From an SIT perspective, this pattern can be interpreted as a distinction between initiation and reinforcement mechanisms. Credibility may facilitate initial acceptance of information (informational influence), but deeper engagement is more strongly driven by identification and internalization processes, which are reinforced by alignment, authenticity, and ongoing interaction. This explains why credibility, while necessary, exerts only a limited incremental effect on engagement compared to more relational attributes. In brief, these findings highlight that influencer effectiveness is not solely determined by credibility, but rather by a configuration of attributes that jointly facilitate engagement. Practically, this suggests that firms should prioritize influencer–brand fit as a strategic entry point, while leveraging authenticity and interactivity to deepen consumer relationships, rather than relying on credibility alone as a driver of engagement.

8.2. Association Between Influencers’ Attributes and Brand Trust—Consumer Engagement as a Mediator

Consumer engagement positively and significantly influences brand trust (β = 0.636, p < 0.001), delineating consumer engagement as a key driver to building and maintaining brand trust. Linking this observation with the previous four supported hypotheses, it is concluded that consumer engagement mediates the association between influencers’ attributes (credibility, brand alignment, interactivity, and authenticity) and brand trust. Thereby, H5 is accepted based on these findings, which are congruous with prior insights highlighted by Shen [49], Pradhan et al. [43], Bastrygina and Lim [17], Tarabieh et al. [28], and Sardar et al. [50], evidencing the intermediary role of consumer engagement in strengthening consumer–influencer ties, eventually leading to greater brand trust. The substantial effect size of consumer engagement on brand trust indicates that trust is less a direct transfer from influencer credibility and more a co-created outcome emerging through interactive and emotional participation. Engagement appears to operate as a psychological bridge that transforms influencer-level credibility into brand-level trust through repeated interaction and affective involvement.
In brief, while prior studies have largely confirmed the direct effects of influencer characteristics on engagement and trust, this study contributes by offering a process-based explanation of how these relationships unfold. Specifically, the findings suggest that consumer engagement operates as a psychological internalization mechanism through which influencer attributes are translated into brand trust. This shifts the interpretation of engagement from a mere outcome variable to a central explanatory construct in digital trust formation. Furthermore, the results highlight the importance of contextual conditions. In environments characterized by economic instability and weak institutional trust, such as Lebanon, consumers may rely more heavily on interpersonal digital cues, such as influencer credibility and alignment, when forming trust judgments. This suggests that the strength and relevance of these relationships are context-dependent rather than universally stable. This also suggests that the observed relationships may be particularly pronounced among younger and more active social media users, who are more exposed to influencer content and more likely to engage with digital platforms.

9. Theoretical Implications

This study yielded several notable conclusions under both theories outlined in the theoretical framework, which are the SIT and SCT. It identifies how specific influencer characteristics, namely credibility, authenticity, interactivity, and alignment, contribute to building brand trust. The findings also position consumer engagement as a mediator in the relationship between influencer attributes and brand trust, thereby reinforcing the importance of emotional and behavioral involvement in shaping consumer perceptions. As such, this research brings a more comprehensive and holistic interpretation to the SIT by affirming that consumers tend to adopt the values and behaviors promoted by influencers, especially when they trust the influencer and see them as a good fit with the brand. Similarly, the empirical results extend the SCT, demonstrating that the more trustworthy and expert an influencer appears, the more persuasive and effective their message becomes in fostering brand trust. Therefore, this paper adds new substantial insights to existing theories by introducing a comprehensive model in which consumer engagement acts as a psychological bridge between influencer characteristics and brand trust. In contrast to prior studies that explored these variables independently, this research emphasizes their interdependence and proposes a more integrated framework for understanding consumer behavior in digital environments. Hence, the anticipated conceptual model validated in this study reinforces theoretical understanding by illustrating the impact of influencer traits and audience involvement in the process of trust formation.
Thus, influencer marketing is a vital academic and policy inquiry, urging a growing need for newly emerged insights on this subject. This study offers a theoretical model of influencer marketing by highlighting the mediating role of engagement and reinforcing the interconnectedness of influencer credibility, authenticity, interactivity, and alignment in establishing consumer trust in brands.

10. Implications for Practitioners

This study is an important resource for marketing professionals, brand owners, and social media strategists working in today’s digital business environment, as well as for academic researchers. It delivers many observations positing that influencer marketing is not only a promotional tool but a strategic mechanism for building long-term consumer engagement and brand trust through specific influencer characteristics.
The findings show that working with influencers who demonstrate high levels of credibility, authenticity, and value congruence can amplify brand trust significantly. As such, marketers are urged to align with social media influencers who represent the brand’s identity and have characteristics that appeal to the target market, including credibility, sociability, and honesty. On top of this interaction fostered by active follower engagement, interactivity is also important when creating a more thoughtful consumer connection and should be considered in selecting influencers. Further, consumer engagement is positioned in this paper as a mediator between influencer characteristics and brand trust. This implies that brands should not only evaluate influencer content but should also promote strategies that stimulate meaningful audience interaction. Brands’ campaigns should go beyond product placement to foster two-way interaction between influencers and their audiences. This involves campaigns that are tailored around participatory content (e.g., Q&As, user-generated content, comment replies), which can significantly reinforce the consumer–brand relationship through emotional involvement, and also cover live sessions, behind-the-scenes content, or storytelling formats that emphasize sincerity.
In a nutshell, this study provided implications for current digital marketing practices that brands need to shift from very thin metrics such as follower count and “viral reach,” which have been mislabeled and misrepresented, toward their current and potential customers, to heavier descriptions based on qualitative factors such as trust, relevance, and engagement. In this backdrop, brands that pursue influencer strategies, heightening emotional bonds, become more inclined to create loyal consumer bases and build sustainable brand equity. On a wider spectrum, this study underscores the vitality of transitioning away from transactional influencer engagement and towards integrated, value-based, collaborative relationships that authentically embody the brand and meet consumers’ desires for genuine, digitally expressed authenticity and brand ethics.

11. Limitations and Future Research

Despite the valuable implications of this study, a few limitations should be acknowledged.
First, the use of self-reported data, although valid in such studies, may have introduced response bias, which might not accurately represent participants’ actual behavior. Further interventions can benefit from employing mixed methods by conducting interviews or content analysis, which can capture the nuanced ways consumers interpret influencer authenticity and credibility, offering richer, more context-sensitive findings.
Second, the study relies on a cross-sectional design, which limits the ability to establish causal relationships among the variables. Although the proposed model is theoretically grounded, longitudinal or experimental studies would provide stronger evidence regarding the directionality and stability of these relationships over time.
Third, the sample is predominantly composed of younger, highly active social media users, with a higher proportion of female respondents. This profile closely reflects typical influencer audiences, which may limit the generalizability of the findings to the broader population of social media users in Lebanon. Consequently, the results should be interpreted with caution, as they are more representative of digitally engaged segments rather than the entire population.
Fourth, the study is situated within the Lebanese context, which is characterized by economic turbulence and institutional fragility. While this context provides valuable insights into trust formation under uncertainty, it may also limit the external validity of the findings. The associations may differ in more stable or highly regulated environments, suggesting the need for cross-cultural and comparative research.
Finally, the study focuses on a specific set of influencer attributes (credibility, authenticity, interactivity, and alignment) and examines consumer engagement as a mediating mechanism. Other relevant factors, such as parasocial relationships, platform algorithms, or content characteristics, were not included and may provide additional explanatory power in future research.

Author Contributions

Conceptualization, N.J.A.M.; Methodology, N.J.A.M. and E.A.J.; Formal analysis, N.J.A.M.; Writing—original draft, N.S., N.J.A.M., E.A.J. and T.A.; Writing—review & editing, N.S., N.J.A.M. and T.A.; Supervision, N.S. All authors have read and agreed to the published version of the manuscript.

Funding

This research received no external funding.

Institutional Review Board Statement

Ethical approval was obtained from the Research Ethics Committee of the Higher Center for Research at the Holy Spirit University of Kaslik under the reference HCR/EC 2025-038 and approval date was 14 April 2025. Written informed consent was obtained from all participants before participation. The study complied with all institutional and national ethical standards for research involving human participants.

Informed Consent Statement

Informed consent was obtained from all subjects involved in the study.

Data Availability Statement

Data collected from the questionnaire cannot be shared for ethical, privacy, or security concerns. Data will be made available on reasonable request from the corresponding author (Nada Jabbour Al Maalouf, nada.almaalouf@usek.edu.lb).

Conflicts of Interest

The authors declare no conflicts of interest.

References

  1. Mawad, J.L.J.; Freiha, S.S. The role of influencers in shaping the economic decisions of consumers using the logistic regression approach—Does the generation factor matter? Sustainability 2024, 16, 9546. [Google Scholar] [CrossRef]
  2. Okonkwo, I.; Namkoisse, E. The role of influencer marketing in building authentic brand relationships online. J. Digit. Mark. Commun. 2023, 3, 81–90. [Google Scholar] [CrossRef]
  3. Sarkis, N.; Al Maalouf, N.J.; El Lakiss, R. Examining influencer marketing: The roles of para-social relationships, unpaid collaborations, and trustworthiness in shaping consumer buying behavior. Cogent Bus. Manag. 2024, 11, 2419501. [Google Scholar] [CrossRef]
  4. Alalwan, A.A.; Rana, N.P.; Dwivedi, Y.K.; Algharabat, R. Social media in marketing: A review and analysis of the existing literature. Telemat. Inform. 2017, 34, 1177–1190. [Google Scholar] [CrossRef]
  5. Al Maalouf, N.J. Sustainability in Focus: Enhancing Marketing Performance Within Lebanon’s Insurance Industry. In Achieving Sustainable Business Through AI, Technology Education and Computer Science: Volume 2: Teaching Technology and Business Sustainability; Springer Nature: Cham, Switzerland, 2024; pp. 435–447. [Google Scholar]
  6. Ao, L.; Bansal, R.; Pruthi, N.; Khaskheli, M.B. Impact of Social Media Influencers on Customer Engagement and Purchase Intention: A Meta-Analysis. Sustainability 2023, 15, 2744. [Google Scholar] [CrossRef]
  7. Khan, Z.; Khan, A.; Nabi, M.K.; Khanam, Z. Demystifying the effect of social media usage and eWOM on purchase intention: The mediating role of brand equity. J. Econ. Adm. Sci. 2025, 41, 2147–2165. [Google Scholar]
  8. Balaban, D.; Mustățea, M. Users’ perspective on the credibility of social media influencers in Romania and Germany. Rom. J. Commun. Public Relat. 2019, 21, 31–46. [Google Scholar]
  9. Kim, D.Y.; Kim, H.-Y. Trust me, trust me not: A nuanced view of influencer marketing on social media. J. Bus. Res. 2021, 134, 223–232. [Google Scholar] [CrossRef]
  10. Tafesse, W.; Wood, B.P. Followers’ engagement with Instagram influencers: The role of influencers’ content and engagement strategy. J. Retail. Consum. Serv. 2021, 58, 102303. [Google Scholar] [CrossRef]
  11. Audrezet, A.; De Kerviler, G.; Guidry Moulard, J. Authenticity under threat: When social media influencers need to go beyond self-presentation. J. Bus. Res. 2020, 117, 557–569. [Google Scholar] [CrossRef]
  12. Joshi, Y.; Lim, W.M.; Jagani, K.; Kumar, S. Social media influencer marketing: Foundations, trends, and ways forward. Electron. Commer. Res. 2025, 25, 1199–1253. [Google Scholar] [CrossRef]
  13. Lou, C.; Yuan, S. Influencer marketing: How message value and credibility affect consumer trust of branded content on social media. J. Interact. Advert. 2019, 19, 58–73. [Google Scholar] [CrossRef]
  14. Ladhari, R.; Massa, E.; Skandrani, H. YouTube vloggers’ popularity and influence: The roles of homophily, emotional attachment, and expertise. J. Retail. Consum. Serv. 2020, 54, 102027. [Google Scholar] [CrossRef]
  15. Singh, J.; Crisafulli, B.; Xue, M.T. ‘To trust or not to trust’: The impact of social media influencers on the reputation of corporate brands in crisis. J. Bus. Res. 2020, 119, 464–480. [Google Scholar] [CrossRef]
  16. Sokolova, K.; Kefi, H. Instagram and YouTube bloggers promote it, why should I buy? How credibility and parasocial interaction influence purchase intentions. J. Retail. Consum. Serv. 2020, 53, 101742. [Google Scholar] [CrossRef]
  17. Bastrygina, T.; Lim, W.M. Foundations of consumer engagement with social media influencers. Int. J. Web Based Communities 2023, 19, 222–242. [Google Scholar] [CrossRef]
  18. Ferreira, A.G.; Crespo, C.F.; Ribeiro, F.M.; Barreiros, P. The social media theatre: New guidelines to foster parasocial interactions with followers and improve influencer marketing communication effectiveness. J. Mark. Commun. 2026, 32, 120–144. [Google Scholar]
  19. Al Maalouf, N.J.; Eid, M.; Sayegh, E.; Fattouh, D. Demystifying the path from posts to purchases: A mixed-methods examination of how social media influencers sway users’ attitudes and online buying intention. Soc. Sci. Humanit. Open 2026, 13, 102632. [Google Scholar] [CrossRef]
  20. Ryu, S. Tangible action or pure information? How CSR message framing and brand–cause fit influence social media engagement. Corp. Soc. Responsib. Environ. Manag. 2026, 1–17. [Google Scholar] [CrossRef]
  21. Sutrantiyas, R.R.; Arif, N.F.; Sugandini, D. The effect of influencer credibility on purchase intention of beauty products among TikTok users in the special region of Yogyakarta through trust as a mediator. Am. J. Econ. Manag. Bus. 2025, 4, 611–628. [Google Scholar] [CrossRef]
  22. Lee, J.A.; Eastin, M.S. Perceived authenticity of social media influencers: Scale development and validation. J. Res. Interact. Mark. 2021, 15, 822–841. [Google Scholar] [CrossRef]
  23. Cabeza-Ramírez, L.J.; Fuentes-García, F.J.; Cano-Vicente, M.C.; González-Mohino, M. How generation X and millennials perceive influencers’ recommendations: Perceived trustworthiness, product involvement, and perceived risk. J. Theor. Appl. Electron. Commer. Res. 2022, 17, 1431–1449. [Google Scholar] [CrossRef]
  24. Kapoor, P.; Balaji, M.S.; Maity, M. Game on: Enhancing customer engagement through influencers’ gamified messages. J. Travel Res. 2026, 65, 37–56. [Google Scholar] [CrossRef]
  25. Saad, M.; Awad, A.; Aziz, A.F.; Shma, T.R. Influencer marketing’s impact on credibility and purchase intention: A study on University of Bisha students in Saudi Arabia. Innov. Mark. 2025, 21, 326. [Google Scholar] [CrossRef]
  26. Chan-Olmsted, S.; Kim, J.H. Exploring the dimensions of media brand trust: A contemporary integrative approach. J. Media Bus. Stud. 2023, 20, 109–135. [Google Scholar] [CrossRef]
  27. Bora Semiz, B.; Paylan, M.A. A study on the mediating effect of brand trust between perceived legitimacy of influencers and attitude toward brand: Evidence from Turkey. Asia Pac. J. Mark. Logist. 2023, 35, 2181–2197. [Google Scholar] [CrossRef]
  28. Tarabieh, S.; Gil, I.; Galdón-Salvador, J.L.; AlFraihat, S.F.A. The new game of online marketing: How social media influencers drive online repurchase intention through brand trust and customer brand engagement. Intang. Cap. 2024, 20, 103–125. [Google Scholar] [CrossRef]
  29. Kelman, H.C. Compliance, identification, and internalization three processes of attitude change. J. Confl. Resolut. 1958, 2, 51–60. [Google Scholar] [CrossRef]
  30. Hovland, C.; Janis, I.; Kelley, H. Communication and Persuasion; Yale University Press: New Haven, CT, USA, 1953. [Google Scholar]
  31. Sarkis, N.; Al Maalouf, N.J.; Saliba, E.; Azizi, J. The impact of augmented reality within the fashion industry on purchase decisions, customer engagement, and brand loyalty. Int. J. Fash. Des. Technol. Educ. 2025, 1–10. [Google Scholar] [CrossRef]
  32. Pereira, M.J.D.S.; Cardoso, A.; Canavarro, A.; Figueiredo, J.; Garcia, J.E. Digital influencers’ attributes and perceived characterizations and their impact on purchase intentions. Sustainability 2023, 15, 12750. [Google Scholar] [CrossRef]
  33. Duffek, B.; Eisingerich, A.B.; Merlo, O.; Lee, G. EXPRESS: Authenticity in influencer marketing: How can influencers and brands work together to build and maintain influencer authenticity? J. Mark. 2025, 89, 21–46. [Google Scholar]
  34. Khan, S. The role of digital influencer credibility on purchase intention and the mediating effect of customer trust and engagement. Glob. J. Manag. Adm. Sci. 2023, 4, 19–45. [Google Scholar] [CrossRef]
  35. Zaman, S.A.; Anwar, A.; Haque, I.U. Examining the mediating effect of online engagement and online reviews: The influence of influencer credibility on consumer purchase intentions. Pak. Bus. Rev. 2023, 24, 389–410. [Google Scholar] [CrossRef]
  36. Maryati, D.E.; Utami, E.Y.; Elizabeth, R. The impact of influencer credibility on consumer purchasing decisions: A case study in the fashion industry. West Sci. Interdiscip. Stud. 2023, 1, 871–878. [Google Scholar] [CrossRef]
  37. Jayasingh, S.; Sivakumar, A.; Vanathaiyan, A.A. Artificial intelligence influencers’ credibility effect on consumer engagement and purchase intention. J. Theor. Appl. Electron. Commer. Res. 2025, 20, 17. [Google Scholar] [CrossRef]
  38. Gu, C.; Duan, Q. Exploring the dynamics of consumer engagement in social media influencer marketing: From the self-determination theory perspective. Humanit. Soc. Sci. Commun. 2024, 11, 587. [Google Scholar] [CrossRef]
  39. Che, S.; Jin, X.; Sheng, G.; Lin, Z. Seeking effective fit: The impact of brand-influencer fit types on consumer brand attitude. J. Retail. Consum. Serv. 2025, 84, 104188. [Google Scholar] [CrossRef]
  40. Brotkin, A. Brand Alignment in Social Media Influencer Marketing Campaigns: The Stakeholder Perspective. 2024. Available online: https://helda.helsinki.fi/server/api/core/bitstreams/69f04477-7e59-4edb-b25f-16062d91b52c/content (accessed on 3 May 2025).
  41. Abid, K.; Shah, Z.A.; Iqbal, N.; Kiran, Z. Influencer-brand congruence: The effects of influencer-brand personality matching on advertising effectiveness. J. Res. Soc. Dev. Sustain. 2024, 3, 91–111. [Google Scholar]
  42. Yong, S.C.; Gao, X.; Poh, W.S. The effect of influencer marketing on consumer engagement and brand loyalty. Int. J. Multidiscip. Appl. Bus. Educ. Res. 2024, 5, 2357–2364. [Google Scholar] [CrossRef]
  43. Pradhan, B.; Kishore, K.; Gokhale, N. Social media influencers and consumer engagement: A review and future research agenda. Int. J. Consum. Stud. 2023, 47, 2106–2130. [Google Scholar] [CrossRef]
  44. Ligaraba, N.; Mohammed, A.; Mohamed, H. The effect of influencer interactivity on customer brand engagement: An interactivity theory perspective: The effect of influencer interactivity on customer brand engagement: An interactivity theory perspective. IROCAMM-Int. Rev. Commun. Mark. Mix 2024, 2, 105–127. [Google Scholar]
  45. Sumiya, S.; Rani, P.D.; Kumaran, A.; Malhotra, N.; Upadhyaya, M.; Satpute, S. Building consumer engagement in live streaming on social media: A comparison of Facebook and Instagram. J. Mark. Soc. Res. 2025, 2, 194–201. [Google Scholar]
  46. Kang, K.; Lu, J.; Guo, L.; Li, W. The dynamic effect of interactivity on customer engagement behavior through tie strength: Evidence from live streaming commerce platforms. Int. J. Inf. Manag. 2021, 56, 102251. [Google Scholar] [CrossRef]
  47. Hasan, S.; Zahid, H.; Qayyum, A. Influencer authenticity and intention to co-create brand value: An investigation of central and peripheral pathways. Cogent Bus. Manag. 2024, 11, 2393236. [Google Scholar] [CrossRef]
  48. Chavda, K.; Chauhan, R. Influencer marketing impact on consumer behavior: Trust, authenticity, and brand engagement in social media. J. Adv. Account. Econ. Manag. 2024, 1, 1–9. [Google Scholar]
  49. Shen, Z. A persuasive eWOM model for increasing consumer engagement on social media: Evidence from Irish fashion micro-influencers. J. Res. Interact. Mark. 2021, 15, 181–199. [Google Scholar] [CrossRef]
  50. Sardar, S.; Tata, S.V.; Sarkar, S. Examining the influence of source factors and content characteristics of influencers’ post on consumer engagement and purchase intention: A moderated analysis. J. Retail. Consum. Serv. 2024, 79, 103888. [Google Scholar] [CrossRef]
  51. Turyahikayo, E. Philosophical paradigms as the bases for knowledge management research and practice. Knowl. Manag. E-Learn. 2021, 13, 209–224. [Google Scholar]
  52. Sesar, V.; Martinčević, I.; Boguszewicz-Kreft, M. Relationship between advertising disclosure, influencer credibility and purchase intention. J. Risk Financ. Manag. 2022, 15, 276. [Google Scholar]
  53. Agnihotri, D.; Chaturvedi, P.; Kulshreshtha, K.; Tripathi, V. Investigating the impact of authenticity of social media influencers on followers’ purchase behavior: Mediating analysis of parasocial interaction on Instagram. Asia Pac. J. Mark. Logist. 2023, 35, 2377–2394. [Google Scholar] [CrossRef]
  54. Levesque, N.; Pons, F. Influencer engagement on social media: A conceptual model, the development and validation of a measurement scale. J. Theor. Appl. Electron. Commer. Res. 2023, 18, 1741–1763. [Google Scholar] [CrossRef]
  55. Atiq, M.; Abid, G.; Anwar, A.; Ijaz, M.F. Influencer Marketing on Instagram: A Sequential Mediation Model of Storytelling Content and Audience Engagement via Relatability and Trust. Information 2022, 13, 345. [Google Scholar] [CrossRef]
  56. Kemeç, U. The Effect of Influencer Credibility on Brand Trust and Purchase Intention: A Study on Instagram. Master’s Thesis, Afyon Kocatepe University, Afyonkarahisar, Turkey, 2020. Available online: https://acikerisim.aku.edu.tr/server/api/core/bitstreams/b9ebcb9f-fbca-4f35-b463-95f3a85a5558/content (accessed on 3 May 2025).
  57. Cohen, J. Statistical Power Analysis for the Behavioral Sciences, 2nd ed.; Erlbaum: Hillsdale, NJ, USA, 1988. [Google Scholar]
Figure 1. Conceptual Model.
Figure 1. Conceptual Model.
Jtaer 21 00114 g001
Figure 2. Structural Model.
Figure 2. Structural Model.
Jtaer 21 00114 g002
Table 1. Operationalization of the Variables.
Table 1. Operationalization of the Variables.
ConstructCodeNumber of ItemsSource
Influencer CredibilityICR5Sesar et al. [52]
Influencer–Brand alignmentIBA5Brotkin [40]
Influencer InteractivityIINT5Ligaraba et al. [44]
Influencer AuthenticityIAT5Agnihotri et al. [53]; Hasan et al. [47]
Customer Engagement with SMICENG5Levesque & Pons [54]; Atiq et al. [55]
Brand TrustBT5Kemeç [56]
Table 2. Sample Profile.
Table 2. Sample Profile.
CategorySubcategoryPercentage (%)
GenderFemale64.1
Male35.9
Agebetween 18 and 24 years22.7
between 25 and 34 years45.0
between 35 and 44 years17.9
45 and Above14.3
Social Media UsageDaily 84.9
Less than once a week 1.2
Once a week2.0
Several times a week12.0
Table 3. Construct Reliability and Convergent Validity.
Table 3. Construct Reliability and Convergent Validity.
Cronbach’s Alpha Composite Reliability (rho_a) Composite Reliability (rho_c) Average Variance Extracted (AVE)
BT0.8810.8830.9130.678
CENG0.9000.9050.9260.714
IAT0.8470.8550.8900.619
IBA0.8830.8840.9140.681
ICR0.8430.8510.8880.614
IINT0.8580.8640.8980.639
Table 4. Discriminant Validity (HTMT Criterion).
Table 4. Discriminant Validity (HTMT Criterion).
Heterotrait-Monotrait Ratio (HTMT)
CENG ⟷ BT0.721
IAT ⟷ BT0.562
IAT ⟷ CENG0.452
IBA ⟷ BT0.482
IBA ⟷ CENG0.492
IBA ⟷ IAT0.298
ICR ⟷ BT0.552
ICR ⟷ CENG0.417
ICR ⟷ IAT0.412
ICR ⟷ IBA0.350
IINT ⟷ BT0.502
IINT ⟷ CENG0.426
IINT ⟷ IAT0.349
IINT ⟷ IBA0.278
IINT ⟷ ICR0.224
Table 5. Collinearity Assessment.
Table 5. Collinearity Assessment.
VIF
CENG → BT1.000
IAT → CENG1.236
IBA → CENG1.164
ICR → CENG1.210
IINT → CENG1.137
Table 6. Hypothesis Testing Results (Direct).
Table 6. Hypothesis Testing Results (Direct).
Original Sample (O)Sample Mean (M)Standard Deviation (STDEV)T Statistics (|O/STDEV|)p Values
CENG → BT0.6450.6470.03121.1170.000
IAT → CENG0.2080.2080.0464.5380.000
IBA → CENG0.2820.2820.0446.3850.000
ICR → CENG0.1700.1730.0443.8120.000
IINT → CENG0.2150.2170.0415.2480.000
Table 7. Hypothesis Testing Results (Indirect).
Table 7. Hypothesis Testing Results (Indirect).
Original Sample (O)Sample Mean (M)Standard Deviation (STDEV)T Statistics (|O/STDEV|)p Values
IAT → CENG → BT0.1340.1350.0314.3090.000
IBA → CENG → BT0.1820.1830.0315.8930.000
ICR → CENG → BT0.1090.1120.0303.6970.000
IINT → CENG → BT0.1390.1410.0284.8960.000
Table 8. Coefficient of Determination (R2) and Predictive Performance Assessment.
Table 8. Coefficient of Determination (R2) and Predictive Performance Assessment.
R-SquareR-Square AdjustedQ2predict
BT0.4160.4150.360
CENG0.3520.3460.334
f-square
CENG → BT0.714
IAT → CENG0.054
IBA → CENG0.105
ICR → CENG0.037
IINT → CENG0.063
Disclaimer/Publisher’s Note: The statements, opinions and data contained in all publications are solely those of the individual author(s) and contributor(s) and not of MDPI and/or the editor(s). MDPI and/or the editor(s) disclaim responsibility for any injury to people or property resulting from any ideas, methods, instructions or products referred to in the content.

Share and Cite

MDPI and ACS Style

Sarkis, N.; Jabbour Al Maalouf, N.; Abou Jaoude, E.; Azzi, T. Building Brand Trust Through Influencers: The Mediating Role of Consumer Engagement. J. Theor. Appl. Electron. Commer. Res. 2026, 21, 114. https://doi.org/10.3390/jtaer21040114

AMA Style

Sarkis N, Jabbour Al Maalouf N, Abou Jaoude E, Azzi T. Building Brand Trust Through Influencers: The Mediating Role of Consumer Engagement. Journal of Theoretical and Applied Electronic Commerce Research. 2026; 21(4):114. https://doi.org/10.3390/jtaer21040114

Chicago/Turabian Style

Sarkis, Nada, Nada Jabbour Al Maalouf, Ella Abou Jaoude, and Tarek Azzi. 2026. "Building Brand Trust Through Influencers: The Mediating Role of Consumer Engagement" Journal of Theoretical and Applied Electronic Commerce Research 21, no. 4: 114. https://doi.org/10.3390/jtaer21040114

APA Style

Sarkis, N., Jabbour Al Maalouf, N., Abou Jaoude, E., & Azzi, T. (2026). Building Brand Trust Through Influencers: The Mediating Role of Consumer Engagement. Journal of Theoretical and Applied Electronic Commerce Research, 21(4), 114. https://doi.org/10.3390/jtaer21040114

Article Metrics

Back to TopTop