Sign in to use this feature.

Years

Between: -

Subjects

remove_circle_outline
remove_circle_outline
remove_circle_outline
remove_circle_outline
remove_circle_outline
remove_circle_outline

Journals

Article Types

Countries / Regions

Search Results (71)

Search Parameters:
Keywords = Doublecortin (DCX)

Order results
Result details
Results per page
Select all
Export citation of selected articles as:
20 pages, 3537 KB  
Article
Complex Effects of Short Periods of High-Fat Diet on GFAP+ Astrocytes and Maturation of DCX+ Cells in the Dorsal Hippocampus of Adolescent Mice
by Greta De Cicco, Fausto Chiazza, Giada Gibin Borzoni, Emanuela Pessolano, Valeria Bortolotto and Mariagrazia Grilli
Neuroglia 2026, 7(1), 2; https://doi.org/10.3390/neuroglia7010002 - 29 Dec 2025
Viewed by 251
Abstract
Background/Objectives: A healthy lifestyle based on a balanced diet promotes overall well-being and supports brain health, while the consumption of high-energy foods can negatively affect cognitive function, particularly during early developmental stages, such as adolescence. Astrocytes are essential for brain homeostasis, including modulation [...] Read more.
Background/Objectives: A healthy lifestyle based on a balanced diet promotes overall well-being and supports brain health, while the consumption of high-energy foods can negatively affect cognitive function, particularly during early developmental stages, such as adolescence. Astrocytes are essential for brain homeostasis, including modulation of neurogenesis in the hippocampus, a region involved in cognitive functions. The impact of short-term high-fat diet (HFD) exposure on astrocytes during adolescence remains unclear. In this study, we examined if brief periods of HFD influence astrocyte morphology, density, and territory volume and, in parallel, the maturation of doublecortin-positive (DCX+) cells in the dorsal hippocampus of adolescent male mice. Methods: We performed 3D reconstructions, analyzed morphometric features as well as other parameters of astrocytes and DCX+ cells following 1 week of HFD (1 w-HFD), 2 weeks of HFD (2 w-HFD), and 1 week of HFD followed by 1 week of return to a low-fat diet (1 w-HFD – 1w-LFD). Results: We observed that 1 w-HFD significantly increased astrocyte morphological complexity and density compared with the control group (1 w-LFD). After 2 w-HFD, astrocyte complexity declined, whereas density was unchanged. Notably, in the 1 w-HFD – 1 w-LFD group, astrocyte complexity was comparable to that of the 2 w-HFD group; density increased compared to both control groups (2 w-LFD and 2 w-HFD). Moreover, both 1 w- and 2 w-HFD impaired granular cell layer (GCL) DCX+ cells density and maturation, and a return to LFD after 1 w-HFD restored maturation but not density. Conclusions: Altogether, these data suggest that short-term HFD exposure has complex effects on GCL astrocytes and impairs DCX+ cell maturation in the dorsal hippocampus of adolescent mice. Full article
Show Figures

Graphical abstract

37 pages, 5082 KB  
Article
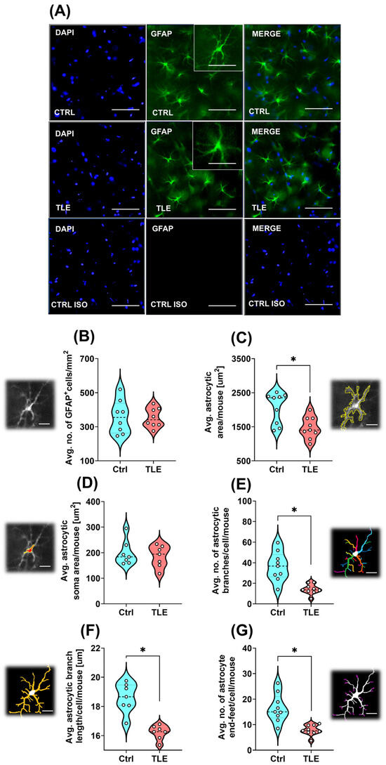
Cytoprotective and Immunomodulatory Properties of Mesenchymal Stem Cell Secretome and Its Effect on Organotypic Hippocampal Cultures in Mouse Model of Temporal Lobe Epilepsy
by Martyna Strzelec, Jan Detka, Marta Kot, Qi Wang, Małgorzata K. Sobocińska, Jens D. Mikkelsen and Marcin Majka
Int. J. Mol. Sci. 2026, 27(1), 265; https://doi.org/10.3390/ijms27010265 - 26 Dec 2025
Viewed by 221
Abstract
Temporal lobe epilepsy (TLE), the most common form of epilepsy, is often resistant to symptomatic treatment and characterized by persistent neuroinflammation, creating an urgent need for therapeutic strategies that can modulate early disease mechanisms. In this study, we examined the ability of the [...] Read more.
Temporal lobe epilepsy (TLE), the most common form of epilepsy, is often resistant to symptomatic treatment and characterized by persistent neuroinflammation, creating an urgent need for therapeutic strategies that can modulate early disease mechanisms. In this study, we examined the ability of the human MSC-derived secretome to influence epileptic hippocampal tissue during the latent phase of epileptogenesis using an ex vivo model. For this purpose, we characterized the MSC-derived secretome using multiplex Luminex profiling, optimized organotypic hippocampal cultures (OHCs) by evaluating cell viability, validated the pilocarpine-induced TLE model both morphologically and electrophysiologically, and investigated the influence of MSC-conditioned medium (MSC-CM) on epileptic hippocampal tissue. Using mouse-derived OHCs, we found that MSC-CM supports the preservation of nestin- and doublecortin (DCX)-positive progenitor cells, reduces NF-κB (p50/p105) levels, decreases LDH release into the culture medium, and modulates IL-6 secretion during the latent phase of epileptogenesis. Taken together, these findings suggest that the MSC-derived secretome exerts cytoprotective and context-dependent immunomodulatory effects, attenuating inflammatory signaling and cellular stress while supporting the preservation of neural progenitor markers in epileptic tissue. These properties highlight a potential phase-specific therapeutic window to modulate pathological processes during the latent phase of epileptogenesis. Full article
Show Figures

Graphical abstract

17 pages, 7928 KB  
Article
KBN2202, a Salicylic Acid Derivative, Preserves Neuronal Architecture, Enhances Neurogenesis, Attenuates Amyloid and Inflammatory Pathology, and Restores Recognition Memory in 5xFAD Mice at an Advanced Stage of AD Pathophysiology
by Sun-Young Lee, Jong Chul Kim, Mi Ran Choi, Jiseo Song, Moonhang Kim, Seok-Hwan Chang, Jong Sung Kim, Joon-Suk Park and Sang-Rae Lee
Int. J. Mol. Sci. 2025, 26(22), 10942; https://doi.org/10.3390/ijms262210942 - 12 Nov 2025
Cited by 1 | Viewed by 500
Abstract
Alzheimer’s disease (AD) is a progressive neurodegenerative disorder characterized by cognitive decline, amyloid-β (Aβ) pathology, synaptic degeneration, impaired neurogenesis, and chronic neuroinflammation. KBN2202, a small-molecule salicylic acid derivative [2-[(2-naphthalen-1-yloxy)ethyl]amino]-4-hydroxybenzoic acid], was investigated for its potential as a multi-target therapeutic agent in advanced-stage AD. [...] Read more.
Alzheimer’s disease (AD) is a progressive neurodegenerative disorder characterized by cognitive decline, amyloid-β (Aβ) pathology, synaptic degeneration, impaired neurogenesis, and chronic neuroinflammation. KBN2202, a small-molecule salicylic acid derivative [2-[(2-naphthalen-1-yloxy)ethyl]amino]-4-hydroxybenzoic acid], was investigated for its potential as a multi-target therapeutic agent in advanced-stage AD. To this end, 9-month-old 5xFAD mice with established AD-like pathology received daily oral KBN2202 (5 or 20 mg/kg) or vehicle for 12 weeks. KBN2202 demonstrated broad histopathological benefits. It preserved hippocampal CA1 cytoarchitecture and increased dendritic length in cortical neurons. Neurogenic activity was also enhanced, with elevated doublecortin (DCX) expression in the subventricular zone (SVZ). At the molecular level, KBN2202 reduced amyloid precursor protein C-terminal fragments (APP-CTFs), key intermediates in amyloidogenic processing, and histological staining confirmed a significant reduction in fibrillar and diffuse Aβ plaque burden in the cortex and hippocampus. Furthermore, KBN2202 attenuated astrocytic and microglial activation, indicating suppression of chronic neuroinflammation. In behavioral assessments, KBN2202 significantly improved recognition memory in the novel object recognition (NOR) test, while Y-maze performance remained unchanged. Overall, the compound exhibited robust neuroprotective, pro-neurogenic, anti-amyloid, and anti-inflammatory effects. These findings support the therapeutic potential of KBN2202 as a multi-functional candidate for symptomatic-stage AD. Full article
(This article belongs to the Section Molecular Neurobiology)
Show Figures

Figure 1

16 pages, 1354 KB  
Article
Dynamic Interplay Between miR-124-3p and EGF in the Regulation of Overgrowth via RNA Signaling
by Keziban Korkmaz Bayram, Arslan Bayram, Zeynep Yilmaz Sukranli, Ecmel Mehmetbeyoglu Duman, Fatma Aybuga, Esra Tufan Benli, Serpil Taheri, Yusuf Ozkul and Minoo Rassoulzadegan
Biomolecules 2025, 15(8), 1186; https://doi.org/10.3390/biom15081186 - 18 Aug 2025
Viewed by 1024
Abstract
Background: Epigenetic mechanisms and RNA signalling profoundly impact body growth during the early stages of embryonic development. RNA molecules, like microRNAs, play a vital role in early embryonic development, laying the groundwork for future growth and function. miR-124-3p microinjected into mouse fertilised eggs [...] Read more.
Background: Epigenetic mechanisms and RNA signalling profoundly impact body growth during the early stages of embryonic development. RNA molecules, like microRNAs, play a vital role in early embryonic development, laying the groundwork for future growth and function. miR-124-3p microinjected into mouse fertilised eggs (miR-124-3p*) exhibited a significantly overgrowth phenotype. Behavioural test results showed that miR-124-3p mice were more physically active, as indicated by total distance and movement velocity. However, the molecular mechanism leading to these phenotypic changes mediated by miR-124-3p remains a mystery. This study aimed to investigate the role of epidermal growth factor (EGF) in developing an overgrowth phenotype in miR-124-3p* mice. Results: In this research, we preferred to work with neurospheres (NSs) due to the challenges of handling a single embryo, as NSs exhibit similar features, especially regarding cell growth, differentiation, and capacity for self-renewal. We examined the mRNA expression levels of Sox8, Sox9, Sox10, Doublecortin (Dcx), and Neurod1 genes, which are linked to a tiny phenotype in knockout mice, in total embryos at E7.5 and hippocampal cells isolated from E19.5-day fetus and neurospheres aged 12 and 21 days, which were derived from these hippocampal cells through primary cell culture. These genes are significantly overexpressed in miR-124-3p* NSs, but not in the E7.5 total embryos or the hippocampus of the E19.5 fetus. Conclusions: These findings suggest a possible link between miR-124-3p microinjection and EGF activation, which may be associated with early neurogenesis and neuronal differentiation in embryos. This molecular shift might contribute to the development of mice exhibiting increased physical activity and enlarged body size, although these observations remain correlative and require further validation. Full article
(This article belongs to the Section Molecular Genetics)
Show Figures

Figure 1

20 pages, 2361 KB  
Article
Abelmoschus esculentus Ameliorates Cognitive Impairment in Hyperlipidemic ApoE−/− Mice via Modulation of Oxidative Stress and Neuronal Differentiation
by Chiung-Huei Peng, Hsin-Wen Liang, Chau-Jong Wang, Chien-Ning Huang and Huei-Jane Lee
Antioxidants 2025, 14(8), 955; https://doi.org/10.3390/antiox14080955 - 4 Aug 2025
Viewed by 1262
Abstract
Cardiovascular disease (CVD) and dementia may share common pathogenic factors such as atherosclerosis and hyperlipoproteinemia. Dyslipidemia-induced oxidative stress contributes to dementia comorbidity in CVD. Abelmoschus esculentus (AE, okra) potentiates in alleviating hyperlipidemia and diabetes-related cognitive impairment. This study evaluated the effects of AE [...] Read more.
Cardiovascular disease (CVD) and dementia may share common pathogenic factors such as atherosclerosis and hyperlipoproteinemia. Dyslipidemia-induced oxidative stress contributes to dementia comorbidity in CVD. Abelmoschus esculentus (AE, okra) potentiates in alleviating hyperlipidemia and diabetes-related cognitive impairment. This study evaluated the effects of AE in hyperlipidemic ApoE−/− mice treated with streptozotocin (50 mg/kg) and fed a high-fat diet (17% lard oil, 1.2% cholesterol). AE fractions F1 or F2 (0.65 mg/kg) were administered for 8 weeks. AE significantly reduced serum LDL-C, HDL-C, triglycerides, and glucose, improved cognitive and memory function, and protected hippocampal neurons. AE also lowered oxidative stress markers (8-hydroxy-2′-deoxyguanosine, 8-OHdG) and modulated neuronal nuclei (NeuN) and doublecortin (DCX) expression. In vitro, AE promoted neurite outgrowth and neuronal differentiation in retinoic acid (RA)-differentiated human SH-SY5Y cells under metabolic stress (glucose and palmitate), alongside the upregulation of heme oxygenase-1 (HO-1), Nuclear factor-erythroid 2-related factor 2 (Nrf2), and brain-derived neurotrophic factor (BDNF). These findings suggest AE may counter cognitive decline via oxidative stress regulation and the enhancement of neuronal differentiation. Full article
Show Figures

Graphical abstract

15 pages, 2053 KB  
Article
Effects of Phenosanic Acid in Rat Seizure Models
by Victor A. Aniol, Natalia A. Lazareva, Yulia V. Moiseeva, Olga A. Nedogreeva, Margarita R. Novikova, Pavel A. Kostryukov, Mikhail V. Onufriev and Natalia V. Gulyaeva
Int. J. Mol. Sci. 2025, 26(12), 5668; https://doi.org/10.3390/ijms26125668 - 13 Jun 2025
Cited by 1 | Viewed by 1242
Abstract
Oxidative stress and membrane damage are believed to be principally involved in the pathogenesis of epilepsy. This study aimed to assess the effects of phenosanic acid (PA), an antioxidant and membrane protector, in acute pentylenetetrazole and chronic lithium–pilocarpine seizure models in male Wistar [...] Read more.
Oxidative stress and membrane damage are believed to be principally involved in the pathogenesis of epilepsy. This study aimed to assess the effects of phenosanic acid (PA), an antioxidant and membrane protector, in acute pentylenetetrazole and chronic lithium–pilocarpine seizure models in male Wistar rats. PA was administered acutely (ip, 120 mg/kg BW ip, or 240 mg/kg BW per os) or chronically (80 mg/kg BW/day per os). Indices of free radical oxidation, the hypothalamo–pituitary–adrenocortical axis, and the nitrergic system were assessed in blood and brain regions. Morphological analysis of the hippocampus was performed in the lithium–pilocarpine model. PA exerted an acute anti-seizure effect in the pentylenetetrazole model. In the lithium–pilocarpine model, acute PA treatment decreased the death rate and corticosterone levels in the neocortex and brainstem. In contrast, the level of free radical oxidation products reacting with thiobarbituric acid declined in the brain stem in response to chronic PA treatment. In the lithium–pilocarpine model, the neuronal density in the dentate gyrus was elevated, and the proliferating cell nuclear antigen positive (PCNA+) cell counts in the subgranular zone did not differ between groups. Doublecortin positive (DCX+) cell count was significantly increased after chronic PA treatment. PA-induced reduction in mortality in the lithium–pilocarpine epilepsy model may be partially mediated by decreasing the lipid peroxidation and corticosterone levels in different brain regions. Chronic PA treatment may affect adult hippocampal neurogenesis by either prolonging the action of factors that increase neurogenesis after status epilepticus or by slowing down the neuronal differentiation rate. These data suggest that PA may be a disease-modifying AED able to hamper epileptogenesis. Full article
(This article belongs to the Special Issue Molecular and Cellular Mechanisms of Epilepsy—3rd Edition)
Show Figures

Figure 1

11 pages, 1685 KB  
Brief Report
In Preclinical Epilepsy, GLUT1 and GFAP Dysregulation in Cells Surrounding the Third Ventricle, Including Tanycytes, Is Differentially Restored with Ketogenic Diet Treatment
by Parisa Rafiei, Huda S. Mian, Shruthi H. Iyer, Samantha B. Draves, Stephanie A. Matthews, Daniel E. Rendon, Emma J. Neesen, Madeline Dunlay, McKenna Revis, Adrianna L. Glisan, Timothy A. Simeone and Kristina A. Simeone
Nutrients 2025, 17(11), 1824; https://doi.org/10.3390/nu17111824 - 28 May 2025
Viewed by 1358
Abstract
Background/Objectives: Hyperexcitable neuronal activity associated with seizures may disrupt brain homeostasis resulting in abnormal glucose and nutrient management and metabolism. Specialized ependymal cells known as tanycytes line the third ventricle wall bridging communication between the brain, CSF, and blood. Despite their positional importance, [...] Read more.
Background/Objectives: Hyperexcitable neuronal activity associated with seizures may disrupt brain homeostasis resulting in abnormal glucose and nutrient management and metabolism. Specialized ependymal cells known as tanycytes line the third ventricle wall bridging communication between the brain, CSF, and blood. Despite their positional importance, whether tanycytes are impacted by epilepsy is unknown. Here, known protein markers of tanycytes were assessed in the Kcna1-null mouse model of genetic epilepsy with spontaneous recurrent seizures (SRS mice). Further, whether an anti-seizure metabolic ketogenic diet (KD), previously proven effective in SRS mice, restored protein levels was determined. Methods: Known tanycyte proteins, including glucose transporter 1 (GLUT1), glial fibrillary acidic protein (GFAP), and doublecortin (DCX, to determine potential neurogenic differences) were examined throughout the anterior–posterior axis of the third ventricle using immunofluorescent histochemistry. Results: Decreased GLUT1 immunoreactivity and elevated GFAP levels were found in the SRS cohorts. The number of neurogenic DCX-expressing cells did not differ. Two weeks of KD treatment reduced GFAP to WT levels. GLUT1 remained low in KD-treated SRS mice. Conclusions: These data suggest that the expression of proteins important for the structure and function of tanycytes is altered in preclinical epilepsy and is differentially restored with KD treatment. Whether tanycytes actively participate in the pathophysiology of epilepsy or associated comorbidities is an intriguing possibility given their integral role in brain homeostasis. Full article
(This article belongs to the Special Issue Nutrition, Metabolites, and Human Health—3rd Edition)
Show Figures

Figure 1

25 pages, 5920 KB  
Article
Morphological Signatures of Neurogenesis and Neuronal Migration in Hypothalamic Vasopressinergic Magnocellular Nuclei of the Adult Rat
by Limei Zhang, Mario A. Zetter, Vito S. Hernández, Oscar R. Hernández-Pérez, Fernando Jáuregui-Huerta, Quirin Krabichler and Valery Grinevich
Int. J. Mol. Sci. 2024, 25(13), 6988; https://doi.org/10.3390/ijms25136988 - 26 Jun 2024
Cited by 3 | Viewed by 2909
Abstract
The arginine vasopressin (AVP)-magnocellular neurosecretory system (AVPMNS) in the hypothalamus plays a critical role in homeostatic regulation as well as in allostatic motivational behaviors. However, it remains unclear whether adult neurogenesis exists in the AVPMNS. By using immunoreaction against AVP, neurophysin II, glial [...] Read more.
The arginine vasopressin (AVP)-magnocellular neurosecretory system (AVPMNS) in the hypothalamus plays a critical role in homeostatic regulation as well as in allostatic motivational behaviors. However, it remains unclear whether adult neurogenesis exists in the AVPMNS. By using immunoreaction against AVP, neurophysin II, glial fibrillar acidic protein (GFAP), cell division marker (Ki67), migrating neuroblast markers (doublecortin, DCX), microglial marker (Ionized calcium binding adaptor molecule 1, Iba1), and 5′-bromo-2′-deoxyuridine (BrdU), we report morphological evidence that low-rate neurogenesis and migration occur in adult AVPMNS in the rat hypothalamus. Tangential AVP/GFAP migration routes and AVP/DCX neuronal chains as well as ascending AVP axonal scaffolds were observed. Chronic water deprivation significantly increased the BrdU+ nuclei within both the supraaoptic (SON) and paraventricular (PVN) nuclei. These findings raise new questions about AVPMNS’s potential hormonal role for brain physiological adaptation across the lifespan, with possible involvement in coping with homeostatic adversities. Full article
(This article belongs to the Special Issue Brain Plasticity in Health and Disease)
Show Figures

Figure 1

9 pages, 2501 KB  
Article
Phenotypic Variability in Novel Doublecortin Gene Variants Associated with Subcortical Band Heterotopia
by Radha Procopio, Francesco Fortunato, Monica Gagliardi, Mariagrazia Talarico, Ilaria Sammarra, Maria Chiara Sarubbi, Donatella Malanga, Grazia Annesi and Antonio Gambardella
Int. J. Mol. Sci. 2024, 25(10), 5505; https://doi.org/10.3390/ijms25105505 - 18 May 2024
Cited by 4 | Viewed by 2091
Abstract
Doublecortin, encoded by the DCX gene, plays a crucial role in the neuronal migration process during brain development. Pathogenic variants of the DCX gene are the major causes of the “lissencephaly (LIS) spectrum”, which comprehends a milder phenotype like Subcortical Band Heterotopia (SBH) [...] Read more.
Doublecortin, encoded by the DCX gene, plays a crucial role in the neuronal migration process during brain development. Pathogenic variants of the DCX gene are the major causes of the “lissencephaly (LIS) spectrum”, which comprehends a milder phenotype like Subcortical Band Heterotopia (SBH) in heterozygous female subjects. We performed targeted sequencing in three unrelated female cases with SBH. We identified three DCX-related variants: a novel missense (c.601A>G: p.Lys201Glu), a novel nonsense (c.210C>G: p.Tyr70*), and a previously identified nonsense (c.907C>T: p.Arg303*) variant. The novel c.601A>G: p.Lys201Glu variant shows a mother–daughter transmission pattern across four generations. The proband exhibits focal epilepsy and achieved seizure freedom with a combination of oxcarbazepine and levetiracetam. All other affected members have no history of epileptic seizures. Brain MRIs of the affected members shows predominant fronto-central SBH with mixed pachygyria on the overlying cortex. The two nonsense variants were identified in two unrelated probands with SBH, severe drug-resistant epilepsy and intellectual disability. These novel DCX variants further expand the genotypic–phenotypic correlations of lissencephaly spectrum disorders. Our documented phenotypic descriptions of three unrelated families provide valuable insights and stimulate further discussions on DCX-SBH cases. Full article
(This article belongs to the Special Issue Genetic Variants in Neurological and Psychiatric Diseases)
Show Figures

Figure 1

22 pages, 19008 KB  
Article
Curcumin Improves Neurogenesis in Alzheimer’s Disease Mice via the Upregulation of Wnt/β-Catenin and BDNF
by Shengchun Lou, Danfeng Gong, Mengting Yang, Qing Qiu, Jialie Luo and Tingting Chen
Int. J. Mol. Sci. 2024, 25(10), 5123; https://doi.org/10.3390/ijms25105123 - 8 May 2024
Cited by 39 | Viewed by 5924
Abstract
Adult neurogenesis in the dentate gyrus (DG) is impaired during Alzheimer’s disease (AD) progression. Curcumin has been reported to reduce cell apoptosis and stimulate neurogenesis. This study aimed to investigate the influence of curcumin on adult neurogenesis in AD mice and its potential [...] Read more.
Adult neurogenesis in the dentate gyrus (DG) is impaired during Alzheimer’s disease (AD) progression. Curcumin has been reported to reduce cell apoptosis and stimulate neurogenesis. This study aimed to investigate the influence of curcumin on adult neurogenesis in AD mice and its potential mechanism. Two-month-old male C57BL/6J mice were injected with soluble β-amyloid (Aβ1–42) using lateral ventricle stereolocalization to establish AD models. An immunofluorescence assay, including bromodeoxyuridine (BrdU), doublecortin (DCX), and neuron-specific nuclear antigen (NeuN), was used to detect hippocampal neurogenesis. Western blot and an enzyme-linked immunosorbent assay (ELISA) were used to test the expression of related proteins and the secretion of brain-derived neurotrophic factor (BDNF). A Morris water maze was used to detect the cognitive function of the mice. Our results showed that curcumin administration (100 mg/kg) rescued the impaired neurogenesis of Aβ1–42 mice, shown as enhanced BrdU+/DCX+ and BrdU+/NeuN+ cells in DG. In addition, curcumin regulated the phosphatidylinositol 3 kinase (PI3K)/protein kinase B (Akt) -mediated glycogen synthase kinase-3β (GSK3β) /Wingless/Integrated (Wnt)/β-catenin pathway and cyclic adenosine monophosphate response element-binding protein (CREB)/BDNF in Aβ1–42 mice. Inhibiting Wnt/β-catenin and depriving BDNF could reverse both the upregulated neurogenesis and cognitive function of curcumin-treated Aβ1–42 mice. In conclusion, our study indicates that curcumin, through targeting PI3K/Akt, regulates GSK3β/Wnt/β-catenin and CREB/BDNF pathways, improving the adult neurogenesis of AD mice. Full article
(This article belongs to the Section Molecular Pharmacology)
Show Figures

Figure 1

16 pages, 3362 KB  
Article
Enhancing Cognitive Functions and Neuronal Growth through NPY1R Agonist and Ketamine Co-Administration: Evidence for NPY1R-TrkB Heteroreceptor Complexes in Rats
by Carlos Arrabal-Gómez, Rasiel Beltran-Casanueva, Aracelis Hernández-García, Juan Vicente Bayolo-Guanche, Miguel Angel Barbancho-Fernández, Pedro Jesús Serrano-Castro and Manuel Narváez
Cells 2024, 13(8), 669; https://doi.org/10.3390/cells13080669 - 12 Apr 2024
Cited by 7 | Viewed by 2336
Abstract
This study investigates the combined effects of the neuropeptide Y Y1 receptor (NPY1R) agonist [Leu31-Pro34]NPY at a dose of 132 µg and Ketamine at 10 mg/Kg on cognitive functions and neuronal proliferation, against a backdrop where neurodegenerative diseases present an escalating challenge to [...] Read more.
This study investigates the combined effects of the neuropeptide Y Y1 receptor (NPY1R) agonist [Leu31-Pro34]NPY at a dose of 132 µg and Ketamine at 10 mg/Kg on cognitive functions and neuronal proliferation, against a backdrop where neurodegenerative diseases present an escalating challenge to global health systems. Utilizing male Sprague-Dawley rats in a physiological model, this research employed a single-dose administration of these compounds and assessed their impact 24 h after treatment on object-in-place memory tasks, alongside cellular proliferation within the dorsal hippocampus dentate gyrus. Methods such as the in situ proximity ligation assay and immunohistochemistry for proliferating a cell nuclear antigen (PCNA) and doublecortin (DCX) were utilized. The results demonstrated that co-administration significantly enhanced memory consolidation and increased neuronal proliferation, specifically neuroblasts, without affecting quiescent neural progenitors and astrocytes. These effects were mediated by the potential formation of NPY1R-TrkB heteroreceptor complexes, as suggested by receptor co-localization studies, although further investigation is required to conclusively prove this interaction. The findings also highlighted the pivotal role of brain-derived neurotrophic factor (BDNF) in mediating these effects. In conclusion, this study presents a promising avenue for enhancing cognitive functions and neuronal proliferation through the synergistic action of the NPY1R agonist and Ketamine, potentially via NPY1R-TrkB heteroreceptor complex formation, offering new insights into therapeutic strategies for neurodegenerative diseases. Full article
(This article belongs to the Special Issue A Purview on Hippocampal Cells in Health and Diseases)
Show Figures

Graphical abstract

17 pages, 4521 KB  
Article
Euonymus alatus Leaf Extract Attenuates Effects of Aging on Oxidative Stress, Neuroinflammation, and Cognitive Impairment
by Pallavi Gurung, Junmo Lim, Til Bahadur Thapa Magar, Rajeev Shrestha and Yong-Wan Kim
Antioxidants 2024, 13(4), 433; https://doi.org/10.3390/antiox13040433 - 2 Apr 2024
Cited by 9 | Viewed by 2909
Abstract
Our study aimed to explore the impact and mechanism of Euonymus alatus leaf extract on age-dependent oxidative stress, neuroinflammation, and progressive memory impairments in aged mice. Twenty-four-month-old mice received EA-L3 (300 mg/kg/day) or the reference drug, donepezil (DPZ, 5 mg/kg/day), for 6 weeks, [...] Read more.
Our study aimed to explore the impact and mechanism of Euonymus alatus leaf extract on age-dependent oxidative stress, neuroinflammation, and progressive memory impairments in aged mice. Twenty-four-month-old mice received EA-L3 (300 mg/kg/day) or the reference drug, donepezil (DPZ, 5 mg/kg/day), for 6 weeks, and learning and memory functions were detected using the Passive Avoidance Test (PAT). As expected, cognitive function deficits were detected in aged mice compared with young mice, and these deficits were significantly mitigated by dietary treatments with EA-L3. In parallel, it upregulated the brain-derived neurotrophic factor (BDNF) and subsequently activated the extracellular-signal-regulated kinase (ERK)/cAMP response element-binding (CREB) signaling in the mouse hippocampus and scopolamine-induced B35 and SH-SY5Y neuroblastoma cells. EA-L3 showed strong anti-inflammatory effects with decreased NF-κBp65, cyclooxygenase 2 (COX-2), and tumor necrosis factor alpha (TNF-α), increased interleukin (IL)-10, and doublecortin (DCX) protein expression in the hippocampus of aged mice. Similar results were also confirmed in LPS-induced BV-2 microglia and neuroblastoma cells upon treatment with EA-L3 extract. In addition, EA-L3 notably dose-dependently decreased ROS in BV2 cells after exposure to LPS. Taken together, EA-L3 might be used as a dietary supplement to alleviate oxidative stress, the deterioration of hippocampal-based memory tasks, and neuroinflammation in elderly people. Full article
Show Figures

Figure 1

20 pages, 2615 KB  
Article
A Mild Dose of Aspirin Promotes Hippocampal Neurogenesis and Working Memory in Experimental Ageing Mice
by Jemi Feiona Vergil Andrews, Divya Bharathi Selvaraj, Akshay Kumar, Syed Aasish Roshan, Muthuswamy Anusuyadevi and Mahesh Kandasamy
Brain Sci. 2023, 13(7), 1108; https://doi.org/10.3390/brainsci13071108 - 21 Jul 2023
Cited by 11 | Viewed by 4959
Abstract
Aspirin has been reported to prevent memory decline in the elderly population. Adult neurogenesis in the hippocampus has been recognized as an underlying basis of learning and memory. This study investigated the effect of aspirin on spatial memory in correlation with the regulation [...] Read more.
Aspirin has been reported to prevent memory decline in the elderly population. Adult neurogenesis in the hippocampus has been recognized as an underlying basis of learning and memory. This study investigated the effect of aspirin on spatial memory in correlation with the regulation of hippocampal neurogenesis and microglia in the brains of ageing experimental mice. Results from the novel object recognition (NOR) test, Morris water maze (MWM), and cued radial arm maze (cued RAM) revealed that aspirin treatment enhances working memory in experimental mice. Further, the co-immunohistochemical assessments on the brain sections indicated an increased number of doublecortin (DCX)-positive immature neurons and bromodeoxyuridine (BrdU)/neuronal nuclei (NeuN) double-positive newly generated neurons in the hippocampi of mice in the aspirin-treated group compared to the control group. Moreover, a reduced number of ionized calcium-binding adaptor molecule (Iba)-1-positive microglial cells was evident in the hippocampus of aspirin-treated animals. Recently, enhanced activity of acetylcholinesterase (AChE) in circulation has been identified as an indicative biomarker of dementia. The biochemical assessment in the blood of aspirin-treated mice showed decreased activity of AChE in comparison with that of the control group. Results from this study revealed that aspirin facilitates hippocampal neurogenesis which might be linked to enhanced working memory. Full article
(This article belongs to the Special Issue Neuroregenerative Plasticity in Health and Disease)
Show Figures

Graphical abstract

16 pages, 5625 KB  
Article
Skin Wound following Irradiation Aggravates Radiation-Induced Brain Injury in a Mouse Model
by Mang Xiao, Xianghong Li, Li Wang, Bin Lin, Min Zhai, Lisa Hull, Alex Zizzo, Wanchang Cui and Juliann G. Kiang
Int. J. Mol. Sci. 2023, 24(13), 10701; https://doi.org/10.3390/ijms241310701 - 27 Jun 2023
Cited by 8 | Viewed by 3742
Abstract
Radiation injury- and radiation combined with skin injury-induced inflammatory responses in the mouse brain were evaluated in this study. Female B6D2F1/J mice were subjected to a sham, a skin wound (SW), 9.5 Gy 60Co total-body gamma irradiation (RI), or 9.5 Gy RI [...] Read more.
Radiation injury- and radiation combined with skin injury-induced inflammatory responses in the mouse brain were evaluated in this study. Female B6D2F1/J mice were subjected to a sham, a skin wound (SW), 9.5 Gy 60Co total-body gamma irradiation (RI), or 9.5 Gy RI combined with a skin puncture wound (RCI). Survival, body weight, and wound healing were tracked for 30 days, and mouse brain samples were collected on day 30 after SW, RI, RCI, and the sham control. Our results showed that RCI caused more severe animal death and body weight loss compared with RI, and skin wound healing was significantly delayed by RCI compared to SW. RCI and RI increased the chemokines Eotaxin, IP-10, MIG, 6Ckine/Exodus2, MCP-5, and TIMP-1 in the brain compared to SW and the sham control mice, and the Western blot results showed that IP-10 and p21 were significantly upregulated in brain cells post-RI or -RCI. RI and RCI activated both astrocytes and endothelial cells in the mouse brain, subsequently inducing blood–brain barrier (BBB) leakage, as shown by the increased ICAM1 and GFAP proteins in the brain and GFAP in the serum. The Doublecortin (DCX) protein, the “gold standard” for measuring neurogenesis, was significantly downregulated by RI and RCI compared with the sham group. Furthermore, RI and RCI decreased the expression of the neural stem cell marker E-cadherin, the intermediate progenitor marker MASH1, the immature neuron cell marker NeuroD1, and the mature neuron cell marker NeuN, indicating neural cell damage in all development stages after RI and RCI. Immunohistochemistry (IHC) staining further confirmed the significant loss of neural cells in RCI. Our data demonstrated that RI and RCI induced brain injury through inflammatory pathways, and RCI exacerbated neural cell damage more than RI. Full article
Show Figures

Figure 1

18 pages, 8049 KB  
Article
CCN3/NOV Regulates Proliferation and Neuronal Differentiation in Mouse Hippocampal Neural Stem Cells via the Activation of the Notch/PTEN/AKT Pathway
by Yan Luan, Hanyue Zhang, Kaige Ma, Yingfei Liu, Haixia Lu, Xinlin Chen, Yong Liu and Zhichao Zhang
Int. J. Mol. Sci. 2023, 24(12), 10324; https://doi.org/10.3390/ijms241210324 - 19 Jun 2023
Cited by 17 | Viewed by 3236
Abstract
Neural stem cells (NSCs) persist in the subgranular zone (SGZ) throughout the lifespan and hold immense potential for the repair and regeneration of the central nervous system, including hippocampal-related diseases. Several studies have demonstrated that cellular communication network protein 3 (CCN3) regulates multiple [...] Read more.
Neural stem cells (NSCs) persist in the subgranular zone (SGZ) throughout the lifespan and hold immense potential for the repair and regeneration of the central nervous system, including hippocampal-related diseases. Several studies have demonstrated that cellular communication network protein 3 (CCN3) regulates multiple types of stem cells. However, the role of CCN3 in NSCs remains unknown. In this study, we identified CCN3 expression in mouse hippocampal NSCs and observed that supplementing CCN3 improved cell viability in a concentration-dependent manner. Additionally, in vivo results showed that the injection of CCN3 in the dentate gyrus (DG) increased Ki-67- and SOX2-positive cells while decreasing neuron-specific class III beta-tubulin (Tuj1) and doublecortin (DCX)-positive cells. Consistently with the in vivo results, supplementing CCN3 in the medium increased the number of BrdU and Ki-67 cells and the proliferation index but decreased the number of Tuj1 and DCX cells. Conversely, both the in vivo and in vitro knockdown of the Ccn3 gene in NSCs had opposite effects. Further investigations revealed that CCN3 promoted cleaved Notch1 (NICD) expression, leading to the suppression of PTEN expression and eventual promotion of AKT activation. In contrast, Ccn3 knockdown inhibited the activation of the Notch/PTEN/AKT pathway. Finally, the effects of changes in CCN3 protein expression on NSC proliferation and differentiation were eliminated by FLI-06 (a Notch inhibitor) and VO-OH (a PTEN inhibitor). Our findings imply that while promoting proliferation, CCN3 inhibits the neuronal differentiation of mouse hippocampal NSCs and that the Notch/PTEN/AKT pathway may be a potential intracellular target of CCN3. Our findings may help develop strategies to enhance the intrinsic potential for brain regeneration after injuries, particularly stem cell treatment for hippocampal-related diseases. Full article
(This article belongs to the Special Issue Advances in Research on Neurogenesis 2.0)
Show Figures

Figure 1

Back to TopTop