Sign in to use this feature.

Years

Between: -

Subjects

remove_circle_outline
remove_circle_outline
remove_circle_outline
remove_circle_outline
remove_circle_outline

Journals

Article Types

Countries / Regions

Search Results (15)

Search Parameters:
Keywords = Concordia Station

Order results
Result details
Results per page
Select all
Export citation of selected articles as:
27 pages, 20973 KB  
Article
Approximate Near-Real-Time Assessment of Some Characteristic Parameters of the Spring Ozone Depletion over Antarctica Using Ground-Based Measurements
by Boyan H. Petkov, Vito Vitale, Piero Di Carlo, Héctor A. Ochoa, Adriana Gulisano, Iona L. Coronato, Kamil Láska, Ivan Kostadinov, Angelo Lupi, Mauro Mazzola, Alice Cavaliere, Claudia Frangipani, Giulio Verazzo and Simone Pulimeno
Remote Sens. 2025, 17(3), 507; https://doi.org/10.3390/rs17030507 - 31 Jan 2025
Cited by 1 | Viewed by 1549
Abstract
The strong Antarctic vortex plays a crucial role in forming an expansive region with significant stratospheric ozone depletion during austral spring, commonly referred to as the Antarctic “ozone hole”. This study examines daily ozone column behavior during this phenomenon using ERA5 reanalysis data [...] Read more.
The strong Antarctic vortex plays a crucial role in forming an expansive region with significant stratospheric ozone depletion during austral spring, commonly referred to as the Antarctic “ozone hole”. This study examines daily ozone column behavior during this phenomenon using ERA5 reanalysis data and ground-based observations from 10 Antarctic stations collected between September and December from 2008 to 2022. A preliminary analysis of these datasets revealed smoothly varying patterns with quasi-uniform gradients in the ozone distribution within the ozone hole. This observation led to the hypothesis that average ozone columns over zones, defined as concentric areas around the South Pole, can be estimated using mean values of the measurements derived from station observations. This study aims to evaluate the validity of this hypothesis. The results indicate that the mean ozone levels calculated from daily measurements at two stations—Belgrano and Dome Concordia, or Belgrano and Arrival Heights—provide a reliable approximation of the average ozone levels over the zone spanning 70°S to 90°S. Including additional stations extended the zone of reliable approximation northward to 58°S. The approximation error was estimated to range from 5% to 7% at 1σ and from 6% to 8% at the 10th–90th percentile levels. Furthermore, the geographical distribution of the stations enabled a schematic reconstruction of the ozone hole’s position and shape. On the other hand, the high frequency of ground-based measurements contributed to studying the ozone hole variability in both the inner area and edges on an hourly time scale. These findings have practical implications for the near-real-time monitoring of ozone hole development, along with satellite observations, considering ground-based measurements as a source of information about ozone layer in the South Pole region. The results also suggest the possible role of observations from the ground in the analyses of pre-satellite-era hole behavior. Additionally, this study found a high degree of consistency between ground-based measurements and corresponding ERA5 reanalysis data, further supporting the reliability of the observations. Full article
Show Figures

Figure 1

18 pages, 1739 KB  
Article
Polar Stratospheric Cloud Observations at Concordia Station by Remotely Controlled Lidar Observatory
by Luca Di Liberto, Francesco Colao, Federico Serva, Alessandro Bracci, Francesco Cairo and Marcel Snels
Remote Sens. 2024, 16(12), 2228; https://doi.org/10.3390/rs16122228 - 19 Jun 2024
Cited by 1 | Viewed by 1791
Abstract
Polar stratospheric clouds (PSCs) form in polar regions, typically between 15 and 25 km above mean sea level, when the local temperature is sufficiently low. PSCs play an important role in the ozone chemistry and the dehydration and denitrification of the stratosphere. Lidars [...] Read more.
Polar stratospheric clouds (PSCs) form in polar regions, typically between 15 and 25 km above mean sea level, when the local temperature is sufficiently low. PSCs play an important role in the ozone chemistry and the dehydration and denitrification of the stratosphere. Lidars with a depolarization channel may be used to detect and classify different classes of PSCs. The main PSC classes are water ice, nitric acid trihydrate (NAT), and supercooled ternary solutions (STSs), the latter being liquid droplets consisting of water, nitric acid, and sulfuric acid. PSCs have been observed at the lidar observatory at Concordia Station from 2014 onward. The harsh environmental conditions at Concordia during winter render successful lidar operation difficult. To facilitate the operation of the observatory, several measures have been put in place to achieve an almost complete remote control of the system. PSC occurrence is strongly correlated with local temperatures and is affected by dynamics, as the PSC coverage during the observation season shows. PSC observations in 2021 are shown as an example of the capability and functionality of the lidar observatory. A comparison of the observations with the satellite-borne CALIOP (Cloud-Aerosol Lidar with Orthogonal Polarization) lidar has been made to demonstrate the quality of the data and their representativeness for the Antarctic Plateau. Full article
Show Figures

Graphical abstract

22 pages, 4746 KB  
Article
SNOWTRAN: A Fast Radiative Transfer Model for Polar Hyperspectral Remote Sensing Applications
by Alexander Kokhanovsky, Maximilian Brell, Karl Segl and Sabine Chabrillat
Remote Sens. 2024, 16(2), 334; https://doi.org/10.3390/rs16020334 - 14 Jan 2024
Cited by 3 | Viewed by 2754
Abstract
In this work, we develop a software suite for studies of atmosphere–underlying SNOW-spaceborne optical receiver light TRANsmission calculations (SNOWTRAN) with applications for the solution of forward and inverse radiative transfer problems in polar regions. Assuming that the aerosol load is extremely low, the [...] Read more.
In this work, we develop a software suite for studies of atmosphere–underlying SNOW-spaceborne optical receiver light TRANsmission calculations (SNOWTRAN) with applications for the solution of forward and inverse radiative transfer problems in polar regions. Assuming that the aerosol load is extremely low, the proposed theory does not require the numerical procedures for the solution of the radiative transfer equation and is based on analytical equations for the spectral nadir reflectance and simple approximations for the local optical properties of atmosphere and snow. The developed model is validated using EnMAP and PRISMA spaceborne imaging spectroscopy data close to the Concordia research station in Antarctica. A new, fast technique for the determination of the snow grain size and assessment of the snowpack vertical inhomogeneity is then proposed and further demonstrated on EnMAP imagery over the Aviator Glacier and in the vicinity of the Concordia research station in Antarctica. The results revealed a large increase in precipitable water vapor at the Concordia research station in February 2023 that was linked to a warming event and a four times larger grain size at Aviator Glacier compared with Dome C. Full article
(This article belongs to the Special Issue Recent Progress in Hyperspectral Remote Sensing Data Processing)
Show Figures

Figure 1

13 pages, 7177 KB  
Article
Seasonality Is the Main Determinant of Microbial Diversity Associated to Snow/Ice around Concordia Station on the Antarctic Polar Plateau
by Gerardo A. Stoppiello, Claudia Coleine, Ralf Moeller, Caterina Ripa, Daniela Billi and Laura Selbmann
Biology 2023, 12(9), 1193; https://doi.org/10.3390/biology12091193 - 31 Aug 2023
Cited by 4 | Viewed by 2219
Abstract
The French–Italian Concordia Research Station, situated on the Antarctic Polar Plateau at an elevation of 3233 m above sea level, offers a unique opportunity to study the presence and variation of microbes introduced by abiotic or biotic vectors and, consequently, appraise the amplitude [...] Read more.
The French–Italian Concordia Research Station, situated on the Antarctic Polar Plateau at an elevation of 3233 m above sea level, offers a unique opportunity to study the presence and variation of microbes introduced by abiotic or biotic vectors and, consequently, appraise the amplitude of human impact in such a pristine environment. This research built upon a previous work, which explored microbial diversity in the surface snow surrounding the Concordia Research Station. While that study successfully characterized the bacterial assemblage, detecting fungal diversity was hampered by the low DNA content. To address this knowledge gap, in the present study, we optimized the sampling by increasing ice/snow collected to leverage the final DNA yield. The V4 variable region of the 16S rDNA and Internal Transcribed Spacer (ITS1) rDNA was used to evaluate bacterial and fungal diversity. From the sequencing, we obtained 3,352,661 and 4,433,595 reads clustered in 930 and 3182 amplicon sequence variants (ASVs) for fungi and bacteria, respectively. Amplicon sequencing revealed a predominance of Basidiomycota (49%) and Ascomycota (42%) in the fungal component; Bacteroidota (65.8%) is the main representative among the bacterial phyla. Basidiomycetes are almost exclusively represented by yeast-like fungi. Our findings provide the first comprehensive overview of both fungal and bacterial diversity in the Antarctic Polar Plateau’s surface snow/ice near Concordia Station and to identify seasonality as the main driver of microbial diversity; we also detected the most sensitive microorganisms to these factors, which could serve as indicators of human impact in this pristine environment and aid in planetary protection for future exploration missions. Full article
(This article belongs to the Special Issue Multi-Omics of Extremophilic Organisms)
Show Figures

Figure 1

23 pages, 6362 KB  
Article
In Situ VTOL Drone-Borne Observations of Temperature and Relative Humidity over Dome C, Antarctica
by Philippe Ricaud, Patrice Medina, Pierre Durand, Jean-Luc Attié, Eric Bazile, Paolo Grigioni, Massimo Del Guasta and Benji Pauly
Drones 2023, 7(8), 532; https://doi.org/10.3390/drones7080532 - 15 Aug 2023
Cited by 5 | Viewed by 3441
Abstract
The Antarctic atmosphere is rapidly changing, but there are few observations available in the interior of the continent to quantify this change due to few ground stations and satellite measurements. The Concordia station is located on the East Antarctic Plateau (75° S, 123° [...] Read more.
The Antarctic atmosphere is rapidly changing, but there are few observations available in the interior of the continent to quantify this change due to few ground stations and satellite measurements. The Concordia station is located on the East Antarctic Plateau (75° S, 123° E, 3233 m above mean sea level), one of the driest and coldest places on Earth. Several remote sensing instruments are available at the station to probe the atmosphere, together with operational meteorological sensors. In order to observe in situ clouds, temperature, relative humidity and supercooled liquid water (SLW) at a high vertical resolution, a new project based on the use of an unmanned aerial vehicle (drone) vertical take-off and landing from the DeltaQuad Company has been set up at Concordia. A standard Vaisala pressure, temperature and relative humidity sensor was installed aboard the drone coupled to an Anasphere SLW sensor. A total of thirteen flights were conducted from 24 December 2022 to 17 January 2023: nine technology flights and four science flights (on 2, 10, 11 and 13 January 2023). Drone-based temperature and relative humidity profiles were compared to (1) the balloon-borne meteorological observations at 12:00 UTC, (2) the ground-based microwave radiometer HAMSTRAD and (3) the outputs from the numerical weather prediction models ARPEGE and AROME. No SLW clouds were present during the period of observations. Despite technical issues with drone operation due to the harsh environments encountered (altitude, temperature and geomagnetic field), the drone-based observations were consistent with the balloon-borne observations of temperature and relative humidity. The radiometer showed a systematic negative bias in temperature of 2 °C, and the two models were, in the lowermost troposphere, systematically warmer (by 2–4 °C) and moister (by 10–30%) than the drone-based observations. Our study shows the great potential of a drone to probe the Antarctic atmosphere in situ at very high vertical resolution (a few meters). Full article
(This article belongs to the Special Issue Unmanned Aerial Vehicles in Atmospheric Research)
Show Figures

Figure 1

21 pages, 3143 KB  
Article
First Retrievals of Surface and Atmospheric Properties Using EnMAP Measurements over Antarctica
by Alexander A. Kokhanovsky, Maximillian Brell, Karl Segl, Giovanni Bianchini, Christian Lanconelli, Angelo Lupi, Boyan Petkov, Ghislain Picard, Laurent Arnaud, Robert S. Stone and Sabine Chabrillat
Remote Sens. 2023, 15(12), 3042; https://doi.org/10.3390/rs15123042 - 10 Jun 2023
Cited by 12 | Viewed by 2793
Abstract
The paper presents the first retrievals of clean snow properties using spaceborne hyperspectral observations via the Environmental Mapping and Analysis Program (EnMAP). The location close to the Concordia station at the Dome C Plateau (Antarctica) was selected. At this location, the atmospheric effects [...] Read more.
The paper presents the first retrievals of clean snow properties using spaceborne hyperspectral observations via the Environmental Mapping and Analysis Program (EnMAP). The location close to the Concordia station at the Dome C Plateau (Antarctica) was selected. At this location, the atmospheric effects (except molecular light scattering and absorption) are weak, and the simplified atmospheric correction scheme could be applied. The ice grain size, snow specific surface area, and snow spectral and broadband albedos were retrieved using single-view EnMAP measurements. In addition, we propose a technique to retrieve trace gas concentrations (e.g., water vapor and ozone) from EnMAP observations over the snow surfaces. A close correspondence of satellite and ground-measured parameters was found. Full article
(This article belongs to the Special Issue New Developments in Remote Sensing for the Environment II)
Show Figures

Figure 1

14 pages, 2962 KB  
Article
Snow Surface Microbial Diversity at the Detection Limit within the Vicinity of the Concordia Station, Antarctica
by Alessandro Napoli, Claudia Coleine, Nikea J. Ulrich, Ralf Moeller, Daniela Billi and Laura Selbmann
Life 2023, 13(1), 113; https://doi.org/10.3390/life13010113 - 30 Dec 2022
Cited by 3 | Viewed by 3505
Abstract
The Concordia Research Station provides a unique location for preparatory activities for future human journey to Mars, to explore microbial diversity at subzero temperatures, and monitor the dissemination of human-associated microorganisms within the pristine surrounding environment. Amplicon sequencing was leveraged to investigate the [...] Read more.
The Concordia Research Station provides a unique location for preparatory activities for future human journey to Mars, to explore microbial diversity at subzero temperatures, and monitor the dissemination of human-associated microorganisms within the pristine surrounding environment. Amplicon sequencing was leveraged to investigate the microbial diversity of surface snow samples collected monthly over a two-year period, at three distances from the Station (10, 500, and 1000 m). Even when the extracted total DNA was below the detection limit, 16S rRNA gene sequencing was successfully performed on all samples, while 18S rRNA was amplified on 19 samples out of 51. No significant relationships were observed between microbial diversity and seasonality (summer or winter) or distance from the Concordia base. This suggested that if present, the anthropogenic impact should have been below the detectable limit. While harboring low microbial diversity, the surface snow samples were characterized by heterogeneous microbiomes. Ultimately, our study corroborated the use of DNA sequencing-based techniques for revealing microbial presence in remote and hostile environments, with implications for Planetary Protection during space missions and for life-detection in astrobiology relevant targets. Full article
(This article belongs to the Section Astrobiology)
Show Figures

Figure 1

23 pages, 10774 KB  
Article
Antarctic Firn Characterization via Wideband Microwave Radiometry
by Rahul Kar, Mustafa Aksoy, Dua Kaurejo, Pranjal Atrey and Jerusha Ashlin Devadason
Remote Sens. 2022, 14(9), 2258; https://doi.org/10.3390/rs14092258 - 7 May 2022
Cited by 4 | Viewed by 3549
Abstract
Recent studies have demonstrated that wideband microwave radiometers provide significant potential for profiling important subsurface polar firn characteristics necessary to understand the dynamics of the cryosphere and predict future changes in ice and snow coverage. Different frequencies within the wide spectra of radiometers [...] Read more.
Recent studies have demonstrated that wideband microwave radiometers provide significant potential for profiling important subsurface polar firn characteristics necessary to understand the dynamics of the cryosphere and predict future changes in ice and snow coverage. Different frequencies within the wide spectra of radiometers result in different electromagnetic propagation losses and thus reveal characteristics at different depths in ice and snow. This paper, expanding on those investigations, explores the utilization of the Global Precipitation Measurement (GPM) constellation as a single wideband (6.93 GHz–91.655 GHz) spaceborne radiometer, covering the entire microwave spectrum from C-band to W-band, to profile subsurface properties of the Antarctic firn. Results of the initial analyses over Concordia and Vostok Stations in Antarctica indicate that GPM brightness temperature measurements provide critical information regarding the subsurface temperatures and physical properties of the firn from the surface down to several meters of depth. Considering the high spatiotemporal coverage of polar-orbiting spaceborne radiometers, these results are promising for future continent-level thermal and physical characterization of the Antarctic firn. Full article
(This article belongs to the Topic Cryosphere: Changes, Impacts and Adaptation)
Show Figures

Figure 1

15 pages, 7008 KB  
Article
One Year in the Extreme Isolation of Antarctica—Is This Enough to Modulate an “Allergic” Sensitization?
by Matthias Feuerecker, Claudia Strewe, Martina Aumayr, Tim Heitland, Ulrich Limper, Brian Crucian, Sarah Baatout and Alexander Choukér
Biomedicines 2022, 10(2), 448; https://doi.org/10.3390/biomedicines10020448 - 15 Feb 2022
Cited by 5 | Viewed by 3533
Abstract
(1) Background: After spending a year wintering in Antarctica, individual expedition members have reported increased or even new allergic reactions to environmental allergens after their return. (2) Methods: Blood samples from five overwintering crews were analyzed using the chip based multiplex ALEX Allergy [...] Read more.
(1) Background: After spending a year wintering in Antarctica, individual expedition members have reported increased or even new allergic reactions to environmental allergens after their return. (2) Methods: Blood samples from five overwintering crews were analyzed using the chip based multiplex ALEX Allergy Explorer (MacroArray Diagnostics GmbH, Austria). (3) Results: About one third of the 39 participants displayed specific IgEs against pollen. In most individuals, kinetics showed a reduction in the specific IgE at the time about nine months after deployment to Antarctica. Five participants had the highest specific IgE levels after returning to the “normal” world. The examination of the specific IgE relative to house dust mites and storage mites showed different kinetics. Six out of 10 had the highest specific IgE concentrations at the inner Antarctic measurement time point. These data corresponded well to the general situation in the stations. At the stations themselves, there were almost no pollen particle load, especially at Concordia. (4) Conclusions: Antarctic long-term confinement can induce an altered immune function, which is in some individuals pronounced after return to the familiar allergen environment. Future prospective studies in larger cohorts are needed to further specify these first results. Full article
Show Figures

Figure 1

1 pages, 166 KB  
Erratum
Erratum: Illuminati et al. Determination of Cd, Pb, and Cu in the Atmospheric Aerosol of Central East Antarctica at Dome C (Concordia Station). Molecules 2021, 26, 1997
by Silvia Illuminati, Anna Annibaldi, Cristina Truzzi, Caterina Mantini, Eleonora Conca, Mery Malandrino, Giada Giglione, Matteo Fanelli and Giuseppe Scarponi
Molecules 2021, 26(17), 5254; https://doi.org/10.3390/molecules26175254 - 30 Aug 2021
Viewed by 1786
Abstract
The authors wish to make the following corrections to the paper [...] Full article
25 pages, 6497 KB  
Article
Investigation of the Physical Processes Involved in GNSS Amplitude Scintillations at High Latitude: A Case Study
by Giulia D’Angelo, Mirko Piersanti, Alessio Pignalberi, Igino Coco, Paola De Michelis, Roberta Tozzi, Michael Pezzopane, Lucilla Alfonsi, Pierre Cilliers and Pietro Ubertini
Remote Sens. 2021, 13(13), 2493; https://doi.org/10.3390/rs13132493 - 25 Jun 2021
Cited by 15 | Viewed by 3597
Abstract
The storm onset on 7 September 2017, triggered several variations in the ionospheric electron density, causing severe phase fluctuations at polar latitudes in both hemispheres. In addition, although quite rare at high latitudes, clear amplitude scintillations were recorded by two Global Navigation Satellite [...] Read more.
The storm onset on 7 September 2017, triggered several variations in the ionospheric electron density, causing severe phase fluctuations at polar latitudes in both hemispheres. In addition, although quite rare at high latitudes, clear amplitude scintillations were recorded by two Global Navigation Satellite System receivers during the main phase of the storm. This work attempted to investigate the physical mechanisms triggering the observed amplitude scintillations, with the aim of identifying the conditions favoring such events. We investigated the ionospheric background and other conditions that prevailed when the irregularities formed and moved, following a multi-observations approach. Specifically, we combined information from scintillation parameters and recorded by multi-constellation (GPS, GLONASS and Galileo) receivers located at Concordia station (75.10°S, 123.35°E) and SANAE IV base (71.67°S, 2.84°W), with measurements acquired by the Special Sensor Ultraviolet Spectrographic Imager on board the Defense Meteorological Satellite Program satellites, the Super Dual Auroral Radar Network, the Swarm constellation and ground-based magnetometers. Besides confirming the high degree of complexity of the ionospheric dynamics, our multi-instrument observation identified the physical conditions that likely favor the occurrence of amplitude scintillations at high latitudes. Results suggest that the necessary conditions for the observation of this type of scintillation in high-latitude regions are high levels of ionization and a strong variability of plasma dynamics. Both of these conditions are typically featured during high solar activity. Full article
(This article belongs to the Special Issue Advances in Ionospheric Studies over Polar Areas)
Show Figures

Figure 1

35 pages, 4859 KB  
Article
Determination of Cd, Pb, and Cu in the Atmospheric Aerosol of Central East Antarctica at Dome C (Concordia Station)
by Silvia Illuminati, Anna Annibaldi, Cristina Truzzi, Caterina Mantini, Eleonora Conca, Mery Malandrino, Giada Giglione, Matteo Fanelli and Giuseppe Scarponi
Molecules 2021, 26(7), 1997; https://doi.org/10.3390/molecules26071997 - 1 Apr 2021
Cited by 7 | Viewed by 4763
Abstract
Trace heavy metals Cd, Pb, and Cu were determined (by square wave anodic stripping voltammetry) in aerosol samples collected at Dome C (the Italo-French Station Concordia), a remote site of the Central East Antarctic plateau, for which no data are available until now. [...] Read more.
Trace heavy metals Cd, Pb, and Cu were determined (by square wave anodic stripping voltammetry) in aerosol samples collected at Dome C (the Italo-French Station Concordia), a remote site of the Central East Antarctic plateau, for which no data are available until now. During the Austral Summer 2005–2006, three PM10 high-volume impactors were installed in two locations nearby of Concordia station: the first one very close and downwind of the station (about 50 m north), the other two (very close to each other) in a ‘distant’ site, upwind of the station and close to the astrophysics tent (not used in that expedition) at ~800 m south of Station Concordia. For each sample, the availability of the mass of the aerosol collected (obtained by differential weighing carried out on site), in addition to the volume of the filtered air, allowed us to express results both in terms of metal mass fractions in the aerosol and in the usual way of metal atmospheric concentrations. Metal contents increased in the order Cd < Pb < Cu with the following ranges of values: Cd 1.0–8.4 µg g−1 (0.09–3.1 pg m−3), Pb 96–470 µg g−1 (12–62 pg m−3), and Cu 0.17–20 mg g−1 (0.027–2.4 ng m−3). From the metal temporal profiles obtained we estimated the following background values for the area of Dome C, expressed both in mass fractions and in atmospheric concentrations: Cd 1.2 ± 0.2 µg g−1 (0.24 ± 0.13 pg m−3), Pb (here fixed as upper limit) 113 ± 13 µg g−1 (21 ± 8 pg m−3), and Cu 0.91 ± 0.48 mg g−1 (0.12 ± 0.07 ng m−3). The highest values were observed in the first part of the season, and particularly for the site close to the station, possibly related to sample contamination linked to intense activity at the Concordia station connected with the beginning of the expedition, including aircraft arrivals/departures. Increments of up to 10 times (and even 20 times for Cu) were recorded with respect to the background values. The metal excesses of the contaminated over background samples were found approximately, except for Cu, in the same proportion of the metal contents of the special Antarctic blend (SAB) diesel fuel, which is used almost exclusively at Concordia Station. The effect of the wind direction was also observed. Thus in the intermediate period of the campaign, when the wind direction reversed for several days with respect to the prevailing one, Cd and Pb metal contents decreased at the sampling point installed close to the station, now upwind of Concordia station, and increased at the ‘clean’ site astrophysics tent, turned downwind at the main station. No simple and easily interpretable effect of the wind direction was observed for Cu, which suggests that some other extemporaneous and not clearly identified factor may have intervened in this case. These results suggest that the human impact at Dome C influences mainly the zone very close to the station, but also the area in the neighborhood, including the supposed clean site of the astrophysics tent (about 800 m far from the station), when the wind direction reverses with respect to the prevailing one, leaving the site downwind of the station Concordia. Since no other data are reported for the Dome C area, our results are compared with literature data referred to the South Pole Station (the only other plateau site for which data are available) and several other coastal Antarctic sites, observing that our results (excluding Cu) are the lowest ever observed for Antarctic aerosol. Full article
Show Figures

Graphical abstract

22 pages, 2569 KB  
Article
Characterization of the Far Infrared Properties and Radiative Forcing of Antarctic Ice and Water Clouds Exploiting the Spectrometer-LiDAR Synergy
by Gianluca Di Natale, Giovanni Bianchini, Massimo Del Guasta, Marco Ridolfi, Tiziano Maestri, William Cossich, Davide Magurno and Luca Palchetti
Remote Sens. 2020, 12(21), 3574; https://doi.org/10.3390/rs12213574 - 31 Oct 2020
Cited by 13 | Viewed by 3383
Abstract
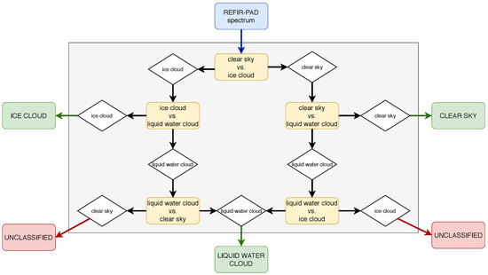
Optical and microphysical cloud properties are retrieved from measurements acquired in 2013 and 2014 at the Concordia base station in the Antarctic Plateau. Two sensors are used synergistically: a Fourier transform spectroradiometer named REFIR-PAD (Radiation Explorer in Far Infrared-Prototype for Applications and Developments) [...] Read more.
Optical and microphysical cloud properties are retrieved from measurements acquired in 2013 and 2014 at the Concordia base station in the Antarctic Plateau. Two sensors are used synergistically: a Fourier transform spectroradiometer named REFIR-PAD (Radiation Explorer in Far Infrared-Prototype for Applications and Developments) and a backscattering-depolarization LiDAR. First, in order to identify the cloudy scenes and assess the cloud thermodynamic phase, the REFIR-PAD spectral radiances are ingested by a machine learning algorithm called Cloud Identification and Classification (CIC). For each of the identified cloudy scenes, the nearest (in time) LiDAR backscattering profile is processed by the Polar Threshold (PT) algorithm that allows derivation of the cloud top and bottom heights. Subsequently, using the CIC and PT results as external constraints, the Simultaneous Atmospheric and Clouds Retrieval (SACR) code is applied to the REFIR-PAD spectral radiances. SACR simultaneously retrieves cloud optical depth and effective dimensions and atmospheric vertical profiles of water vapor and temperature. The analysis determines an average effective diameter of 28 μm with an optical depth of 0.76 for the ice clouds. Water clouds are only detected during the austral Summer, and the retrieved properties provide an average droplet diameter of 9 μm and average optical depth equal to four. The estimated retrieval error is about 1% for the ice crystal/droplet size and 2% for the cloud optical depth. The sensitivity of the retrieved parameters to the assumed crystal shape is also assessed. New parametrizations of the optical depth and the longwave downwelling forcing for Antarctic ice and water clouds, as a function of the ice/liquid water path, are presented. The longwave downwelling flux, computed from the top of the atmosphere to the surface, ranges between 70 and 220 W/m2. The estimated cloud longwave forcing at the surface is (31 ± 7) W/m2 and (29 ± 6) W/m2 for ice clouds and (64 ± 12) and (62 ± 11) W/m2 for water clouds, in 2013 and 2014, respectively. The total average cloud forcing for the two years investigated is (46 ± 9) W/m2. Full article
(This article belongs to the Section Atmospheric Remote Sensing)
Show Figures

Figure 1

13 pages, 721 KB  
Article
An Open-Resonator Sensor for Measuring the Dielectric Properties of Antarctic Ice
by Roberto Olmi, Saverio Priori, Alberto Toccafondi and Federico Puggelli
Sensors 2019, 19(9), 2099; https://doi.org/10.3390/s19092099 - 7 May 2019
Cited by 5 | Viewed by 4049
Abstract
In this paper, the theory behind the design of a microwave sensor for the accurate measurement of firn complex permittivity is presented. This class of microwave sensors, based on the open-coaxial re-entrant cavity method, is specifically designed to measure, by means of a [...] Read more.
In this paper, the theory behind the design of a microwave sensor for the accurate measurement of firn complex permittivity is presented. This class of microwave sensors, based on the open-coaxial re-entrant cavity method, is specifically designed to measure, by means of a simple and quick procedure, the complex permittivity profile of low loss materials. A calibration procedure is introduced to derive the complex permittivity of the material under measurement (MUM). Two specimens of this class of microwave sensors have been realized to sample the complex permittivity profile of a 106-m long ice core drilled from the Antarctic plateau at Concordia Station. The preliminary results of the on site measurement campaign are reported, showing very good agreement with theoretical models available in the literature. Full article
(This article belongs to the Special Issue Sensors for Emerging Environmental Markers and Contaminants)
Show Figures

Figure 1

17 pages, 6170 KB  
Article
Evaluation of VIIRS and MODIS Thermal Emissive Band Calibration Stability Using Ground Target
by Sriharsha Madhavan, Jake Brinkmann, Brian N. Wenny, Aisheng Wu and Xiaoxiong Xiong
Remote Sens. 2016, 8(2), 158; https://doi.org/10.3390/rs8020158 - 19 Feb 2016
Cited by 20 | Viewed by 7952
Abstract
The S-NPP Visible Infrared Imaging Radiometer Suite (VIIRS) instrument, a polar orbiting Earth remote sensing instrument built using a strong MODIS background, employs a similarly designed on-board calibrating source—a V-grooved blackbody for the Thermal Emissive Bands (TEB). The central wavelengths of most VIIRS [...] Read more.
The S-NPP Visible Infrared Imaging Radiometer Suite (VIIRS) instrument, a polar orbiting Earth remote sensing instrument built using a strong MODIS background, employs a similarly designed on-board calibrating source—a V-grooved blackbody for the Thermal Emissive Bands (TEB). The central wavelengths of most VIIRS TEBs are very close to those of MODIS with the exception of the 10.7 µm channel. To ensure the long term continuity of climate data records derived using VIIRS and MODIS TEB, it is necessary to assess any systematic differences between the two instruments, including scenes with temperatures significantly lower than blackbody operating temperatures at approximately 290 K. Previous work performed by the MODIS Characterization Support Team (MCST) at NASA/GSFC used the frequent observations of the Dome Concordia site located in Antarctica to evaluate the calibration stability and consistency of Terra and Aqua MODIS over the mission lifetime. The near-surface temperature measurements from an automatic weather station (AWS) provide a direct reference useful for tracking the stability and determining the relative bias between the two MODIS instruments. In this study, the same technique is applied to the VIIRS TEB and the results are compared with those from the matched MODIS TEB. The results of this study show a small negative bias when comparing the matching VIIRS and Aqua MODIS TEB, implying a higher brightness temperature for S-VIIRS at the cold end. Statistically no significant drift is observed for VIIRS TEB performance over the first 3.5 years of the mission. Full article
(This article belongs to the Collection Visible Infrared Imaging Radiometers and Applications)
Show Figures

Graphical abstract

Back to TopTop