Sign in to use this feature.

Years

Between: -

Subjects

remove_circle_outline
remove_circle_outline
remove_circle_outline
remove_circle_outline
remove_circle_outline
remove_circle_outline
remove_circle_outline
remove_circle_outline
remove_circle_outline

Journals

remove_circle_outline
remove_circle_outline
remove_circle_outline
remove_circle_outline
remove_circle_outline
remove_circle_outline
remove_circle_outline
remove_circle_outline
remove_circle_outline
remove_circle_outline
remove_circle_outline
remove_circle_outline
remove_circle_outline
remove_circle_outline

Article Types

Countries / Regions

remove_circle_outline
remove_circle_outline
remove_circle_outline
remove_circle_outline

Search Results (467)

Search Parameters:
Keywords = CPS framework

Order results
Result details
Results per page
Select all
Export citation of selected articles as:
24 pages, 2983 KB  
Article
A Neural Network-Enhanced Kalman Filter for Time Series Anomaly Detection in Cyber-Physical Systems
by Zhongnan Ma, Wentao Xu, Hao Zhou, Ke Yu and Xiaofei Wu
Sensors 2026, 26(8), 2332; https://doi.org/10.3390/s26082332 (registering DOI) - 9 Apr 2026
Abstract
Cyber-physical systems (CPSs) represent sophisticated intelligent architectures that tightly couple computational elements, communication networks, and physical processes. Their deployments now span virtually every industrial and civilian domain—from power grids and manufacturing plants to autonomous transportation networks. Ensuring the secure operation of CPSs relies [...] Read more.
Cyber-physical systems (CPSs) represent sophisticated intelligent architectures that tightly couple computational elements, communication networks, and physical processes. Their deployments now span virtually every industrial and civilian domain—from power grids and manufacturing plants to autonomous transportation networks. Ensuring the secure operation of CPSs relies fundamentally on effective time series anomaly detection, which remains a challenging task due to the complex, often unknown system dynamics and non-negligible sensor noise present in real-world environments. To address these challenges, we introduce a Neural Network-Enhanced Kalman Filter (NNEKF), a novel anomaly detection framework that combines model-based filtering with data-driven learning. The NNEKF employs a two-stage trained neural network with a specialized architecture: the first stage learns the underlying dynamics of the CPS, while the second stage optimizes the computation of the Kalman gain during the update step. At inference time, the enhanced Kalman filter recursively estimates the likelihood of observed sensor measurements to identify anomalies, supported by a batched parallel inference scheme that delivers substantial speedups. Extensive experiments on benchmark datasets demonstrate that the NNEKF attains an average F1-score of 0.935, coupled with rapid inference and minimal model footprint—surpassing all competitive baselines and facilitating dependable real-time anomaly detection for CPS environments. Full article
(This article belongs to the Section Industrial Sensors)
Show Figures

Figure 1

23 pages, 13020 KB  
Article
Identification of Key Osteoarthritis-Associated Genes Based on DNA Methylation
by Jian Zhao, Changwu Wu, Zhejun Kuang, Han Wang and Lijuan Shi
Int. J. Mol. Sci. 2026, 27(8), 3388; https://doi.org/10.3390/ijms27083388 (registering DOI) - 9 Apr 2026
Abstract
Osteoarthritis (OA) is a complex degenerative joint disease for which early diagnosis and clear molecular characterization remain limited. DNA methylation has been increasingly recognized as an important regulatory factor in OA pathogenesis. In this study, we proposed an integrative computational framework combining statistical [...] Read more.
Osteoarthritis (OA) is a complex degenerative joint disease for which early diagnosis and clear molecular characterization remain limited. DNA methylation has been increasingly recognized as an important regulatory factor in OA pathogenesis. In this study, we proposed an integrative computational framework combining statistical analysis, machine learning, deep learning, and functional genomics to identify and validate OA-associated genes and methylation biomarkers for diagnostic and biological interpretation. Candidate CpG sites were obtained using two complementary strategies: differential methylation analysis and selection of loci located near transcription start sites of previously reported OA-related genes. Key features were further refined using support vector machine recursive feature elimination and random forest algorithms. Based on the selected loci, we developed a feature-fusion diagnostic model that combines Transformer and convolutional neural networks with adaptive weighting to capture both global dependency structures and local methylation patterns. A panel of 220 methylation sites demonstrated stable and reproducible diagnostic performance in an independent cohort. Functional annotation and pathway analysis highlighted several established OA-associated genes, including TGFBR2, SMAD3, PPARG, and MAPK3, and suggested INHBB as a potential novel effector gene, with additional support for AMH and INHBE involvement. Overall, this study presents a robust methylation-based framework for identifying key OA-associated genes and provides new insights into the epigenetic mechanisms underlying OA. Full article
(This article belongs to the Section Molecular Genetics and Genomics)
Show Figures

Figure 1

7 pages, 842 KB  
Proceeding Paper
Application of Constraint Programming with Satisfiability in Nurse Scheduling
by Jehn-Ruey Jiang, Bo-Rong Chen and Wei-Hsiang Kao
Eng. Proc. 2026, 134(1), 32; https://doi.org/10.3390/engproc2026134032 - 7 Apr 2026
Abstract
We applied the Google OR-Tools Constraint Programming with Satisfiability (CP-SAT) solver to the nurse scheduling problem (NSP) to efficiently generate feasible and high-quality schedules under complex real-world constraints. The proposed model integrates hard and soft constraints, including workload balance, fairness, and staffing sufficiency, [...] Read more.
We applied the Google OR-Tools Constraint Programming with Satisfiability (CP-SAT) solver to the nurse scheduling problem (NSP) to efficiently generate feasible and high-quality schedules under complex real-world constraints. The proposed model integrates hard and soft constraints, including workload balance, fairness, and staffing sufficiency, within a unified optimization framework. A genetic algorithm (GA) is implemented as a baseline for comparison. Experimental results show that GA does not consistently produce feasible solutions, whereas CP-SAT achieves feasible schedules satisfying all constraints and is approximately 224.6 times faster than GA on the tested instance. This demonstrates CP-SAT’s superior efficiency, robustness, and applicability for solving NSP. Full article
Show Figures

Figure 1

37 pages, 28225 KB  
Article
Hierarchical Spectral Modelling of Pasture Nutrition: From Laboratory to Sentinel-2 via UAV Hyperspectral
by Jason Barnetson, Hemant Raj Pandeya and Grant Fraser
AgriEngineering 2026, 8(4), 143; https://doi.org/10.3390/agriengineering8040143 - 7 Apr 2026
Abstract
This study demonstrates a hierarchical spectral modelling approach for predicting pasture nutrition metrics using TabPFN (Tabular Prior-Data Fitted Network), a transformer-based machine learning architecture. In the face of climate variability, aligning stocking rates with pasture resources is crucial for sustainable livestock grazing, requiring [...] Read more.
This study demonstrates a hierarchical spectral modelling approach for predicting pasture nutrition metrics using TabPFN (Tabular Prior-Data Fitted Network), a transformer-based machine learning architecture. In the face of climate variability, aligning stocking rates with pasture resources is crucial for sustainable livestock grazing, requiring accurate assessments of both pasture biomass and nutrient composition. Our research, conducted across diverse growth stages at five tropical and subtropical savanna rangeland properties in Queensland, Australia, with native and introduced C4 grasses, employed a hierarchical sampling and modelling strategy that scales from laboratory spectroscopy to Sentinel-2 satellite predictions via uncrewed aerial vehicle (UAV) hyperspectral imaging. Spectral data were collected from leaf (laboratory spectroscopy) through field (point measurements), UAV hyperspectral imaging, and Sentinel-2 satellite imagery. Traditional laboratory wet chemistry methods determined plant leaf and stem nutrient content, from which crude protein (CP = total nitrogen (TN) × 6.25) and dry matter digestibility (DMD = 88.9–0.779 × acid detergent fibre (ADF)) were derived. TabPFN models were trained at each spatial scale, achieving validation R2 of 0.76 for crude protein at the leaf scale, 0.95 at the UAV scale, and 0.92 at the Sentinel-2 satellite scale. For dry matter digestibility, validation R2 was 0.88 at the UAV scale and 0.73 at the Sentinel-2 scale. A pasture classification masking approach using a deep neural network with 98.6% accuracy (7 classes) was implemented to focus predictions on productive pasture areas, excluding bare soil and woody vegetation. The Sentinel-2 models were trained on 462 samples from 19 site–date combinations across 11 field sites. The TabPFN architecture provided notable advantages over traditional neural networks: no hyperparameter tuning required, faster training, and superior generalisation from limited training samples. These results demonstrate the potential for accurate and efficient prediction and mapping of pasture quality across large areas (100 s–1000 s km2) using freely available satellite imagery and open-source machine learning frameworks. Full article
(This article belongs to the Special Issue The Application of Remote Sensing for Agricultural Monitoring)
Show Figures

Figure 1

14 pages, 517 KB  
Systematic Review
Effects of Telerehabilitation on Gross Motor Function in Children with Cerebral Palsy: A Systematic Review
by Olga Maia, Daniel Moreira Gonçalves and Rui Vilarinho
Healthcare 2026, 14(7), 942; https://doi.org/10.3390/healthcare14070942 - 3 Apr 2026
Viewed by 164
Abstract
Background/Objectives: Telerehabilitation expands access to specialized neuropediatric physiotherapy for families facing barriers related to geography, work, or caregiving. This systematic review aimed to summarize the evidence regarding the effects of telerehabilitation on gross motor function (GMF) in children with cerebral palsy (CP). [...] Read more.
Background/Objectives: Telerehabilitation expands access to specialized neuropediatric physiotherapy for families facing barriers related to geography, work, or caregiving. This systematic review aimed to summarize the evidence regarding the effects of telerehabilitation on gross motor function (GMF) in children with cerebral palsy (CP). Methods: An electronic search was conducted in the following databases: PubMed, Web of Science, Embase, and the Cochrane Library; Google Scholar was consulted for additional literature. The search targeted randomized and non-randomized intervention studies evaluating the effects of telerehabilitation on GMF in children with CP at various levels of the Gross Motor Function Classification System (GMFCS), as well as related functional outcomes. The risk of bias in the included studies was assessed using the original Cochrane Collaboration risk of bias tool. The certainty of evidence was graded according to the GRADE framework. Results: Five studies involving 152 children were included, with CP aged 2.5 to 17 years. Telerehabilitation programs varied in duration, frequency, and type of intervention, as well as in caregiver involvement, comparator conditions, and outcome measures. The included studies suggested potential benefits in GMF and related functional outcomes; however, findings were heterogeneous, and superiority over comparison conditions was not consistently demonstrated. Conclusions: Although the reviewed studies suggest that telerehabilitation may be a feasible and potentially beneficial approach for children with CP, the limited number of studies and variability of interventions highlight the need for caution in interpreting these findings. Further high-quality studies with standardized outcome reporting are needed to clarify its contribution to GMF. Full article
Show Figures

Figure 1

17 pages, 2951 KB  
Article
Probing Signatures of Sterile Neutrinos in the MOMENT and DUNE Experiments
by Sambit Kumar Pusty, Pratham Jiwani, Rudra Majhi and Rukmani Mohanta
Universe 2026, 12(4), 105; https://doi.org/10.3390/universe12040105 - 2 Apr 2026
Viewed by 144
Abstract
Motivated by the persistent short-baseline anomalies that hint at the possible existence of physics beyond the standard three-flavor paradigm, we study the phenomenology of light sterile neutrinos in the minimal (3 + 1) framework using two future experiments: the MuOn-decay MEdium-baseline NeuTrino beam [...] Read more.
Motivated by the persistent short-baseline anomalies that hint at the possible existence of physics beyond the standard three-flavor paradigm, we study the phenomenology of light sterile neutrinos in the minimal (3 + 1) framework using two future experiments: the MuOn-decay MEdium-baseline NeuTrino beam experiment (MOMENT) and the Deep Underground Neutrino Experiment (DUNE). We place constraints on active–sterile mixing parameters, probe CP-violation discovery potential, and examine correlations between the standard Dirac CP phase and the additional CP phases arising from active–sterile mixing to quantify phase degeneracies. We present exclusion limits and demonstrate the crucial role of the near detector in improving sensitivities by one or two orders of magnitude compared to a configuration with only the far detector. We find that the presence of sterile neutrinos can reduce the CP-violation sensitivity in long-baseline neutrino oscillation experiments. For large sterile mass splittings, the rapid oscillations average out, leading to strong parameter degeneracies in DUNE. In contrast, MOMENT retains strong sensitivity to CP violation and efficiently disentangles the standard and sterile CP phases. Our results highlight the strong complementarity between DUNE and MOMENT and show that their combined capabilities provide a powerful test of the light sterile neutrino hypothesis in regions of the parameter space that remain weakly constrained by current data. Full article
(This article belongs to the Special Issue Neutrino Oscillations and Interactions)
Show Figures

Figure 1

17 pages, 5642 KB  
Article
Spatial Heterogeneity of Soil C-N-P Stoichiometry and Its Controlling Factors in Agricultural Soils Across the Songnen Plain, Northeast China
by Shihan Qin, Bingjie Wang, Xingnuo Liu, Yingde Xu, Wenyou Hu, Jun Jiang, Jiuming Zhang, Chao Zhang, Enjun Kuang and Jingkuan Wang
Agronomy 2026, 16(7), 753; https://doi.org/10.3390/agronomy16070753 - 2 Apr 2026
Viewed by 197
Abstract
Soil carbon (C), nitrogen (N), and phosphorus (P) stoichiometry is essential for maintaining fertility and ecosystem functioning, yet its spatial patterns and drivers in large-scale agricultural regions remain unclear. We collected 225 topsoil samples across the Songnen Plain, Northeast China, and used geostatistical [...] Read more.
Soil carbon (C), nitrogen (N), and phosphorus (P) stoichiometry is essential for maintaining fertility and ecosystem functioning, yet its spatial patterns and drivers in large-scale agricultural regions remain unclear. We collected 225 topsoil samples across the Songnen Plain, Northeast China, and used geostatistical methods to map the spatial distributions of soil organic carbon (SOC), total nitrogen (TN), total phosphorus (TP), and their ratios (C:N, C:P, N:P). Feature importance and correlation analyses were employed to assess the relative influence of environmental factors. Results revealed significant spatial heterogeneity, with a consistent north-high, south-low pattern for all elements and ratios. Mean C:N, C:P, and N:P ratios were 11.6, 32.8, and 2.8, respectively. SOC was the dominant controlling factor (importance: 0.5–0.6), showing strong positive correlations with all ratios. Mean annual temperature exerted significant negative effects, while precipitation had limited influence, primarily on C:N. Soil type also mattered, with black soils exhibiting the highest C:N and C:P ratios (11.8 and 36.7). We conclude that soil C:N:P stoichiometry in the Songnen Plain is governed by hierarchical interactions of SOC, climate, and soil type. These findings provide a mechanistic framework for understanding regional nutrient patterns and support the development of spatially targeted management strategies for sustainable soil health. Full article
(This article belongs to the Section Agroecology Innovation: Achieving System Resilience)
Show Figures

Figure 1

27 pages, 12204 KB  
Article
GWAS and Regularised Regression Identify SNPs Associated with Candidate Genes for Stage-Specific Salinity Tolerance in Rice
by Sampathkumar Renukadevi Sruthi, Zishan Ahmad, Anket Sharma, Venkatesan Lokesh, Natarajan Laleeth Kumar, Arulkumar Rinitta Pearlin, Ramanathan Janani, Yesudhas Anbu Selvam and Muthusamy Ramakrishnan
Plants 2026, 15(7), 1046; https://doi.org/10.3390/plants15071046 - 28 Mar 2026
Viewed by 326
Abstract
Soil salinity remains a major constraint to rice productivity, particularly during early developmental stages when plants are highly sensitive to osmotic and ionic stress. In this study, we evaluated 201 genetically diverse rice genotypes from the 3K Rice Diversity Panel to investigate stage-specific [...] Read more.
Soil salinity remains a major constraint to rice productivity, particularly during early developmental stages when plants are highly sensitive to osmotic and ionic stress. In this study, we evaluated 201 genetically diverse rice genotypes from the 3K Rice Diversity Panel to investigate stage-specific mechanisms of salinity tolerance and develop machine learning-based predictive models for rapid phenotypic screening. Morphological and physiological traits were measured under control and saline conditions at germination and early seedling stages to derive Stress Tolerance Indices (STIs). The average membership function value (AMFV), calculated from multi-trait STI profiles, effectively captured variation in salinity responses and enabled classification of genotypes into five tolerance categories. Genome-wide association analysis using high-density SNP markers identified 36 significant marker–trait associations, including potentially novel SNPs on chromosomes 1 and 12. Several loci co-localized with candidate genes (LTR1, LGF1, OsCPS4, OsNCX7, and OsNHX4), while functional SNPs within genes (OsDRP2C, RLCK168, and OsMed37_2) and non-synonymous variants (qSVII11.1 and qSNaK3.1) further supported their candidacy in salinity tolerance. Mining favourable SNPs of causal genes identified superior multilocus combinations consistent with STI-based phenotypic patterns, with genotype 91-382 emerging as the strongest performer, exhibiting enhanced Na+ exclusion, K+ retention, and biomass resilience across developmental stages. To address multicollinearity among STI traits, we applied cross-validated LASSO (germination) and Elastic Net (early seedling) models, achieving high predictive accuracy and revealing a developmental shift from biomass-driven tolerance at germination to ion-regulatory processes at the seedling stage. Independent validation showed strong agreement between predicted and observed AMFVs. By integrating physiological indices, GWAS-derived SNP signals, and regularized machine learning approaches, this study provides a robust framework for identifying elite donors and accelerating breeding for salt-tolerant rice. Full article
(This article belongs to the Special Issue Stress-Tolerant Crops for Future Agriculture)
Show Figures

Figure 1

27 pages, 3319 KB  
Article
Multi-Objective Optimization of a Modular Unequal Tooth-Shoe PMLSM via an ARD-Kriging Surrogate-Assisted Framework
by Cheng Fang, Liang Guo, Jiawei Jiang, Bochen Wang and Wenqi Lu
Appl. Sci. 2026, 16(7), 3218; https://doi.org/10.3390/app16073218 - 26 Mar 2026
Viewed by 200
Abstract
This paper presents a novel dual-module Permanent Magnet Linear Synchronous Motor (PMLSM) featuring an unequal tooth-shoe topology, alongside a highly efficient surrogate-assisted framework to maximize average thrust and minimize thrust ripple. To overcome the computational bottleneck of expensive Finite Element Analysis (FEA), we [...] Read more.
This paper presents a novel dual-module Permanent Magnet Linear Synchronous Motor (PMLSM) featuring an unequal tooth-shoe topology, alongside a highly efficient surrogate-assisted framework to maximize average thrust and minimize thrust ripple. To overcome the computational bottleneck of expensive Finite Element Analysis (FEA), we propose a Constraint-Preserving Maximin Latin Hypercube Design (CP-MmLHD) coupled with an ARD-Kriging model and the Expected Hypervolume Improvement (EHVI) criterion. This closed-loop framework expertly handles strict geometric constraints and anisotropic parameter sensitivities. Within a strict budget of only 150 FEA evaluations, the framework successfully identifies a high-quality Pareto front. Notably, a representative optimal design reduces thrust ripple by over 80% without compromising average thrust. Furthermore, comparative experiments demonstrate superior computational efficiency over conventional algorithms, while multi-run statistical benchmarking and stochastic Monte Carlo analysis rigorously confirm the framework’s algorithmic robustness and manufacturing reliability. Full article
Show Figures

Figure 1

19 pages, 12481 KB  
Article
The Moderating Effect of Social Media Involvement on Community Participation in the Conservation of the Quanzhou World Heritage Site in China
by Fang Huang and Te Chuan Lee
Sustainability 2026, 18(7), 3227; https://doi.org/10.3390/su18073227 - 25 Mar 2026
Viewed by 303
Abstract
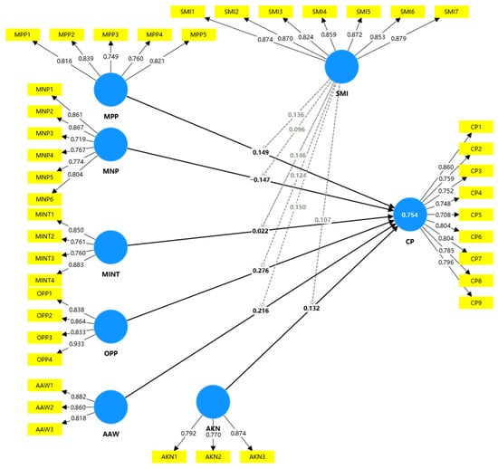
In 2021, Quanzhou, China, was added to the UNESCO World Heritage List. Using the Motivation–Opportunity–Ability (MOA) theoretical framework, this study examines how motivation, opportunity, and ability factors influence community participation (CP) in conserving and developing tourist attractions. Quanzhou’s World Heritage Site (WHS) was [...] Read more.
In 2021, Quanzhou, China, was added to the UNESCO World Heritage List. Using the Motivation–Opportunity–Ability (MOA) theoretical framework, this study examines how motivation, opportunity, and ability factors influence community participation (CP) in conserving and developing tourist attractions. Quanzhou’s World Heritage Site (WHS) was chosen as the case study, while Social Media Involvement (SMI) was selected as a moderator for this analysis. Through PLS-SEM, a total of 405 valid responses were examined and evaluated. The findings show that based on the MOA framework, Motivation Positive Perceptions (MPP), Opportunity (OPP), Awareness (AAW), and Knowledge (AKN) have significant positive effects on CP, whereas Motivation Negative Perceptions (MNP) exert a significant negative effect on CP and Motivation Interest (MINT) does not achieve statistical significance. Additionally, all motivation, opportunity, and ability factors have significant positive moderating relationships with CP through SMI. Hence, this study confirms that the MOA framework is applicable to the context of Chinese World Heritage Sites; it extends the current understanding of how social media can play a role in the governance of cultural heritage (CH). Thus, this study provides both a theoretical basis and practical considerations for CP in the sustainable conservation and tourism development of WHSs. Full article
Show Figures

Figure 1

31 pages, 192143 KB  
Article
A Deeper Insight into Dynamic Stall of Vertical Axis Wind Turbines: Parametric Study of Symmetric Airfoils
by Rasoul Tirandaz, Abdolrahim Rezaeiha and Daniel Micallef
Energies 2026, 19(7), 1615; https://doi.org/10.3390/en19071615 - 25 Mar 2026
Viewed by 313
Abstract
Vertical axis wind turbines (VAWTs) suffer from dynamic stall (DS) at low tip-speed ratios (λ), where cyclic variations in angle of attack (α) dominate the blade aerodynamics, severely undermining aerodynamic performance and power extraction. The coupled influence of airfoil [...] Read more.
Vertical axis wind turbines (VAWTs) suffer from dynamic stall (DS) at low tip-speed ratios (λ), where cyclic variations in angle of attack (α) dominate the blade aerodynamics, severely undermining aerodynamic performance and power extraction. The coupled influence of airfoil parameters on DS remains unexplored. To address this gap, a fully coupled parametric study using 126 incompressible URANS simulations is conducted, examining three geometric parameters of symmetric airfoils: maximum thickness (t/c), chordwise position of maximum thickness (xt/c), and leading-edge (LE) radius index (I). The results show that coupled geometric modification fundamentally alters the stall mechanism, shifting it from abrupt, LE-driven separation toward a gradual, trailing-edge (TE)-controlled process as airfoils transition from thin, forward-xt/c profiles to thicker configurations with aft xt/c and reduced I. This transition enhances boundary-layer (BL) stability, delays DS onset, weakens dynamic stall vortex (DSV) formation, and mitigates unsteady aerodynamic loading. Within the investigated design space, the best-performing configuration (NACA0024–4.5/3.5) achieves a 73% increase in turbine power coefficient (CP) relative to the baseline airfoil (NACA0018–6.0/3.0), mainly through passive control of BL separation and vortex development. These findings highlight the limitations of single-parameter optimization and establish a physics-based, coupled-design framework for mitigating DS-induced performance losses in VAWTs. Full article
(This article belongs to the Section A3: Wind, Wave and Tidal Energy)
Show Figures

Figure 1

15 pages, 1325 KB  
Article
Influence of a White Oak Species Gradient on Genetic Structure and Diversity of Quercus glabrescens (Fagaceae) in Mexico
by Katia Sánchez-Ortiz, Susana Valencia-A and Efraín Tovar-Sánchez
Forests 2026, 17(4), 408; https://doi.org/10.3390/f17040408 - 25 Mar 2026
Viewed by 429
Abstract
Quercus glabrescens Benth. (white oak) is a widespread temperate forest species endemic to Mexico, known to form hybrids with related species in regions of sympatry. Q. glabrescens presents weak reproductive barriers with other white oak species; hence, in this study, we tested [...] Read more.
Quercus glabrescens Benth. (white oak) is a widespread temperate forest species endemic to Mexico, known to form hybrids with related species in regions of sympatry. Q. glabrescens presents weak reproductive barriers with other white oak species; hence, in this study, we tested whether increasing the richness of sympatric white oak species contributes to greater genetic diversity in Q. glabrescens. In total, eight microsatellite primers (eight nSSRs and four cpSSRs) were analyzed in five Q. glabrescens populations: one allopatric (without the presence of other white oak) and four sympatric populations, across which the number of white oak species occurring in sympatry with Q. glabrescens ranged from one to four (Q. obtusata, Q. rugosa, Q. laeta, and Q. potosina). In total, 100 individuals were analyzed. In general, sympatric populations had the highest levels of genetic diversity (Gd), Shannon diversity index (H), and expected heterozygosity (He) compared with the allopatric population of Q. glabrescens, regardless of microsatellite origin. Furthermore, estimates of genetic differentiation (FST and RST) were consistently higher for cpSSRs than for nSSRs. Genetic diversity in Q. glabrescens (H, cpSSRs; He and F nSSRs) increased significantly with the number of white oak species occurring in sympatry. Our results support the hypothesis that as the number of white oak species growing in sympatry with Q. glabrescens increases, its genetic diversity also increases, possibly due to introgressive hybridization. This pattern provides a robust framework for predicting how associated oak species may influence the genetic diversity of Q. glabrescens, which permits the assignment of a new conservation status based on species richness growing in sympatry. Full article
Show Figures

Figure 1

23 pages, 1222 KB  
Article
From Forest Land Easements to Broader Conservation Agreements: An Analysis of Pathways to Community Support in China’s National Park Pilot
by Fangbing Hu, Zhen Sun, Guangyu Wang, Wanting Peng and Chengzhao Wu
Forests 2026, 17(4), 403; https://doi.org/10.3390/f17040403 - 24 Mar 2026
Viewed by 146
Abstract
Conservation easements (CEs) represent a complex policy instrument designed to mediate the feedback loops within coupled human and natural systems in protected areas. However, their efficacy is often constrained by a lack of systemic understanding of the localized drivers of community support. Building [...] Read more.
Conservation easements (CEs) represent a complex policy instrument designed to mediate the feedback loops within coupled human and natural systems in protected areas. However, their efficacy is often constrained by a lack of systemic understanding of the localized drivers of community support. Building upon the successful implementation of Forest Land Easements (FLEs) within China’s Qianjiangyuan National Park Pilot, this study investigates the potential to expand this policy model to other land types. This study investigates the multilevel factors influencing residents’ willingness to adopt three types of CEs, including forest land (FLE), agricultural land (ALE) and homestead land (HLE) easements in China’s Qianjiangyuan National Park Pilot, the country’s primary CE reform site. We conceptualize a hierarchical support model wherein community participation (CP) and human well-being (HW) interact with support for park management (SM), forming a subsystem that drives decisions within the broader land-use. Utilizing structural equation modelling (SEM) and stepwise regression analysis on survey data from 336 households, we tested this model. The results reveal that SM acts as a critical direct mediator and positive driver of CE acceptance, while CP and HW exert significant indirect effects through SM, demonstrating a key feedback pathway. Regression analyses further elucidate that support for different CE types is driven by distinct configurations of factors, highlighting the heterogeneous nature of subsystems. Notably, livelihood benefits and prior participation experiences emerged as consistent, cross-cutting systemic leverages. It demonstrates that leveraging the implementation experience and community support gained from existing forest land easements is crucial. This study concludes that effective CE design must move beyond one-size-fits-all approaches. It necessitates differentiated, adaptive policies that are coherently aligned with local livelihood subsystems and strategically strengthen participatory feedback mechanisms initiated by successful FLEs. Our findings provide an evidence-based framework for designing resilient, socially sustainable conservation policies in complex protected area systems, grounded in proven practice. Full article
(This article belongs to the Special Issue Forestry Economy Sustainability and Ecosystem Governance)
Show Figures

Figure 1

15 pages, 8130 KB  
Article
Integrative Machine Learning Framework for Epigenetic Biomarker Discovery and Disease Severity Prediction in Childhood Atopic Dermatitis
by Ding-Wei Chen and Yun-Nan Chang
Big Data Cogn. Comput. 2026, 10(4), 101; https://doi.org/10.3390/bdcc10040101 - 24 Mar 2026
Viewed by 305
Abstract
Atopic dermatitis (AD) is a chronic inflammatory skin disorder that is significantly contributed to by epigenetics. We developed a machine learning-based framework to identify DNA methylation biomarkers associated with AD classification and severity. Genome-wide methylation data from peripheral blood were processed using four [...] Read more.
Atopic dermatitis (AD) is a chronic inflammatory skin disorder that is significantly contributed to by epigenetics. We developed a machine learning-based framework to identify DNA methylation biomarkers associated with AD classification and severity. Genome-wide methylation data from peripheral blood were processed using four feature selection algorithms: coarse approximation linear function (CALF), elastic net (EN), minimum redundancy maximum relevance (mRMR), and recursive feature elimination with cross-validation (RFECV). The integrative framework identified a central panel of 8 CpG sites that achieved an area under the curve (AUC) of 1.00 in the test set. This panel demonstrated high disease specificity, showing poor classification performance for systemic lupus erythematosus (AUC = 0.46), Crohn’s disease (AUC = 0.50), and oral squamous cell carcinoma (AUC = 0.58). Severity prediction using RFECV-selected 63 CpG sites (RFE63) achieved high accuracy across classifiers, with Random Forest (accuracy = 0.94) outperforming the others. The functional enrichment of CpG-associated genes highlighted key immune-related transcriptional regulators, including STAT5A, RUNX1, MEIS1, and PAX4. These genes are linked to chromatin remodeling, T helper cell differentiation, and interleukin-2 regulation, which are critical in AD pathogenesis and severity. Our findings demonstrate the utility of machine learning-integrated epigenomics in identifying robust, disease-specific biomarkers for AD diagnosis and monitoring, offering new insights into the molecular mechanisms underlying childhood AD. However, further validation in large-scale independent cohorts is required to confirm their clinical robustness and generalizability. Full article
Show Figures

Figure 1

35 pages, 9308 KB  
Article
Tracking Real-Time Anomalies in Cyber–Physical Systems Through Dynamic Behavioral Analysis
by Prashanth Krishnamurthy, Ali Rasteh, Ramesh Karri and Farshad Khorrami
J. Cybersecur. Priv. 2026, 6(2), 55; https://doi.org/10.3390/jcp6020055 - 23 Mar 2026
Viewed by 440
Abstract
Embedded devices in modern power systems offer increased connectivity and remote reprogrammability/reconfigurability. These features along with interconnections between Information Technology (IT) and Operational Technology (OT) networks enable greater agility, reduced operator workload, and enhanced power system performance and capabilities, as well as expanding [...] Read more.
Embedded devices in modern power systems offer increased connectivity and remote reprogrammability/reconfigurability. These features along with interconnections between Information Technology (IT) and Operational Technology (OT) networks enable greater agility, reduced operator workload, and enhanced power system performance and capabilities, as well as expanding the cyber-attack surface. This increased cyber-attack surface, as well as increasingly complex, diverse, and potentially untrustworthy software/hardware supply chains, increases the need for robust real-time monitoring in power systems, and more generally in cyber–physical systems (CPS). We propose a novel framework for real-time monitoring and anomaly detection in CPS, specifically smart grid substations and SCADA systems. The proposed framework enables real-time signal temporal logic condition-based anomaly monitoring by processing raw captured packets from the communication network through a hierarchical semantic extraction and tag processing pipeline into a time series of semantic events and observations, that are then evaluated against expected temporal properties to detect and localize anomalies. We demonstrate the efficacy of our methodology on a hardware in the loop (HITL) testbed under several attack scenarios. The HITL testbed includes multiple physical power system devices (real-time automation controllers and relays) and simulated devices (Phasor Measurement Units—PMUs, relays, Phasor Data Concentrators—PDCs), all interfaced to a dynamic power system simulator. Full article
(This article belongs to the Section Security Engineering & Applications)
Show Figures

Figure 1

Back to TopTop