Sign in to use this feature.

Years

Between: -

Subjects

remove_circle_outline
remove_circle_outline
remove_circle_outline
remove_circle_outline
remove_circle_outline
remove_circle_outline
remove_circle_outline
remove_circle_outline
remove_circle_outline

Journals

Article Types

Countries / Regions

Search Results (186)

Search Parameters:
Keywords = CDDP

Order results
Result details
Results per page
Select all
Export citation of selected articles as:
20 pages, 4633 KB  
Article
Integrating MALDI-MSI-Based Spatial Proteomics and Machine Learning to Predict Chemoradiotherapy Outcomes in Head and Neck Cancer
by Marta Grzeski, Patrick Moeller Jensen, Benjamin-Florian Hempel, Herbert Thiele, Jan Lellmann, Simon Schallenberg, Volker Budach, Ulrich Keilholz, Ingeborg Tinhofer and Oliver Klein
Int. J. Mol. Sci. 2025, 26(18), 9084; https://doi.org/10.3390/ijms26189084 - 18 Sep 2025
Viewed by 209
Abstract
Head and neck squamous cell carcinoma (HNSCC) is often diagnosed at advanced stages. Due to pronounced intratumoral heterogeneity (ITH), reliable risk stratification and prediction of treatment response remain challenging. This study aimed to identify peptide signatures in HNSCC tissue that are associated with [...] Read more.
Head and neck squamous cell carcinoma (HNSCC) is often diagnosed at advanced stages. Due to pronounced intratumoral heterogeneity (ITH), reliable risk stratification and prediction of treatment response remain challenging. This study aimed to identify peptide signatures in HNSCC tissue that are associated with treatment outcomes in HPV-negative, advanced-stage HNSCC patients undergoing 5-fluorouracil/platinum-based chemoradiotherapy (CDDP-CRT). We integrated matrix-assisted laser desorption/ionization mass spectrometry imaging (MALDI-MSI) of tryptic peptides with univariate statistics and machine learning approaches to uncover potential prognostic patterns. Formalin-fixed, paraffin-embedded whole tumor sections from 31 treatment-naive, HPV-negative HNSCC patients were digested in situ with trypsin, and the generated peptides were analyzed using MALDI-MSI. Clinical follow-up revealed recurrence or progression (RecPro) in 20 patients, while 11 patients showed no evidence of disease (NED). Classification models were developed based on the recorded peptide profiles using both unrestricted and feature-restricted approaches, employing either the full set of m/z features or a subset of the most discriminatory m/z features, respectively. The unrestricted model achieved a balanced accuracy of 71% at the patient level (75% sensitivity, 66% specificity), whereas the feature-restricted model reached a balanced accuracy of 72%, showing increased specificity (92%) but reduced sensitivity (52%) in the CDDP-CRT cohort. In order to assess treatment specificity, models trained on the CDDP-CRT cohort were tested on an independent patient cohort treated with mitomycin C-based CRT (MMC-CRT). Neither model demonstrated prognostic performance in the MMC-CRT patient cohort, suggesting specificity for platinum-based therapy. Presented findings highlight the potential of MALDI-MSI–based proteomic profiling to identify patients at elevated risk of recurrence following CDDP-CRT. This approach may support more personalized risk assessment and treatment planning, ultimately contributing to improved therapeutic outcomes in HPV-negative HNSCC. Full article
(This article belongs to the Section Molecular Oncology)
Show Figures

Figure 1

16 pages, 805 KB  
Article
Clinical Outcome in Elderly Head and Neck Cancer Patients Treated with Concomitant Cisplatin and Radiotherapy
by Chiara Lucrezia Deantoni, Andrea Galli, Davide Valsecchi, Luca Porcu, Lucrezia Tranò, Laura Giannini, Italo Dell’Oca, Anna Chiara, Vittorio Gioffrè, Moreno Tresoldi, Nadia Gisella Di Muzio, Leone Giordano and Aurora Mirabile
Cancers 2025, 17(18), 3007; https://doi.org/10.3390/cancers17183007 - 15 Sep 2025
Viewed by 342
Abstract
Background: Cisplatin (CDDP) concomitant to radiotherapy (RT) is one of the main treatments for locally advanced head and neck squamocellular carcinoma (LA HNSCC); nevertheless, elderly patients are underrepresented in trials and frequently receive less intensive and suboptimal treatments, which often are unimodal, even [...] Read more.
Background: Cisplatin (CDDP) concomitant to radiotherapy (RT) is one of the main treatments for locally advanced head and neck squamocellular carcinoma (LA HNSCC); nevertheless, elderly patients are underrepresented in trials and frequently receive less intensive and suboptimal treatments, which often are unimodal, even if it is well demonstrated how chemoradiotherapy (CRT) with CDDP is superior to RT alone. We aim to analyze clinical feasibility in terms of acute toxicity and treatment adherence in patients receiving concurrent high-dose CDDP and RT with curative or adjuvant intent, comparing elderly (≥65 years) with young (<65 years) patients. Methods: This is a monocentric, observational, prospective study of consecutive LA HNSCC patients treated with high dose CDDP concomitant to RT, from January 2017 to June 2024. The primary aim is to compare the performance of elderly patients with young patients in terms treatment adherence and toxicity, while the secondary aim is to assess treatment efficacy in terms of OS and PFS endpoints. The LA HNSCC patients were selected only by treatment, so all patients who did not receive chemoradiation were excluded. No difference in terms of compliance and toxicity events >G1 in the elderly versus young population is the null hypothesis. Data were analyzed using MedCal statistical software 14.12. A p < 0.05 was considered statistically significant. Results: A total of 170 patients were included in the study, according to the selection criteria stated. Only 7 elderly (12.3%) patients received a dose < 200 mg/m2, whereas 163 patients (87.7%) received ≥ 200 mg/m2 and all elderly patients completed RT, indicating a high level of adherence and effective management of treatment protocols, in front of a comparable incidence of acute toxicity to young patients (p-value: 0.84). OS and PFS were not statistically different between elderly and young patients (p = 0.20 and p = 0.72, respectively). Conclusions: Our findings suggest the feasibility of curative oncological treatment for elderly individuals with LA HNSCC, if they are well selected and adequately supported. Future studies should focus on validating and expanding these results to improve patient care and outcomes. Full article
(This article belongs to the Special Issue Radiomics in Head and Neck Cancer Care (2nd Edition))
Show Figures

Figure 1

18 pages, 4238 KB  
Article
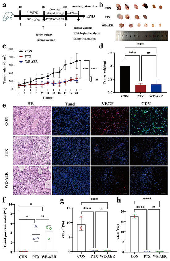
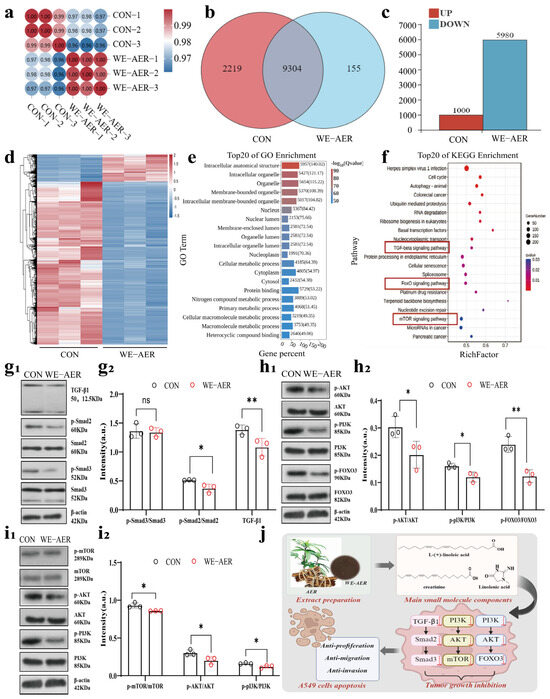
Actinidia eriantha Benth. Root as a New Phytomedicine Inhibits Non-Small Cell Lung Cancer by Regulating·TGF-β/FOXO/mTOR
by Xuan Zhang, Qiyao Xiao, Haoran Chen, Shaoming Yang, Qingli Li and Lihua Peng
Int. J. Mol. Sci. 2025, 26(18), 8957; https://doi.org/10.3390/ijms26188957 - 14 Sep 2025
Viewed by 312
Abstract
Non-small cell lung cancer (NSCLC) accounts for over 80% of lung cancer cases and remains challenging to treat due to high recurrence and mortality rates. While cisplatin (CDDP) is a first-line chemotherapy for NSCLC, its clinical utility is limited by toxicity, drug resistance, [...] Read more.
Non-small cell lung cancer (NSCLC) accounts for over 80% of lung cancer cases and remains challenging to treat due to high recurrence and mortality rates. While cisplatin (CDDP) is a first-line chemotherapy for NSCLC, its clinical utility is limited by toxicity, drug resistance, and inadequate tumor suppression. Plant-derived extracts have shown promise as complementary therapies, offering potential benefits including enhanced efficacy and reduced treatment side effects. The aqueous extract of Actinidia eriantha Benth. root (WE-AER) exhibits significant antitumor activity, though its mechanisms in NSCLC remain unclear. This study demonstrates WE-AER’s potent anti-NSCLC effects through multiple mechanisms. In vitro, WE-AER dose-dependently inhibited A549 cell growth (74.74% inhibition, IC50 = 210.38 µg/mL) by inducing apoptosis via TGF-β/FOXO/mTOR pathway modulation. In vivo, WE-AER suppressed tumor growth and angiogenesis while activating immune responses and reducing inflammation in mouse models, with excellent biosafety. These findings elucidate WE-AER’s anticancer mechanisms and support its potential as a novel herbal therapy for NSCLC. Full article
(This article belongs to the Section Molecular Oncology)
Show Figures

Figure 1

13 pages, 449 KB  
Article
TCF Plus Radiochemotherapy Versus Neoadjuvant Radiochemotherapy Versus Flot Perioperative Chemotherapy in Esophageal Adenocarcinoma: The Results of a Three-Cohort, Multi-Centric Comparison: The A4 Study
by Marco Lorenzo Bonù, Giulia Volpi, Gloria Zanni, Jacopo Balduzzi, Fabrizia Terraneo, Giusto Pignata, Giuseppina Arcangeli, Francesco Frassine, Paola Vitali, Eliana La Rocca, Simone Giacopuzzi, Jacopo Weindelmayer, Carlo Alberto De Pasqual, Martina Milazzo, Michele Pavarana, Valentina Zen, Stefano De Pascale, Uberto Fumagalli Romario, Michela Buglione and Giovanni De Manzoni
Biomedicines 2025, 13(9), 2236; https://doi.org/10.3390/biomedicines13092236 - 11 Sep 2025
Viewed by 321
Abstract
Introduction: Recent randomized evidence suggests that stage II–IV non metastatic esophageal adenocarcinoma is best managed with perioperative chemotherapy (CHT) and surgery. Intensification of neoadjuvant chemotherapy and radiochemotherapy are proposed before surgery in high-volume centers with the aim of increasing both systemic and locoregional [...] Read more.
Introduction: Recent randomized evidence suggests that stage II–IV non metastatic esophageal adenocarcinoma is best managed with perioperative chemotherapy (CHT) and surgery. Intensification of neoadjuvant chemotherapy and radiochemotherapy are proposed before surgery in high-volume centers with the aim of increasing both systemic and locoregional control. However, few data comparing intensified RTCHT, CHT plus RTCHT and perioperative CHT with FLOT in real-life scenarios are available. Methods: This is a multicenter, retrospective series, including three cohorts of patients treated for esophageal adenocarcinoma: Cohort A: nRTCHT; Cohort B: TCF plus RTCHT, defined as triplet chemotherapy followed by dose-reduced triplet therapy + RT; Cohort C: perioperative chemotherapy with FLOT regimen. The primary endpoint was disease-free survival (DFS), and the secondary endpoints were pathologic complete response (pCR), pathologic lymph-node complete response (ypN0), overall survival (OS), and perioperative acute toxicity. Results: From January 2013 to December 2023, 142 patients were identified. All patients received multimodal therapy with radical esophagectomy. A total of 95% of patients were male; the majority of patients presented with stage cT3cN1. A total of 63 patients were treated in Cohort A (31 cases with doublet 5FU-CDDP concurrent to 50.4 Gy and 32 cases with CROSS regimen), 36 in Cohort B, and 43 in Cohort C. After a median FU of 36 months, the 3-year DFS resulted 58.6%. pCR occurred in 26 cases (18.6%). Three-year OS had a value of 72%. At univariate analysis, ypN0 was related to better DFS; cN+ disease was related with worse OS. The treatment cohort did not impact survival outcomes; however, an effect on CR was shown, with pCR in 15% (A), 36.3% (B), 11% (C) of cases, respectively (χ: 0.008). A total of 67% of patients in Cohort B experienced a ypN0. Two treatment-related deaths occurred (one in Cohort A and one in C) with a slight increase in G3 toxicity in cohort C. Conclusions: In this real-life multicenter series, oncological results were adequate for all three neoadjuvant strategies. TCF plus RTCHT guaranteed a higher pCR and ypN0 rate without increasing toxicity. An intensified neoadjuvant schedule, such as TCF plus RTCHT, may be useful in cases where higher tumor and nodal responses are needed. Taken together, our data highlight that further investigation is warranted before abandoning radiotherapy-based neoadjuvant approaches in esophageal and GEJ adenocarcinoma. Full article
(This article belongs to the Section Cancer Biology and Oncology)
Show Figures

Figure 1

26 pages, 4821 KB  
Article
Thymol Preserves Spermatogenesis and Androgen Production in Cisplatin-Induced Testicular Toxicity by Modulating Ferritinophagy, Oxidative Stress, and the Keap1/Nrf2/HO-1 Pathway
by Amira M. Badr, Sheka Aloyouni, Yasmin Mahran, Hanan Henidi, Elshaymaa I. Elmongy, Haya M. Alsharif, Aliyah Almomen and Sahar Soliman
Biomolecules 2025, 15(9), 1277; https://doi.org/10.3390/biom15091277 - 3 Sep 2025
Viewed by 650
Abstract
Cisplatin (CDDP) is a widely used chemotherapeutic agent, but its off-target toxicity, including testicular damage, limits clinical use. Bioactive compounds may help mitigate chemotherapy-induced reproductive toxicity. This study investigates thymol’s role in modulating ferritinophagy to preserve reproductive function and steroidogenesis. Male Wistar rats [...] Read more.
Cisplatin (CDDP) is a widely used chemotherapeutic agent, but its off-target toxicity, including testicular damage, limits clinical use. Bioactive compounds may help mitigate chemotherapy-induced reproductive toxicity. This study investigates thymol’s role in modulating ferritinophagy to preserve reproductive function and steroidogenesis. Male Wistar rats were randomized to control, CDDP, thymol, or CDDP + thymol groups. Thymol (60 mg/kg) was given orally for 14 days, and CDDP (8 mg/kg) was administered intraperitoneally on day 7. Testicular function was assessed through hormonal analysis, sperm evaluation, and histopathology. Ferritinophagy, oxidative stress, and inflammatory markers were assessed to elucidate thymol’s chemoprotective mechanisms. Thymol co-administration preserved steroidogenesis, restored sperm quality, and maintained testicular architecture in CDDP-treated rats. Thymol suppressed ferritinophagy, reducing iron overload and mitigating reactive oxygen species (ROS)-induced cellular damage. Additionally, thymol activated the Keap1/Nrf2/HO-1 pathway, enhancing antioxidant defenses while downregulating inflammatory mediators (TNF-α, IL-6). Additionally, thymol enhanced CDDP’s selectivity toward cancer cells while reducing its toxicity to normal cells. This study provides evidence that thymol modulates ferritinophagy to attenuate CDDP-induced testicular toxicity, helping preserve reproductive function via regulation of iron homeostasis. These findings highlight thymol’s potential as an adjunct therapy to mitigate chemotherapy-associated reproductive damage while maintaining CDDP’s anticancer efficacy. Full article
(This article belongs to the Special Issue Antioxidant and Anti-Inflammatory Activities of Phytochemicals)
Show Figures

Figure 1

15 pages, 10082 KB  
Article
A COX-2-Targeted Platinum(lV) Prodrug Induces Apoptosis and Reduces Inflammation in Bladder Cancer Models
by Ya Li, Siyang Liu, Meng Zhou, Zihan Zhao, Dongfan Song, Hongqian Guo and Rong Yang
Pharmaceuticals 2025, 18(8), 1185; https://doi.org/10.3390/ph18081185 - 12 Aug 2025
Viewed by 543
Abstract
Background: Bladder cancer is a common and heterogeneous malignancy of the urinary tract. Traditional chemotherapy using bivalent platinum drugs such as cisplatin(CDDP) is often limited by severe side effects and acquired resistance. To overcome these limitations, we explored a novel Pt(IV) prodrug, [...] Read more.
Background: Bladder cancer is a common and heterogeneous malignancy of the urinary tract. Traditional chemotherapy using bivalent platinum drugs such as cisplatin(CDDP) is often limited by severe side effects and acquired resistance. To overcome these limitations, we explored a novel Pt(IV) prodrug, DNP, designed to release both cytotoxic cisplatin and the anti-inflammatory cyclooxygenase-2 (COX-2) inhibitor naproxen(NPX). Methods: We evaluated the cytotoxic activity of DNP using both two-dimensional (2D) monolayer and three-dimensional (3D) spheroid models of bladder cancer cells. Transcriptomic analysis via RNA-seq identified apoptosis- and inflammation-related signaling pathways modulated by DNP. RNA-seq-based transcriptomic profiling revealed that DNP regulates signaling pathways associated with apoptosis and inflammation. The anti-inflammatory effects were evaluated using a lipopolysaccharide (LPS)-induced macrophage model, while the in vivo antitumor efficacy was assessed in an orthotopic MB49 bladder cancer model. Results: Compared with CDDP, DNP significantly increased intracellular platinum accumulation and exhibited superior cytotoxicity. It effectively inhibited tumor proliferation, induced apoptosis, and attenuated inflammation both in vitro and in vivo. Conclusions: These findings suggest that DNP exerts dual antitumor effects through enhanced delivery of cytotoxic and anti-inflammatory agents, offering a promising strategy for bladder cancer therapy. Full article
(This article belongs to the Section Pharmacology)
Show Figures

Graphical abstract

17 pages, 1747 KB  
Article
Rasagiline Inhibits Human Melanoma Cell Viability and Interacts Synergistically with Mitoxantrone and Antagonistically with Cisplatin—In Vitro Isobolographic Studies
by Danuta Krasowska, Paula Wróblewska-Łuczka, Michał Chojnacki, Katarzyna Załuska-Ogryzek, Jacek Kurzepa and Jarogniew J. Łuszczki
Cancers 2025, 17(15), 2563; https://doi.org/10.3390/cancers17152563 - 3 Aug 2025
Viewed by 568
Abstract
Background: The increased incidence of malignant melanoma is observed in patients with Parkinson’s disease. Methods: The anti-proliferative effects of carbidopa and rasagiline on four human malignant melanoma cell lines (A375, SK-MEL28, FM55P and FM55M2) were determined in MTT assay. The interaction profiles of [...] Read more.
Background: The increased incidence of malignant melanoma is observed in patients with Parkinson’s disease. Methods: The anti-proliferative effects of carbidopa and rasagiline on four human malignant melanoma cell lines (A375, SK-MEL28, FM55P and FM55M2) were determined in MTT assay. The interaction profiles of rasagiline in combinations with cisplatin (CDDP) and mitoxantrone (MTX) in four human melanoma cell lines (A375, SK-MEL28, FM55P and FM55M2) were assessed by means of the isobolographic analysis in the MTT test; Results: Rasagiline, but not carbidopa, produced clear-cut anti-proliferative effects on various melanoma cell lines. The median inhibitory concentrations (IC50 values) of rasagiline in the MTT were 280.69 µM for A375, 402.89 µM for SK-MEL28, 349.44 µM for FM55P, and 117.45 µM for FM55M2, respectively. The experimentally-derived selectivity index for rasagiline ranged from 8.22 to 28.18. Flow cytometry assay revealed, in two melanoma cell lines (FM55P and A375), a significant increase in the number of cells in the G0/G1 (up to 76.48% and 75.46% for cell lines, respectively), accompanied by a decrease in the percentage of cells in the S phase (decrease to 9.91% and 10.83% for cell lines, respectively), which may indicate potential cytostatic properties of rasagiline. The combinations of rasagiline with CDDP (at the fixed-ratio of 1:1) exerted either antagonistic interactions (p < 0.05) in the A375 and SK-MEL28, or additive interactions, with a tendency toward antagonism in the FM55P and FM55M2 cell lines in the MTT test. In contrast, the combinations of rasagiline with MTX (ratio of 1:1) produced either synergistic interaction (p < 0.05) in the FM55P cell line or additive interactions with a tendency toward synergy in the FM55M2, SK-MEL28, and A375 cell lines in the MTT test. Conclusions: Rasagiline combined with MTX exerted the most desirable synergistic interactions in relation to the anti-proliferative effects in four malignant melanoma cell lines, as assessed isobolographically. In contrast, rasagiline should not be combined with CDDP during the treatment of malignant melanoma due to the antagonistic interactions in the MTT assay. Full article
(This article belongs to the Special Issue Research on New Drugs and Drug Targets in Melanoma)
Show Figures

Figure 1

9 pages, 888 KB  
Article
Association of Magnesium Deficiency and Reduction in Blood Pressure After Chemotherapy in Previously Hypertensive Cancer Patients: The Role of Chemotherapy and Magnesium Levels
by Aurora Soldado, Kevin Doello, Jose Prados, Cristina Mesas and Consolacion Melguizo
Medicina 2025, 61(8), 1357; https://doi.org/10.3390/medicina61081357 - 26 Jul 2025
Viewed by 587
Abstract
Background and Objectives: A commonly observed phenomenon in outpatient oncological patients is the appearance of hypotension not attributable to other causes in hypertensive patients undergoing oncological treatment. Once antihypertensive treatment is discontinued, patients remain normotensive after the oncological treatment ends. The objective [...] Read more.
Background and Objectives: A commonly observed phenomenon in outpatient oncological patients is the appearance of hypotension not attributable to other causes in hypertensive patients undergoing oncological treatment. Once antihypertensive treatment is discontinued, patients remain normotensive after the oncological treatment ends. The objective of this research is to analyze our experience with this phenomenon and try to provide an explanation. Materials and Methods: A retrospective case-control study was conducted with a total sample of 302 hypertensive oncological patients, with cases presenting symptomatic hypotension and controls not. Descriptive and inferential statistics were performed, with the latter focusing on studies by Odds Ratio, Chi-square, Z test for comparison of two proportions, and multivariate regression. Results: Regarding the results obtained, it is noteworthy that in both the univariate and multivariate models, treatment with cisplatin showed statistical significance (Univariate, OR 3.06 (CI 1.82–5.11). Z 4.45, p < 0.0001; multivariate, p < 0.001, Nagelkerke R2 74.8%). Cisplatin treatment and the study phenomenon were correlated with magnesium levels (Chi-square 8.2, p = 0.017), relating hypotension to hypertensive patients with low magnesium levels. Conclusions: CDDP treatment is associated with hypotension or normotension in previously hypertensive cancer patients. This may be related to peripheral vascular fragility induced by oncological drugs, leading to reduced vascular resistance. Although magnesium deficiency is generally linked to hypertension, chemotherapy-related shifts in magnesium levels due to impaired renal handling may play a role. These findings may help improve the understanding of blood pressure regulation in oncology patients. Full article
(This article belongs to the Section Oncology)
Show Figures

Figure 1

10 pages, 738 KB  
Article
In Vitro Evaluation of Electrochemotherapy Combined with Sotorasib in Pancreatic Carcinoma Cell Lines Harboring Distinct KRAS Mutations
by Tanja Jesenko, Masa Omerzel, Tina Zivic, Gregor Sersa and Maja Cemazar
Int. J. Mol. Sci. 2025, 26(15), 7165; https://doi.org/10.3390/ijms26157165 - 24 Jul 2025
Viewed by 750
Abstract
Pancreatic cancer is among the deadliest malignancies, with limited treatment options and poor prognosis. Novel strategies are therefore urgently needed. Sotorasib, a KRAS G12C-specific inhibitor, offers targeted treatment for a small subset of patients with this mutation. Electrochemotherapy (ECT), which enhances the cytotoxicity [...] Read more.
Pancreatic cancer is among the deadliest malignancies, with limited treatment options and poor prognosis. Novel strategies are therefore urgently needed. Sotorasib, a KRAS G12C-specific inhibitor, offers targeted treatment for a small subset of patients with this mutation. Electrochemotherapy (ECT), which enhances the cytotoxicity of chemotherapeutic agents through electroporation-induced membrane permeabilization, has shown promise in various tumor types, including deep-seated malignancies such as pancreatic cancer. Combining ECT with sotorasib may potentiate antitumor effects in KRAS G12C-mutated pancreatic cancer; however, preclinical data on such combinations are lacking. This proof-of-concept study evaluated the cytotoxic effects of ECT using bleomycin (BLM) or cisplatin (CDDP) in combination with sotorasib in KRAS G12C-mutated MIA PaCa-2 and KRAS G12D-mutated PANC-1 pancreatic cancer cell lines. ECT alone significantly reduced cell viability, particularly in MIA PaCa-2 cells, where electric pulses induced approximately 75% cell death. Combining ECT with sotorasib resulted in an additive effect on KRAS G12C-mutated MIA PaCa-2 cells, though no synergy was observed, likely due to the high intrinsic sensitivity to electric pulses. These results support the potential of combining physical and molecular therapies in a subset of pancreatic cancer patients and lay the groundwork for further in vivo studies to optimize treatment parameters and explore clinical translatability. Full article
(This article belongs to the Section Molecular Pathology, Diagnostics, and Therapeutics)
Show Figures

Figure 1

13 pages, 517 KB  
Article
Varied Susceptibility of Five Echinochloa Species to Herbicides and Molecular Identification of Species Using CDDP Markers
by Xiaoyan Wang, Lulu Ye, Jingui Zhou and Jun Li
Agronomy 2025, 15(7), 1626; https://doi.org/10.3390/agronomy15071626 - 3 Jul 2025
Viewed by 620
Abstract
Echinochloa spp. are among the most problematic malignant weeds in paddy fields. Under long-term herbicide selection pressure, they have developed resistances to multiple herbicides, leading to diminished control efficacy. Precision herbicide application, tailored to the susceptibility disparities among Echinochloa species, has emerged as [...] Read more.
Echinochloa spp. are among the most problematic malignant weeds in paddy fields. Under long-term herbicide selection pressure, they have developed resistances to multiple herbicides, leading to diminished control efficacy. Precision herbicide application, tailored to the susceptibility disparities among Echinochloa species, has emerged as a promising strategy to enhance weed control efficacy and decelerate herbicide resistance development. Nevertheless, the herbicide susceptibility variation across different Echinochloa taxa remain uncharted. Therefore, in this study, we determined the susceptibility of five Echinochloa species to 15 commonly used herbicides using the whole-plant bioassay method. Additionally, we explored the feasibility of employing the CDDP molecular marker technique for the rapid identification of distinct Echinochloa species. The results showing that five Echinochloa species exhibited differential susceptibility to 12 of the 15 herbicides tested underscore the necessity of personalized herbicide application strategies. Among the seven CDDP markers, KNOX-3 generated a specific band in the Echinochloa caudata population, which can be used to distinguish it from the other four Echinochloa species. The findings of this study will facilitate the precision application of herbicides for Echinochloa management in paddy fields. Full article
Show Figures

Figure 1

29 pages, 9652 KB  
Article
Curcumin Derivative CU4c Exhibits HDAC-Inhibitory and Anticancer Activities Against Human Lung Cancer Cells In Vitro and in Mouse Xenograft Models
by Narissara Namwan, Gulsiri Senawong, Chanokbhorn Phaosiri, Pakit Kumboonma, La-or Somsakeesit, Pitchakorn Sangchang and Thanaset Senawong
Pharmaceuticals 2025, 18(7), 960; https://doi.org/10.3390/ph18070960 - 26 Jun 2025
Viewed by 787
Abstract
Background/Objectives: Drug resistance and severe side effects caused by gemcitabine (Gem) and cisplatin (CDDP) are common. This study aimed to investigate the combined effects of CU4c and Gem or CDDP on lung cancer cells in vitro and in nude mouse xenograft models. [...] Read more.
Background/Objectives: Drug resistance and severe side effects caused by gemcitabine (Gem) and cisplatin (CDDP) are common. This study aimed to investigate the combined effects of CU4c and Gem or CDDP on lung cancer cells in vitro and in nude mouse xenograft models. Methods: Antiproliferative activity and drug interaction were evaluated using MTT and Chou–Talalay methods, respectively. Apoptosis induction and cell cycle arrest were analyzed by flow cytometry. The expression levels of proteins were evaluated by Western blot analysis. The HDAC-inhibitory activity of CU4c was confirmed in vitro, in silico, and in A549 cells. Results: CU4c inhibited the proliferation of A549 cells in a dose- and time-dependent manner but had little effect on the growth of noncancerous Vero cells. CU4c synergistically enhanced the antiproliferative activities of CDDP (at 24 h) and Gem (at 48 and 72 h) against A549 cells. Combined CU4c and CDDP notably inhibited A549 proliferation by triggering cell cycle arrest at S and G2/M phases at 24 h with elevated levels of p21 and p53 proteins. Combined CU4c and Gem induced cell cycle arrest at both the S and G2/M phases at 48 h via upregulating the expression of the p21 protein. CU4c enhanced the apoptotic effects of CDDP and Gem by increasing the Bax/Bcl-2 ratio, pERK1/2, and Ac-H3 levels. Combined CU4c and Gem significantly reduced tumor growth while minimizing visceral organ damage in animal study. Conclusions: These results suggest that CU4c enhances the anticancer activity of CDDP and Gem and reduces the toxicity of Gem in animal studies. Full article
(This article belongs to the Special Issue Novel Anticancer Drug Development and Toxicity Reduction Strategies)
Show Figures

Figure 1

18 pages, 5811 KB  
Article
Investigating the Effects of ONC206 Alone and in Combination with Cisplatin on Ovarian Cancer Cell Models
by Sara Mikhael, Rona Fayyad, Leen Abi Harfouch, Varun Vijay Prabhu, Hisham F. Bahmad, Wassim Abou-Kheir and Georges Daoud
Curr. Issues Mol. Biol. 2025, 47(6), 451; https://doi.org/10.3390/cimb47060451 - 12 Jun 2025
Cited by 1 | Viewed by 731
Abstract
Ovarian cancer (OC) is the most lethal gynecologic malignancy worldwide, with high rates of disease relapse posing a significant therapeutic challenge. Consequently, there is an urgent need to develop novel treatments for OC. This study aims to evaluate the effects of the novel [...] Read more.
Ovarian cancer (OC) is the most lethal gynecologic malignancy worldwide, with high rates of disease relapse posing a significant therapeutic challenge. Consequently, there is an urgent need to develop novel treatments for OC. This study aims to evaluate the effects of the novel imipridone, ONC206, both as a monotherapy and in combination with the standard of care chemotherapy drug, cisplatin (CDDP), on human OC cell lines. In order to study the effect of ONC206 and CDDP on ovarian cancer, two cell lines, OVCAR-420 and SKOV-3, were used in this study. Cell proliferation was assessed using MTT assay while cell viability was evaluated using the trypan blue exclusion assay. Cell migration was examined using the wound healing assay. To investigate the effects of both treatments, alone or in combination on the stem-cell-like population of OC cells, the sphere-forming assay was employed. Our results revealed that ONC206, alone or in combination with CDDP, exerts a potent anti-proliferative effect on both OVCAR-420 and SKOV-3 cells, as shown in the MTT and trypan blue exclusion assays. Interestingly, a synergistic effect was observed when ONC206 was combined with CDDP, enhancing the overall anti-cancer efficacy. Additionally, ONC206 alone or in combination with CDDP inhibited the migratory ability of the ovarian cancer cells. Furthermore, the activity of ovarian cancer stem cells was inhibited when cells were treated with ONC206 alone or in combination with CDDP, as shown in the significant decrease in both the size and the sphere-forming ability of ovarian cancer stem cells in the 3D culture model. Our results highly suggest the potential of imipridones as a new class of therapeutics in ovarian cancer management. Among these, ONC206 shows nanomolar potency, highlighting its potential as a standalone therapy or in combination with existing treatment regimens. Full article
Show Figures

Figure 1

23 pages, 13353 KB  
Article
Khellin Mitigates Cisplatin-Induced Renal Injury by Targeting Oxidative Stress, Inflammation, and Apoptosis: Integration of Network Pharmacology, Molecular Docking, and Preclinical Validation
by Zeina W. Sharawi, Shimaa A. Abass, Manal A. Zubair, Rabab A. Hegazy, Foad A. Farrag, Abdelrahman Hamdi, Mohammed A. El-Magd and Abdullah A. Elgazar
Pharmaceuticals 2025, 18(6), 836; https://doi.org/10.3390/ph18060836 - 3 Jun 2025
Cited by 1 | Viewed by 1057
Abstract
Background/Objectives: The present study aimed to evaluate the nephroprotective role of Khellin (Khe) against cisplatin (CDDP)-mediated nephrotoxicity in rats. Methods: We assessed oxidative stress markers (MDA, CAT, SOD, GPx, and iNOs), inflammatory markers (TNFα, IL6, IL10, and MCP1), apoptotic markers (Bax [...] Read more.
Background/Objectives: The present study aimed to evaluate the nephroprotective role of Khellin (Khe) against cisplatin (CDDP)-mediated nephrotoxicity in rats. Methods: We assessed oxidative stress markers (MDA, CAT, SOD, GPx, and iNOs), inflammatory markers (TNFα, IL6, IL10, and MCP1), apoptotic markers (Bax and Bcl2), and the renal damage marker (Kim1). Network pharmacology and molecular docking studies were performed. In vitro, Khe effects were tested on normal kidney cells (Vero) and liver cancer cells (HepG2) treated with CDDP. Results: Network pharmacology and docking suggested Khe’s activity primarily affects oxidative stress and inflammatory pathways, notably through MAPK14 and PI3K downregulation. In vitro, Khe reduced CDDP’s cytotoxicity in Vero cells while maintaining anti-proliferative effects on HepG2 cells. In vivo, CDDP significantly increased serum creatinine, urea, Kim1, oxidative stress markers (MDA and iNOS), and inflammatory markers (TNFα, IL6, and MCP1) while decreasing antioxidant markers (SOD, GPx, CAT, and SOD3) and anti-inflammatory cytokine (IL10) levels. Khe treatment dose-dependently attenuated these changes, with the 100 mg/kg dose showing the most significant renoprotection. Histopathological analysis confirmed improved renal tissue integrity in Khe-treated groups. Conclusions: This study demonstrates that Khe exerts significant nephroprotective effects against CDDP-induced nephrotoxicity by mitigating oxidative stress, inflammation, and apoptosis while improving renal function and structure. These findings suggest Khe as a promising therapeutic candidate for preventing CDDP-related kidney injury. Full article
(This article belongs to the Section Pharmacology)
Show Figures

Figure 1

14 pages, 1156 KB  
Article
Repeated Valproic Acid Administration Fundamentally Ameliorated Cisplatin-Induced Mechanical Allodynia in Rats
by Yoshihiro Seto, Yuki Ohara, Manami Tachi, Mari Tomonari, Daisuke Inoue, Fumiyasu Okazaki, Yasuhiro Tsuji and Hideto To
Int. J. Mol. Sci. 2025, 26(11), 4977; https://doi.org/10.3390/ijms26114977 - 22 May 2025
Viewed by 583
Abstract
Cisplatin (cis-diamminedichloro-platinum; CDDP) is a chemotherapeutic agent that frequently induces peripheral neuropathy characterized by mechanical allodynia. Herein, we aimed to determine the effects of valproic acid (VPA) on cisplatin-induced mechanical allodynia in rats and elucidate the underlying mechanisms. A single administration of VPA [...] Read more.
Cisplatin (cis-diamminedichloro-platinum; CDDP) is a chemotherapeutic agent that frequently induces peripheral neuropathy characterized by mechanical allodynia. Herein, we aimed to determine the effects of valproic acid (VPA) on cisplatin-induced mechanical allodynia in rats and elucidate the underlying mechanisms. A single administration of VPA (150 mg/kg) transiently suppressed CDDP-induced mechanical allodynia, correlating with serum VPA concentrations. Repeated VPA administration before or after the onset of CDDP-induced mechanical allodynia significantly attenuated allodynia even after VPA discontinuation, suggesting fundamental treatment potential. Mechanistically, CDDP increased the expression of neurokinin 1 receptor (NK1R) mRNA in the dorsal horn of the spinal cord, and this increased expression was suppressed by repeated VPA administration. Treatment with an NK1R antagonist alleviated CDDP-induced mechanical allodynia, indicating the involvement of NK1R in allodynia. In vitro assays revealed that VPA did not affect the cytotoxicity of CDDP in Walker 256 cells, suggesting that VPA does not interfere with the antitumor activity of CDDP. Overall, repeated VPA administration may fundamentally ameliorate CDDP-induced peripheral neuropathy by suppressing the CDDP-induced increased NK1R expression without compromising the antitumor effects of CDDP. These findings provide insights into the potential use of VPA as a therapeutic agent for managing CDDP-induced peripheral neuropathy. Full article
Show Figures

Figure 1

13 pages, 2388 KB  
Article
Effects of β-Cryptoxanthin on Cisplatin-Treated Human Oral Mucosa-Derived Keratinocytes and Fibroblasts
by Toshiro Yamamoto, Kenta Yamamoto, Naoya Wada, Fumishige Oseko, Osam Mazda and Narisato Kanamura
Appl. Sci. 2025, 15(9), 4803; https://doi.org/10.3390/app15094803 - 26 Apr 2025
Viewed by 553
Abstract
Cisplatin (CDDP) is an anticancer drug that is frequently used to treat head and neck cancers; however, it may cause oral mucositis. The discontinuation of CDDP may be required for some patients with a severe status, and the control of oral mucositis is [...] Read more.
Cisplatin (CDDP) is an anticancer drug that is frequently used to treat head and neck cancers; however, it may cause oral mucositis. The discontinuation of CDDP may be required for some patients with a severe status, and the control of oral mucositis is extremely important. β-Cryptoxanthin (β-cry), a carotenoid, exerts anti-inflammatory effects. Its inhibition of 5-FU-induced inflammatory responses was recently demonstrated. However, the effects of β-cry on CDDP-induced oral mucositis remain unclear. In the present study, we stimulated human oral mucosa-derived keratinocytes (hOMK) and fibroblasts (hOMF) with CDDP, added β-cry, and examined its effects, with a focus on the production of inflammatory cytokines, matrix metalloproteinase (MMPs), and reactive oxygen species (ROS). CDDP increased the mRNA expression and production of inflammatory cytokines and MMPs both in hOMK and hOMF. However, increases in IL-6 and MMP-9 mRNA expression levels and IL-6 production in CDDP-treated hOMK and hOMF were inhibited by β-cry. Furthermore, the production of ROS and the rate of SA-β-gal-positive cells were increased by CDDP, but were not affected by β-cry. CDDP may induce oral mucositis by increasing the levels of inflammatory cytokines, MMPs, and ROS. β-cry partially inhibited CDDP-induced increases in inflammatory cytokines and MMPs, suggesting its potential to attenuate the symptoms of chemotherapy-related oral mucositis. Full article
Show Figures

Figure 1

Back to TopTop