Sign in to use this feature.

Years

Between: -

Subjects

remove_circle_outline
remove_circle_outline
remove_circle_outline
remove_circle_outline

Journals

Article Types

Countries / Regions

Search Results (58)

Search Parameters:
Keywords = C-C chemokine receptor 2 (CCR2)

Order results
Result details
Results per page
Select all
Export citation of selected articles as:
16 pages, 1689 KB  
Article
Dual Roles of CD147 in Regulating THP-1 Monocyte Migration and MCP-1-Induced Inflammatory Responses
by Nutjeera Intasai, Kanokporn Sornsuwan, On-anong Juntit, Thanathat Pamonsupornwichit, Kanyarat Thongheang, Phatcharida Jantaree and Chatchai Tayapiwatana
Int. J. Mol. Sci. 2025, 26(22), 10850; https://doi.org/10.3390/ijms262210850 - 8 Nov 2025
Viewed by 806
Abstract
Cluster of Differentiation (CD) 147, a transmembrane glycoprotein, plays a critical role in monocyte function by regulating invasion, migration and cytokine production. This study explored the impact of CD147 on monocyte chemotaxis and inflammatory responses following monocyte chemoattractant protein-1 (MCP-1) modulation using CD147 [...] Read more.
Cluster of Differentiation (CD) 147, a transmembrane glycoprotein, plays a critical role in monocyte function by regulating invasion, migration and cytokine production. This study explored the impact of CD147 on monocyte chemotaxis and inflammatory responses following monocyte chemoattractant protein-1 (MCP-1) modulation using CD147 knockout (CD147KO) THP-1 monocytes. CD147KO THP-1 cells exhibited significantly enhanced migration towards MCP-1 and chemoattractants secreted by MDA-MB-231 breast cancer cells compared to wild-type (WT) THP-1 cells, while surface expression of the adhesion molecule CD44 remained unchanged. Despite their increased migration, CD147KO cells showed no significant differences in CC chemokine receptor type 1 (CC1) or CC chemokine receptor type 2 (CCR2) protein expression. Upon MCP-1 stimulation, CD147KO THP-1 monocytes exhibited elevated mRNA expression of interleukin (IL)-6 and IL-10, accompanied by a reduction in tumor necrosis factor alpha (TNF-α) at higher MCP-1 concentrations. IL-6 upregulation in CD147KO THP-1 monocytes appears to be a candidate mediator of their enhanced migratory capacity. In summary, this study highlights the dual role of CD147 as a potential checkpoint in regulating THP-1 monocyte migration, with its function varying depending on the context and microenvironment. Additionally, CD147KO THP-1 monocytes exhibited a shift in the balance between pro- and anti-inflammatory cytokine responses. Full article
(This article belongs to the Section Molecular Immunology)
Show Figures

Figure 1

17 pages, 4917 KB  
Article
2,5-Dihydroxybenzoic Acid Ameliorates Metabolic Dysfunction-Associated Steatotic Liver Disease by Targeting the CCL2-CCR2 Axis to Reduce Lipid Accumulation
by Chien-Yun Hsiang, Kuang-Ting Hsu, Hsin-Yi Lo, Yun-Jhu Hou and Tin-Yun Ho
Nutrients 2025, 17(11), 1835; https://doi.org/10.3390/nu17111835 - 28 May 2025
Cited by 1 | Viewed by 1372
Abstract
Background/Objectives: Metabolic dysfunction-associated steatotic liver disease (MASLD) is the most prevalent chronic liver disease worldwide, contributing to metabolic dysfunction and increased healthcare costs. The green Mediterranean diet reduces intrahepatic fat and elevates the plasma levels of 2,5-dihydroxybenzoic acid (2,5-DHBA), suggesting a mechanistic role [...] Read more.
Background/Objectives: Metabolic dysfunction-associated steatotic liver disease (MASLD) is the most prevalent chronic liver disease worldwide, contributing to metabolic dysfunction and increased healthcare costs. The green Mediterranean diet reduces intrahepatic fat and elevates the plasma levels of 2,5-dihydroxybenzoic acid (2,5-DHBA), suggesting a mechanistic role for 2,5-DHBA in hepatic lipid metabolism. This study aimed to evaluate the therapeutic potential of 2,5-DHBA in MASLD and elucidate its molecular mechanism. Methods: Lipid accumulation was assessed in oleic acid-treated HepG2 cells and a high-fat diet (HFD)-induced MASLD mouse model. RNA sequencing, molecular docking, and immunohistochemical staining were performed to investigate the molecular mechanisms, focusing on the chemokine (C-C motif) ligand 2 (CCL2)–CCL2 receptor (CCR2) axis. Results: 2,5-DHBA significantly reduced hepatic lipid accumulation in both HepG2 cells and HFD-fed mice in a dose-dependent manner. RNA sequencing revealed the marked downregulation of CCL2, a key proinflammatory mediator in MASLD pathogenesis. Molecular docking predicted that 2,5-DHBA competed with CCL2 for binding at the CCR2 axis. Immunohistochemistry further confirmed that 2,5-DHBA treatment lowered hepatic CCL2 expression, suppressed nuclear factor-κB activation, and reduced inflammatory cell infiltration. These findings suggest that 2,5-DHBA exerted anti-steatotic effects by modulating the CCL2-CCR2 signaling pathway. Conclusions: This is the first study to demonstrate that 2,5-DHBA attenuates hepatic steatosis via targeting the CCL2-CCR2 axis. These findings highlight its potential as a novel nutraceutical strategy for MASLD treatment. Full article
(This article belongs to the Section Nutrition and Metabolism)
Show Figures

Graphical abstract

17 pages, 3581 KB  
Review
Tissue-Resident Macrophages in Cardiovascular Diseases: Heterogeneity and Therapeutic Potential
by Tianhui An, Mengyuan Guo, Zhaohui Wang and Kun Liu
Int. J. Mol. Sci. 2025, 26(10), 4524; https://doi.org/10.3390/ijms26104524 - 9 May 2025
Cited by 5 | Viewed by 2949
Abstract
Tissue-resident macrophages (TRMs) play a crucial role in maintaining tissue homeostasis and regulating immune responses. In recent years, an increasing number of studies have highlighted their central role in cardiovascular diseases. This review provides a comprehensive overview of TRMs, with a particular emphasis [...] Read more.
Tissue-resident macrophages (TRMs) play a crucial role in maintaining tissue homeostasis and regulating immune responses. In recent years, an increasing number of studies have highlighted their central role in cardiovascular diseases. This review provides a comprehensive overview of TRMs, with a particular emphasis on cardiac resident macrophages (CRMs), discussing their origin, heterogeneity, and functions in various cardiovascular diseases. We conduct an in-depth analysis of macrophage subpopulations based on C-C Chemokine Receptor Type 2 (CCR2) receptor expression, elucidating the role of CCR2+ macrophages in promoting fibrosis and cardiac remodeling, while highlighting the protective functions of CCR2 macrophages in suppressing inflammation and promoting tissue repair. In atherosclerosis, we focus on the role of metabolic reprogramming in regulating macrophage polarization, revealing how metabolic pathways influence the balance between pro-inflammatory M1 and anti-inflammatory M2 macrophages, thereby affecting plaque stability and disease progression. By summarizing the roles of these macrophage subpopulations in myocardial infarction, heart failure, and other diseases, we propose potential therapeutic strategies aimed at modulating different macrophage subtypes. These include targeting the CCR2 signaling pathway to mitigate inflammation and fibrosis, and metabolic reprogramming to restore the balance between M1 and M2 macrophages. Finally, we highlight the need for future research to focus on the functional diversity and molecular mechanisms of human TRMs to develop novel immunotherapeutic strategies and improve the prognosis of cardiovascular diseases. Full article
Show Figures

Figure 1

9 pages, 3534 KB  
Article
Radiolabeling and Preliminary In Vivo Evaluation of the Candidate CCR2 Targeting PET Radioligand [11C]AZD2423
by Kenneth Dahl, Peter Johnström, Miklós Tóth, Martin Bolin, Katarina Varnäs, Ryuji Nakao, Akihiro Takano, Yasir Khani Meynaq, Malken Bayrakdarian, Zsolt Cselényi, Christer Halldin, Lars Farde and Magnus Schou
Pharmaceuticals 2025, 18(2), 135; https://doi.org/10.3390/ph18020135 - 21 Jan 2025
Viewed by 1563
Abstract
Background: AZD2423 is a high-affinity and selective negative allosteric modulator of the chemokine receptor type 2 (CCR2). This receptor plays important roles in the extravasation and transmigration of monocytes under inflammatory conditions. The aims of the current positron emission tomography (PET) study were [...] Read more.
Background: AZD2423 is a high-affinity and selective negative allosteric modulator of the chemokine receptor type 2 (CCR2). This receptor plays important roles in the extravasation and transmigration of monocytes under inflammatory conditions. The aims of the current positron emission tomography (PET) study were as follows: (i) to develop an efficient synthetic method for labeling AZD2423 with carbon-11 (11C, t1/2 = 20.4 min) and (ii) to evaluate its potential to visualize CCR2 binding in the non-human primate (NHP) brain. Methods: [11C]AZD2423 was synthesized using a novel two-step, two-pot [11C]carbon monoxide carbonylation procedure. PET imaging studies in NHPs (n = 2) were conducted to assess its brain penetration and in vivo distribution. Results: Radiolabeling of [11C]AZD2423 was accomplished with good yield (7.4 ± 0.6%, n = 4) and high radiochemical purity (>99%) using [11C]carbon monoxide. Preliminary PET imaging in NHPs revealed low [11C]AZD2423 brain exposure under both baseline and pretreatment conditions (SUVpeak = 0.4, n = 2). However, high concentrations of radioactivity were observed in organs outside the brain at baseline, e.g., the thyroid gland (SUVpeak = 3.3, n = 2), parotid gland (SUVpeak = 3.4, n = 2), and submandibular gland (SUVpeak = 4.4, n = 2). This radioactivity was markedly reduced following pretreatment with AZD2423 (3.0 mg/kg), indicating specific binding of [11C]AZD2423 to CCR2 in vivo. The presence of specific CCR2 binding was further validated using two-tissue compartment modeling, which demonstrated a 59–63% reduction in the total volume of distribution values in the analyzed peripheral tissues. Conclusions: Altogether, [11C]AZD2423 shows potential as a PET radioligand for the in vivo visualization of CCR2 expression in tissues outside the brain and may also serve as a lead compound for the further development of a CCR2 PET radioligand suitable for brain imaging. Full article
Show Figures

Graphical abstract

20 pages, 20405 KB  
Article
The Role of Bone Marrow Stromal Cell Antigen 2 (BST2) in the Migration of Dendritic Cells to Lymph Nodes
by Sehoon Park, Eunbi Yi, Jaemyeong Jeon, Jinsoo Oh, Zhengmei Xu and Se-Ho Park
Int. J. Mol. Sci. 2025, 26(1), 149; https://doi.org/10.3390/ijms26010149 - 27 Dec 2024
Cited by 1 | Viewed by 2352
Abstract
Bone marrow stromal antigen 2 (BST2) is a host-restriction factor that plays multiple roles in the antiviral defense of innate immune responses, including the inhibition of viral particle release from virus-infected cells. BST2 may also be involved in the endothelial adhesion and migration [...] Read more.
Bone marrow stromal antigen 2 (BST2) is a host-restriction factor that plays multiple roles in the antiviral defense of innate immune responses, including the inhibition of viral particle release from virus-infected cells. BST2 may also be involved in the endothelial adhesion and migration of monocytes, but its importance in the immune system is still unclear. Immune cell adhesion and migration are closely related to the initiation of immune responses. In this study, we found that the expressions of the lymph node homing marker chemokine receptor 7 (CCR7) and an adhesion molecule intercellular adhesion molecule 1 (ICAM-1) in conventional dendritic cells (cDCs) were associated with BST2 expression. Interestingly, Bst2−/− cDCs showed lower chemotactic ability, including velocity and accumulative distance toward chemokine ligand 19 (CCL19) gradient in vitro, compared to wild-type cDCs. Bst2−/− cDCs also showed reduced migration and reduced retention capacity in draining lymph nodes in vivo. As a result, Bst2−/− cDCs as antigen-presenting cells induced lower antigen-specific B cell and T cell responses compared to Bst2+/+ cDCs. Notably, mice administered the influenza vaccine via Bst2−/− cDCs exhibited substantially inefficient virus clearance compared to mice administered the Bst2+/+ cDCs vaccine. Therefore, we propose that BST2, which plays a critical role in the effective migration and retention of cDCs, is involved in the development of optimal immunological effects in draining lymph nodes. Full article
(This article belongs to the Section Molecular Immunology)
Show Figures

Figure 1

19 pages, 850 KB  
Review
Minimally Modified HIV-1 Infection of Macaques: Development, Utility, and Limitations of Current Models
by Manish Sharma, Mukta Nag and Gregory Q. Del Prete
Viruses 2024, 16(10), 1618; https://doi.org/10.3390/v16101618 - 16 Oct 2024
Cited by 4 | Viewed by 2979
Abstract
Nonhuman primate (NHP) studies that utilize simian immunodeficiency virus (SIV) to model human immunodeficiency virus (HIV-1) infection have proven to be powerful, highly informative research tools. However, there are substantial differences between SIV and HIV-1. Accordingly, there are numerous research questions for which [...] Read more.
Nonhuman primate (NHP) studies that utilize simian immunodeficiency virus (SIV) to model human immunodeficiency virus (HIV-1) infection have proven to be powerful, highly informative research tools. However, there are substantial differences between SIV and HIV-1. Accordingly, there are numerous research questions for which SIV-based models are not well suited, including studies of certain aspects of basic HIV-1 biology, and pre-clinical evaluations of many proposed HIV-1 treatment, prevention, and vaccination strategies. To overcome these limitations of NHP models of HIV-1 infection, several groups have pursued the derivation of a minimally modified HIV-1 (mmHIV-1) capable of establishing pathogenic infection in macaques that authentically recapitulates key features of HIV-1 in humans. These efforts have focused on three complementary objectives: (1) engineering HIV-1 to circumvent species-specific cellular restriction factors that otherwise potently inhibit HIV-1 in macaques, (2) introduction of a C chemokine receptor type 5 (CCR5)-tropic envelope, ideally that can efficiently engage macaque CD4, and (3) correction of gene expression defects inadvertently introduced during viral genome manipulations. While some progress has been made toward development of mmHIV-1 variants for use in each of the three macaque species (pigtail, cynomolgus, and rhesus), model development progress has been most promising in pigtail macaques (PTMs), which do not express an HIV-1-restricting tripartite motif-containing protein 5 α (TRIM5α). In our work, we have derived a CCR5-tropic mmHIV-1 clone designated stHIV-A19 that comprises 94% HIV-1 genome sequence and replicates to high acute-phase titers in PTMs. In animals treated with a cell-depleting CD8α antibody at the time of infection, stHIV-A19 maintains chronically elevated plasma viral loads with progressive CD4+ T-cell loss and the development of acquired immune-deficiency syndrome (AIDS)-defining clinical endpoints. However, in the absence of CD8α+ cell depletion, no mmHIV-1 model has yet displayed high levels of chronic viremia or AIDS-like pathogenesis. Here, we review mmHIV-1 development approaches, the phenotypes, features, limitations, and potential utility of currently available mmHIV-1s, and propose future directions to further advance these models. Full article
Show Figures

Figure 1

22 pages, 3033 KB  
Article
Inducing Receptor Degradation as a Novel Approach to Target CC Chemokine Receptor 2 (CCR2)
by Natalia V. Ortiz Zacarías, Sascha Röth, Jeremy D. Broekhuis, Daan van der Es, Kevin Moreau and Laura H. Heitman
Int. J. Mol. Sci. 2024, 25(16), 8984; https://doi.org/10.3390/ijms25168984 - 18 Aug 2024
Cited by 3 | Viewed by 3725
Abstract
CC chemokine receptor 2 (CCR2) has been linked to many inflammatory and immune diseases, making it a relevant drug target. Yet, all CCR2 antagonists developed so far have failed in clinical trials; thus, novel strategies are needed to target this receptor. Targeted protein [...] Read more.
CC chemokine receptor 2 (CCR2) has been linked to many inflammatory and immune diseases, making it a relevant drug target. Yet, all CCR2 antagonists developed so far have failed in clinical trials; thus, novel strategies are needed to target this receptor. Targeted protein degradation represents a novel approach to inhibit protein function by hijacking the cellular degradation machinery, such as the proteasome, to degrade the protein of interest. Here, we aimed to determine the amenability of CCR2 to chemically induced degradation by using a CCR2 fusion protein containing a HaloTag7 and HiBiT tag (CCR2-HaloTag-HiBiT). After characterization of the CCR2 construct, we used luminescence-based assays and immunofluorescence to quantify CCR2 levels, as well as a label-free, phenotypic assay to investigate the functional effect of CCR2 degradation. Treatment with HaloPROTAC3, which selectively degrades HaloTag fusion proteins, led to concentration- and time-dependent degradation of CCR2-HaloTag-HiBiT. HaloPROTAC3 induced degradation via the proteasome, as degradation was fully blocked with proteasomal inhibitors. Finally, functional assays showed that degradation of CCR2-HaloTag-HiBiT leads to a reduced functional response after agonist stimulation. Overall, our results indicate that CCR2 is amenable to targeted degradation, paving the way for the future development of CCR2 chemical degraders. Full article
(This article belongs to the Section Molecular Biology)
Show Figures

Graphical abstract

16 pages, 942 KB  
Review
C-C Motif Chemokine Ligand 2 and Chemokine Receptor 2 in Cardiovascular and Neural Aging and Aging-Related Diseases
by David Guo, Wuqiang Zhu and Hongyu Qiu
Int. J. Mol. Sci. 2024, 25(16), 8794; https://doi.org/10.3390/ijms25168794 - 13 Aug 2024
Cited by 7 | Viewed by 3308
Abstract
Aging is a prominent risk factor for numerous chronic diseases. Understanding the shared mechanisms of aging can aid in pinpointing therapeutic targets for age-related disorders. Chronic inflammation has emerged as a pivotal mediator of aging and a determinant in various age-related chronic conditions. [...] Read more.
Aging is a prominent risk factor for numerous chronic diseases. Understanding the shared mechanisms of aging can aid in pinpointing therapeutic targets for age-related disorders. Chronic inflammation has emerged as a pivotal mediator of aging and a determinant in various age-related chronic conditions. Recent findings indicate that C-C motif chemokine ligand 2 and receptor 2 (CCL2-CCR2) signaling, an important physiological modulator in innate immune response and inflammatory defense, plays a crucial role in aging-related disorders and is increasingly recognized as a promising therapeutic target, highlighting its significance. This review summarizes recent advances in the investigation of CCL2-CCR2 signaling in cardiovascular and neural aging, as well as in various aging-related disorders. It also explores the underlying mechanisms and therapeutic potentials in these contexts. These insights aim to deepen our understanding of aging pathophysiology and the development of aging-related diseases. Full article
(This article belongs to the Special Issue Molecular Studies in Aging: New Advances)
Show Figures

Figure 1

14 pages, 1457 KB  
Article
CCL2/CCR2 Expression in Locally Advanced Prostate Cancer and Patient Long-Term Outcome: 10-Year Results from the TROG 03.04 RADAR Trial
by Mark Marsland, Chen Chen Jiang, Sam Faulkner, Allison Steigler, Kristen McEwan, Phillip Jobling, Christopher Oldmeadow, Brett Delahunt, James W. Denham and Hubert Hondermarck
Cancers 2024, 16(16), 2794; https://doi.org/10.3390/cancers16162794 - 8 Aug 2024
Viewed by 1810
Abstract
This study investigated the prognostic value of the chemokine C-C motif ligand 2 (CCL2) and its receptor C-C motif chemokine receptor 2 (CCR2) expression in locally advanced prostate cancer treated with radiotherapy and androgen deprivation using the 10-year outcome data from the TROG [...] Read more.
This study investigated the prognostic value of the chemokine C-C motif ligand 2 (CCL2) and its receptor C-C motif chemokine receptor 2 (CCR2) expression in locally advanced prostate cancer treated with radiotherapy and androgen deprivation using the 10-year outcome data from the TROG 03.04 RADAR clinical trial. CCL2 and CCR2 protein expression in prostate cancer biopsies at the time of diagnosis were quantified by immunohistochemistry and digital quantification. CCR2 protein expression was detected in prostate cancer cells and was associated with prostate-specific antigen serum concentration (p = 0.045). However, neither CCL2 nor CCR2 tissue expression could predict prostate cancer progression, or other clinicopathological parameters including perineural invasion and patient outcome. In serum samples, CCL2 concentration at the time of diagnosis, as assayed by enzyme-linked immunosorbent assay, was significantly higher in patients with prostate cancer compared with benign prostatic hyperplasia (median difference 0.22 ng/mL, 95% CI, 0.17–0.30) (p < 0.0001) and normal controls (median difference 0.13 ng/mL, 95% CI, 0.13–0.17) (p < 0.0001). However, circulating CCL2 was not statistically significant as a predictor of disease progression and patient outcome. In conclusion, this study shows that although CCL2 and CCR2 are expressed in prostate cancer, with an increased level of CCL2 in the serum, neither CCL2 nor CCR2 expression has a clinical prognostic value in locally advanced prostate cancer. Full article
(This article belongs to the Section Molecular Cancer Biology)
Show Figures

Figure 1

19 pages, 4900 KB  
Article
Discrepant Phenotyping of Monocytes Based on CX3CR1 and CCR2 Using Fluorescent Reporters and Antibodies
by Katrin Sommer, Hilal Garibagaoglu, Eva-Maria Paap, Maximilian Wiendl, Tanja M. Müller, Imke Atreya, Gerhard Krönke, Markus F. Neurath and Sebastian Zundler
Cells 2024, 13(10), 819; https://doi.org/10.3390/cells13100819 - 10 May 2024
Cited by 4 | Viewed by 4127
Abstract
Monocytes, as well as downstream macrophages and dendritic cells, are essential players in the immune system, fulfilling key roles in homeostasis as well as in inflammatory conditions. Conventionally, driven by studies on reporter models, mouse monocytes are categorized into a classical and a [...] Read more.
Monocytes, as well as downstream macrophages and dendritic cells, are essential players in the immune system, fulfilling key roles in homeostasis as well as in inflammatory conditions. Conventionally, driven by studies on reporter models, mouse monocytes are categorized into a classical and a non-classical subset based on their inversely correlated surface expression of Ly6C/CCR2 and CX3CR1. Here, we aimed to challenge this concept by antibody staining and reporter mouse models. Therefore, we took advantage of Cx3cr1GFP and Ccr2RFP reporter mice, in which the respective gene was replaced by a fluorescent reporter protein gene. We analyzed the expression of CX3CR1 and CCR2 by flow cytometry using several validated fluorochrome-coupled antibodies and compared them with the reporter gene signal in these reporter mouse strains. Although we were able to validate the specificity of the fluorochrome-coupled flow cytometry antibodies, mouse Ly6Chigh classical and Ly6Clow non-classical monocytes showed no differences in CX3CR1 expression levels in the peripheral blood and spleen when stained with these antibodies. On the contrary, in Cx3cr1GFP reporter mice, we were able to reproduce the inverse correlation of the CX3CR1 reporter gene signal and Ly6C surface expression. Furthermore, differential CCR2 surface expression correlating with the expression of Ly6C was observed by antibody staining, but not in Ccr2RFP reporter mice. In conclusion, our data suggest that phenotyping strategies for mouse monocyte subsets should be carefully selected. In accordance with the literature, the suitability of CX3CR1 antibody staining is limited, whereas for CCR2, caution should be applied when using reporter mice. Full article
(This article belongs to the Section Cell Microenvironment)
Show Figures

Figure 1

12 pages, 1784 KB  
Article
Investigation of Strategies to Block Downstream Effectors of AT1R-Mediated Signalling to Prevent Aneurysm Formation in Marfan Syndrome
by Irene Valdivia Callejon, Lucia Buccioli, Jarl Bastianen, Jolien Schippers, Aline Verstraeten, Ilse Luyckx, Silke Peeters, A. H. Jan Danser, Roland R. J. Van Kimmenade, Josephina Meester and Bart Loeys
Int. J. Mol. Sci. 2024, 25(9), 5025; https://doi.org/10.3390/ijms25095025 - 4 May 2024
Cited by 3 | Viewed by 3239
Abstract
Cardiovascular outcome in Marfan syndrome (MFS) patients most prominently depends on aortic aneurysm progression with subsequent aortic dissection. Angiotensin II receptor blockers (ARBs) prevent aneurysm formation in MFS mouse models. In patients, ARBs only slow down aortic dilation. Downstream signalling from the angiotensin [...] Read more.
Cardiovascular outcome in Marfan syndrome (MFS) patients most prominently depends on aortic aneurysm progression with subsequent aortic dissection. Angiotensin II receptor blockers (ARBs) prevent aneurysm formation in MFS mouse models. In patients, ARBs only slow down aortic dilation. Downstream signalling from the angiotensin II type 1 receptor (AT1R) is mediated by G proteins and β-arrestin recruitment. AT1R also interacts with the monocyte chemoattractant protein-1 (MCP-1) receptor, resulting in inflammation. In this study, we explore the targeting of β-arrestin signalling in MFS mice by administering TRV027. Furthermore, because high doses of the ARB losartan, which has been proven beneficial in MFS, cannot be achieved in humans, we investigate a potential additive effect by combining lower concentrations of losartan (25 mg/kg/day and 5 mg/kg/day) with barbadin, a β-arrestin blocker, and DMX20, a C-C chemokine receptor type 2 (CCR2) blocker. A high dose of losartan (50 mg/kg/day) slowed down aneurysm progression compared to untreated MFS mice (1.73 ± 0.12 vs. 1.96 ± 0.08 mm, p = 0.0033). TRV027, the combination of barbadin with losartan (25 mg/kg/day), and DMX-200 (90 mg/kg/day) with a low dose of losartan (5 mg/kg/day) did not show a significant beneficial effect. Our results confirm that while losartan effectively halts aneurysm formation in Fbn1C1041G/+ MFS mice, neither TRV027 alone nor any of the other compounds combined with lower doses of losartan demonstrate a notable impact on aneurysm advancement. It appears that complete blockade of AT1R function, achieved by administrating a high dosage of losartan, may be necessary for inhibiting aneurysm progression in MFS. Full article
(This article belongs to the Special Issue Molecular Pharmacology and Interventions in Cardiovascular Disease)
Show Figures

Figure 1

12 pages, 2355 KB  
Article
Systematic Assessment of Human CCR7 Signalling Using NanoBRET Biosensors Points towards the Importance of the Cellular Context
by Nathan Vanalken, Katrijn Boon, Martyna Szpakowska, Andy Chevigné, Dominique Schols and Tom Van Loy
Biosensors 2024, 14(3), 142; https://doi.org/10.3390/bios14030142 - 14 Mar 2024
Viewed by 3042
Abstract
The human CC chemokine receptor 7 (CCR7) is activated by two natural ligands, CC chemokine ligand 19 (CCL19) and 21 (CCL21). The CCL19-CCL21-CCR7 axis has been extensively studied in vitro, but there is still debate over whether CCL21 is an overall weaker agonist [...] Read more.
The human CC chemokine receptor 7 (CCR7) is activated by two natural ligands, CC chemokine ligand 19 (CCL19) and 21 (CCL21). The CCL19-CCL21-CCR7 axis has been extensively studied in vitro, but there is still debate over whether CCL21 is an overall weaker agonist or if the axis displays biased signalling. In this study, we performed a systematic analysis at the transducer level using NanoBRET-based methodologies in three commonly used cellular backgrounds to evaluate pathway and ligand preferences, as well as ligand bias and the influence of the cellular system thereon. We found that both CCL19 and CCL21 activated all cognate G proteins and some non-cognate couplings in a cell-type-dependent manner. Both ligands recruited β-arrestin1 and 2, but the potency was strongly dependent on the cellular system. Overall, CCL19 and CCL21 showed largely conserved pathway preferences, but small differences were detected. However, these differences only consolidated in a weak ligand bias. Together, these data suggest that CCL19 and CCL21 share mostly overlapping, weakly biased, transducer profiles, which can be influenced by the cellular context. Full article
(This article belongs to the Section Nano- and Micro-Technologies in Biosensors)
Show Figures

Figure 1

14 pages, 3276 KB  
Article
Nicotinamide Riboside Augments Human Macrophage Migration via SIRT3-Mediated Prostaglandin E2 Signaling
by Jing Wu, Maximilian Bley, Russell S. Steans, Allison M. Meadows, Rebecca D. Huffstutler, Rong Tian, Julian L. Griffin and Michael N. Sack
Cells 2024, 13(5), 455; https://doi.org/10.3390/cells13050455 - 5 Mar 2024
Cited by 1 | Viewed by 4436
Abstract
NAD+ boosting via nicotinamide riboside (NR) confers anti-inflammatory effects. However, its underlying mechanisms and therapeutic potential remain incompletely defined. Here, we showed that NR increased the expression of CC-chemokine receptor 7 (CCR7) in human M1 macrophages by flow cytometric analysis of cell [...] Read more.
NAD+ boosting via nicotinamide riboside (NR) confers anti-inflammatory effects. However, its underlying mechanisms and therapeutic potential remain incompletely defined. Here, we showed that NR increased the expression of CC-chemokine receptor 7 (CCR7) in human M1 macrophages by flow cytometric analysis of cell surface receptors. Consequently, chemokine ligand 19 (CCL19, ligand for CCR7)-induced macrophage migration was enhanced following NR administration. Metabolomics analysis revealed that prostaglandin E2 (PGE2) was increased by NR in human monocytes and in human serum following in vivo NR supplementation. Furthermore, NR-mediated upregulation of macrophage migration through CCL19/CCR7 was dependent on PGE2 synthesis. We also demonstrated that NR upregulated PGE2 synthesis through SIRT3-dependent post-transcriptional regulation of cyclooxygenase 2 (COX-2). The NR/SIRT3/migration axis was further validated using the scratch-test model where NR and SIRT3 promoted more robust migration across a uniformly disrupted macrophage monolayer. Thus, NR-mediated metabolic regulation of macrophage migration and wound healing may have therapeutic potential for the topical management of chronic wound healing. Full article
(This article belongs to the Special Issue Advances in Leukocyte Migration and Location in Health and Disease)
Show Figures

Figure 1

11 pages, 2982 KB  
Communication
Diet-Induced Obesity Increases Monocyte/Macrophage Proliferation during Skin Wound Healing in Mice
by Jingbo Pang, Norifumi Urao and Timothy J. Koh
Cells 2024, 13(5), 401; https://doi.org/10.3390/cells13050401 - 26 Feb 2024
Cited by 2 | Viewed by 2695
Abstract
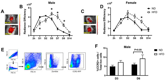
Obesity is associated with low-grade chronic inflammation and impaired glucose metabolism, both of which are detrimental to wound healing. C-C motif chemokine receptor 2 (CCR2) plays an important role in cell recruitment during healing, and our recent studies revealed the significance of CCR2-CCL2 [...] Read more.
Obesity is associated with low-grade chronic inflammation and impaired glucose metabolism, both of which are detrimental to wound healing. C-C motif chemokine receptor 2 (CCR2) plays an important role in cell recruitment during healing, and our recent studies revealed the significance of CCR2-CCL2 signaling in promoting the proliferation of pro-inflammatory monocytes/macrophages in wounds. Therefore, we sought to determine whether diet-induced obesity increases monocyte/macrophage proliferation and their accumulation in skin wounds. We first confirmed that wound closure was delayed in obese CCR2RFP/+ mice fed with a high-fat diet (HFD) compared to mice fed with a normal diet (ND). Using in vivo imaging and flow cytometry analysis, we found that HFD mice had significantly increased accumulation of CCR2+ monocytes/macrophages, particularly pro-inflammatory CCR2+Ly6C+ cells in wounds compared to their ND counterparts. Importantly, HFD mice exhibited an increased proliferation of wound CCR2+Ly6C+ compared to ND mice. Together, our data suggest that obesity leads to an increased proliferation and accumulation of pro-inflammatory CCR2+Ly6C+ monocytes/macrophages in skin wounds, which may contribute to delayed healing. Full article
Show Figures

Figure 1

18 pages, 4763 KB  
Article
Opposing Roles of Blood-Borne Monocytes and Tissue-Resident Macrophages in Limbal Stem Cell Damage after Ocular Injury
by Chengxin Zhou, Fengyang Lei, Mirja Mittermaier, Bruce Ksander, Reza Dana, Claes H. Dohlman, Demetrios G. Vavvas, James Chodosh and Eleftherios I. Paschalis
Cells 2023, 12(16), 2089; https://doi.org/10.3390/cells12162089 - 18 Aug 2023
Cited by 3 | Viewed by 2346
Abstract
Limbal stem cell (LSC) deficiency is a frequent and severe complication after chemical injury to the eye. Previous studies have assumed this is mediated directly by the caustic agent. Here we show that LSC damage occurs through immune cell mediators, even without direct [...] Read more.
Limbal stem cell (LSC) deficiency is a frequent and severe complication after chemical injury to the eye. Previous studies have assumed this is mediated directly by the caustic agent. Here we show that LSC damage occurs through immune cell mediators, even without direct injury to LSCs. In particular, pH elevation in the anterior chamber (AC) causes acute uveal stress, the release of inflammatory cytokines at the basal limbal tissue, and subsequent LSC damage and death. Peripheral C-C chemokine receptor type 2 positive/CX3C motif chemokine receptor 1 negative (CCR2+ CX3CR1) monocytes are the key mediators of LSC damage through the upregulation of tumor necrosis factor-alpha (TNF-α) at the limbus. In contrast to peripherally derived monocytes, CX3CR1+ CCR2 tissue-resident macrophages have a protective role, and their depletion prior to injury exacerbates LSC loss and increases LSC vulnerability to TNF-α-mediated apoptosis independently of CCR2+ cell infiltration into the tissue. Consistently, repopulation of the tissue by new resident macrophages not only restores the protective M2-like phenotype of macrophages but also suppresses LSC loss after exposure to inflammatory signals. These findings may have clinical implications in patients with LSC loss after chemical burns or due to other inflammatory conditions. Full article
(This article belongs to the Special Issue Cell Biology of the Cornea and Ocular Surface)
Show Figures

Graphical abstract

Back to TopTop