Sign in to use this feature.

Years

Between: -

Subjects

remove_circle_outline
remove_circle_outline
remove_circle_outline
remove_circle_outline
remove_circle_outline
remove_circle_outline
remove_circle_outline
remove_circle_outline
remove_circle_outline

Journals

remove_circle_outline
remove_circle_outline
remove_circle_outline
remove_circle_outline
remove_circle_outline
remove_circle_outline
remove_circle_outline
remove_circle_outline
remove_circle_outline

Article Types

Countries / Regions

remove_circle_outline
remove_circle_outline
remove_circle_outline
remove_circle_outline
remove_circle_outline

Search Results (2,139)

Search Parameters:
Keywords = Bax expression

Order results
Result details
Results per page
Select all
Export citation of selected articles as:
13 pages, 4071 KB  
Article
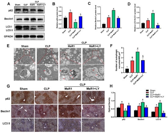
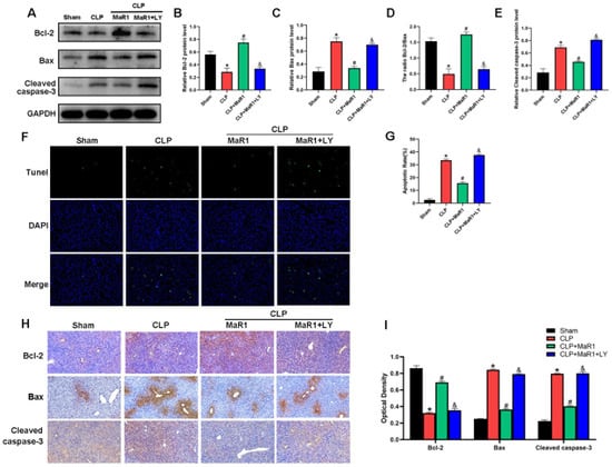
Maresin-1 Alleviates Sepsis-Induced Liver Injury by Regulating Apoptosis and Autophagy via Activation of the PI3K/Akt Signaling Pathway in Mice
by He Wang, Min Sun and Heng Fan
Curr. Issues Mol. Biol. 2026, 48(3), 311; https://doi.org/10.3390/cimb48030311 - 13 Mar 2026
Abstract
Sepsis-induced liver injury (SILI) stands as an independent prognostic factor for mortality among patients diagnosed with sepsis. Maresin-1 (MaR1) is a proresolving lipid mediator. However, its significance in SILI is uncertain. The current study sought to investigate MaR1’s effectiveness in treating SILI, as [...] Read more.
Sepsis-induced liver injury (SILI) stands as an independent prognostic factor for mortality among patients diagnosed with sepsis. Maresin-1 (MaR1) is a proresolving lipid mediator. However, its significance in SILI is uncertain. The current study sought to investigate MaR1’s effectiveness in treating SILI, as well as its molecular mechanism. In male C57BL/6J mice, we generated a SILI model by using cecal ligation and puncture (CLP). We further investigated how MaR1 influences inflammation, hepatic autophagy and apoptosis. We showed that treatment with MaR1 ameliorates SILI-induced hepatic injury, as reflected in decreased blood level of the alanine aminotransferase (ALT) and aspartate aminotransferase (AST) enzymes, as well as better appearance of liver tissues. Furthermore, this medication markedly reduced the expression of inflammatory mediators. Importantly, MaR1 inhibited hepatocyte apoptosis by regulating the Bax/Bcl-2 ratio, decreasing cleaved caspase-3 expression, lowering apoptotic cell count, and increasing autophagy. The findings demonstrated that MaR1 treatment reduced p62 protein expression while raising Beclin1 levels and the LC3-II/LC3-I ratio, and facilitated autophagosome formation. The observed effects were most likely due to the stimulation of PI3K/Akt signaling, which was completely prevented by LY294002 (LY), a specific PI3K inhibitor. MaR1’s protective effect in SILI may be mediated via stimulation of the PI3K/Akt pathway, which reduces inflammation and regulates apoptosis and autophagy. Our results give additional experimental evidence of the potential therapeutic uses of MaR1 in the treatment of SILI. Full article
(This article belongs to the Section Biochemistry, Molecular and Cellular Biology)
Show Figures

Figure 1

13 pages, 1458 KB  
Article
Allergic Inflammation Triggers the Unfolded Protein Response and Ormdl3 Expression in Rat Adipocytes, While miR-665 Inhibition Selectively Modulates the IRE1/XBP1 Pathway and IL-6 Secretion
by Joanna Nowakowska-Lewicka, Wojciech Langwiński, Tatiana Wojciechowicz, Marek Skrzypski, Beata Narożna, Maria Kachel, Kosma Sakrajda, Zuzanna Stachowiak and Aleksandra Szczepankiewicz
Int. J. Mol. Sci. 2026, 27(6), 2608; https://doi.org/10.3390/ijms27062608 - 12 Mar 2026
Abstract
Endoplasmatic reticulum (ER) stress is an imbalance between the load of unfolded proteins and the ability of cellular mechanisms to handle it. Under the influence of this stress, cells activate the unfolded protein response (UPR). The molecular mechanisms of ER stress have been [...] Read more.
Endoplasmatic reticulum (ER) stress is an imbalance between the load of unfolded proteins and the ability of cellular mechanisms to handle it. Under the influence of this stress, cells activate the unfolded protein response (UPR). The molecular mechanisms of ER stress have been repeatedly linked to metabolic and inflammatory diseases, such as obesity and allergic inflammation. The aim of our study was to investigate if the allergic inflammation in adipocytes affects the expression of UPR pathway genes and Ormdl3 and whether miRNA-665 can modify inflammatory response in adipocytes. We isolated rat preadipocytes and treated them with IL-13 to induce allergic inflammation. Later, we transfected them with miRNA-665 inhibitor. RNA was isolated from adipocytes and analyzed by qPCR. From cell culture medium, we performed an LDH assay and ELISA for secreted IL-6 and TNFα proteins. A comparison between control cells and IL-13-treated cells showed significant differences in the expression of most of the studied UPR pathway genes, Ormdl3 and Bax. Comparing the IL-13-treated cells after miR-665 transfection with non-transfected ones, we observe significant differences only in Ire1α gene. Our research suggests that allergic inflammation induces an adaptive UPR in adipocytes and miR-665 may selectively modify this response, triggering the IRE1/XBP1 axis. Full article
(This article belongs to the Special Issue Molecular Associations Between Adipose Tissue and Diseases)
Show Figures

Figure 1

29 pages, 3570 KB  
Article
In Vitro Insights on a Gut–Testis Axis Model by a Nutraceutical Combination of Ceratonia siliqua, Ribonucleotides and Bifidobacterium longum
by Simone Mulè, Rebecca Galla, Francesca Parini, Matteo Musu and Francesca Uberti
Nutraceuticals 2026, 6(1), 19; https://doi.org/10.3390/nutraceuticals6010019 - 12 Mar 2026
Abstract
Oxidative stress and environmental factors impair spermatogenesis and testicular function. The gut–testis axis has emerged as an important regulator of male reproductive health, influencing spermatogenesis beyond traditional endocrine control. This study evaluated the efficacy of a combination of Carob (Ceratonia siliqua), [...] Read more.
Oxidative stress and environmental factors impair spermatogenesis and testicular function. The gut–testis axis has emerged as an important regulator of male reproductive health, influencing spermatogenesis beyond traditional endocrine control. This study evaluated the efficacy of a combination of Carob (Ceratonia siliqua), Bifidobacterium longum GA24, and ribonucleotides (MIX) on in vitro models of the gut–testis axis (co-culture Caco-2/HSerC on Transwell® system). At the intestinal level, MIX increased Caco-2 cell viability, improved tight junction levels, regulated ROS production, and increased butyrate synthesis beyond physiological values, highlighting improved intestinal barrier function and integrity. In the gut–testis model, HSerC cells subjected to H2O2 300 μM showed 1.5-fold increased viability, 81% reduction in ROS, increased ATP (+1.7-fold) and NO (+1.8-fold). The MIX combination reduced the apoptotic markers BAX (−1.6-fold), caspase-3 (−1.84-fold), and Cyto-C (−1.52-fold), and the inflammatory mediators TNFα and IL-6. MIX enhanced Sertoli cell maturation markers, increasing AR by 6-fold, p27 by 1.64-fold, and SGP-2 by 2.5-fold, and modulated hormonal-related markers by increasing testosterone and FSHR expression. These findings indicate that MIX may positively modulate the gut–testicular axis, supporting the intestinal barrier, testicular health, and spermatogenesis. Full article
Show Figures

Figure 1

23 pages, 3008 KB  
Article
Combined Therapy with Pirfenidone, Metformin, and Mesenchymal Stem Cells Attenuates Bleomycin-Induced Pulmonary Fibrosis in Rats
by Marwa A. Abd Elhamid, Eman T. Mehanna, Noha M. Mesbah, Dina M. Abo-Elmatty, Lubna Jamil and Mohamed M. Hafez
Biomedicines 2026, 14(3), 642; https://doi.org/10.3390/biomedicines14030642 - 12 Mar 2026
Abstract
Background/Objectives: Pulmonary fibrosis is a chronic, progressive lung disease marked by scarring and inflammation, leading to impaired respiratory function. This study aimed to investigate the combined therapeutic effects of pirfenidone (PFD), metformin (MET), and bone marrow-derived mesenchymal stem cells (BM-MSCs) on bleomycin [...] Read more.
Background/Objectives: Pulmonary fibrosis is a chronic, progressive lung disease marked by scarring and inflammation, leading to impaired respiratory function. This study aimed to investigate the combined therapeutic effects of pirfenidone (PFD), metformin (MET), and bone marrow-derived mesenchymal stem cells (BM-MSCs) on bleomycin (BLM)-induced pulmonary fibrosis in rats. Methods: Forty-eight Western Albino rats were divided into six groups: normal control, BLM-positive control, and four treatment groups receiving PFD, MET, BM-MSCs, and their combination. Treatments were administered for four weeks starting on day 21 post-BLM instillation. Lung tissues were analyzed for oxidative stress markers, inflammatory cytokines, apoptotic markers, and fibrogenic gene expression. Histopathological changes were assessed using hematoxylin and eosin (H&E) and Masson’s trichrome staining. Results: The combination therapy significantly reduced oxidative stress and inflammatory markers while enhancing antioxidant capacity. It decreased pro-apoptotic Bcl-2-associated X protein (BAX) and increased anti-apoptotic B-cell lymphoma 2 (Bcl-2) levels. Additionally, anti-inflammatory interleukin-10 (IL-10) was elevated, while tumor necrosis factor-alpha (TNF-α) and transforming growth factor-beta 1 (TGF-β1) levels were markedly lowered. Gene expression analysis showed a significant downregulation of matrix metalloproteinase-9 (MMP-9) and collagen type 1 alpha 1 (Col1α1). Histologically, the combination treatment group exhibited minimal fibrosis and inflammation, closely resembling normal lung tissue. Conclusions: The combination of PFD, MET, and BM-MSCs offered superior therapeutic efficacy in treating BLM-induced pulmonary fibrosis compared to individual treatments. This multimodal approach effectively targets oxidative stress, inflammation, apoptosis, and fibrosis, suggesting strong potential for future clinical application. Full article
(This article belongs to the Section Molecular and Translational Medicine)
Show Figures

Figure 1

22 pages, 6898 KB  
Article
Improved Anticancer Properties of Silver Nanoparticles by Albumin Coating in Prostate Cancer Cell Lines: An In Vitro Study
by Leila Zareian Baghdadabad, Iman Menbari Oskouie, Seyed Reza Yahyazadeh, Pedram Golmohammadi, Rahil Mashhadi, Mahdi Khoshchehreh and Seyed Mohammad Kazem Aghamir
Pharmaceutics 2026, 18(3), 338; https://doi.org/10.3390/pharmaceutics18030338 - 10 Mar 2026
Viewed by 155
Abstract
Background: Silver nanoparticles (AgNPs) trigger apoptosis in cancer cells, while albumin nanoparticles enable effective drug delivery. This study compares the antitumor and cytotoxic effects of albumin-coated AgNPs (AgNPs-Alb) versus AgNPs on human prostate cancer cell lines. Method: AgNPs-Alb were synthesized and [...] Read more.
Background: Silver nanoparticles (AgNPs) trigger apoptosis in cancer cells, while albumin nanoparticles enable effective drug delivery. This study compares the antitumor and cytotoxic effects of albumin-coated AgNPs (AgNPs-Alb) versus AgNPs on human prostate cancer cell lines. Method: AgNPs-Alb were synthesized and tested against PC3 and LNCaP prostate cancer cell lines. Characterization via Transmission Electron Microscopy (TEM), Dynamic Light Scattering (DLS), and Ultraviolet-Visible (UV-Vis) spectroscopy confirmed their properties. IC50 values were determined using MTT assay, with apoptosis assessed by Annexin-V/PI staining. DNA cell cycle was analyzed by PI staining. Migration, proliferation, and nuclear morphology were evaluated through scratch-wound, colony-forming, and Hoechst staining assays. Gene expression of Snail, E-cadherin, VEGF-C, VEGF-A, Bcl2, Bax, and P53 was analyzed using real-time PCR. Results: The IC50 values for AgNPs and AgNPs-Alb were 48 μM and 32 μM in PC3 cells, and 110 μM and 95 μM in LNCaP cells, respectively. AgNPs-Alb significantly inhibited PC3 cell migration compared to AgNPs (p < 0.001) and Bicalutamide (p < 0.0001). In both cell lines, AgNPs-Alb significantly reduced colony formation compared to AgNPs and Bicalutamide (p < 0.05). Flow cytometry revealed a higher percentage of apoptotic cells in PC3 with AgNPs-Alb treatment compared to AgNPs and Bicalutamide. In LNCaP cells, AgNPs-Alb induced a significantly higher percentage of Sub-G1 cells. AgNPs-Alb treatment caused greater mRNA suppression of VEGF-A and a higher Bax/Bcl2 ratio in PC3 and LNCaP cells (p < 0.05). Additionally, a significant increase in P53 and E-cadherin, alongside a decrease in VEGF-C expression in LnCAP cells, was observed (p < 0.05). Conclusions: This study suggests that AgNPs-Alb have stronger anticancer and cytotoxic effects compared to AgNPs alone against PCa cell lines and higher effects were observed on PC3 cells compared to LnCAP cells. Full article
(This article belongs to the Section Nanomedicine and Nanotechnology)
Show Figures

Figure 1

18 pages, 3122 KB  
Article
Study on the Role of the AMPK/PGC-1α Pathway in Cold-Induced Vascular Endothelial Cell Apoptosis and Uterine Damage
by Sufen Bai, Xiaojin La, Yiting Yang, Yu Li, Di Wang, Yanqing Ren, Huimin Fang, Xinhua Li, Xiaodan Song, Xiumei Cheng and Dingjie Xu
Biology 2026, 15(5), 436; https://doi.org/10.3390/biology15050436 - 6 Mar 2026
Viewed by 200
Abstract
Cold exposure may influence reproductive health through vascular changes, yet its mechanisms remain underexplored. This study aimed to investigate the impact of cold exposure on uterine blood vessels and the expression of the AMPK/PGC-1α gene and protein in adult female SD rats. A [...] Read more.
Cold exposure may influence reproductive health through vascular changes, yet its mechanisms remain underexplored. This study aimed to investigate the impact of cold exposure on uterine blood vessels and the expression of the AMPK/PGC-1α gene and protein in adult female SD rats. A primary dysmenorrhea model was established in female Sprague Dawley rats and subjected to continuous cold exposure. Changes in body weight, ear temperature, and estrous cycle were observed. Superoxide dismutase (SOD) activity and adenosine triphosphate (ATP) levels were measured to assess oxidative stress. Uterine tissue morphology was assessed via small animal ultrasound, microcirculation observed using RFLSI imaging, and vascular morphology along with caspase-3 and AMPK expression evaluated histologically and immunohistochemically. CD31 and TUNEL double immunofluorescence were used to assess vascular endothelial apoptosis levels. Western blot was used to analyze Bax, BCL-2, and pAMPK/AMPK expression levels. In vitro injury models were used to treat human umbilical vein endothelial cells (HUVECs) with cold stimulus using the AMPK inhibitor Compound C. RT-PCR quantified Bax, AMPK, p53, and PGC-1α expression. Hypothermia-exposed rats exhibited significantly reduced body weight and ear temperature (p < 0.05), prolonged estrous cycle (p < 0.01), and decreased uterine index (p < 0.01), accompanied by reduced SOD and ATP levels (p < 0.01, p < 0.05). Ultrasound and flow imaging revealed decreased uterine blood flow velocity in the hypothermia group (p < 0.01). Histomorphology revealed disorganized uterine cell arrangement, reduced uterine vessel count (p < 0.01), and increased mean vessel area (p < 0.01) in cold-exposed uteri. Immunofluorescence detection revealed increased vascular endothelial cell apoptosis (p < 0.05). Western blot results showed that proapoptotic protein Bax was upregulated (p < 0.01), Bcl-2 was downregulated (p < 0.05), p-AMPK and p-AMPK/AMPK ratio were elevated (p < 0.01) after cold exposure; Rt-qPCR results indicated that Bax and P53 mRNA were increased (p < 0.01), while PGC-1α expression was elevated (p < 0.01). Rt-qPCR results showed elevated Bax and p53 mRNA (p < 0.01), along with increased AMPK and PGC-1α expression (p < 0.01) in the cold-exposed group. In human umbilical vein endothelial cells (HUVECs), compound C attenuated cold-induced effects (p < 0.01) and downregulated Bax and AMPK expression (p < 0.01). Cold exposure exacerbates uterine oxidative stress and energy imbalance, disrupts microcirculatory homeostasis, and induces endothelial cell apoptosis. Excessive phosphorylation of AMPK may co-activate PGC-1α, jointly contributing to cold-induced uterine dysfunction and exacerbated dysmenorrhea. This study reveals potential signaling pathways underlying cold-induced uterine vascular abnormalities, providing novel theoretical foundations and targeted intervention strategies for the prevention and treatment of primary dysmenorrhea. Full article
Show Figures

Figure 1

15 pages, 2158 KB  
Article
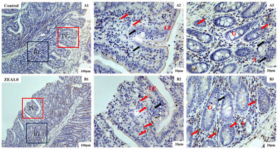
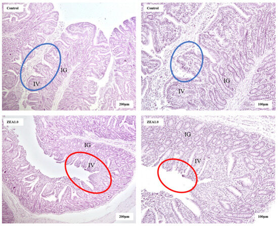
Zearalenone Induces Oxidative Stress and Apoptosis in the Jejunum of Weaned Piglets via the p53/Nrf2 Signaling Pathway
by Yihao Sang, Shaojin Hou, Zhongfang Zhang, Shuzhen Jiang, Weiren Yang and Qun Cheng
Int. J. Mol. Sci. 2026, 27(5), 2401; https://doi.org/10.3390/ijms27052401 - 5 Mar 2026
Viewed by 154
Abstract
This study investigated the mechanisms by which ZEA induces oxidative stress and apoptosis in the jejunum of piglets and explored the roles of the tumor suppressor gene p53 and nuclear factor E2-related factor 2 (Nrf2) signaling pathways. Twelve weaned piglets were randomized into [...] Read more.
This study investigated the mechanisms by which ZEA induces oxidative stress and apoptosis in the jejunum of piglets and explored the roles of the tumor suppressor gene p53 and nuclear factor E2-related factor 2 (Nrf2) signaling pathways. Twelve weaned piglets were randomized into Control (basal diet) and ZEA groups (basal diet + 1.0 mg/kg ZEA; 6 piglets/group). No differences were observed between the control and ZEA groups for all production performance indicators. Compared with the jejunum of the control group, the ZEA group exhibited reduced levels of total superoxide dismutase, glutathione peroxidase activity, and total antioxidant capacity, along with elevated malondialdehyde content. Morphological examination revealed increased crypt depth and decreased villus height and villus-to-crypt ratio, as well as swollen, vacuolated spherical mitochondria with disrupted cristae. Immunohistochemistry showed enhanced p53 and Nrf2 immunoreactivity. The relative mRNA levels of Nrf2, Ho1, Gpx1, Cytc1, p53, Caspase1, and Bax increased. The Bax/Bcl-2 ratio increased, and Keap1 and Bcl-2 mRNA levels decreased. The relative protein levels of Nrf2, p53, Bax, Caspase1, and Gpx1 increased, whereas that of Bcl-2 decreased. All differences were significant at p < 0.05. Dietary supplementation with ZEA altered the morphological structure of intestinal tissues and mitochondria. By affecting the expression of genes related to the p53 and Nrf2 signaling pathways, it induces intestinal oxidative stress and apoptosis, thereby impairing intestinal health in weaned piglets. Full article
(This article belongs to the Special Issue The Latest Molecular Insights into Animal Nutrition)
Show Figures

Figure 1

31 pages, 7729 KB  
Article
Nano-Cilostazol Mitigates Cisplatin-Induced Nephrotoxicity in Rats via Modulation of Oxidative Stress, Apoptosis, Pyroptosis, and miRNA-155 Signaling
by Hebatallah M. Saad, Enas I. El Zahaby, Alyaa R. Salama, Ahmed M. Elgazzar, Hisham A. Nematalla, Mona Elharoun, Nihal E. Amer, Aml E. Hashem, Omnya Elhussieny, Ahmed Elsawasany and Salman A. A. Mohammed
Antioxidants 2026, 15(3), 315; https://doi.org/10.3390/antiox15030315 - 2 Mar 2026
Viewed by 370
Abstract
Background: This study investigated the renoprotective potential of Nano-Cilostazol against cisplatin (CIS)-induced renal injury in male rats and explored its molecular mechanisms. Our results showed that Nano-Cilostazol has a favorable physicochemical characteristic, including a mean particle size of approximately 101 nm, narrow polydispersity, [...] Read more.
Background: This study investigated the renoprotective potential of Nano-Cilostazol against cisplatin (CIS)-induced renal injury in male rats and explored its molecular mechanisms. Our results showed that Nano-Cilostazol has a favorable physicochemical characteristic, including a mean particle size of approximately 101 nm, narrow polydispersity, and high stability. FTIR analysis indicated successful drug entrapment, preserving functional groups and enhancing hydrogen bonding. Docking analysis showed that cilostazol had stronger binding affinities than disulfiram against seven acute kidney injury-related targets. Interaction profiling confirmed stable binding through hydrogen bonding, hydrophobic, and π-interactions with BAX, ASC, GSDMD, KIM-1, JAK2, NLRP3, and miRNA-155. In vivo, CIS administration led to marked renal dysfunction, showing up as significant elevations in serum urea, creatinine, cystatin-C, CRP, and NGAL which indicated by severe histopathological damage. Co-treatment with Nano-Cilostazol significantly lessened renal functional impairment biochemically and histopatologically. Nano-Cilostazol markedly reduced lipid peroxidation and oxidized glutathione while also restoring antioxidant defenses like superoxide dismutase and catalase, with total and reduced glutathione. Additionally, Nano-Cilostazol attenuated renal inflammation, inhibiting NF-κB activation, lowering pro-inflammatory cytokines (TNF-α and IL-1β), and downregulating inflammatory and injury-related genes. CIS-triggered apoptotic signaling was also mitigated, shown by increased caspase-3 and BAX expression with downregulation of BCL-2. Nano-Cilostazol significantly inhibited apoptosis and pyroptosis (NLRP3, ASC, GSDMD)-related pathways, modulated JAK2/STAT3 signaling, and downregulated miRNA-155 expression. In conclusion, Nano-Cilostazol offers potent protection against cisplatin-induced nephrotoxicity. Full article
Show Figures

Figure 1

17 pages, 47750 KB  
Article
Resveratrol and AG490 Overcome Glioblastoma Cells’ Resistance to Monotherapy by Inhibiting JAK2/STAT3 Signalling Pathway
by Aziz Ullah and Chuanchun Han
Cancers 2026, 18(5), 794; https://doi.org/10.3390/cancers18050794 - 28 Feb 2026
Viewed by 200
Abstract
Background: Glioblastoma (GBM) is the most aggressive malignancy of the central nervous system (CNS) and is characterized by poor prognosis and significant resistance to available treatments. Surgery, radiation therapy, and chemotherapy are the standard treatments; however, their efficacy is often limited by [...] Read more.
Background: Glioblastoma (GBM) is the most aggressive malignancy of the central nervous system (CNS) and is characterized by poor prognosis and significant resistance to available treatments. Surgery, radiation therapy, and chemotherapy are the standard treatments; however, their efficacy is often limited by resistance. Resveratrol (RES), a naturally occurring polyphenol with antioxidant properties, has shown significant anticancer effects through inhibition of multiple cellular pathways. However, our earlier research revealed that the LN428 cell exhibited resistance, while the U251 cell showed sensitivity to RES monotherapy. Hence, RES and AG490, a JAK2 inhibitor, were used to overcome GBM cell resistance, which might enhance therapeutic efficacy. Methods: Human GBM cell lines LN428 and U251 were used. CCK-8, H&E staining, transwell, wound healing, calcein AM/PI, and flow cytometry assays were performed to evaluate cell proliferation, migration, and apoptosis. Molecular docking was performed to analyze the binding energy. Western blot, immunocytochemistry (ICC), and immunofluorescence (IF) were used to assess protein expression following treatment with RES, AG490, and their combination. Results: The results revealed that U251 cells were more sensitive to RES, AG490, and RES + AG490 than LN428 cells. Additionally, the combination of both compounds significantly reduced cell viability, proliferation, and migration, while increasing apoptosis in the LN428 and U251 cell lines. Moreover, the combination of RES and AG490 led to increased BAX protein expression while decreasing BCL-2 expression in LN428 and U251 cell lines. Notably, the monotherapy administration of RES did not significantly inhibit STAT3 or pSTAT3 protein expression in LN428 cells, while combination therapy significantly inhibited the expression of these proteins in LN428 and U251 cell lines. Conclusions: The concurrent administration of RES and AG490 effectively inhibited the JAK2/STAT3 signalling pathway and enhanced antitumor effects in GBM cells, indicating their potential as a therapeutic strategy. Full article
(This article belongs to the Section Molecular Cancer Biology)
Show Figures

Figure 1

16 pages, 4677 KB  
Article
Immunohistochemical, Biochemical and Genetic Evaluation of the Effects of Ginseng Administration on Blood–Brain Barrier in Rats Exposed to 2100 MHz and 2450 MHz Electromagnetic Radiation
by İrem Postacı Karaman, Özlem Coşkun, Nurgül Şenol, Uğur Şahin and Selçuk Çömlekçi
Appl. Sci. 2026, 16(5), 2376; https://doi.org/10.3390/app16052376 - 28 Feb 2026
Viewed by 150
Abstract
Numerous studies have demonstrated that the brain and blood–brain barrier, which are sensitive targets for cell phone and microwave radiation, are damaged after exposure. Additionally, ginseng has been shown to play a role in preserving the integrity of the blood–brain barrier. In this [...] Read more.
Numerous studies have demonstrated that the brain and blood–brain barrier, which are sensitive targets for cell phone and microwave radiation, are damaged after exposure. Additionally, ginseng has been shown to play a role in preserving the integrity of the blood–brain barrier. In this study, we investigated the immunohistochemical, genetic and biochemical effects of electromagnetic field (EMF) on the blood–brain barrier (BBB) and the protective role of ginseng on these effects. The animals were randomly allocated into seven groups (eight in each group): group I: control, group II: sham, group III: ginseng, group IV: 2100 MHz EMF, group V: 2100 MHz EMF + ginseng, group VI: 2450 MHz EMF, group VII: 2450 MHz EMF + ginseng. EMF groups exposed to EMF, 1 h day−1 for 30 days. Ginseng was administered 150 mg/kg/day for 30 days. As a result, it was determined immunohistochemically that EMF caused apoptosis in brain tissue. It was observed that cyclooxygenase-2 (COX-2) gene decreased and B-cell lymphoma/leukemia-2 gene (BCL-2)-associated X (BAX) protein increased in EMF groups, as well as apoptosis formation. On the other hand, it was concluded that ginseng decreased the harmful effects by increasing the expression of the COX-2 gene and decreasing the BAX protein in this process leading to apoptosis. Full article
Show Figures

Figure 1

18 pages, 6644 KB  
Article
Pulsatilla Saponin B4 Alleviates H2O2-Induced Oxidative Stress and Apoptosis via the AMPK/Nrf2 Pathway in Bovine Mammary Epithelial Cell Models
by Hao Zhang, Shouli Yi, Panpan Ding, Baocheng Hao, Dan Shao and Shengyi Wang
Antioxidants 2026, 15(3), 294; https://doi.org/10.3390/antiox15030294 - 27 Feb 2026
Viewed by 236
Abstract
The elevated metabolic demands of lactation in dairy cows cause an excess of reactive oxygen species (ROS) in the mammary tissue, which disrupts redox homeostasis and ultimately induces oxidative stress. This oxidative stress directly damages mammary epithelial cells, reduces milk yield and quality, [...] Read more.
The elevated metabolic demands of lactation in dairy cows cause an excess of reactive oxygen species (ROS) in the mammary tissue, which disrupts redox homeostasis and ultimately induces oxidative stress. This oxidative stress directly damages mammary epithelial cells, reduces milk yield and quality, and exacerbates oxidative damage in the mammary gland, ultimately leading to significant economic losses. Therefore, alleviating oxidative stress is essential to safeguard the health of dairy cow mammary glands and ensure farming profitability. Pulsatilla saponin B4 (PSB4), a triterpenoid saponin monomer derived from the roots of Pulsatilla chinensis, possesses antioxidant activities. However, its protective effect against oxidative injury in bovine mammary epithelial cells (BMECs) and the exact mechanisms are not fully elucidated. Therefore, this study aims to elucidate the specific protective effects and mechanisms of PSB4 against oxidative damage induced by hydrogen peroxide (H2O2). The results demonstrated that PSB4 effectively alleviates oxidative stress on two fronts: by enhancing the activities of superoxide dismutase (SOD) and glutathione peroxidase (GSH-Px) to boost total antioxidant capacity (T-AOC), and by significantly reducing malondialdehyde (MDA) levels and suppressing excessive ROS production. Mechanistically, PSB4 primarily functions by enhancing the nuclear relocation of nuclear factor erythroid 2-related factor 2 (Nrf2) and upregulating antioxidant response genes. Furthermore, PSB4 effectively reduced H2O2-induced apoptosis in BMECs, a finding jointly confirmed by JC-1 assay (effectively reversed mitochondrial depolarization) and flow cytometry (showing reduced apoptotic rates). This protective effect was linked to the normalization of apoptosis-associated protein expression, primarily through an increased B-cell lymphoma 2 (BCL2)/BCL2-associated X Protein (Bax) ratio and decreased cysteinyl aspartate-specific proteinase 3 (Caspase-3) expression. Notably, these protective effects of PSB4 could be antagonized by an AMP-activated protein kinase (AMPK)-specific inhibitor (Compound C, CC). Overall, this preliminary study confirms that at the tested concentrations, PSB4 exerts a protective effect against oxidative damage in BMECs, likely through modulation of the AMPK/Nrf2/Caspase-3 signaling axis. These findings provide a rationale for future in vivo studies and support the potential development of PSB4 as a nutritional supplement or therapeutic agent to alleviate oxidative stress and improve mammary health in dairy cows. Full article
Show Figures

Figure 1

15 pages, 4957 KB  
Article
PRSS23 Promotes Ovarian Follicular Atresia in Wuding Chickens by Coordinately Suppressing Steroidogenesis and PI3K/AKT/mTOR Survival Signaling
by Cailing Wang, Wei Zhu, Enmin Wan, Jinda Li, Xinyang Fan and Yongwang Miao
Genes 2026, 17(3), 272; https://doi.org/10.3390/genes17030272 - 27 Feb 2026
Viewed by 205
Abstract
Background: Broodiness is a major limiting factor for reproductive efficiency in indigenous avian breeds, a phenomenon underpinned physiologically by granulosa cell (GC) apoptosis and subsequent follicular atresia. While Serine Protease 23 (PRSS23) has been implicated in mammalian ovarian remodeling, its specific regulatory [...] Read more.
Background: Broodiness is a major limiting factor for reproductive efficiency in indigenous avian breeds, a phenomenon underpinned physiologically by granulosa cell (GC) apoptosis and subsequent follicular atresia. While Serine Protease 23 (PRSS23) has been implicated in mammalian ovarian remodeling, its specific regulatory function in avian follicular dynamics remains elusive. Methods: Utilizing the Wuding chicken—an indigenous breed distinguished by robust environmental adaptability but compromised by high broodiness frequency—as a biological model, this study dissected the molecular mechanism of PRSS23-mediated follicular regression. We cloned the complete coding sequence of the Wuding chicken PRSS23 gene, characterized its spatiotemporal expression profile, and interrogated its function in primary GCs via gain- and loss-of-function assays. Results: RT-qPCR analysis revealed that PRSS23 is differentially expressed across the hypothalamic–pituitary–ovarian (HPO) axis, with ovarian expression being significantly upregulated during the broody period compared to the laying period. Mechanistically, PRSS23 overexpression significantly downregulated the expression of follicle-stimulating hormone receptor (FSHR) and key steroidogenic enzymes (STAR, CYP19A1, HSD3β1), thereby suppressing the expression of genes governing the biosynthesis potential of progesterone and estradiol. Concurrently, PRSS23 overexpression was associated with transcriptional repression of components of the PI3K/AKT/mTOR signaling cascade; this transcriptional regulation further induced cell cycle arrest at the G0/G1 phase, and activated the mitochondrial apoptotic pathway characterized by BAX upregulation and BCL2 downregulation. Conversely, siRNA-mediated knockdown of PRSS23 alleviated these inhibitory effects, promoting GC proliferation and survival. Conclusions: These findings establish PRSS23 as a pivotal pro-atretic factor in Wuding chickens, driving ovarian atrophy through the dual transcriptional-level inhibition of steroidogenesis and survival signaling pathways. This study identifies a potential molecular target for marker-assisted selection programs aimed at attenuating broodiness while preserving the superior meat quality traits of indigenous poultry. Full article
(This article belongs to the Section Animal Genetics and Genomics)
Show Figures

Figure 1

17 pages, 1045 KB  
Article
New 1,2,3-Triazole and Dipyridothiazine Hybrids—Synthesis, Analysis, Cytotoxicity and Molecular Docking
by Emilia Martula, Weronika Bagrowska, Paulina Strzyga-Łach, Marta Struga, Małgorzata Latocha, Dariusz Kuśmierz, Małgorzata Jeleń and Beata Morak-Młodawska
Biomolecules 2026, 16(3), 349; https://doi.org/10.3390/biom16030349 - 26 Feb 2026
Viewed by 278
Abstract
Epigenetic and stress-response pathways play central roles in cancer progression and represent attractive therapeutic targets. In this study, a series of dipyridothiazine–1,2,3-triazole hybrids bearing p-fluorophenyl and p-trifluoromethylphenyl substituents was synthesized via efficient dipolar cycloaddition reactions. Structural characterization was performed using 1 [...] Read more.
Epigenetic and stress-response pathways play central roles in cancer progression and represent attractive therapeutic targets. In this study, a series of dipyridothiazine–1,2,3-triazole hybrids bearing p-fluorophenyl and p-trifluoromethylphenyl substituents was synthesized via efficient dipolar cycloaddition reactions. Structural characterization was performed using 1H, 13C, and 19F NMR spectroscopy and high-resolution mass spectrometry. Anticancer activity was evaluated using WST-1 and MTT assays against human cancer cell lines SNB-19 (glioblastoma), C32 (amelanotic melanoma), A549 (lung carcinoma), and MDA-MB-231 and MCF-7 (breast cancer), as well as normal HFF-1 fibroblasts and HaCaT keratinocytes, with doxorubicin and cisplatin as reference drugs. The hybrids TDT2b and TDT3b containing a p-trifluoromethylphenyl moiety showed the highest cytotoxicity and cancer cell selectivity. RT-qPCR analysis of H3, TP53, CDKN1A, BCL-2, and BAX expression for the lead compound TDT2b revealed modulation of chromatin organization, p53-dependent stress responses, apoptosis, and cell cycle regulation. Molecular docking studies with human histone deacetylase 6 (HDAC6) demonstrated favorable binding of TDT2b and TDT3b, supporting their role as potential epigenetic anticancer agents. Full article
Show Figures

Figure 1

16 pages, 4525 KB  
Article
Cellular Anti-Apoptotic Effects of Dapagliflozin in Methotrexate-Induced Liver Toxicity: Bax/Bcl-2/Cyt-C/Cas-9/Cas-3 Signaling Pathway
by Emine Sarman and Halil Asci
Int. J. Mol. Sci. 2026, 27(5), 2110; https://doi.org/10.3390/ijms27052110 - 24 Feb 2026
Viewed by 250
Abstract
Methotrexate (MTX), an effective immunosuppressive and antiproliferative agent, is clinically restricted by its hepatotoxic potential through oxidative stress, inflammation, and apoptosis. Dapagliflozin (DAPA), a sodium–glucose cotransporter 2 inhibitor, exhibits antioxidant and anti-inflammatory actions. This study investigated the hepatoprotective effects of DAPA against MTX-induced [...] Read more.
Methotrexate (MTX), an effective immunosuppressive and antiproliferative agent, is clinically restricted by its hepatotoxic potential through oxidative stress, inflammation, and apoptosis. Dapagliflozin (DAPA), a sodium–glucose cotransporter 2 inhibitor, exhibits antioxidant and anti-inflammatory actions. This study investigated the hepatoprotective effects of DAPA against MTX-induced acute liver injury. Thirty-two female Wistar albino rats were divided into four groups (n = 8): Control, MTX (20 mg/kg), MTX + DAPA (MTX + DAPA 10 mg/kg/day for 10 days), and DAPA. Liver samples were examined histologically, immunohistochemically (Nuclear factor NF-kappa-B p65 subunit (NF-κB p65), Tumor necrosis factor alpha (TNF-α), Interleukin 1 beta (IL-1β), Caspase (Cas)-3, Vascular endothelial growth factor (VEGF)), molecularly (Reverse transcription–polymerase chain for Bcl-2-associated X protein (Bax), B-cell lymphoma 2 (Bcl-2), Cytochrome C (Cyt-C), Apoptotic peptidase activating factor 1 (Apaf-1), Cas-9, Cas-3, Cas-12), and biochemically (total oxidant status (TOS), total antioxidant status (TAS) and oxidative stress index (OSI)). MTX induced severe hepatic injury with congestion, sinusoidal dilatation, and inflammatory infiltration, accompanied by upregulation of NF-κB, TNF-α, IL-1β, Bax, Cyt-C, Apaf-1, Cas-9, Cas-3, and Cas-12 and reduced Bcl-2. DAPA co-treatment significantly restored hepatic structure, suppressed inflammatory and apoptotic markers, and normalized VEGF expression, indicating reduced pathological angiogenesis. Although DAPA did not fully reverse MTX-induced weight loss, it effectively mitigated hepatocellular damage. DAPA protects against MTX-induced liver injury by inhibiting NF-κB/TNF-α/IL-1β-mediated inflammation, modulating Bax/Bcl-2–Cyt-C–Cas-dependent apoptosis, and balancing VEGF-driven angiogenesis. DAPA may thus serve as a promising hepatoprotective adjunct in MTX therapy. Full article
(This article belongs to the Section Molecular Toxicology)
Show Figures

Figure 1

18 pages, 3738 KB  
Article
Sesamin Protects Against Polystyrene Microplastics-Induced Lung Injury via Attenuating Bcl2-Mediated Apoptosis
by Yadong Zhang, Zhenao Zhang, Huanting Pei, Chongyue Zhang, Xiaolong Zhang, Simeng Qiao, Siqi Zhu, Ziyi Wang, Jingyi Ren and Yuxia Ma
Antioxidants 2026, 15(3), 279; https://doi.org/10.3390/antiox15030279 - 24 Feb 2026
Viewed by 291
Abstract
Studies show microplastics (MPs) impair lung function directly and indirectly, yet effective solutions are lacking. In light of this, sesamin (Ses), a natural lignan-like compound with diverse pharmacological properties, may offer protection. The study aims to investigate whether Ses pretreatment can mitigate MPs-induced [...] Read more.
Studies show microplastics (MPs) impair lung function directly and indirectly, yet effective solutions are lacking. In light of this, sesamin (Ses), a natural lignan-like compound with diverse pharmacological properties, may offer protection. The study aims to investigate whether Ses pretreatment can mitigate MPs-induced lung damage and to elucidate the underlying mechanisms. Male C57BL/6 mice received MPs (10,000 μg/L) in drinking water, with varying Ses doses gavaged daily for 28 days. Computational pharmacology and in vivo/in vitro experiments, including histology, immunofluorescence, and western blot, were used to elucidate Ses’s protective mechanisms. In vivo experiments showed Ses can alleviate MPs-induced histopathological alterations, inflammatory responses, and oxidative stress in lung tissue. Computational pharmacology suggested that the protective mechanism of Ses may be associated with the apoptotic signaling pathway, with Bcl2 as its potential target. Both in vivo and in vitro studies demonstrated that Ses significantly upregulates Bcl2 expression while downregulating Bax and Casp3. Notably, a Bcl2 inhibitor substantially attenuated Ses’s protective effects. Our research suggests that Ses can mitigate MPs-induced lung injury by modulating the apoptotic signaling pathway, with Bcl2 identified as a key target. Dietary supplementation may represent a promising intervention strategy for preventing and managing food safety risks associated with MPs. Full article
Show Figures

Graphical abstract

Back to TopTop