Pulsatilla Saponin B4 Alleviates H2O2-Induced Oxidative Stress and Apoptosis via the AMPK/Nrf2 Pathway in Bovine Mammary Epithelial Cell Models
Abstract
1. Introduction
2. Materials and Methods
2.1. Materials
2.2. Cell Cultivation and Experimental Processing
2.3. Cytotoxicity Detection
2.4. Antioxidant Capacity Measurement
2.5. Monitoring of ROS
2.6. ΔΨm Assay
2.7. Immunofluorescence Staining
2.8. Real-Time PCR
2.9. Protein Extraction and Immunoblotting Analysis
2.10. Assessment of Cellular Apoptotic Activity
2.11. Statistical Analysis of Experimental Data
3. Results
3.1. PSB4 Ameliorates H2O2-Induced Reduction in BMEC Viability
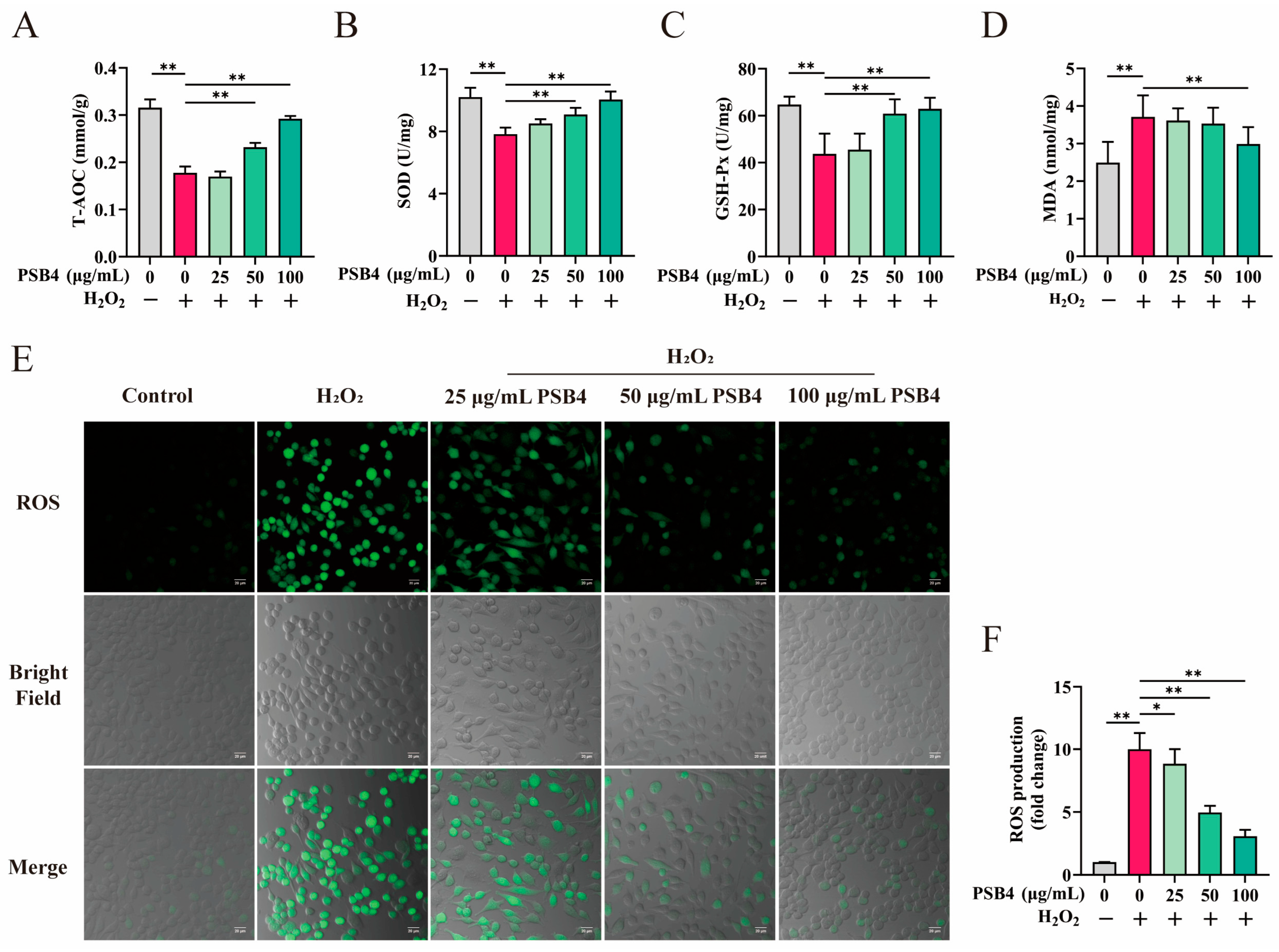
3.2. PSB4 Alleviates Oxidative Stress in H2O2-Induced BMECs
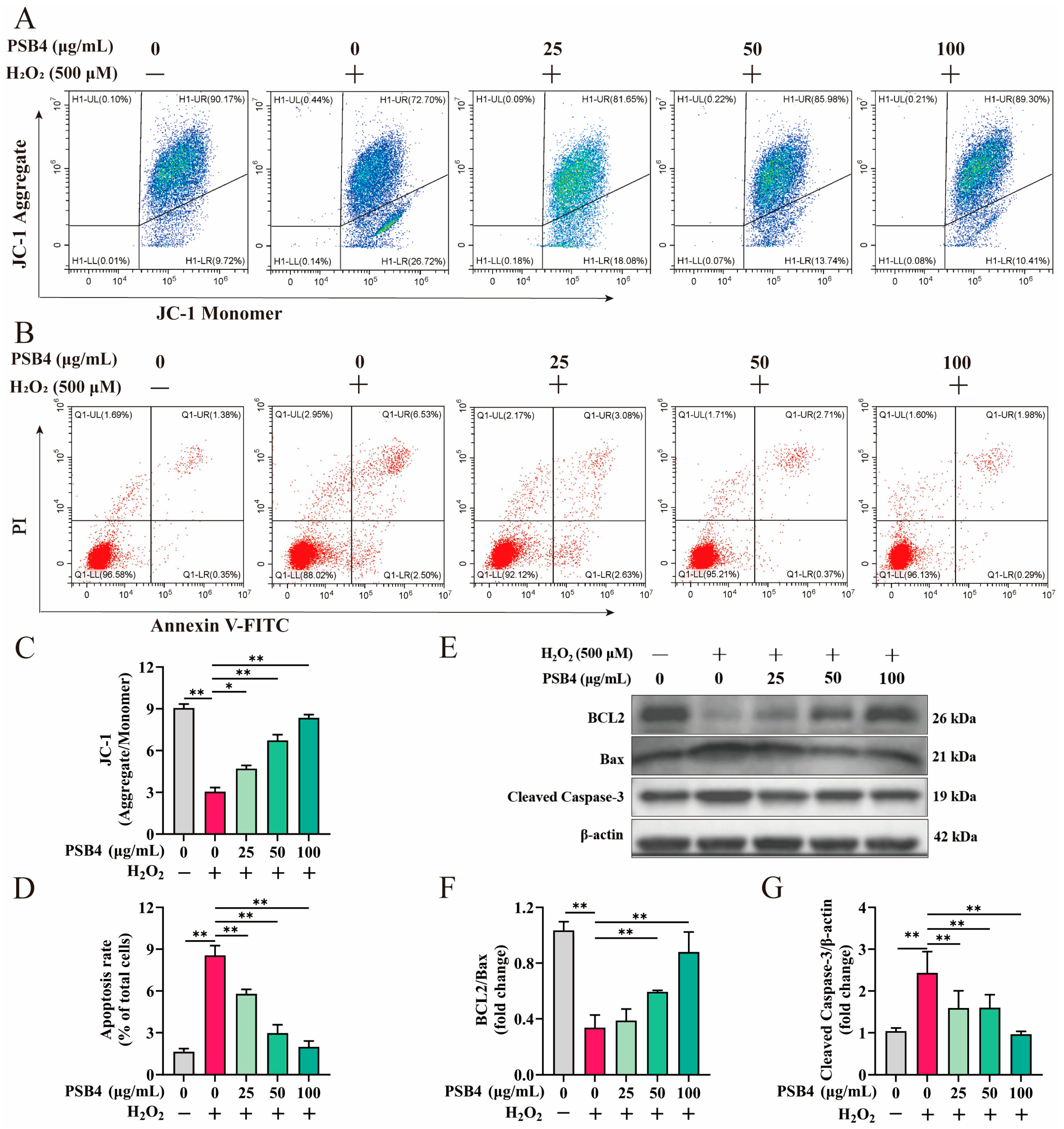
3.3. PSB4 Exerted Anti-Apoptotic Effect in H2O2-Induced BMECs
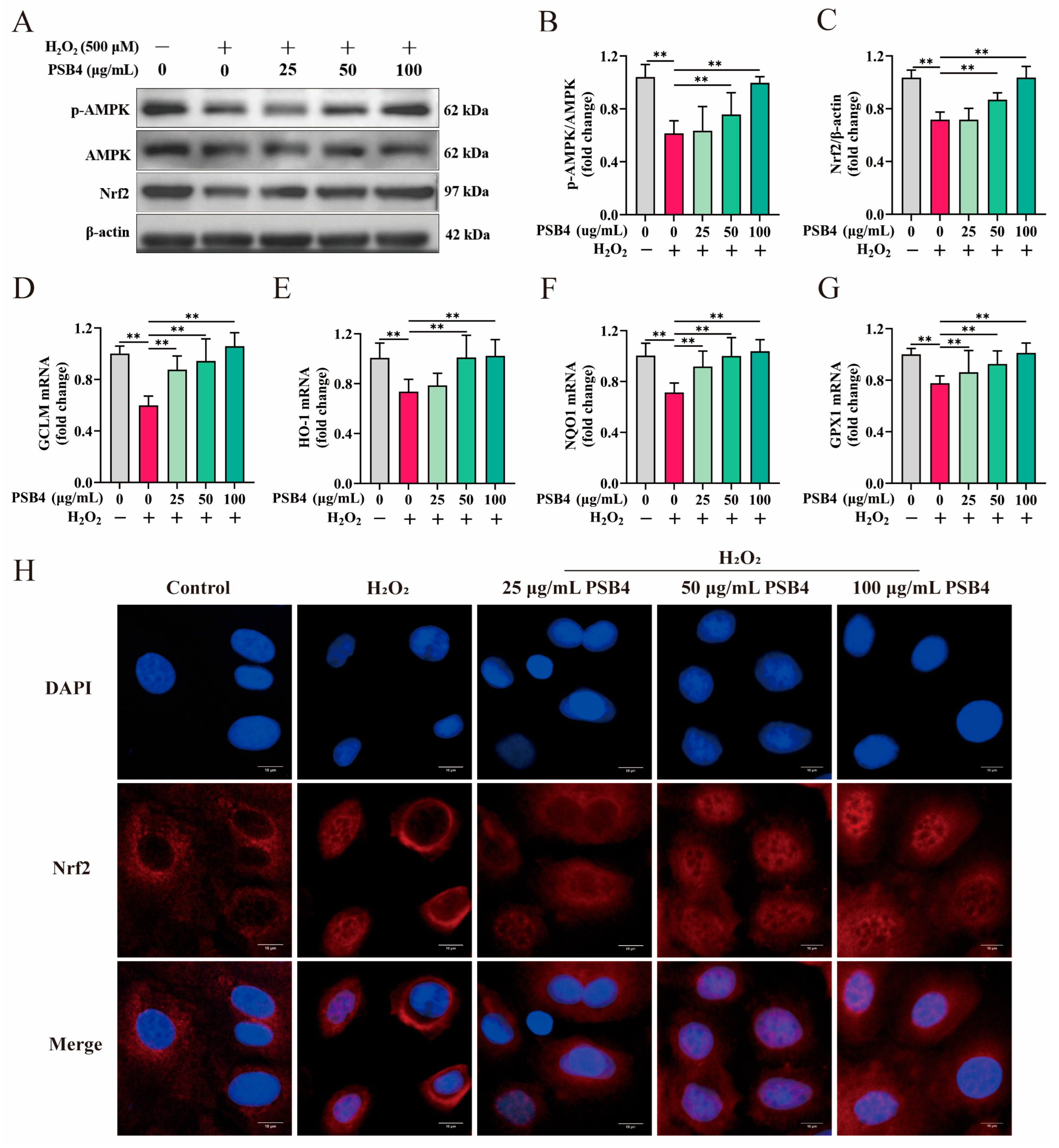
3.4. PSB4 Modulates AMPK/Nrf2 Signaling in H2O2-Stimulated BMECs
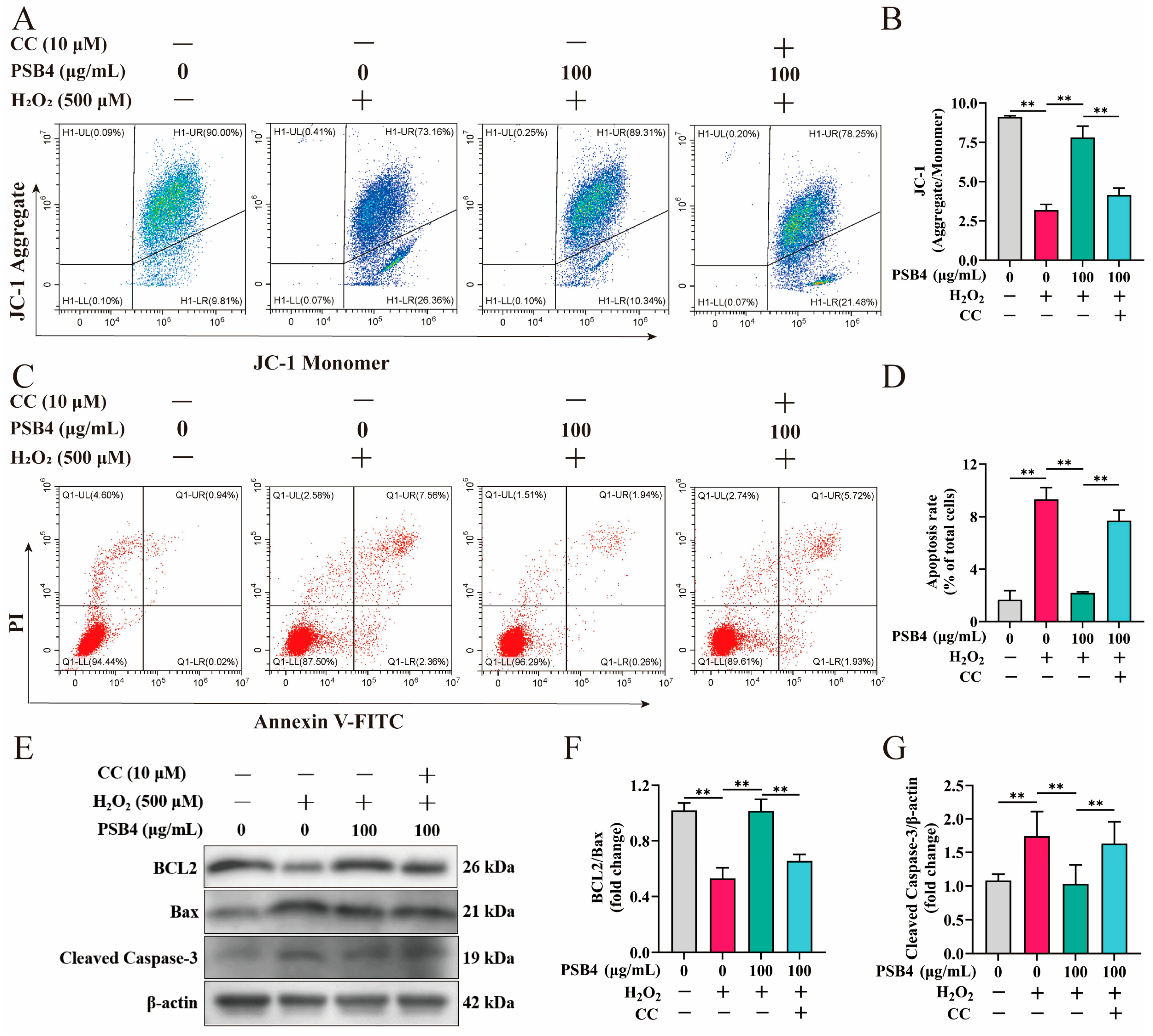
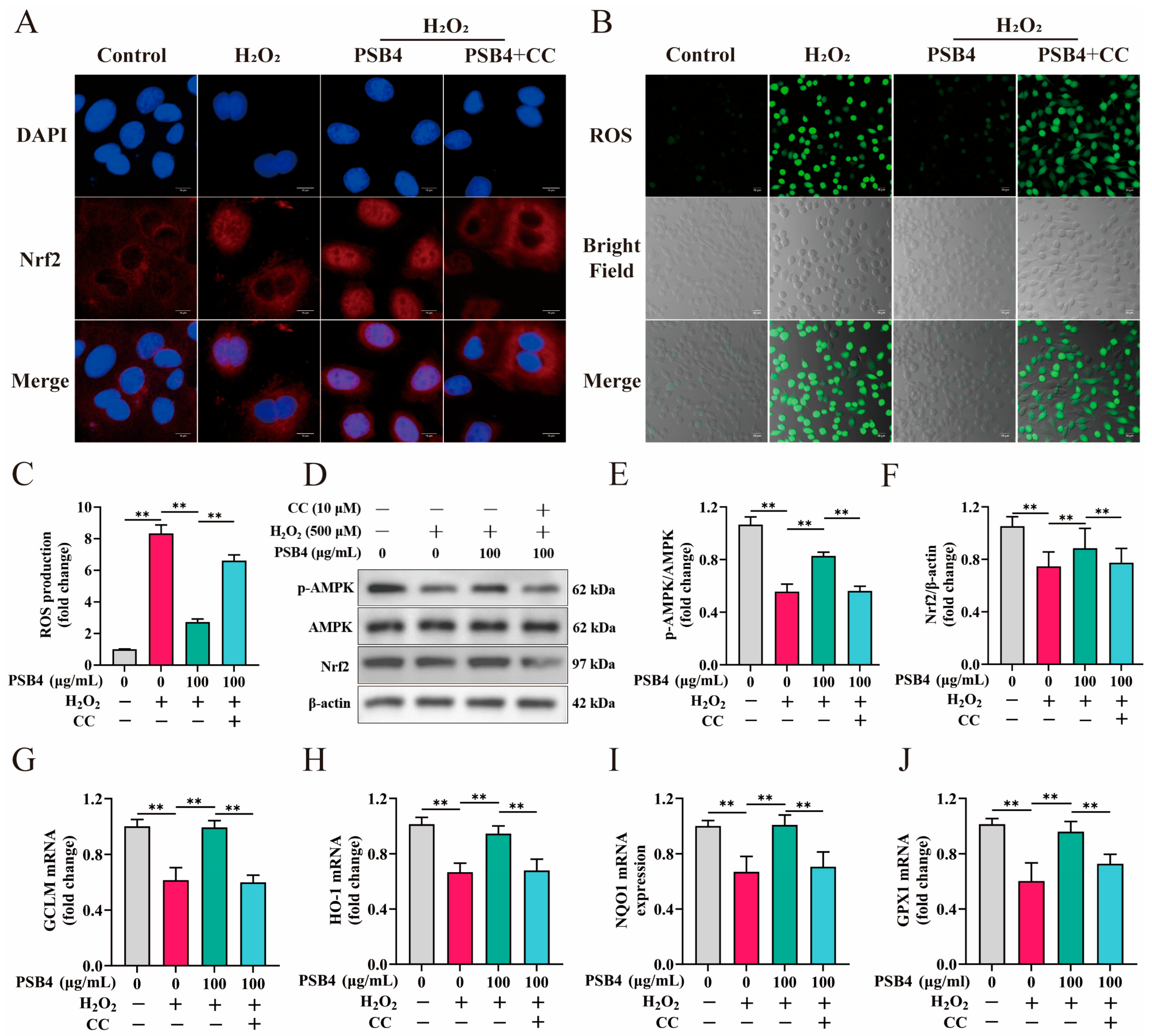
3.5. PSB4 Displayed Antioxidative Properties Through AMPK Signaling in H2O2-Stimulated BMECs
3.6. PSB4 Alleviates H2O2-Induced Apoptosis in BMECs via the AMPK Pathway
4. Discussion
5. Conclusions
Author Contributions
Funding
Data Availability Statement
Conflicts of Interest
References
- Safa, S.; Kargar, S.; Moghaddam, G.A.; Ciliberti, M.G.; Caroprese, M. Heat stress abatement during the postpartum period: Effects on whole lactation milk yield, indicators of metabolic status, inflammatory cytokines, and biomarkers of the oxidative stress. J. Anim. Sci. 2019, 97, 122–132. [Google Scholar] [CrossRef]
- An, G.; Park, J.; Lim, W.; Song, G. Folpet promotes apoptosis of bovine mammary epithelial cells via disruption of redox homeostasis and activation of MAPK cascades. Food Chem. Toxicol. 2023, 175, 113709. [Google Scholar] [CrossRef]
- Spitzer, A.J.; Tian, Q.; Choudhary, R.K.; Zhao, F.Q. Bacterial Endotoxin Induces Oxidative Stress and Reduces Milk Protein Expression and Hypoxia in the Mouse Mammary Gland. Oxid. Med. Cell. Longev. 2020, 2020, 3894309. [Google Scholar] [CrossRef]
- Baratta, M.; Miretti, S.; Macchi, E.; Accornero, P.; Martignani, E. Mammary Stem Cells in Domestic Animals: The Role of ROS. Antioxidants 2018, 8, 6. [Google Scholar] [CrossRef] [PubMed]
- Lee, H.; An, G.; Lim, W.; Song, G. Pendimethalin exposure induces bovine mammary epithelial cell death through excessive ROS production and alterations in the PI3K and MAPK signaling pathways. Pestic. Biochem. Physiol. 2022, 188, 105254. [Google Scholar] [CrossRef]
- Sung, E.; Park, J.; Lee, H.; Song, G.; Lim, W. Bifenthrin induces cell death in bovine mammary epithelial cells via ROS generation, calcium ion homeostasis disruption, and MAPK signaling cascade alteration. Pestic. Biochem. Physiol. 2023, 196, 105637. [Google Scholar] [CrossRef]
- Fu, Y.; Jin, Y.; Tian, Y.; Yu, H.; Wang, R.; Qi, H.; Feng, B.; Zhang, J. Zearalenone Promotes LPS-Induced Oxidative Stress, Endoplasmic Reticulum Stress, and Accelerates Bovine Mammary Epithelial Cell Apoptosis. Int. J. Mol. Sci. 2022, 23, 10925. [Google Scholar] [CrossRef] [PubMed]
- Li, C.; Wang, Y.; Li, L.; Han, Z.; Mao, S.; Wang, G. Betaine protects against heat exposure-induced oxidative stress and apoptosis in bovine mammary epithelial cells via regulation of ROS production. Cell Stress Chaperones 2019, 24, 453–460. [Google Scholar] [CrossRef]
- Yang, Y.; Lv, S.; Wang, Z.; Liu, J. Selenium Ameliorates S. aureus-Induced Inflammation in Bovine Mammary Epithelial Cells by Regulating ROS-Induced NLRP3 Inflammasome. Biol. Trace Elem. Res. 2022, 200, 3171–3175. [Google Scholar] [CrossRef]
- Lyu, C.; Yuan, B.; Meng, Y.; Cong, S.; Che, H.; Ji, X.; Wang, H.; Chen, C.; Li, X.; Jiang, H.; et al. Puerarin Alleviates H2O2-Induced Oxidative Stress and Blood-Milk Barrier Impairment in Dairy Cows. Int. J. Mol. Sci. 2023, 24, 7742. [Google Scholar] [CrossRef] [PubMed]
- Ahmed, S.M.; Luo, L.; Namani, A.; Wang, X.J.; Tang, X. Nrf2 signaling pathway: Pivotal roles in inflammation. Biochim. Biophys. Acta Mol. Basis Dis. 2017, 1863, 585–597. [Google Scholar] [CrossRef] [PubMed]
- Baird, L.; Dinkova-Kostova, A.T. The cytoprotective role of the Keap1-Nrf2 pathway. Arch. Toxicol. 2011, 85, 241–272. [Google Scholar] [CrossRef]
- Cheng, X.; Aabdin, Z.U.; Wang, Y.; Ma, N.; Dai, H.; Shi, X.; Shen, X. Glutamine pretreatment protects bovine mammary epithelial cells from inflammation and oxidative stress induced by γ-d-glutamyl-meso-diaminopimelic acid (iE-DAP). J. Dairy Sci. 2021, 104, 2123–2139. [Google Scholar] [CrossRef]
- Petsouki, E.; Cabrera, S.N.S.; Heiss, E.H. AMPK and NRF2: Interactive players in the same team for cellular homeostasis? Free Radic. Biol. Med. 2022, 190, 75–93. [Google Scholar] [CrossRef]
- Lu, M.C.; Zhao, J.; Liu, Y.T.; Liu, T.; Tao, M.M.; You, Q.D.; Jiang, Z.Y. CPUY192018, a potent inhibitor of the Keap1-Nrf2 protein-protein interaction, alleviates renal inflammation in mice by restricting oxidative stress and NF-κB activation. Redox Biol. 2019, 26, 101266. [Google Scholar] [CrossRef]
- Ran, X.; Yan, Z.; Yang, Y.; Hu, G.; Liu, J.; Hou, S.; Guo, W.; Kan, X.; Fu, S. Dioscin Improves Pyroptosis in LPS-Induced Mice Mastitis by Activating AMPK/Nrf2 and Inhibiting the NF-κB Signaling Pathway. Oxid. Med. Cell. Longev. 2020, 2020, 8845521. [Google Scholar] [CrossRef]
- Ryter, S.W. Targeting AMPK and the Nrf2/HO-1 axis: A promising therapeutic strategy in acute lung injury. Eur. Respir. J. 2021, 58, 2102238. [Google Scholar] [CrossRef]
- Villanueva-Paz, M.; Cotán, D.; Garrido-Maraver, J.; Oropesa-Ávila, M.; de la Mata, M.; Delgado-Pavón, A.; de Lavera, I.; Al-cocer-Gómez, E.; Álvarez-Córdoba, M.; Sánchez-Alcázar, J.A. AMPK Regulation of Cell Growth, Apoptosis, Autophagy, and Bioenergetics. Exp. Suppl. 2016, 107, 45–71. [Google Scholar] [CrossRef] [PubMed]
- Ali, I.; Li, C.; Kuang, M.; Shah, A.U.; Shafiq, M.; Ahmad, M.A.; Abdalmegeed, D.; Li, L.; Wang, G. Nrf2 Activation and NF-Kb & caspase/bax signaling inhibition by sodium butyrate alleviates LPS-induced cell injury in bovine mammary epithelial cells. Mol. Immunol. 2022, 148, 54–67. [Google Scholar] [CrossRef] [PubMed]
- Li, Z.; Liu, X.; Wen, F.; Jiang, W.; Xia, Z. Leonurine (SCM-198) exerts protective effects on pancreatic β-cells in type 1 diabetes by modulating the Bax/Bcl-2/Caspase-3 signaling pathway. BMC Complement. Med. Ther. 2025, 25, 306. [Google Scholar] [CrossRef]
- Wang, Y.; Wang, H.L.; Xing, G.D.; Qian, Y.; Zhong, J.F.; Chen, K.L. S-allyl cysteine ameliorates heat stress-induced oxidative stress by activating Nrf2/HO-1 signaling pathway in BMECs. Toxicol. Appl. Pharmacol. 2021, 416, 115469. [Google Scholar] [CrossRef]
- Xu, D.; Hu, M.J.; Wang, Y.Q.; Cui, Y.L. Antioxidant Activities of Quercetin and Its Complexes for Medicinal Application. Molecules 2019, 24, 1123. [Google Scholar] [CrossRef]
- Xu, Y.; Ke, H.; Li, Y.; Xie, L.; Su, H.; Xie, J.; Mo, J.; Chen, W. Malvidin-3-O-Glucoside from Blueberry Ameliorates Nonalcoholic Fatty Liver Disease by Regulating Transcription Factor EB-Mediated Lysosomal Function and Activating the Nrf2/ARE Signaling Pathway. J. Agric. Food Chem. 2021, 69, 4663–4673. [Google Scholar] [CrossRef]
- Li, Y.H.; Zou, M.; Han, Q.; Deng, L.R.; Weinshilboum, R.M. Therapeutic potential of triterpenoid saponin anemoside B4 from Pulsatilla chinensis. Pharmacol. Res. 2020, 160, 105079. [Google Scholar] [CrossRef]
- Zhong, J.; Tan, L.; Chen, M.; He, C. Pharmacological activities and molecular mechanisms of Pulsatilla saponins. Chin. Med. 2022, 17, 59. [Google Scholar] [CrossRef]
- Kang, N.X.; Luo, Y.M.; Zhao, J.P.; Jiang, H.L.; Xu, G.Q.; Cui, N.X.; Deng, K.J.; Zhang, L.; Khan, I.A.; Yang, S.L.; et al. Enhancement of MAVS UFMylation and inhibition of lysosomal degradation of MAVS aggregates: New findings on broad-spectrum antiviral mechanism of Anemoside B4. Biochem. Pharmacol. 2025, 239, 117020. [Google Scholar] [CrossRef]
- Song, Y.; Shan, B.; Li, H.; Feng, B.; Peng, H.; Jin, C.; Xu, P.; Zeng, Q.; Liao, Z.; Mu, P. Safety investigation of Pulsatilla chinensis saponins from chronic metabonomic study of serum biomedical changes in oral treated rat. J. Ethnopharmacol. 2019, 235, 435–445. [Google Scholar] [CrossRef]
- Ma, H.; Zhou, Z.; Chen, L.; Wang, L.; Muge, Q. Anemoside B4 prevents chronic obstructive pulmonary disease through alleviating cigarette smoke-induced inflammatory response and airway epithelial hyperplasia. Phytomedicine 2022, 107, 154431. [Google Scholar] [CrossRef]
- Zhang, Y.; Zha, Z.; Shen, W.; Li, D.; Kang, N.; Chen, Z.; Liu, Y.; Xu, G.; Xu, Q. Anemoside B4 ameliorates TNBS-induced colitis through S100A9/MAPK/NF-κB signaling pathway. Chin. Med. 2021, 16, 11. [Google Scholar] [CrossRef]
- Wu, H.; Li, Y.L.; Wang, Y.; Wang, Y.G.; Hong, J.H.; Pang, M.M.; Liu, P.M.; Yang, J.J. Anemoside B4 alleviates ulcerative colitis by attenuating intestinal oxidative stress and NLRP3 inflammasome via activating aryl hydrocarbon receptor through remodeling the gut microbiome and metabolites. Redox Biol. 2025, 85, 103746. [Google Scholar] [CrossRef]
- Zhang, H.; Shao, D.; Yang, Z.; Wang, S.; Zhang, Y.; Peng, H.; Su, Z.; Zhang, Y. Efficacy of Pulsatilla saponin B4 for treatment dairy cows affected with clinical mastitis. PLoS ONE 2025, 20, e0331151. [Google Scholar] [CrossRef]
- Liu, L.; Lu, O.; Li, D.; Tian, Y.; Liu, Z.; Wen, Y.; Peng, T.; Song, Y.; Du, X.; Wang, Z.; et al. Sirtuin 3 mitigates oxidative-stress-induced apoptosis in bovine mammary epithelial cells. J. Dairy Sci. 2023, 106, 7266–7280. [Google Scholar] [CrossRef]
- Liu, S.; Guo, W.; Jia, Y.; Ye, B.; Liu, S.; Fu, S.; Liu, J.; Hu, G. Menthol Targeting AMPK Alleviates the Inflammatory Response of Bovine Mammary Epithelial Cells and Restores the Synthesis of Milk Fat and Milk Protein. Front. Immunol. 2021, 12, 782989. [Google Scholar] [CrossRef]
- Shao, D.; Shen, W.; Miao, Y.; Gao, Z.; Pan, M.; Wei, Q.; Yan, Z.; Zhao, X.; Ma, B. Sulforaphane Prevents LPS-Induced Inflammation by Regulating the Nrf2-Mediated Autophagy Pathway in Goat Mammary Epithelial Cells and a Mouse Model of Mastitis. J. Anim. Sci. Biotechnol. 2023, 14, 61. [Google Scholar] [CrossRef]
- Dong, Y.; Liu, Y.; Ji, Y.; Meng, W.; Cheng, X.; Zheng, X. Pterostilbene Promotes Spinal Cord Injury Recovery by Inhibiting Ferroptosis via Keap1/Nrf2/SLC7A11/GPX4 Axis Activation. Antioxidants 2026, 15, 188. [Google Scholar] [CrossRef]
- Chang, R.; Jia, H.; Dong, Z.; Xu, Q.; Liu, L.; Majigsuren, Z.; Batbaatar, T.; Xu, C.; Yang, Q.; Sun, X. Free Fatty Acids Induce Apoptosis of Mammary Epithelial Cells of Ketotic Dairy Cows via the Mito-ROS/NLRP3 Signaling Pathway. J. Agric. Food Chem. 2023, 71, 12645–12656. [Google Scholar] [CrossRef]
- Frijhoff, J.; Winyard, P.G.; Zarkovic, N.; Davies, S.S.; Stocker, R.; Cheng, D.; Knight, A.R.; Taylor, E.L.; Oettrich, J.; Ruskovska, T. Clinical Relevance of Biomarkers of Oxidative Stress. Antioxid. Redox Signal. 2015, 23, 1144–1170. [Google Scholar] [CrossRef] [PubMed]
- Schieber, M.; Chandel, N.S. ROS function in redox signaling and oxidative stress. Curr. Biol. 2014, 24, R453–R462. [Google Scholar] [CrossRef]
- Khan, M.Z.; Ma, Y.; Xiao, J.; Chen, T.; Ma, J.; Liu, S.; Wang, Y.; Khan, A.; Alugongo, G.M.; Cao, Z. Role of Selenium and Vitamins E and B9 in the Alleviation of Bovine Mastitis during the Periparturient Period. Antioxidants 2022, 11, 657. [Google Scholar] [CrossRef]
- Meng, M.; Jiang, Y.; Wang, Y.; Huo, R.; Ma, N.; Shen, X.; Chang, G. β-carotene targets IP3R/GRP75/VDAC1-MCU axis to renovate LPS-induced mitochondrial oxidative damage by regulating STIM1. Free Radic. Biol. Med. 2023, 205, 25–46. [Google Scholar] [CrossRef]
- Romero, A.; Novoa, B.; Figueras, A. The complexity of apoptotic cell death in mollusks: An update. Fish Shellfish Immunol. 2015, 46, 79–87. [Google Scholar] [CrossRef]
- Yang, X.; Feng, L.; Zhang, Y.; Hu, H.; Shi, Y.; Liang, S.; Zhao, T.; Fu, Y.; Duan, J.; Sun, Z. Cytotoxicity induced by fine particulate matter (PM 2.5) via mitochondria-mediated apoptosis pathway in human cardiomyocytes. Ecotoxicol. Environ. Saf. 2018, 161, 198–207. [Google Scholar] [CrossRef]
- Chandra, J.; Samali, A.; Orrenius, S. Triggering and modulation of apoptosis by oxidative stress. Free Radic. Biol. Med. 2000, 29, 323–333. [Google Scholar] [CrossRef]
- Sun, Y.; Lian, M.; Lin, Y.; Xu, B.; Li, Y.; Wen, J.; Chen, D.; Xu, M.; Almoiliqy, M.; Wang, L. Role of p-MKK7 in myricetin-induced protection against intestinal ischemia/reperfusion injury. Pharmacol. Res. 2018, 129, 432–442. [Google Scholar] [CrossRef]
- Biala, A.K.; Kirshenbaum, L.A. The interplay between cell death signaling pathways in the heart. Trends Cardiovasc. Med. 2014, 24, 325–331. [Google Scholar] [CrossRef]
- Peña-Blanco, A.; García-Sáez, A.J. Bax, Bak and beyond-mitochondrial performance in apoptosis. FEBS J. 2018, 285, 416–431. [Google Scholar] [CrossRef]
- Kong, C.Y.; Guo, Z.; Song, P.; Zhang, X.; Yuan, Y.P.; Teng, T.; Yan, L.; Tang, Q.Z. Underlying the Mechanisms of Doxorubicin-Induced Acute Cardiotoxicity: Oxidative Stress and Cell Death. Int. J. Biol. Sci. 2022, 18, 760–770. [Google Scholar] [CrossRef]
- Zhang, H.; Davies, K.J.A.; Forman, H.J. Oxidative stress response and Nrf2 signaling in aging. Free Radic. Biol. Med. 2015, 88, 314–336. [Google Scholar] [CrossRef]
- Cuadrado, A.; Manda, G.; Hassan, A.; Alcaraz, M.J.; Barbas, C.; Daiber, A.; Ghezzi, P.; León, R.; López, M.G.; Oliva, B. Transcription Factor NRF2 as a Therapeutic Target for Chronic Diseases: A Systems Medicine Approach. Pharmacol. Rev. 2018, 70, 348–383. [Google Scholar] [CrossRef]
- Hardie, D.G.; Ross, F.A.; Hawley, S.A. AMPK: A nutrient and energy sensor that maintains energy homeostasis. Nat. Rev. Mol. Cell Biol. 2012, 13, 251–262. [Google Scholar] [CrossRef]
- Li, X.N.; Song, J.; Zhang, L.; LeMaire, S.A.; Hou, X.; Zhang, C.; Coselli, J.S.; Chen, L.; Wang, X.L.; Zhang, Y. Activation of the AMPK-FOXO3 pathway reduces fatty acid-induced increase in intracellular reactive oxygen species by upregulating thioredoxin. Diabetes 2009, 58, 2246–2257. [Google Scholar] [CrossRef] [PubMed]
- Matzinger, M.; Fischhuber, K.; Pölöske, D.; Mechtler, K.; Heiss, E.H. AMPK leads to phosphorylation of the transcription factor Nrf2, tuning transactivation of selected target genes. Redox Biol. 2020, 29, 101393. [Google Scholar] [CrossRef]







| Gene | GenBank ID | Primer Sequences (5′ to 3′) | Product Size |
|---|---|---|---|
| GCLM | NM_001038143.1 | Forward: CAGTGGGCACAGGTAAAACC Reverse: GCTCGAATGTCAGGGATGCT | 188 bp |
| HO-1 | NM_001014912.1 | Forward: CATCGACCCCACACCTACAC Reverse: AGACGCCATCACCAGCTTAAA | 191 bp |
| NQO1 | NM_001034535.1 | Forward: TGGCCAATTCAGAGTGGCA Reverse: TCCAGGCGTTTCTTCCATCC | 131 bp |
| GPX1 | NM_174076.3 | Forward: AACGTAGCATCGCTCTGAGG Reverse: GATGCCCAAACTGGTTGCAG | 121 bp |
| β-actin | NM_173979.3 | Forward: CACAGGCCTCTCGCCTTC Reverse: ATCATCCATGGCGAACTGGT | 71 bp |
Disclaimer/Publisher’s Note: The statements, opinions and data contained in all publications are solely those of the individual author(s) and contributor(s) and not of MDPI and/or the editor(s). MDPI and/or the editor(s) disclaim responsibility for any injury to people or property resulting from any ideas, methods, instructions or products referred to in the content. |
© 2026 by the authors. Licensee MDPI, Basel, Switzerland. This article is an open access article distributed under the terms and conditions of the Creative Commons Attribution (CC BY) license.
Share and Cite
Zhang, H.; Yi, S.; Ding, P.; Hao, B.; Shao, D.; Wang, S. Pulsatilla Saponin B4 Alleviates H2O2-Induced Oxidative Stress and Apoptosis via the AMPK/Nrf2 Pathway in Bovine Mammary Epithelial Cell Models. Antioxidants 2026, 15, 294. https://doi.org/10.3390/antiox15030294
Zhang H, Yi S, Ding P, Hao B, Shao D, Wang S. Pulsatilla Saponin B4 Alleviates H2O2-Induced Oxidative Stress and Apoptosis via the AMPK/Nrf2 Pathway in Bovine Mammary Epithelial Cell Models. Antioxidants. 2026; 15(3):294. https://doi.org/10.3390/antiox15030294
Chicago/Turabian StyleZhang, Hao, Shouli Yi, Panpan Ding, Baocheng Hao, Dan Shao, and Shengyi Wang. 2026. "Pulsatilla Saponin B4 Alleviates H2O2-Induced Oxidative Stress and Apoptosis via the AMPK/Nrf2 Pathway in Bovine Mammary Epithelial Cell Models" Antioxidants 15, no. 3: 294. https://doi.org/10.3390/antiox15030294
APA StyleZhang, H., Yi, S., Ding, P., Hao, B., Shao, D., & Wang, S. (2026). Pulsatilla Saponin B4 Alleviates H2O2-Induced Oxidative Stress and Apoptosis via the AMPK/Nrf2 Pathway in Bovine Mammary Epithelial Cell Models. Antioxidants, 15(3), 294. https://doi.org/10.3390/antiox15030294

