Nano-Cilostazol Mitigates Cisplatin-Induced Nephrotoxicity in Rats via Modulation of Oxidative Stress, Apoptosis, Pyroptosis, and miRNA-155 Signaling
Abstract
1. Introduction
2. Materials and Methods
2.1. Chemicals
2.2. Preparation and Characterization of Nano-Cilostazol
2.2.1. Preparation of Nano-Cilostazol
2.2.2. Characterization of Nano-Cilostazol
2.3. Molecular Docking
2.3.1. Ligand Preparation
2.3.2. Protein Preparation
2.3.3. Active Site Prediction and Molecular Docking
2.4. Experimental Animals
2.5. Experimental Protocol
2.6. Blood and Tissue Sampling
2.7. Serum Biochemical Indicators of Renal Function
2.8. Evaluation of Renal Pro-Inflammatory Cytokines
2.9. Assessment of Apoptosis and Pyroptosis Biomarkers in Renal Tissues by ELISA
2.10. Evaluation of Renal Oxidative Stress Biomarkers
2.11. Gene Expression Analysis of KIM-1, ASC, NLRP3, GSDMD, JAK2, STAT3 and MCP-1 Using RT-PCR
2.12. Relative Quantification of Expression of miR-155 Using PCR
2.13. Histopathological Evaluation
2.14. Immunohistochemical Protein Assay
2.15. Statistical Analysis
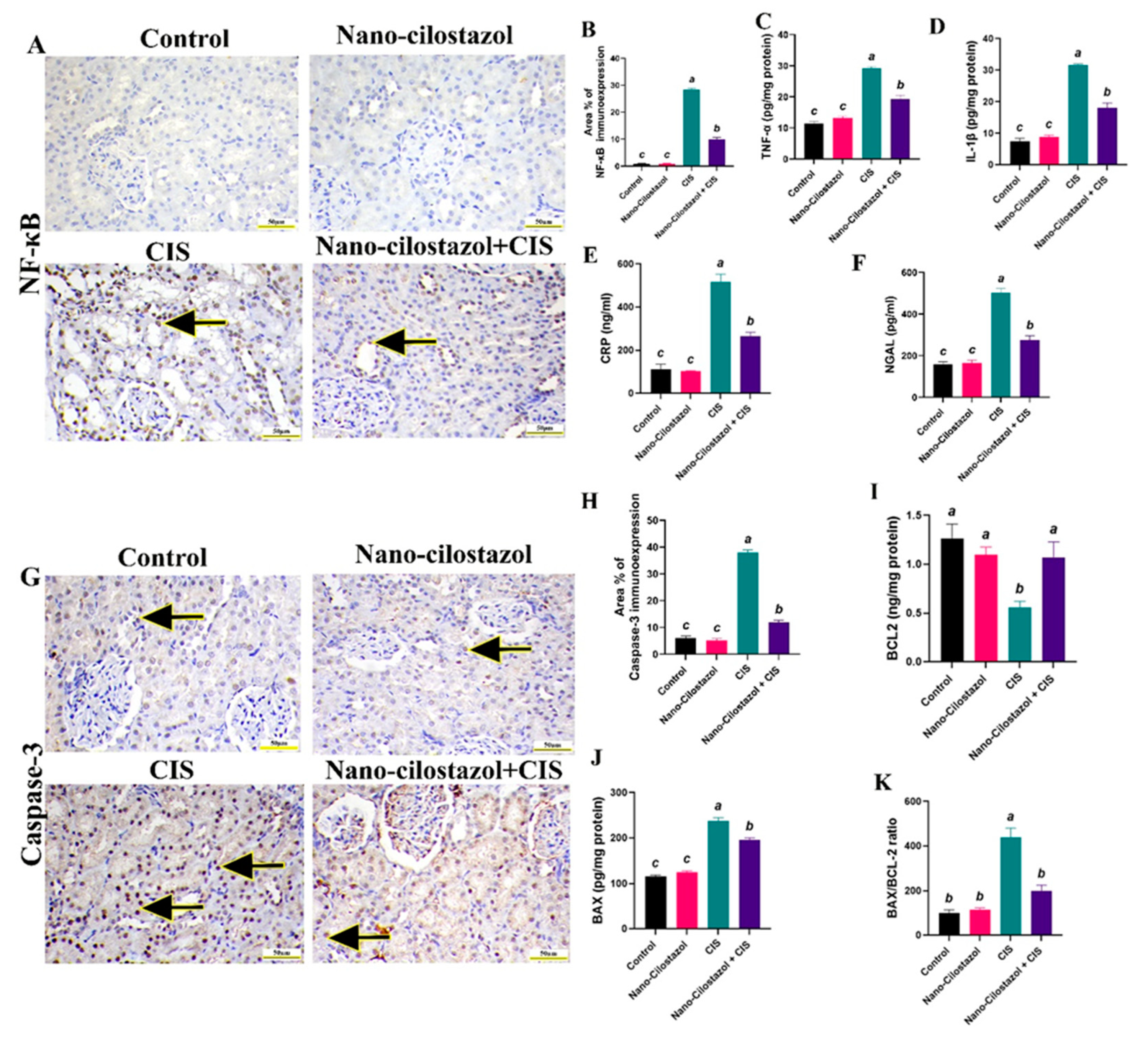
3. Results
4. Discussion
5. Conclusions
Author Contributions
Funding
Institutional Review Board Statement
Informed Consent Statement
Data Availability Statement
Acknowledgments
Conflicts of Interest
References
- Neamatallah, T.; El-Shitany, N.; Abbas, A.; Eid, B.G.; Harakeh, S.; Ali, S.; Mousa, S. Nano ellagic acid counteracts cisplatin-induced upregulation in OAT1 and OAT3: A possible nephroprotection mechanism. Molecules 2020, 25, 3031. [Google Scholar] [CrossRef] [PubMed]
- Xiao, Y.; Wang, Z.; Gu, M.; Tan, J.; Li, W. Celecoxib enhances the response of tumor cells to cisplatin through upregulating PUMA in non–small cell lung cancer carrying wild-type p53. Oncol. Transl. Med. 2024, 10, 79–86. [Google Scholar] [CrossRef]
- Hwang, D.-B.; Cha, M.H.; Won, D.-H.; Shin, Y.-S.; Kim, S.-Y.; Kim, C.; Lee, E.-J.; Kim, Y.Y.; Yun, J.-W. Transcriptomic analysis of rat kidney reveals a potential mechanism of sex differences in susceptibility to cisplatin-induced nephrotoxicity. Free Radic. Biol. Med. 2021, 174, 100–109. [Google Scholar] [CrossRef] [PubMed]
- Loren, P.; Saavedra, N.; Saavedra, K.; Zambrano, T.; Moriel, P.; Salazar, L.A. Epigenetic mechanisms involved in cisplatin-induced nephrotoxicity: An update. Pharmaceuticals 2021, 14, 491. [Google Scholar] [CrossRef]
- Zhou, J.; Nie, R.-C.; Yin, Y.-X.; Cai, X.-X.; Xie, D.; Cai, M.-Y. Protective effect of natural antioxidants on reducing Cisplatin-Induced nephrotoxicity. Dis. Markers 2022, 2022, 1612348. [Google Scholar] [CrossRef]
- Siew, E.D.; Ware, L.B.; Ikizler, T.A. Biological markers of acute kidney injury. J. Am. Soc. Nephrol. 2011, 22, 810–820. [Google Scholar] [CrossRef]
- Stoops, C.; Gavigan, H.; Krallman, K.; Anderson, N.; Griffin, R.; Slagle, C.; House, S.; Goldstein, S.L.; Askenazi, D.J. The Utility of Urinary NGAL as an Alternative for Serum Creatinine to Detect Acute Kidney Injury in Infants Exposed to Nephrotoxic Medications in the Neonatal Intensive Care Unit. Neonatology 2024, 121, 203–212. [Google Scholar] [CrossRef]
- Florova, B.; Rajdl, D.; Racek, J.; Fiala, O.; Matejka, V.M.; Trefil, L. NGAL, albumin and cystatin C during cisplatin therapy. Physiol. Res. 2020, 69, 307–317. [Google Scholar] [CrossRef]
- Jana, S.; Mitra, P.; Dutta, A.; Khatun, A.; Das, T.K.; Pradhan, S.; Nandi, D.K.; Roy, S. Early diagnostic biomarkers for acute kidney injury using cisplatin-induced nephrotoxicity in rat model. Curr. Res. Toxicol. 2023, 5, 100135. [Google Scholar] [CrossRef]
- Li, N.; Wang, Y.; Wang, X.; Sun, N.; Gong, Y.H. Pathway network of pyroptosis and its potential inhibitors in acute kidney injury. Pharmacol. Res. 2022, 175, 106033. [Google Scholar] [CrossRef]
- Wang, H.; Liao, J.; Wang, W.; Zhang, J. A crucial role of miR-155 in the pathomechanism of acute kidney injury. Front. Pharmacol. 2025, 16, 1570000. [Google Scholar] [CrossRef] [PubMed]
- Abdelsameea, A.A.; Mohamed, A.M.; Amer, M.G.; Attia, S.M. Cilostazol attenuates gentamicin-induced nephrotoxicity in rats. Exp. Toxicol. Pathol. 2016, 68, 247–253. [Google Scholar] [CrossRef] [PubMed]
- Refaie, M.M.; Ibrahim, R.A.; Shehata, S. Dose dependent effect of cilostazol in induced testicular ischemia reperfusion via modulation of HIF/VEGF and cAMP/SIRT1 pathways. Int. Immunopharmacol. 2021, 101, 108197. [Google Scholar] [CrossRef]
- Tanaka, Y.; Kubota, A.; Matsuo, A.; Kawakami, A.; Kamizi, H.; Mochigoe, A.; Hiramachi, T.; Kasaoka, S.; Yoshikawa, H.; Nagata, S. Effect of absorption behavior of solubilizers on drug dissolution in the gastrointestinal tract: Evaluation based on in vivo luminal concentration–time profile of cilostazol, a poorly soluble drug, and solubilizers. J. Pharm. Sci. 2016, 105, 2825–2831. [Google Scholar] [CrossRef][Green Version]
- Mahour, R.; Sahni, J.K.; Sharma, S.; Kumar, S.; Ali, J.; Baboota, S. Nanoemulsion as a tool for improvement of cilostazol oral bioavailability. J. Mol. Liq. 2015, 212, 792–798. [Google Scholar] [CrossRef]
- Raouf, A.A.; El-Kadem, A.H.; Sokar, S.S.; Oraby, M.A.; El-Shitany, N.A. Cilostazol attenuates cisplatin-induced acute liver injury by targeting the SIRT1/AMPK/PGC-1α signaling pathway, with an impact on miRNA-34a. Eur. J. Pharmacol. 2025, 997, 177609. [Google Scholar] [CrossRef] [PubMed]
- Rivas, M.V.; Musikant, D.; Díaz Peña, R.; Alvarez, D.; Pelazzo, L.; Rossi, E.; Martinez, K.D.; Errea, M.I.; Pérez, O.E.; Varela, O.; et al. Carbohydrate-Derived Polytriazole Nanoparticles Enhance the Anti-Inflammatory Activity of Cilostazol. ACS Omega 2022, 7, 44631–44642. [Google Scholar] [CrossRef]
- Saini, H.; Rapolu, Y.; Razdan, K.; Nirmala; Sinha, V.R. Spanlastics: A novel elastic drug delivery system with potential applications via multifarious routes of administration. J. Drug Target. 2023, 31, 999–1012. [Google Scholar] [CrossRef]
- Almohamady, H.I.; Mortagi, Y.; Gad, S.; Zaitone, S.; Alshaman, R.; Alattar, A.; Alanazi, F.E.; Hanna, P.A. Spanlastic nano-vesicles: A novel approach to improve the dissolution, bioavailability, and pharmacokinetic behavior of famotidine. Pharmaceuticals 2024, 17, 1614. [Google Scholar] [CrossRef]
- Annisa, R. Spanlastic as a transdermal drug delivery system: A systematic review. Biomed. Pharmacol. J. 2025, 18, 447–457. [Google Scholar] [CrossRef]
- Ibrahim, S.S.; Abd-allah, H. Spanlastic nanovesicles for enhanced ocular delivery of vanillic acid: Design, in vitro characterization, and in vivo anti-inflammatory evaluation. Int. J. Pharm. 2022, 625, 122068. [Google Scholar] [CrossRef] [PubMed]
- Mazyed, E.A.; Helal, D.A.; Elkhoudary, M.M.; Abd Elhameed, A.G.; Yasser, M. Formulation and optimization of nanospanlastics for improving the bioavailability of green tea epigallocatechin gallate. Pharmaceuticals 2021, 14, 68. [Google Scholar] [CrossRef] [PubMed]
- Badria, F.; Mazyed, E. Formulation of nanospanlastics as a promising approach for improving the topical delivery of a natural leukotriene inhibitor (3- Acetyl-11-Keto-β-Boswellic Acid): Statistical optimization, in vitro characterization, and ex vivo permeation study. Drug Des. Dev. Ther. 2020, 14, 3697–3721. [Google Scholar] [CrossRef] [PubMed]
- Khan, A.; Varshney, C.; Chaudhary, T.; Singh, B.; Nagarajan, K. Spanlastics: An Innovative Formulation Strategy in Pharmaceutical Drug Delivery. World J. Pharm. Res. 2023, 12, 219–234. [Google Scholar]
- Alaaeldin, E.; Abou-Taleb, H.A.; Mohamad, S.A.; Elrehany, M.; Gaber, S.S.; Mansour, H.F. Topical nano-vesicular spanlastics of celecoxib: Enhanced anti-inflammatory effect and down-regulation of TNF-α, NF-ĸB and COX-2 in complete Freund’s adjuvant-induced arthritis model in rats. Int. J. Nanomed. 2021, 16, 133–145. [Google Scholar] [CrossRef]
- Halgren, T.A. Merck molecular force field. I. Basis, form, scope, parameterization, and performance of MMFF94. J. Comput. Chem. 1996, 17, 490–519. [Google Scholar] [CrossRef]
- Hanwell, M.D.; Curtis, D.E.; Lonie, D.C.; Vandermeersch, T.; Zurek, E.; Hutchison, G.R. Avogadro: An advanced semantic chemical editor, visualization, and analysis platform. J. Cheminform. 2012, 4, 17. [Google Scholar] [CrossRef]
- Hu, J.J.; Liu, X.; Xia, S.; Zhang, Z.; Zhang, Y.; Zhao, J.; Ruan, J.; Luo, X.; Lou, X.; Bai, Y. FDA-approved disulfiram inhibits pyroptosis by blocking gasdermin D pore formation. Nat. Immunol. 2020, 21, 736–745. [Google Scholar] [CrossRef]
- Xu, J.; Pickard, J.M.; Núñez, G. FDA-approved disulfiram inhibits the NLRP3 inflammasome by regulating NLRP3 palmitoylation. Cell Rep. 2024, 43, 114609. [Google Scholar] [CrossRef]
- Hassan, I.; Ebaid, H.; Alhazza, I.M.; Al-Tamimi, J.; Rady, A.M. Disulfiram enhances the antineoplastic activity and sensitivity of murine hepatocellular carcinoma to 5-FU via redox management. Pharmaceuticals 2023, 16, 169. [Google Scholar] [CrossRef]
- Patil, V.S.; Patil, C.R.; Patel, H.M.; Kumar, A. Exploring disulfiram mechanisms in renal fibrosis: Insights from biological data and computational approaches. Front. Pharmacol. 2025, 16, 1480732. [Google Scholar] [CrossRef] [PubMed]
- Morris, G.M.; Huey, R.; Lindstrom, W.; Sanner, M.F.; Belew, R.K.; Goodsell, D.S.; Olson, A.J. AutoDock4 and AutoDockTools4: Automated docking with selective receptor flexibility. J. Comput. Chem. 2009, 30, 2785–2791. [Google Scholar] [CrossRef] [PubMed]
- Gasteiger, J.; Marsili, M. A new model for calculating atomic charges in molecules. Tetrahedron Lett. 1978, 19, 3181–3184. [Google Scholar] [CrossRef]
- Liu, Y.; Yang, X.; Gan, J.; Chen, S.; Xiao, Z.-X.; Cao, Y. CB-Dock2: Improved protein–ligand blind docking by integrating cavity detection, docking and homologous template fitting. Nucleic Acids Res. 2022, 50, W159–W164. [Google Scholar] [CrossRef]
- Alhossary, A.; Handoko, S.D.; Mu, Y.; Kwoh, C.-K. Fast, accurate, and reliable molecular docking with QuickVina 2. Bioinformatics 2015, 31, 2214–2216. [Google Scholar] [CrossRef]
- Kilkenny, C.; Browne, W.J.; Cuthill, I.C.; Emerson, M.; Altman, D.G. Improving bioscience research reporting: The ARRIVE guidelines for reporting animal research. PLoS Biol. 2010, 8, e1000412. [Google Scholar] [CrossRef]
- Bolon, B.; Garman, R.H.; Pardo, I.D.; Jensen, K.; Sills, R.C.; Roulois, A.; Radovsky, A.; Bradley, A.; Andrews-Jones, L.; Butt, M.; et al. STP Position Paper:Recommended Practices for Sampling and Processing the Nervous System (Brain, Spinal Cord, Nerve, and Eye) during Nonclinical General Toxicity Studies. Toxicol. Pathol. 2013, 41, 1028–1048. [Google Scholar] [CrossRef]
- Patton, C.J.; Crouch, S.R. Spectrophotometric and kinetics investigation of the Berthelot reaction for the determination of ammonia. Anal. Chem. 1977, 49, 464–469. [Google Scholar] [CrossRef]
- Bowers, L.D.; Wong, E.T. Kinetic serum creatinine assays. II. A critical evaluation and review. Clin. Chem. 1980, 26, 555–561. [Google Scholar] [CrossRef]
- Draper, H.H.; Hadley, M. Malondialdehyde determination as index of lipid Peroxidation. In Methods in Enzymology; Elsevier: Amsterdam, The Netherlands, 1990; Volume 186, pp. 421–431. [Google Scholar]
- Beers, R.F.; Sizer, I.W. A spectrophotometric method for measuring the breakdown of hydrogen peroxide by catalase. J. Biol. Chem. 1952, 195, 133–140. [Google Scholar] [CrossRef]
- Flohé, L.; Günzler, W.A. Assays of glutathione peroxidase. In Methods in Enzymology; Elsevier: Amsterdam, The Netherlands, 1984; Volume 105, pp. 114–120. [Google Scholar]
- Griffith, O.W. Determination of glutathione and glutathione disulfide using glutathione reductase and 2-vinylpyridine. Anal. Biochem. 1980, 106, 207–212. [Google Scholar] [CrossRef]
- Livak, K.J.; Schmittgen, T.D. Analysis of relative gene expression data using real-time quantitative PCR and the 2−ΔΔCT method. Methods 2001, 25, 402–408. [Google Scholar] [CrossRef]
- Bancroft, J.D.; Gamble, M. Theory and Practice of Histological Techniques; Elsevier Health Sciences: Amsterdam, The Netherlands, 2008. [Google Scholar]
- Kang, X.; Chen, Y.; Xin, X.; Liu, M.; Ma, Y.; Ren, Y.; Ji, J.; Yu, Q.; Qu, L.; Wang, S.; et al. Human amniotic epithelial cells and their derived exosomes protect against cisplatin-induced acute kidney injury without compromising its antitumor activity in mice. Front. Cell Dev. Biol. 2022, 9, 752053. [Google Scholar] [CrossRef] [PubMed]
- Dabbs, D.J. Diagnostic Immunohistochemistry E-Book: Theranostic and Genomic Applications; Elsevier Health Sciences: Amsterdam, The Netherlands, 2017. [Google Scholar]
- Festing, M.F.; Altman, D.G. Guidelines for the design and statistical analysis of experiments using laboratory animals. ILAR J. 2002, 43, 244–258. [Google Scholar] [CrossRef] [PubMed]
- Yu, C.; Dong, H.; Wang, Q.; Bai, J.; Li, Y.-N.; Zhao, J.-J.; Li, J.-Z. Danshensu attenuates cisplatin-induced nephrotoxicity through activation of Nrf2 pathway and inhibition of NF-κB. Biomed. Pharmacother. 2021, 142, 111995. [Google Scholar] [CrossRef] [PubMed]
- Almutairi, L.A.; Abdelghaffar, E.G.; Hafney, H.A.; Ebaid, H.M.; Alkhodair, S.A.; Shaalan, A.A.M.; El-Hak, H.N.G. Protective Impacts of Chlorella vulgaris on Cisplatin-Induced Toxicity in Liver, Kidney, and Spleen of Rats: Role of Oxidative Stress, Inflammation, and Nrf2 Modulation. Life 2025, 15, 934. [Google Scholar] [CrossRef]
- MS Gaballa, M.; Elsharkawey, S.; ABD El-Mageed, N.; Gab Allah, G.; El-Nemr, A.; Elsaber, A.; Ahmed, O.; Marzouk, M.; Elmaghraby, I. Cisplatin-Induced Oxidative Stress and Hepatorenal Damage: Implications from Preclinical Rat Models for Toxicological Pathology. Egypt. J. Vet. Sci. 2025, 1–13. [Google Scholar] [CrossRef]
- Kim, D.-U.; Kim, D.-G.; Choi, J.-W.; Shin, J.Y.; Kweon, B.; Zhou, Z.; Lee, H.-S.; Song, H.-J.; Bae, G.-S.; Park, S.-J. Loganin attenuates the severity of acute kidney injury induced by cisplatin through the inhibition of ERK activation in mice. Int. J. Mol. Sci. 2021, 22, 1421. [Google Scholar] [CrossRef]
- Alshahrani, S.; Muzafar, H.M.A.; Tripathi, P.; Alam, M.F.; Rehman, Z.U.; Tripathi, R.; Moni, S.S.; Alqahtani, S.S.; Ashafaq, M.; Taha, M.M.E.; et al. Ameliorating Effect of Triticum aestivum (WG) Against Cisplatin-Induced Nephrotoxicity: Role of Cytokines, Free Radicals and Apoptotic Cascade. Nat. Prod. Commun. 2025, 20, 1934578X251316720. [Google Scholar] [CrossRef]
- Seleem, M.A.; Salem, O.M.; Basha, E.; Ibrahim, H.A.; Elshamy, A.M.; Azzam, A.R.; Ismail, R.; Homouda, A.A.; Elkordy, A.; Faheem, H. The Protective Effects of Saxagliptin and Cilostazol in an Experimental Model of Cyclophosphamide-Induced Nephrotoxicity in Rats: Targeting iNOS/NF-kB and Nrf-2/HO-1 Pathways. J. Biochem. Mol. Toxicol. 2025, 39, e70196. [Google Scholar] [CrossRef]
- Hafez, H.M.; Ibrahim, M.A.; Zedan, M.Z.; Hassan, M.; Hassanein, H. Nephroprotective effect of cilostazol and verapamil against thioacetamide-induced toxicity in rats may involve Nrf2/HO-1/NQO-1 signaling pathway. Toxicol. Mech. Methods 2019, 29, 146–152. [Google Scholar] [CrossRef] [PubMed]
- Lagos-Arevalo, P.; Palijan, A.; Vertullo, L.; Devarajan, P.; Bennett, M.R.; Sabbisetti, V.; Bonventre, J.V.; Ma, Q.; Gottesman, R.D.; Zappitelli, M. Cystatin C in acute kidney injury diagnosis: Early biomarker or alternative to serum creatinine? Pediatr. Nephrol. 2015, 30, 665–676. [Google Scholar] [CrossRef] [PubMed]
- Ross, J.A.; Kasum, C.M. Dietary flavonoids: Bioavailability, metabolic effects, and safety. Annu. Rev. Nutr. 2002, 22, 19–34. [Google Scholar] [CrossRef] [PubMed]
- Mori, K.; Lee, H.T.; Rapoport, D.; Drexler, I.R.; Foster, K.; Yang, J.; Schmidt-Ott, K.M.; Chen, X.; Li, J.Y.; Weiss, S. Endocytic delivery of lipocalin-siderophore-iron complex rescues the kidney from ischemia-reperfusion injury. J. Clin. Investig. 2005, 115, 610–621. [Google Scholar] [CrossRef]
- Ehsan, N.; Ijaz, M.U.; Ashraf, A.; Sarwar, S.; Samad, A.; Afzal, G.; Andleeb, R.; Al-Misned, F.A.; Al-Ghanim, K.A.; Ahmed, Z.; et al. Mitigation of cisplatin induced nephrotoxicity by casticin in male albino rats. Braz. J. Biol. 2021, 83, e243438. [Google Scholar] [CrossRef]
- El-Beltagy, A.E.-F.B.; Mohamed, G.; Saad Ali, L.; El-Mansy, A.A.; Soliman, M.F.; Gadallah, A.A.; Ghanem, R.A.; Attaallah, A. Propolis extract attenuates cisplatin-induced nephrotoxicity in female rats and their offspring. Egypt. J. Basic Appl. Sci. 2025, 12, 1–21. [Google Scholar] [CrossRef]
- Harakeh, S.; Almuhayawi, M.S.; Akefe, I.O.; Saber, S.H.; Al Jaouni, S.K.; Alzughaibi, T.; Almehmadi, Y.; Ali, S.S.; Bharali, D.J.; Mousa, S. Novel pomegranate-nanoparticles ameliorate cisplatin-induced nephrotoxicity and improves cisplatin anti-cancer efficacy in ehrlich carcinoma mice model. Molecules 2022, 27, 1605. [Google Scholar] [CrossRef]
- Mohtadi, S.; Salehcheh, M.; Tabandeh, M.R.; Khorsandi, L.; Khodayar, M.J. Ketotifen counteracts cisplatin-induced acute kidney injury in mice via targeting NF-κB/NLRP3/Caspase-1 and Bax/Bcl2/Caspase-3 signaling pathways. Biomed. Pharmacother. 2024, 175, 116797. [Google Scholar] [CrossRef]
- Saad, H.M.; Elekhnawy, E.; Shaldam, M.A.; Alqahtani, M.J.; Altwaijry, N.; Attallah, N.G.M.; Hussein, I.A.; Ibrahim, H.A.; Negm, W.A.; Salem, E.A. Rosuvastatin and diosmetin inhibited the HSP70/TLR4 /NF-κB p65/NLRP3 signaling pathways and switched macrophage to M2 phenotype in a rat model of acute kidney injury induced by cisplatin. Biomed. Pharmacother. 2024, 171, 116151. [Google Scholar] [CrossRef]
- Rajagopalan, R.; Shakya, G.; Pajaniradje, S.; Hoda, M.; Durairaj, V. GC-MS Analysis, In Vitro Antioxidant and Cytotoxic Studies of Wheatgrass Extract. Am. J. Phytomedicine Clin. Ther. 2014, 2, 877–893. [Google Scholar]
- Ramesh, G.; Zhang, B.; Uematsu, S.; Akira, S.; Reeves, W.B. Endotoxin and cisplatin synergistically induce renal dysfunction and cytokine production in mice. Am. J. Physiol. Ren. Physiol. 2007, 293, F325–F332. [Google Scholar] [CrossRef] [PubMed]
- Ramesh, G.; Reeves, W.B. TNF-α mediates chemokine and cytokine expression and renal injury in cisplatin nephrotoxicity. J. Clin. Investig. 2002, 110, 835–842. [Google Scholar] [CrossRef] [PubMed]
- Santos, N.; Catão, C.; Martins, N.; Curti, C.; Bianchi, M.d.L.P.; Santos, A.C.d. Cisplatin-induced nephrotoxicity is associated with oxidative stress, redox state unbalance, impairment of energetic metabolism and apoptosis in rat kidney mitochondria. Arch. Toxicol. 2007, 81, 495–504. [Google Scholar] [CrossRef] [PubMed]
- Zhang, B.; Ramesh, G.; Norbury, C.; Reeves, W. Cisplatin-induced nephrotoxicity is mediated by tumor necrosis factor-α produced by renal parenchymal cells. Kidney Int. 2007, 72, 37–44. [Google Scholar] [CrossRef]
- Wadie, W.; Abdel-Razek, N.S.; Salem, H.A. Phosphodiesterase (1, 3 & 5) inhibitors attenuate diclofenac-induced acute kidney toxicity in rats. Life Sci. 2021, 277, 119506. [Google Scholar] [CrossRef]
- Heeba, G.H.; Habib, H.A.; Zahran, M.E.; Othman, E.M. Mechanistic Protective Effect of Cilostazol in Cisplatin-Induced Testicular Damage via Regulation of Oxidative Stress and TNF-α/NF-κB/Caspase-3 Pathways. Preprints 2023. [Google Scholar] [CrossRef]
- Mohamed, M.Z.; Hafez, H.M.; Zenhom, N.M.; Mohammed, H.H. Cilostazol alleviates streptozotocin-induced testicular injury in rats via PI3K/Akt pathway. Life Sci. 2018, 198, 136–142. [Google Scholar] [CrossRef]
- Miyake, M.; Oka, Y.; Mukai, T. Food effect on meal administration time of pharmacokinetic profile of cilostazol, a BCS class II drug. Xenobiotica 2020, 50, 232–236. [Google Scholar] [CrossRef]
- Younis, M.M.; Fadel, N.A.E.-F.; Darwish, A.B.; Mohsen, A.M. Nanospanlastics as a Novel Approach for Improving the Oral Delivery of Resveratrol in Lipopolysaccharide-Induced Endotoxicity in Mice. J. Pharm. Innov. 2023, 18, 1264–1278. [Google Scholar] [CrossRef]
- Ansari, M.D.; Saifi, Z.; Pandit, J.; Khan, I.; Solanki, P.; Sultana, Y.; Aqil, M. Spanlastics a Novel Nanovesicular Carrier: Its Potential Application and Emerging Trends in Therapeutic Delivery. AAPS PharmSciTech 2022, 23, 112. [Google Scholar] [CrossRef]
- Alhammid, S.N.A.; Kassab, H.J.; Hussein, L.S.; Haiss, M.A. Spanlastics nanovesicles: An emerging and innovative approach for drug delivery. Maaen J. Med. Sci. 2023, 2, 9. [Google Scholar]
- Gad, S.; Hanna, P.; Ibrahem, H.; Mortagi, Y. Surfactants’ Role in Nanovesicles Drug Delivery System. Rec. Pharm. Biomed. Sci. 2023, 7, 140–149. [Google Scholar] [CrossRef]
- Sun, J.; Wang, F.; Sui, Y.; She, Z.; Zhai, W.; Wang, C.; Deng, Y. Effect of particle size on solubility, dissolution rate, and oral bioavailability: Evaluation using coenzyme Q10 as naked nanocrystals. Int. J. Nanomed. 2012, 7, 5733–5744. [Google Scholar] [CrossRef] [PubMed]
- Dizaj, S.M.; Vazifehasl, Z.; Salatin, S.; Adibkia, K.; Javadzadeh, Y. Nanosizing of drugs: Effect on dissolution rate. Res. Pharm. Sci. 2015, 10, 95–108. [Google Scholar]
- Kesisoglou, F.; Panmai, S.; Wu, Y. Nanosizing—Oral formulation development and biopharmaceutical evaluation. Adv. Drug Deliv. Rev. 2007, 59, 631–644. [Google Scholar] [CrossRef]
- El Zaafarany, G.M.; Awad, G.A.; Holayel, S.M.; Mortada, N.D. Role of edge activators and surface charge in developing ultradeformable vesicles with enhanced skin delivery. Int. J. Pharm. 2010, 397, 164–172. [Google Scholar] [CrossRef]
- Tanabe, K.; Wada, J.; Sato, Y. Targeting angiogenesis and lymphangiogenesis in kidney disease. Nat. Rev. Nephrol. 2020, 16, 289–303. [Google Scholar] [CrossRef]
- Kong, L.; Sun, J.; Bao, Y. Preparation, characterization and tribological mechanism of nanofluids. RSC Adv. 2017, 7, 12599–12609. [Google Scholar] [CrossRef]
- Aguilar-Pérez, K.M.; Medina, D.I.; Parra-Saldívar, R.; Iqbal, H.M. Nano-size characterization and antifungal evaluation of essential oil molecules-loaded nanoliposomes. Molecules 2022, 27, 5728. [Google Scholar] [CrossRef]
- Mahmoud, R.A.; Abdelhafez, W.A.; Mahmoud, E.A.; Hassan, Y.; Amin, M.A.; Zayed, G.M.; Mohammed, H.A.; El-Rasoul, S.A.; Maswadeh, H.; Abomughaid, M.M.; et al. Cilostazol niosomes-loaded transdermal gels: An in vitro and in vivo anti-aggregant and skin permeation activity investigations towards preparing an efficient nanoscale formulation. Nanotechnol. Rev. 2024, 13, 20240066. [Google Scholar] [CrossRef]
- Perazella, M.A.; Moeckel, G.W. Nephrotoxicity from chemotherapeutic agents: Clinical manifestations, pathobiology, and prevention/therapy. In Proceedings of the Seminars in Nephrology; Elsevier: Amsterdam, The Netherlands, 2010; pp. 570–581. [Google Scholar]
- Kaeidi, A.; Rasoulian, B.; Hajializadeh, Z.; Pourkhodadad, S.; Rezaei, M. Cisplatin toxicity reduced in human cultured renal tubular cells by oxygen pretreatment. Ren. Fail. 2013, 35, 1382–1386. [Google Scholar] [CrossRef] [PubMed]
- Kim, J.; Perera, N.; Godahewa, G.; Priyathilaka, T.T.; Lee, J. Characterization of a catalase from red-lip mullet (Liza haematocheila): Demonstration of antioxidative activity and mRNA upregulation in response to immunostimulants. Gene 2019, 712, 143945. [Google Scholar] [CrossRef] [PubMed]
- Aladaileh, S.H.; Al-Swailmi, F.K.; Abukhalil, M.H.; Ahmeda, A.F.; Mahmoud, A.M. Punicalagin prevents cisplatin-induced nephrotoxicity by attenuating oxidative stress, inflammatory response, and apoptosis in rats. Life Sci. 2021, 286, 120071. [Google Scholar] [CrossRef] [PubMed]
- Faubel, S.; Ljubanovic, D.; Reznikov, L.; Somerset, H.; Dinarello, C.A.; Edelstein, C.L. Caspase-1–deficient mice are protected against cisplatin-induced apoptosis and acute tubular necrosis. Kidney Int. 2004, 66, 2202–2213. [Google Scholar] [CrossRef]
- Denes, A.; Lopez-Castejon, G.; Brough, D. Caspase-1: Is IL-1 just the tip of the ICEberg? Cell Death Dis. 2012, 3, e338. [Google Scholar] [CrossRef]
- Loren, P.; Lugones, Y.; Saavedra, N.; Saavedra, K.; Paez, I.; Rodriguez, N.; Moriel, P.; Salazar, L.A. MicroRNAs involved in intrinsic apoptotic pathway during cisplatin-induced nephrotoxicity: Potential use of natural products against DDP-induced apoptosis. Biomolecules 2022, 12, 1206. [Google Scholar] [CrossRef]
- Park, S.Y.; Bae, J.U.; Hong, K.W.; Kim, C.D. HO-1 induced by cilostazol protects against TNF-α-associated cytotoxicity via a PPAR-γ-dependent pathway in human endothelial cells. Korean J. Physiol. Pharmacol. Off. J. Korean Physiol. Soc. Korean Soc. Pharmacol. 2011, 15, 83. [Google Scholar] [CrossRef]
- Xue, Y.; Tuipulotu, D.E.; Tan, W.H.; Kay, C.; Man, S.M. Emerging activators and regulators of inflammasomes and pyroptosis. Trends Immunol. 2019, 40, 1035–1052. [Google Scholar] [CrossRef]
- Swanson, K.V.; Deng, M.; Ting, J.P.-Y. The NLRP3 inflammasome: Molecular activation and regulation to therapeutics. Nat. Rev. Immunol. 2019, 19, 477–489. [Google Scholar] [CrossRef]
- Li, C.; Yang, H.; Wu, Y.; Zhou, M.; Luo, H.; Yuan, P.; Shen, F. Carnosol alleviates cisplatin–induced acute kidney injury by regulating apoptosis and pyroptosis. Cell Biol. Int. 2025, 49, 101–117. [Google Scholar] [CrossRef]
- Brilland, B.; Boud’Hors, C.; Wacrenier, S.; Blanchard, S.; Cayon, J.; Blanchet, O.; Piccoli, G.B.; Henry, N.; Djema, A.; Coindre, J.-P.; et al. Kidney injury molecule 1 (KIM-1): A potential biomarker of acute kidney injury and tubulointerstitial injury in patients with ANCA-glomerulonephritis. Clin. Kidney J. 2023, 16, 1521–1533. [Google Scholar] [CrossRef]
- Sabbisetti, V.S.; Waikar, S.S.; Antoine, D.J.; Smiles, A.; Wang, C.; Ravisankar, A.; Ito, K.; Sharma, S.; Ramadesikan, S.; Lee, M.; et al. Blood kidney injury molecule-1 is a biomarker of acute and chronic kidney injury and predicts progression to ESRD in type I diabetes. J. Am. Soc. Nephrol. 2014, 25, 2177–2186. [Google Scholar] [CrossRef] [PubMed]
- Banerjee, S.; Biehl, A.; Gadina, M.; Hasni, S.; Schwartz, D.M. JAK–STAT signaling as a target for inflammatory and autoimmune diseases: Current and future prospects. Drugs 2017, 77, 521–546. [Google Scholar] [CrossRef] [PubMed]
- Dong, X.-Q.; Chu, L.-K.; Cao, X.; Xiong, Q.-W.; Mao, Y.-M.; Chen, C.-H.; Bi, Y.-L.; Liu, J.; Yan, X.-M. Glutathione metabolism rewiring protects renal tubule cells against cisplatin-induced apoptosis and ferroptosis. Redox Rep. 2023, 28, 2152607. [Google Scholar] [CrossRef] [PubMed]
- Tsogbadrakh, B.; Ryu, H.; Ju, K.D.; Lee, J.; Yun, S.; Yu, K.-S.; Kim, H.J.; Ahn, C.; Oh, K.-H. AICAR, an AMPK activator, protects against cisplatin-induced acute kidney injury through the JAK/STAT/SOCS pathway. Biochem. Biophys. Res. Commun. 2019, 509, 680–686. [Google Scholar] [CrossRef]
- Tadagavadi, R.; Reeves, W.B. Neutrophils in cisplatin AKI—Mediator or marker? Kidney Int. 2017, 92, 11–13. [Google Scholar] [CrossRef]
- Ramesh, G.; Reeves, W.B. TNFR2-mediated apoptosis and necrosis in cisplatin-induced acute renal failure. Am. J. Physiol. -Ren. Physiol. 2003, 285, F610–F618. [Google Scholar] [CrossRef]
- Liu, P.; Li, X.; Lv, W.; Xu, Z. Inhibition of CXCL1-CXCR2 axis ameliorates cisplatin-induced acute kidney injury by mediating inflammatory response. Biomed. Pharmacother. 2020, 122, 109693. [Google Scholar] [CrossRef]
- Lu, L.H.; Oh, D.-J.; Dursun, B.; He, Z.; Hoke, T.S.; Faubel, S.; Edelstein, C.L. Increased macrophage infiltration and fractalkine expression in cisplatin-induced acute renal failure in mice. J. Pharmacol. Exp. Ther. 2008, 324, 111–117. [Google Scholar] [CrossRef]
- Asal, N.J.; Wojciak, K.A. Effect of cilostazol in treating diabetes-associated microvascular complications. Endocrine 2017, 56, 240–244. [Google Scholar] [CrossRef]
- El Awdan, S.A.; Amin, M.M.; Hassan, A. Cilostazol attenuates indices of liver damage induced by thioacetamide in albino rats through regulating inflammatory cytokines and apoptotic biomarkers. Eur. J. Pharmacol. 2018, 822, 168–176. [Google Scholar] [CrossRef] [PubMed]
- Ragab, D.; Abdallah, D.M.; El-Abhar, H.S. Cilostazol renoprotective effect: Modulation of PPAR-γ, NGAL, KIM-1 and IL-18 underlies its novel effect in a model of ischemia-reperfusion. PLoS ONE 2014, 9, e95313. [Google Scholar] [CrossRef] [PubMed]
- Miao, F.; Wang, R.; Cui, G.; Li, X.; Wang, T.; Li, X. Engagement of MicroRNA-155 in Exaggerated Oxidative Stress Signal and TRPA1 in the Dorsal Horn of the Spinal Cord and Neuropathic Pain During Chemotherapeutic Oxaliplatin. Neurotox. Res. 2019, 36, 712–723. [Google Scholar] [CrossRef] [PubMed]
- Yin, Q.; Zhao, Y.-J.; Ni, W.-J.; Tang, T.-T.; Wang, Y.; Cao, J.-Y.; Yin, D.; Wen, Y.; Li, Z.-L.; Zhang, Y.-L.; et al. MiR-155 deficiency protects renal tubular epithelial cells from telomeric and genomic DNA damage in cisplatin-induced acute kidney injury. Theranostics 2022, 12, 4753. [Google Scholar] [CrossRef]
- Chattipakorn, S.C.; Thummasorn, S.; Sanit, J.; Chattipakorn, N. Phosphodiesterase-3 inhibitor (cilostazol) attenuates oxidative stress-induced mitochondrial dysfunction in the heart. J. Geriatr. Cardiol. 2014, 11, 151. [Google Scholar]
- Linkermann, A.; Green, D.R. Necroptosis. N. Engl. J. Med. 2014, 370, 455–465. [Google Scholar] [CrossRef]
- Mulay, S.R.; Linkermann, A.; Anders, H.-J. Necroinflammation in kidney disease. J. Am. Soc. Nephrol. 2016, 27, 27–39. [Google Scholar] [CrossRef]
- Khoshmirsafa, M.; Kianmehr, N.; Falak, R.; Mowla, S.J.; Seif, F.; Mirzaei, B.; Valizadeh, M.; Shekarabi, M. Elevated expression of miR-21 and miR-155 in peripheral blood mononuclear cells as potential biomarkers for lupus nephritis. Int. J. Rheum. Dis. 2019, 22, 458–467. [Google Scholar] [CrossRef]
- Lu, A.; Magupalli, V.G.; Ruan, J.; Yin, Q.; Atianand, M.K.; Vos, M.R.; Schröder, G.F.; Fitzgerald, K.A.; Wu, H.; Egelman, E.H. Unified polymerization mechanism for the assembly of ASC-dependent inflammasomes. Cell 2014, 156, 1193–1206. [Google Scholar] [CrossRef]
- Villarino, A.V.; Kanno, Y.; O’Shea, J.J. Mechanisms and consequences of Jak–STAT signaling in the immune system. Nat. Immunol. 2017, 18, 374–384. [Google Scholar] [CrossRef]
- Warner, K.D.; Hajdin, C.E.; Weeks, K.M. Principles for targeting RNA with drug-like small molecules. Nat. Rev. Drug Discov. 2018, 17, 547–558. [Google Scholar] [CrossRef]
- Shi, J.; Zhao, Y.; Wang, K.; Shi, X.; Wang, Y.; Huang, H.; Zhuang, Y.; Cai, T.; Wang, F.; Shao, F. Cleavage of GSDMD by inflammatory caspases determines pyroptotic cell death. Nature 2015, 526, 660–665. [Google Scholar] [CrossRef]
- Czabotar, P.E.; Lessene, G.; Strasser, A.; Adams, J.M. Control of apoptosis by the BCL-2 protein family: Implications for physiology and therapy. Nat. Rev. Mol. Cell Biol. 2014, 15, 49–63. [Google Scholar] [CrossRef]
- Ichimura, T.; Bonventre, J.V.; Bailly, V.; Wei, H.; Hession, C.A.; Cate, R.L.; Sanicola, M. Kidney injury molecule-1 (KIM-1), a putative epithelial cell adhesion molecule containing a novel immunoglobulin domain, is up-regulated in renal cells after injury. J. Biol. Chem. 1998, 273, 4135–4142. [Google Scholar] [CrossRef]
- Anighoro, A.; Bajorath, J.; Rastelli, G. Polypharmacology: Challenges and opportunities in drug discovery: Miniperspective. J. Med. Chem. 2014, 57, 7874–7887. [Google Scholar] [CrossRef]
- Sohn, M.; Lim, S. The role of cilostazol, a phosphodiesterase-3 inhibitor, in the development of atherosclerosis and vascular biology: A review with meta-analysis. Int. J. Mol. Sci. 2024, 25, 2593. [Google Scholar] [CrossRef]










| Gene | Accession Number | Primer Sequence | |
|---|---|---|---|
| KIM-1 | NM_173149.2 | F | 5′ TGGCACTGTGACATCCTCAGA 3′ |
| R | 5′ GCAACGGACATGCCAACATA 3′ | ||
| NLRP3 | NM_001191642.1 | F | 5′ GTCCAGTGTGTTTTCCCAGAC 3′ |
| R | 5′ TTGAGAAGAGACCTCGGCAG 3′ | ||
| ASC | NM_172322.2 | F | 5′ CTGCTCAGAGTACAGCCAGAAC 3′ |
| R | 5′ CTGTCCTTCAGTCAGCACACTG 3′ | ||
| GSDMD | NM_001400994.1 | F | 5′ CCAGCATGGAAGCCTTAGAG 3′ |
| R | 5′ CAGAGTCGAGCACCAGACAC 3′ | ||
| JAK2 | NM_031514.1 | F | 5′ TACTTCCTGACCTTTGCCGT 3′ |
| R | 5′ TGATACTGTCTGAGCGCACA 3′ | ||
| STAT3 | NM_001430046.1 | F | 5′ AGGAGTCTAACAACGGCAGCCT 3′ |
| R | 5′ GTGGTACACCTCAGTCTCGAAG 3′ | ||
| MCP-1 | NM_031020.3 | F | 5′ GCTACAAGAGGATCACCAGCAG 3′ |
| R | 5′ GTCTGGACCCATTCCTTCTTGG 3′ | ||
| 18s rRNA | NR_046237.2 | F | 5′ GTAACCCGTTGAACCCCATT 3′ |
| R | 5′ CAAGCTTATGACCCGCACTT 3′ | ||
| Receptor | Ligand | Score |
|---|---|---|
| BAX-Q63690-F1-model_v6 | Cilostazol | −7.4 |
| BAX-Q63690-F1-model_v6 | Disulfiram | −3.8 |
| fold_asc_p63116_model_0 | Cilostazol | −8.7 |
| fold_asc_p63116_model_0 | Disulfiram | −4.2 |
| fold_gsdmd_a0a096mj11_model_0 | Cilostazol | −7.4 |
| fold_gsdmd_a0a096mj11_model_0 | Disulfiram | −4 |
| fold_kim_1_o54947_model_0 | Cilostazol | −6.2 |
| fold_kim_1_o54947_model_0 | Disulfiram | −3.5 |
| fold_miRNA_155_model_0 | Cilostazol | −8.2 |
| fold_miRNA_155_model_0 | Disulfiram | −4.2 |
| JAK2-Q62689-976-model_v6 | Cilostazol | −8.2 |
| JAK2-Q62689-976-model_v6 | Disulfiram | −4.4 |
| NLRP3-D4A523-520-model_v6 | Cilostazol | −9.6 |
| NLRP3-D4A523-520-model_v6 | Disulfiram | −4.2 |
| Protein | Interaction | Distance | Category | Type |
|---|---|---|---|---|
| BAX | A:THR42:N-:CILOSTAZOL1:O | 2.9498 | Hydrogen Bond | Conventional Hydrogen Bond |
| BAX | A:THR42:OG1-:CILOSTAZOL1:O | 2.89487 | Hydrogen Bond | Conventional Hydrogen Bond |
| BAX | CILOSTAZOL1:H-A:GLN32:O | 2.13525 | Hydrogen Bond | Conventional Hydrogen Bond |
| BAX | A:SER60:OG-:CILOSTAZOL1 | 3.26954 | Hydrogen Bond | Pi–Donor Hydrogen Bond |
| BAX | A:GLN32:CB-:CILOSTAZOL1 | 3.94111 | Hydrophobic | Pi–Sigma |
| BAX | A:PRO50-:CILOSTAZOL1 | 4.32191 | Hydrophobic | Alkyl |
| BAX | A:LYS57-:CILOSTAZOL1 | 3.95559 | Hydrophobic | Alkyl |
| BAX | CILOSTAZOL1-A:PRO50 | 4.83574 | Hydrophobic | Pi–Alkyl |
| ASC | A:GLY110:N-:CILOSTAZOL1:O | 3.09767 | Hydrogen Bond | Conventional Hydrogen Bond |
| ASC | A:SER109:CB-:CILOSTAZOL1:O | 3.57429 | Hydrogen Bond | Carbon Hydrogen Bond |
| ASC | A:TYR259-:CILOSTAZOL1 | 5.25055 | Hydrophobic | Pi–Pi T-shaped |
| ASC | CILOSTAZOL1-A:ARG345 | 4.54549 | Hydrophobic | Pi–Alkyl |
| gsdmd | A:ARG54:NH2-:CILOSTAZOL1:N | 2.90706 | Hydrogen Bond | Conventional Hydrogen Bond |
| gsdmd | A:THR447:OG1-:CILOSTAZOL1:O | 3.06147 | Hydrogen Bond | Conventional Hydrogen Bond |
| gsdmd | A:SER448:OG-:CILOSTAZOL1:O | 3.2732 | Hydrogen Bond | Conventional Hydrogen Bond |
| gsdmd | A:GLY432:CA-:CILOSTAZOL1:O | 3.40946 | Hydrogen Bond | Carbon Hydrogen Bond |
| gsdmd | CILOSTAZOL1:C-A:VAL26:O | 3.30702 | Hydrogen Bond | Carbon Hydrogen Bond |
| gsdmd | CILOSTAZOL1:C-:CILOSTAZOL1 | 3.87877 | Hydrophobic | Pi–Sigma |
| gsdmd | A:ALA6-:CILOSTAZOL1 | 3.48753 | Hydrophobic | Alkyl |
| gsdmd | A:PRO25-:CILOSTAZOL1 | 5.44889 | Hydrophobic | Alkyl |
| gsdmd | A:PRO451-:CILOSTAZOL1 | 4.99197 | Hydrophobic | Alkyl |
| gsdmd | CILOSTAZOL1-A:ALA6 | 5.30488 | Hydrophobic | Pi–Alkyl |
| gsdmd | CILOSTAZOL1-A:LYS10 | 3.79093 | Hydrophobic | Pi–Alkyl |
| gsdmd | CILOSTAZOL1-A:PRO25 | 5.03819 | Hydrophobic | Pi–Alkyl |
| KIM-1 | CILOSTAZOL1:H-A:THR122:O | 2.41851 | Hydrogen Bond | Conventional Hydrogen Bond |
| KIM-1 | A:GLN119:NE2-:CILOSTAZOL1 | 3.65621 | Hydrogen Bond | Pi–Donor Hydrogen Bond |
| KIM-1 | A:PHE123-:CILOSTAZOL1 | 5.47118 | Hydrophobic | Pi–Pi T-shaped |
| KIM-1 | A:MET121-:CILOSTAZOL1 | 5.31006 | Hydrophobic | Alkyl |
| KIM-1 | A:PRO228-:CILOSTAZOL1 | 4.6014 | Hydrophobic | Alkyl |
| KIM-1 | A:ARG230-:CILOSTAZOL1 | 5.49999 | Hydrophobic | Alkyl |
| KIM-1 | CILOSTAZOL1-A:MET121 | 5.46979 | Hydrophobic | Alkyl |
| KIM-1 | CILOSTAZOL1-A:ARG230 | 4.93199 | Hydrophobic | Pi–Alkyl |
| KIM-1 | CILOSTAZOL1-A:MET121 | 4.71316 | Hydrophobic | Pi–Alkyl |
| miRNA_155 | A:A6:N6-:CILOSTAZOL1:N | 3.22546 | Hydrogen Bond | Conventional Hydrogen Bond |
| miRNA_155 | A:A7:N6-:CILOSTAZOL1:N | 2.92348 | Hydrogen Bond | Conventional Hydrogen Bond |
| miRNA_155 | A:A7:N6-:CILOSTAZOL1 | 3.31132 | Hydrogen Bond | Pi–Donor Hydrogen Bond |
| miRNA_155 | A:A55:N6-:CILOSTAZOL1 | 3.8743 | Hydrogen Bond | Pi–Donor Hydrogen Bond |
| JAK2 | A:SER936:N-:CILOSTAZOL1:N | 3.01422 | Hydrogen Bond | Conventional Hydrogen Bond |
| JAK2 | A:GLY993:CA-:CILOSTAZOL1:O | 3.67813 | Hydrogen Bond | Carbon Hydrogen Bond |
| JAK2 | A:ASP994:OD2-:CILOSTAZOL1 | 3.86891 | Electrostatic | Pi–Anion |
| JAK2 | A:LEU855-:CILOSTAZOL1 | 4.75935 | Hydrophobic | Alkyl |
| JAK2 | A:VAL863-:CILOSTAZOL1 | 4.82827 | Hydrophobic | Alkyl |
| JAK2 | A:ALA880-:CILOSTAZOL1 | 4.67186 | Hydrophobic | Alkyl |
| JAK2 | A:LEU983-:CILOSTAZOL1 | 4.54139 | Hydrophobic | Alkyl |
| JAK2 | CILOSTAZOL1-A:LEU983 | 5.46039 | Hydrophobic | Pi–Alkyl |
| NLRP3 | A:TYR379:OH-:CILOSTAZOL1:N | 2.80358 | Hydrogen Bond | Conventional Hydrogen Bond |
| NLRP3 | A:ARG152:NH2-:CILOSTAZOL1 | 4.26714 | Electrostatic | Pi–Cation |
| NLRP3 | A:ARG152:NE-:CILOSTAZOL1 | 3.76105 | Hydrogen Bond | Pi–Donor Hydrogen Bond |
| NLRP3 | A:TYR379:OH-:CILOSTAZOL1 | 3.39309 | Hydrogen Bond | Pi–Donor Hydrogen Bond |
| NLRP3 | A:ILE232:CD1-:CILOSTAZOL1 | 3.69278 | Hydrophobic | Pi-Sigma |
| NLRP3 | CILOSTAZOL1-:CILOSTAZOL1 | 5.1416 | Hydrophobic | Pi–Pi T-shaped |
| NLRP3 | A:ARG165-:CILOSTAZOL1 | 4.80201 | Hydrophobic | Alkyl |
| NLRP3 | A:ILE232-:CILOSTAZOL1 | 4.16394 | Hydrophobic | Alkyl |
| NLRP3 | A:PRO410-:CILOSTAZOL1 | 4.49034 | Hydrophobic | Alkyl |
| NLRP3 | CILOSTAZOL1-A:ILE149 | 4.25367 | Hydrophobic | Alkyl |
| NLRP3 | CILOSTAZOL1-A:ILE232 | 4.97842 | Hydrophobic | Alkyl |
| NLRP3 | A:PHE371-:CILOSTAZOL1 | 5.35995 | Hydrophobic | Pi–Alkyl |
| NLRP3 | CILOSTAZOL1-A:ILE232 | 5.47799 | Hydrophobic | Pi–Alkyl |
| NLRP3 | CILOSTAZOL1-A:ARG152 | 5.26567 | Hydrophobic | Pi–Alkyl |
Disclaimer/Publisher’s Note: The statements, opinions and data contained in all publications are solely those of the individual author(s) and contributor(s) and not of MDPI and/or the editor(s). MDPI and/or the editor(s) disclaim responsibility for any injury to people or property resulting from any ideas, methods, instructions or products referred to in the content. |
© 2026 by the authors. Licensee MDPI, Basel, Switzerland. This article is an open access article distributed under the terms and conditions of the Creative Commons Attribution (CC BY) license.
Share and Cite
Saad, H.M.; Zahaby, E.I.E.; Salama, A.R.; Elgazzar, A.M.; Nematalla, H.A.; Elharoun, M.; Amer, N.E.; Hashem, A.E.; Elhussieny, O.; Elsawasany, A.; et al. Nano-Cilostazol Mitigates Cisplatin-Induced Nephrotoxicity in Rats via Modulation of Oxidative Stress, Apoptosis, Pyroptosis, and miRNA-155 Signaling. Antioxidants 2026, 15, 315. https://doi.org/10.3390/antiox15030315
Saad HM, Zahaby EIE, Salama AR, Elgazzar AM, Nematalla HA, Elharoun M, Amer NE, Hashem AE, Elhussieny O, Elsawasany A, et al. Nano-Cilostazol Mitigates Cisplatin-Induced Nephrotoxicity in Rats via Modulation of Oxidative Stress, Apoptosis, Pyroptosis, and miRNA-155 Signaling. Antioxidants. 2026; 15(3):315. https://doi.org/10.3390/antiox15030315
Chicago/Turabian StyleSaad, Hebatallah M., Enas I. El Zahaby, Alyaa R. Salama, Ahmed M. Elgazzar, Hisham A. Nematalla, Mona Elharoun, Nihal E. Amer, Aml E. Hashem, Omnya Elhussieny, Ahmed Elsawasany, and et al. 2026. "Nano-Cilostazol Mitigates Cisplatin-Induced Nephrotoxicity in Rats via Modulation of Oxidative Stress, Apoptosis, Pyroptosis, and miRNA-155 Signaling" Antioxidants 15, no. 3: 315. https://doi.org/10.3390/antiox15030315
APA StyleSaad, H. M., Zahaby, E. I. E., Salama, A. R., Elgazzar, A. M., Nematalla, H. A., Elharoun, M., Amer, N. E., Hashem, A. E., Elhussieny, O., Elsawasany, A., & Mohammed, S. A. A. (2026). Nano-Cilostazol Mitigates Cisplatin-Induced Nephrotoxicity in Rats via Modulation of Oxidative Stress, Apoptosis, Pyroptosis, and miRNA-155 Signaling. Antioxidants, 15(3), 315. https://doi.org/10.3390/antiox15030315

