Sign in to use this feature.

Years

Between: -

Subjects

remove_circle_outline
remove_circle_outline
remove_circle_outline
remove_circle_outline
remove_circle_outline

Journals

Article Types

Countries / Regions

Search Results (93)

Search Parameters:
Keywords = BECN1

Order results
Result details
Results per page
Select all
Export citation of selected articles as:
21 pages, 732 KB  
Article
Autophagy-Mitophagy Pathway-Linked Genetic Variants Associate with Systemic Inflammation and Interact with Dietary Factors in Asian and European Cohorts
by Youngjin Choi and Sunmin Park
Int. J. Mol. Sci. 2026, 27(7), 3062; https://doi.org/10.3390/ijms27073062 - 27 Mar 2026
Abstract
Autophagy-mitophagy pathways are essential for regulating immune homeostasis. However, their contribution to population-level chronic low-grade systemic inflammation (SI) remains unclear. The objective was to investigate the association between variation in the genes related to the autophagy-mitophagy pathways and SI, and to examine whether [...] Read more.
Autophagy-mitophagy pathways are essential for regulating immune homeostasis. However, their contribution to population-level chronic low-grade systemic inflammation (SI) remains unclear. The objective was to investigate the association between variation in the genes related to the autophagy-mitophagy pathways and SI, and to examine whether lifestyle factors modify this relationship. We conducted genome-wide association studies and gene-set enrichment analyses using data from the Korean Genome and Epidemiology Study (KoGES, n = 28,102) and UK Biobank (UKBB, n = 343,892). SI was defined as an elevated white blood cell count or high-sensitivity C-reactive protein. Using Core Longevity State Vectors (CLSVs)—gene sets representing immune-longevity pathways derived from comparative transcriptomic analysis—we tested six pathways and constructed a weighted genetic risk score (GRS) from significant variants. Gene–lifestyle interactions were examined with respect to major dietary and lifestyle factors. Among six CLSVs, only CLSV-2 (mitophagy and autophagy) showed a significant association with SI (β = 0.425, p = 0.008). Six single nucleotide polymorphisms (SNPs) in autophagy-mitophagy genes (INPP5D, ATG16L1, ATG7, AP3S1, OPTN, and VPS33A) were associated with SI in KoGES (p < 5 × 10−5), and ten SNPs (genes selected in KoGES plus RAB7A, ATG12, VPS33A, BECN1) reached genome-wide significance in UKBB (p < 5 × 10−8). A higher GRS was associated with increased SI in both cohorts and was strongly associated with metabolic syndrome (MetS, OR = 1.91 in KoGES; OR = 1.62 in UKBB). SI was characterized by neutrophilia with relative lymphopenia. In UKBB, significant gene–lifestyle interactions were observed for diet, physical activity, smoking, and alcohol (p < 0.01). Favorable lifestyle factors reduced SI most effectively in individuals with protective genotypes. Among individuals with a high vegetable/fruit intake, SI prevalence was 35%, 36%, and 38% in the negative-, zero-, and positive-GRS groups, respectively, compared with 36%, 45%, and 48% in the low-intake groups. In conclusion, genetic variations in autophagy-mitophagy pathways specifically influence SI. Genetic predisposition substantially modifies the benefits of lifestyle, underscoring the importance of integrating genetic and lifestyle factors in understanding SI susceptibility. Full article
15 pages, 1892 KB  
Article
Nanoceria’s Silent Threat: Investigating Acute and Sub-Chronic Effects of CeO2 Nanopowder (≤50 nm) on the Human Intestinal Epithelial Cells
by Antonio Laganà, Angela Di Pietro, Caterina Saija, Maria Paola Bertuccio, Alessio Facciolà and Giuseppa Visalli
Toxics 2026, 14(2), 145; https://doi.org/10.3390/toxics14020145 - 1 Feb 2026
Viewed by 1638
Abstract
The increased mobilization of Rare Earth Elements (REEs), due to emerging technologies, could impact human health. The study assessed the effects of CeO2 nanopowder (100 μg/mL) in human intestinal cells (HT-29) following both acute (24 h) and, a novelty for in vitro [...] Read more.
The increased mobilization of Rare Earth Elements (REEs), due to emerging technologies, could impact human health. The study assessed the effects of CeO2 nanopowder (100 μg/mL) in human intestinal cells (HT-29) following both acute (24 h) and, a novelty for in vitro study, sub-chronic exposure, treating subcultures of exposed cells to CeO2 NP up to 35 days. Recovery was also examined in exposed cells’ progeny. CeO2 NP internalization and acute cytotoxicity were dose and time dependent. A significant pro-oxidant effect was observed for up to 14 days. The highest mitochondrial impairment was detected after 7 days, but in post-exposure experiments the recovery was observed. Conversely, genotoxicity highlighted the saturation of the DNA repair mechanisms. The irreversible cell damage of sub-chronic exposure was highlighted by the percentage of death cells (p = 0.011) and by the weekly cell replication index (5.68 vs. 7.41). The homeostatic mitophagy pathway was able to counteract ROS-induced mitochondrial dysfunction, as shown by overexpression of ATG5, LC3, and BECN1 genes throughout the examined times. Instead, the overexpression of the pro-apoptotic gene Bax was very brief, highlighting that prolonged exposure might cause more widespread adverse effects, also involving cells that are not directly exposed to nanoceria. Full article
Show Figures

Graphical abstract

15 pages, 11276 KB  
Article
Investigation of BECN1-Mediated Autophagy Mechanisms Triggered by External Stimuli in Clinical Mastitis of Dairy Cows
by Nong Cai, Bohao Zhang, Na Chen, Jiayu Yue, Jianfu Li, Weitao Dong, Yong Zhang, Xingxu Zhao and Quanwei Zhang
Biomolecules 2026, 16(1), 133; https://doi.org/10.3390/biom16010133 - 12 Jan 2026
Viewed by 359
Abstract
Disruption of the blood–milk barrier and inhibition of enzymatic activity caused by abnormal external stimuli, accompanied by the occurrence of autophagy, are among the major factors contributing to the onset of clinical mastitis (CM) in dairy cows. However, the molecular mechanisms through which [...] Read more.
Disruption of the blood–milk barrier and inhibition of enzymatic activity caused by abnormal external stimuli, accompanied by the occurrence of autophagy, are among the major factors contributing to the onset of clinical mastitis (CM) in dairy cows. However, the molecular mechanisms through which external stimuli and autophagy regulate CM in dairy cows are not fully understood. This study examined mammary gland (MG) tissue samples collected from healthy dairy cows and those with CM caused by Staphylococcus aureus (n = 3 per group) to observe histological changes and autophagic phenomena, identify candidate biomolecular targets involved in external stimuli in dairy cows affected by mastitis through proteomic and bioinformatic analyses, and analyze their expression and distribution patterns in MG tissues. Pathological examination revealed that the MG tissues of the CM group exhibited significant alveoli collapse and inflammatory cell infiltration, accompanied by autolysosome and phagolysosome activation, and elevated expression of lysosomal and autophagic markers. Bioinformatic analysis identified five biological processes (BPs) and 144 differentially expressed proteins (DEPs) associated with external stimuli, among which beclin 1 (BECN1) was involved in all five BPs. Pathway enrichment analysis revealed that BECN1 participated in six autophagy-related signaling pathways. BECN1 was localized in the cytoplasm of mammary epithelial cells, and both mRNA and protein levels of BECN1 were significantly upregulated in the CM group compared with those in the controls (p < 0.01). These findings suggest that BECN1 expression is closely associated with CM in dairy cows and correlates with autophagy-related responses to external stimuli, and its elevated expression is positively correlated with Staphylococcus aureus–induced CM severity. Our results offer preliminary observations relevant to the molecular mechanisms by which BECN1, the autophagy-regulating biomolecule BECN1 influences the development of CM. Full article
(This article belongs to the Collection Feature Papers in Molecular Biomarkers)
Show Figures

Figure 1

18 pages, 1725 KB  
Article
Autophagy Dysregulation in Crohn’s Disease and Colorectal Cancer—An Analysis of BECN1, PINK1, and LAMP2 Gene Expression
by Magda Bichalska-Lach, Dariusz Waniczek, Paweł Kowalczyk, Mirosław Śnietura, Mariusz Kryj, Martyna Bednarczyk and Małgorzata Muc-Wierzgoń
Curr. Issues Mol. Biol. 2026, 48(1), 31; https://doi.org/10.3390/cimb48010031 - 26 Dec 2025
Viewed by 522
Abstract
Crohn’s disease (CD) and colorectal cancer (CRC) are clinically distinct but pathogenetically related conditions in which significant abnormalities in autophagy are observed. The aim of the study was to evaluate the expression of three key autophagy-related genes, i.e., BECN1 (macroautophagy), PINK1 (mitophagy), and [...] Read more.
Crohn’s disease (CD) and colorectal cancer (CRC) are clinically distinct but pathogenetically related conditions in which significant abnormalities in autophagy are observed. The aim of the study was to evaluate the expression of three key autophagy-related genes, i.e., BECN1 (macroautophagy), PINK1 (mitophagy), and LAMP2 (chaperone-mediated autophagy) in tissue samples from patients with CD and CRC. The study material included samples from 48 patients with CD (n = 96 biopsy samples) and 87 patients with CRC (n = 87 tumors; n = 87 normal paired controls). Transcriptomic analyses were performed using Affymetrix HG-U133A microarrays. They were confirmed by RT-qPCR. The Kruskal–Wallis test with Dunn’s post hoc analysis (α = 0.05) and Spearman’s correlation coefficients were used for statistical evaluation. Expression of BECN1 and LAMP2 was significantly decreased in both CD and CRC compared to the controls (p = 0.009; p = 0.023, respectively). However, PINK1 showed significantly higher expression levels in CD compared to CRC and the controls (p < 0.001). The clinical stages of CRC (I–IV) did not significantly affect the expression of the analyzed genes. The study findings confirm the presence of common abnormalities in autophagy in CD and CRC, with decreased macroautophagy and chaperone-mediated autophagy, with the compensatory activation of mitophagy. BECN1, PINK1, and LAMP2 expressions may have a diagnostic and therapeutic value in the context of chronic inflammation and colorectal carcinogenesis. Full article
(This article belongs to the Section Molecular Medicine)
Show Figures

Figure 1

16 pages, 3267 KB  
Article
Whole-Genome Resequencing Analysis Reveals the Local Ancestry and Selection of Kongshan Cattle
by Mengmeng Bai, Kai Yang, Xiaohui Ma, Chenqi Bian, Wei Wang, Jun Yi, Ningbo Chen, Chuzhao Lei and Xiaoting Xia
Biology 2025, 14(12), 1778; https://doi.org/10.3390/biology14121778 - 12 Dec 2025
Viewed by 737
Abstract
Kongshan cattle is an indigenous breed from Sichuan Province, China, characterized by their excellent meat quality, high fertility, strong disease resistance, and remarkable environmental adaptability. However, their genomic diversity has not been systematically studied. In this work, we performed whole-genome sequencing of 30 [...] Read more.
Kongshan cattle is an indigenous breed from Sichuan Province, China, characterized by their excellent meat quality, high fertility, strong disease resistance, and remarkable environmental adaptability. However, their genomic diversity has not been systematically studied. In this work, we performed whole-genome sequencing of 30 Kongshan cattle from a breeding farm and integrated these data with 113 representative commercial and indigenous cattle breeds worldwide to investigate their population structure and genetic diversity. We further analyzed the ancestral contributions to the development of the breed. The population structure revealed that Kongshan cattle possess four types of ancestral components: East Asian indicine (0.5974), East Asian taurine (0.3464), European taurine (0.0483), and Indian indicine (0.0079). The population also exhibits high nucleotide diversity, second only to pure East Asian indicine cattle. We inferred the ancestry of each variable site in the genome and, in combination with integrated haplotype score analysis, identified candidate genes related to meat quality (ME1, ENPP2, GPD2, PDZRN4, and TMTC2), immunity (MCM6, MAP3K6, PIP4K2A, CDC6, CDC25B, PTAFR, ZC3H10, and NEK6), and environmental adaptability (KCNJ15, BECN1, AOC2, DUSP5, and ST3GAL4). These findings provide valuable insights into the evolutionary history and ancestral origins of Kongshan cattle and contribute to the broader understanding, conservation, and sustainable utilization of indigenous Chinese cattle genetic resources. Full article
(This article belongs to the Section Bioinformatics)
Show Figures

Figure 1

16 pages, 2062 KB  
Article
Effects of an Immunomodulatory Supplement and Evaporative Cooling on Immune Status, Mammary Gland Microstructure, and Gene Expression of Cows Exposed to Heat Stress During the Dry Period
by Thiago F. Fabris, Jimena Laporta, Fabiana N. Corra, Yazielis M. Torres, David J. Kirk, James D. Chapman and Geoffrey E. Dahl
Animals 2025, 15(21), 3113; https://doi.org/10.3390/ani15213113 - 27 Oct 2025
Viewed by 633
Abstract
Nutritional and cooling strategies to abate the negative effects of heat stress during the dry period have been used to improve the performance of dairy cattle. The objective of this study was to evaluate the effects of feeding an immunomodulatory supplement (OmniGen-AF® [...] Read more.
Nutritional and cooling strategies to abate the negative effects of heat stress during the dry period have been used to improve the performance of dairy cattle. The objective of this study was to evaluate the effects of feeding an immunomodulatory supplement (OmniGen-AF®, OMN) before, during, and after exposure to either heat stress or active cooling during the dry period on immune function and mammary development in dairy cows. During late lactation (at least 60 d before dry off), cows were provided with evaporative cooling systems (shade, fans, and soakers) and assigned to two groups: placebo (56 g/d of AB20® top-dressed; CON) or OmniGen-AF® (OMN, 56 g/d top-dressed). Cows were dried off ~46 d before the expected calving date and further split into evaporative cooling (shade, fans, and soakers; CL) or heat stress (only shade; HT) pens. Thus, after dry off, there were four treatment groups: heat stress with placebo (HT, n = 17), HT with OMN supplementation (HT + OMN, n = 19), CL with placebo (CL, n = 16), and CL with OMN supplementation (CL + OMN, n = 11). From a subset of cows (n = 6–8 per group), four blood samples were collected during the dry period (−43, −39, −32, and −21 d relative to calving) to evaluate neutrophil function and blood hematology. In addition, mammary biopsies (4–6 cows/treatment) were collected at −43, −39, −32, and −21 d relative to calving to evaluate mammary gland gene expression and histology, i.e., Tdt dUTP nick-end labeling (TUNEL) and Ki67. Genes related to autophagy, apoptosis, and cell proliferation were analyzed by qRT-PCR. Relative to CL, HT downregulated the expression of beclin-2 (BECN2) but upregulated the expression of beclin-1 (BECN1) on days −43 and −39 relative to calving, respectively. Also, relative to CL, HT upregulated the expression of BAX and FAS on day −39 relative to calving. These differences in gene expression were followed by HT cows having a lower total cell apoptosis rate during involution relative to CL cows. Further to these effects, HT leads to a lower alveoli number relative to CL cows. As in the CL treatment, OMN cows have a higher total cell apoptosis rate and alveoli number relative to CON cows. In addition, OMN cows have higher total cell proliferation relative to CON. Prolactin (PRL) and cortisol concentrations were evaluated during the dry period at days −45, −26, −3, and −1 relative to calving. Relative to CL, HT cows had higher PRL at day −45 but lower PRL on day −1 relative to calving, and a similar trend was observed for cortisol concentrations. In summary, HT impacts mammary gland gene expression, compromises mammary involution, reduces alveoli number, and alters hormone dynamics throughout the dry period. Following the same trends as the CL treatment, OMN increases mammary gland turnover by having a higher cell apoptosis and cell proliferation rate and lower connective tissue relative to CON cows. Full article
(This article belongs to the Special Issue Effects of Heat Stress on Animal Reproduction and Production)
Show Figures

Figure 1

21 pages, 2913 KB  
Article
Structural Variants of Dermatan Sulfate Can Affect the Expression of Proteins Involved in Breast Cancer Cell Survival
by Grzegorz Wisowski, Monika Paul-Samojedny, Katarzyna Komosińska-Vassev, Adam Pudełko and Ewa M. Koźma
Cells 2025, 14(20), 1581; https://doi.org/10.3390/cells14201581 - 11 Oct 2025
Viewed by 866
Abstract
Dermatan sulfate (DS) is an animal glycosaminoglycan with significant structural heterogeneity and a high, but variable density of negative electric charge. Owing to these characteristics DS displays a high degree of biological reactivity that is subject to regulation. We previously demonstrated that structural [...] Read more.
Dermatan sulfate (DS) is an animal glycosaminoglycan with significant structural heterogeneity and a high, but variable density of negative electric charge. Owing to these characteristics DS displays a high degree of biological reactivity that is subject to regulation. We previously demonstrated that structural variants of DS rapidly induce moderate necroptosis in luminal breast cancer cells. In the present study, we investigated the intracellular molecular mechanism(s) that may underlie this effect, focusing on the expression of key regulators of intrinsic (BCL-2A1) and extrinsic (cFLIP) apoptosis, autophagy (Beclin-1), and oxidative stress protection (heme oxygenase-1 (HO-1)). Using RT-qPCR, Western blotting, immunofluorescence, and pharmacological inhibition, we have shown for the first time that DS, depending on its structure and the cancer cell line, can rapidly, albeit transiently, upregulate either the long or short cFLIP splicing variant and also reduce the level of HO-1. These effects are mediated via DS-triggered PI3K and/or NFκB signaling. Moreover, DS can also influence the intracellular distribution of these proteins. In contrast, this glycan did not affect the expression of BCL-2A1 and BECN1. These findings indicate that DS induces coordinated molecular remodeling in luminal breast cancer cells that creates an intracellular environment favorable for necroptosis induction. Full article
Show Figures

Figure 1

34 pages, 2615 KB  
Review
The Biological Role and Clinical Significance of BECLIN-1 in Cancer
by Chinmay Maheshwari, Andrea Castiglioni, Uthman Walusimbi, Chiara Vidoni, Alessandra Ferraresi, Danny N. Dhanasekaran and Ciro Isidoro
Int. J. Mol. Sci. 2025, 26(19), 9380; https://doi.org/10.3390/ijms26199380 - 25 Sep 2025
Cited by 2 | Viewed by 2607
Abstract
BECLIN-1 is a multidomain protein that, through dynamic interaction with a variety of partners, controls autophagy and apoptosis, two processes dysregulated in cancer cells, thus playing a crucial role in cell fate. Although mutations in the BECN1 gene are rare in cancer, its [...] Read more.
BECLIN-1 is a multidomain protein that, through dynamic interaction with a variety of partners, controls autophagy and apoptosis, two processes dysregulated in cancer cells, thus playing a crucial role in cell fate. Although mutations in the BECN1 gene are rare in cancer, its frequent monoallelic deletion contributes to spontaneous cancer initiation by impairing autophagy, establishing it as a haploinsufficient tumor suppressor gene. The expression and activity of BECLIN-1 are further modulated by epigenetic mechanisms, alternative splicing, post-translational modifications, and alternative partner interactions. These layers of regulation critically affect the autophagy response, with an impact on cell proliferation, motility, and resistance to multiple stress stimuli. In this review article we outline the structural and functional properties of BECLIN-1 and discuss how its altered expression and protein–protein interactions can be harnessed for diagnostic and therapeutic purposes in cancer. Full article
(This article belongs to the Section Molecular Pathology, Diagnostics, and Therapeutics)
Show Figures

Figure 1

16 pages, 3357 KB  
Article
Cabozantinib Sensitizes NSCLC Cells to Radiation by Inducing Ferroptosis via STAT3/MCL1/BECN1/SLC7A11 Axis Suppression
by Cheng-Yi Wang, Chao-Yuan Huang, Li-Ju Chen, Grace Chen and Shiao-Ya Hong
Cancers 2025, 17(18), 2950; https://doi.org/10.3390/cancers17182950 - 9 Sep 2025
Viewed by 1294
Abstract
Background/Objectives: Intrinsic radioresistance in non-small-cell lung cancer (NSCLC) is partially driven by adaptive redox mechanisms that prevent oxidative cell death. Ferroptosis, an iron-dependent form of regulated cell death characterized by lipid peroxidation, has emerged as a potential therapeutic vulnerability in tumors with elevated [...] Read more.
Background/Objectives: Intrinsic radioresistance in non-small-cell lung cancer (NSCLC) is partially driven by adaptive redox mechanisms that prevent oxidative cell death. Ferroptosis, an iron-dependent form of regulated cell death characterized by lipid peroxidation, has emerged as a potential therapeutic vulnerability in tumors with elevated antioxidant capacity. However, its mechanistic integration with radiotherapy remains incompletely understood. Methods: We compared the effects of three clinically approved VEGFR-targeting tyrosine kinase inhibitors (TKIs), cabozantinib, lenvatinib, and ripretinib, on NSCLC cell viability with and without radiation. Subsequent mechanistic studies focused on cabozantinib and included ferroptosis rescue assays (ferrostatin-1, deferoxamine), lipid ROS quantification, glutathione assays, clonogenic survival, co-immunoprecipitation of BECN1–SLC7A11 complexes, and BECN1 knockdown by siRNA and shRNA. Results: All three TKIs were evaluated for cytotoxicity, but only cabozantinib significantly reduced NSCLC cell viability in combination with radiation in a ferroptosis-dependent manner. Cabozantinib inhibited STAT3 phosphorylation and downregulated MCL1, resulting in the release of BECN1. This allowed BECN1 to bind and suppress SLC7A11, disrupting system Xc function, depleting glutathione, and promoting lipid ROS accumulation. Genetic silencing of BECN1 reversed these effects and restored redox balance and clonogenic capacity. Lenvatinib and ripretinib failed to elicit similar responses, indicating that the inhibition of non-VEGFR targets (e.g., MET, AXL) may be essential for ferroptosis induction by cabozantinib. Conclusions: Cabozantinib enhances the radiosensitization of NSCLC cells through ferroptosis induction mediated by the suppression of the STAT3/MCL1/BECN1/SLC7A11 axis. These findings uncover a novel mechanism linking kinase inhibition to redox imbalance and suggest that the pharmacologic modulation of ferroptosis using multi-target TKIs may represent a rational approach to overcome radioresistance in NSCLC. Full article
(This article belongs to the Special Issue Advances in Lung Cancer Treatment Strategies)
Show Figures

Figure 1

21 pages, 4917 KB  
Article
Intestinal Microbiota and Gene Expression Alterations in Chinese Mitten Crab (Eriocheir sinensis) Under Deltamethrin Exposure
by Chunyi Zhong, Jinliang Du, Haojun Zhu, Jiancao Gao, Gangchun Xu and Pao Xu
Antioxidants 2025, 14(5), 510; https://doi.org/10.3390/antiox14050510 - 24 Apr 2025
Cited by 5 | Viewed by 1805
Abstract
The intestine is an important immune organ of aquatic animals and it plays an essential role in maintaining body health and anti-oxidative stress. To investigate the toxic effects of deltamethrin in intestinal tissue of Chinese mitten crabs (Eriocheir sinensis), 120 healthy [...] Read more.
The intestine is an important immune organ of aquatic animals and it plays an essential role in maintaining body health and anti-oxidative stress. To investigate the toxic effects of deltamethrin in intestinal tissue of Chinese mitten crabs (Eriocheir sinensis), 120 healthy crabs were randomly divided into two experimental groups (blank control group and deltamethrin-treated group), with three replicates in each group. After being treated with deltamethrin for 24 h, 48 h, 72 h, and 96 h, intestinal tissues were collected aseptically to assess the effects of deltamethrin on oxidative stress, immunity, apoptosis-related genes, and the structure of microflora in intestinal tissues. Additionally, correlations between gut microbiota composition and intestinal tissue damage-associated genes were analyzed. The results demonstrated that prolonged exposure to deltamethrin induced oxidative stress damage in intestinal tissue. Compared with the blank control group, the expression of autophagy-related genes B-cell lymphoma/Leukemia-2 (bcl-2), c-Jun N-terminal kinase (jnk), Microtuble-associated protein light chain 3 (lc3c), Cysteine-dependent Aspartate-specific Protease 8 (caspase 8), BECN1(beclin1), oxidative stress damage-related genes MAS1 proto-oncogene (mas), Glutathione Peroxidase (gpx), kelch-like ECH-associated protein 1 (keap1), Sequestosome 1 (p62), Interleukin-6 (il-6), and immune-related genes Lipopolysaccharide-induced TNF-alpha Factor (litaf), Heat shock protein 90 (hsp90) and prophenoloxidase (propo) in the deltamethrin treatment group were significantly up-regulated at 96 h (p < 0.05 or p < 0.01). Additionally, 16S rRNA sequencing showed that the diversity of intestinal flora in the deltamethrin-treated group was significantly higher compared with the blank control group (p < 0.01). Analysis of the differences in the composition of intestinal flora at the genus level showed that the relative abundance of Candidatus Bacilloplasma in the deltamethrin treatment group was significantly lower than that in the blank control group (p < 0.01). In contrast, the relative abundances of Flavobacterium, Lachnospiraceae_NK4A136_group, Acinetobacter, Chryseobacterium, Lacihabitans, Taibaiella, Hydrogenophaga, Acidovorax, and Undibacterium were significantly higher than those in the blank control group (p < 0.05 or p < 0.01). Pearson correlation analysis revealed that Malaciobacter, Shewanella, and Prevotella exhibited significant positive correlations with gene indicators (jnk, gpx, lc3c, litaf, hsp90), while Dysgonomonas, Vibrio, and Flavobacterium demonstrated significant negative correlations with multiple gene indicators (caspase 8, p62, il-16, keap1, jnk, etc). These results demonstrate that deltamethrin significantly impacts the gut microbiota, immune function, and antioxidant capacity of E. sinensis. The changes in gut microbiota have correlations with the biomarkers of intestinal tissue injury genes, indicating that gut microbiota plays a crucial role in deltamethrin-induced intestinal tissue damage. These insights contribute to a better understanding of the ecological risks associated with deltamethrin exposure in aquatic organisms. Full article
Show Figures

Figure 1

20 pages, 10163 KB  
Article
Mechanism of Mitophagy to Protect Yak Kidney from Hypoxia-Induced Fibrosis Damage by Regulating Ferroptosis Pathway
by Xuefeng Bai, Hongqin Lu, Rui Ma, Sijiu Yu, Shanshan Yang, Junfeng He and Yan Cui
Biomolecules 2025, 15(4), 556; https://doi.org/10.3390/biom15040556 - 9 Apr 2025
Cited by 2 | Viewed by 1710
Abstract
Renal fibrosis is a critical pathological feature of various chronic kidney diseases, with hypoxia being recognized as an important factor in inducing fibrosis. Yaks have long inhabited high-altitude hypoxic environments and do not exhibit fibrotic damage under chronic hypoxia. However, the underlying protective [...] Read more.
Renal fibrosis is a critical pathological feature of various chronic kidney diseases, with hypoxia being recognized as an important factor in inducing fibrosis. Yaks have long inhabited high-altitude hypoxic environments and do not exhibit fibrotic damage under chronic hypoxia. However, the underlying protective mechanisms remain unclear. This study compared the renal tissue structure and collagen volume between low-altitude cattle and high-altitude yaks, revealing that yaks possess a significantly higher number of renal tubules than cattle, though collagen volume showed no significant difference. Under hypoxic treatment, we observed that chronic hypoxia induced renal fibrosis in cattle, but did not show a significant effect in yaks, suggesting that the hypoxia adaptation mechanisms in yaks may have an anti-fibrotic effect. Further investigation demonstrated a significant upregulation of P-AMPK/AMPK, Parkin, PINK1, LC3Ⅱ/Ⅰ, and BECN1, alongside a downregulation of P-mTOR/mTOR in yak kidneys. Additionally, hypoxia-induced renal tubular epithelial cells (RTECs) showed increased expression of mitophagy-related proteins, mitochondrial membrane depolarization, and an increased number of lysosomes, indicating that hypoxia induces mitophagy. By regulating the mitophagy pathway through drugs, we found that under chronic hypoxia, activation of mitophagy upregulated E-cadherin protein expression while downregulating the expression of Vimentin, α-SMA, Collagen I, and Fibronectin. Simultaneously, there was an increase in SLC7A11, GPX4, and GSH levels, and a decrease in ROS, MDA, and Fe2⁺ accumulation. Inhibition of mitophagy produced opposite effects on protein expression and cellular markers. Further studies identified ferroptosis as a key mechanism promoting renal fibrosis. Moreover, in renal fibrosis models, mitophagy reduced the accumulation of ROS, MDA, and Fe2⁺, thereby alleviating ferroptosis-induced renal fibrosis. These findings suggest that chronic hypoxia protects yaks from hypoxia-induced renal fibrosis by activating mitophagy to inhibit the ferroptosis pathway. Full article
(This article belongs to the Section Cellular Biochemistry)
Show Figures

Figure 1

17 pages, 1618 KB  
Article
The Human Milk Oligosaccharide Lacto-N-Fucopentaose III Conjugated to Dextran Inhibits HIV Replication in Primary Human Macrophages
by Tablow Shwan Media, Medhini Ramesh, Olivia Isa Lee, Lucy Njideka Ubaka, Donald A. Harn, Thomas Norberg, Frederick Quinn and Ankita Garg
Nutrients 2025, 17(5), 890; https://doi.org/10.3390/nu17050890 - 2 Mar 2025
Viewed by 1818
Abstract
Background/Objectives: Individuals with HIV on combined antiretroviral therapy (ART) with virologic suppression exhibit chronic immune activation and immune dysfunction. Numerous studies have shown that human milk oligosaccharide (HMO) controls the postnatal transmission of HIV-1, but its effect on adult HIV-1 infection is [...] Read more.
Background/Objectives: Individuals with HIV on combined antiretroviral therapy (ART) with virologic suppression exhibit chronic immune activation and immune dysfunction. Numerous studies have shown that human milk oligosaccharide (HMO) controls the postnatal transmission of HIV-1, but its effect on adult HIV-1 infection is not known. The purpose of this study was to investigate the anti-HIV activity of Lacto-N-fucopentaose III (LNFPIII) in adult blood-borne macrophages. Methods: Primary human monocyte-derived macrophages from the blood of HIV-seronegative individuals were infected with HIV and treated with or without dextran-conjugated LNFPIII (P3DEX). HIV replication was measured by quantifying the accumulation of HIV Gag p24 in the culture supernatants by ELISA. The quantities of chemokines MIP-1α, MIP-1β, and CCL5 in the culture supernatant were also measured by ELISA. The expression of IL-1β, IL-18, TNFα, IL-10, BECN1, and housekeeping gene HuPO in the macrophages was determined by qRT PCR. The expression of NF-kB, LC3, p62, and β-actin was measured by immunoblotting. Results: We found that P3DEX controls HIV replication without affecting HIV binding and/or internalization by human macrophages. The treatment of HIV-infected macrophages with P3DEX increased the quantity of beta (β)-chemokines MIP-1α, CCL5, and MIP-1β, which are known to have anti-HIV activity. Furthermore, the treatment of HIV-infected macrophages with P3DEX increased autophagic flux in a TLR8-dependent manner and ameliorated the expression of proinflammatory cytokines. These results suggest that P3DEX is a prominent milk-derived sugar that simultaneously augments anti-viral mechanisms and controls immune activation. These findings prudently justify the use and clinical development of P3DEX as a host-directed therapeutic option for people living with HIV. Full article
(This article belongs to the Section Nutritional Immunology)
Show Figures

Figure 1

14 pages, 3578 KB  
Article
RORA Regulates Autophagy in Hair Follicle Stem Cells by Upregulating the Expression Level of the Sqstm1 Gene
by Xuefei Zhao, Yanchun Xu, Shuqi Li, Suying Bai, Wei Zhang and Yu Zhang
Biomolecules 2025, 15(2), 299; https://doi.org/10.3390/biom15020299 - 18 Feb 2025
Viewed by 2259
Abstract
The hair coat is an adaptive evolutionary trait unique to mammals, aiding them in adapting to complex environmental challenges. Although some of the factors involved in regulating hair follicle development have been characterized, further in-depth research is still needed. Retinoic acid receptor-related orphan [...] Read more.
The hair coat is an adaptive evolutionary trait unique to mammals, aiding them in adapting to complex environmental challenges. Although some of the factors involved in regulating hair follicle development have been characterized, further in-depth research is still needed. Retinoic acid receptor-related orphan receptor alpha (RORA), as a member of the nuclear receptor family, is highly involved in the regulation of cellular states. Previous studies have shown that autophagy plays a significant role in hair follicle development. This study uses rat hair follicle stem cells (HFSCs) as a model to analyze the impact of RORA on the autophagy levels of HFSCs. Upon activation of RORA, autophagy indicators such as the LC3-II/LC3-I ratio and MDC staining significantly increased, suggesting an elevated level of autophagy in HFSCs. Following treatment with chloroquine, the LC3-II/LC3-I ratio, as well as the expression levels of BECN1 protein and SQSTM1 protein, were markedly elevated in the cells, indicating that the autophagic flux was unobstructed and ruling out the possibility that RORA activation impeded autophagy. Additionally, the level of the Sqstm1 gene increased markedly after RORA activation promoted autophagy in the cells. We found that RORA regulates the transcription level of Sqstm1 by binding to its promoter region. We believe that RORA activation significantly promotes the level of autophagy, particularly selective autophagy, in HFSCs, suggesting that RORA has the potential to become a new target for research on hair follicle development. This research provides a theoretical foundation for studies on hair follicle development and also offers new insights for the treatment of diseases such as alopecia. Full article
(This article belongs to the Section Molecular Biology)
Show Figures

Figure 1

19 pages, 11032 KB  
Article
Rapamycin Increases the Development Competence of Yak (Bos grunniens) Oocytes by Promoting Autophagy via Upregulating 17β-Estradiol and HIF-1α During In Vitro Maturation
by Meng Wang, Xin Ma, Qian Zhang, Hui Zhang, Shantong Qiu, Ruihua Xu and Yangyang Pan
Animals 2025, 15(3), 365; https://doi.org/10.3390/ani15030365 - 27 Jan 2025
Cited by 4 | Viewed by 1908
Abstract
High-quality oocyte production strategies play an important role in animal-assisted reproductive biotechnologies, and rapamycin (Rap) has been commonly used to increase the development potential of mammalian oocytes. The purpose of this study is to evaluate the effects and possible molecular mechanisms of rap [...] Read more.
High-quality oocyte production strategies play an important role in animal-assisted reproductive biotechnologies, and rapamycin (Rap) has been commonly used to increase the development potential of mammalian oocytes. The purpose of this study is to evaluate the effects and possible molecular mechanisms of rap on the maturation of yak oocytes. Different concentrations of Rap were supplemented during in vitro maturation (IVM) of yak oocytes. The maturation rates of oocytes and development rates of parthenogenetically activated embryos were assessed. The levels of 17β-estradiol (E2) were detected via ELISA, and the expression of autophagy-related factors, steroidogenic enzymes, and HIF-1α was detected via qRT-PCR, western blotting, and fluorescence microscopy, respectively. In addition, the impacts of E2 and HIF-1α on Rap-mediated oocyte autophagy were investigated by investigating the activities of E2 and HIF-1α. Our results showed that 0.1 nM Rap substantially enhanced the developmental ability of yak oocytes. In this group, the levels of E2, CYP19A1, CYP17A1, and autophagy-related factors were also significantly increased, and the expression of ATG5 and BECN1 in subsequent embryos was also increased. Further analysis revealed that Rap tends to enhance the development competence of yak oocytes and that the levels of autophagy-related factors are reduced when the activity of E2 or HIF-1α is inhibited. Furthermore, the levels of E2, CYP19A1, and CYP17A1 were downregulated when the activity of HIF-1α was inhibited, and the levels of HIF-1α were also significantly reduced by the estrogen receptor antagonist G15. Nevertheless, the levels of CYP11A1 mRNA in mature yak COCs were not significantly different among these groups, a phenomenon which implies that the levels of E2 were not correlated with the CYP11A1 content in yak COCs. There was an increasing tendency for the development competence of yak oocytes at the optimum concentration of Rap during IVM. The potential underlying mechanism is that Rap can activate autophagy and upregulate the levels of E2 and HIF-1α in mature oocytes. Additionally, the levels of both E2 and HIF-1α are regulated by each other and involve Rap-regulated autophagy in oocytes. Full article
(This article belongs to the Section Cattle)
Show Figures

Figure 1

15 pages, 2923 KB  
Article
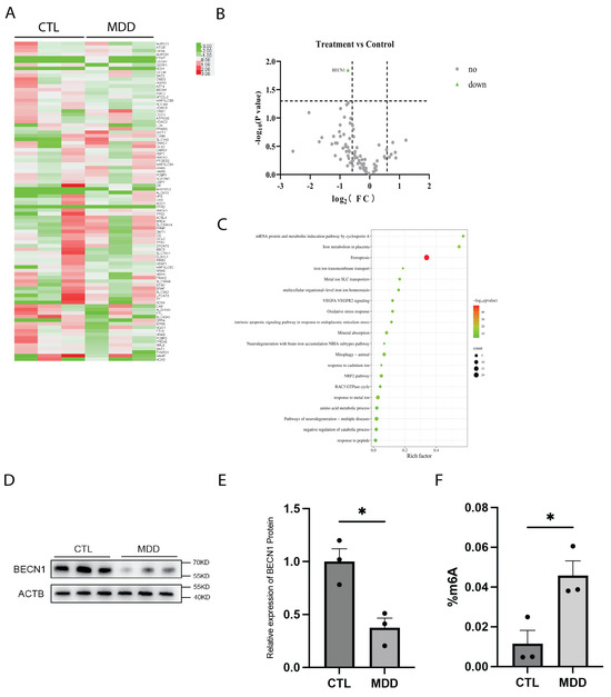
The RNA Demethyltransferase FTO Regulates Ferroptosis in Major Depressive Disorder
by Kexin Meng, Zijing Liu, Yuesong Yu, Erning Zhang, Xiaolin Yu, Peixin Meng and Jianbo Xiu
Int. J. Mol. Sci. 2025, 26(3), 1075; https://doi.org/10.3390/ijms26031075 - 26 Jan 2025
Cited by 3 | Viewed by 2051
Abstract
Major depressive disorder (MDD) is a widespread and severe mental health condition characterized by persistent low mood and loss of interest. Emerging evidence suggests that ferroptosis, an iron-dependent form of cell death, and epigenetic dysregulation contribute to the pathogenesis of MDD. This study [...] Read more.
Major depressive disorder (MDD) is a widespread and severe mental health condition characterized by persistent low mood and loss of interest. Emerging evidence suggests that ferroptosis, an iron-dependent form of cell death, and epigenetic dysregulation contribute to the pathogenesis of MDD. This study investigates the role of RNA demethylase FTO and autophagy regulator BECN1 in ferroptosis and their regulation by the active compound ginsenoside Rb1 (GRb1) as a potential antidepressant strategy. Hippocampal tissues from postmortem MDD patient brains and mice with chronic restraint stress (CRS)-induced depression were analyzed. Ferroptosis was evaluated by analyzing the levels of markers such as glutathione (GSH) and malondialdehyde (MDA). GRb1 was administered to CRS model mice by gavage to explore its effects on ferroptosis-related pathways. The results showed that FTO and BECN1 expression was reduced in the hippocampal tissues of MDD patients and CRS model mice, promoting ferroptosis via disruption of the antioxidant system. Moreover, GRb1 treatment increased FTO and BECN1 expression, modulated m6A methylation, restored the antioxidant balance, and inhibited ferroptosis in CRS model mice. These findings reveal a novel epigenetic mechanism of ferroptosis in MDD and highlight GRb1 as a promising agent for treating depression through the targeting of ferroptosis pathways. Full article
(This article belongs to the Section Molecular Neurobiology)
Show Figures

Figure 1

Back to TopTop