Sign in to use this feature.

Years

Between: -

Subjects

remove_circle_outline
remove_circle_outline
remove_circle_outline
remove_circle_outline
remove_circle_outline

Journals

Article Types

Countries / Regions

Search Results (80)

Search Parameters:
Keywords = ATP synthetase

Order results
Result details
Results per page
Select all
Export citation of selected articles as:
14 pages, 2185 KB  
Article
Identification and Expression Patterns of Four Key Nitrogen Assimilation Enzyme Gene Families in Malus domestica
by Tong Li, Longxin Luo, Zhi Li, Ziquan Feng, Qi Zhang, Shuo Ma, Xinyi Li, Huaina Gao, Minmin Zhou, Shang Wu, Yali Zhang, Han Jiang and Yuanyuan Li
Nitrogen 2025, 6(4), 99; https://doi.org/10.3390/nitrogen6040099 - 5 Nov 2025
Viewed by 383
Abstract
Nitrogen assimilation is vital for apple growth, yield, and quality, with nitrate reductase (NIA), nitrite reductase (NIR), glutamine synthetase (GS), and glutamate synthase (GOGAT) serving as key regulatory enzymes. This study systematically identified these four gene families in apple (Malus domestica) [...] Read more.
Nitrogen assimilation is vital for apple growth, yield, and quality, with nitrate reductase (NIA), nitrite reductase (NIR), glutamine synthetase (GS), and glutamate synthase (GOGAT) serving as key regulatory enzymes. This study systematically identified these four gene families in apple (Malus domestica) through genome-wide analysis and examined their expression patterns under nitrate treatment. In total, 13 genes were identified, 2 MdNIAs, 1 MdNIR, 7 MdGSs, and 3 MdGOGATs, with gene lengths ranging from 2577 to 27736 base pairs (bp); MdGLT1A had the longest coding sequence (6627 bp). The encoded proteins contained 355–2208 amino acids, with predicted isoelectric points (pIs) between 5.55 and 6.63. Subcellular localization analysis predicted distinct compartmentalization: MdNIA1A in peroxisomes; MdGS1 in the cytosol; MdNIR1, MdGS2, and MdGLU1 in chloroplasts; and MdGLT1 in mitochondria/chloroplasts. Functional site prediction revealed multiple phosphorylation and glycosylation sites, with ATP/GTP-binding motifs present only in certain MdGOGAT proteins. Protein interaction analysis suggested close associations among these genes and possible interactions with NRT2.1/2.2. Chromosomal mapping showed their distribution across eight chromosomes, while promoter analysis identified diverse cis-acting regulatory elements (e.g., ABRE and G-box). Under nitrate treatment (0–12 h), these genes exhibited distinct expression dynamics: MdNIA1A and B were rapidly induced (0–6 h) and maintained high expression; MdNIR1 peaked at 6 h and then declined; MdGS1.1B was activated after 6 h; and MdGS2A, MdGLU1, and MdGLT1A/B peaked at 6 h before decreasing. Therefore, these results elucidate the structural and functional divergence of nitrogen assimilation genes in apple and provide a basis for understanding nitrogen utilization mechanisms and developing nitrogen-efficient breeding strategies. Full article
Show Figures

Figure 1

17 pages, 10380 KB  
Article
Multidimensional Regulatory Mechanisms of LvChia2 on Growth in the Pacific White Shrimp (Litopenaeus vannamei)
by Shangyi Li, Yifan Lei, Qingyun Liu, Qiangyong Li, Chunling Yang, Yuliu Huang, Digang Zeng, Liping Zhou, Min Peng, Xiuli Chen, Fan Wang and Yongzhen Zhao
Genes 2025, 16(9), 1110; https://doi.org/10.3390/genes16091110 - 19 Sep 2025
Viewed by 666
Abstract
Background: As a globally significant aquaculture species, elucidating the molecular mechanisms underlying the regulation of the Pacific White Shrimp (Litopenaeus vannamei) growth holds substantial scientific and industrial value. This study systematically investigates the role of the LvChia2 gene in governing [...] Read more.
Background: As a globally significant aquaculture species, elucidating the molecular mechanisms underlying the regulation of the Pacific White Shrimp (Litopenaeus vannamei) growth holds substantial scientific and industrial value. This study systematically investigates the role of the LvChia2 gene in governing growth and development through a cross-tissue metabolic network approach. Methods: RNA knockdown (RNAi)-mediated knockdown of LvChia2 significantly impaired growth performance and triggered a tissue-specific metabolic compensation mechanism. Results: This mechanism was characterized by reduced crude lipid content in muscle and adaptive modulation of lipase (LPS) activities in hepatopancreatic and intestinal tissues, suggesting inter-tissue metabolic coordination. Transcriptomic profiling identified 610 differentially expressed genes (DEGs), forming a three-dimensional regulatory network encompassing “energy metabolism, molt regulation, and nutrient utilization.” Key mechanistic insights revealed the following: (1) Enhanced mitochondrial energy transduction through the upregulation of ATP synthase subunits and NADH dehydrogenase (ND-SGDH). (2) The disruption of ecdysteroid signaling pathways via suppression of Krueppel homolog 1 (Kr-h1). (3) The coordinated regulation of nitrogen metabolism through the downregulation of glutamine synthetase and secretory phospholipase A2. These molecular adaptations, coupled with tissue-specific oxidative stress responses, reflect an integrated physiological strategy for environmental adaptation. Conclusions: Notably, this study provides the first evidence in crustaceans of chitinase-mediated growth regulation through cross-tissue metabolic interactions and identifies six core functional genes (ATP5L, ATP5G, ND-SGDH, Kr-h1, GS, sPLA2) as potential targets for molecular breeding. A novel “gut-hepatopancreas axis” energy compensation mechanism is proposed, offering insights into resource allocation during metabolic stress. These findings advance our understanding of crustacean growth regulation and establish a theoretical foundation for precision aquaculture strategies, including genome editing and multi-trait genomic selection. Full article
(This article belongs to the Section Animal Genetics and Genomics)
Show Figures

Figure 1

18 pages, 918 KB  
Review
Bempedoic Acid, the First-in-Class Oral ATP Citrate Lyase Inhibitor with Hypocholesterolemic Activity: Clinical Pharmacology and Drug–Drug Interactions
by Nicola Ferri, Elisa Colombo and Alberto Corsini
Pharmaceutics 2024, 16(11), 1371; https://doi.org/10.3390/pharmaceutics16111371 - 26 Oct 2024
Cited by 8 | Viewed by 6654
Abstract
Bempedoic acid is a new drug that improves the control of cholesterol levels, either as monotherapy or in combination with existing lipid-lowering therapies, and shows clinical efficacy in cardiovascular disease patients. Thus, patients with comorbidities and under multiple therapies may be eligible for [...] Read more.
Bempedoic acid is a new drug that improves the control of cholesterol levels, either as monotherapy or in combination with existing lipid-lowering therapies, and shows clinical efficacy in cardiovascular disease patients. Thus, patients with comorbidities and under multiple therapies may be eligible for bempedoic acid, thus facing the potential problem of drug–drug interactions (DDIs). Bempedoic acid is a prodrug administered orally at a fixed daily dose of 180 mg. The dicarboxylic acid is enzymatically activated by conjugation with coenzyme A (CoA) to form the pharmacologically active thioester (bempedoic acid–CoA). This process is catalyzed by very-long-chain acyl-CoA synthetase 1 (ACSVL1), expressed almost exclusively at the hepatic level. Bempedoic acid–CoA is a potent and selective inhibitor of ATP citrate lyase (ACL), a key enzyme in the biosynthetic pathway of cholesterol and fatty acids. The drug reduces low-density lipoprotein–cholesterol (LDL-C) (20–25%), non-high-density lipoprotein–cholesterol (HDL-C) (19%), apolipoprotein B (apoB) (15%), and total cholesterol (16%) in patients with hypercholesterolemia or mixed dyslipidemia. The drug has a favorable pharmacokinetics profile. Bempedoic acid and its metabolites are not substrates or inhibitors/inducers of cytochrome P450 (CYP450) involved in drug metabolism. On the other hand, bempedoic acid–glucuronide is a substrate for organic anion transporter 3 (OAT3). Bempedoic acid and its glucuronide are weak inhibitors of the OAT2, OAT3, and organic anion-transporting polypeptide 1B1 (OATP1B1) and 1B3 (OATP1B3). Thus, bempedoic acid could inhibit (perpetrator) the hepatic uptake of OATP1B1/3 substrate drugs and the renal elimination of OAT2 and OAT3 substrates and could suffer (victim) the effect of OAT3 transporter inhibitors, reducing its renal elimination. Based on these pharmacological characteristics, here, we describe the potential DDIs of bempedoic acid with concomitant medications and the possible clinical implications. Full article
(This article belongs to the Section Pharmacokinetics and Pharmacodynamics)
Show Figures

Figure 1

17 pages, 6607 KB  
Article
Evaluation of the Role of Tanshinone I in an In Vitro System of Charcot-Marie-Tooth Disease Type 2N
by Jingjing Zhang, Xinru Meng, Qianni Qin, Yali Liang, Guangpu Yang, Shen Li, Xiaorong Li, Ji-Chang Zhou and Litao Sun
Int. J. Mol. Sci. 2024, 25(20), 11184; https://doi.org/10.3390/ijms252011184 - 17 Oct 2024
Cited by 1 | Viewed by 2113
Abstract
Charcot-Marie-Tooth disease type 2N (CMT2N) is an inherited nerve disorder caused by mutations in the alanyl-tRNA synthetase (AlaRS) gene, resulting in muscle weakness and sensory issues. Currently, there is no cure for CMT2N. Here, we found that all five AlaRS mutations in the [...] Read more.
Charcot-Marie-Tooth disease type 2N (CMT2N) is an inherited nerve disorder caused by mutations in the alanyl-tRNA synthetase (AlaRS) gene, resulting in muscle weakness and sensory issues. Currently, there is no cure for CMT2N. Here, we found that all five AlaRS mutations in the aminoacylation domain can interact with neuropilin-1 (Nrp1), which is consistent with our previous findings. Interestingly, three of these mutations did not affect alanine activation activity. We then performed a high-throughput screen of 2000 small molecules targeting the prevalent R329H mutant. Using thermal stability assays (TSA), biolayer interferometry (BLI), ATP consumption, and proteolysis assays, we identified Tanshinone I as a compound that binds to and modifies the conformation of the R329H mutant and other CMT-related AlaRS mutants interacting with Nrp1. Molecular docking and dynamic simulation studies further clarified Tanshinone I’s binding mode, indicating its potential against various AlaRS mutants. Furthermore, co-immunoprecipitation (Co-IP) and pull-down assays showed that Tanshinone I significantly reduces the binding of AlaRS mutants to Nrp1. Collectively, these findings suggest that Tanshinone I, by altering the conformation of mutant proteins, disrupts the pathological interaction between AlaRS CMT mutants and Nrp1, potentially restoring normal Nrp1 function. This makes Tanshinone I a promising therapeutic candidate for CMT2N. Full article
(This article belongs to the Section Biochemistry)
Show Figures

Figure 1

20 pages, 5610 KB  
Article
Biochemical and Proteomic Analyses in Drought-Tolerant Wheat Mutants Obtained by Gamma Irradiation
by Ayşe Şen, Tamer Gümüş, Aslıhan Temel, İrfan Öztürk and Özge Çelik
Plants 2024, 13(19), 2702; https://doi.org/10.3390/plants13192702 - 27 Sep 2024
Cited by 1 | Viewed by 1897
Abstract
The bread wheat cultivar (Triticum aestivum L. cv. Sagittario) as a parental line and its mutant, drought-tolerant lines (Mutant lines 4 and 5) were subjected to polyethylene glycol (PEG)-induced drought. Drought stress resulted in decreased chlorophyll levels and the accumulation of proline [...] Read more.
The bread wheat cultivar (Triticum aestivum L. cv. Sagittario) as a parental line and its mutant, drought-tolerant lines (Mutant lines 4 and 5) were subjected to polyethylene glycol (PEG)-induced drought. Drought stress resulted in decreased chlorophyll levels and the accumulation of proline and TBARS, despite increases in activities of catalase, peroxidase, and superoxide dismutase enzymes. Transcription of the genes encoding these enzymes and delta-1-pyrroline 5-carboxylase synthetase was induced by drought. 2-DE gel electrophoresis analysis identified differentially expressed proteins (DEPs) in the mutant lines, which are distinguished by “chloroplast”, “mitochondrion”, “pyruvate dehydrogenase complex”, and “homeostatic process” terms. The drought tolerance of the mutant lines might be attributed to improved photosynthesis, efficient ATP synthesis, and modified antioxidant capacity. In addition to proteomics data, the drought tolerance of wheat genotypes might also be assessed by chlorophyll content and TaPOX gene expression. To our knowledge, this is the first proteomic analysis of gamma-induced mutants of bread wheat. These findings are expected to be utilized in plant breeding studies. Full article
(This article belongs to the Special Issue Abiotic Stress Responses in Plants)
Show Figures

Figure 1

19 pages, 3314 KB  
Article
Dietary Organic Zinc Supplementation Modifies the Oxidative Genes via RORγ and Epigenetic Regulations in the Ileum of Broiler Chickens Exposed to High-Temperature Stress
by Saber Y. Adam, Madesh Muniyappan, Hao Huang, Wael Ennab, Hao-Yu Liu, Abdelkareem A. Ahmed, Ming-an Sun, Tadelle Dessie, In Ho Kim, Yun Hu, Xugang Luo and Demin Cai
Antioxidants 2024, 13(9), 1079; https://doi.org/10.3390/antiox13091079 - 4 Sep 2024
Cited by 6 | Viewed by 2605
Abstract
Heat stress (HS) is a significant concern in broiler chickens, which is vital for global meat supply in the dynamic field of poultry farming. The impact of heat stress on the ileum and its influence on the redox homeostatic genes in chickens remains [...] Read more.
Heat stress (HS) is a significant concern in broiler chickens, which is vital for global meat supply in the dynamic field of poultry farming. The impact of heat stress on the ileum and its influence on the redox homeostatic genes in chickens remains unclear. We hypothesized that adding zinc to the feed of heat-stressed broilers would improve their resilience to heat stress. However, this study aimed to explore the effects of organic zinc supplementation under HS conditions on broiler chickens’ intestinal histology and regulation of HS index genes. In this study, 512 Xueshan chickens were divided into four groups: vehicle, HS, 60 mg/kg zinc, and HS + 60 mg/kg zinc groups. Findings revealed that zinc supply positively increased the VH and VH: CD in the ileum of the broilers compared to the HS group, while CD and VW decreased in Zn and HS+Zn supplemented broilers. Zn administration significantly increased superoxide dismutase (SOD), catalase (CAT), glutathione (GSH), and decreased the enzymatic activities of reactive oxygen species (ROS) and malondialdehyde (MDA) compared to the HS group. In addition, Zn administration significantly increased relative ATP, complex I, III, and V enzyme activity compared to the HS group. Furthermore, the expression of acyl-CoA synthetase long-chain family member 4 (ACSL4), lactate transporter 3 (LPCAT3), peroxiredoxin (PRX), and transferrin receptor (TFRC) in the protein levels was extremely downregulated in HS+Zn compared to the HS group. Zn supply significantly decreased the enrichment of RORγ, P300, and SRC1 at target loci of ACSL4, LPCAT3, and PRX compared to the HS group. The occupancies of histone active marks H3K9ac, H3K18ac, H3K27ac, H3K4me1, and H3K18bhb at the locus of ACSL4 and LPCAT3 were significantly decreased in HS+Zn compared to the HS group. Moreover, H3K9la and H3K18la at the locus of ACSL4 and LPCAT3 were significantly decreased in HS+Zn compared to the HS group. This study emphasizes that organic Zn is a potential strategy for modulating the oxidative genes ACSL4, LPCAT3, PRX, and TFRC in the ileum of chickens via nuclear receptor RORγ regulation and histone modifications. Full article
(This article belongs to the Special Issue Oxidative Stress in Livestock and Poultry—2nd Edition)
Show Figures

Figure 1

18 pages, 4866 KB  
Article
Deficiency of ValRS-m Causes Male Infertility in Drosophila melanogaster
by Xin Duan, Haolin Wang, Zhixian Cao, Na Su, Yufeng Wang and Ya Zheng
Int. J. Mol. Sci. 2024, 25(13), 7489; https://doi.org/10.3390/ijms25137489 - 8 Jul 2024
Cited by 2 | Viewed by 2726
Abstract
Drosophila spermatogenesis involves the renewal of germline stem cells, meiosis of spermatocytes, and morphological transformation of spermatids into mature sperm. We previously demonstrated that Ocnus (ocn) plays an essential role in spermatogenesis. The ValRS-m (Valyl-tRNA synthetase, mitochondrial) gene [...] Read more.
Drosophila spermatogenesis involves the renewal of germline stem cells, meiosis of spermatocytes, and morphological transformation of spermatids into mature sperm. We previously demonstrated that Ocnus (ocn) plays an essential role in spermatogenesis. The ValRS-m (Valyl-tRNA synthetase, mitochondrial) gene was down-regulated in ocn RNAi testes. Here, we found that ValRS-m-knockdown induced complete sterility in male flies. The depletion of ValRS-m blocked mitochondrial behavior and ATP synthesis, thus inhibiting the transition from spermatogonia to spermatocytes, and eventually, inducing the accumulation of spermatogonia during spermatogenesis. To understand the intrinsic reason for this, we further conducted transcriptome-sequencing analysis for control and ValRS-m-knockdown testes. The differentially expressed genes (DEGs) between these two groups were selected with a fold change of ≥2 or ≤1/2. Compared with the control group, 4725 genes were down-regulated (dDEGs) and 2985 genes were up-regulated (uDEGs) in the ValRS-m RNAi group. The dDEGs were mainly concentrated in the glycolytic pathway and pyruvate metabolic pathway, and the uDEGs were primarily related to ribosomal biogenesis. A total of 28 DEGs associated with mitochondria and 6 meiosis-related genes were verified to be suppressed when ValRS-m was deficient. Overall, these results suggest that ValRS-m plays a wide and vital role in mitochondrial behavior and spermatogonia differentiation in Drosophila. Full article
Show Figures

Figure 1

18 pages, 3556 KB  
Review
Origin and Roles of Alanine and Glutamine in Gluconeogenesis in the Liver, Kidneys, and Small Intestine under Physiological and Pathological Conditions
by Milan Holeček
Int. J. Mol. Sci. 2024, 25(13), 7037; https://doi.org/10.3390/ijms25137037 - 27 Jun 2024
Cited by 58 | Viewed by 13355
Abstract
Alanine and glutamine are the principal glucogenic amino acids. Most originate from muscles, where branched-chain amino acids (valine, leucine, and isoleucine) are nitrogen donors and, under exceptional circumstances, a source of carbons for glutamate synthesis. Glutamate is a nitrogen source for alanine synthesis [...] Read more.
Alanine and glutamine are the principal glucogenic amino acids. Most originate from muscles, where branched-chain amino acids (valine, leucine, and isoleucine) are nitrogen donors and, under exceptional circumstances, a source of carbons for glutamate synthesis. Glutamate is a nitrogen source for alanine synthesis from pyruvate and a substrate for glutamine synthesis by glutamine synthetase. The following differences between alanine and glutamine, which can play a role in their use in gluconeogenesis, are shown: (i) glutamine appearance in circulation is higher than that of alanine; (ii) the conversion to oxaloacetate, the starting substance for glucose synthesis, is an ATP-consuming reaction for alanine, which is energetically beneficial for glutamine; (iii) most alanine carbons, but not glutamine carbons, originate from glucose; and (iv) glutamine acts a substrate for gluconeogenesis in the liver, kidneys, and intestine, whereas alanine does so only in the liver. Alanine plays a significant role during early starvation, exposure to high-fat and high-protein diets, and diabetes. Glutamine plays a dominant role in gluconeogenesis in prolonged starvation, acidosis, liver cirrhosis, and severe illnesses like sepsis and acts as a substrate for alanine synthesis in the small intestine. Interactions among muscles and the liver, kidneys, and intestine ensuring optimal alanine and glutamine supply for gluconeogenesis are suggested. Full article
(This article belongs to the Special Issue Amino Acids and Related Compounds in Health and Disease)
Show Figures

Figure 1

21 pages, 3004 KB  
Article
Enhanced ε-Poly-L-Lysine Production in Streptomyces albulus through Multi-Omics-Guided Metabolic Engineering
by Liang Wang, Hao Yang, Mengping Wu, Hongjian Zhang, Jianhua Zhang and Xusheng Chen
Biomolecules 2024, 14(7), 752; https://doi.org/10.3390/biom14070752 - 25 Jun 2024
Cited by 4 | Viewed by 2652
Abstract
Safe and eco-friendly preservatives are crucial to preventing food spoilage and illnesses, as foodborne diseases caused by pathogens result in approximately 600 million cases of illness and 420,000 deaths annually. ε-Poly-L-lysine (ε-PL) is a novel food preservative widely used in many countries. However, [...] Read more.
Safe and eco-friendly preservatives are crucial to preventing food spoilage and illnesses, as foodborne diseases caused by pathogens result in approximately 600 million cases of illness and 420,000 deaths annually. ε-Poly-L-lysine (ε-PL) is a novel food preservative widely used in many countries. However, its commercial application has been hindered by high costs and low production. In this study, ε-PL’s biosynthetic capacity was enhanced in Streptomyces albulus WG608 through metabolic engineering guided by multi-omics techniques. Based on transcriptome and metabolome data, differentially expressed genes (fold change >2 or <0.5; p < 0.05) and differentially expressed metabolites (fold change >1.2 or <0.8) were separately subjected to gene ontology (GO) and Kyoto Encyclopedia of Genes and Genomes (KEGG) pathway enrichment analysis. The integrative analysis of transcriptome, metabolome, and overexpression revealed the essential roles of isocitrate lyase, succinate dehydrogenase, flavoprotein subunit, diaminopimelate dehydrogenase, polyphosphate kinase, and polyP:AMP phosphotransferase in ε-PL biosynthesis. Subsequently, a strain with enhanced ATP supply, L-lysine supply, and ε-PL synthetase expression was constructed to improve its production. Finally, the resulting strain, S. albulus WME10, achieved an ε-PL production rate of 77.16 g/L in a 5 L bioreactor, which is the highest reported ε-PL production to date. These results suggest that the integrative analysis of the transcriptome and metabolome can facilitate the identification of key pathways and genetic elements affecting ε-PL synthesis, guiding further metabolic engineering and thus significantly enhancing ε-PL production. The method presented in this study could be applicable to other valuable natural antibacterial agents. Full article
Show Figures

Figure 1

18 pages, 8747 KB  
Article
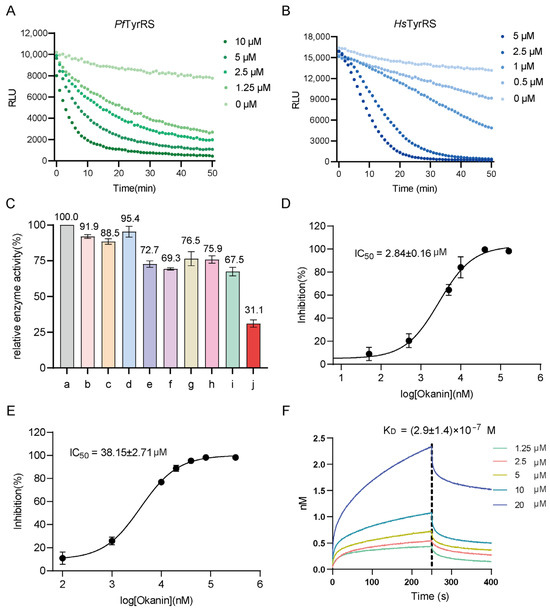
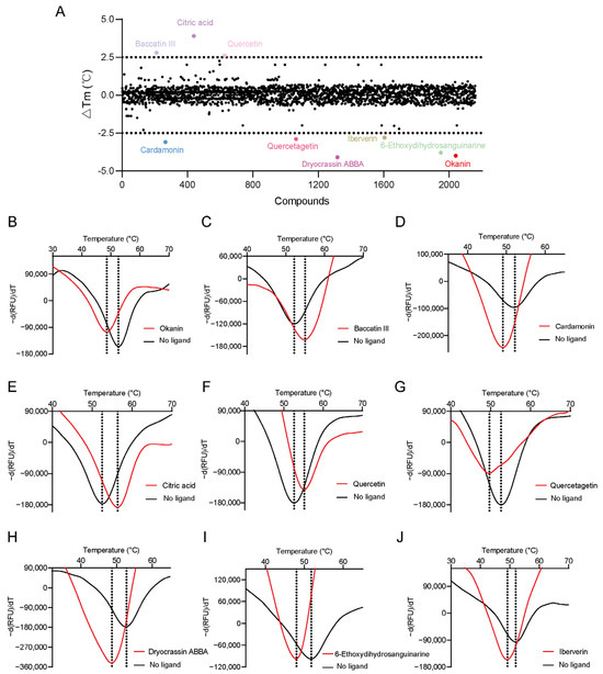
Competitive Inhibition of Okanin against Plasmodium falciparum Tyrosyl-tRNA Synthetase
by Guangpu Yang, Yali Liang, Xiang Li, Zan Li, Yinying Qin, Qilu Weng, Yujuan Yan, Yijun Cheng, Yunan Qian and Litao Sun
Int. J. Mol. Sci. 2024, 25(9), 4751; https://doi.org/10.3390/ijms25094751 - 26 Apr 2024
Cited by 3 | Viewed by 2422
Abstract
Malaria is a severe disease that presents a significant threat to human health. As resistance to current drugs continues to increase, there is an urgent need for new antimalarial medications. Aminoacyl-tRNA synthetases (aaRSs) represent promising targets for drug development. In this study, we [...] Read more.
Malaria is a severe disease that presents a significant threat to human health. As resistance to current drugs continues to increase, there is an urgent need for new antimalarial medications. Aminoacyl-tRNA synthetases (aaRSs) represent promising targets for drug development. In this study, we identified Plasmodium falciparum tyrosyl-tRNA synthetase (PfTyrRS) as a potential target for antimalarial drug development through a comparative analysis of the amino acid sequences and three-dimensional structures of human and plasmodium TyrRS, with particular emphasis on differences in key amino acids at the aminoacylation site. A total of 2141 bioactive compounds were screened using a high-throughput thermal shift assay (TSA). Okanin, known as an inhibitor of LPS-induced TLR4 expression, exhibited potent inhibitory activity against PfTyrRS, while showing limited inhibition of human TyrRS. Furthermore, bio-layer interferometry (BLI) confirmed the high affinity of okanin for PfTyrRS. Molecular dynamics (MD) simulations highlighted the stable conformation of okanin within PfTyrRS and its sustained binding to the enzyme. A molecular docking analysis revealed that okanin binds to both the tyrosine and partial ATP binding sites of the enzyme, preventing substrate binding. In addition, the compound inhibited the production of Plasmodium falciparum in the blood stage and had little cytotoxicity. Thus, okanin is a promising lead compound for the treatment of malaria caused by P. falciparum. Full article
(This article belongs to the Section Molecular Biology)
Show Figures

Figure 1

19 pages, 5995 KB  
Article
l-Ornithine-l-Aspartate (LOLA) Normalizes Metabolic Parameters in Models of Steatosis, Insulin Resistance and Metabolic Syndrome
by Ali Canbay, Oliver Götze, Ozlem Kucukoglu, Sönke Weinert, Roland S. Croner, Theodor Baars, Mustafa K. Özçürümez and Robert K. Gieseler
Pharmaceutics 2024, 16(4), 506; https://doi.org/10.3390/pharmaceutics16040506 - 7 Apr 2024
Cited by 3 | Viewed by 6702
Abstract
l-Ornithine- l-aspartate (LOLA) reduces toxic ammonium (NH3) plasma levels in hepatic encephalopathy. NH3 detoxification/excretion is achieved by its incorporation into urea and glutamine via activation of carbamoyl phosphate synthetase 1 (CSP1) by l-ornithine and stimulation of arginase [...] Read more.
l-Ornithine- l-aspartate (LOLA) reduces toxic ammonium (NH3) plasma levels in hepatic encephalopathy. NH3 detoxification/excretion is achieved by its incorporation into urea and glutamine via activation of carbamoyl phosphate synthetase 1 (CSP1) by l-ornithine and stimulation of arginase by l-aspartate. We aimed at identifying additional molecular targets of LOLA as a potential treatment option for non-alcoholic fatty liver disease (NAFLD). In primary hepatocytes from NAFLD patients, urea cycle enzymes CSP1 and ornithine transcarbamylase (OTC) increase, while the catabolism of branched-chain amino acids (BCAAs) decreases with disease severity. In contrast, LOLA increased the expression rates of the BCAA enzyme transcripts bcat2, bckdha, and bckdk. In untreated HepG2 hepatoblastoma cells and HepG2-based models of steatosis, insulin resistance, and metabolic syndrome (the latter for the first time established herein), LOLA reduced the release of NH3; beneficially modulated the expression of genes related to fatty acid import/transport (cd36, cpt1), synthesis (fasn, scd1, ACC1), and regulation (srbf1); reduced cellular ATP and acetyl-CoA; and favorably modulated the expression of master regulators/genes of energy balance/mitochondrial biogenesis (AMPK-α, pgc1α). Moreover, LOLA reconstituted the depolarized mitochondrial membrane potential, while retaining mitochondrial integrity and avoiding induction of superoxide production. Most effects were concentration-dependent at ≤40 mM LOLA. We demonstrate for l-ornithine-l-aspartate a broad range of reconstituting effects on metabolic carriers and targets of catabolism/energy metabolism impaired in NAFLD. These findings strongly advocate further investigations to establish LOLA as a safe, efficacious, and cost-effective basic medication for preventing and/or alleviating NAFLD. Full article
(This article belongs to the Section Gene and Cell Therapy)
Show Figures

Figure 1

23 pages, 15410 KB  
Article
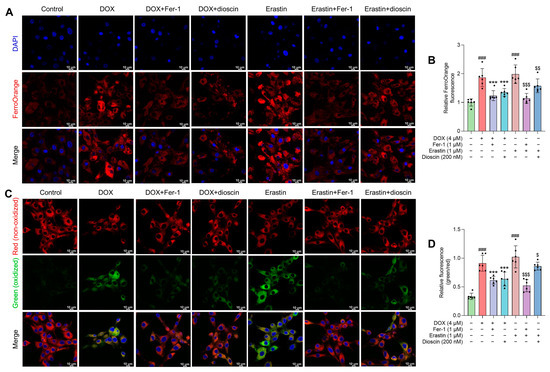
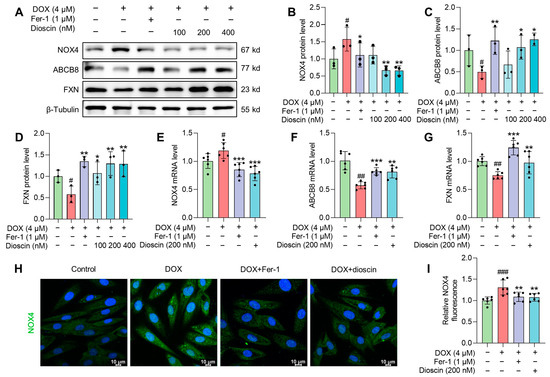
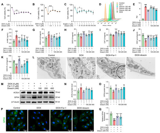
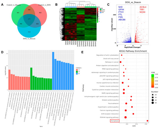
Protective Role of Dioscin against Doxorubicin-Induced Chronic Cardiotoxicity: Insights from Nrf2-GPX4 Axis-Mediated Cardiac Ferroptosis
by Jia Liu, Honglin Liu, Liangyan Deng, Tao Wang, Luyao Li, Yuanyuan Chen, Liping Qu and Wenjun Zou
Biomolecules 2024, 14(4), 422; https://doi.org/10.3390/biom14040422 - 30 Mar 2024
Cited by 11 | Viewed by 4399
Abstract
Recent evidence suggests that ferroptosis, an iron-facilitated cell death with excessive lipid peroxidation, is a critical mechanism underlying doxorubicin (DOX)-induced cardiotoxicity (DIC). Although dioscin has been reported to improve acute DIC, direct evidence is lacking to clarify the role of dioscin in chronic [...] Read more.
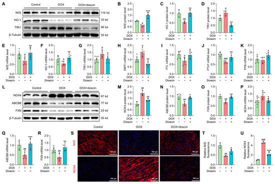
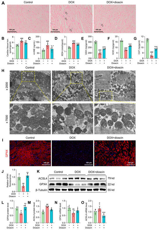
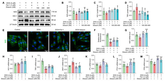
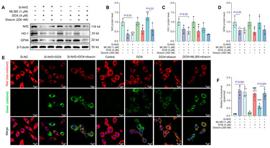
Recent evidence suggests that ferroptosis, an iron-facilitated cell death with excessive lipid peroxidation, is a critical mechanism underlying doxorubicin (DOX)-induced cardiotoxicity (DIC). Although dioscin has been reported to improve acute DIC, direct evidence is lacking to clarify the role of dioscin in chronic DIC and its potential mechanism in cardiac ferroptosis. In this study, we used chronic DIC rat models and H9c2 cells to investigate the potential of dioscin to mitigate DIC by inhibiting ferroptosis. Our results suggest that dioscin significantly improves chronic DIC-induced cardiac dysfunction. Meanwhile, it significantly inhibited DOX-induced ferroptosis by reducing Fe2+ and lipid peroxidation accumulation, maintaining mitochondrial integrity, increasing glutathione peroxidase 4 (GPX4) expression, and decreasing acyl-CoA synthetase long-chain family 4 (ACSL4) expression. Through transcriptomic analysis and subsequent validation, we found that the anti-ferroptotic effects of dioscin are achieved by regulating the nuclear factor-erythroid 2-related factor 2 (Nrf2)/GPX4 axis and Nrf2 downstream iron metabolism genes. Dioscin further downregulates nicotinamide adenine dinucleotide phosphate oxidase 4 (NOX4) and upregulates expression of frataxin (FXN) and ATP-binding cassette B8 (ABCB8) to limit mitochondrial Fe2+ and lipid peroxide accumulation. However, Nrf2 inhibition diminishes the anti-ferroptotic effects of dioscin, leading to decreased GPX4 expression and increased lipid peroxidation. This study is a compelling demonstration that dioscin can effectively reduce DIC by inhibiting ferroptosis, which is dependent on the Nrf2/GPX4 pathway modulation. Full article
Show Figures

Figure 1

19 pages, 4652 KB  
Article
Regulating Effect of Exogenous α-Ketoglutarate on Ammonium Assimilation in Poplar
by Xiaoning Liu, Liangdan Wu, Yujia Si, Yujie Zhai, Mingyi Niu, Mei Han and Tao Su
Molecules 2024, 29(7), 1425; https://doi.org/10.3390/molecules29071425 - 22 Mar 2024
Cited by 7 | Viewed by 2695
Abstract
Extensive industrial activities and anthropogenic agricultural practices have led to substantial ammonia release to the environment. Although croplands can act as ammonia sinks, reduced crop production under high concentrations of ammonium has been documented. Alpha-ketoglutarate (AKG) is a critical carbon source, displaying pleiotropic [...] Read more.
Extensive industrial activities and anthropogenic agricultural practices have led to substantial ammonia release to the environment. Although croplands can act as ammonia sinks, reduced crop production under high concentrations of ammonium has been documented. Alpha-ketoglutarate (AKG) is a critical carbon source, displaying pleiotropic physiological functions. The objective of the present study is to disclose the potential of AKG to enhance ammonium assimilation in poplars. It showed that AKG application substantially boosted the height, biomass, and photosynthesis activity of poplars exposed to excessive ammonium. AKG also enhanced the activities of key enzymes involved in nitrogen assimilation: glutamine synthetase (GS) and glutamate synthase (GOGAT), elevating the content of amino acids, sucrose, and the tricarboxylic acid cycle (TCA) metabolites. Furthermore, AKG positively modulated key genes tied to glucose metabolism and ATP synthesis, while suppressing ATP-depleting genes. Correspondingly, both H+-ATPase activity and ATP content increased. These findings demonstrate that exogenously applying AKG improves poplar growth under a high level of ammonium treatment. AKG might function through sufficient carbon investment, which enhances the carbon–nitrogen balance and energy stability in poplars, promoting ammonium assimilation at high doses of ammonium. Our study provides novel insight into AKG’s role in improving poplar growth in response to excess ammonia exposure. Full article
(This article belongs to the Section Chemical Biology)
Show Figures

Graphical abstract

16 pages, 3438 KB  
Article
High Production of Nattokinase via Fed-Batch Fermentation of the γ-PGA-Deficient Strain of Bacillus licheniformis
by Xin Li, Jing Yang, Jun Liu, Xiaohui Zhang, Wei Wu, Dazhong Yan, Lihong Miao, Dongbo Cai, Xin Ma and Shouwen Chen
Fermentation 2023, 9(12), 1018; https://doi.org/10.3390/fermentation9121018 - 13 Dec 2023
Cited by 4 | Viewed by 4544
Abstract
During the production of nattokinase (NK) by Bacillus species, certain by-products such as poly-γ-glutamic acid (γ-PGA) are simultaneously synthesized. The impact of γ-PGA synthesis on NK production remains unclear. In this study, we knocked out the pgsC gene, a component of the γ-PGA [...] Read more.
During the production of nattokinase (NK) by Bacillus species, certain by-products such as poly-γ-glutamic acid (γ-PGA) are simultaneously synthesized. The impact of γ-PGA synthesis on NK production remains unclear. In this study, we knocked out the pgsC gene, a component of the γ-PGA synthetase cluster (pgsBCA), and constructed a novel recombinant strain, Bacillus licheniformis BL11. Next, we compared the fed-batch fermentation profiles of BL11 and its parental strain BL10, conducted transcriptional analysis, and measured intracellular ATP content. We also optimized glucose-feeding strategies under varying oxygen supply conditions. Our results indicated that the utilization rates of glucose and soybean meal were both improved in the pgsC-deficient strain BL11, and NK activity was enhanced. Furthermore, the transcriptional levels of genes involved in glycolysis and the TCA cycle were relatively upregulated in BL11. The maximal NK activity reached 2522.2 FU/mL at 54 h of fermentation using a constant glucose-feeding rate of 5.0 g/(L·h) under high oxygen supply conditions. The newly developed recombinant strain B. licheniformis BL11, along with the optimized feeding strategy, shows promise for large-scale NK production. Full article
(This article belongs to the Special Issue Applications of Enzymes in Biosynthesis)
Show Figures

Figure 1

23 pages, 5024 KB  
Article
Physiological and Transcriptomic Analysis Provides Insights into Low Nitrogen Stress in Foxtail Millet (Setaria italica L.)
by Erying Chen, Ling Qin, Feifei Li, Yanbing Yang, Zhenyu Liu, Runfeng Wang, Xiao Yu, Jiahong Niu, Huawen Zhang, Hailian Wang, Bin Liu and Yanan Guan
Int. J. Mol. Sci. 2023, 24(22), 16321; https://doi.org/10.3390/ijms242216321 - 14 Nov 2023
Cited by 3 | Viewed by 2145
Abstract
Foxtail millet (Setaria italica (L.) P. Beauv) is an important food and forage crop that is well adapted to nutrient-poor soils. However, our understanding of how different LN-tolerant foxtail millet varieties adapt to long-term low nitrogen (LN) stress at the physiological and [...] Read more.
Foxtail millet (Setaria italica (L.) P. Beauv) is an important food and forage crop that is well adapted to nutrient-poor soils. However, our understanding of how different LN-tolerant foxtail millet varieties adapt to long-term low nitrogen (LN) stress at the physiological and molecular levels remains limited. In this study, two foxtail millet varieties with contrasting LN tolerance properties were investigated through analyses of physiological parameters and transcriptomics. The physiological results indicate that JG20 (high tolerance to LN) exhibited superior biomass accumulation both in its shoots and roots, and higher nitrogen content, soluble sugar concentration, soluble protein concentration, zeatin concentration in shoot, and lower soluble sugar and soluble protein concentration in its roots compared to JG22 (sensitive to LN) under LN, this indicated that the LN-tolerant foxtail millet variety can allocate more functional substance to its shoots to sustain aboveground growth and maintain high root activity by utilizing low soluble sugar and protein under LN conditions. In the transcriptomics analysis, JG20 exhibited a greater number of differentially expressed genes (DEGs) compared to JG22 in both its shoots and roots in response to LN stress. These LN-responsive genes were enriched in glycolysis metabolism, photosynthesis, hormone metabolism, and nitrogen metabolism. Furthermore, in the shoots, the glutamine synthetase gene SiGS5, chlorophyll apoprotein of photosystem II gene SiPsbQ, ATP synthase subunit gene Sib, zeatin synthesis genes SiAHP1, and aldose 1-epimerase gene SiAEP, and, in the roots, the high-affinity nitrate transporter genes SiNRT2.3, SiNRT2.4, glutamate synthase gene SiGOGAT2, fructose-bisphosphate aldolase gene SiFBA5, were important genes involved in the LN tolerance of the foxtail millet variety. Hence, our study implies that the identified genes and metabolic pathways contribute valuable insights into the mechanisms underlying LN tolerance in foxtail millet. Full article
(This article belongs to the Special Issue Nitrogen with Plant Growth and Development)
Show Figures

Figure 1

Back to TopTop