Protective Role of Dioscin against Doxorubicin-Induced Chronic Cardiotoxicity: Insights from Nrf2-GPX4 Axis-Mediated Cardiac Ferroptosis
Abstract
1. Introduction
2. Materials and Methods
2.1. Reagents and Materials
2.2. Animal Experimental Design and Model Establishment
2.3. Measurement of Electrocardiograms and Echocardiography
2.4. Determination of Cardiac Injury Markers and Iron Content
2.5. Histopathologic Examination and Prussian Blue Staining
2.6. Cell Culture and Viability Assay
2.7. Transmission Electron Microscopy
2.8. Cellular ROS, Oxidative Stress Parameters, Fe2+ and Lipid ROS Assay
2.9. Mitochondrial Membrane Potential, Mitochondrial Fe2+, ROS and Lipid ROS Assay
2.10. Immunofluorescence Staining
2.11. Transcriptome Sequencing and KEGG and PPI Analysis
2.12. Real-Time Quantitative PCR (RT-qPCR)
2.13. Western Blotting Assay
2.14. Inhibition of Nrf2 in H9c2 Cells
2.15. Data Analysis
3. Results
3.1. Dioscin Protects against Cardiac Injury and Dysfunction in Chronic DIC Rats
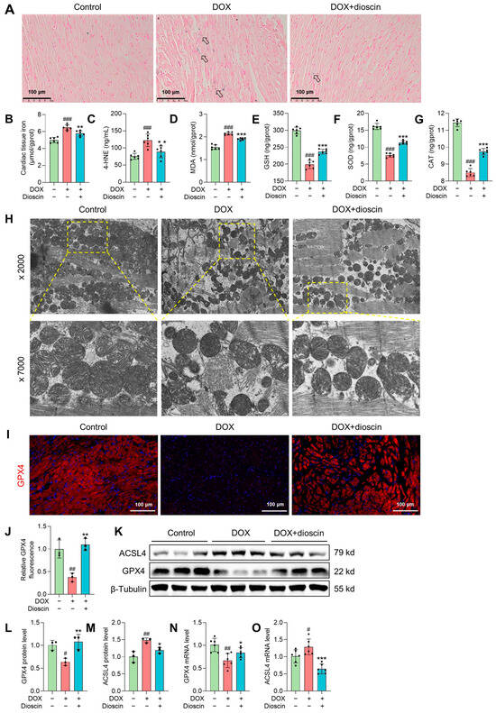
3.2. Dioscin Alleviates Cardiac Ferroptosis in DOX-Induced Rats
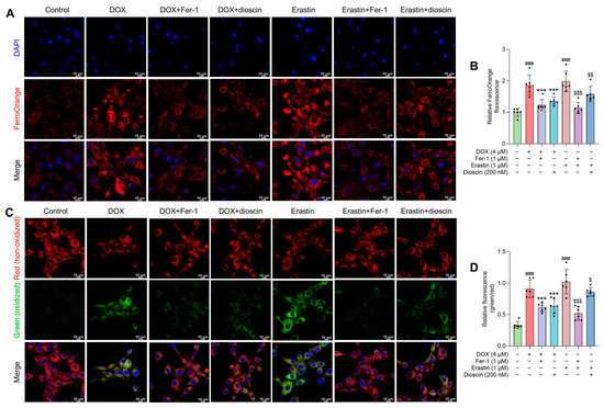
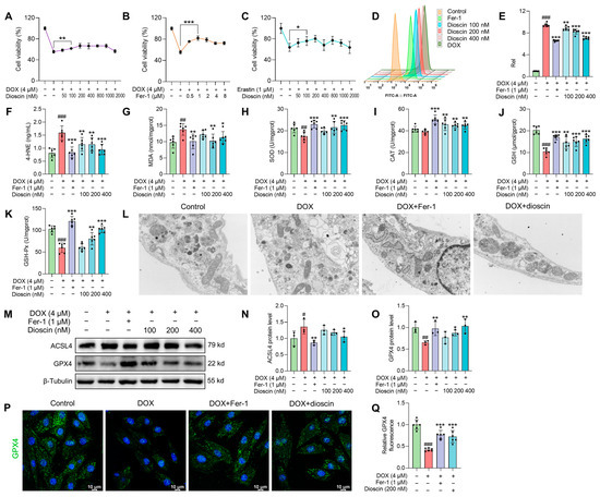
3.3. Dioscin Alleviates Ferroptosis in DOX-Induced H9c2 Cells
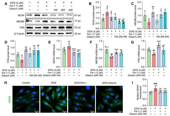
3.4. Dioscin Alleviates DOX-Induced Mitochondrial Ferroptosis in H9c2 Cells
3.5. Dioscin Affects Ferroptosis-Related RNA Expression Profiles in DOX-Induced H9c2 Cells
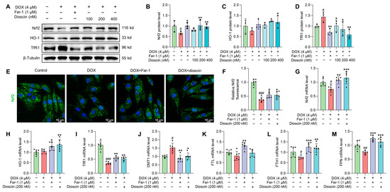
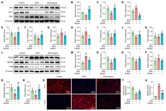
3.6. Dioscin Suppresses Cardiac Ferroptosis by Regulating the Nrf2/GPX4 Signaling Pathway in DOX-Induced Rats
3.7. Dioscin Suppresses Ferroptosis by Regulating the Nrf2/GPX4 Signaling Pathway in DOX-Induced H9c2 Cells
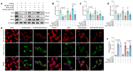
3.8. The Influence of Dioscin on Ferroptosis Was Abolished by Nrf2 Inhibition
4. Discussion
5. Conclusions
Supplementary Materials
Author Contributions
Funding
Institutional Review Board Statement
Informed Consent Statement
Data Availability Statement
Conflicts of Interest
Abbreviations
References
- Sritharan, S.; Sivalingam, N. A comprehensive review on time-tested anticancer drug doxorubicin. Life Sci. 2021, 278, 119527. [Google Scholar] [CrossRef]
- Mitry, M.A.; Edwards, J.G. Doxorubicin induced heart failure: Phenotype and molecular mechanisms. Int. J. Cardiol. Heart Vasc. 2016, 10, 17–24. [Google Scholar] [CrossRef]
- Syahputra, R.A.; Harahap, U.; Dalimunthe, A.; Nasution, M.P.; Satria, D. The Role of Flavonoids as a Cardioprotective Strategy against Doxorubicin-Induced Cardiotoxicity: A Review. Molecules 2022, 27, 1320. [Google Scholar] [CrossRef]
- Christidi, E.; Brunham, L.R. Regulated cell death pathways in doxorubicin-induced cardiotoxicity. Cell Death Dis. 2021, 12, 339. [Google Scholar] [CrossRef]
- Govender, J.; Loos, B.; Marais, E.; Engelbrecht, A.M. Mitochondrial catastrophe during doxorubicin-induced cardiotoxicity: A review of the protective role of melatonin. J. Pineal Res. 2014, 57, 367–380. [Google Scholar] [CrossRef]
- Wu, X.; Li, Y.; Zhang, S.; Zhou, X. Ferroptosis as a novel therapeutic target for cardiovascular disease. Theranostics 2021, 11, 3052–3059. [Google Scholar] [CrossRef]
- Fang, X.; Wang, H.; Han, D.; Xie, E.; Yang, X.; Wei, J.; Gu, S.; Gao, F.; Zhu, N.; Yin, X.; et al. Ferroptosis as a target for protection against cardiomyopathy. Proc. Natl. Acad. Sci. USA 2019, 116, 2672–2680. [Google Scholar] [CrossRef]
- Tadokoro, T.; Ikeda, M.; Ide, T.; Deguchi, H.; Ikeda, S.; Okabe, K.; Ishikita, A.; Matsushima, S.; Koumura, T.; Yamada, K.I.; et al. Mitochondria-dependent ferroptosis plays a pivotal role in doxorubicin cardiotoxicity. JCI Insight 2020, 5, e169756. [Google Scholar] [CrossRef]
- Abe, K.; Ikeda, M.; Ide, T.; Tadokoro, T.; Miyamoto, H.D.; Furusawa, S.; Tsutsui, Y.; Miyake, R.; Ishimaru, K.; Watanabe, M.; et al. Doxorubicin causes ferroptosis and cardiotoxicity by intercalating into mitochondrial DNA and disrupting Alas1-dependent heme synthesis. Sci. Signal. 2022, 15, eabn8017. [Google Scholar] [CrossRef]
- Jayakumar, D.; Narasimhan, K.K.S.; Periandavan, K. Triad role of hepcidin, ferroportin, and Nrf2 in cardiac iron metabolism: From health to disease. J. Trace Elem. Med. Biol. 2022, 69, 126882. [Google Scholar] [CrossRef]
- Li, D.; Liu, X.; Pi, W.; Zhang, Y.; Yu, L.; Xu, C.; Sun, Z.; Jiang, J. Fisetin Attenuates Doxorubicin-Induced Cardiomyopathy In Vivo and In Vitro by Inhibiting Ferroptosis through SIRT1/Nrf2 Signaling Pathway Activation. Front. Pharmacol. 2021, 12, 808480. [Google Scholar] [CrossRef]
- Yu, W.; Chen, C.; Xu, C.; Xie, D.; Wang, Q.; Liu, W.; Zhao, H.; He, F.; Chen, B.; Xi, Y.; et al. Activation of p62-NRF2 Axis Protects against Doxorubicin-Induced Ferroptosis in Cardiomyocytes: A Novel Role and Molecular Mechanism of Resveratrol. Am. J. Chin. Med. 2022, 50, 2103–2123. [Google Scholar] [CrossRef]
- Cui, C.; Yang, F.; Li, Q. Post-Translational Modification of GPX4 is a Promising Target for Treating Ferroptosis-Related Diseases. Front. Mol. Biosci. 2022, 9, 901565. [Google Scholar] [CrossRef]
- He, Y.; Xi, J.; Fang, J.; Zhang, B.; Cai, W. Aloe-emodin alleviates doxorubicin-induced cardiotoxicity via inhibition of ferroptosis. Free Radic. Biol. Med. 2023, 206, 13–21. [Google Scholar] [CrossRef]
- Chen, H.; Zhu, J.; Le, Y.; Pan, J.; Liu, Y.; Liu, Z.; Wang, C.; Dou, X.; Lu, D. Salidroside inhibits doxorubicin-induced cardiomyopathy by modulating a ferroptosis-dependent pathway. Phytomedicine 2022, 99, 153964. [Google Scholar] [CrossRef]
- Lu, Z.; Liu, Z.; Fang, B. Propofol protects cardiomyocytes from doxorubicin-induced toxic injury by activating the nuclear factor erythroid 2-related factor 2/glutathione peroxidase 4 signaling pathways. Bioengineered 2022, 13, 9145–9155. [Google Scholar] [CrossRef]
- Zhang, Q.; Qu, H.; Chen, Y.; Luo, X.; Chen, C.; Xiao, B.; Ding, X.; Zhao, P.; Lu, Y.; Chen, A.F.; et al. Atorvastatin Induces Mitochondria-Dependent Ferroptosis via the Modulation of Nrf2-xCT/GPx4 Axis. Front. Cell Dev. Biol. 2022, 10, 806081. [Google Scholar] [CrossRef]
- Bandopadhyay, S.; Anand, U.; Gadekar, V.S.; Jha, N.K.; Gupta, P.K.; Behl, T.; Kumar, M.; Radha; Shekhawat, M.S.; Dey, A. Dioscin: A review on pharmacological properties and therapeutic values. Biofactors 2022, 48, 22–55. [Google Scholar] [CrossRef]
- Li, X.; Liu, S.; Qu, L.; Chen, Y.; Yuan, C.; Qin, A.; Liang, J.; Huang, Q.; Jiang, M.; Zou, W. Dioscin and diosgenin: Insights into their potential protective effects in cardiac diseases. J. Ethnopharmacol. 2021, 274, 114018. [Google Scholar] [CrossRef]
- Zhao, L.; Tao, X.; Qi, Y.; Xu, L.; Yin, L.; Peng, J. Protective effect of dioscin against doxorubicin-induced cardiotoxicity via adjusting microRNA-140-5p-mediated myocardial oxidative stress. Redox Biol. 2018, 16, 189–198. [Google Scholar] [CrossRef]
- Yuan, L.; Ji, H.G.; Yan, X.J.; Liu, M.; Ding, Y.H.; Chen, X.H. Dioscin ameliorates doxorubicin-induced heart failure via inhibiting autophagy and apoptosis by controlling the PDK1-mediated Akt/mTOR signaling pathway. Kaohsiung J. Med. Sci. 2023, 39, 1022–1029. [Google Scholar] [CrossRef]
- Wang, B.; Jin, Y.; Liu, J.; Liu, Q.; Shen, Y.; Zuo, S.; Yu, Y. EP1 activation inhibits doxorubicin-cardiomyocyte ferroptosis via Nrf2. Redox Biol. 2023, 65, 102825. [Google Scholar] [CrossRef]
- Yang, Y.; Ren, J.; Zhang, J.; Shi, H.; Wang, J.; Yan, Y. FTO ameliorates doxorubicin-induced cardiotoxicity by inhibiting ferroptosis via P53-P21/Nrf2 activation in a HuR-dependent m6A manner. Redox Biol. 2024, 70, 103067. [Google Scholar] [CrossRef]
- Wang, T.; Yuan, C.; Liu, J.; Deng, L.; Li, W.; He, J.; Liu, H.; Qu, L.; Wu, J.; Zou, W. Targeting Energy Protection as a Novel Strategy to Disclose Di’ao Xinxuekang against the Cardiotoxicity Caused by Doxorubicin. Int. J. Mol. Sci. 2023, 24, 897. [Google Scholar] [CrossRef]
- Xie, S.; Deng, W.; Chen, J.; Wu, Q.Q.; Li, H.; Wang, J.; Wei, L.; Liu, C.; Duan, M.; Cai, Z.; et al. Andrographolide Protects against Adverse Cardiac Remodeling after Myocardial Infarction through Enhancing Nrf2 Signaling Pathway. Int. J. Biol. Sci. 2020, 16, 12–26. [Google Scholar] [CrossRef]
- Cui, Y.; Zhang, Y.; Zhao, X.; Shao, L.; Liu, G.; Sun, C.; Xu, R.; Zhang, Z. ACSL4 exacerbates ischemic stroke by promoting ferroptosis-induced brain injury and neuroinflammation. Brain. Behav. Immun. 2021, 93, 312–321. [Google Scholar] [CrossRef] [PubMed]
- Yarmohammadi, F.; Rezaee, R.; Karimi, G. Natural compounds against doxorubicin-induced cardiotoxicity: A review on the involvement of Nrf2/ARE signaling pathway. Phytother. Res. 2021, 35, 1163–1175. [Google Scholar] [CrossRef]
- Yuan, Y.; Mei, Z.; Qu, Z.; Li, G.; Yu, S.; Liu, Y.; Liu, K.; Shen, Z.; Pu, J.; Wang, Y.; et al. Exosomes secreted from cardiomyocytes suppress the sensitivity of tumor ferroptosis in ischemic heart failure. Signal Transduct. Target. Ther. 2023, 8, 121. [Google Scholar] [CrossRef]
- Dodson, M.; Castro-Portuguez, R.; Zhang, D.D. NRF2 plays a critical role in mitigating lipid peroxidation and ferroptosis. Redox Biol. 2019, 23, 101107. [Google Scholar] [CrossRef]
- Ravingerová, T.; Kindernay, L.; Barteková, M.; Ferko, M.; Adameová, A.; Zohdi, V.; Bernátová, I.; Ferenczyová, K.; Lazou, A. The Molecular Mechanisms of Iron Metabolism and Its Role in Cardiac Dysfunction and Cardioprotection. Int. J. Mol. Sci. 2020, 21, 7889. [Google Scholar] [CrossRef]
- Seibt, T.M.; Proneth, B.; Conrad, M. Role of GPX4 in ferroptosis and its pharmacological implication. Free Radic. Biol. Med. 2019, 133, 144–152. [Google Scholar] [CrossRef] [PubMed]
- Nishizawa, H.; Yamanaka, M.; Igarashi, K. Ferroptosis: Regulation by competition between NRF2 and BACH1 and propagation of the death signal. FEBS J. 2023, 290, 1688–1704. [Google Scholar] [CrossRef]
- Leng, Y.; Luo, X.; Yu, J.; Jia, H.; Yu, B. Ferroptosis: A Potential Target in Cardiovascular Disease. Front. Cell Dev. Biol. 2021, 9, 813668. [Google Scholar] [CrossRef] [PubMed]
- Huang, J.; Wu, R.; Chen, L.; Yang, Z.; Yan, D.; Li, M. Understanding Anthracycline Cardiotoxicity from Mitochondrial Aspect. Front. Pharmacol. 2022, 13, 811406. [Google Scholar] [CrossRef] [PubMed]
- Luo, L.F.; Guan, P.; Qin, L.Y.; Wang, J.X.; Wang, N.; Ji, E.S. Astragaloside IV inhibits adriamycin-induced cardiac ferroptosis by enhancing Nrf2 signaling. Mol. Cell. Biochem. 2021, 476, 2603–2611. [Google Scholar] [CrossRef]
- Zhong, L.; Yang, H.; Zhu, B.; Zhao, X.; Xie, M.; Cao, M.; Liu, C.; Zhao, D.; Lyu, Y.; Shang, W.; et al. The TBX1/miR-193a-3p/TGF-β2 Axis Mediates CHD by Promoting Ferroptosis. Oxid. Med. Cell. Longev. 2022, 2022, 5130546. [Google Scholar] [CrossRef]
- Chiang, S.; Kovacevic, Z.; Sahni, S.; Lane, D.J.; Merlot, A.M.; Kalinowski, D.S.; Huang, M.L.; Richardson, D.R. Frataxin and the molecular mechanism of mitochondrial iron-loading in Friedreich’s ataxia. Clin. Sci. 2016, 130, 853–870. [Google Scholar] [CrossRef]
- Fu, X.; Eggert, M.; Yoo, S.; Patel, N.; Zhong, J.; Steinke, I.; Govindarajulu, M.; Turumtay, E.A.; Mouli, S.; Panizzi, P.; et al. The Cardioprotective Mechanism of Phenylaminoethyl Selenides (PAESe) against Doxorubicin-Induced Cardiotoxicity Involves Frataxin. Front. Pharmacol. 2020, 11, 574656. [Google Scholar] [CrossRef] [PubMed]
- Menon, A.V.; Kim, J. Iron Promotes Cardiac Doxorubicin Retention and Toxicity through Downregulation of the Mitochondrial Exporter ABCB8. Front. Pharmacol. 2022, 13, 817951. [Google Scholar] [CrossRef]
- Peng, C.; Li, X.; Ao, F.; Li, T.; Guo, J.; Liu, J.; Zhang, X.; Gu, J.; Mao, J.; Zhou, B. Mitochondrial ROS driven by NOX4 upregulation promotes hepatocellular carcinoma cell survival after incomplete radiofrequency ablation by inducing of mitophagy via Nrf2/PINK1. J. Transl. Med. 2023, 21, 218. [Google Scholar] [CrossRef]
- Xu, L.; Sun, Z.; Xing, Z.; Liu, Y.; Zhao, H.; Tang, Z.; Luo, Y.; Hao, S.; Li, K. Cur@SF NPs alleviate Friedreich’s ataxia in a mouse model through synergistic iron chelation and antioxidation. J. Nanobiotechnol. 2022, 20, 118. [Google Scholar] [CrossRef] [PubMed]











| Gene | Forward Primer (5′-3′) | Reverse Primer (5′-3′) |
|---|---|---|
| Nfe2l2 (Nrf2, rat) | GCATTTCGCTGAACACAA | CTCTTCCATTTCCGAGTCA |
| Hmox1 (HO-1, rat) | AGAGTTTCTTCGCCAGAGG | GAGTGTGAGGACCCATCG |
| NOX4 (rat) | CCTCAGTCAAACAGATGGG | CCACAGCAGAAAACTCCAA |
| GPX4 (rat) | GGACCTGCCGTGCTATCT | GGCCTCTGGACCTTCCTC |
| ACSL4 (rat) | ATCAAGAAGGGAAGCAAGG | ACAAAGAGGGGCATCATATC |
| Tfrc (TfR1, rat) | TGGAGAACCTGAGACTTCG | TCACCAGAGAGGGCATTT |
| Slc11a2 (DMT1, rat) | GGTGGTGGAGCCGAATCCTAT | GTGGGAGGGAAGAGTTGCTG |
| FTH1 (rat) | TGCGCCAGAACTTTCAC | GTACAAGGCCACATCATCC |
| FTL (rat) | GTCTTCGCGGTTAGCTCCAT | CAACTTGAGGAGACGCTCGG |
| Slc40a1 (FPN, rat) | CAAAGGACCAAAGACCGA | CCCATAATCTCCGTCAGC |
| FXN (rat) | AACCTCCACTACCTCGGTCA | CTAGAGAGCTTGGGTTGCCC |
| ABCB8 (rat) | CAAGTCTGTGAGGCTGGGA | CTGAGGGCAGTGAGGCA |
| Hepcidin (rat) | GATGGCACTAAGCACTCGGA | GCAGAGCCGTAGTCTGTCTC |
| GAPDH (rat) | GAAGGTCGGTGTGAACGGAT | CCCATTTGATGTTAGCGGGAT |
Disclaimer/Publisher’s Note: The statements, opinions and data contained in all publications are solely those of the individual author(s) and contributor(s) and not of MDPI and/or the editor(s). MDPI and/or the editor(s) disclaim responsibility for any injury to people or property resulting from any ideas, methods, instructions or products referred to in the content. |
© 2024 by the authors. Licensee MDPI, Basel, Switzerland. This article is an open access article distributed under the terms and conditions of the Creative Commons Attribution (CC BY) license (https://creativecommons.org/licenses/by/4.0/).
Share and Cite
Liu, J.; Liu, H.; Deng, L.; Wang, T.; Li, L.; Chen, Y.; Qu, L.; Zou, W. Protective Role of Dioscin against Doxorubicin-Induced Chronic Cardiotoxicity: Insights from Nrf2-GPX4 Axis-Mediated Cardiac Ferroptosis. Biomolecules 2024, 14, 422. https://doi.org/10.3390/biom14040422
Liu J, Liu H, Deng L, Wang T, Li L, Chen Y, Qu L, Zou W. Protective Role of Dioscin against Doxorubicin-Induced Chronic Cardiotoxicity: Insights from Nrf2-GPX4 Axis-Mediated Cardiac Ferroptosis. Biomolecules. 2024; 14(4):422. https://doi.org/10.3390/biom14040422
Chicago/Turabian StyleLiu, Jia, Honglin Liu, Liangyan Deng, Tao Wang, Luyao Li, Yuanyuan Chen, Liping Qu, and Wenjun Zou. 2024. "Protective Role of Dioscin against Doxorubicin-Induced Chronic Cardiotoxicity: Insights from Nrf2-GPX4 Axis-Mediated Cardiac Ferroptosis" Biomolecules 14, no. 4: 422. https://doi.org/10.3390/biom14040422
APA StyleLiu, J., Liu, H., Deng, L., Wang, T., Li, L., Chen, Y., Qu, L., & Zou, W. (2024). Protective Role of Dioscin against Doxorubicin-Induced Chronic Cardiotoxicity: Insights from Nrf2-GPX4 Axis-Mediated Cardiac Ferroptosis. Biomolecules, 14(4), 422. https://doi.org/10.3390/biom14040422

