Sign in to use this feature.

Years

Between: -

Subjects

remove_circle_outline
remove_circle_outline
remove_circle_outline
remove_circle_outline
remove_circle_outline

Journals

Article Types

Countries / Regions

Search Results (43)

Search Parameters:
Keywords = AMP mimicking

Order results
Result details
Results per page
Select all
Export citation of selected articles as:
17 pages, 1482 KB  
Article
Virulence Plasmid Modulates Glucose-Mediated Biofilm Regulation in Yersinia enterocolitica
by Yunah Oh and Tae-Jong Kim
Life 2025, 15(11), 1689; https://doi.org/10.3390/life15111689 - 30 Oct 2025
Viewed by 303
Abstract
Yersinia enterocolitica is a foodborne pathogen capable of biofilm formation and virulence modulation in response to environmental signals. Among these, glucose—present at physiologically relevant concentrations in the human body—may serve as a regulatory cue affecting infection-associated pathways, including those governed by the pYV [...] Read more.
Yersinia enterocolitica is a foodborne pathogen capable of biofilm formation and virulence modulation in response to environmental signals. Among these, glucose—present at physiologically relevant concentrations in the human body—may serve as a regulatory cue affecting infection-associated pathways, including those governed by the pYV virulence plasmid. Although the role of glucose has been investigated under host-mimicking conditions, its impact in non-host environments remains poorly understood. This study was designed to evaluate the glucose-dependent physiological responses of two isogenic Y. enterocolitica strains, KT0001 (pYV-negative) and KT0003 (pYV-positive), under non-host conditions (26 °C). Both strains were cultured in TYE medium containing 0–3% glucose. Comparative analyses were conducted under identical in vitro conditions to elucidate plasmid-associated phenotypic differences. Glucose elicited markedly divergent responses. In KT0001, growth remained unaffected; however, biofilm formation declined by 77.7%, accompanied by a 90% reduction in surface hydrophobicity, a 40% decrease in motility, and a 59% drop in intracellular cyclic AMP—suggesting classical carbon catabolite repression. Conversely, KT0003 exhibited 86% growth inhibition but maintained biofilm levels. This was associated with substantial extracellular polymeric substance induction (~20-fold increase in polysaccharides and ~4.7-fold in extracellular DNA) and nearly fivefold elevation in cyclic AMP levels, despite concurrent decreases in motility (64%) and hydrophobicity (40%). These findings indicate that glucose functions as a strain-specific modulator in Y. enterocolitica. In particular, KT0003’s response suggests that the pYV plasmid enables the bacterium to interpret glucose as a host-associated cue, even under non-host conditions, potentially initiating virulence-related adaptations prior to host contact. Full article
(This article belongs to the Section Microbiology)
Show Figures

Figure 1

21 pages, 4032 KB  
Article
Supplementation of Forskolin and Linoleic Acid During IVC Improved the Developmental and Vitrification Efficiency of Bovine Embryos
by Peipei Zhang, Hang Zhang, Muhammad Shahzad, Hubdar Ali Kolachi, Yupeng Li, Hui Sheng, Xiaosheng Zhang, Pengcheng Wan and Xueming Zhao
Int. J. Mol. Sci. 2025, 26(9), 4151; https://doi.org/10.3390/ijms26094151 - 27 Apr 2025
Viewed by 1051
Abstract
The success of assisted reproductive technology is contingent upon the growth potential of embryos post-vitrification process. When compared to in vivo embryos, it has been found that the high intracellular lipid accumulation inside the in vitro-derived embryos results in poor survival during vitrification. [...] Read more.
The success of assisted reproductive technology is contingent upon the growth potential of embryos post-vitrification process. When compared to in vivo embryos, it has been found that the high intracellular lipid accumulation inside the in vitro-derived embryos results in poor survival during vitrification. Based on this finding, the present study assessed the impact of incorporating forskolin and linoleic acid (FL) entering in vitro culture (IVC) on the embryos’ cryo-survival, lipid content, and viability throughout vitrification. Lipid metabolomics and single-cell RNA sequencing (scRNA-seq) techniques were used to determine the underlying mechanism that the therapies were mimicking. It was observed that out of 726 identified lipids, 26 were expressed differentially between the control and FL groups, with 12 lipids upregulated and 14 lipids downregulated. These lipids were classified as Triacylglycerol (TG), Diacylglycerol (DG), Phosphatidylcholine (PC), and so on. A total of 1079 DEGs were detected between the FL and control groups, consisting of 644 upregulated genes and 435 downregulated genes. These DEGs were significantly enhanced in the arachidonic acid metabolism, lipolysis, fatty acid metabolism, cAMP signaling pathway, and other critical developmental pathways. Based on the observation, it was concluded that forskolin and linoleic acid decreased the droplet content of embryos by modulating lipid metabolism, thus enhancing the vitrified bovine embryos’ cryo-survival. Full article
(This article belongs to the Section Molecular Biology)
Show Figures

Figure 1

13 pages, 3039 KB  
Article
Clinical Efficacy of Endocannabinoid-Mimetic Fatty Acid Amide as a Skin-Soothing Ingredient
by Sungwoo Kim, Yeonjae Kim, Juyeon Jung, Hyun-Jung Kim, Sekyoo Jeong, Heesung Shin, Wuk-Sang Ryu, Jung-Hoon Sohn and Gaewon Nam
Cosmetics 2024, 11(6), 225; https://doi.org/10.3390/cosmetics11060225 - 17 Dec 2024
Cited by 1 | Viewed by 1921
Abstract
Despite the potential benefits of cannabidiol as a skin-soothing ingredient, its regulatory status hampers its general use in cosmetic products in many countries. To develop an alternative to cannabidiol, fatty acid amide molecules mimicking the chemical structure of endocannabinoids were manufactured using a [...] Read more.
Despite the potential benefits of cannabidiol as a skin-soothing ingredient, its regulatory status hampers its general use in cosmetic products in many countries. To develop an alternative to cannabidiol, fatty acid amide molecules mimicking the chemical structure of endocannabinoids were manufactured using a lipase-catalyzed process. A mixture of fatty acid amides from sunflower oil and 1-amino propan-3-ol was synthesized using an immobilized lipase reaction, and the activation of cannabinoid receptor 1 (CB1R) was measured using a cAMP assay. The anti-inflammatory activity of the endocannabimimetic ingredients was evaluated in cultured human monocytes and ex vivo human skin explant models. A clinical study was conducted to address the skin hydration, skin barrier function, and skin redness, and the ratio of the interleukin-1-receptor antagonist (IL1-RA) to IL-1α in corneocytes, as a marker for skin sensitivity, were also measured. As a result, the activation of CB1R by endocannabimimetic ingredients was observed in cAMP assays, and a reduction in inflammatory responses by human monocytes induced by lipopolysaccharide treatment were also observed. External stress-induced inflammatory responses were reduced in ex vivo human skin explants. Improvements in skin hydration and barrier function were observed in a clinical study. A significant decrease in skin redness and the IL-1RA to IL-1α ratio was also observed. Endocannabimimetic ingredients, as alternatives to cannabidiol, can be used in skin-soothing cosmetics to increase skin hydration, improve skin barrier function, and reduce skin sensitivity. Full article
(This article belongs to the Section Cosmetic Dermatology)
Show Figures

Figure 1

23 pages, 10899 KB  
Article
Trehalose Attenuates In Vitro Neurotoxicity of 6-Hydroxydopamine by Reducing Oxidative Stress and Activation of MAPK/AMPK Signaling Pathways
by Danijela Stevanovic, Ljubica Vucicevic, Maja Misirkic-Marjanovic, Tamara Martinovic, Milos Mandic, Ljubica Harhaji-Trajkovic and Vladimir Trajkovic
Int. J. Mol. Sci. 2024, 25(19), 10659; https://doi.org/10.3390/ijms251910659 - 3 Oct 2024
Cited by 2 | Viewed by 2927
Abstract
The effects of trehalose, an autophagy-inducing disaccharide with neuroprotective properties, on the neurotoxicity of parkinsonian mimetics 6-hydroxydopamine (6-OHDA) and 1-methyl-4-phenylpiridinium (MPP+) are poorly understood. In our study, trehalose suppressed 6-OHDA-induced caspase-3/PARP1 cleavage (detected by immunoblotting), apoptotic DNA fragmentation/phosphatidylserine externalization, oxidative stress, [...] Read more.
The effects of trehalose, an autophagy-inducing disaccharide with neuroprotective properties, on the neurotoxicity of parkinsonian mimetics 6-hydroxydopamine (6-OHDA) and 1-methyl-4-phenylpiridinium (MPP+) are poorly understood. In our study, trehalose suppressed 6-OHDA-induced caspase-3/PARP1 cleavage (detected by immunoblotting), apoptotic DNA fragmentation/phosphatidylserine externalization, oxidative stress, mitochondrial depolarization (flow cytometry), and mitochondrial damage (electron microscopy) in SH-SY5Y neuroblastoma cells. The protection was not mediated by autophagy, autophagic receptor p62, or antioxidant enzymes superoxide dismutase and catalase. Trehalose suppressed 6-OHDA-induced activation of c-Jun N-terminal kinase (JNK), p38 mitogen-activated protein kinase (MAPK), and AMP-activated protein kinase (AMPK), as revealed by immunoblotting. Pharmacological/genetic inhibition of JNK, p38 MAPK, or AMPK mimicked the trehalose-mediated cytoprotection. Trehalose did not affect the extracellular signal-regulated kinase (ERK) and mechanistic target of rapamycin complex 1 (mTORC1)/4EBP1 pathways, while it reduced the prosurvival mTORC2/AKT signaling. Finally, trehalose enhanced oxidative stress, mitochondrial damage, and apoptosis without decreasing JNK, p38 MAPK, AMPK, or AKT activation in SH-SY5Y cells exposed to MPP+. In conclusion, trehalose protects SH-SY5Y cells from 6-OHDA-induced oxidative stress, mitochondrial damage, and apoptosis through autophagy/p62-independent inhibition of JNK, p38 MAPK, and AMPK. The opposite effects of trehalose on the neurotoxicity of 6-OHDA and MPP+ suggest caution in its potential development as a neuroprotective agent. Full article
(This article belongs to the Section Molecular Pharmacology)
Show Figures

Figure 1

13 pages, 2682 KB  
Article
Glucose-Dependent Insulinotropic Polypeptide Inhibits AGE-Induced NADPH Oxidase-Derived Oxidative Stress Generation and Foam Cell Formation in Macrophages Partly via AMPK Activation
by Michishige Terasaki, Hironori Yashima, Yusaku Mori, Tomomi Saito, Naoto Inoue, Takanori Matsui, Naoya Osaka, Tomoki Fujikawa, Makoto Ohara and Sho-ichi Yamagishi
Int. J. Mol. Sci. 2024, 25(17), 9724; https://doi.org/10.3390/ijms25179724 - 8 Sep 2024
Cited by 5 | Viewed by 2136
Abstract
Glucose-dependent insulinotropic polypeptide (GIP) of the incretin group has been shown to exert pleiotropic actions. There is growing evidence that advanced glycation end products (AGEs), senescent macromolecules formed at an accelerated rate under chronic hyperglycemic conditions, play a role in the pathogenesis of [...] Read more.
Glucose-dependent insulinotropic polypeptide (GIP) of the incretin group has been shown to exert pleiotropic actions. There is growing evidence that advanced glycation end products (AGEs), senescent macromolecules formed at an accelerated rate under chronic hyperglycemic conditions, play a role in the pathogenesis of atherosclerotic cardiovascular disease in diabetes. However, whether and how GIP could inhibit the AGE-induced foam cell formation of macrophages, an initial step of atherosclerosis remains to be elucidated. In this study, we address these issues. We found that AGEs increased oxidized low-density-lipoprotein uptake into reactive oxygen species (ROS) generation and Cdk5 and CD36 gene expressions in human U937 macrophages, all of which were significantly blocked by [D-Ala2]GIP(1–42) or an inhibitor of NADPH oxidase activity. An inhibitor of AMP-activated protein kinase (AMPK) attenuated all of the beneficial effects of [D-Ala2]GIP(1–42) on AGE-exposed U937 macrophages, whereas an activator of AMPK mimicked the effects of [D-Ala2]GIP(1–42) on foam cell formation, ROS generation, and Cdk5 and CD36 gene expressions in macrophages. The present study suggests that [D-Ala2]GIP(1–42) could inhibit the AGE-RAGE-induced, NADPH oxidase-derived oxidative stress generation in U937 macrophages via AMPK activation and subsequently suppress macrophage foam cell formation by reducing the Cdk5-CD36 pathway. Full article
Show Figures

Figure 1

21 pages, 3340 KB  
Article
Development of Xanthoangelol-Derived Compounds with Membrane-Disrupting Effects against Gram-Positive Bacteria
by Siyu Yang, Fangquan Liu, Yue Leng, Meiyue Zhang, Lei Zhang, Xuekun Wang and Yinhu Wang
Antibiotics 2024, 13(8), 744; https://doi.org/10.3390/antibiotics13080744 - 7 Aug 2024
Cited by 4 | Viewed by 2114
Abstract
Infections caused by multidrug-resistant pathogens have emerged as a serious threat to public health. To develop new antibacterial agents to combat such drug-resistant bacteria, a class of novel amphiphilic xanthoangelol-derived compounds were designed and synthesized by mimicking the structure and function of antimicrobial [...] Read more.
Infections caused by multidrug-resistant pathogens have emerged as a serious threat to public health. To develop new antibacterial agents to combat such drug-resistant bacteria, a class of novel amphiphilic xanthoangelol-derived compounds were designed and synthesized by mimicking the structure and function of antimicrobial peptides (AMPs). Among them, compound 9h displayed excellent antimicrobial activity against the Gram-positive strains tested (MICs = 0.5–2 μg/mL), comparable to vancomycin, and with low hemolytic toxicity and good membrane selectivity. Additionally, compound 9h demonstrated rapid bactericidal effects, low resistance frequency, low cytotoxicity, and good plasma stability. Mechanistic studies further revealed that compound 9h had good membrane-targeting ability and was able to destroy the integrity of bacterial cell membranes, causing an increase in intracellular ROS and the leakage of DNA and proteins, thus accelerating bacterial death. These results make 9h a promising antimicrobial candidate to combat bacterial infection. Full article
(This article belongs to the Topic Antimicrobial Agents and Nanomaterials)
Show Figures

Graphical abstract

15 pages, 4991 KB  
Article
Vulnerability of Thermal Energy Storage Lining Material to Erosion Induced by Particulate Flow in Concentrated Solar Power Tower Systems
by Zeyad Al-Suhaibani, Nader S. Saleh, Shaker Alaqel, Rageh Saeed, Eldwin Djajadiwinata, Syed Noman Danish, Hany Al-Ansary, Abdelrahman El-Leathy and Sheldon Jeter
Materials 2024, 17(7), 1480; https://doi.org/10.3390/ma17071480 - 24 Mar 2024
Cited by 2 | Viewed by 1444
Abstract
Researchers from all around the world have been paying close attention to particle-based power tower technologies. On the King Saud University campus in the Kingdom of Saudi Arabia, the first integrated gas turbine–solar particle heating hybrid system has been realized. In this study, [...] Read more.
Researchers from all around the world have been paying close attention to particle-based power tower technologies. On the King Saud University campus in the Kingdom of Saudi Arabia, the first integrated gas turbine–solar particle heating hybrid system has been realized. In this study, two different types of experiments were carried out to examine how susceptible prospective liner materials for thermal energy storage tanks were to erosion. An accelerated direct-impact test with high particulate temperature was the first experiment. A low-velocity mass-flow test was the second experiment, and it closely mimicked the flow circumstances in a real thermal energy storage tank. The tests were conducted on bare insulating fire bricks (IFBs) and IFBs coated with Tuffcrete 47, Matrigun 25 ACX, and Tuffcrete 60 M. The latter three lining materials were high-temperature-resilient materials made by Allied Mineral Products Inc. (AMP) (Columbus, OH, USA). The results showed that although IFBs coated with AMP materials worked well in this test, the accelerated direct-impact test significantly reduced the bulk of the bare IFB. As a result, lining substances must be added to the surface of IFBs to increase their strength and protection because they cannot be used in situations where particles directly impact their surface. On the other hand, the findings of the 60 h cold-particle mass-flow test revealed that the IFBs were not significantly eroded. Additionally, it was discovered that the degree of erosion on the samples of bare IFB was unaffected by the height of the particle bed. Full article
(This article belongs to the Section Energy Materials)
Show Figures

Figure 1

24 pages, 28885 KB  
Article
Dimerization of the β-Hairpin Membrane-Active Cationic Antimicrobial Peptide Capitellacin from Marine Polychaeta: An NMR Structural and Thermodynamic Study
by Pavel A. Mironov, Alexander S. Paramonov, Olesya V. Reznikova, Victoria N. Safronova, Pavel V. Panteleev, Ilia A. Bolosov, Tatiana V. Ovchinnikova and Zakhar O. Shenkarev
Biomolecules 2024, 14(3), 332; https://doi.org/10.3390/biom14030332 - 11 Mar 2024
Cited by 3 | Viewed by 2582
Abstract
Capitellacin is the β-hairpin membrane-active cationic antimicrobial peptide from the marine polychaeta Capitella teleta. Capitellacin exhibits antibacterial activity, including against drug-resistant strains. To gain insight into the mechanism of capitellacin action, we investigated the structure of the peptide in the membrane-mimicking environment [...] Read more.
Capitellacin is the β-hairpin membrane-active cationic antimicrobial peptide from the marine polychaeta Capitella teleta. Capitellacin exhibits antibacterial activity, including against drug-resistant strains. To gain insight into the mechanism of capitellacin action, we investigated the structure of the peptide in the membrane-mimicking environment of dodecylphosphocholine (DPC) micelles using high-resolution NMR spectroscopy. In DPC solution, two structural forms of capitellacin were observed: a monomeric β-hairpin was in equilibrium with a dimer formed by the antiparallel association of the N-terminal β-strands and stabilized by intermonomer hydrogen bonds and Van der Waals interactions. The thermodynamics of the enthalpy-driven dimerization process was studied by varying the temperature and molar ratios of the peptide to detergent. Cooling the peptide/detergent system promoted capitellacin dimerization. Paramagnetic relaxation enhancement induced by lipid-soluble 12-doxylstearate showed that monomeric and dimeric capitellacin interacted with the surface of the micelle and did not penetrate into the micelle interior, which is consistent with the “carpet” mode of membrane activity. An analysis of the known structures of β-hairpin AMP dimers showed that their dimerization in a membrane-like environment occurs through the association of polar or weakly hydrophobic surfaces. A comparative analysis of the physicochemical properties of β-hairpin AMPs revealed that dimer stability and hemolytic activity are positively correlated with surface hydrophobicity. An additional positive correlation was observed between hemolytic activity and AMP charge. The data obtained allowed for the provision of a more accurate description of the mechanism of the oligomerization of β-structural peptides in biological membranes. Full article
(This article belongs to the Special Issue Marine Natural Compounds with Biomedical Potential: 2nd Edition)
Show Figures

Figure 1

25 pages, 6578 KB  
Review
Review: Structure-Activity Relationship of Antimicrobial Peptoids
by Priscilla L. Nyembe, Thandokuhle Ntombela and Maya M. Makatini
Pharmaceutics 2023, 15(5), 1506; https://doi.org/10.3390/pharmaceutics15051506 - 15 May 2023
Cited by 25 | Viewed by 4687
Abstract
Due to their broad-spectrum activity against Gram-negative and Gram-positive bacteria, natural antimicrobial peptides (AMPs) and their synthetic analogs have emerged as prospective therapies for treating illnesses brought on by multi-drug resistant pathogens. To overcome the limitations of AMPs, such as protease degradation, oligo-N-substituted [...] Read more.
Due to their broad-spectrum activity against Gram-negative and Gram-positive bacteria, natural antimicrobial peptides (AMPs) and their synthetic analogs have emerged as prospective therapies for treating illnesses brought on by multi-drug resistant pathogens. To overcome the limitations of AMPs, such as protease degradation, oligo-N-substituted glycines (peptoids) are a promising alternative. Despite having the same backbone atom sequence as natural peptides, peptoid structures are more stable because, unlike AMP, their functional side chains are attached to the backbone nitrogen (N)-atom rather than the alpha carbon atom. As a result, peptoid structures are less susceptible to proteolysis and enzymatic degradation. The advantages of AMPs, such as hydrophobicity, cationic character, and amphipathicity, are mimicked by peptoids. Furthermore, structure-activity relationship studies (SAR) have shown that tuning the structure of peptoids is a crucial step in developing effective antimicrobials. Full article
(This article belongs to the Topic Peptoids and Peptide Based Drugs)
Show Figures

Figure 1

23 pages, 4295 KB  
Article
Ketamine Reduces the Surface Density of the Astroglial Kir4.1 Channel and Inhibits Voltage-Activated Currents in a Manner Similar to the Action of Ba2+ on K+ Currents
by Mićo Božić, Samo Pirnat, Katja Fink, Maja Potokar, Marko Kreft, Robert Zorec and Matjaž Stenovec
Cells 2023, 12(10), 1360; https://doi.org/10.3390/cells12101360 - 10 May 2023
Cited by 7 | Viewed by 3521
Abstract
A single sub-anesthetic dose of ketamine evokes rapid and long-lasting beneficial effects in patients with a major depressive disorder. However, the mechanisms underlying this effect are unknown. It has been proposed that astrocyte dysregulation of extracellular K+ concentration ([K+]o [...] Read more.
A single sub-anesthetic dose of ketamine evokes rapid and long-lasting beneficial effects in patients with a major depressive disorder. However, the mechanisms underlying this effect are unknown. It has been proposed that astrocyte dysregulation of extracellular K+ concentration ([K+]o) alters neuronal excitability, thus contributing to depression. We examined how ketamine affects inwardly rectifying K+ channel Kir4.1, the principal regulator of K+ buffering and neuronal excitability in the brain. Cultured rat cortical astrocytes were transfected with plasmid-encoding fluorescently tagged Kir4.1 (Kir4.1-EGFP) to monitor the mobility of Kir4.1-EGFP vesicles at rest and after ketamine treatment (2.5 or 25 µM). Short-term (30 min) ketamine treatment reduced the mobility of Kir4.1-EGFP vesicles compared with the vehicle-treated controls (p < 0.05). Astrocyte treatment (24 h) with dbcAMP (dibutyryl cyclic adenosine 5′-monophosphate, 1 mM) or [K+]o (15 mM), which increases intracellular cAMP, mimicked the ketamine-evoked reduction of mobility. Live cell immunolabelling and patch-clamp measurements in cultured mouse astrocytes revealed that short-term ketamine treatment reduced the surface density of Kir4.1 and inhibited voltage-activated currents similar to Ba2+ (300 µM), a Kir4.1 blocker. Thus, ketamine attenuates Kir4.1 vesicle mobility, likely via a cAMP-dependent mechanism, reduces Kir4.1 surface density, and inhibits voltage-activated currents similar to Ba2+, known to block Kir4.1 channels. Full article
(This article belongs to the Special Issue Astroglial (Patho)Physiology)
Show Figures

Graphical abstract

22 pages, 5578 KB  
Article
Human Sinoatrial Node Pacemaker Activity: Role of the Slow Component of the Delayed Rectifier K+ Current, IKs
by Arie O. Verkerk and Ronald Wilders
Int. J. Mol. Sci. 2023, 24(8), 7264; https://doi.org/10.3390/ijms24087264 - 14 Apr 2023
Cited by 7 | Viewed by 3374
Abstract
The pacemaker activity of the sinoatrial node (SAN) has been studied extensively in animal species but is virtually unexplored in humans. Here we assess the role of the slowly activating component of the delayed rectifier K+ current (IKs) in human [...] Read more.
The pacemaker activity of the sinoatrial node (SAN) has been studied extensively in animal species but is virtually unexplored in humans. Here we assess the role of the slowly activating component of the delayed rectifier K+ current (IKs) in human SAN pacemaker activity and its dependence on heart rate and β-adrenergic stimulation. HEK-293 cells were transiently transfected with wild-type KCNQ1 and KCNE1 cDNA, encoding the α- and β-subunits of the IKs channel, respectively. KCNQ1/KCNE1 currents were recorded both during a traditional voltage clamp and during an action potential (AP) clamp with human SAN-like APs. Forskolin (10 µmol/L) was used to increase the intracellular cAMP level, thus mimicking β-adrenergic stimulation. The experimentally observed effects were evaluated in the Fabbri–Severi computer model of an isolated human SAN cell. Transfected HEK-293 cells displayed large IKs-like outward currents in response to depolarizing voltage clamp steps. Forskolin significantly increased the current density and significantly shifted the half-maximal activation voltage towards more negative potentials. Furthermore, forskolin significantly accelerated activation without affecting the rate of deactivation. During an AP clamp, the KCNQ1/KCNE1 current was substantial during the AP phase, but relatively small during diastolic depolarization. In the presence of forskolin, the KCNQ1/KCNE1 current during both the AP phase and diastolic depolarization increased, resulting in a clearly active KCNQ1/KCNE1 current during diastolic depolarization, particularly at shorter cycle lengths. Computer simulations demonstrated that IKs reduces the intrinsic beating rate through its slowing effect on diastolic depolarization at all levels of autonomic tone and that gain-of-function mutations in KCNQ1 may exert a marked bradycardic effect during vagal tone. In conclusion, IKs is active during human SAN pacemaker activity and has a strong dependence on heart rate and cAMP level, with a prominent role at all levels of autonomic tone. Full article
(This article belongs to the Special Issue New Insights into Cardiac Ion Channel Regulation 3.0)
Show Figures

Figure 1

16 pages, 4038 KB  
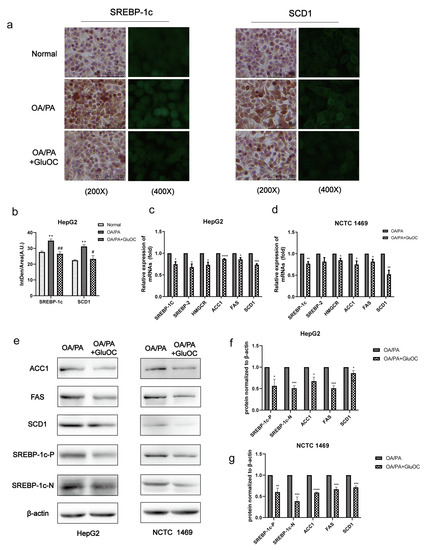
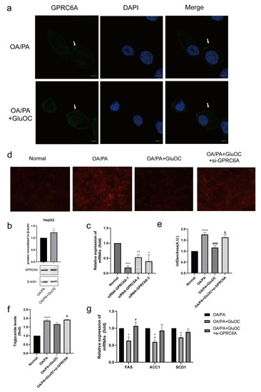
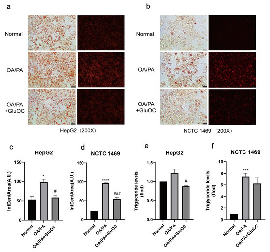
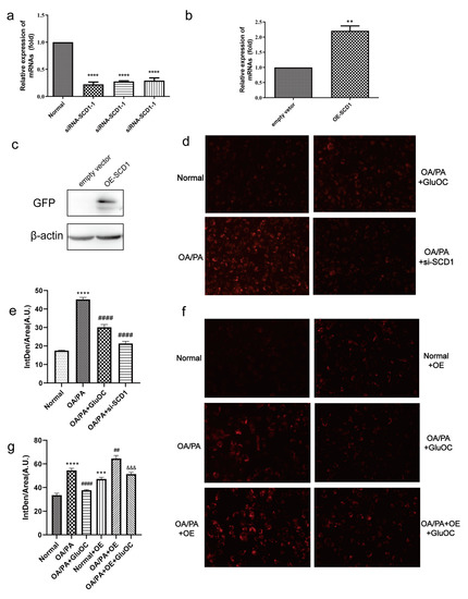
Article
Uncarboxylated Osteocalcin Decreases SCD1 by Activating AMPK to Alleviate Hepatocyte Lipid Accumulation
by Danqing Wang, Miao Zhang, Jiaojiao Xu and Jianhong Yang
Molecules 2023, 28(7), 3121; https://doi.org/10.3390/molecules28073121 - 31 Mar 2023
Cited by 13 | Viewed by 3384
Abstract
Uncarboxylated osteocalcin (GluOC), a small-molecule protein specifically synthesized and secreted by osteoblasts, is important in the regulation of energy metabolism. In our previous study, GluOC was shown to be effective in ameliorating dyslipidemia and hepatic steatosis in KKAy mice. However, the underlying mechanism [...] Read more.
Uncarboxylated osteocalcin (GluOC), a small-molecule protein specifically synthesized and secreted by osteoblasts, is important in the regulation of energy metabolism. In our previous study, GluOC was shown to be effective in ameliorating dyslipidemia and hepatic steatosis in KKAy mice. However, the underlying mechanism of GluOC action on hepatocytes has not been well validated. In this study, oleic acid/palmitic acid (OA/PA)-induced HepG2 and NCTC 1469 cells were used as non-alcoholic fatty liver disease (NAFLD) cell models, and triacylglycerol (TG) levels were measured by oil red O staining, Nile Red staining, and ELISA. The fatty acid synthesis-related protein expression was detected by real-time quantitative polymerase chain reaction, Western blotting, and immunofluorescence. The results show that GluOC reduced triglyceride levels, and decreased the expression of sterol regulatory element-binding protein-1c (SREBP-1c) and stearyl-coenzyme A desaturase 1 (SCD1). si-SCD1 mimicked the lipid accumulation-reducing effect of GluOC, while overexpression of SCD1 attenuated the effect of GluOC. In addition, GluOC activated AMP-activated protein kinase (AMPK) phosphorylation to affect lipid metabolism in hepatocytes. Overall, the results of this study suggest that GluOC decreases SCD1 by activating AMPK to alleviate hepatocyte lipid accumulation, which provides a new target for improving NAFLD in further research. Full article
Show Figures

Figure 1

21 pages, 3437 KB  
Article
Identification of Myelin Basic Protein Proximity Interactome Using TurboID Labeling Proteomics
by Evgeniya V. Smirnova, Tatiana V. Rakitina, Rustam H. Ziganshin, George A. Saratov, Georgij P. Arapidi, Alexey A. Belogurov and Anna A. Kudriaeva
Cells 2023, 12(6), 944; https://doi.org/10.3390/cells12060944 - 20 Mar 2023
Cited by 5 | Viewed by 6094
Abstract
Myelin basic protein (MBP) is one of the key structural elements of the myelin sheath and has autoantigenic properties in multiple sclerosis (MS). Its intracellular interaction network is still partially deconvoluted due to the unfolded structure, abnormally basic charge, and specific cellular localization. [...] Read more.
Myelin basic protein (MBP) is one of the key structural elements of the myelin sheath and has autoantigenic properties in multiple sclerosis (MS). Its intracellular interaction network is still partially deconvoluted due to the unfolded structure, abnormally basic charge, and specific cellular localization. Here we used the fusion protein of MBP with TurboID, an engineered biotin ligase that uses ATP to convert biotin to reactive biotin-AMP that covalently attaches to nearby proteins, to determine MBP interactome. Despite evident benefits, the proximity labeling proteomics technique generates high background noise, especially in the case of proteins tending to semi-specific interactions. In order to recognize unique MBP partners, we additionally mapped protein interaction networks for deaminated MBP variant and cyclin-dependent kinase inhibitor 1 (p21), mimicking MBP in terms of natively unfolded state, size and basic amino acid clusters. We found that in the plasma membrane region, MBP is colocalized with adhesion proteins occludin and myelin protein zero-like protein 1, solute carrier family transporters ZIP6 and SNAT1, Eph receptors ligand Ephrin-B1, and structural components of the vesicle transport machinery—synaptosomal-associated protein 23 (SNAP23), vesicle-associated membrane protein 3 (VAMP3), protein transport protein hSec23B and cytoplasmic dynein 1 heavy chain 1. We also detected that MBP potentially interacts with proteins involved in Fe2+ and lipid metabolism, namely, ganglioside GM2 activator protein, long-chain-fatty-acid-CoA ligase 4 (ACSL4), NADH-cytochrome b5 reductase 1 (CYB5R1) and metalloreductase STEAP3. Assuming the emerging role of ferroptosis and vesicle cargo docking in the development of autoimmune neurodegeneration, MBP may recruit and regulate the activity of these processes, thus, having a more inclusive role in the integrity of the myelin sheath. Full article
(This article belongs to the Special Issue Proteomic Applications in Ageing and Neurodegenerative Conditions)
Show Figures

Figure 1

21 pages, 3920 KB  
Article
Myxinidin-Derived Peptide against Biofilms Caused by Cystic Fibrosis Emerging Pathogens
by Rosa Bellavita, Angela Maione, Simone Braccia, Marica Sinoca, Stefania Galdiero, Emilia Galdiero and Annarita Falanga
Int. J. Mol. Sci. 2023, 24(4), 3092; https://doi.org/10.3390/ijms24043092 - 4 Feb 2023
Cited by 11 | Viewed by 2954
Abstract
Chronic lung infections in cystic fibrosis (CF) patients are triggered by multidrug-resistant bacteria such as Pseudomonas aeruginosa, Achromobacter xylosoxidans, and Stenotrophomonas maltophilia. The CF airways are considered ideal sites for the colonization and growth of bacteria and fungi that favor [...] Read more.
Chronic lung infections in cystic fibrosis (CF) patients are triggered by multidrug-resistant bacteria such as Pseudomonas aeruginosa, Achromobacter xylosoxidans, and Stenotrophomonas maltophilia. The CF airways are considered ideal sites for the colonization and growth of bacteria and fungi that favor the formation of mixed biofilms that are difficult to treat. The inefficacy of traditional antibiotics reinforces the need to find novel molecules able to fight these chronic infections. Antimicrobial peptides (AMPs) represent a promising alternative for their antimicrobial, anti-inflammatory, and immunomodulatory activities. We developed a more serum-stable version of the peptide WMR (WMR-4) and investigated its ability to inhibit and eradicate C. albicans, S. maltophilia, and A. xylosoxidans biofilms in both in vitro and in vivo studies. Our results suggest that the peptide is able better to inhibit than to eradicate both mono and dual-species biofilms, which is further confirmed by the downregulation of some genes involved in biofilm formation or in quorum-sensing signaling. Biophysical data help to elucidate its mode of action, showing a strong interaction of WMR-4 with lipopolysaccharide (LPS) and its insertion in liposomes mimicking Gram-negative and Candida membranes. Our results support the promising therapeutic application of AMPs in the treatment of mono- and dual-species biofilms during chronic infections in CF patients. Full article
Show Figures

Figure 1

38 pages, 17701 KB  
Article
“Sea Water” Supplemented with Calcium Phosphate and Magnesium Sulfate in a Long-Term Miller-Type Experiment Yields Sugars, Nucleic Acids Bases, Nucleosides, Lipids, Amino Acids, and Oligopeptides
by Robert Root-Bernstein, Andrew G. Baker, Tyler Rhinesmith, Miah Turke, Jack Huber and Adam W. Brown
Life 2023, 13(2), 265; https://doi.org/10.3390/life13020265 - 18 Jan 2023
Cited by 5 | Viewed by 2933
Abstract
The standard approach to exploring prebiotic chemistry is to use a small number of highly purified reactants and to attempt to optimize the conditions required to produce a particular end product. However, purified reactants do not exist in nature. We have previously proposed [...] Read more.
The standard approach to exploring prebiotic chemistry is to use a small number of highly purified reactants and to attempt to optimize the conditions required to produce a particular end product. However, purified reactants do not exist in nature. We have previously proposed that what drives prebiotic evolution are complex chemical ecologies. Therefore, we have begun to explore what happens if one substitutes “sea water”, with its complex mix of minerals and salts, for distilled water in the classic Miller experiment. We have also adapted the apparatus to permit it to be regassed at regular intervals so as to maintain a relatively constant supply of methane, hydrogen, and ammonia. The “sea water” used in the experiments was created from Mediterranean Sea salt with the addition of calcium phosphate and magnesium sulfate. Tests included several types of mass spectrometry, an ATP-monitoring device capable of measuring femtomoles of ATP, and a high-sensitivity cAMP enzyme-linked immunoadsorption assay. As expected, amino acids appeared within a few days of the start of the experiment and accumulated thereafter. Sugars, including glucose and ribose, followed as did long-chain fatty acids (up to C20). At three-to-five weeks after starting the experiment, ATP was repeatedly detected. Thus, we have shown that it is possible to produce a “one-pot synthesis” of most of the key chemical prerequisites for living systems within weeks by mimicking more closely the complexity of real-world chemical ecologies. Full article
(This article belongs to the Special Issue Origin of Life in Chemically Complex Messy Environments)
Show Figures

Figure 1

Back to TopTop