Sign in to use this feature.

Years

Between: -

Subjects

remove_circle_outline
remove_circle_outline
remove_circle_outline
remove_circle_outline
remove_circle_outline
remove_circle_outline
remove_circle_outline

Journals

Article Types

Countries / Regions

Search Results (13)

Search Parameters:
Keywords = (endo)dormancy

Order results
Result details
Results per page
Select all
Export citation of selected articles as:
19 pages, 3312 KB  
Article
Global Transcriptome Analysis Reveals the Molecular Mechanism Underlying Seed Physical Dormancy Formation in Medicago sativa
by He Li, Xiaoying Kang, Xu Li, Feng Yuan, Zeng-Yu Wang and Maofeng Chai
Genes 2025, 16(12), 1438; https://doi.org/10.3390/genes16121438 - 1 Dec 2025
Viewed by 409
Abstract
Seed physical dormancy, also known as hard-seededness, is a characteristic commonly found in higher plants, which functions to prevent water and oxygen from passing through the impermeable seed coat. Background: Notably, seed dormancy has emerged as a critical factor in the domestication [...] Read more.
Seed physical dormancy, also known as hard-seededness, is a characteristic commonly found in higher plants, which functions to prevent water and oxygen from passing through the impermeable seed coat. Background: Notably, seed dormancy has emerged as a critical factor in the domestication of leguminous plants. Alfalfa (Medicago sativa L.) is a globally cultivated high-quality legume forage crop, while the seeds from different varieties maintain varying degrees of hard-seededness. However, the molecular mechanisms underlying physical dormancy in alfalfa seeds remain poorly understood. In particular, the regulatory mechanisms at the transcriptomic level remain unclear, which has hindered the breeding process of varieties with low hard-seededness. Methods: In this study, we performed global transcriptome analysis to discover the genes specifically expressed in the alfalfa seed coat and provide insights into alfalfa seeds’ physical dormancy domestication traits. RNA sequencing was performed on various alfalfa tissues, including roots, stems, leaves, flowers, and seed coats. Results: This analysis led to the identification of 4740 seed coat-specific expressed genes, including key genes such as KNOX4 (a class II KNOTTED-like homeobox gene), qHs1 (encoding endo-1,4-β-glucanase), GmHs1-1 (encoding a calcineurin-like metallophosphoesterase), and KCS12 (β-ketoacyl-CoA synthase). In addition, several seed coat-specific transcription factor families were identified, including ERF, B3, and NAC, among others. Furthermore, a comparison of gene expression profiles between seeds with and without physical dormancy revealed 60 upregulated and 197 downregulated genes associated with physical dormancy. Crucially, functional enrichment analysis demonstrated that these genes are predominantly associated with lipid metabolism pathways, particularly those involved in the formation of “monolayer-surrounding lipid storage bodies.” Conclusions: This key finding suggests that the establishment of physical dormancy is closely linked to the biosynthesis and deposition of specialized lipid-based layers in the seed coat, which likely constitute the primary barrier to water penetration. Our study thus provides fundamental insights and a valuable genetic resource for future functional studies aimed at deciphering and manipulating physical dormancy in alfalfa. Full article
(This article belongs to the Special Issue Genetics and Breeding of Forage)
Show Figures

Figure 1

11 pages, 2986 KB  
Article
Seasonal Pattern of Endo-β-Mannanase Activity During Germination of Jeffersonia dubia, Exhibiting Morphophysiological Dormancy
by Young Hyun Kwon, Seung Youn Lee and Yong Ha Rhie
Plants 2025, 14(2), 251; https://doi.org/10.3390/plants14020251 - 17 Jan 2025
Cited by 1 | Viewed by 1277
Abstract
Morphophysiological dormancy (MPD) is considered one of the most primitive dormancy classes among seed plants. While extensive studies have examined the occurrence of endo-β-mannanase in seeds with physiological dormancy (PD) or non-dormancy, little is known about the activity of this enzyme in seeds [...] Read more.
Morphophysiological dormancy (MPD) is considered one of the most primitive dormancy classes among seed plants. While extensive studies have examined the occurrence of endo-β-mannanase in seeds with physiological dormancy (PD) or non-dormancy, little is known about the activity of this enzyme in seeds with MPD. This study aimed to investigate the temporal and spatial patterns of endo-β-mannanase activity during dormancy break and germination. The research focused on Jeffersonia dubia, a species with deep simple MPD, by monitoring its morphological and biochemical characteristics under natural field conditions. Seeds were buried in the field and exhumed monthly over a year. Key parameters measured included germination, embryo elongation, endosperm weakening, and endo-β-mannanase activity in the exhumed seeds. Scanning electron microscopy was employed to observe structural changes in the endosperm. For the first three months after burial in May, endo-β-mannanase activity was undetectable, and the underdeveloped embryo exhibited minimal elongation. Starting in September, the embryo began to grow, accompanied by increased endo-β-mannanase activity in the micropylar endosperm. Erosion of the endosperm cell wall was observed in the lateral regions surrounding the embryo, whereas the micropylar endosperm showed no obvious signs of collapse or damage. The increase in enzyme activity coincided with moderate temperatures and a corresponding increase in embryo length. During the winter months, embryo elongation ceased for 2–3 months, and enzyme activity declined. However, as germination resumed in early March, enzyme activity increased again. This was followed by micropylar endosperm rupture and the completion of germination. The seasonal pattern of endo-β-mannanase activity observed in seeds with deep simple MPD was distinct from that of seeds with PD, MD, or non-deep MPD, highlighting the unique mechanisms underlying dormancy break and germination in J. dubia. Full article
(This article belongs to the Special Issue Seed Dormancy and Germination for Plant Adaptation to Climate Change)
Show Figures

Figure 1

15 pages, 2865 KB  
Article
Genomic Insights into Seed Germination Differences in Buffalobur (Solanum rostratum Dunal) under Contrasting GA and ABA Availability
by Zhaoxia Chen, Longlong Li, Kaidie Wu, Dandan Zhao, Long Yang, Hongjuan Huang, Zhaofeng Huang and Shouhui Wei
Agronomy 2024, 14(1), 212; https://doi.org/10.3390/agronomy14010212 - 18 Jan 2024
Cited by 1 | Viewed by 2094
Abstract
Buffalobur (Solanum rostratum Dunal) is an invasive species that seriously endangers crop production and the ecological environment. Seeds are the primary source of infestation; therefore, understanding the molecular basis of buffalobur seed dormancy, and germination is crucial for precision weed management. In [...] Read more.
Buffalobur (Solanum rostratum Dunal) is an invasive species that seriously endangers crop production and the ecological environment. Seeds are the primary source of infestation; therefore, understanding the molecular basis of buffalobur seed dormancy, and germination is crucial for precision weed management. In this study, high-throughput RNA-Seq was performed on buffalobur seeds, which imbibed under 0.35 mmol/L giberellic acid (GA) and 0.35 mmol/L abscisic acid (ABA). In total, 3658 differentially expressed genes (DEGs) were identified during seed germination. Gene annotation revealed that the DEGs were significantly enriched during the protein metabolic process, as well as the macromolecular complex and cytoplasmic part for ABA versus GA. Pathway analysis predicted that the DEGs were associated with metabolic pathways, the biosynthesis of secondary metabolites and ribosome. Nine germination-related genes involved in the biosynthesis and metabolism of the phytohormones and encoding of the endo-β-mannanase (EBM) were identified. Gene expression indicated that GA upregulated GA3OX1 and MAN2 expression to increase the EBM activity, which caused the endosperm cap to weaken and lowered the puncture force to trigger the germination of buffalobur. The obtained results would be helpful to clarify the regulation of seed dormancy and the germination of buffalobur, and could serve as a valuable resource when unravelling the genetic basis of seed biology of this weed species. Full article
(This article belongs to the Special Issue Adaptive Evolution in Weeds: Molecular Basis and Management)
Show Figures

Figure 1

25 pages, 4705 KB  
Article
Modeling Phenology Combining Data Assimilation Techniques and Bioclimatic Indices in a Cabernet Sauvignon Vineyard (Vitis vinifera L.) in Central Chile
by Víctor García-Gutiérrez and Francisco Meza
Remote Sens. 2023, 15(14), 3537; https://doi.org/10.3390/rs15143537 - 14 Jul 2023
Cited by 3 | Viewed by 3052
Abstract
Phenology is a science that is fundamental to crop productivity and is especially sensitive to environmental changes. In Mediterranean and semi-arid climates, vineyard phenology is directly affected by changes in temperature and rainfall distribution, being highly vulnerable to climate change. Due to the [...] Read more.
Phenology is a science that is fundamental to crop productivity and is especially sensitive to environmental changes. In Mediterranean and semi-arid climates, vineyard phenology is directly affected by changes in temperature and rainfall distribution, being highly vulnerable to climate change. Due to the significant heterogeneity in soil, climate, and crop variables, we need fast and reliable ways to assess vineyard phenology in large areas. This research aims to evaluate the performance of the phenological data assimilation model (DA-PhenM) and compare it with phenological models based on meteorological data (W-PhenM) and models based on Sentinel-2 NDVI (RS-PhenM). Two W-PhenM approaches were evaluated, one assessing eco- and endo-dormancy, as proposed by Caffarra and Eccel (CaEc) and the widely used BRIN model, and another approach based on the accumulation of heat units proposed by Parker called the Grapevine Flowering Veraison model (GFV). The DA-PhenM evaluated corresponds to the integration between RS-PhenM and CaEc (EKF-CaEC) and between RS-PhenM and GFV (EKF-GFV). Results show that EKF-CaEc and EKF-GFV have lower root mean square error (RMSE) values than CaEc and GFV models. However, based on the number of parameters that models require, EKF-GFV performs better than EKF-CaEc because the latter has a higher Bayesian Index Criterion (BIC) than EKF-GFV. Thus, DA-PhenM improves the performance of both W-PhenM and RS-PhenM, which provides a novel contribution to the phenological modeling of Vitis vinifera L. cv Cabernet Sauvignon. Full article
(This article belongs to the Special Issue Remote Sensing in Viticulture II)
Show Figures

Graphical abstract

16 pages, 2266 KB  
Article
Inflorescence Emergence and Flowering Response of Olive Cultivars Grown in Olive Reference Collection of Portugal (ORCP)
by Carla Inês, Maria C. Gomez-Jimenez and António M. Cordeiro
Plants 2023, 12(11), 2086; https://doi.org/10.3390/plants12112086 - 24 May 2023
Cited by 5 | Viewed by 3084
Abstract
In olive trees, fluctuations in the onset of phenological stages have been reported due to weather conditions. The present study analyses the reproductive phenology of 17 olive cultivars grown in Elvas (Portugal) in 3 consecutive years (2012–2014). Through 2017–2022, the phenological observations continued [...] Read more.
In olive trees, fluctuations in the onset of phenological stages have been reported due to weather conditions. The present study analyses the reproductive phenology of 17 olive cultivars grown in Elvas (Portugal) in 3 consecutive years (2012–2014). Through 2017–2022, the phenological observations continued with four cultivars. The phenological observations followed the BBCH scale. Over the course of the observations, the bud burst (stage 51) occurred gradually later; a few cultivars did not follow this trend in 2013. The flower cluster totally expanded phase (stage 55) was achieved gradually earlier, and the period between stages 51–55 was shortened, especially in 2014. Date of bud burst showed a negative correlation with minimum temperature (Tmin) of November–December, and, in ‘Arbequina’ and ‘Cobrançosa’, the interval stage 51–55 showed a negative correlation with both the Tmin of February and the Tmax of April, whereas in ‘Galega Vulgar’ and ‘Picual’ there was instead a positive correlation with the Tmin of March. These two seemed to be more responsive to early warm weather, whereas ‘Arbequina’ and ‘Cobrançosa’ were less sensitive. This investigation revealed that olive cultivars behaved differently under the same environmental conditions and, in some genotypes, the ecodormancy release may be linked to endogenous factors in a stronger way. Full article
(This article belongs to the Special Issue Effects of Climate Change on Olive Oil Yield and Quality)
Show Figures

Figure 1

23 pages, 5039 KB  
Article
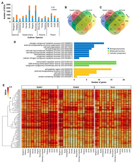
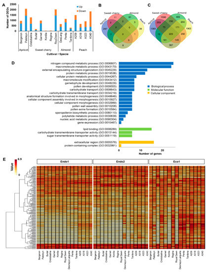
Identification of Key Genes Related to Dormancy Control in Prunus Species by Meta-Analysis of RNAseq Data
by Alejandro Calle, Christopher Saski, Ana Wünsch, Jérôme Grimplet and Ksenija Gasic
Plants 2022, 11(19), 2469; https://doi.org/10.3390/plants11192469 - 21 Sep 2022
Cited by 4 | Viewed by 3338
Abstract
Bud dormancy is a genotype-dependent mechanism observed in Prunus species in which bud growth is inhibited, and the accumulation of a specific amount of chilling (endodormancy) and heat (ecodormancy) is necessary to resume growth and reach flowering. We analyzed publicly available transcriptome data [...] Read more.
Bud dormancy is a genotype-dependent mechanism observed in Prunus species in which bud growth is inhibited, and the accumulation of a specific amount of chilling (endodormancy) and heat (ecodormancy) is necessary to resume growth and reach flowering. We analyzed publicly available transcriptome data from fifteen cultivars of four Prunus species (almond, apricot, peach, and sweet cherry) sampled at endo- and ecodormancy points to identify conserved genes and pathways associated with dormancy control in the genus. A total of 13,018 genes were differentially expressed during dormancy transitions, of which 139 and 223 were of interest because their expression profiles correlated with endo- and ecodormancy, respectively, in at least one cultivar of each species. The endodormancy-related genes comprised transcripts mainly overexpressed during chilling accumulation and were associated with abiotic stresses, cell wall modifications, and hormone regulation. The ecodormancy-related genes, upregulated after chilling fulfillment, were primarily involved in the genetic control of carbohydrate regulation, hormone biosynthesis, and pollen development. Additionally, the integrated co-expression network of differentially expressed genes in the four species showed clusters of co-expressed genes correlated to dormancy stages and genes of breeding interest overlapping with quantitative trait loci for bloom time and chilling and heat requirements. Full article
(This article belongs to the Section Plant Physiology and Metabolism)
Show Figures

Figure 1

36 pages, 6110 KB  
Article
Apprehending the NAD+–ADPr-Dependent Systems in the Virus World
by Lakshminarayan M. Iyer, A. Maxwell Burroughs, Vivek Anantharaman and L. Aravind
Viruses 2022, 14(9), 1977; https://doi.org/10.3390/v14091977 - 7 Sep 2022
Cited by 17 | Viewed by 5813
Abstract
NAD+ and ADP-ribose (ADPr)-containing molecules are at the interface of virus–host conflicts across life encompassing RNA processing, restriction, lysogeny/dormancy and functional hijacking. We objectively defined the central components of the NAD+–ADPr networks involved in these conflicts and systematically surveyed 21,191 [...] Read more.
NAD+ and ADP-ribose (ADPr)-containing molecules are at the interface of virus–host conflicts across life encompassing RNA processing, restriction, lysogeny/dormancy and functional hijacking. We objectively defined the central components of the NAD+–ADPr networks involved in these conflicts and systematically surveyed 21,191 completely sequenced viral proteomes representative of all publicly available branches of the viral world to reconstruct a comprehensive picture of the viral NAD+–ADPr systems. These systems have been widely and repeatedly exploited by positive-strand RNA and DNA viruses, especially those with larger genomes and more intricate life-history strategies. We present evidence that ADP-ribosyltransferases (ARTs), ADPr-targeting Macro, NADAR and Nudix proteins are frequently packaged into virions, particularly in phages with contractile tails (Myoviruses), and deployed during infection to modify host macromolecules and counter NAD+-derived signals involved in viral restriction. Genes encoding NAD+–ADPr-utilizing domains were repeatedly exchanged between distantly related viruses, hosts and endo-parasites/symbionts, suggesting selection for them across the virus world. Contextual analysis indicates that the bacteriophage versions of ADPr-targeting domains are more likely to counter soluble ADPr derivatives, while the eukaryotic RNA viral versions might prefer macromolecular ADPr adducts. Finally, we also use comparative genomics to predict host systems involved in countering viral ADP ribosylation of host molecules. Full article
(This article belongs to the Special Issue Phage Assembly Pathways - to the Memory of Lindsay Black)
Show Figures

Figure 1

13 pages, 1957 KB  
Article
Metabolites in Cherry Buds to Detect Winter Dormancy
by Frank-M. Chmielewski and Klaus-P. Götz
Metabolites 2022, 12(3), 247; https://doi.org/10.3390/metabo12030247 - 16 Mar 2022
Cited by 15 | Viewed by 3819
Abstract
Winter dormancy is still a “black box” in phenological models, because it evades simple observation. This study presents the first step in the identification of suitable metabolites which could indicate the timing and length of dormancy phases for the sweet cherry cultivar ‘Summit’. [...] Read more.
Winter dormancy is still a “black box” in phenological models, because it evades simple observation. This study presents the first step in the identification of suitable metabolites which could indicate the timing and length of dormancy phases for the sweet cherry cultivar ‘Summit’. Global metabolite profiling detected 445 named metabolites in flower buds, which can be assigned to different substance groups such as amino acids, carbohydrates, phytohormones, lipids, nucleotides, peptides and some secondary metabolites. During the phases of endo- and ecodormancy, the energy metabolism in the form of glycolysis and the tricarboxylic acid (TCA) cycle was shut down to a minimum. However, the beginning of ontogenetic development was closely related to the up-regulation of the carbohydrate metabolism and thus to the generation of energy for the growth and development of the sweet cherry buds. From the 445 metabolites found in cherry buds, seven were selected which could be suitable markers for the ecodormancy phase, whose duration is limited by the date of endodormancy release (t1) and the beginning of ontogenetic development (t1*). With the exception of abscisic acid (ABA), which has been proven to control bud dormancy, all of these metabolites show nearly constant intensity during this phase. Full article
(This article belongs to the Section Plant Metabolism)
Show Figures

Graphical abstract

21 pages, 3144 KB  
Article
Comparative Transcriptomic Analysis Provides Insight into the Key Regulatory Pathways and Differentially Expressed Genes in Blueberry Flower Bud Endo- and Ecodormancy Release
by Yongqiang Li, Rui Ma, Ruixue Li, Qi Zhao, Zhenzhen Zhang, Yu Zong, Linbo Yao, Wenrong Chen, Li Yang, Fanglei Liao, Youyin Zhu and Weidong Guo
Horticulturae 2022, 8(2), 176; https://doi.org/10.3390/horticulturae8020176 - 20 Feb 2022
Cited by 10 | Viewed by 3482
Abstract
Endodormancy is the stage that perennial plants must go through to prepare for the next seasonal cycle, and it is also an adaptation that allows plants to survive harsh winters. Blueberries (Vaccinium spp.) are known to have high nutritional and commercial value. [...] Read more.
Endodormancy is the stage that perennial plants must go through to prepare for the next seasonal cycle, and it is also an adaptation that allows plants to survive harsh winters. Blueberries (Vaccinium spp.) are known to have high nutritional and commercial value. To better understand the molecular mechanisms of bud dormancy release, the transcriptomes of flower buds from the southern highbush blueberry variety “O’Neal” were analyzed at seven time points of the endo- and ecodormancy release processes. Pairwise comparisons were conducted between adjacent time points; five kinds of phytohormone were identified via these processes. A total of 12,350 differentially expressed genes (DEGs) were obtained from six comparisons. Gene Ontology analysis indicated that these DEGs were significantly involved in metabolic processes and catalytic activity. KEGG pathway analysis showed that these DEGs were predominantly mapped to metabolic pathways and the biosynthesis of secondary metabolites in endodormancy release, but these DEGs were significantly enriched in RNA transport, plant hormone signal transduction, and circadian rhythm pathways in the process of ecodormancy release. The contents of abscisic acid (ABA), salicylic acid (SA), and 1-aminocyclopropane-1-carboxylate (ACC) decreased in endo- and ecodormancy release, and the jasmonic acid (JA) level first decreased in endodormancy release and then increased in ecodormancy release. Weighted correlation network analysis (WGCNA) of transcriptomic data associated with hormone contents generated 25 modules, 9 of which were significantly related to the change in hormone content. The results of this study have important reference value for elucidating the molecular mechanism of flower bud dormancy release. Full article
(This article belongs to the Special Issue Genetics and Breeding of Fruit Trees)
Show Figures

Figure 1

10 pages, 270 KB  
Article
Recovery of Polyphenols from Vineyard Pruning Wastes—Shoots and Cane of Hybrid Grapevine (Vitis sp.) Cultivars
by Reelika Rätsep, Kadri Karp, Mariana Maante-Kuljus, Alar Aluvee, Hedi Kaldmäe and Rajeev Bhat
Antioxidants 2021, 10(7), 1059; https://doi.org/10.3390/antiox10071059 - 30 Jun 2021
Cited by 15 | Viewed by 3324
Abstract
Grapevine shoots and canes represent a significant amount of biomass, considered as a waste in viticulture. In cooler climates, grapevines are pruned in the autumn (October) and spring (March) due to harsh winter conditions (e.g., snow, low temperatures), and large amounts of biomass [...] Read more.
Grapevine shoots and canes represent a significant amount of biomass, considered as a waste in viticulture. In cooler climates, grapevines are pruned in the autumn (October) and spring (March) due to harsh winter conditions (e.g., snow, low temperatures), and large amounts of biomass are produced at these different pruning times. This work was undertaken in order to investigate the potential of vineyard pruning waste for recovery of polyphenolic compounds for biomass valorization. Qualitative and quantitative analyses of grapevine shoot and cane polyphenols, including flavonoids and stilbenoids were performed using UHPLC MS/MS method. The results revealed the flavonols (quercetin) to be the most abundant compounds in shoots among all the three cultivars screened (Zilga, Hasansky Sladky, Rondo). Stilbenoids (ε-viniferin) dominated in the canes, while increased level of flavonols with lower contents of stilbenoids was detected in the endo-dormant canes, and higher amounts of flavanols and stilbenoids were recorded in eco-dormant canes. In conclusion, the content of polyphenols in grapevine shoots and canes differed among the cultivars and dormancy phases. The results generated from the present study contribute to the sustainable and environmentally friendly viticulture practice via valorization of vineyard pruning wastes. Full article
18 pages, 1324 KB  
Review
Temperate Fruit Trees under Climate Change: Challenges for Dormancy and Chilling Requirements in Warm Winter Regions
by Abdel-Moety Salama, Ahmed Ezzat, Hassan El-Ramady, Shamel M. Alam-Eldein, Sameh K. Okba, Hayam M. Elmenofy, Islam F. Hassan, Attila Illés and Imre J. Holb
Horticulturae 2021, 7(4), 86; https://doi.org/10.3390/horticulturae7040086 - 19 Apr 2021
Cited by 73 | Viewed by 22404
Abstract
Adequate chill is of great importance for successful production of deciduous fruit trees. However, temperate fruit trees grown under tropical and subtropical regions may face insufficient winter chill, which has a crucial role in dormancy and productivity. The objective of this review is [...] Read more.
Adequate chill is of great importance for successful production of deciduous fruit trees. However, temperate fruit trees grown under tropical and subtropical regions may face insufficient winter chill, which has a crucial role in dormancy and productivity. The objective of this review is to discuss the challenges for dormancy and chilling requirements of temperate fruit trees, especially in warm winter regions, under climate change conditions. After defining climate change and dormancy, the effects of climate change on various parameters of temperate fruit trees are described. Then, dormancy breaking chemicals and organic compounds, as well as some aspects of the mechanism of dormancy breaking, are demonstrated. After this, the relationships between dormancy and chilling requirements are delineated and challenging aspects of chilling requirements in climate change conditions and in warm winter environments are demonstrated. Experts have sought to develop models for estimating chilling requirements and dormancy breaking in order to improve the adaption of temperate fruit trees under tropical and subtropical environments. Some of these models and their uses are described in the final section of this review. In conclusion, global warming has led to chill deficit during winter, which may become a limiting factor in the near future for the growth of temperate fruit trees in the tropics and subtropics. With the increasing rate of climate change, improvements in some managing tools (e.g., discovering new, more effective dormancy breaking organic compounds; breeding new, climate-smart cultivars in order to solve problems associated with dormancy and chilling requirements; and improving dormancy and chilling forecasting models) have the potential to solve the challenges of dormancy and chilling requirements for temperate fruit tree production in warm winter fruit tree growing regions. Full article
(This article belongs to the Section Biotic and Abiotic Stress)
Show Figures

Figure 1

22 pages, 3139 KB  
Article
Phenological Model Intercomparison for Estimating Grapevine Budbreak Date (Vitis vinifera L.) in Europe
by Luisa Leolini, Sergi Costafreda-Aumedes, João A. Santos, Christoph Menz, Helder Fraga, Daniel Molitor, Paolo Merante, Jürgen Junk, Thomas Kartschall, Agnès Destrac-Irvine, Cornelis van Leeuwen, Aureliano C. Malheiro, José Eiras-Dias, José Silvestre, Camilla Dibari, Marco Bindi and Marco Moriondo
Appl. Sci. 2020, 10(11), 3800; https://doi.org/10.3390/app10113800 - 29 May 2020
Cited by 34 | Viewed by 6051
Abstract
Budbreak date in grapevine is strictly dependent on temperature, and the correct simulation of its occurrence is of great interest since it may have major consequences on the final yield and quality. In this study, we evaluated the reliability for budbreak simulation of [...] Read more.
Budbreak date in grapevine is strictly dependent on temperature, and the correct simulation of its occurrence is of great interest since it may have major consequences on the final yield and quality. In this study, we evaluated the reliability for budbreak simulation of two modeling approaches, the chilling-forcing (CF), which describes the entire dormancy period (endo- and eco-dormancy) and the forcing approach (F), which only describes the eco-dormancy. For this, we selected six phenological models that apply CF and F in different ways, which were tested on budbreak simulation of eight grapevine varieties cultivated at different latitudes in Europe. Although none of the compared models showed a clear supremacy over the others, models based on CF showed a generally higher estimation accuracy than F where fixed starting dates were adopted. In the latter models, the accurate simulation of budbreak was dependent on the selection of the starting date for forcing accumulation that changes according to the latitude, whereas CF models were independent. Indeed, distinct thermal requirements were found for the grapevine varieties cultivated in Northern and Southern Europe. This implies the need to improve modeling of the dormancy period to avoid under- or over-estimations of budbreak date under different environmental conditions. Full article
Show Figures

Figure 1

12 pages, 3010 KB  
Article
Analysis of the Modulation of Dormancy Release in Almond (Prunus dulcis) in Relation to the Flowering and Ripening Dates and Production under Controlled Temperature Conditions
by Ángela S. Prudencio, Pedro Martínez-Gómez and Federico Dicenta
Agronomy 2020, 10(2), 277; https://doi.org/10.3390/agronomy10020277 - 14 Feb 2020
Cited by 4 | Viewed by 3352
Abstract
In this study, the control of eco- and endo-dormancy release led to the modulation of the flowering time in almond (Prunus dulcis (Mill.) D.A. Webb). The study was performed in almond cultivars with contrasting flowering times: the extra-early flowering cultivar Desmayo Largueta [...] Read more.
In this study, the control of eco- and endo-dormancy release led to the modulation of the flowering time in almond (Prunus dulcis (Mill.) D.A. Webb). The study was performed in almond cultivars with contrasting flowering times: the extra-early flowering cultivar Desmayo Largueta and the ultra-late cultivar Tardona. Temperature control in the “Autumn”, “Winter” and “Spring” chambers successfully delayed the flowering time in Desmayo Largueta. Advance flowering in the cultivar Tardona was limited, however, even with the application of sufficient chill in the Winter chamber. The ecodormancy period and the heat accumulation for flowering were not stable among cultivars, even though the heat accumulation was generally high, in accordance with that accumulated in field conditions. The heat requirements of the early cultivar Desmayo Largueta were lower than those of the ultra-late cultivar Tardona. We observed a decreasing pattern in ecodormancy along treatments that was probably related to the temperature in the Spring chamber. Finally, flowering and fruit set were highly variable, and these parameters were more dependent on the cultivar assayed than on the treatment applied. Although the ripening time under our experimental conditions was earlier than the phenological dates observed in the field, the flowering time delayed the ripening time in the case of the extra-early cultivar Desmayo Largueta. The fruit weight increased in the last treatments, whereas the kernel/fruit ratio decreased, as the kernel weight did not vary significantly along treatments. The results obtained show that flowering time can be modulated by temperature control and that other uncontrolled factors, such as photoperiod, can be involved in the control of endodormancy release and flowering time, especially in late flowering cultivars. Full article
(This article belongs to the Special Issue Crop Genetic Adaptation to Changing Climate Conditions)
Show Figures

Graphical abstract

Back to TopTop