Sign in to use this feature.

Years

Between: -

Subjects

remove_circle_outline
remove_circle_outline
remove_circle_outline
remove_circle_outline
remove_circle_outline
remove_circle_outline
remove_circle_outline
remove_circle_outline

Journals

Article Types

Countries / Regions

Search Results (24)

Search Parameters:
Authors = W. Levin

Order results
Result details
Results per page
Select all
Export citation of selected articles as:
18 pages, 1956 KB  
Article
Re-Thinking People and Nature Interactions in Urban Nature-Based Solutions
by Laurence Jones, Sally Anderson, Jeppe Læssøe, Ellen Banzhaf, Anne Jensen, Annie Tubadji, Michael Hutchins, Jun Yang, Tim Taylor, Benedict W. Wheeler, David Fletcher, Thora Tenbrink, Liz Wilcox-Jones, Signe Iversen, Åsa Sang, Tao Lin, Yaoyang Xu, Lingwen Lu, Gregor Levin and Marianne Zandersen
Sustainability 2025, 17(7), 3043; https://doi.org/10.3390/su17073043 - 29 Mar 2025
Cited by 3 | Viewed by 1883
Abstract
People-environment interactions within nature-based solutions (NBS) are not always understood. This has implications for communicating the benefits of NBS and for how we plan cities. We present a framework that highlights a duality in NBS. The NBS as an asset includes both natural [...] Read more.
People-environment interactions within nature-based solutions (NBS) are not always understood. This has implications for communicating the benefits of NBS and for how we plan cities. We present a framework that highlights a duality in NBS. The NBS as an asset includes both natural capital and human-centred capital, including organisational structures. NBS also exist as a system within which people are able to interact. Temporal and spatial scales moderate the benefits that NBS provide, which in turn are dependent on the scale at which social processes operate. Co-production and equity are central to the interactions among people and institutions in the design, use and management of NBS, and this requires clear communication. Drawing on ideas from culture-based development (CBD), we suggest an approach to communicate the benefits of NBS in a neutral but effective way. We propose guidelines for planning NBS that allow the optimisation of NBS locations and designs for particular outcomes. Full article
(This article belongs to the Special Issue Sustainable Urbanization)
Show Figures

Figure 1

13 pages, 478 KB  
Review
Scoping Review of Current Costing Literature on Interventions to Reach Zero-Dose Children in Low- and Middle-Income Countries
by Ann Levin, Teemar Fisseha, Heidi W. Reynolds, Gustavo Corrêa, Tewodaj Mengistu and Nancy Vollmer
Vaccines 2024, 12(12), 1431; https://doi.org/10.3390/vaccines12121431 - 19 Dec 2024
Cited by 1 | Viewed by 2827
Abstract
Introduction: A limited number of studies focus on estimating the costs of interventions to increase childhood immunization coverage in low- and middle-income countries (LMICs). Existing reviews often compare estimated costs but lack information on the methods used. The objective of this review is [...] Read more.
Introduction: A limited number of studies focus on estimating the costs of interventions to increase childhood immunization coverage in low- and middle-income countries (LMICs). Existing reviews often compare estimated costs but lack information on the methods used. The objective of this review is to summarize the methods used in costing studies that assessed interventions to reach zero-dose (ZD) children. Methods: We conducted a review of existing studies that estimate the costs of increasing childhood vaccination and reducing prevalence of ZD children in LMICs. We conducted searches of PubMed using terms including “immunization”, “cost”, “coverage increase”, “zero-dose”, and “LMIC”, and further extended our search to bibliographies and gray literature from organizations working to reach ZD children. We only included articles that estimated the cost of interventions to increase childhood vaccination and/or reach ZD children and not articles about introducing new vaccines or other age groups. We categorized each article according to their costing methods, cost components, types of costs calculated, and presence of uncertainty analysis. Results: Eleven articles met our inclusion criteria. Interventions costs varied from USD 0.08 per additional dose for SMS reminders in Kenya to USD 67 per dose for cash transfers in Nicaragua. Most of the studies were from South Asia: India (4), Pakistan (2), and Bangladesh (1). The rest were from Africa (3) and Latin America (1). Most articles did not include a description of their costing methods. Only three described their methods in detail. Conclusions: Few studies have estimated the costs of increasing childhood vaccination coverage and reducing the number of ZD children in LMICs. The wide variation in intervention costs underscores the need for standardized costing methodologies to enhance comparability across studies. Only three studies detailed their costing methods, making comparisons challenging. Establishing research principles for costing ZD interventions could strengthen future evidence for policymaking. Full article
(This article belongs to the Special Issue 50 Years of Immunization—Steps Forward)
Show Figures

Figure 1

21 pages, 4820 KB  
Article
Heterogeneous Nuclear Ribonucleoprotein A1 Knockdown Alters Constituents of Nucleocytoplasmic Transport
by Todd E. Stang, Hannah E. Salapa, Joseph-Patrick W. E. Clarke, Bogdan F. Popescu and Michael C. Levin
Brain Sci. 2024, 14(10), 1039; https://doi.org/10.3390/brainsci14101039 - 19 Oct 2024
Viewed by 2489
Abstract
Background/Objectives: Changes in nuclear morphology, alterations to the nuclear pore complex (NPC), including loss, aggregation, and dysfunction of nucleoporins (Nups), and nucleocytoplasmic transport (NCT) abnormalities have become hallmarks of neurodegenerative diseases. Previous RNA sequencing data utilizing knockdown of heterogeneous nuclear ribonucleoprotein A1 (hnRNP [...] Read more.
Background/Objectives: Changes in nuclear morphology, alterations to the nuclear pore complex (NPC), including loss, aggregation, and dysfunction of nucleoporins (Nups), and nucleocytoplasmic transport (NCT) abnormalities have become hallmarks of neurodegenerative diseases. Previous RNA sequencing data utilizing knockdown of heterogeneous nuclear ribonucleoprotein A1 (hnRNP A1) identified enrichment for pathways and changes in RNAs related to nuclear morphology and showed differential expression of key nuclear targets. This suggests that dysfunction of hnRNP A1, which is observed in neurodegenerative diseases, may contribute to abnormalities in nuclear morphology, NPC, and NCT. Methods: We performed knockdown of hnRNP A1 in Neuro-2A cells, a neuronal cell line, to examine nuclear morphology, NPC, and NCT. Results: First, we examined nuclear morphology using Lamin B, wherein we observed increased nuclear envelope abnormalities in cells with hnRNP A1 knockdown as compared to control. To quantify changes in Lamin B, we designed and validated an automated computer-based model, which quantitatively confirmed our observations. Next, we investigated the impact of hnRNP A1 knockdown on components of the NPC and NCT. In line with the previous literature, we found changes in Nups, including altered distribution and reduced protein expression, as well as disrupted NCT. Finally, we validated our findings in multiple sclerosis (MS) brains, a disease with a significant neurodegenerative component caused by hnRNP A1 dysfunction, where neuronal nuclear envelope alterations were significantly increased as compared to controls. Conclusions: Together, these data implicate hnRNP A1 as an important contributor to nuclear morphology, Nup expression and distribution, and NCT and suggest that hnRNP A1 dysfunction may lead to defects in these processes in neurodegenerative diseases. Full article
(This article belongs to the Section Molecular and Cellular Neuroscience)
Show Figures

Figure 1

15 pages, 940 KB  
Article
Novel Proteome Targets Marking Insulin Resistance in Metabolic Syndrome
by Moritz V. Warmbrunn, Harsh Bahrar, Nicolien C. de Clercq, Annefleur M. Koopen, Pieter F. de Groot, Joost Rutten, Leo A. B. Joosten, Ruud S. Kootte, Kristien E. C. Bouter, Kasper W. ter Horst, Annick V. Hartstra, Mireille J. Serlie, Maarten R. Soeters, Daniel H. van Raalte, Mark Davids, Evgeni Levin, Hilde Herrema, Niels P. Riksen, Mihai G. Netea, Albert K. Groen and Max Nieuwdorpadd Show full author list remove Hide full author list
Nutrients 2024, 16(12), 1822; https://doi.org/10.3390/nu16121822 - 10 Jun 2024
Cited by 3 | Viewed by 2837
Abstract
Context/Objective: In order to better understand which metabolic differences are related to insulin resistance in metabolic syndrome (MetSyn), we used hyperinsulinemic–euglycemic (HE) clamps in individuals with MetSyn and related peripheral insulin resistance to circulating biomarkers. Design/Methods: In this cross-sectional study, HE-clamps were performed [...] Read more.
Context/Objective: In order to better understand which metabolic differences are related to insulin resistance in metabolic syndrome (MetSyn), we used hyperinsulinemic–euglycemic (HE) clamps in individuals with MetSyn and related peripheral insulin resistance to circulating biomarkers. Design/Methods: In this cross-sectional study, HE-clamps were performed in treatment-naive men (n = 97) with MetSyn. Subjects were defined as insulin-resistant based on the rate of disappearance (Rd). Machine learning models and conventional statistics were used to identify biomarkers of insulin resistance. Findings were replicated in a cohort with n = 282 obese men and women with (n = 156) and without (n = 126) MetSyn. In addition to this, the relation between biomarkers and adipose tissue was assessed by nuclear magnetic resonance imaging. Results: Peripheral insulin resistance is marked by changes in proteins related to inflammatory processes such as IL-1 and TNF-receptor and superfamily members. These proteins can distinguish between insulin-resistant and insulin-sensitive individuals (AUC = 0.72 ± 0.10) with MetSyn. These proteins were also associated with IFG, liver fat (rho 0.36, p = 1.79 × 10−9) and visceral adipose tissue (rho = 0.35, p = 6.80 × 10−9). Interestingly, these proteins had the strongest association in the MetSyn subgroup compared to individuals without MetSyn. Conclusions: MetSyn associated with insulin resistance is characterized by protein changes related to body fat content, insulin signaling and pro-inflammatory processes. These findings provide novel targets for intervention studies and should be the focus of future in vitro and in vivo studies. Full article
Show Figures

Figure 1

8 pages, 803 KB  
Communication
Post-Frost Pruning Does Not Impact Vine Yield and Berry Composition in Young Grapevines
by Suraj Kar, Ricky W. Clark, Ian T. Ivey, Joseph B. DeShields, Jeremy Cusimano and Alexander D. Levin
Horticulturae 2024, 10(5), 505; https://doi.org/10.3390/horticulturae10050505 - 14 May 2024
Cited by 3 | Viewed by 3147
Abstract
Spring frost is a perennial and widespread problem across many cool climatic and high-elevation winegrowing regions of the world. Vitis vinifera L. cv. Pinot noir is an early budding cultivar; thus, it is particularly susceptible to late-spring frost damage. In late April 2022, [...] Read more.
Spring frost is a perennial and widespread problem across many cool climatic and high-elevation winegrowing regions of the world. Vitis vinifera L. cv. Pinot noir is an early budding cultivar; thus, it is particularly susceptible to late-spring frost damage. In late April 2022, an advective frost event occurred throughout Western Oregon winegrowing regions and subsequently damaged a substantial number of commercial vineyards. Growers often are unsure of how to manage grapevines after a frost event. Limited research has shown little-to-no effect of pruning vs. non-pruning strategies on vine yield and productivity. In addition, pruning a frost-affected vineyard incurs additional labor costs that may offset the cost–benefit balance for the grower. Therefore, in this experiment, the effect of two different post-frost pruning treatments (cane pruning and spur pruning) on vine yield, berry composition, and vine vegetative growth were tested. No effect of post-frost pruning treatments on vine yield, berry composition, and vine vegetative characteristics was observed. Cluster numbers, cluster weights, and berries per cluster only differed between cane- vs. spur-pruned vines. Therefore, leaving frost-affected vines alone and a scaled-back vineyard management practice could be practical for economic reasons. Full article
(This article belongs to the Topic Effects of Climate Change on Viticulture (Grape))
Show Figures

Figure 1

11 pages, 4258 KB  
Article
Deep Learning Approach for Differentiating Etiologies of Pediatric Retinal Hemorrhages: A Multicenter Study
by Pooya Khosravi, Nolan A. Huck, Kourosh Shahraki, Stephen C. Hunter, Clifford Neil Danza, So Young Kim, Brian J. Forbes, Shuan Dai, Alex V. Levin, Gil Binenbaum, Peter D. Chang and Donny W. Suh
Int. J. Mol. Sci. 2023, 24(20), 15105; https://doi.org/10.3390/ijms242015105 - 12 Oct 2023
Cited by 6 | Viewed by 3112
Abstract
Retinal hemorrhages in pediatric patients can be a diagnostic challenge for ophthalmologists. These hemorrhages can occur due to various underlying etiologies, including abusive head trauma, accidental trauma, and medical conditions. Accurate identification of the etiology is crucial for appropriate management and legal considerations. [...] Read more.
Retinal hemorrhages in pediatric patients can be a diagnostic challenge for ophthalmologists. These hemorrhages can occur due to various underlying etiologies, including abusive head trauma, accidental trauma, and medical conditions. Accurate identification of the etiology is crucial for appropriate management and legal considerations. In recent years, deep learning techniques have shown promise in assisting healthcare professionals in making more accurate and timely diagnosis of a variety of disorders. We explore the potential of deep learning approaches for differentiating etiologies of pediatric retinal hemorrhages. Our study, which spanned multiple centers, analyzed 898 images, resulting in a final dataset of 597 retinal hemorrhage fundus photos categorized into medical (49.9%) and trauma (50.1%) etiologies. Deep learning models, specifically those based on ResNet and transformer architectures, were applied; FastViT-SA12, a hybrid transformer model, achieved the highest accuracy (90.55%) and area under the receiver operating characteristic curve (AUC) of 90.55%, while ResNet18 secured the highest sensitivity value (96.77%) on an independent test dataset. The study highlighted areas for optimization in artificial intelligence (AI) models specifically for pediatric retinal hemorrhages. While AI proves valuable in diagnosing these hemorrhages, the expertise of medical professionals remains irreplaceable. Collaborative efforts between AI specialists and pediatric ophthalmologists are crucial to fully harness AI’s potential in diagnosing etiologies of pediatric retinal hemorrhages. Full article
(This article belongs to the Special Issue Machine Learning Applications in Bioinformatics and Biomedicine)
Show Figures

Figure 1

29 pages, 5530 KB  
Article
Modeling Reactive Oxygen Species-Induced Axonal Loss in Leber Hereditary Optic Neuropathy
by Darius W. Lambiri and Leonard A. Levin
Biomolecules 2022, 12(10), 1411; https://doi.org/10.3390/biom12101411 - 2 Oct 2022
Cited by 11 | Viewed by 3186
Abstract
Leber hereditary optic neuropathy (LHON) is a rare syndrome that results in vision loss. A necessary but not sufficient condition for its onset is the existence of known mitochondrial DNA mutations that affect complex I biomolecular structure. Cybrids with LHON mutations generate higher [...] Read more.
Leber hereditary optic neuropathy (LHON) is a rare syndrome that results in vision loss. A necessary but not sufficient condition for its onset is the existence of known mitochondrial DNA mutations that affect complex I biomolecular structure. Cybrids with LHON mutations generate higher rates of reactive oxygen species (ROS). This study models how ROS, particularly H2O2, could signal and execute the axonal degeneration process that underlies LHON. We modeled and explored several hypotheses regarding the influence of H2O2 on the dynamics of propagation of axonal degeneration in LHON. Zonal oxidative stress, corresponding to H2O2 gradients, correlated with the morphology of injury exhibited in the LHON pathology. If the axonal membrane is highly permeable to H2O2 and oxidative stress induces larger production of H2O2, small injuries could trigger cascading failures of neighboring axons. The cellular interdependence created by H2O2 diffusion, and the gradients created by tissue variations in H2O2 production and scavenging, result in injury patterns and surviving axonal loss distributions similar to LHON tissue samples. Specifically, axonal degeneration starts in the temporal optic nerve, where larger groups of small diameter fibers are located and propagates from that region. These findings correlate well with clinical observations of central loss of visual field, visual acuity, and color vision in LHON, and may serve as an in silico platform for modeling the mechanism of action for new therapeutics. Full article
(This article belongs to the Special Issue New Discoveries in Retinal Cell Degeneration and Retinal Diseases)
Show Figures

Figure 1

21 pages, 4839 KB  
Article
Urinary Comprehensive Genomic Profiling Correlates Urothelial Carcinoma Mutations with Clinical Risk and Efficacy of Intervention
by Vincent T. Bicocca, Kevin G. Phillips, Daniel S. Fischer, Vincent M. Caruso, Mahdi Goudarzi, Monica Garcia-Ransom, Peter S. Lentz, Andrew R. MacBride, Brad W. Jensen, Brian C. Mazzarella, Theresa Koppie, James E. Korkola, Joe W. Gray and Trevor G. Levin
J. Clin. Med. 2022, 11(19), 5827; https://doi.org/10.3390/jcm11195827 - 30 Sep 2022
Cited by 13 | Viewed by 4259
Abstract
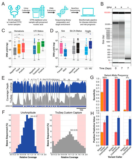
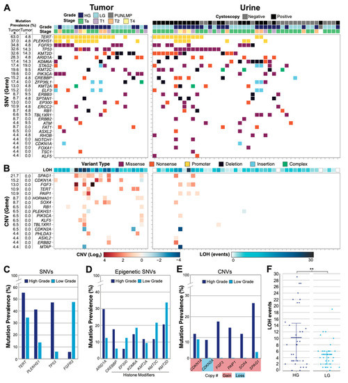
The clinical standard of care for urothelial carcinoma (UC) relies on invasive procedures with suboptimal performance. To enhance UC treatment, we developed a urinary comprehensive genomic profiling (uCGP) test, UroAmplitude, that measures mutations from tumor DNA present in urine. In this study, we [...] Read more.
The clinical standard of care for urothelial carcinoma (UC) relies on invasive procedures with suboptimal performance. To enhance UC treatment, we developed a urinary comprehensive genomic profiling (uCGP) test, UroAmplitude, that measures mutations from tumor DNA present in urine. In this study, we performed a blinded, prospective validation of technical sensitivity and positive predictive value (PPV) using reference standards, and found at 1% allele frequency, mutation detection performs at 97.4% sensitivity and 80.4% PPV. We then prospectively compared the mutation profiles of urine-extracted DNA to those of matched tumor tissue to validate clinical performance. Here, we found tumor single-nucleotide variants were observed in the urine with a median concordance of 91.7% and uCGP revealed distinct patterns of genomic lesions enriched in low- and high-grade disease. Finally, we retrospectively explored longitudinal case studies to quantify residual disease following bladder-sparing treatments, and found uCGP detected residual disease in patients receiving bladder-sparing treatment and predicted recurrence and disease progression. These findings demonstrate the potential of the UroAmplitude platform to reliably identify and track mutations associated with UC at each stage of disease: diagnosis, treatment, and surveillance. Multiple case studies demonstrate utility for patient risk classification to guide both surgical and therapeutic interventions. Full article
(This article belongs to the Section Nephrology & Urology)
Show Figures

Figure 1

16 pages, 5782 KB  
Article
Bovine Milk Fat Intervention in Early Life and Its Impact on Microbiota, Metabolites and Clinical Phenotype: A Multi-Omics Stacked Regularization Approach
by João Pereira, Lucas R. F. Bresser, Natal van Riel, Ellen Looijesteijn, Ruud Schoemaker, Laurien H. Ulfman, Prescilla Jeurink, Eva Karaglani, Yannis Manios, Rutger W. W. Brouwer, Wilfred F. J. van Ijcken and Evgeni Levin
BioMedInformatics 2022, 2(2), 281-296; https://doi.org/10.3390/biomedinformatics2020018 - 24 May 2022
Cited by 3 | Viewed by 2773
Abstract
The integration and analysis of multi-omics modalities is an important challenge in bioinformatics and data science in general. A standard approach is to conduct a series of univariate tests to determine the significance for each parameter, but this underestimates the connected nature of [...] Read more.
The integration and analysis of multi-omics modalities is an important challenge in bioinformatics and data science in general. A standard approach is to conduct a series of univariate tests to determine the significance for each parameter, but this underestimates the connected nature of biological data and thus increases the number of false-negative errors. To mitigate this issue and to understand how different omics’ data domains are jointly affected, we used the Stacked Regularization model with Bayesian optimization over its full parameter space. We applied this approach to a multi-omics data set consisting of microbiota, metabolites and clinical data from two recent clinical studies aimed at detecting the impact of replacing part of the vegetable fat in infant formula with bovine milk fat on healthy term infants. We demonstrate how our model achieves a high discriminative performance, show the advantages of univariate testing and discuss the detected outcome in its biological context. Full article
Show Figures

Figure 1

10 pages, 5464 KB  
Article
Multicenter 18F-PI-2620 PET for In Vivo Braak Staging of Tau Pathology in Alzheimer’s Disease
by Michael Rullmann, Matthias Brendel, Matthias L. Schroeter, Dorothee Saur, Johannes Levin, Robert G. Perneczky, Solveig Tiepolt, Marianne Patt, Andre Mueller, Victor L. Villemagne, Joseph Classen, Andrew W. Stephens, Osama Sabri, Henryk Barthel and on behalf of the German Imaging Initiative for Tauopathies (GII4T)
Biomolecules 2022, 12(3), 458; https://doi.org/10.3390/biom12030458 - 16 Mar 2022
Cited by 24 | Viewed by 6261
Abstract
Tau aggregates accumulate in the Alzheimer’s disease (AD) brain according to the established Braak staging scheme and spread from transentorhinal over limbic regions to the neocortex. To impact the management of AD patients, an in vivo tool for tau Braak staging is needed. [...] Read more.
Tau aggregates accumulate in the Alzheimer’s disease (AD) brain according to the established Braak staging scheme and spread from transentorhinal over limbic regions to the neocortex. To impact the management of AD patients, an in vivo tool for tau Braak staging is needed. First-generation tau tracers have limited performance in detecting early stages of tau. Therefore, we tested the corresponding capability of the next-generation tau tracer, 18F-PI-2620. We analyzed 18F-PI-2620 multicenter PET data from 37 beta-amyloid-positive AD dementia patients and those from 26 healthy controls. We applied kinetic modeling of the 0–60 min p.i. PET data using MRTM2 with the lower cerebellum as the reference region to extract Braak stage-dependent distribution volume ratios, whereas controls were used to define Braak stage PET positivity thresholds. Stage-dependent PET positivity widely followed the Braak scheme (except Braak stage III) presenting descending frequency of PET positivity from Braak I (43%), II (38%), III (49%), IV (35%), V (30%) to VI (14%). A strictly hierarchical model was met by 64% of AD dementia cases. Nineteen percent showed a hippocampal sparing tauopathy pattern. Thus, we could assign 87% to the six-stage hierarchical Braak model including tauopathy variants. 18F-PI-2620 PET appears to be able to perform Braak tau staging of AD in vivo. Full article
Show Figures

Figure 1

14 pages, 4202 KB  
Article
The Pathological G51D Mutation in Alpha-Synuclein Oligomers Confers Distinct Structural Attributes and Cellular Toxicity
by Catherine K. Xu, Marta Castellana-Cruz, Serene W. Chen, Zhen Du, Georg Meisl, Aviad Levin, Benedetta Mannini, Laura S. Itzhaki, Tuomas P. J. Knowles, Christopher M. Dobson, Nunilo Cremades and Janet R. Kumita
Molecules 2022, 27(4), 1293; https://doi.org/10.3390/molecules27041293 - 15 Feb 2022
Cited by 12 | Viewed by 4904
Abstract
A wide variety of oligomeric structures are formed during the aggregation of proteins associated with neurodegenerative diseases. Such soluble oligomers are believed to be key toxic species in the related disorders; therefore, identification of the structural determinants of toxicity is of upmost importance. [...] Read more.
A wide variety of oligomeric structures are formed during the aggregation of proteins associated with neurodegenerative diseases. Such soluble oligomers are believed to be key toxic species in the related disorders; therefore, identification of the structural determinants of toxicity is of upmost importance. Here, we analysed toxic oligomers of α-synuclein and its pathological variants in order to identify structural features that could be related to toxicity and found a novel structural polymorphism within G51D oligomers. These G51D oligomers can adopt a variety of β-sheet-rich structures with differing degrees of α-helical content, and the helical structural content of these oligomers correlates with the level of induced cellular dysfunction in SH-SY5Y cells. This structure–function relationship observed in α-synuclein oligomers thus presents the α-helical structure as another potential structural determinant that may be linked with cellular toxicity in amyloid-related proteins. Full article
Show Figures

Graphical abstract

6 pages, 16959 KB  
Article
Long-Term Sustainability of Using Hemodialyzers to Inexpensively Provide Pathogen-Free Water to Remote Villages Lacking Electricity
by Friedrich K. Port, David A. Goodkin, Jochen G. Raimann, Joseph M. Boaheng, Seth Johnson, Mathieu Lamolle, Linda Donald and Nathan W. Levin
Water 2022, 14(3), 471; https://doi.org/10.3390/w14030471 - 4 Feb 2022
Cited by 1 | Viewed by 2783
Abstract
The provision of clean water to remote communities is a major goal of both the World Health Organization and the United Nations. We report on the long-term sustainability of filter-sterilizing polluted water in remote villages in Ghana that lack electricity. Contaminated water pumped [...] Read more.
The provision of clean water to remote communities is a major goal of both the World Health Organization and the United Nations. We report on the long-term sustainability of filter-sterilizing polluted water in remote villages in Ghana that lack electricity. Contaminated water pumped several times a week via a gasoline pump into a 1000 L elevated tank is filtered through polysulfone hemodialyzers on demand. The 3 nm fiber pore size rejects all bacteria, parasites, and viruses. Villagers flush organic matter from the dialyzers thrice daily to maintain a flow of up to 250 L/h. Having previously reported a 73% reduction in diarrheal episodes, we now address system sustainability. After passing through the hemodialyzer filters, a fecally polluted water source remains consistently free of pathogens even after the system has been in place for >1 year in most villages. Filters are easily replaced when needed. Daily cost for unlimited clean water is less than USD 2.22 per village over five years. Villagers have continued to independently fill the tank and flush the system, because they appreciate the clean water and health benefits. We demonstrate that over 2–6 years this system providing pathogen-free drinking water can be maintained independently by villagers for long-term sustainability. It does not require electricity nor disinfectants to be added to the product water and is ready for far broader application in similarly remote settings. Full article
Show Figures

Figure 1

11 pages, 551 KB  
Article
Developing Innovative Integrated Business Solutions Using a Scrum Project Management Methodology
by Jamie McLellan, William A. Young, Elizabeth C. Levin and Lester W. Johnson
Businesses 2021, 1(2), 91-101; https://doi.org/10.3390/businesses1020007 - 27 Jul 2021
Viewed by 6662
Abstract
Innovative manufacturers have used Integrated Business Solutions (IBSs) as a means to co-create products and services to solve diverse business problems and more effectively compete in their field of endeavour. However, the efficacy and benefits of IBSs have been diminished due to the [...] Read more.
Innovative manufacturers have used Integrated Business Solutions (IBSs) as a means to co-create products and services to solve diverse business problems and more effectively compete in their field of endeavour. However, the efficacy and benefits of IBSs have been diminished due to the rigid method in which project management has been applied. This paper provides a conceptual approach for manufacturers to create new revenue sources in collaboration with their customers by adopting an agile project methodology that accommodates the interactive and iterative nature of IBS development. The research findings highlight the lack of success in IBSs using traditional project management as the delivery method. It provides an alternative solution in the use of an agile project management approach with its customer-centred and iterative mindset. This paper provides a conceptual model of the agile method known as Scrum and describes how it better aligns with innovative IBS development. Though both IBSs and agile have been around for several decades, their development is still in a state of infancy. This research adds to the body of literature on the application of agile in IBSs and presents an argument for converting its conceptual model into a practice delivery. Full article
Show Figures

Figure 1

40 pages, 5605 KB  
Review
hnRNP A/B Proteins: An Encyclopedic Assessment of Their Roles in Homeostasis and Disease
by Patricia A. Thibault, Aravindhan Ganesan, Subha Kalyaanamoorthy, Joseph-Patrick W. E. Clarke, Hannah E. Salapa and Michael C. Levin
Biology 2021, 10(8), 712; https://doi.org/10.3390/biology10080712 - 24 Jul 2021
Cited by 41 | Viewed by 8928
Abstract
The hnRNP A/B family of proteins is canonically central to cellular RNA metabolism, but due to their highly conserved nature, the functional differences between hnRNP A1, A2/B1, A0, and A3 are often overlooked. In this review, we explore and identify the shared and [...] Read more.
The hnRNP A/B family of proteins is canonically central to cellular RNA metabolism, but due to their highly conserved nature, the functional differences between hnRNP A1, A2/B1, A0, and A3 are often overlooked. In this review, we explore and identify the shared and disparate homeostatic and disease-related functions of the hnRNP A/B family proteins, highlighting areas where the proteins have not been clearly differentiated. Herein, we provide a comprehensive assembly of the literature on these proteins. We find that there are critical gaps in our grasp of A/B proteins’ alternative splice isoforms, structures, regulation, and tissue and cell-type-specific functions, and propose that future mechanistic research integrating multiple A/B proteins will significantly improve our understanding of how this essential protein family contributes to cell homeostasis and disease. Full article
(This article belongs to the Special Issue RNA-Binding Proteins: Function, Dysfunction and Disease)
Show Figures

Figure 1

21 pages, 5433 KB  
Article
Attention and Default Mode Network Assessments of Meditation Experience during Active Cognition and Rest
by Kathryn J. Devaney, Emily J. Levin, Vaibhav Tripathi, James P. Higgins, Sara W. Lazar and David C. Somers
Brain Sci. 2021, 11(5), 566; https://doi.org/10.3390/brainsci11050566 - 29 Apr 2021
Cited by 23 | Viewed by 10961
Abstract
Meditation experience has previously been shown to improve performance on behavioral assessments of attention, but the neural bases of this improvement are unknown. Two prominent, strongly competing networks exist in the human cortex: a dorsal attention network, that is activated during focused attention, [...] Read more.
Meditation experience has previously been shown to improve performance on behavioral assessments of attention, but the neural bases of this improvement are unknown. Two prominent, strongly competing networks exist in the human cortex: a dorsal attention network, that is activated during focused attention, and a default mode network, that is suppressed during attentionally demanding tasks. Prior studies suggest that strong anti-correlations between these networks indicate good brain health. In addition, a third network, a ventral attention network, serves as a “circuit-breaker” that transiently disrupts and redirects focused attention to permit salient stimuli to capture attention. Here, we used functional magnetic resonance imaging to contrast cortical network activation between experienced focused attention Vipassana meditators and matched controls. Participants performed two attention tasks during scanning: a sustained attention task and an attention-capture task. Meditators demonstrated increased magnitude of differential activation in the dorsal attention vs. default mode network in a sustained attention task, relative to controls. In contrast, there were no evident attention network differences between meditators and controls in an attentional reorienting paradigm. A resting state functional connectivity analysis revealed a greater magnitude of anticorrelation between dorsal attention and default mode networks in the meditators as compared to both our local control group and a n = 168 Human Connectome Project dataset. These results demonstrate, with both task- and rest-based fMRI data, increased stability in sustained attention processes without an associated attentional capture cost in meditators. Task and resting-state results, which revealed stronger anticorrelations between dorsal attention and default mode networks in experienced mediators than in controls, are consistent with a brain health benefit of long-term meditation practice. Full article
Show Figures

Figure 1

Back to TopTop