Sign in to use this feature.

Years

Between: -

Subjects

remove_circle_outline
remove_circle_outline
remove_circle_outline
remove_circle_outline

Journals

Article Types

Countries / Regions

Search Results (11)

Search Parameters:
Authors = Jenna Kelly

Order results
Result details
Results per page
Select all
Export citation of selected articles as:
6 pages, 1793 KB  
Case Report
Chlamydia pecorum Infection Associated with Ocular Disease in Goats in Alabama, USA
by Jenna Workman Stockler, Thomas Passler, Anna-Catherine Bowden, Subarna Barua, Kelly Chenoweth and Chengming Wang
Microorganisms 2025, 13(12), 2715; https://doi.org/10.3390/microorganisms13122715 - 28 Nov 2025
Viewed by 524
Abstract
A herd of approximately 300 Spanish meat goats in central Alabama experienced sporadic ocular, respiratory, and reproductive diseases over two years, prompting diagnostic investigation at Auburn University’s JT Vaughan Large Animal Teaching Hospital. Five representative doelings exhibiting ocular lesions were examined. Clinical signs [...] Read more.
A herd of approximately 300 Spanish meat goats in central Alabama experienced sporadic ocular, respiratory, and reproductive diseases over two years, prompting diagnostic investigation at Auburn University’s JT Vaughan Large Animal Teaching Hospital. Five representative doelings exhibiting ocular lesions were examined. Clinical signs included conjunctivitis, corneal opacity, uveitis, and, in one severe case, systemic illness. Initial treatment with topical and systemic antibiotics provided incomplete resolution, raising suspicion of infectious keratoconjunctivitis of atypical etiology. Comprehensive diagnostic testing was performed, including aerobic and Mycoplasma cultures, Giemsa staining, and molecular assays. Moraxella bovoculi was cultured; however, Giemsa staining revealed Chlamydia elementary bodies, and a FRET-qPCR with DNA sequencing confirmed high Chlamydia pecorum loads (up to 1.1 × 107 copies/swab). Mycoplasma testing was negative. Extended treatment with systemic and topical oxytetracycline led to gradual clinical improvement, with C. pecorum DNA declining over 22,000-fold and becoming undetectable after five weeks. This case represents the first documented report of C. pecorum–associated keratoconjunctivitis in goats in the United States. The findings underscore the diagnostic importance of molecular assays for detecting intracellular pathogens that may be missed by culture. The protracted treatment course highlights the therapeutic challenges posed by chlamydial infections due to their intracellular persistence. Additionally, the concurrent detection of M. bovoculi suggests the potential for mixed infections influencing disease severity. These results emphasize C. pecorum as an emerging pathogen of caprine ocular disease with implications for herd health and management. Full article
(This article belongs to the Section Veterinary Microbiology)
Show Figures

Figure 1

10 pages, 538 KB  
Article
Dysautonomia, but Not Cardiac Dysfunction, Is Common in a Cohort of Individuals with Long COVID
by Laura Tabacof, Jamie Wood, Erica Breyman, Jenna Tosto-Mancuso, Amanda Kelly, Kaitlyn Wilkey, Chi Zhang, David Putrino and Amy Kontorovich
J. Pers. Med. 2023, 13(11), 1606; https://doi.org/10.3390/jpm13111606 - 14 Nov 2023
Cited by 4 | Viewed by 4095
Abstract
Despite the prevalence of dysautonomia in people with Long COVID, it is currently unknown whether Long COVID dysautonomia is routinely accompanied by structural or functional cardiac alterations. In this retrospective observational study, the presence of echocardiographic abnormalities was assessed. Left ventricular (LV) chamber [...] Read more.
Despite the prevalence of dysautonomia in people with Long COVID, it is currently unknown whether Long COVID dysautonomia is routinely accompanied by structural or functional cardiac alterations. In this retrospective observational study, the presence of echocardiographic abnormalities was assessed. Left ventricular (LV) chamber sizes were correlated to diagnostic categories and symptoms via standardized patient-reported outcome (PRO) questionnaires. A total of 203 individuals with Long COVID without pre-existing cardiac disease and with available echocardiograms were included (mean age, 45 years; 67% female). Overall, symptoms and PRO scores for fatigue, breathlessness, quality of life, disability, anxiety and depression were not different between those classified with post-COVID dysautonomia (PCD, 22%) and those unclassified (78%). An LV internal diameter at an end-diastole z score < −2 was observed in 33 (16.5%) individuals, and stroke volume (SV) was lower in the PCD vs. unclassified subgroup (51.6 vs. 59.2 mL, 95% C.I. 47.1–56.1 vs. 56.2–62.3). LV end-diastolic volume (mean diff. (95% CI) −13 [−1–−26] mL, p = 0.04) and SV (−10 [−1–−20] mL, p = 0.03) were smaller in those individuals reporting a reduction in physical activity post-COVID-19 infection, and smaller LVMI was weakly correlated with worse fatigue (r = 0.23, p = 0.02). The majority of individuals with Long COVID report shared symptoms and did not demonstrate cardiac dysfunction on echocardiography. Full article
(This article belongs to the Special Issue New Challenges and Perspectives in Neurology and Autonomic Disorders)
Show Figures

Figure 1

14 pages, 2923 KB  
Article
Hearing Health Awareness and the Need for Educational Outreach Amongst Teachers in Malawi
by Grant Kapalamula, Kelly Gordie, Memory Khomera, J. Zachary Porterfield, Julia Toman and Jenna Vallario
Audiol. Res. 2023, 13(2), 271-284; https://doi.org/10.3390/audiolres13020024 - 12 Apr 2023
Cited by 3 | Viewed by 3733
Abstract
Malawi, as a low-income country in southeastern Africa, severely lacks early identification, diagnosis and intervention measures for hearing loss. Due to its constrained resources, an educational awareness campaign targeted at professionals can be a cost-effective instrument in promoting good health care through awareness, [...] Read more.
Malawi, as a low-income country in southeastern Africa, severely lacks early identification, diagnosis and intervention measures for hearing loss. Due to its constrained resources, an educational awareness campaign targeted at professionals can be a cost-effective instrument in promoting good health care through awareness, prevention, and early identification of hearing loss. The aim of this study is to assess school teachers’ knowledge of hearing health, audiology services, identification, and management of hearing issues before and after an educational intervention. Methods: A Pre-Survey, followed by an educational intervention, and a Post-Survey were completed by teacher participants. A similar World Health Organization-derived survey was also administered to compare to our locally adapted survey. Trends related to efficacy, performance, and survey improvement were evaluated. Results: A total of 387 teachers participated. The average score on the Post-Survey was significantly improved compared to the Pre-Survey (71% to 97% correct responses) with the educational intervention. The only predictive variable related to performance was the location of the school within the capital of Lilongwe compared to rural sites outside of the capital. Our locally adapted survey compared favorably to the WHO survey. Conclusions: The results suggest that there is a statistically significant improvement in the implementation of an educational program to increase the knowledge and awareness of hearing health care among teachers. Some topics were more poorly understood than others, suggesting the need for targeted awareness interventions. Location within the capital city had some effect on performance but a high rate of correct responses was achievable across the participants independent of age, teaching experience, or gender. Our data support the idea that hearing health awareness interventions can be an effective and low-cost option to equip teachers to effectively serve as an advocate for improved identification, early diagnosis and appropriate referral of students with hearing loss. Full article
Show Figures

Figure 1

11 pages, 274 KB  
Article
Effects of Core Antigen Bacterin with an Immunostimulant on Piglet Health and Performance Outcomes When Challenged with Enteric and Respiratory Pathogens
by Charley A. Cull, Vijay K. Singu, Jenna J. Bromm, Kelly F. Lechtenberg, Raghavendra G. Amachawadi and Brooke J. Cull
Antibiotics 2023, 12(3), 599; https://doi.org/10.3390/antibiotics12030599 - 16 Mar 2023
Viewed by 1943
Abstract
A total of 90 pigs, approximately one day of age, were used in a 42-day study to evaluate whether Endovac-Porci, a core antigen vaccine with an immunostimulant, provides piglets with broad-spectrum protection against the enteric and respiratory effects of Gram-negative bacteria. This study [...] Read more.
A total of 90 pigs, approximately one day of age, were used in a 42-day study to evaluate whether Endovac-Porci, a core antigen vaccine with an immunostimulant, provides piglets with broad-spectrum protection against the enteric and respiratory effects of Gram-negative bacteria. This study was a single-site, randomized, prospective, blinded, comparative placebo-controlled design. Individual pigs were randomly allocated to 1 of 2 treatments in a randomized design. An individual pig was considered the experimental unit for the farrowing phase (Study day 0 to 21), and the pen was considered the experimental unit for the nursery phase (Study day 21 to 42). Thus, there were 45 replications per treatment during the farrowing phase and 15 replications per treatment during the nursery phase. Treatments included a control product (saline; CP) and an investigational product (Endovac-Porci; IVP). On Study day 23, all pigs were challenged with enterotoxigenic Escherichia coli strain expressing K88 (F4) fimbriae and Pasteurella multocida. Individual pigs were weighed and feed consumption was measured to determine body weight gain, average daily gain, and feed-to-gain ratio. Clinical and fecal scores and overall health were recorded daily. Overall, administering the IVP to pigs led to an increase (p < 0.01) in body weight gain and average daily gain compared to pigs administered the CP. Pigs administered the IVP had reduced (p < 0.01) mortality compared to pigs administered the CP. There was a Study day × treatment interaction on clinical and fecal scores (p < 0.01). There was also a main effect of Study day where clinical and fecal scores increased (p < 0.01) as the Study day increased. Treatment also had an effect on clinical and fecal scores, where pigs administered the IVP had lower (p < 0.01) clinical and fecal scores compared to pigs administered the CP. In conclusion, administering pigs with the Endovac-Porci vaccination significantly improved the performance (i.e., body weight, body weight gain, and average daily gain) and health (i.e., clinical and fecal scores), while reducing the overall mortality in pigs challenged with E. coli K88 orally and Pasteurella multocida intranasally post-weaning. Results from this study suggest that Endovac-Porci could provide broad-spectrum protection against enteric and respiratory effects of Gram-negative bacteria in piglets. Full article
(This article belongs to the Section Antibiotics in Animal Health)
26 pages, 953 KB  
Review
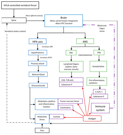
The Potential Mechanisms of High-Velocity, Low-Amplitude, Controlled Vertebral Thrusts on Neuroimmune Function: A Narrative Review
by Heidi Haavik, Imran Khan Niazi, Nitika Kumari, Imran Amjad, Jenna Duehr and Kelly Holt
Medicina 2021, 57(6), 536; https://doi.org/10.3390/medicina57060536 - 27 May 2021
Cited by 13 | Viewed by 12084
Abstract
The current COVID-19 pandemic has necessitated the need to find healthcare solutions that boost or support immunity. There is some evidence that high-velocity, low-amplitude (HVLA) controlled vertebral thrusts have the potential to modulate immune mediators. However, the mechanisms of the link between HVLA [...] Read more.
The current COVID-19 pandemic has necessitated the need to find healthcare solutions that boost or support immunity. There is some evidence that high-velocity, low-amplitude (HVLA) controlled vertebral thrusts have the potential to modulate immune mediators. However, the mechanisms of the link between HVLA controlled vertebral thrusts and neuroimmune function and the associated potential clinical implications are less clear. This review aims to elucidate the underlying mechanisms that can explain the HVLA controlled vertebral thrust--neuroimmune link and discuss what this link implies for clinical practice and future research needs. A search for relevant articles published up until April 2021 was undertaken. Twenty-three published papers were found that explored the impact of HVLA controlled vertebral thrusts on neuroimmune markers, of which eighteen found a significant effect. These basic science studies show that HVLA controlled vertebral thrust influence the levels of immune mediators in the body, including neuropeptides, inflammatory markers, and endocrine markers. This narravtive review discusses the most likely mechanisms for how HVLA controlled vertebral thrusts could impact these immune markers. The mechanisms are most likely due to the known changes in proprioceptive processing that occur within the central nervous system (CNS), in particular within the prefrontal cortex, following HVLA spinal thrusts. The prefrontal cortex is involved in the regulation of the autonomic nervous system, the hypothalamic–pituitary–adrenal axis and the immune system. Bi-directional neuro-immune interactions are affected by emotional or pain-related stress. Stress-induced sympathetic nervous system activity also alters vertebral motor control. Therefore, there are biologically plausible direct and indirect mechanisms that link HVLA controlled vertebral thrusts to the immune system, suggesting HVLA controlled vertebral thrusts have the potential to modulate immune function. However, it is not yet known whether HVLA controlled vertebral thrusts have a clinically relevant impact on immunity. Further research is needed to explore the clinical impact of HVLA controlled vertebral thrusts on immune function. Full article
Show Figures

Figure 1

20 pages, 4040 KB  
Conference Report
The International Virus Bioinformatics Meeting 2020
by Franziska Hufsky, Niko Beerenwinkel, Irmtraud M. Meyer, Simon Roux, Georgia May Cook, Cormac M. Kinsella, Kevin Lamkiewicz, Mike Marquet, David F. Nieuwenhuijse, Ingrida Olendraite, Sofia Paraskevopoulou, Francesca Young, Ronald Dijkman, Bashar Ibrahim, Jenna Kelly, Philippe Le Mercier, Manja Marz, Alban Ramette and Volker Thiel
Viruses 2020, 12(12), 1398; https://doi.org/10.3390/v12121398 - 6 Dec 2020
Cited by 5 | Viewed by 5606
Abstract
The International Virus Bioinformatics Meeting 2020 was originally planned to take place in Bern, Switzerland, in March 2020. However, the COVID-19 pandemic put a spoke in the wheel of almost all conferences to be held in 2020. After moving the conference to 8–9 [...] Read more.
The International Virus Bioinformatics Meeting 2020 was originally planned to take place in Bern, Switzerland, in March 2020. However, the COVID-19 pandemic put a spoke in the wheel of almost all conferences to be held in 2020. After moving the conference to 8–9 October 2020, we got hit by the second wave and finally decided at short notice to go fully online. On the other hand, the pandemic has made us even more aware of the importance of accelerating research in viral bioinformatics. Advances in bioinformatics have led to improved approaches to investigate viral infections and outbreaks. The International Virus Bioinformatics Meeting 2020 has attracted approximately 120 experts in virology and bioinformatics from all over the world to join the two-day virtual meeting. Despite concerns being raised that virtual meetings lack possibilities for face-to-face discussion, the participants from this small community created a highly interactive scientific environment, engaging in lively and inspiring discussions and suggesting new research directions and questions. The meeting featured five invited and twelve contributed talks, on the four main topics: (1) proteome and RNAome of RNA viruses, (2) viral metagenomics and ecology, (3) virus evolution and classification and (4) viral infections and immunology. Further, the meeting featured 20 oral poster presentations, all of which focused on specific areas of virus bioinformatics. This report summarizes the main research findings and highlights presented at the meeting. Full article
(This article belongs to the Special Issue Virus Bioinformatics 2020)
Show Figures

Figure 1

13 pages, 559 KB  
Article
Multicenter, Observational Cohort Study Evaluating Third-Generation Cephalosporin Therapy for Bloodstream Infections Secondary to Enterobacter, Serratia, and Citrobacter Species
by Caroline Derrick, P. Brandon Bookstaver, Zhiqiang K. Lu, Christopher M. Bland, S. Travis King, Kayla R. Stover, Kathey Rumley, Shawn H. MacVane, Jenna Swindler, Scott Kincaid, Trisha Branan, David Cluck, Benjamin Britt, Kelly E. Pillinger, Bruce M. Jones, Virginia Fleming, V. Paul DiMondi, Sandy Estrada, Brad Crane, Brian Odle, Majdi N. Al-Hasan and Julie Ann Justoadd Show full author list remove Hide full author list
Antibiotics 2020, 9(5), 254; https://doi.org/10.3390/antibiotics9050254 - 14 May 2020
Cited by 17 | Viewed by 8399
Abstract
Objectives: There is debate on whether the use of third-generation cephalosporins (3GC) increases the risk of clinical failure in bloodstream infections (BSIs) caused by chromosomally-mediated AmpC-producing Enterobacterales (CAE). This study evaluates the impact of definitive 3GC therapy versus other antibiotics on clinical outcomes [...] Read more.
Objectives: There is debate on whether the use of third-generation cephalosporins (3GC) increases the risk of clinical failure in bloodstream infections (BSIs) caused by chromosomally-mediated AmpC-producing Enterobacterales (CAE). This study evaluates the impact of definitive 3GC therapy versus other antibiotics on clinical outcomes in BSIs due to Enterobacter, Serratia, or Citrobacter species. Methods: This multicenter, retrospective cohort study evaluated adult hospitalized patients with BSIs secondary to Enterobacter, Serratia, or Citrobacter species from 1 January 2006 to 1 September 2014. Definitive 3GC therapy was compared to definitive therapy with other non-3GC antibiotics. Multivariable Cox proportional hazards regression evaluated the impact of definitive 3GC on overall treatment failure (OTF) as a composite of in-hospital mortality, 30-day hospital readmission, or 90-day reinfection. Results: A total of 381 patients from 18 institutions in the southeastern United States were enrolled. Common sources of BSIs were the urinary tract and central venous catheters (78 (20.5%) patients each). Definitive 3GC therapy was utilized in 65 (17.1%) patients. OTF occurred in 22/65 patients (33.9%) in the definitive 3GC group vs. 94/316 (29.8%) in the non-3GC group (p = 0.51). Individual components of OTF were comparable between groups. Risk of OTF was comparable with definitive 3GC therapy vs. definitive non-3GC therapy (aHR 0.93, 95% CI 0.51–1.72) in multivariable Cox proportional hazards regression analysis. Conclusions: These outcomes suggest definitive 3GC therapy does not significantly alter the risk of poor clinical outcomes in the treatment of BSIs secondary to Enterobacter, Serratia, or Citrobacter species compared to other antimicrobial agents. Full article
(This article belongs to the Special Issue Gram-Negative Bloodstream Infections)
Show Figures

Figure 1

19 pages, 8861 KB  
Article
The Third Annual Meeting of the European Virus Bioinformatics Center
by Franziska Hufsky, Bashar Ibrahim, Sejal Modha, Martha R. J. Clokie, Stefanie Deinhardt-Emmer, Bas E. Dutilh, Samantha Lycett, Peter Simmonds, Volker Thiel, Aare Abroi, Evelien M. Adriaenssens, Marina Escalera-Zamudio, Jenna Nicole Kelly, Kevin Lamkiewicz, Lu Lu, Julian Susat, Thomas Sicheritz, David L. Robertson and Manja Marz
Viruses 2019, 11(5), 420; https://doi.org/10.3390/v11050420 - 5 May 2019
Cited by 4 | Viewed by 7237
Abstract
The Third Annual Meeting of the European Virus Bioinformatics Center (EVBC) took place in Glasgow, United Kingdom, 28–29 March 2019. Virus bioinformatics has become central to virology research, and advances in bioinformatics have led to improved approaches to investigate viral infections and outbreaks, [...] Read more.
The Third Annual Meeting of the European Virus Bioinformatics Center (EVBC) took place in Glasgow, United Kingdom, 28–29 March 2019. Virus bioinformatics has become central to virology research, and advances in bioinformatics have led to improved approaches to investigate viral infections and outbreaks, being successfully used to detect, control, and treat infections of humans and animals. This active field of research has attracted approximately 110 experts in virology and bioinformatics/computational biology from Europe and other parts of the world to attend the two-day meeting in Glasgow to increase scientific exchange between laboratory- and computer-based researchers. The meeting was held at the McIntyre Building of the University of Glasgow; a perfect location, as it was originally built to be a place for “rubbing your brains with those of other people”, as Rector Stanley Baldwin described it. The goal of the meeting was to provide a meaningful and interactive scientific environment to promote discussion and collaboration and to inspire and suggest new research directions and questions. The meeting featured eight invited and twelve contributed talks, on the four main topics: (1) systems virology, (2) virus-host interactions and the virome, (3) virus classification and evolution and (4) epidemiology, surveillance and evolution. Further, the meeting featured 34 oral poster presentations, all of which focused on specific areas of virus bioinformatics. This report summarizes the main research findings and highlights presented at the meeting. Full article
(This article belongs to the Special Issue Virus Bioinformatics)
Show Figures

Figure 1

16 pages, 3964 KB  
Article
Determining the Replication Kinetics and Cellular Tropism of Influenza D Virus on Primary Well-Differentiated Human Airway Epithelial Cells
by Melle Holwerda, Jenna Kelly, Laura Laloli, Isabel Stürmer, Jasmine Portmann, Hanspeter Stalder and Ronald Dijkman
Viruses 2019, 11(4), 377; https://doi.org/10.3390/v11040377 - 24 Apr 2019
Cited by 40 | Viewed by 8693
Abstract
Influenza viruses are notorious pathogens that frequently cross the species barrier with often severe consequences for both animal and human health. In 2011, a novel member of the Orthomyxoviridae family, Influenza D virus (IDV), was identified in the respiratory tract of swine. Epidemiological [...] Read more.
Influenza viruses are notorious pathogens that frequently cross the species barrier with often severe consequences for both animal and human health. In 2011, a novel member of the Orthomyxoviridae family, Influenza D virus (IDV), was identified in the respiratory tract of swine. Epidemiological surveys revealed that IDV is distributed worldwide among livestock and that IDV-directed antibodies are detected in humans with occupational exposure to livestock. To identify the transmission capability of IDV to humans, we determined the viral replication kinetics and cell tropism using an in vitro respiratory epithelium model of humans. The inoculation of IDV revealed efficient replication kinetics and apical progeny virus release at different body temperatures. Intriguingly, the replication characteristics of IDV revealed higher replication kinetics compared to Influenza C virus, despite sharing the cell tropism preference for ciliated cells. Collectively, these results might indicate why IDV-directed antibodies are detected among humans with occupational exposure to livestock. Full article
(This article belongs to the Special Issue Non-A Influenza)
Show Figures

Figure 1

11 pages, 229 KB  
Review
Chronic Pediatric Pain in Low- and Middle-Income Countries
by Camila B. Walters, J. Matthew Kynes, Jenna Sobey, Tsitsi Chimhundu-Sithole and K. A. Kelly McQueen
Children 2018, 5(9), 113; https://doi.org/10.3390/children5090113 - 27 Aug 2018
Cited by 28 | Viewed by 6017
Abstract
Chronic pain is a serious health concern and potentially debilitating condition, leading to anxiety, depression, reduced productivity and functionality, and poor quality of life. This condition can be even more detrimental and incapacitating in the pediatric patient population. In low- and middle-income countries [...] Read more.
Chronic pain is a serious health concern and potentially debilitating condition, leading to anxiety, depression, reduced productivity and functionality, and poor quality of life. This condition can be even more detrimental and incapacitating in the pediatric patient population. In low- and middle-income countries (LMICs), pain services are often inadequate or unavailable, leaving most of the world’s pediatric population with chronic pain untreated. Many of these children in LMICs are suffering without treatment, and often die in pain. Awareness and advocacy for this population must be prioritized. We reviewed the available literature on the chronic pediatric pain burden in LMICs, barriers to treatments, and current efforts to treat these patients. Full article
(This article belongs to the Section Global Pediatric Health)
17 pages, 248 KB  
Article
Lean Body Mass Associated with Upper Body Strength in Healthy Older Adults While Higher Body Fat Limits Lower Extremity Performance and Endurance
by Karen Charlton, Marijka Batterham, Kelly Langford, Jenna Lateo, Erin Brock, Karen Walton, Philippa Lyons-Wall, Katie Eisenhauer, Nick Green and Cameron McLean
Nutrients 2015, 7(9), 7126-7142; https://doi.org/10.3390/nu7095327 - 26 Aug 2015
Cited by 42 | Viewed by 9316
Abstract
Impaired strength adversely influences an older person’s ability to perform activities of daily living. A cross-sectional study of 117 independently living men and women (age = 73.4 ± 9.4 year; body mass index (BMI) = 27.6 ± 4.8 kg/m2) aimed to [...] Read more.
Impaired strength adversely influences an older person’s ability to perform activities of daily living. A cross-sectional study of 117 independently living men and women (age = 73.4 ± 9.4 year; body mass index (BMI) = 27.6 ± 4.8 kg/m2) aimed to assess the association between body composition and: (1) upper body strength (handgrip strength, HGS); (2) lower extremity performance (timed up and go (TUG) and sit to stand test (STS)); and (3) endurance (6-minute walk (SMWT). Body composition (% fat; lean body mass (LBM)) was assessed using bioelectrical impedance. Habitual physical activity was measured using the Minnesota Leisure Time Physical Activity Questionnaire (MLTPA) and dietary macronutrient intake, assessed using 24 h recalls and 3-day food records. Regression analyses included the covariates, protein intake (g/kg), MLTPA, age and sex. For natural logarithm (Ln) of right HGS, LBM (p < 0.001) and % body fat (p < 0.005) were significant (r2 = 46.5%; p < 0.000). For left LnHGS, LBM (p < 0.000), age (p = 0.036), protein intake (p = 0.015) and LnMLTPA (p = 0.015) were significant (r2 = 0.535; p < 0.000). For SMW, % body fat, age and LnMLTPA were significant (r2 = 0.346; p < 0.000). For STS, % body fat and age were significant (r2 = 0.251; p < 0.000). LBM is a strong predictor of upper body strength while higher % body fat and lower physical activity are associated with poorer outcomes on tests of lower extremity performance. Full article
Show Figures

Figure 1

Back to TopTop