Riboflavin (Vitamin B2) Deficiency Induces Apoptosis Mediated by Endoplasmic Reticulum Stress and the CHOP Pathway in HepG2 Cells
Abstract
1. Introduction
2. Materials and Methods
2.1. Cell Culture and Experimental Protocols
2.2. Cell Structure and Microstructure Observations
2.3. Cell Number and Viability
2.4. GR Activity and GSH Content
2.5. Cell Apoptosis
2.6. RNA Analysis and Real-Time PCR
2.7. Western Blot Analysis
2.8. Data and Statistical Analyses
3. Results
3.1. RD Inhibited the Cell Proliferation of HepG2cells and Decreased Relative Cell Viability
3.2. RD Inhibited GR Activity and Decreased GSH Content
3.3. RD-Induced ER Stress and Apoptosis
3.4. 4-PBA Attenuated ER Stress and Apoptosis Induced by RD
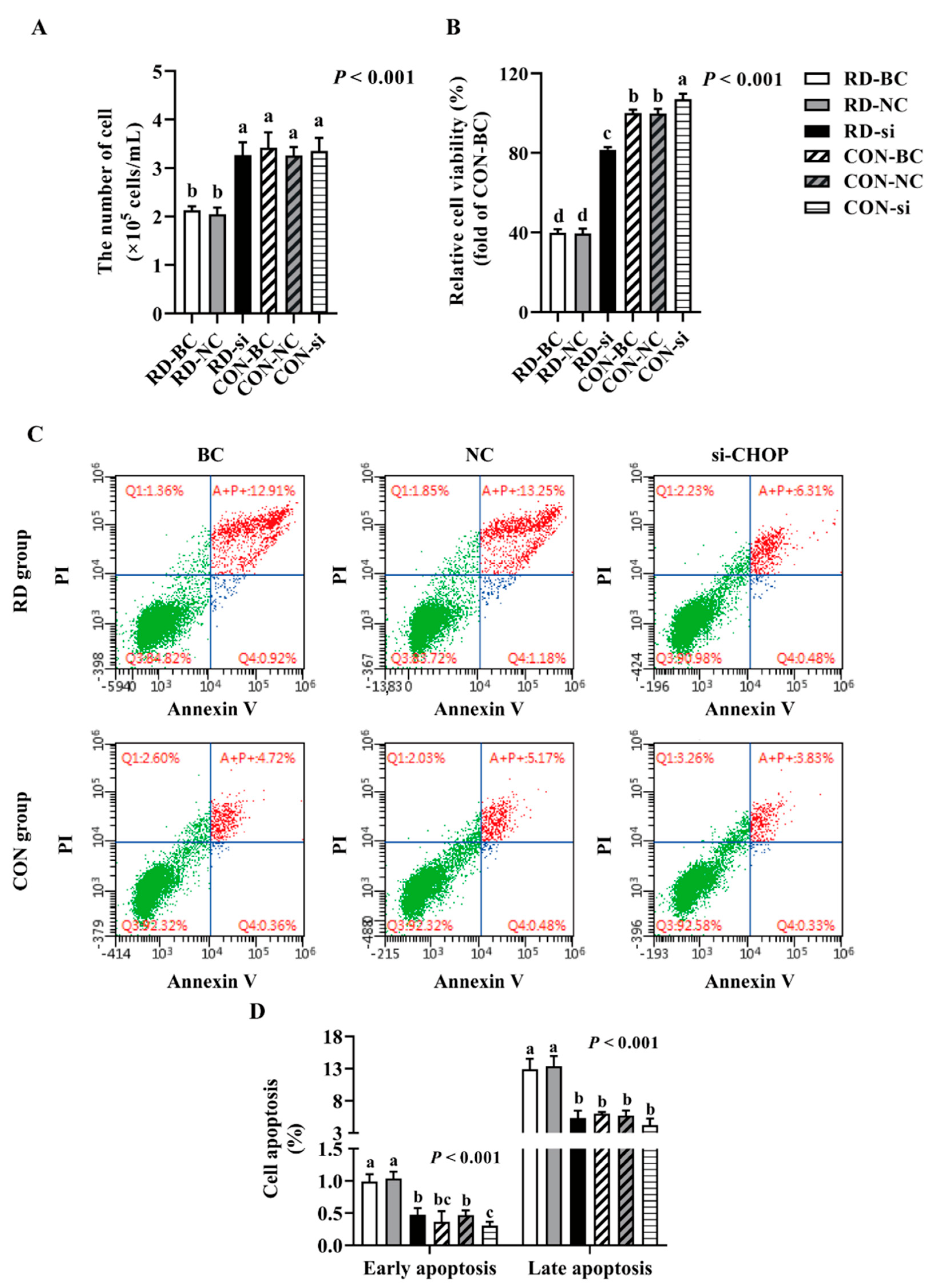
3.5. Knockdown of CHOP Attenuated RD-Induced ER Stress and Apoptosis
4. Discussion
- Even though apoptosis was inhibited by CHOP interference, unfolded/misfolded proteins were still retained in the ER, and ER stress persisted in the riboflavin-depleted cells.
- Riboflavin depletion resulted in the low expression of flavoproteins, leading to metabolic disorders.
5. Conclusions
Author Contributions
Funding
Institutional Review Board Statement
Informed Consent Statement
Data Availability Statement
Conflicts of Interest
References
- Bamji, M.S. Glutathione reductase activity in red blood cells and riboflavin nutritional status in humans. Clin. Chim. Acta 1969, 26, 263–269. [Google Scholar] [CrossRef]
- Bamji, M.S.; Sharada, D. Hepatic glutathione reductase and riboflavin concentration in experimental deficiency of thiaminand riboflavin in rats. J. Nutr. 1972, 102, 443–448. [Google Scholar] [CrossRef] [PubMed]
- Levin, G.; Cogan, U.; Levy, Y.; Mokady, S. Riboflavin deficiency and the function and fluidity of rat erythrocyte membranes. J. Nutr. 1990, 120, 857–861. [Google Scholar] [CrossRef]
- Powers, H.J. Riboflavin (vitamin B-2) and health. Am. J. Clin. Nutr. 2003, 77, 1352–1360. [Google Scholar] [CrossRef]
- Lienhart, W.D.; Gudipati, V.; Macheroux, P. The human flavoproteome. Arch. Biochem. Biophys. 2013, 535, 150–162. [Google Scholar] [CrossRef]
- Ashoori, M.; Saedisomeolia, A. Riboflavin (vitamin B2) and oxidative stress: A review. Br. J. Nutr. 2014, 111, 1985–1991. [Google Scholar] [CrossRef]
- Tu, B.P.; Ho-Schleyer, S.C.; Travers, K.J.; Weissman, J.S. Biochemical basis of oxidative protein folding in the endoplasmic reticulum. Science 2000, 290, 1571–1574. [Google Scholar] [CrossRef]
- Burgess, C.M.; Smid, E.J.; Rutten, G.; van Sinderen, D. A general method for selection of riboflavin-overproducing food grade micro-organisms. Microb. Cell Factories 2006, 5, 24. [Google Scholar] [CrossRef]
- Williams, B.A.; Cochrane, K.M.; Fischer, J.A.J.; Aljaadi, A.M.; McAnena, L.; Ward, M.; McNulty, H.; Kroeun, H.; Green, T.J.; Whitfield, K.C.; et al. The Homozygous Hemoglobin EE Variant Is Associated with Poorer Riboflavin Status in Cambodian Women of Reproductive Age. J. Nutr. 2020, 150, 1943–1950. [Google Scholar] [CrossRef]
- Cogburn, L.A.; Smarsh, D.N.; Wang, X.; Trakooljul, N.; Carre, W.; White, H.B., 3rd. Transcriptional profiling of liver in riboflavin-deficient chicken embryos explains impaired lipid utilization, energy depletion, massive hemorrhaging, and delayed feathering. BMC Genom. 2018, 19, 177. [Google Scholar] [CrossRef]
- Tang, J.; Xie, M.; Yang, J.; Wen, Z.G.; Zhu, Y.W.; Huang, W.; Hou, S.S. Riboflavin requirements of white Pekin ducks from hatch to 21 d of age. Brit. Poult. Sci. 2013, 54, 407–411. [Google Scholar] [CrossRef] [PubMed]
- Tang, J.; Wen, Z.G.; Guo, Z.B.; Huang, W.; Guo, Y.M.; Xie, M.; Hou, S.S. Dietary riboflavin supplementation improve the growth performance and antioxidant status of starter white Pekin ducks fed a corn–soybean meal diets. Livest. Sci. 2014, 170, 131–136. [Google Scholar] [CrossRef]
- Tang, J.; Hu, J.; Wen, Z.G.; Jiang, Y.; Al-Kateb, H.; Huang, W.; Guo, Y.M.; Xie, M.; Hou, S.S. Effects of riboflavin supplementation on growth performance, carcass traits, and riboflavin status of growing male white Pekin ducks. Anim. Feed Sci. Technol. 2015, 209, 274–279. [Google Scholar] [CrossRef]
- Miller, C.O.; Ellis, N.R. The riboflavin requirements of growing swine. JPN J. Crop. Sci. 1951, 60, 447–452. [Google Scholar] [CrossRef]
- Camporeale, G.; Zempleni, J. Oxidative Folding of Interleukin-2 Is Impaired in Flavin-Deficient Jurkat Cells, Causing Intracellular Accumulation of Interleukin-2 and Increased Expression of Stress Response Genes. J. Nutr. 2003, 133, 668–672. [Google Scholar] [CrossRef] [PubMed][Green Version]
- Werner, R.; Manthey, K.C.; Griffin, J.B.; Zempleni, J. HepG2 cells develop signs of riboflavin deficiency within 4 days of culture in riboflavin-deficient medium. J. Nutr. Biochem. 2005, 16, 617–624. [Google Scholar] [CrossRef] [PubMed][Green Version]
- Manthey, K.C.; Chew, Y.C.; Zempleni, J. Riboflavin deficiency impairs oxidative folding and secretion of apolipoprotein B-100 in HepG2 cells, triggering stress response systems. J. Nutr. 2005, 135, 978–982. [Google Scholar] [CrossRef] [PubMed][Green Version]
- Mazur-Bialy, A.I.; Buchala, B.; Plytycz, B. Riboflavin deprivation inhibits macrophage viability and activity—A study on the RAW 264.7 cell line. Br. J. Nutr. 2013, 110, 509–514. [Google Scholar] [CrossRef]
- Xin, Z.; Pu, L.; Gao, W.; Wang, Y.; Wei, J.; Shi, T.; Yao, Z.; Guo, C. Riboflavin deficiency induces a significant change in proteomic profiles in HepG2 cells. Sci. Rep. 2017, 7, 45861. [Google Scholar] [CrossRef]
- Manthey, K.C.; Rodriguez-Melendez, R.; Hoi, J.T.; Zempleni, J. Riboflavin deficiency causes protein and DNA damage in HepG2 cells, triggering arrest in G1 phase of the cell cycle. J. Nutr. Biochem. 2006, 17, 250–256. [Google Scholar] [CrossRef]
- Harding, H.P.; Zhang, Y.H.; Zeng, H.Q.; Novoa, I.; Lu, P.D.; Calfon, M.; Sadri, N.; Yun, C.; Popko, B.; Paules, R.; et al. An Integrated Stress Response Regulates Amino Acid Metabolism and Resistance to Oxidative Stress. Mol. Cell 2003, 11, 619–633. [Google Scholar] [CrossRef]
- Malhotra, J.D.; Miao, H.Z.; Zhang, K.Z.; Wolfson, A.; Pennathur, S.; Pipe, S.W.; Kaufman, R.J. Antioxidants reduce endoplasmic reticulum stress and improve protein secretion. Proc. Natl. Acad. Sci. USA 2008, 105, 18525–18539. [Google Scholar] [CrossRef] [PubMed]
- Marciniak, S.J.; Yun, C.Y.; Oyadomari, S.; Novoa, I.; Zhang, Y.; Jungreis, R.; Nagata, K.; Harding, H.P.; Ron, D. CHOP induces death by promoting protein synthesis and oxidation in the stressed endoplasmic reticulum. Genes Dev. 2004, 18, 3066–3077. [Google Scholar] [CrossRef]
- Liu, J.; Liu, M.X.; Zhang, H.X.; Wei, X.H.; Wang, J.J.; Xian, M.; Guo, W. Exploring cysteine regulation in cancer cell survival with a highly specific “Lock and Key” fluorescent probe for cysteine. Chem. Sci. 2019, 10, 10065–10071. [Google Scholar] [CrossRef]
- Beatty, S.; Koh, H.H.; Henson, D.; Boulton, M. The role of oxidative stress in the pathogenesis of age-related macular degeneration. Surv. Ophthalmol. 2000, 45, 115–134. [Google Scholar] [CrossRef]
- Glembotski, C.C. Endoplasmic reticulum stress in the heart. Circ. Res. 2007, 101, 975–984. [Google Scholar] [CrossRef] [PubMed]
- Taniguchi, M.; Nakamura, M. Effects of riboflavin deficiency on the lipids of rat liver. J. Nutr. Sci. Vitaminol. 1975, 22, 135–146. [Google Scholar] [CrossRef][Green Version]
- Tang, J.; Hu, J.; Xue, M.; Guo, Z.B.; Xie, M.; Zhang, B.; Zhou, Z.K.; Huang, W.; Hou, S.S. Maternal diet deficient in riboflavin induces embryonic death associated with alterations in the hepatic proteome of duck embryos. Nutr. Metab. 2019, 16, 19. [Google Scholar] [CrossRef]
- Bian, X.; Gao, W.; Wang, Y.; Yao, Z.; Xu, Q.; Guo, C.; Li, B. Riboflavin deficiency affects lipid metabolism partly by reducing apolipoprotein B100 synthesis in rats. J. Nutr. Biochem. 2019, 70, 75–81. [Google Scholar] [CrossRef]
- Hetz, C.; Chevet, E.; Harding, H.P. Targeting the unfolded protein response in disease. Nat. Rev. Drug Discov. 2013, 12, 703–719. [Google Scholar] [CrossRef]
- Volmer, R.; Ploeg, K.V.D.; Ron, D. Membrane lipid saturation activates endoplasmic reticulum unfolded protein response transducers through their transmembrane domains. Proc. Natl. Acad. Sci. USA 2013, 110, 4628–4633. [Google Scholar] [CrossRef] [PubMed]
- Tabas, I.; Ron, D. Integrating the mechanisms of apoptosis induced by endoplasmic reticulum stress. Nat. Cell Biol. 2011, 13, 184–190. [Google Scholar] [CrossRef] [PubMed]
- Oyadomari, S.; Mori, M. Roles of CHOP/GADD153 in endoplasmic reticulum stress. Cell Death Differ. 2004, 11, 381–389. [Google Scholar] [CrossRef] [PubMed]
- Ron, D.; Habener, J.F. CHOP, a novel developmentally regulated nuclear protein that dimerizes with transcription factors C/EBP and LAP and functions as a dominant-negative inhibitor of gene transcription. Genes Dev. 1992, 6, 439–453. [Google Scholar] [CrossRef]
- McCullough, K.D.; Martindale, J.L.; Klotz, L.O.; Aw, T.Y.; Holbrook, N.J. Gadd153 sensitizes cells to endoplasmic reticulum stress by down-regulating Bcl2 and perturbing the cellular redox state. Mol. Cell Biol. 2001, 21, 1249–1259. [Google Scholar] [CrossRef]
- Sano, R.; Reed, J.C. ER stress-induced cell death mechanisms. BBA—Mol. Cell Res. 2013, 1833, 3460–3470. [Google Scholar] [CrossRef]
- Batey, D.W.; Eckhert, C.D. Identification of FAD, FMN, and riboflavin in the retina by microextraction and high-performance liquid chromatography. Anal. Biochem. 1990, 188, 164–167. [Google Scholar] [CrossRef]
- Fathi, E.; Vandghanooni, S.; Montazersaheb, S.; Farahzadi, R. Mesenchymal stem cells promote caspase-3 expression of SH-SY5Y neuroblastoma cells via reducing telomerase activity and telomere length. Iran. J. Basic Med. Sci. 2021, 24, 1583–1589. [Google Scholar]
- Fathi, E.; Farahzadi, R.; Valipour, B. Alginate/gelatin encapsulation promotes NK cells differentiation potential of bone marrow resident C-kit+ hematopoietic stem cells. Int. J. Biol. Macromol. 2021, 177, 317–327. [Google Scholar]
- Montazersaheb, S.; Kazemi, M.; Nabat, E.; Nielsen, P.E.; Hejazi, M.S. Downregulation of TdT Expression through Splicing Modulation by Antisense Peptide Nucleic Acid (PNA). Curr. Pharm. Biotechnol. 2019, 20, 168–178. [Google Scholar] [CrossRef]
- Adibkia, K.; Ehsani, A.; Jodaei, A.; Fathi, E.; Farahzadi, R.; Jalali, M.B. Silver nanoparticles induce the cardiomyogenic differentiation of bone marrow derived mesenchymal stem cells via telomere length extension. Belistein J. Nanotechnol. 2021, 12, 786–797. [Google Scholar] [CrossRef] [PubMed]
- Mobarak, H.; Fathi, E.; Farahzadi, R.; Zarghami, N.; Javanmardi, S. L-carnitine significantly decreased aging of rat adipose tissue-derived mesenchymal stem cells. Vet. Res. Commun. 2017, 41, 41–47. [Google Scholar] [CrossRef] [PubMed]
- Liu, P.Y.; Sun, Y.L.; Qiu, G.B.; Jiang, H.K.; Qiu, G.R. Silencing of TBX20 gene expression in rat myocardial and human embryonic kidney cells leads to cell cycle arrest in G2 phase. Mol. Med. Rep. 2016, 14, 2904–2914. [Google Scholar] [CrossRef] [PubMed]
- Singh, K.B.; Maurya, B.K.; Trigun, S.K. Activation of oxidative stress and inflammatory factors could account for histopathological progression of aflatoxin-B1 induced hepatocarcinogenesis in rat. Mol. Cell Biochem. 2015, 401, 185–196. [Google Scholar] [CrossRef] [PubMed]
- Puthalakath, H.; O’Reilly, L.A.; Gunn, P.; Lee, L.; Kelly, P.N.; Huntington, N.D.; Hughes, P.D.; Michalak, E.M.; McKimm-Breschkin, J.; Motoyama, N.; et al. ER stress triggers apoptosis by activating BH3-only protein Bim. Cell 2007, 129, 1337–1349. [Google Scholar] [CrossRef]
- Eizirik, D.L.; Cardozo, A.K.; Cnop, M. The role for endoplasmic reticulum stress in diabetes mellitus. Endocr. Rev. 2008, 29, 42–61. [Google Scholar] [CrossRef]
- Fonseca, S.G.; Gromada, J.; Urano, F. Endoplasmic reticulum stress and pancreatic beta cell death. Trends Endocr. Met. 2011, 22, 266–274. [Google Scholar]
- Lee, E.S.; Corfe, B.M.; Powers, H.J. Riboflavin depletion of intestinal cells in vitro leads to impaired energy generation and enhanced oxidative stress. Eur. J. Nutr. 2013, 52, 1513–1521. [Google Scholar] [CrossRef]
- Zhang, J.; Zhang, W.P.; Zou, D.J.; Chen, G.Y.; Wan, T.; Zhang, M.H.; Cao, X.T. Cloning and functional characterization of ACAD-9, a novel member of human acyl-CoA dehydrogenase family. Biochem. Biophys. Res. Commun. 2002, 297, 1033–1042. [Google Scholar] [CrossRef]
- Ghisla, S.; Thorpe, C. Acyl-CoA dehydrogenases. A mechanistic overview. Eur. J. Biochem. 2004, 271, 494–508. [Google Scholar] [CrossRef]
- Suwannasom, N.; Kao, I.; Pruss, A.; Georgieva, R.; Baumler, H. Riboflavin: The Health Benefits of a Forgotten Natural Vitamin. Int. J. Mol. Sci. 2020, 21, 950. [Google Scholar] [CrossRef] [PubMed]
- Ghosh, R.; Lipson, K.L.; Sargent, K.E.; Mercurio, A.M.; Hunt, J.S.; Ron, D.; Urano, F. Transcriptional regulation of VEGF-A by the unfolded protein response pathway. PLoS ONE 2010, 5, e9575. [Google Scholar] [CrossRef] [PubMed]
- Szegezdi, E.; Logue, S.E.; Gorman, A.M.; Samali, A. Mediators of endoplasmic reticulum stress-induced apoptosis. EMBO Rep. 2006, 7, 880–885. [Google Scholar] [CrossRef] [PubMed]
- Yoshida, H. ER stress and diseases. FEBS J. 2007, 274, 630–658. [Google Scholar] [CrossRef] [PubMed]
- Dvash, E.; Har-Tal, M.; Barak, S.; Meir, O.; Rubinstein, M. Leukotriene C4 is the major trigger of stress-induced oxidative DNA damage. Nat. Commun. 2015, 6, 10112. [Google Scholar] [CrossRef]
- Gardner, B.M.; Pincus, D.; Gotthardt, K.; Gallagher, C.M.; Walter, P. Endoplasmic reticulum stress sensing in the unfolded protein response. Cold Spring Harb. Perspect. Biol. 2013, 5, a013169. [Google Scholar] [CrossRef]
- Tsukano, H.; Gotoh, T.; Endo, M.; Miyata, K.; Tazume, H.; Kadomatsu, T.; Yano, M.; Iwawaki, T.; Kohno, K.; Araki, K.; et al. The endoplasmic reticulum stress-C/EBP homologous protein pathway-mediated apoptosis in macrophages contributes to the instability of atherosclerotic plaques. Arterioscler. Thromb. Vasc. Biol. 2010, 30, 1925–1932. [Google Scholar] [CrossRef]
- Rao, R.S.; Subbarayan, R.; Ajitkumar, S.; Murugan, G.D. 4PBA strongly attenuates endoplasmic reticulum stress, fibrosis, and mitochondrial apoptosis markers in cyclosporine treated human gingival fibroblasts. J. Cell. Physiol. 2018, 233, 60–66. [Google Scholar]
- Zhou, L.Y.; Ding, S.Y.; Li, Y.; Wang, L.C.; Chen, W.B.; Bo, T.; Wu, K.P.; Li, X.J.; Zhao, J.J.; Xu, C.; et al. Endoplasmic Reticulum Stress May Play a Pivotal Role in Lipid Metabolic Disorders in a Novel Mouse Model of Subclinical Hypothyroidism. Sci. Rep. 2016, 6, 31381. [Google Scholar] [CrossRef]
- Liu, G.Y.; Liu, N.C.; Xu, Y.S.; Ti, Y.F.; Chen, J.N.; Chen, J.M.; Zhang, J.F.; Zhao, J.N. Endoplasmic reticulum stress-mediated inflammatory signaling pathways within the osteolytic periosteum and interface membrane in particle-induced osteolysis. Cell Tissue Res. 2016, 363, 427–447. [Google Scholar] [CrossRef]
- Fan, Y.; Xiao, W.Z.; Li, Z.Z.; Li, X.Z.; Chuang, P.Y.; Jim, B.; Zhang, W.J.; Wei, C.G.; Wang, N.S.; Jia, W.P.; et al. RTN1 mediates progression of kidney disease by inducing ER stress. Nat. Commun. 2015, 6, 7841. [Google Scholar] [CrossRef] [PubMed]
- Wang, X.Z.; Ron, D. Stress-induced phosphorylation and activation of the transcription factor CHOP (GADD153) by p38 MAP Kinase. Science 1996, 272, 1347–1349. [Google Scholar] [CrossRef] [PubMed]
- Ji, C.; Mehrian-Shai, R.; Chan, C.; Hsu, Y.H.; Kaplowitz, N. Role of CHOP in hepatic apoptosis in the murine model of intragastric ethanol feeding. Alcohol. Clin. Exp. Res. 2005, 29, 1496–1503. [Google Scholar] [CrossRef] [PubMed]
- Liu, X.H.; Zhang, Z.Y.; Sun, S.; Wu, X.D. Ischemic postconditioning protects myocardium from ischemia/reperfusion injury through attenuating endoplasmic reticulum stress. Shock 2008, 30, 422–427. [Google Scholar] [CrossRef] [PubMed]
- Szegezdi, E.; Duffy, A.; O’Mahoney, M.E.; Logue, S.E.; Mylotte, L.A.; O’Brien, T.; Samali, A. ER stress contributes to ischemia-induced cardiomyocyte apoptosis. Biochem. Biophys. Res. Commun. 2006, 349, 1406–1411. [Google Scholar] [CrossRef]
- Tao, J.X.; Zhou, W.C.; Zhu, X.G. Mitochondria as Potential Targets and Initiators of the Blue Light Hazard to the Retina. Oxid. Med. Cell. Longev. 2019, 2019, 6435364. [Google Scholar] [CrossRef]
- Yamamoto-Hino, M.; Kanie, Y.; Awano, W.; Aoki-Kinoshita, K.F.; Yano, H.; Nishihara, S.; Okano, H.; Ueda, R.; Kanie, O.; Goto, S. Identification of genes required for neural-specific glycosylation using functional genomics. PLoS Genet. 2010, 6, e1001254. [Google Scholar] [CrossRef]









| siRNA | Sense | Antisense |
|---|---|---|
| CHOP | 5′-GAACAGGAGAAUGAAAGGAAATT-3′ | 5′-UUUCCUUUCAUUCUCCUGUUCTT-3′ |
| NC | 5′-UUCUCCGAACGUGUCACGUTT-3′ | 5′-ACGUGACACGUUCGGAGAATT-3′ |
| Genes | Forward | Reverse |
|---|---|---|
| CHOP | 5′-ACCAAGGGAGAACCAGGAAACG-3′ | 5′-TCACCATTCGGTCAATCAGAGC-3′ |
| GRP78 | 5′-CGGGCAAAGATGTCAGGAAAG-3′ | 5′-TTCTGGACGGGCTTCATAGTAGAC-3′ |
| ATF6 | 5′-AGCGGAGCCACTGAAGGAAGATA-3′ | 5′-GCGTTGGTACTGTCTGAATAATGATGG-3′ |
| PDIA6 | 5′-GGAGGTCAGTATGGTGTTCAGGGAT-3′ | 5′-CTGCCACCTTGGTAATCTTCTGGTC-3′ |
| BAX | 5′-GGCCCACCAGCTCTGAGCAGA-3′ | 5′-GCCACGTGGGCGGTCCCAAAGT-3′ |
| BCL2 | 5′-GTGGAGGAGCTCTTCAGGGA-3′ | 5′-AGGCACCCAGGGTGAGCAA-3′ |
| CASP3 | 5′-TCTGACTGGAAAGCCGAAACT-3′ | 5′-AGTGACTGGATGAACCATGAC-3′ |
| β-actin | 5′-AATCGTGCGTGACATTAAGGAGAAG-3′ | 5′-CAGGAAGGAAGGCTGGAAGAGTG-3′ |
Publisher’s Note: MDPI stays neutral with regard to jurisdictional claims in published maps and institutional affiliations. |
© 2022 by the authors. Licensee MDPI, Basel, Switzerland. This article is an open access article distributed under the terms and conditions of the Creative Commons Attribution (CC BY) license (https://creativecommons.org/licenses/by/4.0/).
Share and Cite
Zhang, B.; Cao, J.-T.; Wu, Y.-B.; Gao, K.-X.; Xie, M.; Zhou, Z.-K.; Tang, J.; Hou, S.-S. Riboflavin (Vitamin B2) Deficiency Induces Apoptosis Mediated by Endoplasmic Reticulum Stress and the CHOP Pathway in HepG2 Cells. Nutrients 2022, 14, 3356. https://doi.org/10.3390/nu14163356
Zhang B, Cao J-T, Wu Y-B, Gao K-X, Xie M, Zhou Z-K, Tang J, Hou S-S. Riboflavin (Vitamin B2) Deficiency Induces Apoptosis Mediated by Endoplasmic Reticulum Stress and the CHOP Pathway in HepG2 Cells. Nutrients. 2022; 14(16):3356. https://doi.org/10.3390/nu14163356
Chicago/Turabian StyleZhang, Bo, Jun-Ting Cao, Yong-Bao Wu, Ke-Xin Gao, Ming Xie, Zheng-Kui Zhou, Jing Tang, and Shui-Sheng Hou. 2022. "Riboflavin (Vitamin B2) Deficiency Induces Apoptosis Mediated by Endoplasmic Reticulum Stress and the CHOP Pathway in HepG2 Cells" Nutrients 14, no. 16: 3356. https://doi.org/10.3390/nu14163356
APA StyleZhang, B., Cao, J.-T., Wu, Y.-B., Gao, K.-X., Xie, M., Zhou, Z.-K., Tang, J., & Hou, S.-S. (2022). Riboflavin (Vitamin B2) Deficiency Induces Apoptosis Mediated by Endoplasmic Reticulum Stress and the CHOP Pathway in HepG2 Cells. Nutrients, 14(16), 3356. https://doi.org/10.3390/nu14163356
