Ginsenoside Rg3 Improved Age-Related Macular Degeneration Through Inhibiting ROS-Mediated Mitochondrion-Dependent Apoptosis In Vivo and In Vitro
Abstract
1. Introduction
2. Results
2.1. Protective Effects of Rg3 on Retinal Degeneration
2.2. Rg3 Inhibited the Apoptosis Signaling Pathway in the AMD Model
2.3. Rg3 Diminished JNK Signaling and P-JNK Expression in an AMD Model
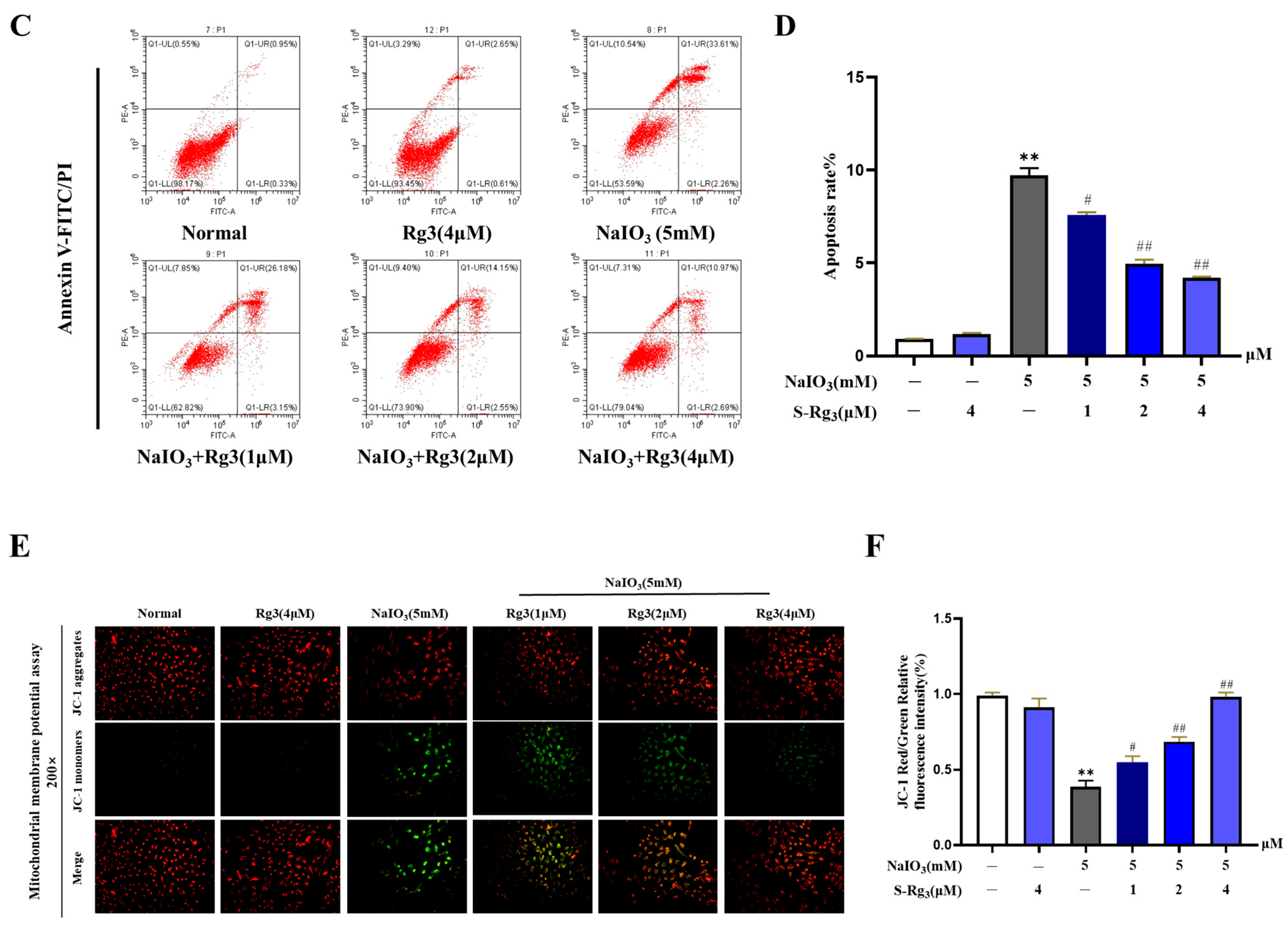
2.4. Effect of Rg3 on NaIO3-Induced Apoptosis in RPE Cells
2.5. Rg3 Inhibited NaIO3-Induced Apoptosis in RPE Cells
2.6. Rg3 Inhibited the Apoptosis Signaling Pathway in RPE Cells
2.7. Rg3 Reduced JNK Signaling Pathways and P-JNK Protein Expression in RPE Cells
3. Discussion
4. Materials and Methods
4.1. Reagents and Chemical Compounds
4.2. Animals and Experiment Design
4.3. Morphologic Structure of the Retina in AMD Mice
4.4. Analysis of Histology Changes
4.5. RPE Cell Culture
4.6. Cell Viability Assay (MTT Assay)
4.7. LDH Determination in Cells
4.8. ROS Staining of Cells
4.9. Flow Cytometer Analysis of Apoptosis in RPE Cells
4.10. H&E and Hoechst 33,258 Staining
4.11. Mitochondrial Membrane Potential (MMP) Assay
4.12. Western Blotting Analysis
4.13. Molecular Docking Analysis
4.14. Statistical Analysis
5. Conclusions
Author Contributions
Funding
Institutional Review Board Statement
Informed Consent Statement
Data Availability Statement
Acknowledgments
Conflicts of Interest
Abbreviations
References
- Hanus, J.; Anderson, C.; Wang, S. RPE necroptosis in response to oxidative stress and in AMD. Ageing Res. Rev. 2015, 24, 286–298. [Google Scholar] [CrossRef] [PubMed]
 - Chang, Y.Y.; Lee, Y.J.; Hsu, M.Y.; Wang, M.; Tsou, S.C.; Chen, C.C.; Lin, J.A.; Hsiao, Y.P.; Lin, H.W. Protective Effect of Quercetin on Sodium Iodate-Induced Retinal Apoptosis through the Reactive Oxygen Species-Mediated Mitochondrion-Dependent Pathway. Int. J. Mol. Sci. 2021, 22, 4056. [Google Scholar] [CrossRef] [PubMed]
 - Sato, T.; Takeuchi, M.; Karasawa, Y.; Takayama, K.; Enoki, T. Comprehensive expression patterns of inflammatory cytokines in aqueous humor of patients with neovascular age-related macular degeneration. Sci. Rep. 2019, 9, 19447. [Google Scholar] [CrossRef] [PubMed]
 - Xie, L.; Gu, Q.; Wu, X.; Yin, L. Activation of LXRs Reduces Oxysterol Lipotoxicity in RPE Cells by Promoting Mitochondrial Function. Nutrients 2022, 14, 2473. [Google Scholar] [CrossRef] [PubMed]
 - Lopez-Cano, J.J.; Sigen, A.; Andres-Guerrero, V.; Tai, H.; Bravo-Osuna, I.; Molina-Martinez, I.T.; Wang, W.; Herrero-Vanrell, R. Thermo-Responsive PLGA-PEG-PLGA Hydrogels as Novel Injectable Platforms for Neuroprotective Combined Therapies in the Treatment of Retinal Degenerative Diseases. Pharmaceutics 2021, 13, 234. [Google Scholar] [CrossRef]
 - Wang, J.; Li, M.; Geng, Z.; Khattak, S.; Ji, X.; Wu, D.; Dang, Y. Role of Oxidative Stress in Retinal Disease and the Early Intervention Strategies: A Review. Oxidative Med. Cell. Longev. 2022, 2022, 7836828. [Google Scholar] [CrossRef]
 - Lan, L.; Wang, S.; Duan, S.; Zhou, X.; Li, Y. Cordyceps militaris Carotenoids Protect Human Retinal Endothelial Cells against the Oxidative Injury and Apoptosis Resulting from H(2)O(2). Evid.-Based Complement. Altern. Med. 2022, 2022, 1259093. [Google Scholar] [CrossRef]
 - Chen, J.J.; Thiyagarajah, M.; Song, J.; Chen, C.; Herrmann, N.; Gallagher, D.; Rapoport, M.J.; Black, S.E.; Ramirez, J.; Andreazza, A.C.; et al. Altered central and blood glutathione in Alzheimer’s disease and mild cognitive impairment: A meta-analysis. Alzheimer’s Res. Ther. 2022, 14, 23. [Google Scholar] [CrossRef]
 - Lee, J.J.; Chang-Chien, G.P.; Lin, S.; Hsiao, Y.T.; Ke, M.C.; Chen, A.; Lin, T.K. 5-Lipoxygenase Inhibition Protects Retinal Pigment Epithelium from Sodium Iodate-Induced Ferroptosis and Prevents Retinal Degeneration. Oxidative Med. Cell. Longev. 2022, 2022, 1792894. [Google Scholar] [CrossRef]
 - Chen, X.; Zhu, Y.; Shi, X.; Zuo, J.; Hu, T.; Wu, H.; Xia, Y.; Shi, W.; Wei, W. Ming-Mu-Di-Huang-Pill Activates SQSTM1 via AMPK-Mediated Autophagic KEAP1 Degradation and Protects RPE Cells from Oxidative Damage. Oxidative Med. Cell. Longev. 2022, 2022, 5851315. [Google Scholar] [CrossRef]
 - Zhou, Y.; Wang, Z.; Ren, S.; Li, W. Mechanism of action of protopanaxdiol ginsenosides on hepatocellular carcinoma and network pharmacological analysis. Chin. Herb. Med. 2024; in press. [Google Scholar] [CrossRef]
 - Hwang, S.K.; Jeong, Y.J.; Cho, H.J.; Park, Y.Y.; Song, K.H.; Chang, Y.C. Rg3-enriched red ginseng extract promotes lung cancer cell apoptosis and mitophagy by ROS production. J. Ginseng Res. 2022, 46, 138–146. [Google Scholar] [CrossRef] [PubMed]
 - Gu, X.; Hao, D.; Xiao, P. Research progress of Chinese herbal medicine compounds and their bioactivities: Fruitful 2020. Chin. Herb. Med. 2022, 14, 171–186. [Google Scholar] [CrossRef]
 - Liu, C.X. Quality study needs innovation. Chin. Herb. Med. 2021, 13, 1. [Google Scholar] [CrossRef]
 - Kim, J.; Han, S.Y.; Min, H. Ginseng for an eye: Effects of ginseng on ocular diseases. J. Ginseng Res. 2020, 44, 1–7. [Google Scholar] [CrossRef] [PubMed]
 - Zhou, T.; Sun, L.; Yang, S.; Lv, Y.; Cao, Y.; Gang, X.; Wang, G. 20(S)-Ginsenoside Rg3 Protects Kidney from Diabetic Kidney Disease via Renal Inflammation Depression in Diabetic Rats. J. Diabetes Res. 2020, 2020, 7152176. [Google Scholar] [CrossRef] [PubMed]
 - Lee, G.H.; Lee, W.J.; Hur, J.; Kim, E.; Lee, H.G.; Seo, H.G. Ginsenoside Re Mitigates 6-Hydroxydopamine-Induced Oxidative Stress through Upregulation of GPX4. Molecules 2020, 25, 188. [Google Scholar] [CrossRef]
 - Chen, W.; Balan, P.; Popovich, D.G. Changes of Ginsenoside Composition in the Creation of Black Ginseng Leaf. Molecules 2020, 25, 2809. [Google Scholar] [CrossRef]
 - Hou, J.; Xue, J.; Wang, C.; Liu, L.; Zhang, D.; Wang, Z.; Li, W.; Zheng, Y.; Sung, C. Microbial transformation of ginsenoside Rg3 to ginsenoside Rh2 by Esteya vermicola CNU 120806. World J. Microbiol. Biotechnol. 2012, 28, 1807–1811. [Google Scholar] [CrossRef]
 - Sreekumar, P.G.; Su, F.; Spee, C.; Hong, E.; Komirisetty, R.; Araujo, E.; Nusinowitz, S.; Reddy, S.T.; Kannan, R. Paraoxonase 2 Deficiency Causes Mitochondrial Dysfunction in Retinal Pigment Epithelial Cells and Retinal Degeneration in Mice. Antioxidants 2023, 12, 1820. [Google Scholar] [CrossRef]
 - Sreekumar, P.G.; Su, F.; Spee, C.; Araujo, E.; Nusinowitz, S.; Reddy, S.T.; Kannan, R. Oxidative stress and lipid accumulation augments cell death in LDLR-deficient RPE cells and Ldlr−/− mice. Cells 2022, 12, 43. [Google Scholar] [CrossRef] [PubMed]
 - Zhou, J.; Ding, L.; Chen, W.; Wang, Y. Green tea catechin epigallocatechin gallate alleviates high-fat diet-induced obesity in mice by regulating the gut–brain axis. Food Front. 2023, 4, 1413–1425. [Google Scholar] [CrossRef]
 - Li, Y.; Li, F.; Ding, M.; Ma, Z.; Li, S.; Qu, J.; Li, X. Chuanxiong Rhizoma extracts prevent liver fibrosis via targeting CTCF-c-MYC-H19 pathway. Chin. Herb. Med. 2024, 16, 82–93. [Google Scholar] [CrossRef] [PubMed]
 - Petretto, G.L.; Vacca, G.; Addis, R.; Pintore, G.; Nieddu, M.; Piras, F.; Sogos, V.; Fancello, F.; Zara, S.; Rosa, A. Waste Citrus limon Leaves as Source of Essential Oil Rich in Limonene and Citral: Chemical Characterization, Antimicrobial and Antioxidant Properties, and Effects on Cancer Cell Viability. Antioxidants 2023, 12, 1238. [Google Scholar] [CrossRef] [PubMed]
 - Wang, X.; Miao, J.; Yan, C.; Ge, R.; Liang, T.; Liu, E.; Li, Q. Chitosan attenuates dibutyltin-induced apoptosis in PC12 cells through inhibition of the mitochondria-dependent pathway. Carbohydr. Polym. 2016, 151, 996–1005. [Google Scholar] [CrossRef]
 - Fan, J.; Shen, W.; Lee, S.R.; Mathai, A.E.; Zhang, R.; Xu, G.; Gillies, M.C. Targeting the Notch and TGF-β signaling pathways to prevent retinal fibrosis In Vitro and In Vivo. Theranostics 2020, 10, 7956–7973. [Google Scholar] [CrossRef]
 - Li, J.; Dong, M.; Yao, Q.; Dong, X.; Chen, Y.; Wen, J.; Xu, Y.; Wu, Z.; Zhao, X.; Xiu, Y.; et al. Amplifying protection against acute lung injury:Targeting both inflammasome and cGAS-STING pathway by Lonicerae Japonicae Flos-Forsythiae Fructus drug pair. Chin. Herb. Med. 2024, 16, 422–434. [Google Scholar] [CrossRef]
 - Jiang, X.; Li, G.; Zhu, B.; Zang, J.; Lan, T.; Jiang, R.; Wang, B. p20BAP31 induces cell apoptosis via both AIF caspase-independent and the ROS/JNK mitochondrial pathway in colorectal cancer. Cell. Mol. Biol. Lett. 2023, 28, 25. [Google Scholar] [CrossRef]
 - Wang, J.; Deng, H.; Zhang, J.; Wu, D.; Li, J.; Ma, J.; Dong, W. α-Hederin induces the apoptosis of gastric cancer cells accompanied by glutathione decrement and reactive oxygen species generation via activating mitochondrial dependent pathway. Phytother. Res. 2020, 34, 601–611. [Google Scholar] [CrossRef]
 - Lixia, Z.; Cheng, J.; Di, L.; Hongxia, G.; Decheng, B.; Wei, S. Potentilla anserina polysaccharide alleviates cadmium-induced oxidative stress and apoptosis of H9c2 cells by regulating the MG53-mediated RISK pathway. Chin. J. Nat. Med. 2023, 21, 279–291. [Google Scholar] [CrossRef]
 - Bajpai, V.K.; Khan, I.; Shukla, S.; Kang, S.-M.; Aziz, F.; Tripathi, K.M.; Saini, D.; Cho, H.-J.; Heo, N.S.; Sonkar, S.K. Multifunctional NP-doped carbon dots for regulation of apoptosis and autophagy in B16F10 melanoma cancer cells and in vitro imaging applications. Theranostics 2020, 10, 7841. [Google Scholar] [CrossRef] [PubMed]
 - Wei, G.; Yi, W.; Ru, W.; Yi-Hai, W.; Jing-Wen, X.; Xiang-Jiu, H. Antiproliferative piperidine alkaloids from giant taro (Alocasia macrorrhiza). Chin. J. Nat. Med. 2022, 20, 541–550. [Google Scholar] [CrossRef]
 - Jiang, X.; Xiaonan, Y.; Yanxia, S.; Yan, L.; Wenqing, S.; Wendong, H.; Kunhua, W.; Jianhua, M. Maackiain inhibits proliferation and promotes apoptosis of nasopharyngeal carcinoma cells by inhibiting the MAPK/Ras signaling pathway. Chin. J. Nat. Med. 2023, 21, 185–196. [Google Scholar] [CrossRef] [PubMed]
 - Qi, X.; Sun, X.; Wang, M.; Wang, M.; Qi, Z.; Cui, C. Ginseng polysaccharides ameliorate abnormal lipid metabolism caused by acute alcoholic liver injury by promoting autophagy. Food Front. 2023, 4, 394–406. [Google Scholar] [CrossRef]
 - Ke, C.; Peng, Y.; Yuan, Z.; Cai, J. Ginsenoside Rb1 protected PC12 cells from Aβ25-35-induced cytotoxicity via PPARγ activation and cholesterol reduction. Eur. J. Pharmacol. 2021, 893, 173835. [Google Scholar] [CrossRef]
 - Liu, X.; Yuan, Z.; Luo, L.; Wang, T.; Zhao, F.; Zhang, J.; Liu, D. Protective role of fruits of Rosa odorata var.gigantea against WIRS-induced gastric mucosal injury in rats by modulating pathway related to inflammation, oxidative stress and apoptosis. Chin. Herb. Med. 2024, 16, 263–273. [Google Scholar] [CrossRef]
 - Gao, X.F.; Ji, B.Y.; Zhang, J.J.; Wang, Z.; Jiang, S.; Hu, J.N.; Gong, X.J.; Zhang, J.T.; Tsopmejio, I.S.N.; Li, W. Ginsenoside Rg2 Attenuates Aging-Induced Liver Injury via Inhibiting Caspase 8-Mediated Pyroptosis, Apoptosis and Modulating Gut Microbiota. Am. J. Chin. Med. 2024, 52, 1427–1449. [Google Scholar] [CrossRef]
 - Andalib, K.S.; Rahman, M.H.; Habib, A. Bioinformatics and cheminformatics approaches to identify pathways, molecular mechanisms and drug substances related to genetic basis of cervical cancer. J. Biomol. Struct. Dyn. 2023, 41, 14232–14247. [Google Scholar] [CrossRef]
 









Disclaimer/Publisher’s Note: The statements, opinions and data contained in all publications are solely those of the individual author(s) and contributor(s) and not of MDPI and/or the editor(s). MDPI and/or the editor(s) disclaim responsibility for any injury to people or property resulting from any ideas, methods, instructions or products referred to in the content.  | 
© 2024 by the authors. Licensee MDPI, Basel, Switzerland. This article is an open access article distributed under the terms and conditions of the Creative Commons Attribution (CC BY) license (https://creativecommons.org/licenses/by/4.0/).
Share and Cite
Hu, R.-Y.; Qi, S.-M.; Wang, Y.-J.; Li, W.-L.; Zou, W.-C.; Wang, Z.; Ren, S.; Li, W. Ginsenoside Rg3 Improved Age-Related Macular Degeneration Through Inhibiting ROS-Mediated Mitochondrion-Dependent Apoptosis In Vivo and In Vitro. Int. J. Mol. Sci. 2024, 25, 11414. https://doi.org/10.3390/ijms252111414
Hu R-Y, Qi S-M, Wang Y-J, Li W-L, Zou W-C, Wang Z, Ren S, Li W. Ginsenoside Rg3 Improved Age-Related Macular Degeneration Through Inhibiting ROS-Mediated Mitochondrion-Dependent Apoptosis In Vivo and In Vitro. International Journal of Molecular Sciences. 2024; 25(21):11414. https://doi.org/10.3390/ijms252111414
Chicago/Turabian StyleHu, Rui-Yi, Si-Min Qi, Ya-Jun Wang, Wen-Lin Li, Wan-Chen Zou, Zi Wang, Shen Ren, and Wei Li. 2024. "Ginsenoside Rg3 Improved Age-Related Macular Degeneration Through Inhibiting ROS-Mediated Mitochondrion-Dependent Apoptosis In Vivo and In Vitro" International Journal of Molecular Sciences 25, no. 21: 11414. https://doi.org/10.3390/ijms252111414
APA StyleHu, R.-Y., Qi, S.-M., Wang, Y.-J., Li, W.-L., Zou, W.-C., Wang, Z., Ren, S., & Li, W. (2024). Ginsenoside Rg3 Improved Age-Related Macular Degeneration Through Inhibiting ROS-Mediated Mitochondrion-Dependent Apoptosis In Vivo and In Vitro. International Journal of Molecular Sciences, 25(21), 11414. https://doi.org/10.3390/ijms252111414
        
