2-Bromopalmitate-Induced Intestinal Flora Changes and Testicular Dysfunction in Mice
Abstract
1. Introduction
2. Result
2.1. Effects on Viscera
2.2. Effects on Intestinal Microorganisms in Mice
2.2.1. Analysis of Intestinal Flora Diversity
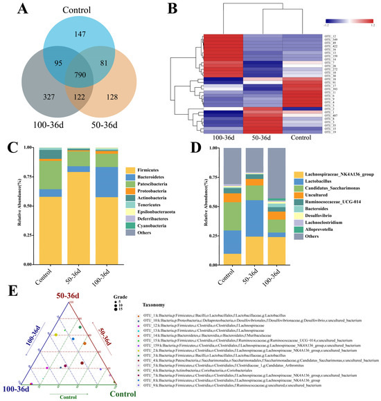
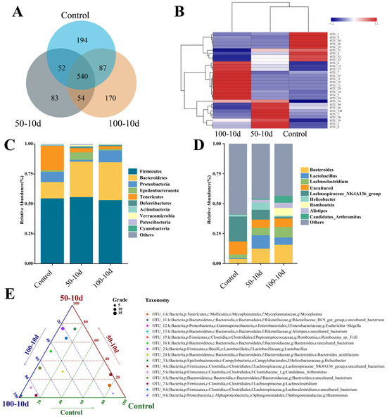
2.2.2. Intestinal Flora Composition Difference
2.2.3. Prediction of Intestinal Differential Flora Function
2.3. Effects on Male Reproduction in Mice
2.3.1. Visceral Coefficient and Morphology of Testis and Epididymis in Mice
2.3.2. The Histology of Testis and Epididymis
2.3.3. Sperm Morphology and Motility
2.3.4. Expression of mRNA in Testis
3. Discussion
4. Materials and Methods
4.1. Experimental Animals and Reagents
4.2. Tissue RNA Extraction and cDNA Reverse Transcription
4.3. Quantitative Real-Time Polymerase Chain Reaction
4.4. Collection and Preservation of Intestinal Contents
4.5. Hematoxylin and Eosin (HE) Staining and Immunohistochemistry (IHC)
4.6. Sperm Motility
4.7. Statistical Analysis
4.8. Animals Ethics
5. Conclusions
Supplementary Materials
Author Contributions
Funding
Institutional Review Board Statement
Informed Consent Statement
Data Availability Statement
Conflicts of Interest
References
- Bradley, D. The evolution of post-translational modifications. Curr. Opin. Genet. Dev. 2022, 76, 101956. [Google Scholar] [CrossRef] [PubMed]
- Peng, Y.; Liu, H.; Liu, J.; Long, J. Post-translational modifications on mitochondrial metabolic enzymes in cancer. Free Radical. Biol. Med. 2022, 179, 11–23. [Google Scholar] [CrossRef] [PubMed]
- Tsutsumi, R.; Fukata, Y.; Fukata, M. Discovery of protein-palmitoylating enzymes. Pflug. Arch Eur. J. Phy. 2008, 456, 1199–1206. [Google Scholar] [CrossRef] [PubMed]
- Won, S.J.; Cheung, S.K.M.; Martin, B.R. Protein depalmitoylases. Crit. Rev. Biochem. Mol. 2018, 53, 83–98. [Google Scholar] [CrossRef]
- Linder, M.E.; Deschenes, R.J. Palmitoylation: Policing protein stability and traffic. Nat. Rev. Mol. Cell Biol. 2007, 8, 74–84. [Google Scholar] [CrossRef]
- Gunnoo, S.B.; Madder, A. Chemical Protein Modification through Cysteine. Chembiochem 2016, 17, 529–553. [Google Scholar] [CrossRef]
- Iwanaga, T.; Tsutsumi, R.; Noritake, J.; Fukata, Y.; Fukata, M. Dynamic protein palmitoylation in cellular signaling. Prog. Lipid Res. 2009, 48, 117–127. [Google Scholar] [CrossRef]
- Jiang, H.; Zhang, X.; Chen, X.; Aramsangtienchai, P.; Tong, Z.; Lin, H. Protein Lipidation: Occurrence, Mechanisms, Biological Functions, and Enabling Technologies. Chem. Rev. 2018, 118, 919–988. [Google Scholar] [CrossRef]
- Beard, R.J.; Yang, X.; Meegan, J.E.; Overstreet, J.W.; Yang, C.G.; Elliott, J.A.; Reynolds, J.J.; Cha, B.J.; Pivetti, C.D.; Mitchell, D.A.; et al. Palmitoyl acyltransferase DHHC21 mediates endothelial dysfunction in systemic inflammatory response syndrome. Nat. Commun. 2016, 7, 12823. [Google Scholar] [CrossRef]
- Thomas, L.; Seydoux, G. Sperm granules mediate epigenetic inheritance. Nat. Cell Biol. 2022, 24, 129–130. [Google Scholar] [CrossRef]
- Lei, Y.; Zhang, X.; Xu, Q.; Liu, S.; Li, C.; Jiang, H.; Lin, H.; Kong, E.; Liu, J.; Qi, S.; et al. Autophagic elimination of ribosomes during spermiogenesis provides energy for flagellar motility. Dev. Cell 2021, 56, 2313–2328. [Google Scholar] [CrossRef] [PubMed]
- Wu, Y.; Zhang, X.; Zhang, X.; Liu, S.; Zhang, J.; Sun, S.; Zhao, S.; Wang, Z.; Cui, Y.; Huang, X.; et al. ZDHHC19 localizes to the cell membrane of spermatids and is involved in spermatogenesis. Biol. Reprod. 2022, 106, 477–486. [Google Scholar] [CrossRef] [PubMed]
- Dong, D.; Yang, J.; Chen, Y.; Peng, G.; Cao, H.; Gao, H.; Jin, T.; Yang, F.; Dong, W. Palmitoylated GLB1L4 transfers via exosomes to maintain sperm function in rat epididymis. Reproduction 2021, 161, 159–172. [Google Scholar] [CrossRef] [PubMed]
- Ge, X.; He, Z.; Cao, C.; Xue, T.; Jing, J.; Ma, R.; Zhao, W.; Liu, L.; Jueraitetibaike, K.; Ma, J.; et al. Protein palmitoylation-mediated palmitic acid sensing causes blood-testis barrier damage via inducing ER stress. Redox Biol. 2022, 54, 102380. [Google Scholar] [CrossRef] [PubMed] [PubMed Central]
- Nanjappa, M.K.; Hess, R.A.; Medrano, T.I.; Locker, S.H.; Levin, E.R.; Cooke, P.S. Membrane-Localized Estrogen Receptor 1 Is Required for Normal Male Reproductive Development and Function in Mice. Endocrinology 2016, 157, 2909–2919. [Google Scholar] [CrossRef] [PubMed] [PubMed Central]
- Webb, Y.; Hermida-Matsumoto, L.; Resh, M.D. Inhibition of protein palmitoylation, raft localization, and T cell signaling by 2-bromopalmitate and polyunsaturated fatty acids. J. Biol. Chem. 2000, 275, 261–270. [Google Scholar] [CrossRef] [PubMed]
- Chen, H.Q.; Tannous, M.; Veluthakal, R.; Amin, R.; Kowluru, A. Novel roles for palmitoylation of Ras in IL-1 beta-induced nitric oxide release and caspase 3 activation in insulin-secreting beta cells. Biochem. Pharmacol. 2003, 66, 1681–1694. [Google Scholar] [CrossRef]
- Chenette, E.J.; Abo, A.; Der, C.J. Critical and distinct roles of amino- and carboxyl-terminal sequences in regulation of the biological activity of the Chp atypical Rho GTPase. J. Biol. Chem. 2005, 280, 13784–13792. [Google Scholar] [CrossRef]
- Drisdel, R.C.; Manzana, E.; Green, W.N. The Role of Palmitoylation in Functional Expression of Nicotinic α7 Receptors. J. Neurosci. 2004, 24, 10502. [Google Scholar] [CrossRef]
- Percherancier, Y.; Planchenault, T.; Valenzuela-Fernandez, A.; Virelizier, J.; Arenzana-Seisdedos, F.; Bachelerie, F. Palmitoylation-dependent Control of Degradation, Life Span, and Membrane Expression of the CCR5 Receptor. J. Biol. Chem. 2001, 276, 31936–31944. [Google Scholar] [CrossRef]
- Xie, M.; Cheng, M.; Wang, B.; Jiao, M.; Yu, L.; Zhu, H. 2-Bromopalmitate attenuates inflammatory pain by maintaining mitochondrial fission/fusion balance and function. Acta Bioch. Bioph. Sin. 2021, 53, 72–84. [Google Scholar] [CrossRef] [PubMed]
- Meng, W.; Hao, M.M.; Yu, N.; Li, M.Y.; Ding, J.Q.; Wang, B.H.; Zhu, H.L.; Xie, M. 2-Bromopalmitate attenuates bone cancer pain via reversing mitochondrial fusion and fission imbalance in spinal astrocytes. Mol. Pain 2019, 15, 2069291707. [Google Scholar] [CrossRef] [PubMed]
- Dong, Z.B.; Wang, Y.J.; Cheng, M.L.; Wang, B.J.; Lu, H.; Zhu, H.L.; Liu, L.; Xie, M. 2-Bromopalmitate decreases spinal inflammation and attenuates oxaliplatin-induced neuropathic pain via reducing Drp1-mediated mitochondrial dysfunction. PLoS ONE 2022, 17, e0275428. [Google Scholar] [CrossRef] [PubMed]
- Lin, Z.; Lv, Z.; Liu, X.; Huang, K. Palmitoyl transferases act as novel drug targets for pancreatic cancer. J. Transl. Med. 2023, 21, 249. [Google Scholar] [CrossRef]
- Szkudelski, T.; Szkudelska, K. Short-term effects of palmitate and 2-bromopalmitate on the lipolytic activity of rat adipocytes. Life Sci. 2011, 89, 450–455. [Google Scholar] [CrossRef]
- Li, G.X.; Kang, K.S.; Lee, Y.S. 2-Bromopropane induced germ cell apoptosis during spermatogenesis in male rat. J. Vet. Med. Sci. 2001, 63, 373–382. [Google Scholar] [CrossRef] [PubMed]
- Yu, I.J.; Chung, Y.H.; Lim, C.H.; Maeng, S.H.; Lee, J.Y.; Kim, H.Y.; Lee, S.J.; Kim, C.H.; Kim, T.G.; Lim, C.H.; et al. Reproductive toxicity of 2-bromopropane in Sprague Dawley rats. Scand. J. Work Environ. Health 1997, 23, 281–288. [Google Scholar] [CrossRef] [PubMed]
- Yu, X.; Kubota, H.; Wang, R.; Saegusa, J.; Ogawa, Y.; Ichihara, G.; Takeuchi, Y.; Hisanaga, N. Involvement of Bcl-2 family genes and Fas signaling system in primary and secondary male germ cell apoptosis induced by 2-bromopropane in rat. Toxicol. Appl. Pharmacol. 2001, 174, 35–48. [Google Scholar] [CrossRef] [PubMed]
- Fogelson, K.A.; Dorrestein, P.C.; Zarrinpar, A.; Knight, R. The Gut Microbial Bile Acid Modulation and Its Relevance to Digestive Health and Diseases. Gastroenterology 2023, 164, 1069–1085. [Google Scholar] [CrossRef]
- Fusco, W.; Lorenzo, M.B.; Cintoni, M.; Porcari, S.; Rinninella, E.; Kaitsas, F.; Lener, E.; Mele, M.C.; Gasbarrini, A.; Collado, M.C.; et al. Short-Chain Fatty-Acid-Producing Bacteria: Key Components of the Human Gut Microbiota. Nutrients 2023, 15, 2211. [Google Scholar] [CrossRef]
- Zhou, B.; Yuan, Y.; Zhang, S.; Guo, C.; Li, X.; Li, G.; Xiong, W.; Zeng, Z. Intestinal Flora and Disease Mutually Shape the Regional Immune System in the Intestinal Tract. Front. Immunol. 2020, 11, 575. [Google Scholar] [CrossRef] [PubMed]
- Guarner, F.; Malagelada, J.R. Gut flora in health and disease. Lancet 2003, 361, 512–519. [Google Scholar] [CrossRef] [PubMed]
- Sobocinska, J.; Roszczenko-Jasinska, P.; Ciesielska, A.; Kwiatkowska, K. Protein Palmitoylation and Its Role in Bacterial and Viral Infections. Front. Immunol. 2017, 8, 2003. [Google Scholar] [CrossRef] [PubMed]
- Chalabaev, S.; Chauhan, A.; Novikov, A.; Iyer, P.; Szczesny, M.; Beloin, C.; Caroff, M.; Ghigo, J.M. Biofilms formed by gram-negative bacteria undergo increased lipid a palmitoylation, enhancing in vivo survival. mBio 2014, 5. [Google Scholar] [CrossRef]
- Pan, C.; Zhang, H.; Zhang, L.; Chen, L.; Xu, L.; Xu, N.; Liu, X.; Meng, Q.; Wang, X.; Zhang, Z.Y. Surgery-induced gut microbial dysbiosis promotes cognitive impairment via regulation of intestinal function and the metabolite palmitic amide. Microbiome 2023, 11, 248. [Google Scholar] [CrossRef] [PubMed] [PubMed Central]
- Pan, J.; Lu, Y.; Wang, S.; Ma, T.; Xue, X.; Zhang, Z.; Mao, Q.; Guo, D.; Ma, K. Synergistic neuroprotective effects of two natural medicinal plants against CORT-induced nerve cell injury by correcting neurotransmitter deficits and inflammation imbalance. Phytomedicine 2023, 121, 155102. [Google Scholar] [CrossRef] [PubMed]
- Wolter, M.; Grant, E.T.; Boudaud, M.; Steimle, A.; Pereira, G.V.; Martens, E.C.; Desai, M.S. Leveraging diet to engineer the gut microbiome. Nat. Rev. Gastro. Hepat. 2021, 18, 885–902. [Google Scholar] [CrossRef] [PubMed]
- Tong, Y.; Gao, H.; Qi, Q.; Liu, X.; Li, J.; Gao, J.; Li, P.; Wang, Y.; Du, L.; Wang, C. High fat diet, gut microbiome and gastrointestinal cancer. Theranostics 2021, 11, 5889–5910. [Google Scholar] [CrossRef]
- Dubinkina, V.B.; Tyakht, A.V.; Odintsova, V.Y.; Yarygin, K.S.; Kovarsky, B.A.; Pavlenko, A.V.; Ischenko, D.S.; Popenko, A.S.; Alexeev, D.G.; Taraskina, A.Y.; et al. Links of gut microbiota composition with alcohol dependence syndrome and alcoholic liver disease. Microbiome 2017, 5, 141. [Google Scholar] [CrossRef]
- Kang, M.; Feng, K.; Dai, W.; Miao, J.; Liu, G.; Fang, H.; Cao, Y. The nutritional and functional properties of 1-oleoyl-2-palmitoyl-3-linoleoylglycerol-rich oil: Promoting early-life growth and intestinal health with alterations in the intestinal microbiota of Micropterus salmoides. Food Funct. 2023, 14, 4092–4105. [Google Scholar] [CrossRef]
- Zhu, L.; Fang, S.; Zhang, H.; Sun, X.; Yang, P.; Wan, J.; Zhang, Y.; Lu, W.; Yu, L. Total Sn-2 Palmitic Triacylglycerols and the Ratio of OPL to OPO in Human Milk Fat Substitute Modulated Bile Acid Metabolism and Intestinal Microbiota Composition in Rats. Nutrients 2023, 15, 4929. [Google Scholar] [CrossRef] [PubMed]
- Zarkower, D.; Murphy, M.W. DMRT1: An Ancient Sexual Regulator Required for Human Gonadogenesis. Sex. Dev. 2022, 16, 112–125. [Google Scholar] [CrossRef] [PubMed]
- Matson, C.K.; Murphy, M.W.; Griswold, M.D.; Yoshida, S.; Bardwell, V.J.; Zarkower, D. The mammalian doublesex homolog DMRT1 is a transcriptional gatekeeper that controls the mitosis versus meiosis decision in male germ cells. Dev. Cell 2010, 19, 612–624. [Google Scholar] [CrossRef] [PubMed]
- Liang, H.; Song, H.; Zhang, X.; Song, G.; Wang, Y.; Ding, X.; Duan, X.; Li, L.; Sun, T.; Kan, Q. Metformin attenuated sepsis-related liver injury by modulating gut microbiota. Emerg. Microbes Infec. 2022, 11, 815–828. [Google Scholar] [CrossRef]
- Parker, B.J.; Wearsch, P.A.; Veloo, A.; Rodriguez-Palacios, A. The Genus Alistipes: Gut Bacteria With Emerging Implications to Inflammation, Cancer, and Mental Health. Front. Immunol. 2020, 11, 906. [Google Scholar] [CrossRef]
- Lin, H. Protein cysteine palmitoylation in immunity and inflammation. FEBS J. 2021, 288, 7043–7059. [Google Scholar] [CrossRef] [PubMed]
- Meyers, J.S.; Ehrenpreis, E.D.; Craig, R.M. Small Intestinal Bacterial Overgrowth Syndrome. Curr. Treat. Options Gastroenterol. 2001, 4, 7–14. [Google Scholar] [CrossRef] [PubMed]
- Arnoriaga-Rodriguez, M.; Mayneris-Perxachs, J.; Burokas, A.; Perez-Brocal, V.; Moya, A.; Portero-Otin, M.; Ricart, W.; Maldonado, R.; Fernandez-Real, J.M. Gut bacterial ClpB-like gene function is associated with decreased body weight and a characteristic microbiota profile. Microbiome 2020, 8, 59. [Google Scholar] [CrossRef] [PubMed]
- Zhang, Y.; Qin, Z.; Sun, W.; Chu, F.; Zhou, F. Function of Protein S-Palmitoylation in Immunity and Immune-Related Diseases. Front. Immunol. 2021, 12, 661202. [Google Scholar] [CrossRef]
- Vaziri, N.D.; Wong, J.; Pahl, M.; Piceno, Y.M.; Yuan, J.; DeSantis, T.Z.; Ni, Z.; Nguyen, T.H.; Andersen, G.L. Chronic kidney disease alters intestinal microbial flora. Kidney Int. 2013, 83, 308–315. [Google Scholar] [CrossRef]
- Yang, J.; Hooper, W.C.; Phillips, D.J.; Talkington, D.F. Cytokines in Mycoplasma pneumoniae infections. Cytokine Growth Factor Rev. 2004, 15, 157–168. [Google Scholar] [CrossRef] [PubMed]
- Jiang, Y.; Bao, C.; Zhao, X.; Chen, Y.; Song, Y.; Xiao, Z. Intestinal bacteria flora changes in patients with Mycoplasma pneumoniae pneumonia with or without wheezing. Sci. Rep. 2022, 12, 5683. [Google Scholar] [CrossRef] [PubMed]
- Helm, E.T.; Curry, S.M.; Schwartz, K.J.; Lonergan, S.M.; Gabler, N.K. Mycoplasma hyopneumoniae-Lawsonia intracellularis dual challenge modulates intestinal integrity and function1. J. Anim. Sci. 2019, 97, 2376–2384. [Google Scholar] [CrossRef] [PubMed]
- Li, L.; Ma, Y.; Zhu, C.; Li, Y.; Cao, H.; Wu, Z.; Jin, T.; Wang, Y.; Chen, S.; Dong, W. Paternal obesity induces subfertility in male offspring by modulating the oxidative stress-related transcriptional network. Int. J. Obes. 2024, 48, 1318–1331. [Google Scholar] [CrossRef] [PubMed]









| Gene Name | Primer Sequence (5′-3′) | Product Length (bp) |
|---|---|---|
| IL1-β | F: GAGCCGGGTGACAGTATCAG R: GCTGATCTGGGTTGGATGGT | 141 |
| Tnf-α | F: AGCCGATGGGTTGTACCTTG R: ATAGCAAATCGGCTGACGGT | 99 |
| IL10 | F: TGAGGCGCTGTCATCGATTT R: TGGCCTTGTAGACACCTTGG | 105 |
| IL6 | F: CACTTCACAAGTCGGAGGCT R: CTGCAAGTGCATCATCGTTGT | 113 |
| Kit | F: GCCTGACGTGCATTGATCC R: AGTGGCCTCGGCTTTTTCC | 110 |
| Sycp3 | F: AGCCAGTAACCAGAAAATTGAGC R: CCACTGCTGCAACACATTCATA | 106 |
| Stra8 | F: TTTGACGTGGCAAGTTTCCTG R: TAACACAGCCAAGGCTTTTGA | 151 |
| Dmrt1 | F: CAGAGGGACGCATGGTCATC R: TGTAGTAGGCGGGGTCTGATA | 96 |
| Hsd3b | F: GTTGACCATGGCTGGATGGA R: CCTCCTTGGTTTCTGGTCGG | 143 |
| Rhox5 | F: CGCAAGGTCACCAGGCTAC R: CCCCATCACCCATAGGACCA | 223 |
| Dmc1 | F: TGCCGCTCTCCTTTCAACAT R: TCCCATGCTTCTGCAACAGG | 112 |
| Sox9 | F: AGTACCCGCATCTGCACAAC R: ACGAAGGGTCTCTTCTCGCT | 88 |
| Cdc42 | F: CCCATCGGAATATGTACCAACTG R: CCAAGAGTGTATGGCTCTCCAC | 78 |
| Nrf2 | F: CCCATCGGAATATGTACCAACTG R: CCAAGAGTGTATGGCTCTCCAC | 153 |
| Casp1 | F: ACAAGGCACGGGACCTATG R: TCCCAGTCAGTCCTGGAAATG | 237 |
| Ccl2 | F: TTAAAAACCTGGATCGGAACCAA R: GCATTAGCTTCAGATTTACGGGT | 112 |
| β-Actin | F: TCTTTGCAGCTCCTTCGTTG R: TTCTCCATGTCGTCCCAGTTG | 298 |
Disclaimer/Publisher’s Note: The statements, opinions and data contained in all publications are solely those of the individual author(s) and contributor(s) and not of MDPI and/or the editor(s). MDPI and/or the editor(s) disclaim responsibility for any injury to people or property resulting from any ideas, methods, instructions or products referred to in the content. |
© 2024 by the authors. Licensee MDPI, Basel, Switzerland. This article is an open access article distributed under the terms and conditions of the Creative Commons Attribution (CC BY) license (https://creativecommons.org/licenses/by/4.0/).
Share and Cite
Ma, Y.; Chen, Y.; Li, L.; Wu, Z.; Cao, H.; Zhu, C.; Liu, Q.; Wang, Y.; Chen, S.; Liu, Y.; et al. 2-Bromopalmitate-Induced Intestinal Flora Changes and Testicular Dysfunction in Mice. Int. J. Mol. Sci. 2024, 25, 11415. https://doi.org/10.3390/ijms252111415
Ma Y, Chen Y, Li L, Wu Z, Cao H, Zhu C, Liu Q, Wang Y, Chen S, Liu Y, et al. 2-Bromopalmitate-Induced Intestinal Flora Changes and Testicular Dysfunction in Mice. International Journal of Molecular Sciences. 2024; 25(21):11415. https://doi.org/10.3390/ijms252111415
Chicago/Turabian StyleMa, Yuxuan, Yining Chen, Long Li, Zifang Wu, Heran Cao, Chao Zhu, Qimin Liu, Yang Wang, Shaoxian Chen, Yuyan Liu, and et al. 2024. "2-Bromopalmitate-Induced Intestinal Flora Changes and Testicular Dysfunction in Mice" International Journal of Molecular Sciences 25, no. 21: 11415. https://doi.org/10.3390/ijms252111415
APA StyleMa, Y., Chen, Y., Li, L., Wu, Z., Cao, H., Zhu, C., Liu, Q., Wang, Y., Chen, S., Liu, Y., & Dong, W. (2024). 2-Bromopalmitate-Induced Intestinal Flora Changes and Testicular Dysfunction in Mice. International Journal of Molecular Sciences, 25(21), 11415. https://doi.org/10.3390/ijms252111415
